The Analysis of Short-Term Differential Expression of Transcription Factor Family Genes in Diploid and Tetraploid Rice (Oryza sativa L.) Varieties during Blast Fungus Infection
Abstract
:1. Introduction
2. Materials and Methods
2.1. The Materials of Plants
2.2. Fungal Culture and Treatment
2.3. RNA Isolation and RNA-seq
2.4. The Analysis of DEGs
2.5. qRT-PCR Validation
2.6. Statistical Analysis
3. Results
3.1. Overview of TFs in GFD-2X and GFD-4X Transcriptomes across Various Time Points of Rice Blast Stress
3.2. Differential Expression Analysis of Genes Belonging to 56 Transcription Factor Families in GFD-2X and GFD-4X under Blast Fungus Infection
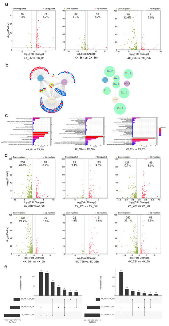
3.3. Functional Analysis of Differentially Expressed Genes within Transcription Factor Families in GFD-2X and GFD-4X under Blast Fungus Infection
3.4. Analysis of DETF Genes and Their Protein-Interaction Networks Involved in Biotic Stress Response and Phytohormone Response Induced by Rice Blast Disease
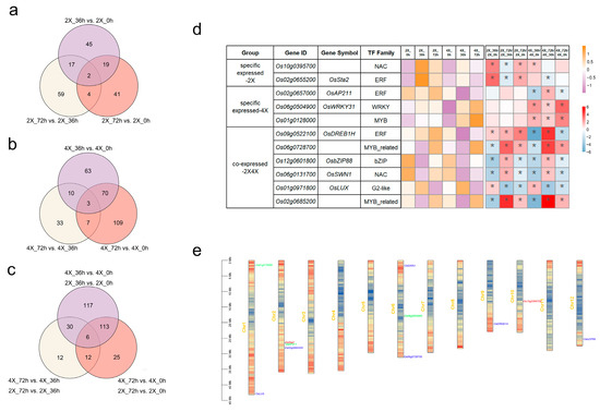
3.5. Identification of Co-Expressed DETF Genes in Diploid and Tetraploid Rice under Blast Stress at Different Time Points
4. Discussion
5. Conclusions
Supplementary Materials
Author Contributions
Funding
Data Availability Statement
Conflicts of Interest
References
- Heslop-Harrison, J.S.; Schwarzacher, T.; Liu, Q. Polyploidy: Its consequences and enabling role in plant diversification and evolution. Ann. Bot. 2023, 131, 1–10. [Google Scholar] [CrossRef]
- Shimizu-Inatsugi, R.; Terada, A.; Hirose, K.; Kudoh, H.; Sese, J.; Shimizu, K.K. Plant adaptive radiation mediated by polyploid plasticity in transcriptomes. Mol. Ecol. 2016, 26, 193–207. [Google Scholar] [CrossRef]
- Sattler, M.C.; Carvalho, C.R.; Clarindo, W.R. The polyploidy and its key role in plant breeding. Planta 2015, 243, 281–296. [Google Scholar] [CrossRef]
- Chen, R.; Feng, Z.; Zhang, X.; Song, Z.; Cai, D. A New Way of Rice Breeding: Polyploid Rice Breeding. Plants 2021, 10, 422. [Google Scholar] [CrossRef] [PubMed]
- Islam, M.M.; Deepo, D.M.; Nasif, S.O.; Siddique, A.B.; Hassan, O.; Siddique, A.B.; Paul, N.C. Cytogenetics and Consequences of Polyploidization on Different Biotic-Abiotic Stress Tolerance and the Potential Mechanisms Involved. Plants 2022, 11, 2684. [Google Scholar] [CrossRef] [PubMed]
- Chen, Y.; Wang, Y.; Guan, F.; Long, L.; Wang, Y.; Li, H.; Deng, M.; Zhang, Y.; Pu, Z.; Li, W.; et al. Comparative analysis of Fusarium crown rot resistance in synthetic hexaploid wheats and their parental genotypes. BMC Genom. 2023, 24, 178. [Google Scholar] [CrossRef]
- Mehlferber, E.C.; Song, M.J.; Pelaez, J.N.; Jaenisch, J.; Coate, J.E.; Koskella, B.; Rothfels, C.J. Polyploidy and microbiome associations mediate similar responses to pathogens in Arabidopsis. Curr. Biol. 2022, 32, 2719–2729.e2715. [Google Scholar] [CrossRef] [PubMed]
- Wang, N.; Wang, S.; Qi, F.; Wang, Y.; Lin, Y.; Zhou, Y.; Meng, W.; Zhang, C.; Wang, Y.; Ma, J. Autotetraploidization Gives Rise to Differential Gene Expression in Response to Saline Stress in Rice. Plants 2022, 11, 3114. [Google Scholar] [CrossRef] [PubMed]
- Jiang, J.; Yang, N.; Li, L.; Qin, G.; Ren, K.; Wang, H.; Deng, J.; Ding, D. Tetraploidy in Citrus wilsonii Enhances Drought Tolerance via Synergistic Regulation of Photosynthesis, Phosphorylation, and Hormonal Changes. Front. Plant Sci. 2022, 13, 875011. [Google Scholar] [CrossRef]
- Luan, L.; Wang, X.; Long, W.-B.; Liu, Y.-H.; Tu, S.-B.; Zhao, Z.-P.; Kong, F.-L.; Yu, M.-Q. Microsatellite Analysis of Genetic Variation and Population Genetic Differentiation in Autotetraploid and Diploid Rice. Biochem. Genet. 2008, 46, 248–266. [Google Scholar] [CrossRef]
- Tu, S.; Luan, L.; Liu, Y.; Long, W.; Kong, F.; He, T.; Xu, Q.; Yan, W.; Yu, M. Production and Heterosis Analysis of Rice Autotetraploid Hybrids. Crop. Sci. 2007, 47, 2356–2363. [Google Scholar] [CrossRef]
- Wang, W.; Tu, Q.; Chen, R.; Lv, P.; Xu, Y.; Xie, Q.; Song, Z.; He, Y.; Cai, D.; Zhang, X. Polyploidization Increases the Lipid Content and Improves the Nutritional Quality of Rice. Plants 2022, 11, 132. [Google Scholar] [CrossRef]
- Shahid, M.Q.; Xu, H.M.; Lin, S.Q.; Chen, Z.X.; Naeem, M.; Li, Y.J.; Liu, X.D. Genetic analysis and hybrid vigor study of grain yield and other quantitative traits in autotetraploid rice. Pak. J. Bot. 2012, 44, 237–246. [Google Scholar]
- Koide, Y.; Kuniyoshi, D.; Kishima, Y. Fertile Tetraploids: New Resources for Future Rice Breeding? Front. Plant Sci. 2020, 11, 1231. [Google Scholar] [CrossRef] [PubMed]
- Wilson, R.A.; Talbot, N.J. Under pressure: Investigating the biology of plant infection by Magnaporthe oryzae. Nat. Rev. Microbiol. 2009, 7, 185–195. [Google Scholar] [CrossRef] [PubMed]
- Sahu, P.K.; Sao, R.; Choudhary, D.K.; Thada, A.; Kumar, V.; Mondal, S.; Das, B.K.; Jankuloski, L.; Sharma, D. Advancement in the Breeding, Biotechnological and Genomic Tools towards Development of Durable Genetic Resistance against the Rice Blast Disease. Plants 2022, 11, 2386. [Google Scholar] [CrossRef]
- Liu, W.; Liu, J.; Triplett, L.; Leach, J.E.; Wang, G.-L. Novel Insights into Rice Innate Immunity Against Bacterial and Fungal Pathogens. Annu. Rev. Phytopathol. 2014, 52, 213–241. [Google Scholar] [CrossRef]
- Dean, R.; Van Kan, J.A.L.; Pretorius, Z.A.; Hammond-Kosack, K.E.; Di Pietro, A.; Spanu, P.D.; Rudd, J.J.; Dickman, M.; Kahmann, R.; Ellis, J.; et al. The Top 10 fungal pathogens in molecular plant pathology. Mol. Plant Pathol. 2012, 13, 414–430. [Google Scholar] [CrossRef] [PubMed]
- Talbot, N.J. On the Trail of a Cereal Killer: Exploring the Biology of Magnaporthe grisea. Annu. Rev. Microbiol. 2003, 57, 177–202. [Google Scholar] [CrossRef]
- Skamnioti, P.; Gurr, S.J. Against the grain: Safeguarding rice from rice blast disease. Trends Biotechnol. 2009, 27, 141–150. [Google Scholar] [CrossRef]
- Ng, D.; Abeysinghe, J.; Kamali, M. Regulating the Regulators: The Control of Transcription Factors in Plant Defense Signaling. Int. J. Mol. Sci. 2018, 19, 3737. [Google Scholar] [CrossRef]
- Latchman, D.S. Transcription factors an overview. Int. J. Biochem. Cell Biol. 1997, 29, 1305–1312. [Google Scholar] [CrossRef]
- Sukumari Nath, V.; Kumar Mishra, A.; Kumar, A.; Matoušek, J.; Jakše, J. Revisiting the Role of Transcription Factors in Coordinating the Defense Response Against Citrus Bark Cracking Viroid Infection in Commercial Hop (Humulus Lupulus L.). Viruses 2019, 11, 419. [Google Scholar] [CrossRef] [PubMed]
- Gordân, R.; Murphy, K.F.; McCord, R.P.; Zhu, C.; Vedenko, A.; Bulyk, M.L. Curated collection of yeast transcription factor DNA binding specificity data reveals novel structural and gene regulatory insights. Genome Biol. 2011, 12, R125. [Google Scholar] [CrossRef] [PubMed]
- Khong, G.N.; Richaud, F.; Coudert, Y.; Pati, P.K.; Santi, C.; Périn, C.; Breitler, J.-C.; Meynard, D.; Vinh, D.N.; Guiderdoni, E.; et al. Modulating Rice Stress Tolerance by Transcription Factors. Biotechnol. Genet. Eng. Rev. 2008, 25, 381–404. [Google Scholar] [CrossRef] [PubMed]
- Katiyar, A.; Smita, S.; Lenka, S.K.; Rajwanshi, R.; Chinnusamy, V.; Bansal, K.C. Genome-wide classification and expression analysis of MYB transcription factor families in rice and Arabidopsis. BMC Genom. 2012, 13, 544. [Google Scholar] [CrossRef] [PubMed]
- Bian, Z.; Gao, H.; Wang, C. NAC Transcription Factors as Positive or Negative Regulators during Ongoing Battle between Pathogens and Our Food Crops. Int. J. Mol. Sci. 2020, 22, 81. [Google Scholar] [CrossRef] [PubMed]
- Jimmy, J.L.; Babu, S. Variations in the Structure and Evolution of Rice WRKY Genes in Indica and Japonica Genotypes and their Co-expression Network in Mediating Disease Resistance. Evol. Bioinform. 2019, 15, 1176934319857720. [Google Scholar] [CrossRef] [PubMed]
- Zg, E.; Zhang, Y.P.; Zhou, J.H.; Wang, L. Mini Review Roles of the bZIP gene family in rice. Genet. Mol. Res. 2014, 13, 3025–3036. [Google Scholar] [CrossRef]
- Tezuka, D.; Kawamata, A.; Kato, H.; Saburi, W.; Mori, H.; Imai, R. The rice ethylene response factor OsERF83 positively regulates disease resistance to Magnaporthe oryzae. Plant Physiol. Biochem. 2019, 135, 263–271. [Google Scholar] [CrossRef]
- Greco, M.; Chiappetta, A.; Bruno, L.; Bitonti, M.B. In Posidonia oceanica cadmium induces changes in DNA methylation and chromatin patterning. J. Exp. Bot. 2012, 63, 695–709. [Google Scholar] [CrossRef] [PubMed]
- Nakashima, K.; Tran, L.S.P.; Van Nguyen, D.; Fujita, M.; Maruyama, K.; Todaka, D.; Ito, Y.; Hayashi, N.; Shinozaki, K.; Yamaguchi-Shinozaki, K. Functional analysis of a NAC-type transcription factor OsNAC6 involved in abiotic and biotic stress-responsive gene expression in rice. Plant J. 2007, 51, 617–630. [Google Scholar] [CrossRef]
- Yokotani, N.; Tsuchida-Mayama, T.; Ichikawa, H.; Mitsuda, N.; Ohme-Takagi, M.; Kaku, H.; Minami, E.; Nishizawa, Y. OsNAC111, a Blast Disease–Responsive Transcription Factor in Rice, Positively Regulates the Expression of Defense-Related Genes. Mol. Plant Microbe Interact. 2014, 27, 1027–1034. [Google Scholar] [CrossRef]
- Qiu, D.; Xiao, J.; Ding, X.; Xiong, M.; Cai, M.; Cao, Y.; Li, X.; Xu, C.; Wang, S. OsWRKY13 mediates rice disease resistance by regulating defense-related genes in salicylate- and jasmonate-dependent signaling. Mol. Plant Microbe. Interact. 2007, 20, 492–499. [Google Scholar] [CrossRef] [PubMed]
- Cai, M.; Qiu, D.; Yuan, T.; Ding, X.; Li, H.; Duan, L.I.U.; Xu, C.; Li, X.; Wang, S. Identification of novel pathogen-responsive cis-elements and their binding proteins in the promoter of OsWRKY13, a gene regulating rice disease resistance. Plant Cell Environ. 2007, 31, 86–96. [Google Scholar] [CrossRef]
- Liu, J.; Chen, X.; Liang, X.; Zhou, X.; Yang, F.; Liu, J.; He, S.Y.; Guo, Z. Alternative splicing of rice WRKY62 and WRKY76 transcription factor genes in pathogen defense. Plant Physiol. 2016, 171, 1427–1442. [Google Scholar] [CrossRef] [PubMed]
- Meraj, T.A.; Fu, J.; Raza, M.A.; Zhu, C.; Shen, Q.; Xu, D.; Wang, Q. Transcriptional Factors Regulate Plant Stress Responses Through Mediating Secondary Metabolism. Genes 2020, 11, 346. [Google Scholar] [CrossRef]
- Zhang, Y.; Zhao, J.; Li, Y.; Yuan, Z.; He, H.; Yang, H.; Qu, H.; Ma, C.; Qu, S. Transcriptome Analysis Highlights Defense and Signaling Pathways Mediated by Rice pi21 Gene with Partial Resistance to Magnaporthe oryzae. Front. Plant Sci. 2016, 7, 1834. [Google Scholar] [CrossRef]
- Miao, M.; Tan, H.; Liang, L.; Huang, H.; Chang, W.; Zhang, J.; Li, J.; Tang, Y.; Li, Z.; Lai, Y.; et al. Comparative transcriptome analysis of cold-tolerant and -sensitive asparagus bean under chilling stress and recovery. PeerJ 2022, 10, e13167. [Google Scholar] [CrossRef]
- Li, Y.; Zong, Y.; Li, W.; Guo, G.; Zhou, L.; Xu, H.; Gao, R.; Liu, C. Transcriptomics integrated with metabolomics reveals the effect of cold stress on rice microspores. BMC Plant Biol. 2023, 23, 521. [Google Scholar] [CrossRef] [PubMed]
- Liu, X.; Bai, X.; Wang, X.; Chu, C. OsWRKY71, a rice transcription factor, is involved in rice defense response. J. Plant Physiol. 2007, 164, 969–979. [Google Scholar] [CrossRef]
- Liu, Q.; Yang, J.; Zhang, S.; Zhao, J.; Feng, A.; Yang, T.; Wang, X.; Mao, X.; Dong, J.; Zhu, X.; et al. OsGF14b Positively Regulates Panicle Blast Resistance but Negatively Regulates Leaf Blast Resistance in Rice. Mol. Plant Microbe Interact. 2016, 29, 46–56. [Google Scholar] [CrossRef] [PubMed]
- Yokotani, N.; Sato, Y.; Tanabe, S.; Chujo, T.; Shimizu, T.; Okada, K.; Yamane, H.; Shimono, M.; Sugano, S.; Takatsuji, H.; et al. WRKY76 is a rice transcriptional repressor playing opposite roles in blast disease resistance and cold stress tolerance. J. Exp. Bot. 2013, 64, 5085–5097. [Google Scholar] [CrossRef] [PubMed]
- Zhang, J.; Gu, M.; Liang, R.; Shi, X.; Chen, L.; Hu, X.; Wang, S.; Dai, X.; Qu, H.; Li, H.; et al. OsWRKY21 and OsWRKY108 function redundantly to promote phosphate accumulation through maintaining the constitutive expression of OsPHT1;1 under phosphate-replete conditions. New Phytol. 2020, 229, 1598–1614. [Google Scholar] [CrossRef] [PubMed]
- Wang, H.; Hao, J.; Chen, X.; Hao, Z.; Wang, X.; Lou, Y.; Peng, Y.; Guo, Z. Overexpression of rice WRKY89 enhances ultraviolet B tolerance and disease resistance in rice plants. Plant Mol. Biol. 2007, 65, 799–815. [Google Scholar] [CrossRef] [PubMed]
- Ryu, H.-S.; Han, M.; Lee, S.-K.; Cho, J.-I.; Ryoo, N.; Heu, S.; Lee, Y.-H.; Bhoo, S.H.; Wang, G.-L.; Hahn, T.-R.; et al. A comprehensive expression analysis of the WRKY gene superfamily in rice plants during defense response. Plant Cell Rep. 2006, 25, 836–847. [Google Scholar] [CrossRef] [PubMed]
- Peng, X.; Hu, Y.; Tang, X.; Zhou, P.; Deng, X.; Wang, H.; Guo, Z. Constitutive expression of rice WRKY30 gene increases the endogenous jasmonic acid accumulation, PR gene expression and resistance to fungal pathogens in rice. Planta 2012, 236, 1485–1498. [Google Scholar] [CrossRef] [PubMed]
- Berri, S.; Abbruscato, P.; Faivre-Rampant, O.; Brasileiro, A.C.M.; Fumasoni, I.; Satoh, K.; Kikuchi, S.; Mizzi, L.; Morandini, P.; Pè, M.E.; et al. Characterization of WRKYco-regulatory networks in rice and Arabidopsis. BMC Plant Biol. 2009, 9, 120. [Google Scholar] [CrossRef] [PubMed]
- Wang, Y.; Guo, H.; Li, H.; Zhang, H.; Miao, X. Identification of transcription factors potential related to brown planthopper resistance in rice via microarray expression profiling. BMC Genom. 2012, 13, 687. [Google Scholar] [CrossRef]
- Zhang, J.; Peng, Y.; Guo, Z. Constitutive expression of pathogen-inducible OsWRKY31 enhances disease resistance and affects root growth and auxin response in transgenic rice plants. Cell Res. 2007, 18, 508–521. [Google Scholar] [CrossRef]
- Wang, S.; Han, S.; Zhou, X.; Zhao, C.; Guo, L.; Zhang, J.; Liu, F.; Huo, Q.; Zhao, W.; Guo, Z.; et al. Phosphorylation and ubiquitination of OsWRKY31 are integral to OsMKK10-2-mediated defense responses in rice. Plant Cell 2023, 35, 2391–2412. [Google Scholar] [CrossRef] [PubMed]
- Jia, Y.; Liu, H.; Qu, Z.; Wang, J.; Wang, X.; Wang, Z.; Yang, L.; Zhang, D.; Zou, D.; Zhao, H. Transcriptome Sequencing and iTRAQ of Different Rice Cultivars Provide Insight into Molecular Mechanisms of Cold-Tolerance Response in Japonica Rice. Rice 2020, 13, 43. [Google Scholar] [CrossRef] [PubMed]
- Gu, M.; Zhang, J.; Li, H.; Meng, D.; Li, R.; Dai, X.; Wang, S.; Liu, W.; Qu, H.; Xu, G. Maintenance of phosphate homeostasis and root development are coordinately regulated by MYB1, an R2R3-type MYB transcription factor in rice. J. Exp. Bot. 2017, 68, 3603–3615. [Google Scholar] [CrossRef] [PubMed]
- Silva, R.; Filgueiras, L.; Santos, B.; Coelho, M.; Silva, M.; Estrada-Bonilla, G.; Vidal, M.; Baldani, J.I.; Meneses, C. Gluconacetobacter diazotrophicus Changes the Molecular Mechanisms of Root Development in Oryza sativa L. Growing Under Water Stress. Int. J. Mol. Sci. 2020, 21, 333. [Google Scholar] [CrossRef]
- Kumar, M.; Choi, J.; An, G.; Kim, S.-R. Ectopic Expression of OsSta2 Enhances Salt Stress Tolerance in Rice. Front. Plant Sci. 2017, 8, 316. [Google Scholar] [CrossRef]
- Wang, N.; Wang, Y.; Wang, C.; Leng, Z.; Qi, F.; Wang, S.; Zhou, Y.; Meng, W.; Liu, K.; Zhang, C.; et al. Evaluating the Differential Response of Transcription Factors in Diploid versus Autotetraploid Rice Leaves Subjected to Diverse Saline–Alkali Stresses. Genes 2023, 14, 1151. [Google Scholar] [CrossRef]






Disclaimer/Publisher’s Note: The statements, opinions and data contained in all publications are solely those of the individual author(s) and contributor(s) and not of MDPI and/or the editor(s). MDPI and/or the editor(s) disclaim responsibility for any injury to people or property resulting from any ideas, methods, instructions or products referred to in the content. |
© 2023 by the authors. Licensee MDPI, Basel, Switzerland. This article is an open access article distributed under the terms and conditions of the Creative Commons Attribution (CC BY) license (https://creativecommons.org/licenses/by/4.0/).
Share and Cite
Xu, M.; Li, D.; Leng, Z.; Liu, K.; Wang, C.; Wang, Y.; Meng, W.; Yu, L.; Zhang, C.; Ma, J.; et al. The Analysis of Short-Term Differential Expression of Transcription Factor Family Genes in Diploid and Tetraploid Rice (Oryza sativa L.) Varieties during Blast Fungus Infection. Agronomy 2023, 13, 3007. https://doi.org/10.3390/agronomy13123007
Xu M, Li D, Leng Z, Liu K, Wang C, Wang Y, Meng W, Yu L, Zhang C, Ma J, et al. The Analysis of Short-Term Differential Expression of Transcription Factor Family Genes in Diploid and Tetraploid Rice (Oryza sativa L.) Varieties during Blast Fungus Infection. Agronomy. 2023; 13(12):3007. https://doi.org/10.3390/agronomy13123007
Chicago/Turabian StyleXu, Minghong, Dayong Li, Zitian Leng, Keyan Liu, Chenxi Wang, Yingkai Wang, Weilong Meng, Lintian Yu, Chunying Zhang, Jian Ma, and et al. 2023. "The Analysis of Short-Term Differential Expression of Transcription Factor Family Genes in Diploid and Tetraploid Rice (Oryza sativa L.) Varieties during Blast Fungus Infection" Agronomy 13, no. 12: 3007. https://doi.org/10.3390/agronomy13123007
APA StyleXu, M., Li, D., Leng, Z., Liu, K., Wang, C., Wang, Y., Meng, W., Yu, L., Zhang, C., Ma, J., & Wang, N. (2023). The Analysis of Short-Term Differential Expression of Transcription Factor Family Genes in Diploid and Tetraploid Rice (Oryza sativa L.) Varieties during Blast Fungus Infection. Agronomy, 13(12), 3007. https://doi.org/10.3390/agronomy13123007

