Genome-Wide Association Analysis of Rice Leaf Traits
Abstract
:1. Introduction
2. Materials and Methods
2.1. Plant Materials and Field Experiment
2.2. Statistical Analysis of Phenotypic Data
2.3. Genotyping
2.4. Genome-Wide Association Study
2.5. Identification of Candidate Genes and Haplotype Analysis
2.6. Epistatic Interaction Analysis
3. Results
3.1. Phenotypic Variations of Leaf Shape in Different Rice Subpopulations
3.2. GWAS of FLL, FLW, FLR, FLA, SLL, SLW, SLR, and SLA
3.3. Identification of Candidate Genes for FLL, FLR, and FLA
3.4. Identification of Candidate Genes for FLW and SLW

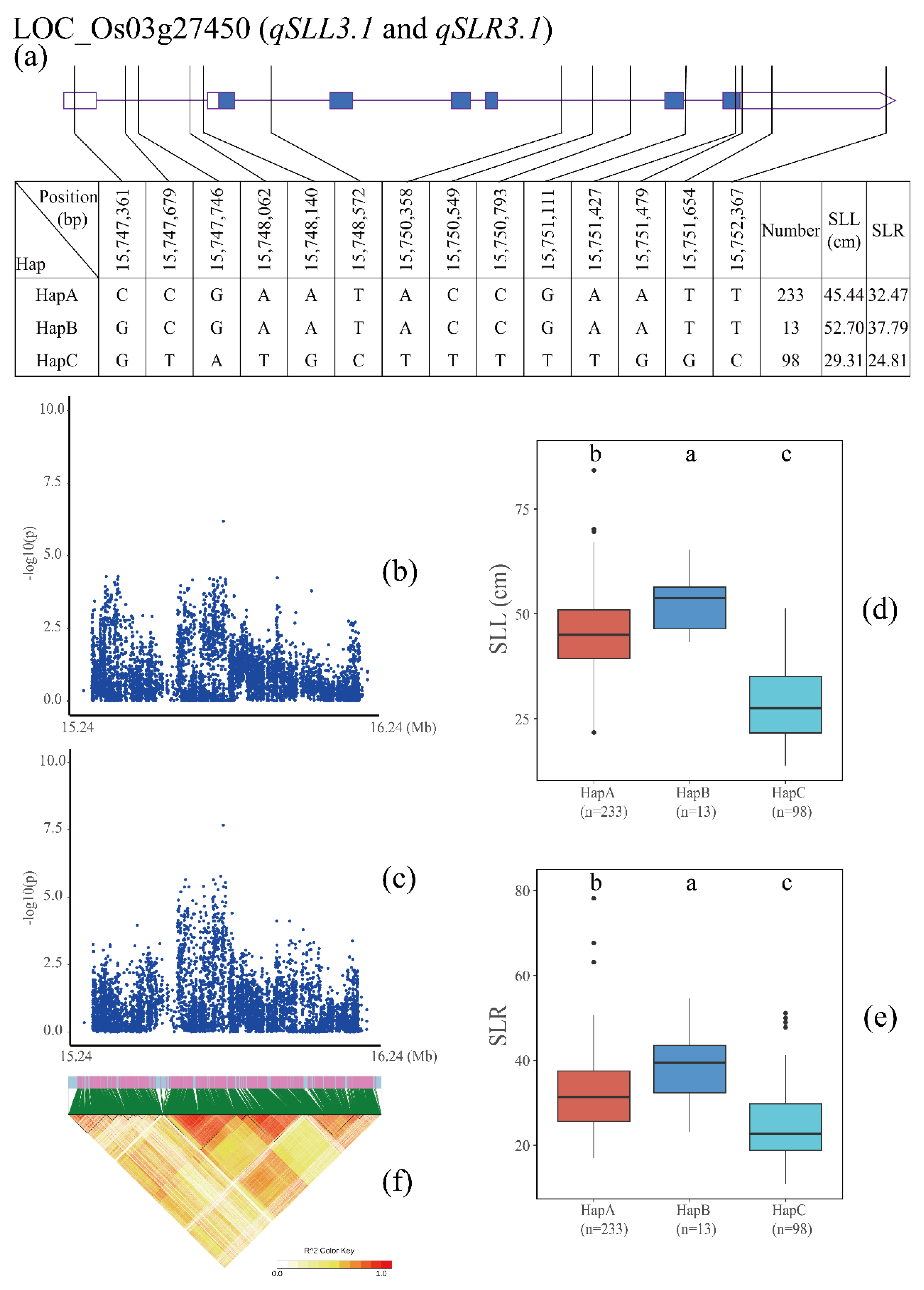
3.5. Identification of Candidate Genes for SLL and SLR
3.6. Identification of Candidate Genes for SLA
3.7. QQIs for Rice Leaf Shape Traits


4. Discussion
5. Conclusions
Supplementary Materials
Author Contributions
Funding
Institutional Review Board Statement
Informed Consent Statement
Data Availability Statement
Conflicts of Interest
References
- Pane, T.C.; Supriyono, Y.; Novita, D. Supporting food security with rice farming insurance: The farmers’ perceptions (case study in Cinta Damai Village, Percut Sei Tuan Subdistrict, Deli Serdang District). IOP Conf. Ser. Earth Environ. Sci. 2021, 782, 022044. [Google Scholar] [CrossRef]
- Barboza, L.G.; Vethaak, A.D.; Lavorante, B.R.; Lundebye, A.K.; Guilhermino, L. Marine microplastic debris: An emerging issue for food security, food safety and human health. Mar. Pollut. Bull. 2018, 133, 336–348. [Google Scholar] [CrossRef] [PubMed]
- Timmer, P. Food Security in Asia and the Pacific: The Rapidly Changing Role of Rice. Asia Pac. Policy Stud. 2014, 1, 73–90. [Google Scholar] [CrossRef]
- Xu, Y.; Li, K.; Zhu, K.; Tian, Y.; Yu, Q.; Zhang, W.; Wang, Z. Effect of exogenous plant hormones on agronomic and physiological performance of a leaf early-senescent rice mutantosled. Plant Growth Regul. Int. J. Nat. Synth. Regul. 2020, 92, 517–533. [Google Scholar] [CrossRef]
- Lv, W.; Hu, H.; He, L.; Zhang, X.; Ou, X. Characterization and Fine Mapping of Two White Panicle Genes with Duplicated Effect in Rice. Int. J. Agric. Biol. 2018, 20, 2805–2811. [Google Scholar]
- Tong, H.; Mei, H.; Xing, Y.; Cao, Y.; Yu, X.; Zhang, S.; Luo, L. QTL Analysis for Morphological and Physiological Characteristics of Flag Leaf at the Late Developmental Stage in Rice. Chin. J. Rice Sci. 2007, 21, 493. [Google Scholar]
- Zhang, B.; Ye, W.; Ren, D.; Tian, P.; Peng, Y.; Gao, Y.; Ruan, B.; Wang, L.; Zhang, G.; Guo, L. Genetic analysis of flag leaf size and candidate genes determination of a major QTL for flag leaf width in rice. Rice 2015, 8, 2. [Google Scholar] [CrossRef]
- Shen, B.; Yu, W.D.; Zhu, Y.J.; Fan, Y.Y.; Zhuang, J.Y. Fine mapping of a major quantitative trait locus, qFLL6.2, controlling flag leaf length and yield traits in rice (Oryza sativa L.). Euphytica 2012, 184, 57–64. [Google Scholar] [CrossRef]
- Wang, Y.; Pang, Y.L.; Chen, K.; Zhai, L.Y.; Shen, C.C.; Wang, S.; Xu, J.L. Genetic bases of source-, sink-, and yield-related traits revealed by genome-wide association study in Xian rice. Crop. J. 2020, 8, 119–131. [Google Scholar] [CrossRef]
- Ye, W.; Hu, S.; Wu, L.; Ge, C.; Cui, Y.; Chen, P.; Xu, J.; Dong, G.; Guo, L.; Qian, Q. Fine mapping a major QTL qFCC7L for chlorophyll content in rice (Oryza sativa L.) cv. PA64s. Plant Growth Regul. 2016, 81, 81–90. [Google Scholar] [CrossRef]
- Zhou, Y.; Tao, Y.J.; Yao, R.; Chang, L.I.; Liang, G.H. QTL Mapping for Leaf Morphological Traits of Rice Using Chromosome Segment Substitution Lines. Acta Agron. Sin. 2017, 43, 1650. [Google Scholar] [CrossRef]
- Guo, S.; Xia, S.; Zhao, X.; Zhu, H. Studies on Endogenous Hormones and Nutritional Physiology Related to the Premature Senescence of Super-Hybrid Rice Liangyoupeijiu and Its Parents at Late Growth Stage. Agric. Sci. Technol. 2014, 15, 1914–1918. [Google Scholar]
- Zhou, L.; Zhao, C.; Zhao, L.; Zhang, Y.; Zhu, Z.; Chen, T.; Zhao, Q.; Yao, S.; Yu, X.; Wang, C. QTL Detection for Leaf Morphology of Rice Using Chromosome Segment Substitution Lines. Chin. J. Rice Sci. 2013, 27, 26–34. [Google Scholar]
- Qiang, Z.; Kai, C.; Yun, L. QTL Mapping of Sink-Source Related Traits Using Two Sets of Reciprocal Introgression Lines in Rice. J. Nucl. Agric. Ences 2013, 261–271. [Google Scholar] [CrossRef]
- Wang, L.; Huang, L.; Yang, Y.; Xu, J.; Leng, Y.; Zhang, G.; Hu, J.; Zhu, L.; Gao, Z.; Dong, G.; et al. QTL Analysis for Rice Leaf Morphology at Maturity Stage Using a Recombinant Inbred Line Population Derived from a Cross Between Nipponbare and 9311. Chin. J. Rice Sci. 2014, 28, 589–597. [Google Scholar]
- Xu, J.; Zhao, Q.; Zhao, Y.; Zhu, L.; Xu, C.; Gu, M.; Han, B.; Liang, G. Mapping of QTLs for Flag Leaf Shape Using Whole-Genome Re-sequenced Chromosome Segment Substitution Lines in Rice. Chin. J. Rice Sci. 2011, 25, 483. [Google Scholar]
- Chen, M.; Luo, J.; Shao, G.; Wei, X.; Tang, S.; Sheng, Z.; Song, J.; Hu, P. Fine mapping of a major QTL for flag leaf width in rice, qFLW4, which might be caused by alternative splicing of NAL1. Plant Cell Rep. 2012, 31, 863–872. [Google Scholar] [CrossRef]
- Farooq, M.; Tagle, A.G.; Santos, R.E.; Ebron, L.A.; Fujita, D.; Kobayashi, N. Quantitative Trait Loci Mapping for Leaf Length and Leaf Width in Rice cv. IR64 Derived Lines. J. Integr. Plant Biol. 2010, 52, 578–584. [Google Scholar] [CrossRef]
- Tian, Y.; Zhang, H.; Xu, P.; Chen, X.; Han, B. Genetic mapping of a QTL controlling leaf width and grain number in rice. Euphytica 2015, 202, 1–11. [Google Scholar] [CrossRef]
- Bian, J.; He, H.; Shi, H.; Zhu, G.; Li, C.; Zhu, C.; Peng, X.; Yu, Q.; Fu, J.; He, X. Quantitative trait loci mapping for flag leaf traits in rice using a chromosome segment substitution line population. Plant Breed. 2014, 133, 203–209. [Google Scholar] [CrossRef]
- Wang, P.; Zhou, G.; Yu, H.; Yu, S. Fine mapping a major QTL for flag leaf size and yield-related traits in rice. Theor. Appl. Genet. 2011, 123, 1319–1330. [Google Scholar] [CrossRef] [PubMed]
- Ali, M.L.; Pathan, M.S.; Zhang, J.; Bai, G.; Sarkarung, S.; Nguyen, H.T. Mapping QTLs for root traits in a recombinant inbred population from two indica ecotypes in rice. Theor. Appl. Genet. 2000, 101, 756–766. [Google Scholar] [CrossRef]
- Fujita, D.; Trijatmiko, K.R.; Tagle, A.G.; Sapasap, M.V.; Koide, Y.; Sasaki, K.; Tsakirpaloglou, N.; Gannaban, R.B.; Nishimura, T.; Yanagihara, S. NAL1 allele from a rice landrace greatly increases yield in modern indica cultivars. Proc. Natl. Acad. Sci. USA 2013, 110, 20431–20436. [Google Scholar] [CrossRef] [PubMed]
- Ding, X.; Li, X.; Xiong, L. Evaluation of near-isogenic lines for drought resistance QTL and fine mapping of a locus affecting flag leaf width, spikelet number, and root volume in rice. Theor. Appl. Genet. 2011, 123, 815–826. [Google Scholar] [CrossRef] [PubMed]
- Qi, J.; Qian, Q.; Bu, Q.; Li, S.; Chen, Q.; Sun, J.; Liang, W.; Zhou, Y.; Chu, C.; Li, X. Mutation of the rice Narrow leaf1 gene, which encodes a novel protein, affects vein patterning and polar auxin transport. Plant Physiol. 2008, 147, 1947–1959. [Google Scholar] [CrossRef]
- Tang, X.; Gong, R.; Sun, W.; Zhang, C.; Yu, S. Genetic dissection and validation of candidate genes for flag leaf size in rice (Oryza sativa L.). Theor. Appl. Genet. 2018, 131, 801–815. [Google Scholar] [CrossRef]
- Yang, W.; Guo, Z.; Huang, C.; Wang, K.; Jiang, N.; Feng, H.; Chen, G.; Liu, Q.; Xiong, L. Genome-wide association study of rice (Oryza sativa L.) leaf traits with a high-throughput leaf scorer. J. Exp. Bot. 2015, 18, 5605–5615. [Google Scholar] [CrossRef]
- Cui, K.; Peng, S.; Xing, Y.; Yu, S.; Xu, C.; Zhang, Q. Molecular dissection of the genetic relationships of source, sink and transport tissue with yield traits in rice. Theor. Appl. Genet. 2003, 106, 649–658. [Google Scholar] [CrossRef]
- Wang, Y.; Zeng, J.; Guo, L.; Xing, Y.; Xu, C.; Mei, H.; Ying, C.; Luo, L. QTL and Correlation Analysis on Characters of Top Three Leaves and Panicle Weight in Rice (Oryza sativa). Chin. J. Rice Sci. 2005, 19, 13–20. [Google Scholar]
- Wei, L. Genetic Analysis of Related Phenotypes of Functional Leaf in Rice Heading Stage. Mol. Plant Breed. 2008, 853–860. [Google Scholar]
- Zhao, S.; Zhao, L.; Liu, F.; Wu, Y.; Zhu, Z.; Sun, C.; Tan, L. NARROW AND ROLLED LEAF 2 regulates leaf shape, male fertility, and seed size in rice. J. Integr. Plant Biol. 2016, 58, 983–996. [Google Scholar] [CrossRef] [PubMed]
- Sazuka, T.; Kamiya, N.; Nishimura, T.; Ohmae, K.; Sato, Y.; Imamura, K.; Nagato, Y.; Koshiba, T.; Nagamura, Y.; Ashikari, M. A rice tryptophan deficient dwarf mutant, tdd1, contains a reduced level of indole acetic acid and develops abnormal flowers and organless embryos. Plant J. 2009, 60, 227–241. [Google Scholar] [CrossRef] [PubMed]
- Zhang, S.; Wang, S.; Xu, Y.; Yu, C.; Shen, C.; Qian, Q.; Geisler, M.; Jiang, D.A.; Qi, Y. The auxin response factor, OsARF19, controls rice leaf angles through positively regulating OsGH3-5 and OsBRI1. Plant Cell Environ. 2015, 38, 638–654. [Google Scholar] [CrossRef] [PubMed]
- Xu, Y.X.; Xiao, M.Z.; Liu, Y.; Fu, J.L.; He, Y.; Jiang, D.A. The small auxin-up RNA OsSAUR45 affects auxin synthesis and transport in rice. Plant Mol. Biol. 2017, 94, 97–107. [Google Scholar] [CrossRef] [PubMed]
- Guo, T.; Wang, D.; Fang, J.; Zhao, J.; Li, X. Mutations in the Rice OsCHR4 Gene, Encoding a CHD3 Family Chromatin Remodeler, Induce Narrow and Rolled Leaves with Increased Cuticular Wax. Int. J. Mol. Sci. 2019, 20, 2567. [Google Scholar] [CrossRef] [PubMed]
- Nana, M.; Ying, W.; Shichun, Q.; Zhenhui, K.; Shugang, C.; Guixue, W.; Junli, H.; Malcolm, B. Overexpression of OsEXPA8, a Root-Specific Gene, Improves Rice Growth and Root System Architecture by Facilitating Cell Extension. PLoS ONE 2013, 8, e75997. [Google Scholar]
- Zou, H.; Wenwen, Y.; Zang, G.; Kang, Z.; Zhang, Z.; Huang, J.; Wang, G. OsEXPB2, a β-expansin gene, is involved in rice root system architecture. Mol. Breed. 2015, 35, 41. [Google Scholar] [CrossRef]
- Xu, J.; Wang, L.; Wang, Y.X.; Zeng, D.L.; Zhou, M.Y.; Fu, X.; Ye, W.J.; Hu, J.; Zhu, L.; Ren, D.Y. Reduction of OsFLW7 expression enhanced leaf area and grain production in rice. Sci. Bull. 2017, 62, 3. [Google Scholar] [CrossRef]
- Yano, K.; Yamamoto, E.; Aya, K.; Takeuchi, H.; Lo, P.C.; Hu, L.; Yamasaki, M.; Yoshida, S.; Kitano, H.; Hirano, K. Genome-wide association study using whole-genome sequencing rapidly identifies new genes influencing agronomic traits in rice. Nat. Genet. 2016, 48, 927–934. [Google Scholar] [CrossRef]
- Tan, C.J.; Sun, Y.J.; Xu, H.S.; Yu, S.B. Identification of quantitative trait locus and epistatic interaction for degenerated spikelets on the top of panicle in rice. Plant Breed. 2011, 130, 177–184. [Google Scholar] [CrossRef]
- Harrar, J.G. International Rice Research Institute. AIBS Bull. 1960, 10, 25. [Google Scholar] [CrossRef]
- Mansueto, L. SNP-Seek Database. Nucleic Acids Res. 2015, 43, D1023–D1027. [Google Scholar]
- Lin, Y.L.; Wu, D.H.; Wu, C.C.; Huang, Y.F. Explore the genetics of weedy traits using rice 3K database. Bot. Stud. 2021, 62, 16. [Google Scholar] [CrossRef] [PubMed]
- Qi, Y.; Wang, S.; Shen, C.; Zhang, S.; Chen, Y.; Xu, Y.; Liu, Y.; Wu, Y.; Jiang, D. OsARF12,a transcription activator on auxin response gene, regulates root elongation and affects iron accumulation in rice (Oryza sativa L.). New Phytol. 2011, 193, 109–120. [Google Scholar] [CrossRef] [PubMed]
- Wang, N.S.; Zhang, W.Y.; Wang, X.C.; Zheng, Z.Z.; Bai, D.; Li, K.Y.; Zhao, X.Y.; Xiang, J.; Liang, Z.J.; Qian, Y.Z.; et al. Genome-Wide Association Study of Xian Rice Grain Shape and Weight in Different Environments. Plants 2023, 12, 2549. [Google Scholar] [CrossRef]
- Li, M.X.; Yeung, J.M.; Cherny, S.S.; Sham, P.C. Evaluating the effective numbers of independent tests and significant p-value thresholds in commercial genotyping arrays and public imputation reference datasets. Hum. Genet. 2011, 131, 747–756. [Google Scholar] [CrossRef]
- Li, M.; Zhang, Y.W.; Zhang, Z.C.; Xiang, Y.; Liu, M.H.; Zhou, Y.H.; Zuo, J.F.; Zhang, H.Q.; Chen, Y.; Zhang, Y.M. A compressed variance component mixed model for detecting QTNs and QTN-by-environment and QTN-by-QTN interactions in genome-wide association studies. Mol. Plant 2022, 15, 630–650. [Google Scholar] [CrossRef]
- Wang, Y.; Lu, L.; Xu, S.; Li, G.; Gu, R.; Cai, M.; Lu, J. Research progress of rice allergy. J. Food Saf. Qual. 2017, 8, 1093–1098. [Google Scholar]
- Smith, K.R.; Wright, M.J.; Thomas, R.B.; Mathias, J.M.; Lantz, K.E.; Allen, K.T.; Sabet, A.; Anderson-Teixeira, K.J. Differences in leaf gas exchange strategies explain Quercus rubra and Liriodendron tulipifera intrinsic water use efficiency responses to air pollution and climate change. Glob. Chang. Biol. 2023, 29, 3449–3462. [Google Scholar]
- Zhang, M.; Ye, J.; Xu, Q.; Feng, Y.; Yuan, X.; Yu, H.; Wang, Y.; Wei, X.; Yang, Y. Genome-wide association study of cold tolerance of Chinese indica rice varieties at the bud burst stage. Plant Cell Rep. 2018, 37, 529–539. [Google Scholar] [CrossRef]
- Liu, X. Genome-Wide Association Study Identifies Candidate Genes Related to the Linoleic Acid Content in Soybean Seeds. Int. J. Mol. Sci. 2021, 23, 454. [Google Scholar]
- Fang, Y.; Hu, J.; Xu, J.; Yu, H.; Shi, Z.; Xiong, G.; Zhu, L.; Zeng, D.; Zhang, G.; Gao, Z.; et al. Identification and characterization of Mini1, a gene regulating rice shoot development. J. Integr. Plant Biol. 2015, 57, 151–161. [Google Scholar] [CrossRef] [PubMed]
- Honda, E.; Yew, C.L.; Yoshikawa, T.; Sato, Y.; Hibara, K.I.; Itoh, J.I. LEAF LATERAL SYMMETRY1, a Member of the WUSCHEL-RELATED HOMEOBOX3 Gene Family, Regulates Lateral Organ Development Differentially from Other Paralogs, NARROW LEAF2 and NARROW LEAF3 in Rice. Plant Cell Physiol. 2018, 59, 376–391. [Google Scholar] [CrossRef] [PubMed]
- Lu, W.; Deng, M.; Guo, F.; Wang, M.; Bian, H. Suppression of OsVPE3 Enhances Salt Tolerance by Attenuating Vacuole Rupture during Programmed Cell Death and Affects Stomata Development in Rice. Rice 2016, 9, 65. [Google Scholar] [CrossRef] [PubMed]
- Wu, L.; Ren, D.; Hu, S.; Li, G.; Dong, G.; Jiang, L.; Hu, X.; Ye, W.; Cui, Y.; Zhu, L. Down-Regulation of a Nicotinate Phosphoribosyltransferase Gene, OsNaPRT1, Leads to Withered Leaf Tips. Plant Physiol. 2016, 171, 1085. [Google Scholar]
- Zhou, X.; Li, J.; Cheng, W.; Liu, H.; Li, M.; Zhang, Y.; Li, W.; Han, S.; Wang, Y. Gene Structure Analysis of Rice ADP-ribosylation Factors (OsARFs) and Their mRNA Expression in Developing Rice Plants. Plant Mol. Biol. Report. 2010, 28, 692–703. [Google Scholar] [CrossRef]
- Castilleux, R.; Plancot, B.; Vicré, M.; Nguema-Ona, E.; Driouich, A. Extensin, an underestimated key component of cell wall defence? Ann. Bot. 2021, 127, 709–713. [Google Scholar] [CrossRef]



| Mean ± SD | Range | CV (%) | |
|---|---|---|---|
| FLL (cm) | 29.78 ± 9.00 | 12.42~121.5 | 30.23% |
| FLW (cm) | 1.79 ± 0.32 | 1.02~3.40 | 18.02% |
| FLR | 17.14 ± 5.85 | 6.92~68.03 | 34.13% |
| FLA (cm2) | 38.86 ± 13.91 | 12.17~155.84 | 35.80% |
| SLL (cm) | 41.04 ± 11.56 | 13.85~84.25 | 28.17% |
| SLW (cm) | 1.39 ± 0.28 | 0.68~2.78 | 20.22% |
| SLR | 30.36 ± 9.31 | 10.78~78.16 | 30.67% |
| SLA (cm2) | 42.16 ± 15.67 | 9.09~95.32 | 37.18% |
| Trait | QTL | Chr | Pos | p | R2 (%) |
|---|---|---|---|---|---|
| FLL | qFLL2.1 | 2 | 26,002,540 | 2.39 × 10−14 | 19.43% |
| qFLL3.1 | 3 | 16,565,193 | 4.42 × 10−15 | 19.30% | |
| qFLL6.1 | 6 | 5,174,327 | 1.04 × 10−14 | 20.85% | |
| qFLL6.2 | 6 | 9,918,953 | 4.52 × 10−15 | 18.58% | |
| qFLL7.1 | 7 | 11,319,457 | 8.92 × 10−8 | 9.61% | |
| qFLL9.1 | 9 | 6,191,428 | 4.23 × 10−7 | 8.55% | |
| FLW | qFLW1.1 | 1 | 1,352,486 | 9.11 × 10−14 | 16.32% |
| qFLW1.2 | 1 | 25,377,140 | 6.58 × 10−10 | 12.19% | |
| qFLW1.3 | 1 | 30,864,657 | 3.60 × 10−7 | 8.01% | |
| qFLW1.4 | 1 | 40,433,773 | 6.87 × 10−7 | 8.44% | |
| qFLW2.1 | 2 | 8,917,525 | 3.24 × 10−11 | 14.51% | |
| qFLW2.2 | 2 | 15,799,228 | 7.39 × 10−7 | 7.74% | |
| qFLW2.3 | 2 | 25,868,625 | 2.28 × 10−7 | 7.98% | |
| qFLW3.1 | 3 | 4,632,823 | 1.20 × 10−11 | 13.47% | |
| qFLW3.2 | 3 | 13,925,712 | 1.20 × 10−6 | 7.11% | |
| qFLW4.1 | 4 | 445,388 | 2.33 × 10−7 | 8.39% | |
| qFLW4.2 | 4 | 6,394,660 | 2.23 × 10−11 | 13.49% | |
| qFLW4.3 | 4 | 14,832,577 | 1.23 × 10−7 | 8.36% | |
| qFLW4.4 | 4 | 21,374,341 | 3.07 × 10−7 | 7.87% | |
| qFLW4.5 | 4 | 31,166,740 | 1.03 × 10−6 | 7.27% | |
| qFLW5.1 | 5 | 22,973,154 | 3.83 × 10−7 | 7.99% | |
| qFLW6.1 | 6 | 10,419,769 | 1.54 × 10−11 | 13.49% | |
| qFLW6.2 | 6 | 25,181,618 | 5.97 × 10−7 | 8.08% | |
| qFLW7.1 | 7 | 1,688,225 | 2.16 × 10−8 | 9.33% | |
| qFLW7.2 | 7 | 12,686,425 | 1.37 × 10−11 | 13.82% | |
| qFLW7.3 | 7 | 24,417,132 | 1.84 × 10−12 | 15.03% | |
| qFLW8.1 | 8 | 11,722,512 | 8.90 × 10−8 | 8.82% | |
| qFLW8.2 | 8 | 14,808,737 | 4.05 × 10−7 | 8.21% | |
| qFLW8.3 | 8 | 22,800,996 | 5.12 × 10−7 | 8.06% | |
| qFLW8.4 | 8 | 26,300,341 | 1.02 × 10−6 | 7.48% | |
| qFLW9.1 | 9 | 12,020,257 | 2.00 × 10−8 | 9.40% | |
| qFLW10.1 | 10 | 2,085,303 | 2.11 × 10−11 | 13.42% | |
| qFLW11.1 | 11 | 18,438,619 | 1.19 × 10−6 | 7.11% | |
| qFLW11.2 | 11 | 24,306,013 | 9.61 × 10−8 | 8.62% | |
| qFLW12.1 | 12 | 4,125,407 | 3.17 × 10−7 | 8.95% | |
| qFLW12.2 | 12 | 12,654,092 | 9.67 × 10−9 | 9.73% | |
| FLR | qFLR2.1 | 2 | 26,002,540 | 2.94 × 10−10 | 13.04% |
| qFLR3.1 | 3 | 16,565,193 | 4.95 × 10−11 | 13.20% | |
| qFLR4.1 | 4 | 21,778,703 | 5.24 × 10−7 | 7.58% | |
| qFLR5.1 | 5 | 868,580 | 7.78 × 10−7 | 7.32% | |
| qFLR6.1 | 6 | 5,174,327 | 1.09 × 10−10 | 14.07% | |
| qFLR6.2 | 6 | 9,918,953 | 1.66 × 10−11 | 13.32% | |
| FLA | qFLA2.1 | 2 | 26,002,540 | 1.12 × 10−11 | 15.37% |
| qFLA2.2 | 2 | 32,594,570 | 3.82 × 10−8 | 9.22% | |
| qFLA3.1 | 3 | 16,565,193 | 1.41 × 10−11 | 14.12% | |
| qFLA6.1 | 6 | 5,174,327 | 1.63 × 10−11 | 15.76% | |
| qFLA6.2 | 6 | 9,918,953 | 1.99 × 10−11 | 13.59% | |
| qFLA7.1 | 7 | 11,319,457 | 3.51 × 10−8 | 10.12% | |
| qFLA7.2 | 7 | 21,694,068 | 8.54 × 10−7 | 7.80% | |
| qFLA8.1 | 8 | 19,560,705 | 7.03 × 10−7 | 7.62% | |
| SLL | qSLL3.1 | 3 | 15,745,488 | 6.39 × 10−7 | 7.61% |
| SLW | qSLW1.1 | 1 | 4,521,739 | 3.19 × 10−7 | 7.81% |
| qSLW1.2 | 1 | 14,583,667 | 5.53 × 10−8 | 10.00% | |
| qSLW1.3 | 1 | 37,817,528 | 4.46 × 10−8 | 9.34% | |
| qSLW1.4 | 1 | 42,097,917 | 2.18 × 10−7 | 8.60% | |
| qSLW2.1 | 2 | 2,562,339 | 1.08 × 10−6 | 7.26% | |
| qSLW2.2 | 2 | 8,230,960 | 9.44 × 10−7 | 7.47% | |
| qSLW2.3 | 2 | 14,725,942 | 7.03 × 10−07 | 8.13% | |
| qSLW2.4 | 2 | 25,868,625 | 1.83 × 10−8 | 9.39% | |
| qSLW2.5 | 2 | 34,189,524 | 6.95 × 10−7 | 8.14% | |
| qSLW3.1 | 3 | 225,774 | 5.10 × 10−7 | 7.88% | |
| qSLW3.2 | 3 | 8,650,867 | 9.44 × 10−8 | 9.81% | |
| qSLW3.3 | 3 | 18,180,653 | 1.37 × 10−7 | 8.41% | |
| qSLW3.4 | 3 | 32,198,776 | 9.94 × 10−8 | 10.16% | |
| qSLW4.1 | 4 | 1,877,276 | 9.83 × 10−7 | 7.29% | |
| qSLW4.2 | 4 | 4,919,882 | 4.84 × 10−7 | 8.78% | |
| qSLW4.3 | 4 | 13,199,952 | 4.26 × 10−7 | 7.72% | |
| qSLW4.4 | 4 | 21,374,341 | 3.84 × 10−7 | 7.79% | |
| qSLW6.1 | 6 | 12,283,550 | 1.13 × 10−7 | 8.46% | |
| qSLW6.2 | 6 | 29,426,689 | 3.87 × 10−7 | 7.87% | |
| qSLW7.1 | 7 | 695,890 | 2.91 × 10−7 | 7.96% | |
| qSLW7.2 | 7 | 5,323,610 | 2.25 × 10−8 | 10.80% | |
| qSLW7.3 | 7 | 17,459,289 | 6.01 × 10−7 | 8.45% | |
| qSLW7.4 | 7 | 28,704,173 | 1.13 × 10−6 | 7.14% | |
| qSLW8.1 | 8 | 802,219 | 2.46 × 10−7 | 8.08% | |
| qSLW8.2 | 8 | 11,722,512 | 7.01 × 10−7 | 7.76% | |
| qSLW8.3 | 8 | 14,808,737 | 2.68 × 10−7 | 8.32% | |
| qSLW8.4 | 8 | 25,582,947 | 8.51 × 10−7 | 7.45% | |
| qSLW9.1 | 9 | 12,012,334 | 6.11 × 10−7 | 7.48% | |
| qSLW10.1 | 10 | 2,448,569 | 3.27 × 10−8 | 9.12% | |
| qSLW11.1 | 11 | 4,473,957 | 7.78 × 10−7 | 8.52% | |
| qSLW11.2 | 11 | 18,438,619 | 1.21 × 10−6 | 7.15% | |
| qSLW11.3 | 11 | 22,216,547 | 8.60 × 10−7 | 7.29% | |
| qSLW12.1 | 12 | 23,955,811 | 4.49 × 10−7 | 8.56% | |
| qSLW12.2 | 12 | 18,285,669 | 1.05 × 10−6 | 7.38% | |
| SLR | qSLR1.1 | 1 | 26,877,470 | 2.28 × 10−7 | 8.95% |
| qSLR3.1 | 3 | 15,745,488 | 2.11 × 10−8 | 9.37% | |
| qSLR5.1 | 5 | 996,350 | 1.12 × 10−6 | 7.23% | |
| qSLR12.1 | 12 | 24,428,446 | 5.82 × 10−7 | 7.59% | |
| SLA | qSLA9.1 | 9 | 9,946,873 | 1.12 × 10−6 | 7.38% |
| qSLA9.2 | 9 | 12,012,334 | 1.21 × 10−6 | 7.21% |
Disclaimer/Publisher’s Note: The statements, opinions and data contained in all publications are solely those of the individual author(s) and contributor(s) and not of MDPI and/or the editor(s). MDPI and/or the editor(s) disclaim responsibility for any injury to people or property resulting from any ideas, methods, instructions or products referred to in the content. |
© 2023 by the authors. Licensee MDPI, Basel, Switzerland. This article is an open access article distributed under the terms and conditions of the Creative Commons Attribution (CC BY) license (https://creativecommons.org/licenses/by/4.0/).
Share and Cite
Wang, N.; Wang, X.; Qian, Y.; Bai, D.; Bao, Y.; Zhao, X.; Xu, P.; Li, K.; Li, J.; Li, K.; et al. Genome-Wide Association Analysis of Rice Leaf Traits. Agronomy 2023, 13, 2687. https://doi.org/10.3390/agronomy13112687
Wang N, Wang X, Qian Y, Bai D, Bao Y, Zhao X, Xu P, Li K, Li J, Li K, et al. Genome-Wide Association Analysis of Rice Leaf Traits. Agronomy. 2023; 13(11):2687. https://doi.org/10.3390/agronomy13112687
Chicago/Turabian StyleWang, Nansheng, Xingmeng Wang, Yingzhi Qian, Di Bai, Yaling Bao, Xueyu Zhao, Peng Xu, Keyang Li, Jianfeng Li, Kang Li, and et al. 2023. "Genome-Wide Association Analysis of Rice Leaf Traits" Agronomy 13, no. 11: 2687. https://doi.org/10.3390/agronomy13112687
APA StyleWang, N., Wang, X., Qian, Y., Bai, D., Bao, Y., Zhao, X., Xu, P., Li, K., Li, J., Li, K., Zhang, D., & Shi, Y. (2023). Genome-Wide Association Analysis of Rice Leaf Traits. Agronomy, 13(11), 2687. https://doi.org/10.3390/agronomy13112687
