Adaptability Evaluation of the Spatiotemporal Fusion Model in the Summer Maize Planting Area of the Southeast Loess Plateau
Abstract
:1. Introduction
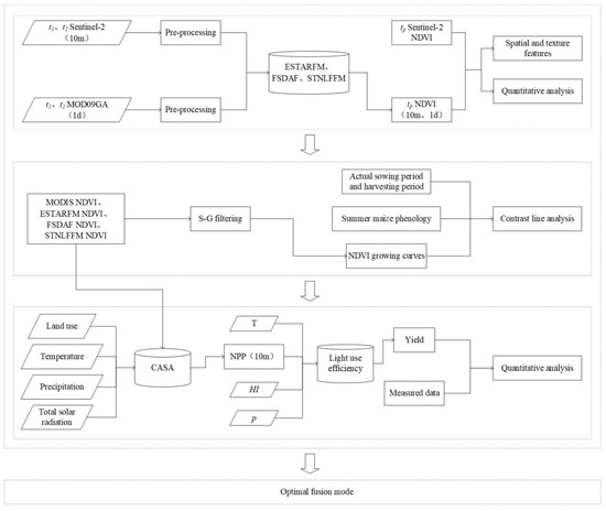
2. Materials and Methods
2.1. Study Area
2.2. Data Sources
2.3. Analysis Methodology
2.3.1. ESTARFM Model
2.3.2. FSDAF Model
2.3.3. STNLFFM Model
2.3.4. Yield Estimation Model
3. Results and Analysis
3.1. Accuracy Evaluation of Different Spatiotemporal Fusion Models
3.2. Analysis of NDVI Growing Curves of Summer Maize in Main Growing Period
3.3. Results of NPP Simulation and Yield Estimation
4. Discussion
5. Conclusions
Supplementary Materials
Author Contributions
Funding
Data Availability Statement
Conflicts of Interest
References
- Peng, X.S.; Han, W.T.; Ao, J.Y.; Wang, Y. Assimilation of LAI Derived from UAV Multispectral Data into the SAFY Model to Estimate Maize Yield. Remote Sens. 2021, 13, 1094. [Google Scholar] [CrossRef]
- Zhang, S.; Bai, Y.; Zhang, J.H.; Ali, S. Developing a process-based and remote sensing driven crop yield model for maize (PRYM-Maize) and its validation over the Northeast China Plain. J. Integr. Agric. 2021, 20, 408–423. [Google Scholar] [CrossRef]
- Yang, F.; Zhang, D.F.; Zhang, Y.Q.; Zhang, Y.; Han, Y.Y.; Zhang, Q.S.; Zhang, Q.; Zhang, C.H.; Liu, Z.Q.; Wang, K.Y. Prediction of corn variety yield with attribute-missing data via graph neural network. Comput. Electron. Agric. 2023, 211, 108046. [Google Scholar] [CrossRef]
- Cheng, J.P.; Han, S.Y.; Verrelst, J.; Zhao, C.J.; Zhang, N.; Zhao, Y.; Lei, L.; Wang, H.; Yang, G.J.; Yang, H. Deciphering maize vertical leaf area profiles by fusing spectral imagery data and a bell-shaped function. Int. J. Appl. Earth Obs. Geoinf. 2023, 120, 103355. [Google Scholar] [CrossRef]
- Zhu, B.X.; Chen, S.B.; Xu, Z.Y.; Ye, Y.H.; Han, C.; Lu, P.; Song, K.S. The Estimation of Maize Grain Protein Content and Yield by Assimilating LAI and LNA, Retrieved from Canopy Remote Sensing Data, into the DSSAT Model. Remote Sens. 2023, 15, 2576. [Google Scholar] [CrossRef]
- Peng, M.M.; Han, W.T.; Li, C.Q.; Yao, X.M.; Shao, G.M. Modeling the daytime net primary productivity of maize at the canopy scale based on UAV multispectral imagery and machine learning. J. Clean. Prod. 2022, 367, 133041. [Google Scholar] [CrossRef]
- Wang, P.J.; Wu, D.; Yang, J.Y.; Ma, Y.P.; Feng, R.; Huo, Z.G. Summer maize growth under different precipitation years in the Huang-Huai-Hai Plain of China. Agric. For. Meteorol. 2020, 285, 107927. [Google Scholar] [CrossRef]
- Zhang, Y.; Gurung, R.; Marx, E.; Williams, S.; Ogle, S.M.; Paustian, K. DayCent model predictions of NPP and grain yields for agricultural lands in the contiguous US. J. Geophys. Res. Biogeosci. 2020, 125, e2020JG005750. [Google Scholar] [CrossRef]
- Dhillon, M.S.; Dahms, T.; Kuebert-Flock, C.; Borg, E.; Conrad, C.; Ullmann, T. Modelling Crop Biomass from Synthetic Remote Sensing Time Series: Example for the DEMMIN Test Site, Germany. Remote Sens. 2020, 12, 1819. [Google Scholar] [CrossRef]
- Jackson, H.; Prince, S.D. Degradation of net primary production in a semiarid rangeland. Biogeosciences 2016, 13, 4721–4734. [Google Scholar] [CrossRef]
- Wang, J.S.; He, P.; Liu, Z.C.; Jing, Y.D.; Bi, R.T. Yield estimation of summer maize based on multi-source remote-sensing data. Agron. J. 2022, 114, 3389–3406. [Google Scholar] [CrossRef]
- Meraj, G.; Kanga, S.; Ambadkar, A.; Kumar, P.; Singh, S.K.; Farooq, M.; Johnson, B.A.; Rai, A.; Sahu, N. Assessing the yield of wheat using satellite remote sensing-based machine learning algorithms and simulation modeling. Remote Sens. 2022, 14, 3005. [Google Scholar] [CrossRef]
- Shi, S.; Ye, Y.; Xiao, R. Evaluation of food security based on remote sensing data—Taking Egypt as an example. Remote Sens. 2022, 14, 2876. [Google Scholar] [CrossRef]
- Yu, D.; Shi, P.; Shao, H.; Zhu, W.; Pan, Y. Modelling net primary productivity of terrestrial ecosystems in East Asia based on an improved CASA ecosystem model. Int. J. Remote Sens. 2009, 30, 4851–4866. [Google Scholar] [CrossRef]
- Zhou, Y.; Wu, X.; Ju, W.; Chen, J.M.; Wang, S.; Wang, H.; Yuan, W.; Andrew Black, T.; Jassal, R. Global parameterization and validation of a two-leaf light use efficiency model for predicting gross primary production across FLUXNET sites. J. Geophys. Res. Biogeosci. 2016, 121, 1045–1072. [Google Scholar] [CrossRef]
- Xiao, F.; Liu, Q.; Xu, Y. Estimation of terrestrial net primary productivity in the Yellow River Basin of China using light use efficiency model. Sustainability 2022, 14, 7399. [Google Scholar] [CrossRef]
- Liu, Y.; Han, X.; Weng, F.; Xu, Y. Estimation of terrestrial net primary productivity in China from Fengyun-3D satellite data. J. Meteorol. Res. 2022, 36, 401–416. [Google Scholar] [CrossRef]
- Kastner, T.; Erb, K.H.; Haberl, H. Global human appropriation of net primary production for biomass consumption in the European Union, 1986–2007. J. Ind. Ecol. 2015, 19, 825–836. [Google Scholar] [CrossRef]
- Ji, F.; Meng, J.; Cheng, Z.; Fang, H.; Wang, Y. Crop yield estimation at field scales by assimilating time series of Sentinel-2 data into a modified CASA-WOFOST coupled model. IEEE Trans. Geosci. Remote Sens. 2021, 60, 4400914. [Google Scholar] [CrossRef]
- Pott, L.P.; Amado, T.J.C.; Schwalbert, R.A.; Corassa, G.M.; Ciampitti, I.A. Mapping crop rotation by satellite-based data fusion in Southern Brazil. Comput. Electron. Agric. 2023, 211, 109758. [Google Scholar] [CrossRef]
- Wang, Z.; Ma, Y.; Zhang, Y. Review of pixel-level remote sensing image fusion based on deep learning. Inf. Fusion 2023, 90, 36–58. [Google Scholar] [CrossRef]
- Yang, G.; Weng, Q.; Pu, R.; Gao, F.; Sun, C.; Li, H.; Zhao, C. Evaluation of ASTER-like Daily Land Surface Temperature by Fusing ASTER and MODIS Data during the HiWATER-MUSOEXE. Remote Sens. 2016, 8, 75. [Google Scholar] [CrossRef]
- Yang, Y.; Anderson, M.C.; Gao, F.; Hain, C.R.; Semmens, K.A.; Kustas, W.P.; Noormets, A.; Wynne, R.H.; Thomas, V.A.; Sun, G. Daily Landsat-scale evapotranspiration estimation over a forested landscape in North Carolina, USA, using multi-satellite data fusion. Hydrol. Earth Syst. Sci. 2017, 21, 1017–1037. [Google Scholar] [CrossRef]
- Malenovský, Z.; Bartholomeus, H.M.; Acerbi-Junior, F.W.; Schopfer, J.T.; Painter, T.H.; Epema, G.F.; Bregt, A.K. Scaling dimensions in spectroscopy of soil and vegetation. Int. J. Appl. Earth Obs. Geoinf. 2007, 92, 137–164. [Google Scholar] [CrossRef]
- Liu, M.; Ke, Y.; Yin, Q.; Chen, X.; Im, J. Comparison of five spatio-temporal satellite image fusion models over landscapes with various spatial heterogeneity and temporal variation. Remote Sens. 2019, 11, 2612. [Google Scholar] [CrossRef]
- Yang, J.; Zhao, Y.Q.; Chan, J.C.W. Hyperspectral and multispectral image fusion via deep two-branches convolutional neural network. Remote Sens. 2018, 10, 800. [Google Scholar] [CrossRef]
- Jarihani, A.A.; McVicar, T.R.; Van Niel, T.G.; Emelyanova, I.V.; Callow, J.N.; Johansen, K. Blending Landsat and MODIS Data to Generate Multispectral Indices: A Comparison of “Index-then-Blend” and “Blend-then-Index” Approaches. Remote Sens. 2014, 6, 9213–9238. [Google Scholar] [CrossRef]
- Jiang, X.; Huang, B. Unmixing-based spatiotemporal image fusion accounting for complex land cover changes. IEEE Trans. Geosci. Remote Sens. 2022, 60, 5623010. [Google Scholar] [CrossRef]
- Gao, F.; Masek, J.; Schwaller, M.; Hall, F. On the blending of the Landsat and MODIS surface reflectance: Predicting daily Landsat surface reflectance. IEEE Trans. Geosci. Remote Sens. 2006, 44, 2207–2218. [Google Scholar]
- Knauer, K.; Gessner, U.; Fensholt, R.; Kuenzer, C. An ESTARFM fusion framework for the generation of large-scale time series in cloud-prone and heterogeneous landscapes. Remote Sens. 2016, 8, 425. [Google Scholar] [CrossRef]
- Zhu, X.; Helmer, E.H.; Gao, F.; Liu, D.; Chen, J.; Lefsky, M.A. A flexible spatiotemporal method for fusing satellite images with different resolutions. Remote Sens. Environ. 2016, 172, 165–177. [Google Scholar] [CrossRef]
- Dong, S.; Zhang, W.; Xu, J.; Ma, J. Study of the Improved Similar Pixel Selection Method on ESTARFM. Remote Sens. Technol. Appl. 2020, 35, 185–193. [Google Scholar]
- Lei, C.Y.; Meng, X.C.; Shao, F. Spatio-temporal fusion quality evaluation based on “Point”-“Line”-“Plane” aspects. Natl. Remote Sens. Bull. 2021, 25, 791–802. [Google Scholar] [CrossRef]
- Hobyb, A.; Radgui, A.; Tamtaoui, A.; Er-Raji, A.; El Hadani, D.; Merdas, M.; Smiej, F.M. Evaluation of spatiotemporal fusion methods for high resolution daily NDVI prediction. In Proceedings of the Multimedia Computing and Systems of the International Conference, Marrakech, Morocco, 29 September 2016. [Google Scholar]
- Fan, M.; Ma, D.; Huang, X.; An, R. Adaptability Evaluation of the Spatiotemporal Fusion Model ofSentinel-2 and MODIS Data in a Typical Area of the Three-River Headwater Region. Sustainability 2023, 15, 8697. [Google Scholar] [CrossRef]
- Yin, X.; Zhu, H.; Gao, J.; Gao, J.; Guo, L.; Gou, Z. NPP Simulation of Agricultural and Pastoral Areas Based on Landsat and MODIS Data Fusion. Trans. Chin. Soc. Agric. Mach. 2020, 51, 163–170. [Google Scholar]
- He, P.; Bi, R.; Xu, L.; Liu, Z.; Yang, F.; Wang, W.; Cui, Z.; Wang, J. Evapotranspiration of Winter Wheat in the Semi-Arid Southeastern Loess Plateau Based on Multi-Source Satellite Data. Remote Sens. 2023, 15, 2095. [Google Scholar] [CrossRef]
- Sun, C.; Chen, W.; Chen, Y.; Cai, Z. Stable isotopes of atmospheric precipitation and its environmental drivers in the Eastern Chinese Loess Plateau, China. J. Hydrol. 2020, 581, 124404. [Google Scholar] [CrossRef]
- Zhang, F.; Chen, Y.; Zhang, J.; Guo, E.; Wang, R.; Li, D. Dynamic drought risk assessment for maize based on crop simulation model and multi-source drought indices. J. Clean. Prod. 2019, 233, 100–114. [Google Scholar] [CrossRef]
- Guo, X.; Li, G.H.; Ding, X.P.; Zhang, J.W.; Ren, B.Z.; Liu, P.; Zhang, S.G.; Zhao, B. Response of leaf senescence, photosynthetic characteristics, and yield of summer maize to controlled-release urea based application depth. Agronomy 2022, 12, 687. [Google Scholar] [CrossRef]
- Liu, M.; Yang, W.; Zhu, X.; Chen, J.; Chen, X.; Yang, L.; Helmer, E.H. An Improved Flexible Spatiotemporal DAta Fusion (IFSDAF) method for producing high spatiotemporal resolution normalized difference vegetation index time series. Remote Sens. Environ. 2019, 227, 74–89. [Google Scholar] [CrossRef]
- Zhang, H.W.; Huang, F.; Hong, X.C.; Wang, P. A Sensor Bias Correction Method for Reducing the Uncertainty in the Spatiotemporal Fusion of Remote Sensing Images. Remote Sens. 2022, 14, 327. [Google Scholar] [CrossRef]
- Dhillon, M.S.; Kübert-Flock, C.; Dahms, T.; Rummler, T.; Arnault, J.; Steffan-Dewenter, I.; Ullmann, T. Evaluation of MODIS, Landsat 8 and Sentinel-2 Data for Accurate Crop Yield Predictions: A Case Study Using STARFM NDVI in Bavaria, Germany. Remote Sens. 2023, 15, 1830. [Google Scholar] [CrossRef]
- Li, X.; Liang, S.; Jin, H. An Effective Method for Generating Spatiotemporally Continuous 30 m Vegetation Products. Remote Sens. 2021, 13, 719. [Google Scholar] [CrossRef]
- Xie, Y.; Huang, J. Integration of a Crop Growth Model and Deep Learning Methods to Improve Satellite-Based Yield Estimation of Winter Wheat in Henan Province, China. Remote Sens. 2021, 13, 4372. [Google Scholar] [CrossRef]








Disclaimer/Publisher’s Note: The statements, opinions and data contained in all publications are solely those of the individual author(s) and contributor(s) and not of MDPI and/or the editor(s). MDPI and/or the editor(s) disclaim responsibility for any injury to people or property resulting from any ideas, methods, instructions or products referred to in the content. |
© 2023 by the authors. Licensee MDPI, Basel, Switzerland. This article is an open access article distributed under the terms and conditions of the Creative Commons Attribution (CC BY) license (https://creativecommons.org/licenses/by/4.0/).
Share and Cite
He, P.; Yang, F.; Bi, R.; Xu, L.; Wang, J.; Zheng, X.; Abudukade, S.; Wang, W.; Cui, Z.; Tan, Q. Adaptability Evaluation of the Spatiotemporal Fusion Model in the Summer Maize Planting Area of the Southeast Loess Plateau. Agronomy 2023, 13, 2608. https://doi.org/10.3390/agronomy13102608
He P, Yang F, Bi R, Xu L, Wang J, Zheng X, Abudukade S, Wang W, Cui Z, Tan Q. Adaptability Evaluation of the Spatiotemporal Fusion Model in the Summer Maize Planting Area of the Southeast Loess Plateau. Agronomy. 2023; 13(10):2608. https://doi.org/10.3390/agronomy13102608
Chicago/Turabian StyleHe, Peng, Fan Yang, Rutian Bi, Lishuai Xu, Jingshu Wang, Xinqian Zheng, Silalan Abudukade, Wenbiao Wang, Zhengnan Cui, and Qiao Tan. 2023. "Adaptability Evaluation of the Spatiotemporal Fusion Model in the Summer Maize Planting Area of the Southeast Loess Plateau" Agronomy 13, no. 10: 2608. https://doi.org/10.3390/agronomy13102608
APA StyleHe, P., Yang, F., Bi, R., Xu, L., Wang, J., Zheng, X., Abudukade, S., Wang, W., Cui, Z., & Tan, Q. (2023). Adaptability Evaluation of the Spatiotemporal Fusion Model in the Summer Maize Planting Area of the Southeast Loess Plateau. Agronomy, 13(10), 2608. https://doi.org/10.3390/agronomy13102608

