Abstract
Tea brewed from leaves of Camellia sinensis (L.) is one of the most popular worldwide non-alcoholic beverages, and nitrogen is an essential nutrient that affects the growth and development of the tea plant. Inorganic nitrogen and organic nitrogen are major forms of nitrogen that are absorbed by the tea plant and also play an important role as a vital signaling molecule, which also affects the nitrogen use efficiency (NUE) of C. sinensis in its growth and development period. In addition, improving the NUE of C. sinensis is therefore important for the economic and environmental sustainability of the tea plantation industry. In this review, we discuss recently identified tea plant genes that have an essential role in the responses of different nitrogen forms in the short-term period and in the long-term nitrogen effect. We also focus in particular on how nitrogen regulates the growth and development of the tea plant, mainly on the aspects of root system architecture and leaf metabolism that are important parts of root development and leaf quality. Finally, this review concentrates recent research that has expanded the outline of the mechanisms underlying nitrogen responses and regulation in plants, focusing in particular on tea plants.
1. Introduction
The tea plant is the source of one of the worldwide’s most popular beverages, consumed for both its pleasing flavor and its many beneficial health effects. Section Thea of genus Camellia contains 12 species and 6 varieties 2 of which are widely cultivated for tea production: Camellia sinensis (L.) O. Kuntze and Camellia sinensis var. assamica (Masters) Kitamura [1,2]. All species in section Thea are found in China, and almost all have been used by local people for consumption and/or tea brewing in areas where they naturally occur.
The productivity of crop plants—including tea—is strongly influenced by soil availability of nitrogen (N) [3,4,5], and changes in the supply of this essential macronutrient have profound effects on plant growth and development [6]. Roots of the tea plant can absorb inorganic nitrogen forms (such as nitrate and ammonium) and organic nitrogen forms (such as amino acids and peptides) [7], but supplies of both are typically limited in natural and agricultural ecosystems. As a result, crop yields are sustained only by annual application of thousands of tons of nitrogen fertilizers. Harvest of high-yield crops then removes N from the system, necessitating continued N applications to sustain productivity over time [8]. Furthermore, much of the applied N is not acquired by plants but is instead lost to leaching [9]. Because there have been no substantial improvements in crop N-use efficiency in the past 50 years [10], high levels of N fertilizer application not only exact a heavy economic cost but also lead to numerous environmental problems [1,11] including global warming and water pollution [12,13]. Tea plantations are not immune to these significant environmental consequences and economic costs, and understanding how tea plants sense, acquire, respond to, and use various N forms is thus critical for sustainable tea cultivation.
Indeed, N is the most limiting factor for both tea plant growth and tea leaf quality. Application of N fertilizer rapidly increases new shoot production as well as leaf content of nitrogenous compounds, such as free amino acids some of which contribute directly to tea flavor and health benefits [14,15]. Some studies have reported that ammonium has a greater effect than nitrate on tea plant growth and tea quality [16]. Nonetheless, tea plant roots obtain the most N from the soil as nitrate, which is at least partially reduced in the roots before transport to the leaves [17], and nitrate concentrations in tea leaves are thus quite low (<0.06 g NO3− kg−1 DW) [18]. Nitrate is also the predominant N form in aerobic soils [11] and functions as a molecular signal that mediates both short- (minutes to hours) and long-term (days) plant responses [6,19]. In addition to nitrate and ammonium, plants can also acquire urea and amino acids, another nitrogen forms from the soil [20], and the latter represent a substantial N pool in some soil types [21,22,23]. The quality of tea is largely dependent on the contents of polyphenols, theanine, and caffeine in the newest shoots or leaves [24,25], which are in turn related to amino-acid uptake from the soil, especially in organic plantations [25].
This review discusses several recently identified genes that have an essential role in the nitrogen response some of which are involved in short-term and long-term nitrogen effects (e.g., CsAMTs, CsNRTs, CsNPFs, CsLHTs, CsCIPKs). Finally, we focus on the importance of nitrogen uptake and perception, effects of nitrogen signaling, fine-tuning of transcriptional control, and events that connect nitrogen signals with developmental responses.
2. Short-Term Nitrogen Effects: The Genes Involved in Nitrogen Response Process
The short-term nitrogen effect, also called the primary nitrogen response, describes the rapid regulation of numerous plant genes that occurs immediately after plant nitrogen exposure. In recent years, a number of the molecular components that participate in nitrogen signaling have been identified in model plants, such as Arabidopsis [26,27] and rice [28,29]. In Arabidopsis, nitrate transporter genes (AtNRTs) have been classified on the basis of their expression as nitrate inducible, repressible, or constitutive throughout the whole plant [26,30], and the roles of ammonium transporters (AtAMTs) in root ammonium uptake have been characterized [31]. OsNRT1.1b, homolog of AtNRT1.1, has also been identified in rice, and variations in OsNRT1.1b have been shown to affect nitrate absorption and transport [32]. Both AMT [33] and NRT genes [30] are known to regulate plant nitrogen requirements through their roles in N acquisition, capture, transport, and/or release.
In tea plants, a number of genes whose proteins are required for nitrogen assimilation and transport are upregulated rapidly upon N exposure [34,35,36] and are thus considered to participate in the primary nitrogen response. Researchers have characterized several of the key regulators that mediate this response using a combination of genetics and systems biology methods.
2.1. Nitrogen Transporters
Tea plants have been reported to utilize ammonium more efficiently than nitrate, resulting in better growth [37], and this finding has subsequently been confirmed by other researchers using 15N labelling of hydroponically grown tea plants [38]. However, young shoots of plants fed with nitrate had a greater total catechin content and higher expression of genes encoding the flavonoid biosynthetic enzymes dihydroflavonol 4-reductase (DFR), chalcone synthase (CHS), and phenylalanine ammonia-lyase (PAL) compared with shoots from ammonium-fed plants [39]. As the main inorganic N forms absorbed by tea plants, ammonium and nitrate also act as signals to induce rapid expression of genes involved in the uptake and assimilation of inorganic N [40,41] and in nitrogen-carbon metabolic pathways [41]. AMTs act as sensors of ammonium, whereas NRTs act as sensors of nitrate, and perception of either stimulus results in N signal transduction [42].
Homologs of the NRTs and AMTs have been identified in C. sinenesis. The Cheng laboratory reported contrasting expression patterns of the ammonium transporter genes CsAMT1.1 and CsAMT3.1 in response to N supply: CsAMT1.1 was upregulated in tea leaves and buds by a short (2–6 h) N exposure, whereas CsAMT3.1 was upregulated in leaves after a longer N exposure (72 h) [43]. A third ammonium transporter gene, CsAMT1.2, was highly expressed in roots and strongly induced by a shorter N (ammonium) exposure period. The latter gene may have an important role in ammonium absorption by tea plant roots [43]. In a separate study, CsAMT1.4 was highly expressed in pollen [44] and also in flowers, suggesting that it may participate in ammonium transport to floral organs [45]. CsAMTs were also expressed in leaves and had light-responsive promoters [45], consistent with a previous study in which CsAMTs were suggested to regulate photorespiratory ammonium metabolism and assimilation of C and N [46].
A number of recent studies have also examined NRT genes in C. sinenesis. Expression of the primary nitrate response genes CsNRT1.1 and CsNRT1.2 was strongly induced as the tea plants were cultured with NO3− starvation for 10 days under the hydroponic system and also showed a complementary expression pattern after nitrate resupply [47]; both of these genes also appear to affect absorption and transportation of nitrogen dioxide in leaves [48]. Zhang et al. examined the expression of CsNRT2 and CsNRT3 genes in tea plants and concluded that CsNRT2.4 was mainly involved in root uptaking nitrate, whereas CsNRT3.2 appeared to assist CsNRT2 in nitrate sensing and transport [47]. Zhang et al. also found that overexpression of CsNRT2.4 increased the rate of root nitrate uptake at a low nitrate concentration. Their results suggested that CsNRT2.4 is sensitive to nitrate and encodes a high-affinity transporter (HAT) that could regulate nitrate transport in C. sinensis [47]. Recent work has further underscored the complexity of NRT1-mediated regulation, as Arabidopsis NRT1.1 has been shown to activate at least four different signaling mechanisms [49].
Nitrate transporter 1/peptide transporter family (NPF) proteins are another type of nitrate and peptide transporter in plants [50,51] and have previously been characterized in Arabidopsis [52] and wheat [50]. Recent research revealed that both CsNPF2.3 and CsNPF6.1 are localized to the plasma membrane in C. sinenesis, consistent with their hypothesized function as transmembrane nitrate transporters [53]. Transcription of CsNPF4.1 and CsNPF4.8 appeared to be suppressed under high-nitrate conditions [53] (Figure 1).
Figure 1.
Schematic representation of some genes involved in the nitrogen response under different nitrogen forms (ammonium, nitrate, amino acid and peptides). The yellow box indicates nitrogen or a nitrogen form; the blue box indicates a nitrogen transporter factor; the orange box indicates protein kinases; the green box indicates a transcription factor; the light green dashed box indicates CsNRT genes family (CsNRTs). Arrow indicates positive regulation; blunted line indicates negative regulation.
2.2. Transcription Factors
A number of key transcription factors are known to coordinate plant N responses. Among them are the plant-specific lateral organ boundaries domain (LBD) proteins, a major family of transcription factors that contain a zinc finger-like domain. The LBD proteins have crucial roles in lateral organ and pollen development, plant regeneration, and pathogen and hormone responses [54,55]. A total of 31 CsLBD genes were originally identified in the tea genome database [56], and that number has now increased to 54 [57]. Several CsLBDs have been functionally characterized. CsLBD37 and CsLBD39 were shown to be important nitrate-response regulators [58,59], and expression of CsLBD37/39 is strongly induced by nitrate [58,59]. CsLBD37, a homolog of Arabidopsis AtLBD37, belongs to class II [58], the second of two LBD subfamilies [55]. Teng and colleagues revealed that CsLBD37 overexpression downregulates nitrate transport genes, and it thus appears to function as a negative regulator in nitrate signaling [58]. CsLBD39 also belongs to LBD class II [59]. Its overexpression in transgenic Arabidopsis led to reductions in nitrate content and downregulation of genes involved in nitrate transport and regulation, suggesting that CsLBD39 may also act as a negative regulator during nitrate signal transduction in C. sinensis [59] (Figure 1).
2.3. Genes Related to N Assimilation
Genes encoding the first major enzymes of primary nitrate assimilation, such as nitrate reductase (NR) and nitrite reductase (NiR), are also differentially regulated by different N forms [60]. When tea plants were fed with 15N-labelled ammonium or nitrate, CsNR and CsNiR in roots showed similar expression patterns during the experimental course [61]. However, root expression of not only CsNR and, CsNiR, but also CsGDH and CsGOGAT was affected more strongly by ammonium than by nitrate. The results suggested that nitrate assimilation was inefficient in tea roots, helping to explain why more N was absorbed from ammonium than nitrate [61] (Figure 1).
2.4. Protein Kinases
Protein kinases and their interaction partners are also involved in the primary nitrate response. These include the calcineurin B-like (CBL) Ca2+-binding proteins and the CBL-interacting protein kinases (CIPKs), whose interactions play a central part in calcium signal transduction, thereby regulating growth, development, and environmental stress responses in the tea plant [62,63]. In total, 8 CsCBLs and 25 CsCIPKs have been identified in the tea plant genome [63]. CsCIPK8 (GENE ID: TEA022816.1), also called CsCIPK7 [64], is homologous to AtCIPK8. AtCIPK8 controls nitrate-induced expression of NRTs under higher (but not lower) nitrate conditions and thus acts as a positive regulator of the primary nitrate response [65]. CsCIPK23a (GENE ID: TEA006044.1) and CsCIPK23c (GENE ID: TEA006064.1), also called CsCIPK11 and CsCIPK12 [64], are both homologous to AtCIPK23, whose encoded protein modulates the transport function of NRT1.1 in response to nitrate supply. AtCIPK23 phosphorylates NRT1.1 under low nitrate concentrations, enabling it to function as a nitrate-HAT, but it dephosphorylates NRT1.1 when nitrate is sufficient, switching it to a low-affinity nitrate transporter [66] (Figure 1).
2.5. Amino Acid Transporters CsLHT1 and CsLHT6
Because the level of amino acid is much lower in soil than in root cells, amino acid uptake requires the presence of specific plasma membrane transporters [67] most of which belong to the amino acid permease (AAP), proton-dependent oligopeptide transporter (ProT), and lysine–histidine-like transporter (LHT) families in the amino acid/auxin permease (AAAP) superfamily [68,69,70,71,72]. In Arabidopsis, the LHT family members, AtLHT1 and AtLHT6, are critical for root amino-acid uptake, particularly acidic and neutral types of amino acids, under soil concentrations [69].
Li et al. recently cloned seven CsLHTs from C. sinensis and grouped them into two clusters based on their phylogenetic relationships with the Arabidopsis LHTs [35]. Experiments in transgenic yeast demonstrated that CsLHT1 and CsLTH6 from cluster I of C. sinensis genome functioned as amino-acid transporters [35]; both genes encoded plasma membrane proteins, were in high expression in root part, and were upregulated in response to glutamate feeding, consistent with a function in amino-acid uptake from root soil [35]. The transport activity of CsLHT1 and CsLHT6 was higher at low pH but significantly lower at alkaline and/or neutral pH, and their glutamate uptake was nearly abolished by addition of the protonophore CCCP and the H+-ATPase inhibitor DES. These results are consistent with the function of CsLHT1 and CsLHT6 as amino acid-proton cotransporters [35]. CsLHT1 was ultimately shown to be a HAT for a wide variety of amino acids (Km ~40 μM for Glu-N), whereas CsLHT6 was characterized as a low-affinity transporter (Km ~2.5 mM for Glu-N) with higher substrate specificity [35]. In field production, tea plantation soils typically have amino acid concentrations less than 30 μM, and CsLHT1 may therefore have a greater role than CsLHT6 in amino acid uptake under such conditions [35] (Figure 1).
3. Long-Term Nitrogen Effects
3.1. Nitrogen and Root System Architecture
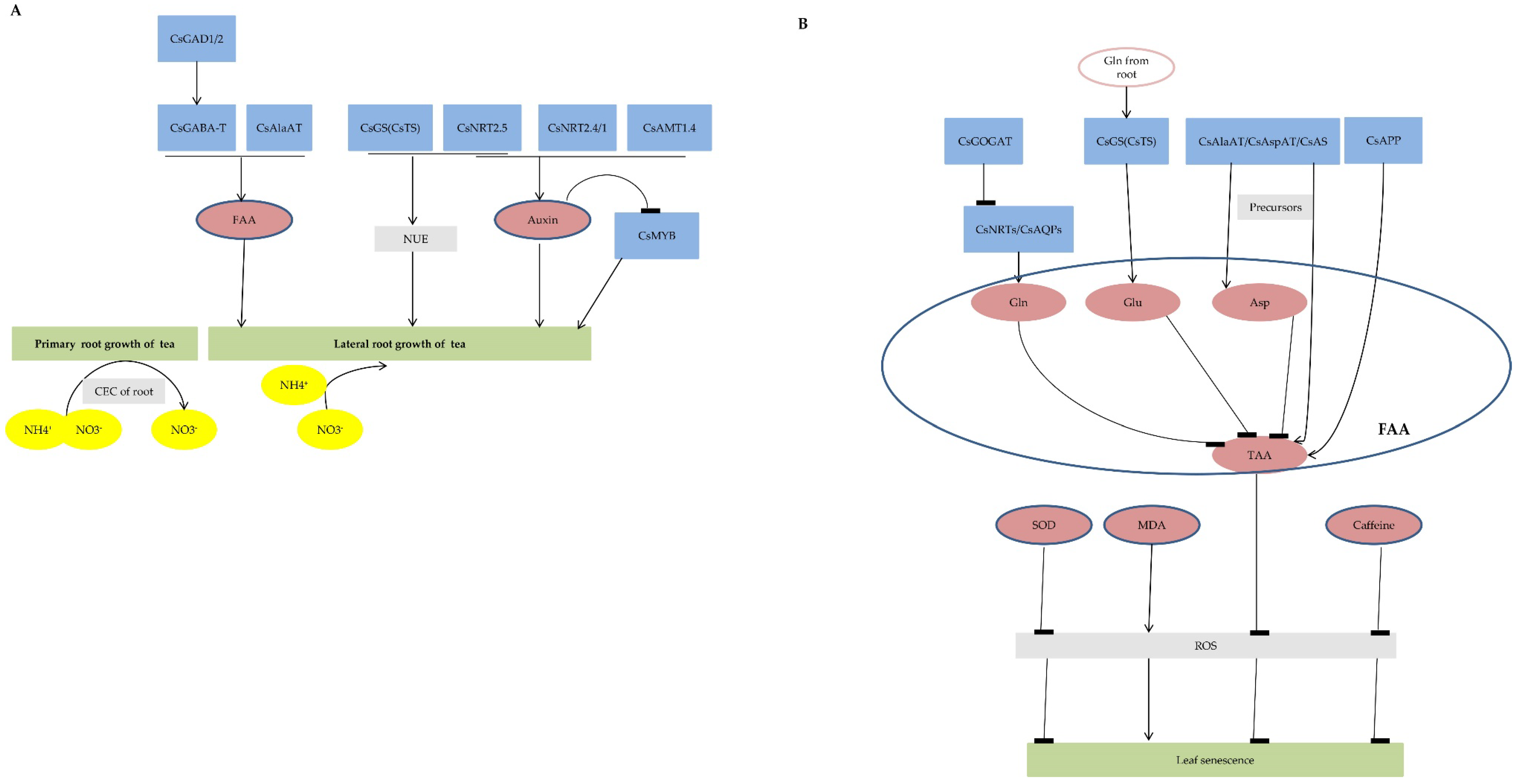
Changes in root architecture growth and nutrient content in response to localized nutrient supply have been documented in numerous species, with greater lateral root density and elongation reported in nutrient-rich soil patches [73,74,75,76,77]. However, the extent of root proliferation in response to nutrient heterogeneity differs among species [78]. The highest N application rate produced the highest feeder root N content in clones UPASI-3 and UPASI-17, and the lowest N rate had a negative effect on feeder root N content of UPASI-3, suggesting that root N uptake increased with increasing N application [79]. Nonetheless, there was also evidence for a negative effect of applied nitrogen on tea root morphology and nitrogen uptake [79]. The timing of N usage influenced root growth, and application of ammonium sulfate in the pre-monsoon season had a positive influence on total nutrient content of feeder roots [79]. There was a significant genotype × N rate interaction effect on root architecture growth, as some genotypes were highly responsive to the N application whereas others were not [79]. These differences may have been related to root cation exchange capacity (CEC): unlike nitrate, ammonium can bind to root cation exchange sites, and roots may therefore have had greater access to of ammonium-N than nitrate-N, particularly in heavily leached tea growing areas (Figure 2A).
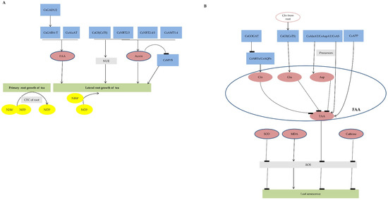
Figure 2.
Schematic representation of nitrogen regulation on root system architecture and leaf metabolism. (A) The schematic for nitrogen regulation on primary and lateral root growth of tea plant. (B) The schematic for nitrogen regulation on leaf metabolism. The yellow box indicates nitrogen or a nitrogen form; the blue box indicates genes involved in the nitrogen response; light red boxes indicate metabolites of tea plant; light gray indicates biological response. Arrows indicate positive regulation. Blunted lines indicate negative regulation. CsGAD1/2, glutamic acid decarboxylase 1/2 in Camellia sinensis; CsGABA-T, γ-aminobutyric acid in Camellia sinensis; CsAlaAT, alanine aminotransferase in Camellia sinensis; CsGS(CsTS), glutamine synthetase (theanine synthetase) in Camellia sinensis; CsNRT2.5, nitrate transporter 2.5 in Camellia sinensis; CsNRT2.4/1, nitrate transporter 2.4/1 in Camellia sinensis; CsAMT1.4, ammonium nitrogen transporter 1.4 in Camellia sinensis; CsMYB, MYB transcription factors in Camellia sinensis; GsGOGAT, glutamate synthase in Camellia sinensis; CsAAP, amino acid permeases in Camellia sinensis.
Nitrogen efficiency of plants can be divided into two components: uptake efficiency and utilization efficiency [80]. Compared with the primary root, lateral roots have a greater surface area; their growth markedly increases the extent of the root system and enables the plant to absorb many more nutrients from soils [81,82,83]. Wu’s group recently compared root growth and gene expression in two contrasting tea genotypes: Longjing43 (LJ-43, low-N tolerant) and Liyou002 (LY-002, high-N tolerant). They assessed plant growth phenotypes as well as free amino acids and N contents of the soil. Low-N tolerant LJ-43 produced more lateral roots than LY-002, suggesting that an enhanced capacity for lateral root production may support greater N capture in this genotype [84]. The expression of several genes involved in N transport and assimilation (such as CsNRT2.5 and CsGS2) was upregulated in roots of LJ-43 sampled far from the site of fertilization, supporting the higher N transport ability and NUE of this genotype [84]. CsAsPAT1, CsAsPAT3, CsAMT1-1, CsNR, CsGs(CsTS)1, and CsPDC2 were upregulated in both LJ-43 and LY-002 in response to fertilization, and this upregulation was greater in LY-002 than in LJ-43. By contrast, CsNRT1.7, CsGAD1, and CsGAD2 were downregulated in LJ-43 but upregulated in LY-002, suggesting increased activity of glutamate decarboxylase in LY-002 but reduced activity in LJ-43 [84]. CsGABA-T, CsNRT2.5, CsGS2, and CsAlaAT were upregulated in LJ-43 but downregulated in LY-002 [84]. The glutamate decarboxylate CsGAD1 and CsGAD2 catalyze a crucial step in γ-aminobutyric acid (GABA) biosynthesis [85,86,87]. The subsequent conversion of GABA to alanine is catalyzed by γ-aminobutyric acid transaminase (GABA-T) [88], and a GABA-T knockdown mutant showed substantial GABA accumulation [89]. Alanine aminotransferase (AlaAT) transfers an amino group from alanine to 2-oxoglutarate, producing glutamic acid and pyruvate [90]. Both CsGABA-T and CsAlaAT were upregulated in LJ-43 whereas repressed in LY-002, suggesting that transformations of GABA to alanine and alanine to glutamic acid were promoted in LJ-43 but supressed in LY-002. There was greater GABA and alanine accumulation in LY-002 than in LJ-43, whereas glutamic acid and theanine levels were higher in LJ-43 than in LY-002 under low-N conditions. Overall, genotype differences in free amino acid transformations appeared to reflect differential regulation of CsGAD1, CsGAD2, CsGABA-T, and CsAlaAT [84] (Figure 2A).
N affects lateral root development via N signaling and regulates biosynthesis and transport of hormones, such as ABA, GA, and IAA. Xinghui Li’s lab identified 296 differentially expressed genes (DEGs) in lateral roots of tea plants exposed to different N concentrations and auxin treatments. These genes were enriched in functions related to N metabolism, hormone signaling, and glutathione metabolism and encoded a number of transcription factors [91]. DEGs related to N metabolism included those encoding ammonium transporters (CsAMTs), high-affinity nitrate transporters (CsNRTs), and NRT1/PTR family proteins (CsNPFs). DEGs related to hormone signaling included auxin-related genes, such as Aux/IAAs, auxin response factor 2 (CsARF2), and GH3 (IAA-amidosynthetase); cytokinin-related genes encoding cytokinin dehydrogenases, cytokinin hydroxylases, and adenylate isopentenyltransferase; and a number of genes involved in ethylene biosynthesis and metabolism. Differentially expressed transcription factor genes (DEGs) encoded members of MADS-box, NAC, WRKY, and MYB families. DEGs also included glutathione S-transferase genes (CsGSTs) and F-box/kelch genes, whose products participate in ubiquitin/26S proteasomal protein degradation [91] (Figure 2A).
CsNRT2.4 and CsNRT2.5 were upregulated in lateral roots of tea seedlings under low-N conditions; because NRT1/2 also transport auxin under such conditions, these results suggest that low N levels can increase CsNRT expression and thus support auxin production and accumulation, contributing to tea plant lateral root formation [91]. Although previous studies reported that ammonia improved tea root nitrate uptake, a separate study reported that CsAMT and CsNRT genes had opposite expression patterns under low-N and high-N conditions [92]. Although AtAMT1.4 is expressed in pollen of Arabidopsis [44], CsAMT1.4 (CSA018499) was expressed in lateral roots of the tea plant [91]. Expression of CsAMT, CsNRT, and CsNPF genes revealed a synergistic effect of auxin and N signaling on lateral root development. Low-N treatment induced auxin biosynthesis and levels of related transcripts and also affected cytokinin metabolism and ethylene biosynthesis, thereby enhancing lateral root formation [91]. Transcription factors from the NAC, MADS-box, MYB and WRKY families also promoted lateral root gowth in tea plants through their effects on secondary cell wall biosynthesis [91]. N deficiency and auxin inhibited secondary wall formation by suppressing CsMYB expression to facilitate lateral root production. N deficiency and auxin also synergistically modulated the GSH/GSSG ratio through their effects on glutathione metabolism. CsMADS, CsNAC, and CsWRKY gene expression was also influenced by auxin and N treatments, as was the expression of early auxin response genes, such as GH3 and Aux/IAAs [91], indicating that auxin content is increased under low-N conditions in lateral roots of C. sinenesis [93,94,95,96] (Figure 2A).
A recent study examined the effects of N nutrition on flavonoid metabolism in tea plant roots [97]. They reported upregulation of multiple flavonoid biosynthesis genes (e.g., CsANSs, CsANRs, CsCHSs, CsDFR, and CsPALs), which likely contributed to greater flavonoid content in roots under low-N conditions [97]. Proanthocyanidin (PA) contents in tea plant roots may also be affected by N availability; in contrast to tea leaves, which contain abundant catechins, tea roots typically contain more PAs. PA precursors are synthesized in ER, but the PAs themselves are stored in the vacuole [98], and a number of proteins are involved in these polymerization and subcellular transport processes: ABC transporters, glutathione transferases (GSTs), and UDP glycosyltransferases (UGTs) [99]. A recent study reported that four UGTs were induced at the transcriptional or translational level under low-N conditions three of which were also ubiquitinated. Transcript and protein levels of numerous CsABCs and CsGSTs also changed significantly, and their proteins showed differential ubiquitination [97] (Figure 2A).
3.2. Nitrogen and Leaf Metabolism
Leaf senescence, which is thought to reflect a balance between generation and scavenging of intracellular reactive oxygen species (ROS) and accumulation of ROS-related cellular damage [100], may also be influenced by N nutrition in tea. For example, a recent study by Xiao et al. indicated that activity of SOD, an important ROS scavenging enzyme [101], increased in response to N treatment in leaves of ‘Wuniuzao’ tea, although it declined again at the very highest N level [102]. Likewise, the content of MDA, a peroxidation product indicative of ROS damage [101], decreased as N fertilization increased, although it declined slightly at the highest N level [102]. These results were consistent with a previous study in which excess N affected the balance of plant C and N metabolism and inhibited enzyme activity [103]. Nonetheless, the findings of Xiao et al. suggest that moderate N fertilization can increase SOD activity, enhancing ROS scavenging capacity and delaying leaf senescence. They also found that N fertilization increased free amino acid and caffeine content [102], consistent with previous studies that showed similar increases in caffeine [104] and tea polyphenols [105] (Figure 2B).
Characteristic nitrogenous secondary metabolites of tea (e.g., theanine and caffeine) not only contribute important flavors and aromas but also affect leaf metabolism. A 2020 study by Zhang et al. reported that genes related to theanine synthesis, including CsGOGAT, CsGS(TS), CsAlaAT, CsAspAT, CsAS, and CsAAP, showed coordinated regulation and were more highly expressed in the high-theanine variety ZM [106]. GOGAT1 and GOGAT2 are involved in leaf ammonium assimilation [107], and Liu et al. found that CsGOGAT expression correlated with theanine content of tea leaves exposed to different temperatures and shading levels [108]. Likewise, Liu’s group also reported positive correlations between CsGOGAT activity and theanine content in multiple tissues of the tea plant [109], consistent with the findings of Zhang et al. [106] AlaAT, AspAT, and AS catalyze the reversible interconversions of multiple amino acids, including Asp, Ala, Asn, Glu, and Gln, which also serve as precursors for theanine biosynthesis [109]. Cheng et al. reported that glutamine synthetase (GS) and theanine synthetase (TS) of tea are highly homologous (>97%) with similar enzymatic activities [110]. Negative correlations of Asp, Glu, and Gln contents with theanine-related gene expression were also observed in the ZM variety [106], suggesting that Asp, Glu, and Gln in ZM serve as substrates for synthesis of other nitrogenous compounds, such as theanine. Both CsGS(CsTS)1 and CsGS(CsTS)2 showed greater expression in older leaves of ZM, but CsGS(CsTS) expression and theanine content were not correlated [106]. Expression of CsAAPs, whose protein products transport theanine between plant organs [111], was greater in ZM and was in positive correlation with theanine content, suggesting more active theanine could transport from older leaves to younger leaves in this variety (Figure 2B).
N assimilation into amino acids in the leaves of the different varieties was greater after N fertilizer input, consistent with significantly greater expression of the N uptake genes AQP, AMT, and NRT in leaves. Ammonium taken up by the roots is assimilated into Gln by GS through the root Gln-Glu cycle, then transported to leaves [112], and GS expression is induced in response to ammonium [113]. Li revealed a significant correlation between CsGS expression and Glu content in leaves [34], suggesting that leaf CsGS expression may play a crucial part in mediating Glu levels in tea leaves. CsGOGAT expression was negatively correlated with that of CsNRT and CsAQP in leaves, suggesting feedback repression of CsGOGAT by high ammonium levels which also serves to release ammonium from Gln [34]. Greater expression of CsGS and CsAMT was accompanied by a greater capacity for ammonium uptake and increased N assimilation [34]. After N application, Glu content increased in the high-amino-acid HJ variety but decreased in the commonly planted FD variety [34], suggesting a balance between production of Glu and its consumption as a substrate in other metabolic processes, including theanine synthesis [113]. Thus, contents of Glu and theanine in tea are regulated by both N transporter genes and assimilation-related genes such as CsGS and CsGOGAT (Figure 2B).
4. Conclusions
There are many studies on the absorption and transfer of nitrogen in tea plants at present, as well as how nitrogen levels and nitrogen forms affect the growth and development of tea plants. However, there are few in-depth studies on how nitrogen regulates the physiological metabolism of tea plants as a whole and how nitrogen affects the genetic changes of tea plants. In the future, the use of omics technology to explore the effects of nitrogen on the whole tea plant (such as metabolomics, proteomics, epigenomics, long non-coding RNA analysis, etc.) is an important direction for tea plant scientific research. In addition, in-depth study of the effect of nitrogen on the key genes of tea plant by molecular techniques will also be an important part of revealing the mechanism of nitrogen affecting tea plant. Thirdly, the picking of tea trees is mainly based on new shoots, and nitrogen is the most needed nutrient element for tea trees, but the utilization efficiency of tea trees for nitrogen is very low. At present, the utilization efficiency of nitrogen is mainly improved by reasonable cultivation measures combined with fertilization methods in tea garden production. In the future, it will be an important research direction to study the nitrogen absorption and utilization of tea trees to excavate the related genes that improve the nitrogen utilization efficiency of tea trees and screen tea varieties with high nitrogen utilization efficiency.
Author Contributions
Manuscript preparation, X.X., Z.S. and X.Z.; Manuscript review and editing, X.H. All authors have read and agreed to the published version of the manuscript.
Funding
This research was funded by the Key Research and Development Project from the Department of Science & Technology of Shandong Province, China (Grant 2021TZXD002) and the Natural Science Foundation of Shandong Province, China (Grants: ZR2019BC062, ZR2019BC064, and ZR201807060561).
Institutional Review Board Statement
Not applicable.
Informed Consent Statement
Not applicable.
Data Availability Statement
Not applicable.
Conflicts of Interest
The authors declare no conflict of interest.
References
- Chang, H. Thea, A section of beverageial tea trees of the genus Camellia. Acta Sci. Nat. 1981, 1, 87–99. [Google Scholar]
- Ming, T.L. A revision of Camellia sect. Thea. Acta Bot. Yunnanica 1992, 14, 115–132. [Google Scholar]
- Hirel, B.; Le Gouis, J.; Ney, B.; Gallais, A. The challenge of improving nitrogen use efficiency in crop plants: Towards a more central role for genetic variability and quantitative genetics within integrated approaches. J. Exp. Bot. 2007, 58, 2369–2387. [Google Scholar] [CrossRef] [PubMed]
- Krapp, A.; David, L.C.; Chardin, C.; Girin, T.; Marmagne, A.; Leprince, A.S.; Chaillou, S.; Ferrario-Mery, S.; Meyer, C.; Daniel-Vedele, F. Nitrate transport and signalling in Arabidopsis. J. Exp. Bot. 2014, 65, 789–798. [Google Scholar] [CrossRef] [PubMed]
- Vidal, E.A.; Moyano, T.C.; Canales, J.; Gutierrez, R.A. Nitrogen control of developmental phase transitions in Arabidopsis thaliana. J. Exp. Bot. 2014, 65, 5611–5618. [Google Scholar] [CrossRef]
- Fredes, I.; Moreno, S.; Diaz, F.P.; Gutierrez, R.A. Nitrate signaling and the control of Arabidopsis growth and development. Curr. Opin. Plant Biol. 2019, 47, 112–118. [Google Scholar] [CrossRef]
- Linda, G.; Sandra, J.; Torgny, N. Plant nitrogen status and cooccurrence of organic and inorganic nitrogen sources influence root uptake by scots pine seedlings. Tree Physiol. 2014, 34, 205–213. [Google Scholar]
- Xie, S.; Yang, F.; Feng, H.; Yu, Z.; Wei, X.; Liu, C.; Wei, C. Potential to reduce chemical fertilizer application in tea plantations at various spatial scales. Int. J. Environ. Res. Public. Health 2022, 19, 5243. [Google Scholar] [CrossRef]
- Bertrand, H.; Tétu, T.; Lea, P.J.; Dubois, F. Improving nitrogen use efficiency in crops for sustainable agriculture. Sustainability 2011, 3, 1452–1485. [Google Scholar]
- Cassman, K.G.; Dobermann, A.R.; Walters, D.T. Agroecosystems, nitrogen-use efficiency, and nitrogen management. Ambio 2002, 31, 132–140. [Google Scholar] [CrossRef]
- Galloway, J.N.; Townsend, A.R.; Erisman, J.W.; Bekunda, M.; Cai, Z.C.; Freney, J.R.; Martinelli, L.A.; Seitzinger, S.P.; Sutton, M.A. Transformation of the nitrogen cycle: Recent trends, questions, and potential solutions. Science 2008, 320, 889–892. [Google Scholar] [CrossRef] [PubMed]
- Li, H.; Hu, B.; Chu, C. Nitrogen use efficiency in crops: Lessons from Arabidopsis and rice. J. Exp. Bot. 2017, 68, 2477–2488. [Google Scholar] [CrossRef] [PubMed]
- Gruber, N.; Galloway, J.N. An Earth-system perspective of the global nitrogen cycle. Nature 2008, 451, 293–296. [Google Scholar] [CrossRef] [PubMed]
- Tachibana, N.; Yoshikawa, S.; Ikeda, K. Behavior of inorganic nitrogen in tea field soils heavily applied with nitrogen and changes in amino acid content of the first crop accompanying the reduction of nitrogen. Jpn. J. Crop Sci. 1995, 64, 523–528. [Google Scholar] [CrossRef]
- Venkatesan, S.; Ganapathy, M.N.K. Impact of nitrogen and potassium fertilizer application on quality of CTC teas. Food Chem. 2004, 84, 325–328. [Google Scholar] [CrossRef]
- Ishigaki, K. Comparison between ammonium-nitrogen and nitrate-nitrogen on the efiect of tea plant growth. Jpn. Agric. Res. Quart. 1974, 8, 101–105. [Google Scholar]
- Moreno, J.M.; García-Martinez, J.L. Extraction of tracheal sap from citrus and analysis of its nitrogenous compounds. Physiol. Plant. 1980, 50, 298–303. [Google Scholar] [CrossRef]
- Morita, A.; Tuji, M. Nitrate and oxalate contents of tea plants (Camellia sinensis L.) with special reference to types of green tea and effect of shading. Soil Sci. Plant Nutr. 2002, 48, 547–553. [Google Scholar] [CrossRef][Green Version]
- Wang, Y.Y.; Cheng, Y.H.; Chen, K.E.; Tsay, Y.F. Nitrate transport, signaling, and use efficiency. Annu. Rev. Plant Biol. 2018, 69, 85–122. [Google Scholar] [CrossRef]
- Williams, L.E.; Miller, A.J. Transporters responsible for the uptake and partitioning of nitrogenous solutes. Annu. Rev. Plant Physiol. Plant Mol. Biol. 2001, 52, 659. [Google Scholar] [CrossRef]
- Friedel, J.K.; Scheller, E. Composition of hydrolysable amino acids in soil organic matter and soil microbial biomass. Soil Biol. Biochem. 2002, 34, 315–325. [Google Scholar] [CrossRef]
- Yu, Z.; Zhang, Q.; Kraus, T.E.C.; Dahlgren, R.A.; Anastasio, C.; Zasoski, R.J. Contribution of amino compounds to dissolved organic nitrogen in forest soils. Biogeochemistry 2002, 61, 173–198. [Google Scholar] [CrossRef]
- Kranabetter, J.M.; Dawson, C.R.; Dunn, D.E. Indices of dissolved organic nitrogen, ammonium and, nitrate across productivity gradients of boreal forests. Soil Biol. Biochem. 2007, 39, 3147–3158. [Google Scholar] [CrossRef]
- Ruan, J.Y.; Ma, L.F.; Shi, Y.Z.; Han, W.Y. Uptake of fluoride by tea plant (Camellia sinensis L) and the impact of aluminium. J. Sci. Food Agric. 2003, 83, 1342–1348. [Google Scholar] [CrossRef]
- Ruan, J.; Haerdter, R.; Gerendás, J. Impact of nitrogen supply on carbon/nitrogen allocation: A case study on amino acids and catechins in green tea [Camellia sinensis (L.) O. Kuntze] plants. Plant Biol. 2010, 12, 724–734. [Google Scholar] [CrossRef] [PubMed]
- Gansel, X.; Munos, S.; Tillard, P.; Gojon, A. Differential regulation of the NO3− and NH4+ transporter genes AtNrt2.1 and AtAmt1.1. Arabidopsis: Relation with long-distance and local controls by N status of the plant. Plant J. 2001, 26, 143–155. [Google Scholar] [CrossRef]
- Camanes, G.; Bellmunt, E.; Javier, G.A.; Pilar, G.A.; Cerezo, M. Reciprocal regulation between AtNRT2.1 and AtAMT1.1 expression and the kinetics of NH4+ and NO3− influxes. J. Plant Physiol. 2012, 169, 268–274. [Google Scholar] [CrossRef]
- Kronzucker, H.J.; Siddiqi, M.Y.; Glass, A.D.M.; Kirk, G.J.D. Nitrate-ammonium synergism in rice. a subcellular flux analysis. Plant Physiol. 1999, 119, 1041–1046. [Google Scholar] [CrossRef]
- Glass, A.D.M.; Britto, D.T.; Kaiser, B.N.; Kinghorn, J.R.; Kronzucker, H.J.; Kumar, A.; Okamoto, M.; Rawat, S.; Siddiqi, M.Y.; Unkles, S.E.; et al. The regulation of nitrate and ammonium transport systems in plants. J. Exp. Bot. 2002, 53, 855–864. [Google Scholar] [CrossRef]
- Okamoto, M.; Vidmar, J.J.; Glass, A.D.M. Regulation of NRT1 and NRT2 gene families of Arabidopsis thaliana: Responses to nitrate provision. Plant Cell Physiol. 2003, 44, 304–317. [Google Scholar] [CrossRef]
- Yuan, L.; Loqué, D.; Kojima, S.; Rauch, S.; Ishiyama, K.; Inoue, E.; Takahashi, H.; Wirén, N. The organization of high-affinity ammonium uptake in Arabidopsis roots depends on the spatial arrangement and biochemical properties of AMT1-type transporters. The Plant Cell 2007, 19, 2636–2652. [Google Scholar] [CrossRef] [PubMed]
- Hu, B.; Wang, W.; Ou, S.; Tang, J.; Li, H.; Che, R.; Zhang, Z.; Chai, X.; Wang, H.; Wang, Y.; et al. Variation in NRT1.1b contributes to nitrate-use divergence between rice subspecies. Nat. Genet. 2015, 47, 834. [Google Scholar] [CrossRef]
- Ludewig, U.; Neuhauser, B.; Dynowski, M. Molecular mechanisms of ammonium transport and accumulation in plants. FEBS Lett. 2007, 581, 2301–2308. [Google Scholar] [CrossRef] [PubMed]
- Li, W.; Xiang, F.; Zhong, M.; Zhou, L.; Liu, H.; Li, S.; Wang, X. Transcriptome and metabolite analysis identifies nitrogen utilization genes in tea plant (Camellia sinensis). Sci. Rep. 2017, 7, 1693. [Google Scholar] [CrossRef] [PubMed]
- Li, F.; Dong, C.; Yang, T.; Bao, S.; Fang, W.; Lucas, W.J.; Zhang, Z. The tea plant CsLHT1 and CsLHT6 transporters take up amino acids, as a nitrogen source, from the soil of organic tea plantations. Hortic. Res. 2021, 8, 178. [Google Scholar] [CrossRef]
- Hou, L.; Zhang, Z.; Dou, S.; Zhang, Y.; Pang, X.; Li, Y. Genome-wide identification, characterization, and expression analysis of the expansin gene family in Chinese jujube (Ziziphus jujuba Mill.). Planta 2019, 249, 815–829. [Google Scholar] [CrossRef]
- Ruan, J.Y.; Gerendas, J.; Hardter, R.; Sattelmacher, B. Effect of nitrogen form and root-zone pH on growth and nitrogen uptake of tea (Camellia sinensis L.) plants. Ann. Bot. 2008, 99, 301–310. [Google Scholar] [CrossRef]
- Yang, Y.Y.; Li, X.H.; Ratcliffe, R.G.; Ruan, J.Y. Characterization of ammonium and nitrate uptake and assimilation in roots of tea plants. Russ. J. Plant Physiol. 2013, 60, 91–99. [Google Scholar] [CrossRef]
- Fan, K.; Fan, D.; Ding, Z.; Su, Y.; Wang, X. Cs-miR156 is involved in thenitrogen form regulation of catechins accumulation in tea plant (Camellia sinensis L.). Plant Physiol. Bioch. 2015, 97, 350–360. [Google Scholar] [CrossRef]
- Wang, R.C.; Okamoto, M.; Xing, X.J.; Crawford, N.M. Microarray analysis of the nitrate response in Arabidopsis roots and shoots reveals over 1,000 rapidly responding genes and new linkages to glucose, trehalose-6-phosphate, iron, and sulfate metabolism. Plant Physiol. 2003, 132, 556–567. [Google Scholar] [CrossRef]
- Nunes-Nesi, A.; Fernie, A.R.; Stitt, M. Metabolic and signaling aspects underpinning the regulation of plant carbon nitrogen Interactions. Mol. Plant. 2010, 3, 973–996. [Google Scholar] [CrossRef] [PubMed]
- Ho, C.H.; Tsay, Y.F. Nitrate, ammonium, and potassium sensing and signaling. Curr. Opin. Plant Biol. 2010, 13, 604–610. [Google Scholar] [CrossRef] [PubMed]
- Zhang, F.; Liu, Y.; Wang, L.; Bai, P.; Ruan, L.; Zhang, C.; Wei, K.; Cheng, H. Molecular cloning and expression analysis of ammonium transporters in tea plants (Camellia sinensis L.) under different nitrogen treatments. Gene 2018, 658, 136–145. [Google Scholar] [CrossRef] [PubMed]
- Yuan, L.; Graff, L.; Loque, D.; Kojima, S.; Tsuchiya, Y.N.; Takahashi, H.; Wirén, N.v. AtAMT1;4, a pollen-specific high-affinity ammonium transporter of the plasma membrane in Arabidopsis. Plant Cell Physiol. 2009, 50, 13–25. [Google Scholar] [CrossRef]
- Wang, Y.; Xuan, Y.; Wang, S.; Fan, D.; Wang, X.; Zheng, X. Genome-wide identification, characterization, and expression analysis of the ammonium transporter gene family in tea plants (Camellia sinensis L.). Physiol. Plantarum. 2022, 174, 13646. [Google Scholar] [CrossRef]
- Bao, A.; Liang, Z.; Zhao, Z.; Cai, H. Overexpressing of OsAMT1-3, a high affinity ammonium transporter gene, modifies rice growth andcrbon-nitrogen metabolic status. Int. J. Mol. Sci. 2015, 16, 9037–9063. [Google Scholar] [CrossRef]
- Zhang, F.; He, W.; Yuan, Q.; Wei, K.; Ruan, L.; Wang, L.; Cheng, H. Transcriptome analysis identifies CsNRT genes involved in nitrogen uptake in tea plants, with a major role of CsNRT2.4. Plant Physiol. Bioch. 2021, 167, 970–979. [Google Scholar] [CrossRef]
- Hu, Y.; Fernandez, V. Nitrate transporters in leaves and their potential roles in foliar uptake of nitrogen dioxide. Front. Plant Sci. 2014, 5, 360. [Google Scholar] [CrossRef]
- Liu, M.; Burgos, A.; Zhang, Q.; Tang, D.; Shi, Y.; Ma, L.; Yi, X.; Ruan, J. Analyses of transcriptome profiles and selected metabolites unravel the metabolic response to NH4+ and NO3− as signaling molecules in tea plant (Camellia sinensis L.). Sci. Hortic. 2017, 218, 293–303. [Google Scholar] [CrossRef]
- Leran, S.; Varala, K.; Boyer, J.C.; Chiurazzi, M.; Crawford, N.; Daniel-Vedele, F.; David, L.; Dickstein, R.; Fernandez, E.; Forde, B.; et al. A unified nomenclature of nitrate transporter 1/peptide transporter family members in plants. Trends Plant Sci. 2014, 19, 5–9. [Google Scholar] [CrossRef]
- Wang, H.; Wan, Y.; Buchner, P.; King, R.; Ma, H.; Hawkesford, M.J. Phylogeny and gene expression of the complete nitrate transporter 1/peptide transporter family in triticum aestivum. J. Exp. Bot. 2020, 71, 4531–4546. [Google Scholar] [CrossRef] [PubMed]
- Corratge-Faillie, C.; Lacombe, B. Substrate (un) specificity of Arabidopsis NRT1/PTR family (NPF) proteins. J. Exp. Bot. 2017, 68, 3107–3113. [Google Scholar] [CrossRef]
- Wang, Y.; Wei, K.; Ruan, L.; Bai, P.; Wu, L.; Wang, L.; Cheng, H. Systematic investigation and expression profiles of the nitrate transporter 1/peptide transporter family (NPF) in tea Plant (Camellia sinensis L.). Int. J. Mol. Sci. 2022, 23, 6663. [Google Scholar] [CrossRef]
- Shuai, B.; Reynaga-Pena, C.G.; Springer, P.S. The lateral organ boundaries gene defines a novel, plant-specific gene family. Plant Physiol. 2002, 129, 747–761. [Google Scholar] [CrossRef] [PubMed]
- Majer, C.; Hochholdinger, F. Defining the boundaries: Structure and function of LOB domain proteins. Trends Plant Sci. 2011, 16, 47–52. [Google Scholar] [CrossRef] [PubMed]
- Xia, E.; Zhang, H.; Sheng, J.; Li, L.; Zhang, Q.; Kim, C.; Zhang, Y.; Liu, Y.; Zhu, T.; Li, W.; et al. The tea tree genome provides insights into tea flavor and independent evolution of caffeine biosynthesis. Mol. Plant. 2017, 10, 866–877. [Google Scholar] [CrossRef]
- Zhang, X.; He, Y.; He, W.; Su, H.; Wang, Y.; Hong, G.; Xu, P. Structural and functional insights into the LBD family involved in abiotic stress and flavonoid synthases in Camellia sinensis. Sci. Rep. 2019, 9, 15651. [Google Scholar] [CrossRef] [PubMed]
- Teng, R.; Yang, N.; Liu, C.; Chen, Y.; Wang, Y.; Zhuang, J. CsLBD37, a LBD/ASL transcription factor, affects nitrate response and flowering of tea plant. Sci. Hortic. 2022, 306, 111457. [Google Scholar] [CrossRef]
- Teng, R.; Yang, N.; Li, J.; Liu, C.; Chen, Y.; Li, T.; Wang, Y.; Xiong, A.; Zhuang, J. Isolation and characterization of an LBD transcription factor CsLBD39 from tea plant (Camellia sinensis L.) and its roles in modulating nitrate content by regulating nitrate-metabolism-related genes. Int. J. Mol. Sci. 2022, 23, 9294. [Google Scholar] [CrossRef] [PubMed]
- Aslam, M.; Huffaker, R.C. Role of nitrate and nitrite in the induction of nitrate reductase in leaves of barley seedlings. Plant Physiol. 1989, 91, 1152–1156. [Google Scholar] [CrossRef] [PubMed]
- Tang, D.; Liu, M.Y.; Zhang, Q.; Ma, L.; Ruan, J. Preferential assimilation of NH4+ over NO3− in tea plant associated with genes involved in nitrogen transportation, utilization and catechins biosynthesis. Plant Sci. 2019, 291, 110369. [Google Scholar] [CrossRef] [PubMed]
- Yang, H.; Xie, S.; Wang, L.; Jing, S.; Zhu, X.; Li, X.; Wei, Z.; Yuan, H. Identification of up-regulated genes in tea leaves under mild infestation of green leafhopper. Sci. Hortic. 2011, 130, 476–481. [Google Scholar] [CrossRef]
- Wang, L.; Feng, X.; Yao, L.; Ding, C.; Lei, L.; Wang, X. Characterization of CBL-CIPK signaling complexes and their involvement in cold response in tea plant. Plant Physiol. Bioch. 2020, 154, 195–203. [Google Scholar] [CrossRef]
- Liu, H.; Wang, Y.; Li, H.; Teng, R.; Wang, Y.; Zhuang, J. Genome-wide identification and expression analysis of calcineurin B-like protein and calcineurin B-like protein-interacting protein kinase family genes in tea plant. DNA Cell Biol. 2019, 38, 824–839. [Google Scholar] [CrossRef]
- Hu, H.; Wang, Y.; Tsay, Y.F. AtCIPK8, a CBL-interacting protein kinase, regulates the low-affinity phase of the primary nitrate response. Plant J. 2009, 57, 264–278. [Google Scholar] [CrossRef] [PubMed]
- Ho, C.H.; Lin, S.H.; Hu, H.C.; Tsay, Y.-F. CHL1 functions as a nitrate sensor in plants. Cell 2009, 138, 1184–1194. [Google Scholar] [CrossRef]
- Fischer, W.N.; Loo, D.; Koch, W.; Ludewig, U.; Boorer, K.; Tegeder, M.; Fronmmer, W.B. Low and high affinity amino acid H+-cotransporters for cellular import of neutral and charged amino acids. Plant J. 2002, 29, 717–731. [Google Scholar] [CrossRef]
- Fischer, W.N.; André, B.; Rentsch, B.; Krolkiewicz, S.; Tegeder, M.; Breitkreuz, K.; Frommer, W. Amino acid transport in plants. Trends Plant Sci. 1998, 3, 188–195. [Google Scholar] [CrossRef]
- Perchlik, M.; Foster, J.; Tegeder, M. Different and overlapping functions of Arabidopsis LHT6 and AAP1 transporters in root amino acid uptake. J. Exp. Bot. 2014, 65, 5193–5204. [Google Scholar] [CrossRef]
- Svennerstam, H.; Ganeteg, U.; Nasholm, T. Root uptake of cationic amino acids by Arabidopsis depends on functional expression of amino acid permease 5. New Phytol. 2008, 180, 620–630. [Google Scholar] [CrossRef]
- Svennerstam, H.; Jämtgård, S.; Ahmad, I.; Huss-Danell, K.; Näsholm, T.; Ganeteg, U. Transporters in Arabidopsis roots mediating uptake of amino acids at naturally occurring concentrations. New Phytol. 2011, 191, 459–467. [Google Scholar] [CrossRef] [PubMed]
- Lehmann, S.; Gumy, C.; Blatter, E.; Boeffel, S.; Fricke, W.; Rentsch, D. In planta function of compatible solute transporters of the AtProT family. J. Exp. Bot. 2011, 62, 787–796. [Google Scholar] [CrossRef]
- Drew, M.C. Comparison of the effects of a localized supply of phosphate, nitrate, ammonium and potassium on the growth of the seminal root system, and the shoot in barley. New Phytol. 1975, 75, 479–490. [Google Scholar] [CrossRef]
- Hodge, A. The plastic plant: Root responses to heterogeneous supplies of nutrients. New Phytol. 2004, 162, 9–24. [Google Scholar] [CrossRef]
- Hodge, A. Plastic plants and patchy soils. J. Exp. Bot. 2006, 57, 401–411. [Google Scholar] [CrossRef] [PubMed]
- Hodge, A. Root decisions. Plant Cell Environ. 2009, 32, 628–640. [Google Scholar] [CrossRef]
- De, K.H.; Visser, E.J.; Huber, H.; Mommer, L.; Hutchings, M.J. A modular concept of plant foraging behaviour: The interplay between local responses and systemic control. Plant Cell Environ. 2009, 32, 704–712. [Google Scholar]
- Farley, R.A.; Fitter, A.H. The responses of seven co-occurring woodland her baceous perennials to localized nutrient-rich patches. J. Ecol. 1999, 87, 849–859. [Google Scholar] [CrossRef]
- Jagadish, R.; Shanmugaselvan, V.A. Influence of nitrogen and potassium on root nutrient and root CEC of different tea cultivars (Camellia sinensis, C. assamica and C.assamica spp. Lasiocalyx). Rhizosphere 2016, 1, 36–44. [Google Scholar]
- Kaur, G.; Asthir, B.; Bains, N.S.; Farooq, M. Nitrogen nutrition, its assimilation and remobilization in diverse wheat genotypes. Int. J. Agric. Biol. 2015, 17, 531–538. [Google Scholar] [CrossRef]
- Atkinson, J.A.; Rasmussen, A.; Traini, R.; Voß, U.; Sturrock, C.; Mooney, S.J.; Darren, M.; Malcolm, J. Branching out in roots: Uncovering form, function, and regulation. Plant Physiol. 2014, 166, 538–550. [Google Scholar] [CrossRef] [PubMed]
- Giehl, R.F.; Von, W.N. Root nutrient foraging. Plant Physiol. 2014, 166, 509–517. [Google Scholar] [CrossRef] [PubMed]
- Yuan, J.F.; Gu, F.; Ma, H.Y.; Tian, C.Y. Effect of nitrate on root development and nitrogen uptake of Suaeda physophora under NaCl salinity. Pedosphere 2010, 20, 536–544. [Google Scholar] [CrossRef]
- Ruan, L.; Wang, L.; Wei, K.; Cheng, H.; Li, H.; Shao, S.; Wu, L. Comparative analysis of nitrogen spatial heterogeneity responses in low nitrogen susceptible and tolerant tea plants (Camellia sinensis L.). Sci. Hortic. 2019, 246, 182–189. [Google Scholar] [CrossRef]
- Liu, X.; Hu, X.M.; Jin, L.F.; Shi, C.Y.; Liu, Y.Z.; Peng, S.A. Identification and transcript analysis of two glutamate decarboxylase genes, CsGAD1 and CsGAD2, reveal the strong relationship between CsGAD1 and citrate utilization in citrus fruit. Mol. Biol. Rep. 2014, 41, 6253–6262. [Google Scholar] [CrossRef] [PubMed]
- Mei, X.; Chen, Y.; Zhang, L.; Fu, Z.M.; Wei, Q.; Grierson, D.; Zhou, Y.; Huang, Y.; Dong, F.; Yang, Z. Dual mechanisms regulating glutamate decarboxylases and accumulation of gamma-aminobutyric acid in tea (Camellia sinensis L.) leaves exposed to multiple stresses. Sci. Rep. 2016, 6, 23685. [Google Scholar] [CrossRef]
- Shelp, B.J.; Bozzo, G.G.; Zarei, A.; Simpson, J.P.; Trobacher, C.P.; Allan, W.L. Strategies and tools for studying the metabolism and function of γ-aminobutyrate in plants. II. Integrated analysis. Botany 2012, 90, 781–793. [Google Scholar] [CrossRef]
- Fait, A.; Fromm, H.; Walter, D.; Galili, G.; Fernie, A.R. Highway or byway: The metabolic role of the gaba shunt in plants. Trends Plant Sci. 2008, 13, 14–19. [Google Scholar] [CrossRef]
- Shimajiri, Y.; Oonishi, T.; Ozaki, K.; Kainou, K.; Akama, K. Genetic manipulation of the γ-aminobutyric acid (GABA) shunt in rice: Overexpression of truncated glutamate decarboxylase (GAD2) and knockdown of γ-aminobutyric acid transaminase (GABA-T) lead to sustained and high levels of GABA accumulation in rice kernels. Plant Biotechnol. J. 2013, 11, 594–604. [Google Scholar]
- Miyashita, Y.; Dolferus, R.; Ismond, K.P.; Good, A.G. Alanine aminotransferase catalyses the breakdown of alanine after hypoxia in Arabidopsis thaliana. Plant J. 2007, 49, 1108–1121. [Google Scholar] [CrossRef]
- Hu, S.; Zhang, M.; Yang, Y.; Xuan, W.; Zou, Z.; Arkorful, E.; Chen, Y.; Ma, Q.; Jeyaraj, A.; Chen, X.; et al. A novel insight into nitrogen and auxin signaling in lateral root formation in tea plant [Camellia sinensis (L.) O. Kuntze]. BMC Plant Biol. 2020, 20, 232. [Google Scholar] [CrossRef]
- Ruan, L.; Wei, K.; Wang, L.Y.; Cheng, H.; Zhang, F.; Wu, L.Y.; Bai, P.X.; Zhang, C.C. Characteristics of NH4+ and NO3− fluxes in tea (Camellia sinensis L.) roots measured by scanning ion-selective electrode technique. Sci. Rep. 2016, 6, 38370. [Google Scholar] [CrossRef]
- Zhong, R.Q.; Lee, C.; McCarthy, R.L.; Reeves, C.K.; Jones, E.G.; Ye, Z.H. Transcriptional activation of secondary wall biosynthesis by Rice and maize NAC and MYB transcription factors. Plant Cell Physiol. 2011, 52, 1856–1871. [Google Scholar] [CrossRef] [PubMed]
- Bollhoner, B.; Prestele, J.; Tuominen, H. Xylem cell death: Emerging understanding of regulation and function. J. Exp. Bot. 2012, 63, 1081–1094. [Google Scholar] [CrossRef] [PubMed]
- Ratcliffe, O.J.; Nadzan, G.C.; Reuber, T.L.; Riechmann, J.L. Regulation of flowering in Arabidopsis by an FLC homologue. Plant Physiol. 2001, 126, 122–132. [Google Scholar] [CrossRef] [PubMed]
- Rushton, P.J.; Somssich, I.E.; Ringler, P.; Shen, Q.J. WRKY transcription factors. Trends Plant Sci. 2010, 15, 247–258. [Google Scholar] [CrossRef]
- Wang, Y.; Cheng, X.; Yang, T.; Su, Y.; Lin, S.; Zhang, S.; Zhang, Z. Nitrogen-regulated theanine and flavonoid biosynthesis in tea plant roots: Protein-level regulation revealed by multiomics analyses. J. Agric. Food Chem. 2021, 69, 10002–10016. [Google Scholar] [CrossRef]
- Jiang, X.; Liu, Y.; Wu, Y.; Tan, H.; Meng, F.; Wang, Y.; Li, M.; Zhao, L.; Liu, L.; Qian, Y.; et al. Analysis of accumulation patterns and preliminary study on the condensation mechanism of proanthocyanidins in the tea plant (Camellia sinensis L.). Sci. Rep. 2015, 5, 8742. [Google Scholar] [CrossRef]
- Buer, C.; Muday, G.; Djordjevic, M. Flavonoids are differentially taken up and transported long distances in Arabidopsis. Plant Physiol. 2007, 145, 478–490. [Google Scholar] [CrossRef]
- Jiang, C.; Ying, Y.; Liu, X.; Wang, Z. Response of flag leaf lipid peroxidation and protective enzyme activity of wheat cultivars with different heat tolerance to high temperature stress after anthesis. Zuo Wu Xue Bao 2007, 33, 143–148. [Google Scholar]
- Liu, W.; Xu, K.; Su, H.; Wang, H. Effect of nitrogen nutrition on physiological index of spinach senescence. Plant Nutr. Fert. Sci. 2007, 13, 1110–1115. [Google Scholar]
- Xiao, F.; Yang, Z.Q.; Huang, H.J.; Yang, F.; Zhu, L.Y.; Han, D. Nitrogen fertilization in soil affects physiological characteristics and quality of green tea leaves. Hortscience 2018, 53, 715–722. [Google Scholar] [CrossRef]
- Zhang, Y.C.; Wang, L.C. Effect of low temperature stress on membrane permeability and protection of activity in tea leaves. North. Hortic. 2010, 9, 38–40. [Google Scholar]
- Yang, Y.Y. Quality-Related Constituents in Tea Leaves as Affected by Nitrogen. Ph.D. Thesis, Nanjing Agricultural University, Nanjing, China, 2011. [Google Scholar]
- Zhao, W.X. Effect of Nitrogen Fertilizer on Yield and Quality of Tea and Ecological Fitness of Toxoptera Aurantii Boyer. Ph.D. Thesis, Fujian Agriculture and Forestry University, Fujian, China, 2007. [Google Scholar]
- Zhang, Y.; Wang, L.; Wei, K.; Ruan, L.; Wu, L.; He, M.; Tong, H.; Cheng, H. Differential regulatory mechanisms of secondary metabolites revealed at different leaf positions in two related tea cultivars. Sci. Hortic. 2020, 272, 109579. [Google Scholar] [CrossRef]
- Coschigano, K.T.; Melo-Oliveira, R.; Lim, J.; Coruzzi, G.M. Arabidopsis gls mutants and distinct Fd-GOGAT genes. Implications for photorespiration and primary nitrogen assimilation. Plant Cell 1998, 10, 741–752. [Google Scholar] [CrossRef]
- Liu, Z.W.; Li, H.; Wang, W.L.; Wu, Z.J.; Cui, X.; Zhuang, J. CsGOGAT is important in dynamic changes of theanine content in postharvest tea plant leaves under different temperature and shading spreadings. J. Agric. Food Chem. 2017, 65, 9693–9702. [Google Scholar] [CrossRef]
- Liu, Z.W.; Li, H.; Liu, J.X.; Wang, Y.; Zhuang, J. Integrative transcriptome, proteome, and microRNA analysis reveals the effects of nitrogen sufficiency and deficiency conditions on theanine metabolism in the tea plant (Camellia sinensis L.). Hortic. Res. 2020, 7, 65. [Google Scholar] [CrossRef]
- Cheng, S.; Fu, X.; Wang, X.; Liao, Y.; Zeng, L.; Dong, F.; Yang, Z. Studies on the biochemical formation pathway of the amino acid L-theanine in tea (Camellia sinensis L.) and other plants. J. Agric. Food Chem. 2017, 65, 7210–7216. [Google Scholar] [CrossRef]
- Dong, C.; Li, F.; Yang, T.; Feng, L.; Zhang, S.; Li, F.; Li, W.; Xu, G.; Bao, S.; Wan, X.; et al. Theanine transporters identified in tea plants (Camellia sinensis L.). Plant J. 2019, 101, 57–70. [Google Scholar] [CrossRef]
- Rana, N.K.; Mohanpuria, P.; Kumar, V.; Yadav, S.K. A CsGS is regulated at transcriptional level during developmental stages and nitrogen utilization in Camellia sinensis L. (L.) O. Kuntze. Mol. Biol. Rep. 2010, 37, 703–710. [Google Scholar] [CrossRef]
- Wan, X.C.; Xia, T. Secondary Metabolism of Tea Plant, 1st ed.; Science Press: Beijing, China, 2015; pp. 50–53. [Google Scholar]
Disclaimer/Publisher’s Note: The statements, opinions and data contained in all publications are solely those of the individual author(s) and contributor(s) and not of MDPI and/or the editor(s). MDPI and/or the editor(s) disclaim responsibility for any injury to people or property resulting from any ideas, methods, instructions or products referred to in the content. |
© 2023 by the authors. Licensee MDPI, Basel, Switzerland. This article is an open access article distributed under the terms and conditions of the Creative Commons Attribution (CC BY) license (https://creativecommons.org/licenses/by/4.0/).

