Melatonin Mediates the Regulation of Morphological and Anatomical Traits in Carex leucochlora under Continuous Salt Stress
Abstract
:1. Introduction
2. Materials and Methods
2.1. Plant Materials and Growth Conditions
2.2. Melatonin and Salt Stress Treatments
2.3. Withered Leaf Rate of Plant
2.4. Relative Electrolyte Leakage
2.5. Leaf Cell Relative Activity
2.6. Root Growth Analysis
2.7. Index of Root Activity
2.8. Leaf and Root Anatomical Measurements
2.9. Statistical Analysis
3. Results
3.1. Plant Growth Characteristics
3.2. Relative Electrolyte Leakage
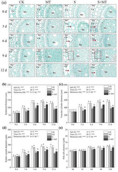
3.3. Leaf Anatomical Structure
3.4. Root Characteristics
3.5. Root Activity
3.6. Root Anatomical Structure
4. Discussion
5. Conclusions
Author Contributions
Funding
Institutional Review Board Statement
Informed Consent Statement
Data Availability Statement
Conflicts of Interest
References
- Fang, S.; Hou, X.; Liang, X. Response mechanisms of plants under saline-alkali stress. Front. Plant Sci. 2021, 12, 667458. [Google Scholar] [CrossRef] [PubMed]
- Hopmans, J.W.; Qureshi, A.S.; Kisekka, I.; Munns, R.; Grattan, S.R.; Rengasamy, P.; Ben-Gal, A.; Assouline, S.; Javaux, M.; Minhas, P.S.; et al. Critical knowledge gaps and research priorities in global soi salinity. Adv. Agron. 2021, 169, 1–191. [Google Scholar] [CrossRef]
- Ivushkin, K.; Bartholomeus, H.; Bregt, A.K.; Pulatov, A.; Kempen, B.; Sousa, L. Global mapping of soil salinity change. Remote Sens. Environ. 2019, 231, 111260. [Google Scholar] [CrossRef]
- Ismail, A.; Takeda, S.; Nick, P. Life and death under salt stress: Same players, different timing? J. Exp. Bot. 2014, 12, 2963–2979. [Google Scholar] [CrossRef] [PubMed]
- Pompeiano, A.; Di Patrizio, E.; Volterrani, M.; Scartazza, A.; Guglielminetti, L. Growth responses and physiological traits of seashore paspalum subjected to short-term salinity stress and recovery. Agric. Water Manag. 2016, 163, 57–65. [Google Scholar] [CrossRef]
- Altaf, M.A.; Shahid, R.; Ren, M.X.; Naz, S.; Altaf, M.M.; Khan, L.U.; Tiwari, R.K.; Lal, M.K.; Shahid, M.A.; Kumar, R.; et al. Melatonin improves drought stress tolerance of tomato by modulating plant growth, root architecture, photosynthesis, and antioxidant defense system. Antioxidants 2022, 2, 309. [Google Scholar] [CrossRef]
- Jiang, D.; Lu, B.; Liu, L.; Duan, W.; Meng, Y.; Li, J.; Zhang, K.; Sun, H.; Zhang, Y.; Dong, H.; et al. Exogenous melatonin improves the salt tolerance of cotton by removing active oxygen and protecting photosynthetic organs. BMC Plant Biol. 2021, 1, 331. [Google Scholar] [CrossRef]
- Li, J.M.; Hu, L.P.; Zhang, L.; Pan, X.B.; Hu, X.H. Exogenous spermidine is enhancing tomato tolerance to salinity-alkalinity stress by regulating chloroplast antioxidant system and chlorophyll metabolism. BMC Plant Biol. 2015, 15, 303. [Google Scholar] [CrossRef]
- Yamane, K.; Oi, T.; Enomoto, S.; Nakao, T.; Arai, S.; Miyake, H.; Taniguchi, M. Three-dimensional ultrastructure of chloroplast pockets formed under salinity stress. Plant Cell Environ. 2018, 3, 563–575. [Google Scholar] [CrossRef]
- Jiang, D.X.; Chu, X.; Li, M.; Hou, J.J.; Tong, X.; Gao, Z.P. Exogenous spermidine enhances salt-stressed rice photosynthetic performance by stabilizing structure and function of chloroplast and thylakoid membranes. Photosynthetica 2020, 1, 61–71. [Google Scholar] [CrossRef] [Green Version]
- Araujo, G.D.; Paula-Marinho, S.D.; Pinheiro, S.K.D.; Miguel, E.D.; Lopes, L.D.; Marques, E.C. H2O2 priming promotes salt tolerance in maize by protecting chloroplasts ultrastructure and primary metabolites modulation. Plant Sci. 2021, 303, 110774. [Google Scholar] [CrossRef] [PubMed]
- Nassar, R.M.A.; Kamel, H.A.; Ghoniem, A.E.; Alarcón, J.J.; Sekara, A.; Ulrichs, C.; Abdelhamid, M.T. Physiological and anatomical mechanisms in wheat to cope with salt stress induced by seawater. Plants 2020, 9, 237. [Google Scholar] [CrossRef] [PubMed]
- Wu, Y.; Liu, N.; Hu, L.; Liao, W.; Tang, Z.; Xiao, X.; Lyu, J.; Xie, J.; Calderón-Urrea, A.; Yu, J. 5-Aminolevulinic acid improves morphogenesis and Na+ subcellular distribution in the apical cells of Cucumis sativus L. under salinity stress. Front. Plant Sci. 2021, 12, 636121. [Google Scholar] [CrossRef] [PubMed]
- Silva, B.; Batista, B.L.; Lobato, A. Anatomical changes in stem and root of soybean plants submitted to salt stress. Plant Biol. 2021, 1, 57–65. [Google Scholar] [CrossRef]
- Yan, F.Y.; Wei, H.; Ding, Y.F.; Li, W.W.; Chen, L.; Ding, C.Q.; Tang, S.; Jiang, Y.; Liu, Z.H.; Li, G.H. Melatonin enhances Na+/K+ homeostasis in rice seedlings under salt stress through increasing the root H+-pump activity and Na+/K+ transporters sensitivity to ROS/RNS. Environ. Exp. Bot. 2020, 182, 104328. [Google Scholar] [CrossRef]
- Lovelli, S.; Scopa, A.; Perniola, M.; Di Tommaso, T.; Sofo, A. Abscisic acid root and leaf concentration in relation to biomass partitioning in salinized tomato plants. J. Plant Physiol. 2012, 3, 226–233. [Google Scholar] [CrossRef]
- Parida, A.K.; Veerabathini, S.K.; Kumari, A.; Agarwal, P.K. Physiological, Anatomical and Metabolic Implications of Salt Tolerance in the Halophyte Salvadora persica under Hydroponic Culture Condition. Front. Plant Sci. 2016, 7, 351. [Google Scholar] [CrossRef]
- Li, J.; Liu, J.; Zhu, T.; Zhao, C.; Li, L.; Chen, M. The role of melatonin in salt stress responses. Int. J. Mol. Sci. 2019, 7, 1735. [Google Scholar] [CrossRef]
- Wang, H.; Liang, L.; Liu, S.; An, T.; Fang, Y.; Xu, B.; Zhang, S.Q.; Deng, X.P.; Palta, J.A.; Siddique, K.H.M.; et al. Maize genotypes with deep root systems tolerate salt stress better than those with shallow root systems during early growth. J. Agron. Crop. Sci. 2020, 6, 711–721. [Google Scholar] [CrossRef]
- Nath, M.; Bhatt, D.; Jain, A.; Saxena, S.C.; Saifi, S.K.; Yadav, S.; Negi, M.; Prasad, R. Salt stress triggers augmented levels of Na+, Ca2+ and ROS and alter stress-responsive gene expression in roots of CBL9 and CIPK23 knockout mutants of Arabidopsis thaliana. Environ. Exp. Bot. 2019, 161, 265–276. [Google Scholar] [CrossRef]
- Deinlein, U.; Stephan, A.B.; Horie, T.; Luo, W.; Xu, G.; Schroeder, J.I. Plant salt-tolerance mechanisms. Trends Plant Sci. 2014, 6, 371–379. [Google Scholar] [CrossRef]
- Sun, F.; Zhang, W.; Hu, H.; Li, B.; Wang, Y.; Zhao, Y.; Li, K.; Liu, M.; Li, X. Salt modulates gravity signaling pathway to regulate growth direction of primary roots in Arabidopsis. Plant Physiol. 2008, 146, 178–188. [Google Scholar] [CrossRef]
- Julkowska, M.M.; Hoefsloot, H.C.J.; Mol, S.; Feron, R.; de Boer, G.J.; Haring, M.A.; Testerink, C. Capturing Arabidopsis root architecture dynamics with root-fit reveals diversity in responses to salinity. Plant Physiol. 2014, 166, 1387–1402. [Google Scholar] [CrossRef]
- Ahmad, S.; Muhammad, I.; Wang, G.Y.; Zeeshan, M.; Yang, L.; Ali, I.; Zhou, X.B. Ameliorative effect of melatonin improves drought tolerance by regulating growth, photosynthetic traits and leaf ultrastructure of maize seedlings. BMC Plant Biol. 2021, 1, 368. [Google Scholar] [CrossRef]
- Calvo, J.R.; González-Yanes, C.; Maldonado, M.D. The role of melatonin in the cells of the innate immunity: A review. J. Pineal Res. 2013, 2, 103–120. [Google Scholar] [CrossRef]
- Tiwari, R.K.; Lal, M.K.; Kumar, R.; Chourasia, K.N.; Naga, K.C.; Kumar, D.; Das, S.K.; Zinta, G. Mechanistic insights on melatonin-mediated drought stress mitigation in plants. Physiol. Plant. 2021, 2, 1212–1226. [Google Scholar] [CrossRef]
- Shi, H.; Jiang, C.; Ye, T.; Tan, D.X.; Reiter, R.J.; Zhang, H.; Liu, R.; Chan, Z. Comparative physiological, metabolomic, and transcriptomic analyses reveal mechanisms of improved abiotic stress resistance in bermudagrass [Cynodon dactylon (L). Pers.] by exogenous melatonin. J. Exp. Bot. 2015, 3, 681–694. [Google Scholar] [CrossRef]
- Jahan, M.S.; Guo, S.; Sun, J.; Shu, S.; Wang, Y.; El-Yazied, A.A.; Alabdallah, N.M.; Hikal, M.; Mohamed, M.; Ibrahim, M.; et al. Melatonin-mediated photosynthetic performance of tomato seedlings under high-temperature stress. Plant Physiol. Biochem. 2021, 167, 309–320. [Google Scholar] [CrossRef]
- Tousi, S.; Zoufan, P.; Ghahfarrokhie, A.R. Alleviation of cadmium-induced phytotoxicity and growth improvement by exogenous melatonin pretreatment in mallow (Malva parviflora) plants. Ecotoxicol. Enviro. Saf. 2020, 206, 111403. [Google Scholar] [CrossRef]
- Li, C.; Wang, P.; Wei, Z.; Liang, D.; Liu, C.; Yin, L.; Jia, D.; Fu, M.; Ma, F. The mitigation effects of exogenous melatonin on salinity-induced stress in Malus hupehensis. J. Pineal Res. 2021, 3, 298–306. [Google Scholar] [CrossRef]
- Liang, C.; Zheng, G.; Li, W.; Wang, Y.; Hu, B.; Wang, H.; Wu, H.; Qian, Y.; Zhu, X.G.; Tan, D.X.; et al. Melatonin delays leaf senescence and enhances salt stress tolerance in rice. J. Pineal Res. 2015, 1, 91–101. [Google Scholar] [CrossRef] [PubMed]
- Chen, Y.E.; Mao, J.J.; Sun, L.Q.; Huang, B.; Ding, C.B.; Gu, Y.; Liao, J.Q.; Hu, C.; Zhang, Z.W.; Yuan, S.; et al. Exogenous melatonin enhances salt stress tolerance in maize seedlings by improving antioxidant and photosynthetic capacity. Physiol. Plant. 2018, 3, 349–363. [Google Scholar] [CrossRef]
- Yan, F.Y.; Wei, H.M.; Ding, Y.F.; Li, W.W.; Liu, Z.H.; Chen, L.; Tang, S.; Ding, C.Q.; Jiang, Y.; Li, G.H. Melatonin regulates antioxidant strategy in response to continuous salt stress in rice seedlings. Plant. Physiol. Biochem. 2021, 165, 239–250. [Google Scholar] [CrossRef] [PubMed]
- Mohamed, I.A.A.; Shalby, N.; El-Badri, A.M.A.; Saleem, M.H.; Khan, M.N.; Nawaz, M.A.; Qin, M.; Agami, R.A.; Kuai, J.; Wang, B.; et al. Stomata and xylem vessels traits improved by melatonin application contribute to enhancing salt tolerance and fatty acid composition of Brassica napus L. Plants Agron. 2020, 8, 1186. [Google Scholar] [CrossRef]
- Javeed, H.M.R.; Ali, M.; Skalicky, M.; Nawaz, F.; Qamar, R.; Rehman, A.U.; Faheem, M.; Mubeen, M.; Iqbal, M.M.; Rahman, M.; et al. Lipoic acid combined with melatonin mitigates oxidative stress and promotes root formation and growth in salt-stressed canola seedlings (Brassica napus L.). Molecules 2021, 11, 3147. [Google Scholar] [CrossRef] [PubMed]
- Altaf, M.A.; Shahid, R.; Ren, M.X.; Altaf, M.M.; Khan, L.U.; Shahid, S. Melatonin alleviates salt damage in tomato seedling: A root architecture system, photosynthetic capacity, ion homeostasis, and antioxidant enzymes analysis. Sci. Hortic. 2021, 285, 110145. [Google Scholar] [CrossRef]
- Hu, C.H.; Zheng, Y.; Tong, C.L.; Zhang, D.J. Effects of exogenous melatonin on plant growth, root hormones and photosynthetic characteristics of trifoliate orange subjected to salt stress. Plant Growth Regul. 2022, 97, 551–558. [Google Scholar] [CrossRef]
- Ye, Y.R.; Wang, W.L.; Zheng, C.S.; Fu, D.J.; Liu, H.W.; Shen, X. Foliar-application of α-tocopherol enhanced salt tolerance of Carex leucochlora. Biol. Plant. 2017, 3, 565–570. [Google Scholar] [CrossRef]
- Li, M.; Zhang, K.; Sun, Y.; Cui, H.; Cao, S.; Yan, L.; Xu, M. Growth, physiology, and transcriptional analysis of Two contrasting Carex rigescens genotypes under Salt stress reveals salt-tolerance mechanisms. J. Plant. Physiol. 2018, 229, 77–88. [Google Scholar] [CrossRef]
- Teng, K.; Teng, W.; Wen, H. PacBio single-molecule long-read sequencing shed new light on the complexity of the Carex breviculmis transcriptome. BMC Genom. 2019, 1, 789. [Google Scholar] [CrossRef]
- Schütz, W. Ecology of seed dormancy and germination in sedges (Carex). Perspect. Plant Ecol. 2000, 1, 67–89. [Google Scholar] [CrossRef]
- Lembicz, M.; Olejniczak, P.; Żukowski, W.; Bogdanowicz, A.M. Effect of mother plant age on germination and size of seeds and seedlings in the perennial sedge Carex secalina (Cyperaceae). Flora 2011, 2, 158–163. [Google Scholar] [CrossRef]
- Roalson, E.H.; Jiménez-Mejías, P.; Andrew, L.; Hipp, A.L. A framework infrageneric classification of Carex (Cyperaceae) and its organizing principles. J. Syst. Evol. 2020, 4, 726762. [Google Scholar] [CrossRef]
- Reznicek, A.A.; González-Elizondo, M.D.S.; Hahn, M.; Garner, M.; Hipp, A.L. Monograph of Carex section Schiedeanae (Cyperaceae): Unexpected taxonomic and ecological diversity in a Mexican sedge clade. J. Syst. Evol. 2021, 4, 698–725. [Google Scholar] [CrossRef]
- Zhang, K.; Cui, H.; Li, M.; Xu, Y.; Cao, S.; Long, R.; Kang, J.; Wang, K.; Hu, Q.; Sun, Y. Comparative time-course transcriptome analysis in contrasting Carex rigescens genotypes in response to high environmental salinity. Ecotoxicol. Environ. Saf. 2020, 194, 110435. [Google Scholar] [CrossRef]
- Hou, P.; Wang, F.; Luo, B.; Li, A.; Wang, C.; Shabala, L.; Ahmed, H.; Deng, S.; Zhang, H.; Song, P.; et al. Antioxidant enzymatic activity and osmotic adjustment as components of the drought tolerance mechanism in Carex duriuscula. Plants 2021, 3, 436. [Google Scholar] [CrossRef]
- Zhang, N.; Zhao, B.; Zhang, H.J.; Weeda, S.; Yang, C.; Yang, Z.C.; Shuxin, R.; Guo, Y.D. Melatonin promotes water stress tolerance, lateral root formation, and seed germination in cucumber (Cucumis sativus L.). J. Pineal Res. 2012, 54, 15–23. [Google Scholar] [CrossRef]
- Baker, C.J.; Mock, N.M. An improved method for monitoring cell death in cell suspension and leaf disc assays using evans blue. Plant Cell Tissue Organ Cult. 1994, 1, 7–12. [Google Scholar] [CrossRef]
- Zhang, T.G.; Shi, Z.; Zhang, X.; Zheng, S.; Wang, J.; Mo, J. Alleviating effects of exogenous melatonin on salt stress in cucumber. Sci. Hortic. 2020, 262, 109070. [Google Scholar] [CrossRef]
- Zhang, X.; Huang, G.; Bian, X.; Zhao, Q. Effects of root interaction a nitrogen fertilization on the chlorophyll content, root activity, photosynthetic characteristics of intercropped soybean and microbial quantity in the rhizosphere. Plant Soil Environ. 2013, 2, 80–88. [Google Scholar] [CrossRef]
- Zhu, J.K. Salt and drought stress signal transduction in plants. Annu. Rev. Plant Biol. 2002, 53, 247–273. [Google Scholar] [CrossRef] [PubMed]
- Feng, W.; Kita, D.; Peaucelle, A.; Cartwright, H.N.; Doan, V.; Duan, Q.; Liu, M.C.; Maman, J.; Steinhorst, L.; Schmitz-Thom, I.; et al. The feronla receptor kinase maintains cell-wall integrity during salt stress through Ca2+ signaling. Curr. Biol. 2018, 5, 666–675. [Google Scholar] [CrossRef] [PubMed]
- Dawood, M.G.; Taie, H.A.A.; Nassar, R.M.A.; Abdelhamid, M.T.; Schmidhalter, U. The changes induced in the physiological, biochemical and anatomical characteristics of Vicia faba by the exogenous application of proline under seawater stress. S. Afr. J. Bot. 2014, 93, 54–63. [Google Scholar] [CrossRef]
- Shi, H.; Wang, X.; Tan, D.; Reiter, R.J.; Chan, Z. Comparative physiological and proteomic analyses reveal the actions of melatonin in the reduction of oxidative stress in Bermuda grass (Cynodon dactylon (L). Pers.). J. Pineal Res. 2015, 59, 120–131. [Google Scholar] [CrossRef] [PubMed]
- Zhang, H.J.; Zhang, N.; Yang, R.C.; Wang, L.; Sun, Q.Q.; Li, D.B.; Cao, Y.Y.; Weeda, S.; Zhao, B.; Ren, S.; et al. Melatonin promotes seed germination under high salinity by regulating antioxidant systems, ABA and GA₄ interaction in cucumber (Cucumis sativus L.). J. Pineal Res. 2014, 3, 269–279. [Google Scholar] [CrossRef] [PubMed]
- Estrada, Y.; Fernández-Ojeda, A.; Morales, B.; Egea-Fernández, J.M.; Flores, F.B.; Bolarín, M.C.; Egea, I. Unraveling the strategies used by the underexploited amaranth species to confront salt stress: Similarities and differences with quinoa species. Front. Plant Sci. 2021, 12, 604481. [Google Scholar] [CrossRef]
- Abd-Elbar, O.H.; Farag, R.E.; Eisa, S.S.; Habib, S.A. Morpho-anatomical changes in salt stressed kallar grass (Leptochloa fusca L. Kunth). Res. J. Agric. Biol. Sci. 2012, 2, 158–166. [Google Scholar]
- Yang, Y.; Guo, Y. Elucidating the molecular mechanisms mediating plant salt-stress responses. New Phytol. 2018, 2, 523–539. [Google Scholar] [CrossRef]
- Wang, W.B.; Kim, Y.H.; Lee, H.S.; Kim, K.Y.; Deng, X.P.; Kwak, S.S. Analysis of antioxidant enzyme activity during germination of alfalfa under salt and drought stresses. Plant Physiol. Bioch. 2009, 47, 570–577. [Google Scholar] [CrossRef]
- Wang, Y.; Li, K.; Li, X. Auxin redistribution modulates plastic development of root system architecture under salt stress in Arabidopsis thaliana. J. Plant Physiol. 2009, 15, 1637–1645. [Google Scholar] [CrossRef]
- Altaf, M.A.; Shahid, R.; Ren, M.X.; Naz, S.; Altaf, M.M.; Qadir, A.; Anwar, M.; Shakoor, A.; Hayat, F. Exogenous melatonin enhances salt stress tolerance in tomato seedlings. Biol. Plant. 2020, 64, 604–615. [Google Scholar] [CrossRef]
- Nawaz, M.A.; Jiao, Y.; Chen, C.; Shireen, F.; Zheng, Z.; Imtiaz, M.; Bie, Z.; Huang, Y. Melatonin pretreatment improves vanadium stress tolerance of watermelon seedlings by reducing vanadium concentration in the leaves and regulating melatonin biosynthesis and antioxidant-related gene expression. J. Plant Physiol. 2018, 220, 115–127. [Google Scholar] [CrossRef]
- Lynch, J.P.; Chimungu, J.G.; Brown, K.M. Root anatomical phenes associatedwith water acquisition from drying soil: Targets for crop improvement. J. Exp. Bot. 2014, 21, 6155–6166. [Google Scholar] [CrossRef]
- Sellami, S.; Le, H.R.; Thorpe, M.R.; Aubry, E.; Wolff, N.; Vilaine, F.; Brini, F.; Dinant, S. Arabidopsis natural accessions display adaptations in inflorescence growth and vascular anatomy to withstand high salinity during reproductive growth. Plants 2019, 8, 61. [Google Scholar] [CrossRef]
- Doblas, V.G.; Geldner, N.; Barberon, M. The endodermis, a tightly controlled barrier for nutrients. Curr. Opin. Plant Biol. 2017, 39, 136–143. [Google Scholar] [CrossRef]
- Yang, L.; You, J.; Li, J.Z.; Wang, Y.P.; Chan, Z.L. Melatonin promotes Arabidopsis primary root growth in an IAA-dependent manner. J. Exp. Bot. 2021, 15, 5599–5611. [Google Scholar] [CrossRef]








| Day | Treatment | Root Dry Weight (mg·plant−1) | Root Length (cm) | Root Surface Area (cm2) | Root Average Diameter (mm) | Root Volume (cm3) |
|---|---|---|---|---|---|---|
| 0 d | CK | 5.05 ± 0.07 a | 62.06 ± 0.18 a | 4.20 ± 0.15 a | 0.194 ± 0.001 a | 0.017 ± 0.001 a |
| MT | 5.06 ± 0.11 a | 63.62 ± 1.46 a | 4.37 ± 0.09 a | 0.197 ± 0.004 a | 0.019 ± 0.002 a | |
| S | 5.00 ± 0.18 a | 61.65 ± 0.74 a | 4.15 ± 0.11 a | 0.195 ± 0.004 a | 0.018 ± 0.002 a | |
| S + MT | 5.10 ± 0.36 a | 62.48 ± 1.62 a | 4.37 ± 0.05 a | 0.200 ± 0.003 a | 0.018 ± 0.001 a | |
| 3 d | CK | 5.67 ± 0.17 a | 85.21 ± 0.47 ab | 5.36 ± 0.04 a | 0.206 ± 0.001 a | 0.023 ± 0.001 a |
| MT | 5.72 ± 0.18 a | 88.62 ± 0.52 a | 5.48 ± 0.23 a | 0.211 ± 0.006 a | 0.024 ± 0.002 a | |
| S | 5.46 ± 0.12 a | 70.40 ± 1.55 c | 4.79 ± 0.14 b | 0.195 ± 0.003 b | 0.022 ± 0.002 a | |
| S + MT | 5.71 ± 0.17 a | 82.89 ± 0.53 b | 5.27 ± 0.03 a | 0.203 ± 0.002 ab | 0.024 ± 0.003 a | |
| 6 d | CK | 8.38 ± 0.29 a | 125.53 ± 2.06 a | 6.11 ± 0.14 a | 0.211 ± 0.001 a | 0.030 ± 0.001 a |
| MT | 8.71 ± 0.17 a | 127.31 ± 1.39 a | 6.23 ± 0.05 a | 0.226 ± 0.006 a | 0.030 ± 0.001 a | |
| S | 6.17 ± 0.21 c | 87.10 ± 2.23 c | 4.99 ± 0.11 c | 0.198 ± 0.003 c | 0.026 ± 0.002 a | |
| S + MT | 7.44 ± 0.18 b | 103.21 ± 3.85 b | 5.67 ± 0.28 b | 0.206 ± 0.005 b | 0.028 ± 0.002 a | |
| 9 d | CK | 10.39 ± 0.08 a | 150.52 ± 3.51 a | 8.62 ± 0.12 a | 0.221 ± 0.002 a | 0.045 ± 0.001 a |
| MT | 10.22 ± 0.17 a | 154.67 ± 2.86 a | 9.03 ± 0.14 a | 0.224 ± 0.002 a | 0.045 ± 0.001 a | |
| S | 7.43 ± 0.14 c | 98.30 ± 4.96 c | 5.59 ± 0.27 c | 0.203 ± 0.004 c | 0.035 ± 0.002 b | |
| S + MT | 9.67 ± 0.08 b | 129.17 ± 6.43 b | 7.27 ± 0.18 b | 0.212 ± 0.002 b | 0.043 ± 0.002 a | |
| 12 d | CK | 12.22 ± 0.17 a | 161.59 ± 4.42 a | 10.08 ± 0.41 a | 0.227 ± 0.003 a | 0.055 ± 0.003 a |
| MT | 12.17 ± 0.08 a | 163.39 ± 8.81 a | 10.39 ± 0.24 a | 0.231 ± 0.006 a | 0.054 ± 0.002 a | |
| S | 8.33 ± 0.08 c | 99.80 ± 2.38 c | 5.55 ± 0.19 c | 0.186 ± 0.005 c | 0.036 ± 0.001 c | |
| S + MT | 10.61 ± 0.25 b | 136.74 ± 0.59 b | 7.83 ± 0.02 b | 0.203 ± 0.003 b | 0.043 ± 0.001 b | |
| Salt (S) | *** | *** | *** | *** | *** | |
| Time (T) | *** | *** | *** | *** | *** | |
| M (Melatonin) | *** | *** | *** | *** | *** | |
| S × T | *** | *** | *** | *** | *** | |
| M × T | *** | *** | *** | *** | *** | |
| S × T × M | *** | *** | ** | NS | NS | |
Publisher’s Note: MDPI stays neutral with regard to jurisdictional claims in published maps and institutional affiliations. |
© 2022 by the authors. Licensee MDPI, Basel, Switzerland. This article is an open access article distributed under the terms and conditions of the Creative Commons Attribution (CC BY) license (https://creativecommons.org/licenses/by/4.0/).
Share and Cite
Ren, Z.; Shi, J.; Guo, A.; Wang, Y.; Fan, X.; Li, R.; Yu, C.; Peng, Z.; Gao, Y.; Liu, Z.; et al. Melatonin Mediates the Regulation of Morphological and Anatomical Traits in Carex leucochlora under Continuous Salt Stress. Agronomy 2022, 12, 2098. https://doi.org/10.3390/agronomy12092098
Ren Z, Shi J, Guo A, Wang Y, Fan X, Li R, Yu C, Peng Z, Gao Y, Liu Z, et al. Melatonin Mediates the Regulation of Morphological and Anatomical Traits in Carex leucochlora under Continuous Salt Stress. Agronomy. 2022; 12(9):2098. https://doi.org/10.3390/agronomy12092098
Chicago/Turabian StyleRen, Zhixin, Jiannan Shi, Ao Guo, Ye Wang, Xifeng Fan, Runzhi Li, Chunxin Yu, Zhen Peng, Yuerong Gao, Ziyan Liu, and et al. 2022. "Melatonin Mediates the Regulation of Morphological and Anatomical Traits in Carex leucochlora under Continuous Salt Stress" Agronomy 12, no. 9: 2098. https://doi.org/10.3390/agronomy12092098
APA StyleRen, Z., Shi, J., Guo, A., Wang, Y., Fan, X., Li, R., Yu, C., Peng, Z., Gao, Y., Liu, Z., & Duan, L. (2022). Melatonin Mediates the Regulation of Morphological and Anatomical Traits in Carex leucochlora under Continuous Salt Stress. Agronomy, 12(9), 2098. https://doi.org/10.3390/agronomy12092098

