Delphinidins and Naringenin Chalcone Underlying the Fruit Color Changes during Maturity Stages in Eggplant
Abstract
:1. Introduction
2. Materials and Methods
2.1. Plant Materials
2.2. Fruit Peel Color Evaluation
2.3. Quantifications of Flavonoids
2.4. Quantitative Real Time-PCR
2.5. Statistical Analysis
3. Results
3.1. Comparison of Fruit Color between ‘14-345’ and ‘CGN23829’ Using Reflectance Spectrophotometer
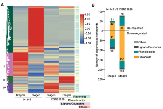
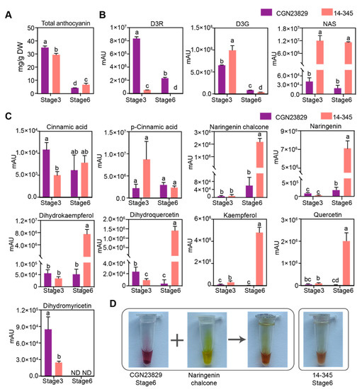
3.2. Analyses of Phenylpropanoid Metabolite Profiling
3.3. Expression Analyses of Genes Involved in Flavonoid Pathway
4. Discussion
5. Conclusions
Supplementary Materials
Author Contributions
Funding
Data Availability Statement
Conflicts of Interest
References
- Chapman, M.A. The Eggplant Genome; Spirnger Nature: Cham, Switzerland, 2019. [Google Scholar]
- Gürbüz, N.; Uluişik, S.; Frary, A.; Frary, A.; Doganlar, S. Health benefits and bioactive compounds of eggplant. Food Chem. 2018, 268, 602–610. [Google Scholar] [CrossRef] [PubMed]
- Martínez-Ispizua, E.; Calatayud, Á.; Marsal, J.I.; Mateos-Fernández, R.; Díez, M.J.; Soler, S.; Valcárcel, J.V.; Martínez-Cuenca, M.R. Phenotyping local eggplant varieties: Commitment to biodiversity and nutritional quality preservation. Front. Plant Sci. 2021, 12, 696272. [Google Scholar] [CrossRef] [PubMed]
- Taher, D.; Solberg, S.; Prohens, J.; Chou, Y.; Rakha, M.; Wu, T. World Vegetable Center Eggplant Collection: Origin, Composition, Seed Dissemination and Utilization in Breeding. Front. Plant Sci. 2017, 8, 1484. [Google Scholar] [CrossRef] [PubMed]
- Shi, M.; Ali, M.M.; He, Y.; Ma, S.; Rizwan, H.M.; Yang, Q.; Li, B.; Lin, Z.; Chen, F. Flavonoids accumulation in fruit peel and expression profiling of related genes in purple (Passiflora edulis f. edulis) and yellow (Passiflora edulis f. flavicarpa) Passion Fruits. Plants 2021, 10, 2240. [Google Scholar] [CrossRef]
- Sun, C.; Deng, L.; Du, M.; Zhao, J.; Chen, Q.; Huang, T.; Jiang, H.; Li, C.B.; Li, C. A transcriptional network promotes anthocyanin biosynthesis in tomato flesh. Mol. Plant 2020, 13, 42–58. [Google Scholar] [CrossRef]
- Jin, S.W.; Rahim, M.A.; Kim, H.T.; Park, J.I.; Kang, J.G.; Nou, I.S. Molecular analysis of anthocyanin-related genes in ornamental cabbage. Genome 2018, 61, 111–120. [Google Scholar] [CrossRef] [Green Version]
- Khoo, H.E.; Azlan, A.; Tang, S.T.; Lim, S.M. Anthocyanidins and anthocyanins: Colored pigments as food, pharmaceutical ingredients, and the potential health benefits. Food Nutr. Res. 2017, 61, 1361799. [Google Scholar] [CrossRef] [Green Version]
- Li, J.; Yang, Y.; Chai, M.; Ren, M.; Yuan, J.; Yang, W.; Dong, Y.; Liu, B.W.; Jian, Q.; Wang, S.; et al. Gibberellins modulate local auxin biosynthesis and polar auxin transport by negatively affecting flavonoid biosynthesis in the root tips of rice. Plant Sci. 2000, 298, 110545. [Google Scholar] [CrossRef]
- Stommel, J.R.; Lightbourn, G.J.; Winkel, B.S.; Griesbach, R. Transcription factor families regulate the Anthocyanin biosynthetic pathway in Capsicum annuum. J. Am. Soc. Hortic. Sci. 2009, 134, 244–251. [Google Scholar] [CrossRef] [Green Version]
- Zhao, C.L.; Chen, Z.J.; Bai, X.S.; Ding, C.; Long, T.J.; Wei, F.G.; Miao, K.R. Structure-activity relationships of anthocyanidin glycosylation. Mol. Divers. 2014, 18, 687–700. [Google Scholar] [CrossRef]
- Enaru, B.; Drețcanu, G.; Pop, T.D.; Stǎnilǎ, A.; Diaconeasa, Z. Anthocyanins: Factors affecting their stability and degradation. Antioxidants 2021, 10, 1967. [Google Scholar] [CrossRef] [PubMed]
- Lloyd, A.; Brockman, A.; Aguirre, L.; Campbell, A.; Bean, A.; Cantero, A.; Gonzalez, A. Advances in the MYB–bHLH–WD repeat (MBW) pgment regulatory model: Addition of a WRKY factor and co-option of an anthocyanin MYB for betalain regulation. Plant Cell Physiol. 2017, 58, 1431–1441. [Google Scholar] [CrossRef] [Green Version]
- Liu, Y.; Tikunov, Y.; Schouten, R.E.; Marcelis, L.F.M.; Visser, R.G.F.; Bovy, A. Anthocyanin biosynthesis and degradation mechanisms in Solanaceous vegetables: A Review. Front. Chem. 2018, 6, 52. [Google Scholar] [CrossRef]
- Song, X.; Liu, H.; Shen, S.; Huang, Z.; Yu, T.; Liu, Z.; Yang, Q.; Wu, T.; Feng, S.; Zhang, Y.; et al. Chromosome-level pepino genome provides insights into genome evolution and anthocyanin biosynthesis in Solanaceae. Plant J. 2022, 15728. [Google Scholar] [CrossRef] [PubMed]
- Thomas, V. Phenylpropanoid biosynthesis. Mol. Plant 2010, 3, 2–20. [Google Scholar]
- Zhang, X.B.; Liu, C.J. Multifaceted regulations of gateway enzyme phenylalanine ammonia-lyase in the biosynthesis of phenylpropanoids. Mol. Plant 2014, 8, 17–27. [Google Scholar] [CrossRef] [PubMed] [Green Version]
- Barros, J.; Dixon, R.A. Plant phenylalanine/tyrosine ammonia-lyases. Trends Plant Sci. 2020, 25, 66–79. [Google Scholar] [CrossRef] [PubMed]
- Zhang, Y.; Zhao, G.; Li, Y.; Zhang, J.; Shi, M.; Muhammad, T.; Liang, Y. Transcriptome profiling of tomato uncovers an involvement of cytochrome P450s and peroxidases in stigma color formation. Front. Plant Sci. 2017, 8, 897. [Google Scholar] [CrossRef] [Green Version]
- Feder, A.; Burger, J.; Gao, S.; Lewinsohn, E.; Katzir, N.; Schaffer, A.A.; Meir, A.; Davidovich-Rikanati, R.; Portnoy, V.; Gal-On, A.; et al. A kelch domain-containing F-Box coding gene negatively regulates flavonoid accumulation in muskmelon. Plant Physiol. 2015, 169, 1714–1726. [Google Scholar]
- Itoh, Y.; Higeta, D.; Suzuki, A.; Yoshida, H.; Ozeki, Y. Excision of transposable elements from the chalcone isomerase and dihydroflavonol 4-reductase genes may contribute to the variegation of the yellow-flowered carnation (Dianthus caryophyllus). Plant Cell Physiol. 2002, 43, 578–585. [Google Scholar] [CrossRef] [Green Version]
- Kim, H.B.; Bae, J.H.; Lim, J.D.; Yu, C.Y.; An, C.S. Expression of a functional type-I chalcone isomerase gene is localized to the infected cells of root nodules of Elaeagnus umbellata. Mol. Cells 2007, 23, 405–409. [Google Scholar] [PubMed]
- Azuma, K.; Ohyama, A.; Ippoushi, K.; Ichiyanagi, T.; Takeuchi, A.; Saito, T.; Fukuoka, H. Structures and antioxidant activity of anthocyanins in many accessions of eggplant and its related species. J. Agric. Food Chem. 2008, 56, 10154–10159. [Google Scholar] [CrossRef] [PubMed]
- Scalzo, R.L.; Florio, F.E.; Fibiani, M.; Speranza, G.; Rabuffetti, M.; Gattolin, S.; Toppino, L.; Rotino, G.L. Scrapped but not neglected: Insights into the composition, molecular modulation and antioxidant capacity of phenols in peel of eggplant (Solanum melongena L.) fruits at different developmental stages. Plant Physiol. Biochem. 2021, 167, 678–690. [Google Scholar] [CrossRef] [PubMed]
- Florio, F.E.; Gattolin, S.; Toppino, L.; Bassolino, L.; Fibiani, M.; Scalzo, R.L.; Rotino, G.L. A SmelAAT acyltransferase variant causes a major difference in eggplant (Solanum melongena L.) peel anthocyanin composition. Int. J. Mol. Sci. 2021, 22, 9174. [Google Scholar] [CrossRef]
- Cericola, F.; Portis, E.; Toppino, L.; Barchi, L.; Acciarri, N.; Ciriaci, T.; Sala, T.; Rotino, G.L.; Lanteri, S. The population structure and diversity of eggplant from Asia and the Mediterranean Basin. PLoS ONE 2013, 8, e73702. [Google Scholar] [CrossRef] [Green Version]
- Oğuza, İ.; Oğuza, H.; Kafkas, E. Evaluation of fruit characteristics of various organically-grown goji berry (Lycium barbarum L., Lycium chinense Miller) species during ripening stages. J. Food Compos. Anal. 2021, 101, 103846. [Google Scholar] [CrossRef]
- Bakker, J.; Bridle, P.; Timberlake, C.F. Tristimulus measurements (CIELAB 76) of port wine colour. Vitis 1986, 25, 67–78. [Google Scholar]
- Carreno, J.; Martinez, A.; Almela, L.; Fernandez-Lopez, J.A. Proposal of an index for the objective evaluation of the color red table grapes. Food Res. Int. 1995, 28, 373–377. [Google Scholar] [CrossRef]
- Schmittgen, T.D.; Livak, K.J. Analyzing real-time PCR data by the comparative C(T) method. Nat. Protoc. 2008, 3, 1101–1108. [Google Scholar] [CrossRef]
- Paauw, M.; Koes, R.; Quattrocchio, F.M. Alteration of flavonoid pigmentation patterns during domestication of food crops. J. Exp. Bot. 2019, 70, 3719–3735. [Google Scholar] [CrossRef]
- Li, J.; He, Y.J.; Zhou, L.; Liu, Y.; Jiang, M.; Ren, L.; Chen, H. Transcriptome profiling of genes related to light-induced anthocyanin biosynthesis in eggplant (Solanum melongena L.) before purple color becomes evident. BMC Genom. 2018, 19, 201. [Google Scholar] [CrossRef] [PubMed] [Green Version]
- Liao, J.; Zang, J.; Yuan, F.; Liu, S.; Zhang, Y.; Li, H.; Piao, Z.; Li, H. Identification and analysis of anthocyanin components in fruit color variation in Schisandra chinensis. J. Sci. Food Agric. 2016, 96, 3213–3219. [Google Scholar] [CrossRef] [PubMed]
- Wang, F.; Ji, G.; Xu, Z.; Feng, B.; Zhou, Q.; Fan, X.; Wang, T. Metabolomics and transcriptomics provide insights into anthocyanin biosynthesis in the developing grains of purple wheat (Triticum aestivum L.). J. Agric. Food Chem. 2021, 69, 11171–11184. [Google Scholar] [CrossRef]
- Zhu, K.; Zheng, X.; Ye, J.; Huang, Y.; Chen, H.; Mei, X.; Xie, Z.; Cao, L.; Zeng, Y.; Larkin, R.M.; et al. Regulation of carotenoid and chlorophyll pools in hesperidia, anatomically unique fruits found only in Citrus. Plant Physiol. 2021, 187, 829–845. [Google Scholar] [CrossRef] [PubMed]
- Li, X.; Wang, Y.; Jin, L.; Chen, Z.; Jiang, J.; Jackson, A. Development of fruit color in Rubus chingii Hu (Chinese raspberry): A story about novel offshoots of anthocyanin and carotenoid biosynthesis. Plant Sci. 2021, 311, 110996. [Google Scholar] [CrossRef] [PubMed]
- Liu, Y.; Liu, J.; Wang, R.; Sun, H.; Li, M.; Strappe, P.; Zhou, Z. Analysis of secondary metabolites induced by yellowing process for understanding rice yellowing mechanism. Food Chem. 2021, 342, 128204. [Google Scholar] [CrossRef]
- Nouwen, N.; Gargani, D.; Giraud, E. The modification of the flavonoid naringenin by Bradyrhizobium sp. strain ORS285 changes the nod genes inducer function to a growth stimulator. Mol. Plant Microbe Interact. 2019, 32, 1517–1525. [Google Scholar] [CrossRef]
- Chen, W.; Xiao, Z.; Wang, Y.; Wang, J.; Zhai, R.; Lin-Wang, K.; Espley, R.; Ma, F.; Li, P. Competition between anthocyanin and kaempferol glycosides biosynthesis affects pollen tube growth and seed set of Malus. Hortic. Res. 2021, 8, 173. [Google Scholar] [CrossRef]
- Khalifa, I.; Du, J.; Nawaz, A.; Li, C. Multiple co-pigments of quercetin and chlorogenic acid blends intensify the color of mulberry anthocyanins: Insights from hyperchromicity, kinetics, and molecular modeling investigations. J. Sci. Food Agric. 2021, 101, 1579–1588. [Google Scholar] [CrossRef]
- Pelletier, M.K.; Burbulis, I.E.; Winkel-Shirley, B. Disruption of specific flavonoid genes enhances the accumulation of flavonoid enzymes and end-products in Arabidopsis seedlings. Plant Mol. Biol. 1999, 40, 45–54. [Google Scholar] [CrossRef]
- Zhou, H.; Lin-Wang, K.; Wang, F.; Espley, R.V.; Ren, F.; Zhao, J.; Ogutu, C.; He, H.; Jiang, Q.; Allan, A.C. Activator-type R2R3-MYB genes induce a repressor-type R2R3-MYB gene to balance anthocyanin and proanthocyanidin accumulation. New Phytol. 2019, 221, 1919–1934. [Google Scholar] [CrossRef] [PubMed] [Green Version]
- Zhao, C.; Liu, X.; Gong, Q.; Cao, J.; Shen, W.; Yin, X.; Grierson, D.; Zhang, B.; Xu, C.; Li, X.; et al. Three AP2/ERF family members modulate flavonoid synthesis by regulating type IV chalcone isomerase in citrus. Plant Biotechnol. J. 2021, 19, 671–688. [Google Scholar] [CrossRef]
- Jiang, G.; Li, Z.; Song, Y.; Zhu, H.; Lin, S.; Huang, R.; Jiang, Y.; Duan, X. LcNAC13 Physically Interacts with LcR1MYB1 to coregulate anthocyanin biosynthesis-related genes during litchi fruit ripening. Biomolecules 2019, 9, 135. [Google Scholar] [CrossRef] [PubMed] [Green Version]
- Wang, N.; Liu, W.; Zhang, T.; Jiang, S.; Xu, H.; Wang, Y.; Zhang, Z.; Wang, C.; Chen, X. Transcriptomic analysis of red-fleshed apples reveals the novel role of MdWRKY11 in flavonoid and anthocyanin biosynthesis. J. Agric. Food Chem. 2018, 66, 7076–7086. [Google Scholar] [CrossRef] [PubMed]
- He, Y.; Wang, Z.; Ge, H.; Liu, Y.; Chen, H. Weighted gene co-expression network analysis identifies genes related to anthocyanin biosynthesis and functional verification of hub gene SmWRKY44. Plant Sci. 2021, 309, 110935. [Google Scholar] [CrossRef] [PubMed]





| Name | Forward Primer (5′→3′) | Reverse Primer (5′→3′) |
|---|---|---|
| SmGAPDH | GTACGACAACGAATGGGGTTA | TCATATCAGCAGCACCAGCA |
| SmC4H | TGGCGATCCCTCTCTTAGTCC | CCAGTGAGCAGGGTTGTTGG |
| Sm4CL | TTCGAAATGCGGACCTCAAG | ACCGCGGATGCAAATTTCAC |
| SmCHS | GGGACCAGCTACGATCATGG | TCGACTTATCACTGCTCTGATCA |
| SmCHI2 | GCAATGGAAGGGCAAAACAG | TGCACCCCATACTGTGAACC |
| SmF3H | GTGGTCCAAGACTGGCGTGAAAT | TTCTCTAACCCCATTGCTTCTGATA |
| SmF3′H | TGTGCTGGAATGAGTTTGGG | TGCAAAGTGAGCCCAAATGC |
| SmF3′5′H | TGGACCTCGTTGGAAGTTGCTAAG | TGCCATCGCGAACGTCAACATAT |
| SmFLS | GCGAAAGAGATAGCTGAGGCTAGC | CCTGGCTTCTTCGCAATCAACTCT |
| SmDFR | GGCCATTGAGACTTGCCGACAG | CACCATTGGTCAACTGTCCTGTACT |
| SmANS | CTCGATTCCCACCTCGGACCTT | TCAGCTGCAGCGTCCTGTTTGT |
| Sm5GT | TCCATTCAACTTCCTGGCCT | AGGCTTCCTTTTGCACTTGA |
| SmAAT | CGTGCAAATGGTCCACACAT | TTCCCCTTCCCCATACGACT |
| Sm3GT | CTGTGAACCAGATGATGGAAGT | AAAAGAACCGATCACAAAGAT |
| SmTT8 | CTCATGTGTGTTTCTTTCTCTTTTC | CACTACACCGTCCAATAGAGGAAT |
| SmMYB1 | AATGACGACGCTGTTGAAGG | TCTTGTTGCATGGAGTTGCC |
| SmTTG1 | CGAACACCCTTATCCACCTACG | GAGAGTGAAAAGGGGTTCAATAG |
Publisher’s Note: MDPI stays neutral with regard to jurisdictional claims in published maps and institutional affiliations. |
© 2022 by the authors. Licensee MDPI, Basel, Switzerland. This article is an open access article distributed under the terms and conditions of the Creative Commons Attribution (CC BY) license (https://creativecommons.org/licenses/by/4.0/).
Share and Cite
Wang, X.; Luo, S.; Li, Q.; Song, L.; Zhang, W.; Yu, P.; Xuan, S.; Wang, Y.; Zhao, J.; Chen, X.; et al. Delphinidins and Naringenin Chalcone Underlying the Fruit Color Changes during Maturity Stages in Eggplant. Agronomy 2022, 12, 1036. https://doi.org/10.3390/agronomy12051036
Wang X, Luo S, Li Q, Song L, Zhang W, Yu P, Xuan S, Wang Y, Zhao J, Chen X, et al. Delphinidins and Naringenin Chalcone Underlying the Fruit Color Changes during Maturity Stages in Eggplant. Agronomy. 2022; 12(5):1036. https://doi.org/10.3390/agronomy12051036
Chicago/Turabian StyleWang, Xing, Shuangxia Luo, Qiang Li, Lijun Song, Weiwei Zhang, Ping Yu, Shuxin Xuan, Yanhua Wang, Jianjun Zhao, Xueping Chen, and et al. 2022. "Delphinidins and Naringenin Chalcone Underlying the Fruit Color Changes during Maturity Stages in Eggplant" Agronomy 12, no. 5: 1036. https://doi.org/10.3390/agronomy12051036
APA StyleWang, X., Luo, S., Li, Q., Song, L., Zhang, W., Yu, P., Xuan, S., Wang, Y., Zhao, J., Chen, X., & Shen, S. (2022). Delphinidins and Naringenin Chalcone Underlying the Fruit Color Changes during Maturity Stages in Eggplant. Agronomy, 12(5), 1036. https://doi.org/10.3390/agronomy12051036

