Effect of Drought Stress on Potato Production: A Review
Abstract
1. History of Potato Cultivation and Current Scenario
2. Potato Production Technology and Yield Constraints
3. Potato Water Requirement and Climate Change
4. Drought and Its Global Impact
5. Effect of Drought Stress on Potato
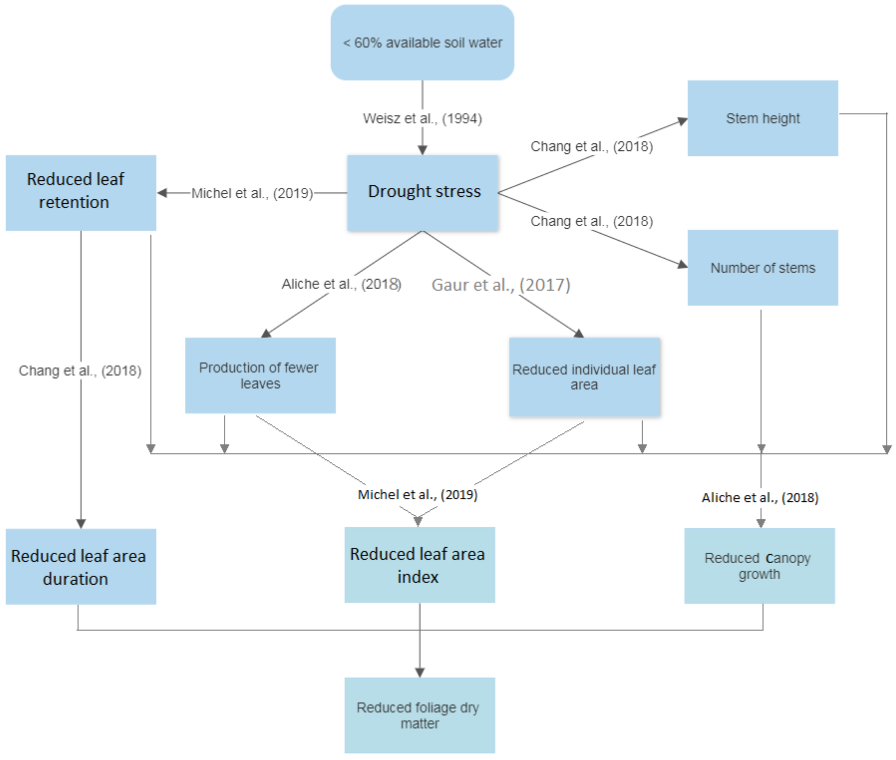
5.1. Effects of Drought on above Ground Growth in Potato
5.2. Effects of Drought on below Ground Growth in Potato
5.3. Effects of Drought on Potato Yield
5.3.1. Effects of Drought on Fresh Tuber Mass
5.3.2. Effects of Drought on Number of Tubers
5.3.3. Effects of Drought on Dry Tuber Mass
6. Drought Mitigation Strategies
7. Conclusions
Author Contributions
Funding
Institutional Review Board Statement
Informed Consent Statement
Data Availability Statement
Acknowledgments
Conflicts of Interest
References
- Spooner, D.M.; Van den Berg, R.G.; Rodrigues, A.; Bamberg, J.B.; Hijmans, R.J.; Lara-Cabrera, S. Wild Potatoes (Solanum Section Petota; Solanaceae) of North and Central America; The American Society of Plant Taxonomists [S.I.]: St. Louis, MO, USA, 2004. [Google Scholar]
- Lutaladio, N.; Castaldi, L. Potato: The Hidden Treasure. J. Food Compos. Anal. 2009, 22, 491–493. [Google Scholar] [CrossRef]
- Bradshaw, J.E.; Ramsay, G. Potato Origin and Production. In Advances in Potato Chemistry and Technology; Elsevier: Amsterdam, The Netherlands, 2009; pp. 1–26. [Google Scholar]
- FAOSTAT. Available online: https://www.fao.org/faostat/en/#data/QCL (accessed on 23 November 2021).
- Pieterse, L.; Judd, J. (Eds.) World Catalogue of Potato Varieties 2013/14. = Catalogo Mundial de Las Variedades de Patata = Catalogue Universel des Variétés de Pommes de Terre = Weltkatalog Der Kartoffelsorten, 6th ed; Agrimedia (Potato Library): Clenze, Germany, 2014; Available online: https://www.google.com/search?q=Pieterse%2C+Lukie%3B+Judd%2C+Julian+(Eds.)+(2014)%3A+World+Catalogue+of+Potato+Varieties+2013%2F14.+%3D+Catalogo+mundial+de+las+variedades+de+patata+%3D+Catalogue+universel+des+vari%C3%A9t%C3%A9s+de+pommes+de+terre+%3D+Weltkatalog+der+Kartoffelsorten.+6th+Ed.+Clenze%3A+Agrimedia+(Potato+Library)&oq=Pieterse%2C+Lukie%3B+Judd%2C+Julian+(Eds.)+(2014)%3A+World+Catalogue+of+Potato+Varieties+2013%2F14.+%3D+Catalogo+mundial+de+las+variedades+de+patata+%3D+Catalogue+universel+des+vari%C3%A9t%C3%A9s+de+pommes+de+terre+%3D+Weltkatalog+der+Kartoffelsorten.+6th+Ed.+Clenze%3A+Agrimedia+(Potato+Library)&aqs=chrome..69i57.385j0j7&sourceid=chrome&ie=UTF-8 (accessed on 23 November 2021).
- Reddy, B.J.; Mandal, R.; Chakroborty, M.; Hijam, L.; Dutta, P. A Review on Potato (Solanum tuberosum L.) and Its Genetic Diversity. Int. J. Genet. 2018, 10, 360–364. [Google Scholar] [CrossRef]
- Salavati, S.; Valadabadi, S.A.; Parvizi, K.H.; Sayfzadeh, S.; Hadidi Masouleh, E. The effect of super-absorbent polymer and sowing depth on growth and yield indices of potato (Solanum tuberosum L.) in Hamedan Province, Iran. Appl. Ecol. Environ. Res. 2018, 16, 7063–7078. [Google Scholar] [CrossRef]
- Singh, R.; Singh, A.; Singh, G.; Singh, A.; Kaur, G. Influence of Bed Size and Irrigation Methods on Potato (Solanum tuberosum). Indian J. Agric. Res. 2021, 55, 296–302. [Google Scholar] [CrossRef]
- Haverkort, A.J.; Verhagen, A. Climate Change and Its Repercussions for the Potato Supply Chain. Potato Res. 2008, 51, 223–237. [Google Scholar] [CrossRef]
- Pulatov, B.; Linderson, M.-L.; Hall, K.; Jönsson, A.M. Modeling Climate Change Impact on Potato Crop Phenology, and Risk of Frost Damage and Heat Stress in Northern Europe. Agric. For. Meteorol. 2015, 214, 281–292. [Google Scholar] [CrossRef]
- Watanabe, K. Potato Genetics, Genomics, and Applications. Breed. Sci. 2015, 65, 53–68. [Google Scholar] [CrossRef]
- Mekonen, S.; Tadesse, T. Effect of Varieties and Fungicides on Potato Late Blight (Phytophthora infestans, (Mont.) de Bary) Management. Agrotechnology 2018, 7, 2. [Google Scholar] [CrossRef]
- Horsfield, A.; Wicks, T.; Davies, K.; Wilson, D.; Paton, S. Effect of Fungicide Use Strategies on the Control of Early Blight (Alternaria solani) and Potato Yield. Australas. Plant Pathol. 2010, 39, 368–375. [Google Scholar] [CrossRef]
- Rahman, M.; Ali, M.A.; Dey, T.K.; Islam, M.M.; Naher, L.; Ismail, A. Trichoderma sp. against Rhizoctonia solani on potato. Biosci. J. 2014, 30, 10. [Google Scholar]
- Gilchrist, E.; Soler, J.; Merz, U.; Reynaldi, S. Powdery Scab Effect on the Potato Solanum tuberosum Ssp. Andigena Growth and Yield. Trop. Plant Pathol. 2011, 36, 350–355. [Google Scholar] [CrossRef]
- Wang, Z.; Li, Y.; Zhuang, L.; Yu, Y.; Liu, J.; Zhang, L.; Gao, Z.; Wu, Y.; Gao, W.; Ding, G. A Rhizosphere-Derived Consortium of Bacillus subtilis and Trichoderma harzianum Suppresses Common Scab of Potato and Increases Yield. Comput. Struct. Biotechnol. J. 2019, 17, 645–653. [Google Scholar] [CrossRef]
- Ding, C.; Shen, Q.; Zhang, R.; Chen, W. Evaluation of Rhizosphere Bacteria and Derived Bio-Organic Fertilizers as Potential Biocontrol Agents against Bacterial Wilt (Ralstonia solanacearum) of Potato. Plant Soil 2013, 366, 453–466. [Google Scholar] [CrossRef]
- Ngadze, E. Calcium Soil Amendment Increases Resistance of Potato to Blackleg and Soft Rot Pathogens. Afr. J. Food Agric. Nutr. Dev. 2018, 18, 12975–12991. [Google Scholar] [CrossRef]
- Byarugaba, A.A.; Mukasa, S.B.; Barekye, A.; Rubaihayo, P.R. Interactive Effects of Potato Virus Y and Potato Leafroll Virus Infection on Potato Yields in Uganda. Open Agric. 2020, 5, 726–739. [Google Scholar] [CrossRef]
- Nadeem, A.; Khan, M.A.; Safdar, A.; Khan, N.A.; Rana, B.; Sandhu, A.F. Epidemiological Studies and Management of Potato Germplasm against PVX and PVY. Pak. J. Phytopathol. 2011, 23, 159–165. [Google Scholar]
- Hameed, A.; Iqbal, Z.; Shaheen Asad, S.M. Detection of Multiple Potato Viruses in the Field Suggests Synergistic Interactions among Potato Viruses in Pakistan. Plant Pathol. J. 2014, 30, 407. [Google Scholar] [CrossRef]
- Shedayi, A.A.; Bano, S.; Ilahi, I. Weed Distribution in Potato Fields of Nazimabad, Tehsil Gojal, Gilgit-Baltistan, Pakistan. Pak. J. Weed Sci. Res. 2011, 17, 41–50. [Google Scholar]
- Wang, W.; Vinocur, B.; Altman, A. Plant Responses to Drought, Salinity and Extreme Temperatures: Towards Genetic Engineering for Stress Tolerance. Planta 2003, 218, 1–14. [Google Scholar] [CrossRef]
- Battisti, D.S.; Naylor, R.L. Historical Warnings of Future Food Insecurity with Unprecedented Seasonal Heat. Science 2009, 323, 240–244. [Google Scholar] [CrossRef]
- Camargo, D.C.; Montoya, F.; Córcoles, J.I.; Ortega, J.F. Modeling the Impacts of Irrigation Treatments on Potato Growth and Development. Agric. Water Manag. 2015, 150, 119–128. [Google Scholar] [CrossRef]
- Hijmans, R.J. The Effect of Climate Change on Global Potato Production. Am. J. Potato Res. 2003, 80, 271–279. [Google Scholar] [CrossRef]
- Levy, D.; Veilleux, R.E. Adaptation of Potato to High Temperatures and Salinity—A Review. Am. J. Potato Res. 2007, 84, 487–506. [Google Scholar] [CrossRef]
- Hatfield, J.L.; Prueger, J.H. Temperature Extremes: Effect on Plant Growth and Development. Weather Clim. Extrem. 2015, 10, 4–10. [Google Scholar] [CrossRef]
- Liao, X.; Su, Z.; Liu, G.; Zotarelli, L.; Cui, Y.; Snodgrass, C. Impact of Soil Moisture and Temperature on Potato Production Using Seepage and Center Pivot Irrigation. Agric. Water Manag. 2016, 165, 230–236. [Google Scholar] [CrossRef]
- Pino, M.-T.; Skinner, J.S.; Park, E.-J.; Jeknić, Z.; Hayes, P.M.; Thomashow, M.F.; Chen, T.H. Use of a Stress Inducible Promoter to Drive Ectopic AtCBF Expression Improves Potato Freezing Tolerance While Minimizing Negative Effects on Tuber Yield. Plant Biotechnol. J. 2007, 5, 591–604. [Google Scholar] [CrossRef]
- Obidiegwu, J.E.; Bryan, G.J.; Jones, H.G.; Prashar, A. Coping with Drought: Stress and Adaptive Responses in Potato and Perspectives for Improvement. Front. Plant Sci. 2015, 6, 542. [Google Scholar] [CrossRef]
- Athar, H.R.; Ashraf, M. Strategies for Crop Improvement against Salinity and Drought Stress: An Overview. Salin. Water Stress 2009, 44, 1–16. [Google Scholar]
- Sun, Y.; Cui, X.; Liu, F. Effect of Irrigation Regimes and Phosphorus Rates on Water and Phosphorus Use Efficiencies in Potato. Sci. Hortic. 2015, 190, 64–69. [Google Scholar] [CrossRef]
- Fahad, S.; Bajwa, A.A.; Nazir, U.; Anjum, S.A.; Farooq, A.; Zohaib, A.; Sadia, S.; Nasim, W.; Adkins, S.; Saud, S. Crop Production under Drought and Heat Stress: Plant Responses and Management Options. Front. Plant Sci. 2017, 8, 1147. [Google Scholar] [CrossRef]
- Hirut, B.; Shimelis, H.; Fentahun, M.; Bonierbale, M.; Gastelo, M.; Asfaw, A. Combining Ability of Highland Tropic Adapted Potato for Tuber Yield and Yield Components under Drought. PLoS ONE 2017, 12, e0181541. [Google Scholar] [CrossRef]
- Renault, D.; Wallender, W.W. Nutritional Water Productivity and Diets. Agric. Water Manag. 2000, 45, 275–296. [Google Scholar] [CrossRef]
- Schafleitner, R.; Gutierrez, R.; Legay, S.; Evers, D.; Bonierbale, M. Drought Stress Tolerance Traits of Potato. In Proceedings of the 15th International Symposium of the International Society for Tropical Root Crops (ISTRC), Lima, Peru, 2–7 November 2009. [Google Scholar]
- Knox, J.W.; Weatherhead, E.K.; Bradley, R.I. Mapping the Total Volumetric Irrigation Water Requirements in England and Wales. Agric. Water Manag. 1997, 33, 1–18. [Google Scholar] [CrossRef]
- Li, Y.; Tang, J.; Wang, J.; Zhao, G.; Yu, Q.; Wang, Y.; Hu, Q.; Zhang, J.; Pan, Z.; Pan, X.; et al. Diverging Water-Saving Potential across China’s Potato Planting Regions. Eur. J. Agron. 2022, 134, 126450. [Google Scholar] [CrossRef]
- Vishnoi, L.; Roy, S.; Murty, N.; Nain, A. Study on Water Requirement of Potato (Solanum tuberosum L.) Using CROPWAT MODEL for Tarai Region of Uttarakhand. J. Agrometeorol. 2012, 14, 180–185. [Google Scholar]
- Knox, J.W.; Hess, T. High Level Review of the Optimum Water Use Methodology for Agriculture Following the 2018 Drought in England; Technical Briefing Note; Cranfield Water Science Institute: Bedfordshire, UK, 25 April 2019. [Google Scholar]
- Byrd, S.A.; Rowland, D.L.; Bennett, J.; Zotarelli, L.; Wright, D.; Alva, A.; Nordgaard, J. Reductions in a Commercial Potato Irrigation Schedule during Tuber Bulking in Florida: Physiological, Yield, and Quality Effects. J. Crop Improv. 2014, 28, 660–679. [Google Scholar] [CrossRef]
- Van Loon, C.D. The Effect of Water Stress on Potato Growth, Development, and Yield. Am. Potato J. 1981, 58, 51–69. [Google Scholar] [CrossRef]
- Lahlou, O.; Ledent, J.-F. Root Mass and Depth, Stolons and Roots Formed on Stolons in Four Cultivars of Potato under Water Stress. Eur. J. Agron. 2005, 22, 159–173. [Google Scholar] [CrossRef]
- Aliche, E.B.; Oortwijn, M.; Theeuwen, T.P.; Bachem, C.W.; Visser, R.G.; van der Linden, C.G. Drought Response in Field Grown Potatoes and the Interactions between Canopy Growth and Yield. Agric. Water Manag. 2018, 206, 20–30. [Google Scholar] [CrossRef]
- Schittenhelm, S.; Sourell, H.; Löpmeier, F.-J. Drought Resistance of Potato Cultivars with Contrasting Canopy Architecture. Eur. J. Agron. 2006, 24, 193–202. [Google Scholar] [CrossRef]
- Luitel, B.P.; Khatri, B.B.; Choudhary, D.; Paudel, B.P.; Jung-Sook, S.; Hur, O.-S.; Baek, H.J.; Cheol, K.H.; Yul, R.K. Growth and Yield Characters of Potato Genotypes Grown in Drought and Irrigated Conditions of Nepal. Int. J. Appl. Sci. Biotechnol. 2015, 3, 513–519. [Google Scholar] [CrossRef]
- Daccache, A.; Weatherhead, E.K.; Stalham, M.A.; Knox, J.W. Impacts of Climate Change on Irrigated Potato Production in a Humid Climate. Agric. For. Meteorol. 2011, 151, 1641–1653. [Google Scholar] [CrossRef]
- Cantore, V.; Wassar, F.; Yamaç, S.S.; Sellami, M.H.; Albrizio, R.; Stellacci, A.M.; Todorovic, M. Yield and Water Use Efficiency of Early Potato Grown under Different Irrigation Regimes. Int. J. Plant Prod. 2014, 8, 409–428. [Google Scholar]
- Arnell, N.W.; Reynard, N.S. The Effects of Climate Change Due to Global Warming on River Flows in Great Britain. J. Hydrol. 1996, 183, 397–424. [Google Scholar] [CrossRef]
- Harkness, C.; Semenov, M.A.; Areal, F.; Senapati, N.; Trnka, M.; Balek, J.; Bishop, J. Adverse Weather Conditions for UK Wheat Production under Climate Change. Agric. For. Meteorol. 2020, 282, 107862. [Google Scholar] [CrossRef]
- Rial-Lovera, K.; Davies, W.P.; Cannon, N.D. Implications of Climate Change Predictions for UK Cropping and Prospects for Possible Mitigation: A Review of Challenges and Potential Responses. J. Sci. Food Agric. 2017, 97, 17–32. [Google Scholar] [CrossRef]
- Daccache, A.; Keay, C.; Jones, R.J.; Weatherhead, E.K.; Stalham, M.A.; Knox, J.W. Climate Change and Land Suitability for Potato Production in England and Wales: Impacts and Adaptation. J. Agric. Sci. 2012, 150, 161–177. [Google Scholar] [CrossRef]
- Anjum, S.A.; Wang, L.C.; Farooq, M.; Hussain, M.; Xue, L.L.; Zou, C.M. Brassinolide Application Improves the Drought Tolerance in Maize through Modulation of Enzymatic Antioxidants and Leaf Gas Exchange. J. Agron. Crop Sci. 2011, 197, 177–185. [Google Scholar] [CrossRef]
- Salehi-Lisar, S.Y.; Bakhshayeshan-Agdam, H. Drought Stress in Plants: Causes, Consequences, and Tolerance. In Drought Stress Tolerance in Plants; Springer: Cham, Switzerland, 2016; Volume 1, pp. 1–16. [Google Scholar]
- Solh, M.; Van Ginkel, M. Drought Preparedness and Drought Mitigation in the Developing World’s Drylands. Weather Clim. Extrem. 2014, 3, 62–66. [Google Scholar] [CrossRef]
- Mitra, J. Genetics and Genetic Improvement of Drought Resistance in Crop Plants. Curr. Sci. 2001, 758–763. [Google Scholar]
- Neumann, P.M. Coping Mechanisms for Crop Plants in Drought-Prone Environments. Ann. Bot. 2008, 101, 901–907. [Google Scholar] [CrossRef]
- Cook, B.I.; Mankin, J.S.; Anchukaitis, K.J. Climate Change and Drought: From Past to Future. Curr. Clim. Chang. Rep. 2018, 4, 164–179. [Google Scholar] [CrossRef]
- Schubert, S.D.; Suarez, M.J.; Pegion, P.J.; Koster, R.D.; Bacmeister, J.T. On the Cause of the 1930s Dust Bowl. Science 2004, 303, 1855–1859. [Google Scholar] [CrossRef]
- EM-DAT. The International Disasters Database. Available online: https://www.emdat.be/ (accessed on 24 November 2021).
- McGrath, G.S.; Sadler, R.; Fleming, K.; Tregoning, P.; Hinz, C.; Veneklaas, E.J. Tropical Cyclones and the Ecohydrology of Australia’s Recent Continental-Scale Drought. Geophys. Res. Lett. 2012, 39, L03404. [Google Scholar] [CrossRef]
- Robine, J.-M.; Cheung, S.L.K.; Le Roy, S.; Van Oyen, H.; Griffiths, C.; Michel, J.-P.; Herrmann, F.R. Death Toll Exceeded 70,000 in Europe during the Summer of 2003. Comptes Rendus Biol. 2008, 331, 171–178. [Google Scholar] [CrossRef]
- Rebetez, M.; Dupont, O.; Giroud, M. An Analysis of the July 2006 Heatwave Extent in Europe Compared to the Record Year of 2003. Theor. Appl. Climatol. 2009, 95, 1–7. [Google Scholar] [CrossRef]
- Lewis, S.L.; Brando, P.M.; Phillips, O.L.; Van Der Heijden, G.M.; Nepstad, D. The 2010 Amazon Drought. Science 2011, 331, 554. [Google Scholar] [CrossRef]
- Andreu, J.; Ferrer-Polo, J.; Pérez, M.A.; Solera, A. Decision Support System for Drought Planning and Management in the Jucar River Basin, Spain. In Proceedings of the 18th World IMACS/MODSIM Congress, Cairns, Australia, 13–17 July 2009; Volume 1317. [Google Scholar]
- Grumm, R.H. The Central European and Russian Heat Event of July–August 2010. Bull. Am. Meteorol. Soc. 2011, 92, 1285–1296. [Google Scholar] [CrossRef]
- Cattiaux, J.; Vautard, R.; Cassou, C.; Yiou, P.; Masson-Delmotte, V.; Codron, F. Winter 2010 in Europe: A Cold Extreme in a Warming Climate. Geophys. Res. Lett. 2010, 37, L20704. [Google Scholar] [CrossRef]
- Lu, E.; Luo, Y.; Zhang, R.; Wu, Q.; Liu, L. Regional Atmospheric Anomalies Responsible for the 2009–2010 Severe Drought in China. J. Geophys. Res. Atmos. 2011, 116, D21114. [Google Scholar] [CrossRef]
- Viste, E.; Korecha, D.; Sorteberg, A. Recent Drought and Precipitation Tendencies in Ethiopia. Theor. Appl. Climatol. 2013, 112, 535–551. [Google Scholar] [CrossRef]
- Aghakouchak, A.; Feldman, D.; Stewardson, M.J.; Saphores, J.-D.; Grant, S.; Sanders, B. Australia’s Drought: Lessons for California. Science 2014, 343, 1430–1431. [Google Scholar] [CrossRef]
- Dettinger, M.; Cayan, D.R. Drought and the California Delta—A Matter of Extremes. San Franc. Estuary Watershed Sci. 2014, 12. [Google Scholar] [CrossRef]
- Wilhite, D.A. Drought-Management Policies and Preparedness Plans: Changing the Paradigm from Crisis to Risk Management. In Land Restoration; Elsevier: Amsterdam, The Netherlands, 2016; pp. 443–462. [Google Scholar]
- Georgi, B.; Swart, R.; Marinova, N.; Hove, B.V.; Jacobs, C.; Klostermann, J.; Kazmierczak, A.; Peltonen, L.; Kopperoinen, L.; Oinonen, K. Urban Adaptation to Climate Change in Europe: Challenges and Opportunities for Cities Together with Supportive National and European Policies; EEA: Copenhagen, Denmark, 2012. [Google Scholar]
- Nouri, H.; Stokvis, B.; Galindo, A.; Blatchford, M.; Hoekstra, A.Y. Water Scarcity Alleviation through Water Footprint Reduction in Agriculture: The Effect of Soil Mulching and Drip Irrigation. Sci. Total Environ. 2019, 653, 241–252. [Google Scholar] [CrossRef] [PubMed]
- Ehsanpour, A.A.; Razavizadeh, R. Effect of UV-C on Drought Tolerance of Alfalfa (Medicago sativa) Callus. Am. J. Biochem. Biotechnol. 2005, 1, 107–110. [Google Scholar] [CrossRef][Green Version]
- Salvin, S.; Baruah, K.; Bordoloi, S.K. Drip Irrigation Studies in Banana Cv. Barjahaji (Musa AAA Group, Cavendish Sub-Group). Crop Res. 2000, 20, 489–493. [Google Scholar]
- Ibrahim, E.G.; Hamed, A.M.; Hosny, S.S. Water Requirements and Use Efficiency of Williams Ziv Banana under Different Microirrigation Systems and Water Quantity in Sandy Soil. Egypt. J. Agric. Res. 2012, 90, 323–338. [Google Scholar] [CrossRef]
- Thiele, G.; Theisen, K.; Bonierbale, M.; Walker, T. Targeting the Poor and Hungry with Potato Science. Potato J. 2010, 37, 75–86. [Google Scholar]
- Monneveux, P.; Ramírez, D.A.; Pino, M.-T. Drought Tolerance in Potato (S. tuberosum L.): Can We Learn from Drought Tolerance Research in Cereals? Plant Sci. 2013, 205, 76–86. [Google Scholar] [CrossRef] [PubMed]
- Pachauri, R.K.; Allen, M.R.; Barros, V.R.; Broome, J.; Cramer, W.; Christ, R.; Church, J.A.; Clarke, L.; Dahe, Q.; Dasgupta, P. Climate Change 2014: Synthesis Report. Contribution of Working Groups I, II and III to the Fifth Assessment Report of the Intergovernmental Panel on Climate Change; IPCC: Geneva, Switzerland, 2014. [Google Scholar]
- Dai, A. Increasing Drought under Global Warming in Observations and Models. Nat. Clim. Chang. 2013, 3, 52–58. [Google Scholar] [CrossRef]
- Rosenzweig, C.; Iglesius, A.; Yang, X.-B.; Epstein, P.R.; Chivian, E. Climate Change and Extreme Weather Events-Implications for Food Production, Plant Diseases, and Pests. Nasa Pub. 2001, 24, 90–104. [Google Scholar]
- Pinheiro, C.; Chaves, M.M. Photosynthesis and Drought: Can We Make Metabolic Connections from Available Data? J. Exp. Bot. 2011, 62, 869–882. [Google Scholar] [CrossRef]
- Chaves, M.M.; Pereira, J.S.; Maroco, J.; Rodrigues, M.L.; Ricardo, C.P.P.; Osório, M.L.; Carvalho, I.; Faria, T.; Pinheiro, C. How Plants Cope with Water Stress in the Field? Photosynthesis and Growth. Ann. Bot. 2002, 89, 907–916. [Google Scholar] [CrossRef]
- Serraj, R.; Krishnamurthy, L.; Kashiwagi, J.; Kumar, J.; Chandra, S.; Crouch, J.H. Variation in Root Traits of Chickpea (Cicer arietinum L.) Grown under Terminal Drought. Field Crops Res. 2004, 88, 115–127. [Google Scholar] [CrossRef]
- Mafakheri, A.; Siosemardeh, A.F.; Bahramnejad, B.; Struik, P.C.; Sohrabi, Y. Effect of Drought Stress on Yield, Proline and Chlorophyll Contents in Three Chickpea Cultivars. Aust. J. Crop Sci. 2010, 4, 580–585. [Google Scholar]
- Muthoni, J.; Kabira, J.N. Potato Production under Drought Conditions: Identification of Adaptive Traits. Int. J. Hortic. 2016, 6. [Google Scholar] [CrossRef]
- Basu, P.S.; Sharma, A.; Garg, I.D.; Sukumaran, N.P. Tuber Sink Modifies Photosynthetic Response in Potato under Water Stress. Environ. Exp. Bot. 1999, 42, 25–39. [Google Scholar] [CrossRef]
- Finkel, T.; Holbrook, N.J. Oxidants, Oxidative Stress and the Biology of Ageing. Nature 2000, 408, 239–247. [Google Scholar] [CrossRef]
- Deblonde, P.M.K.; Ledent, J.-F. Effects of Moderate Drought Conditions on Green Leaf Number, Stem Height, Leaf Length and Tuber Yield of Potato Cultivars. Eur. J. Agron. 2001, 14, 31–41. [Google Scholar] [CrossRef]
- Kumar, S.; Asrey, R.A.M.; Mandal, G. Effect of Differential Irrigation Regimes on Potato (Solanum tuberosum) Yield and Post-Harvest Attributes. Indian J. Agric. Sci. 2007, 77, 366–368. [Google Scholar]
- Eiasu, B.K.; Soundy, P.; Hammes, P.S. Response of Potato (Solarium tuberosum) Tuber Yield Components to Gel-Polymer Soil Amendments and Irrigation Regimes. N. Z. J. Crop Hortic. Sci. 2007, 35, 25–31. [Google Scholar] [CrossRef]
- Ekanayake, I.J.; Midmore, D.J. Root-Pulling Resistance of Potatoes in a Drought Environment. Am. Potato J. 1989, 66, 519. [Google Scholar]
- Jefferies, R.A. Physiology of Crop Response to Drought. In Potato Ecology and Modelling of Crops under Conditions Limiting Growth; Springer: Berlin/Heidelberg, Germany, 1995; pp. 61–74. [Google Scholar]
- Shao, H.-B.; Chu, L.-Y.; Jaleel, C.A.; Manivannan, P.; Panneerselvam, R.; Shao, M.-A. Understanding Water Deficit Stress-Induced Changes in the Basic Metabolism of Higher Plants–Biotechnologically and Sustainably Improving Agriculture and the Ecoenvironment in Arid Regions of the Globe. Crit. Rev. Biotechnol. 2009, 29, 131–151. [Google Scholar] [CrossRef] [PubMed]
- Chang, D.C.; Jin, Y.I.; Nam, J.H.; Cheon, C.G.; Cho, J.H.; Kim, S.J.; Yu, H.-S. Early Drought Effect on Canopy Development and Tuber Growth of Potato Cultivars with Different Maturities. Field Crops Res. 2018, 215, 156–162. [Google Scholar] [CrossRef]
- Kesiime, V.E.; Tusiime, G.; Kashaija, I.N.; Edema, R.; Gibson, P.; Namugga, P.; Kakuhenzire, R. Characterization and Evaluation of Potato Genotypes (Solanum tuberosum L) for Tolerance to Drought in Uganda. Am. J. Potato Res. 2016, 93, 543–551. [Google Scholar] [CrossRef]
- Szabolcs, I.; Pessarakli, M. Handbook of Plant and Crop Stress; CRC Press: Boca Raton, FL, USA, 1999; Volume 1. [Google Scholar]
- Weisz, R.; Kaminski, J.; Smilowitz, Z. Water Deficit Effects on Potato Leaf Growth and Transpiration: Utilizing Fraction Extractable Soil Water for Comparison with Other Crops. Am. Potato J. 1994, 71, 829–840. [Google Scholar] [CrossRef]
- Jefferies, R.A.; MacKerron, D.K.L. Radiation Interception and Growth of Irrigated and Droughted Potato (Solanum tuberosum). Field Crops Res. 1989, 22, 101–112. [Google Scholar] [CrossRef]
- Romero, A.P.; Alarcón, A.; Valbuena, R.I.; Galeano, C.H. Physiological Assessment of Water Stress in Potato Using Spectral Information. Front. Plant Sci. 2017, 8, 1608. [Google Scholar] [CrossRef]
- Lahlou, O.; Ouattar, S.; Ledent, J.-F. The Effect of Drought and Cultivar on Growth Parameters, Yieldand Yield Components of Potato. Agronomie 2003, 23, 257–268. [Google Scholar] [CrossRef]
- Najm, A.; Haj Seyed Hadi, M.; Fazeli, F.; Darzi, M.; Shamorady, R. Effect of Utilization of Organic and Inorganic Nitrogen Source on the Potato Shoots Dry Matter, Leaf Area Index and Plant Height, during Middle Stage of Growth. World Acad. Sci. Eng. Technol. 2010, 47, 900–903. [Google Scholar]
- Michel, A.J.; Teixeira, E.I.; Brown, H.E.; Dellow, S.J.; Maley, S.; Gillespie, R.N.; Richards, K.K. Water Stress Responses of Three Potato Cultivars. Agronomy NZ 2019, 49, 25–37. [Google Scholar]
- Pourasadollahi, A.; Siosemardeh, A.; Hosseinpanahi, F.; Sohrabi, Y. Physiological and Agro-Morphological Response of Potato to Drought Stress and Hormone Application. J. Plant Physiol. Breed. 2019, 9, 47–61. [Google Scholar]
- Gaur, D.; Singh, S.P.; Sharma, K.; Sharma, S.K.; Dhakad, H.; Dangi, R.S.; Patidar, R.; Sharma, R.; Dixit, J.P.; Rawat, G.S. Effect of Different Phosphorus Levels on Growth Attributes Physiological Parameter and Grading of Tuber in Potato Crop (Solanum tuberosum L.). Int. J. Chem. Stud. 2017, 5, 215–219. [Google Scholar]
- Ávila-Valdés, A.; Quinet, M.; Lutts, S.; Martínez, J.P.; Lizana, X.C. Tuber Yield and Quality Responses of Potato to Moderate Temperature Increase during Tuber Bulking under Two Water Availability Scenarios. Field Crops Res. 2020, 251, 107786. [Google Scholar] [CrossRef]
- Pieters, A.J.; El Souki, S. Effects of Drought during Grain Filling on PS II Activity in Rice. J. Plant Physiol. 2005, 162, 903–911. [Google Scholar] [CrossRef]
- Lawlor, D.W. Limitation to Photosynthesis in Water-Stressed Leaves: Stomata vs. Metabolism and the Role of ATP. Ann. Bot. 2002, 89, 871–885. [Google Scholar] [CrossRef]
- Tezara, W.; Mitchell, V.J.; Driscoll, S.D.; Lawlor, D.W. Water Stress Inhibits Plant Photosynthesis by Decreasing Coupling Factor and ATP. Nature 1999, 401, 914–917. [Google Scholar] [CrossRef]
- Flexas, J.; Bota, J.; Galmes, J.; Medrano, H.; Ribas-Carbó, M. Keeping a Positive Carbon Balance under Adverse Conditions: Responses of Photosynthesis and Respiration to Water Stress. Physiol. Plant. 2006, 127, 343–352. [Google Scholar] [CrossRef]
- Vu, J.C.V.; Allen Jr, L.H.; Bowes, G. Drought Stress and Elevated CO2 Effects on Soybean Ribulose Bisphosphate Carboxylase Activity and Canopy Photosynthetic Rates. Plant Physiol. 1987, 83, 573–578. [Google Scholar] [CrossRef]
- Cornic, G. Drought Stress Inhibits Photosynthesis by Decreasing Stomatal Aperture–Not by Affecting ATP Synthesis. Trends Plant Sci. 2000, 5, 187–188. [Google Scholar] [CrossRef]
- Bota, J.; Medrano, H.; Flexas, J. Is Photosynthesis Limited by Decreased Rubisco Activity and RuBP Content under Progressive Water Stress? New Phytol. 2004, 162, 671–681. [Google Scholar] [CrossRef]
- Stalham, M.A.; Allen, E.J.; Rosenfeld, A.B.; Herry, F.X. Effects of Soil Compaction in Potato (Solanum tuberosum) Crops. J. Agric. Sci. 2007, 145, 295–312. [Google Scholar] [CrossRef]
- Joshi, M.; Fogelman, E.; Belausov, E.; Ginzberg, I. Potato Root System Development and Factors That Determine Its Architecture. J. Plant Physiol. 2016, 205, 113–123. [Google Scholar] [CrossRef]
- Albiski, F.; Najla, S.; Sanoubar, R.; Alkabani, N.; Murshed, R. In Vitro Screening of Potato Lines for Drought Tolerance. Physiol. Mol. Biol. Plants 2012, 18, 315–321. [Google Scholar] [CrossRef]
- Steckel, J.R.; Gray, D. Drought Tolerance in Potatoes. J. Agric. Sci. 1979, 92, 375–381. [Google Scholar] [CrossRef]
- Boguszewska-Mańkowska, D.; Zarzyńska, K.; Nosalewicz, A. Drought Differentially Affects Root System Size and Architecture of Potato Cultivars with Differing Drought Tolerance. Am. J. Potato Res. 2020, 97, 54–62. [Google Scholar] [CrossRef]
- Demirel, U.; Morris, W.L.; Ducreux, L.J.; Yavuz, C.; Asim, A.; Tindas, I.; Campbell, R.; Morris, J.A.; Verrall, S.R.; Hedley, P.E. Physiological, Biochemical, and Transcriptional Responses to Single and Combined Abiotic Stress in Stress-Tolerant and Stress-Sensitive Potato Genotypes. Front. Plant Sci. 2020, 11, 169. [Google Scholar] [CrossRef]
- Alhoshan, M.; Zahedi, M.; Ramin, A.A.; Sabzalian, M.R. Effect of Soil Drought on Biomass Production, Physiological Attributes and Antioxidant Enzymes Activities of Potato Cultivars. Russ. J. Plant Physiol. 2019, 66, 265–277. [Google Scholar] [CrossRef]
- Boguszewska-Mańkowska, D.; Pieczyński, M.; Wyrzykowska, A.; Kalaji, H.M.; Sieczko, L.; Szweykowska-Kulińska, Z.; Zagdańska, B. Divergent Strategies Displayed by Potato (Solanum tuberosum L.) Cultivars to Cope with Soil Drought. J. Agron. Crop Sci. 2018, 204, 13–30. [Google Scholar] [CrossRef]
- Li, W.; Xiong, B.; Wang, S.; Deng, X.; Yin, L.; Li, H. Regulation Effects of Water and Nitrogen on the Source-Sink Relationship in Potato during the Tuber Bulking Stage. PLoS ONE 2016, 11, e0146877. [Google Scholar] [CrossRef] [PubMed]
- Rykaczewska, K. Impact of Heat and Drought Stresses on Size and Quality of the Potato Yield. Plant Soil Environ. 2017, 63, 40–46. [Google Scholar]
- Handayani, T.; Watanabe, K. The Combination of Drought and Heat Stress Has a Greater Effect on Potato Plants than Single Stresses. Plant Soil Environ. 2020, 66, 175–182. [Google Scholar] [CrossRef]
- Carli, C.; Yuldashev, F.; Khalikov, D.; Condori, B.; Mares, V.; Monneveux, P. Effect of Different Irrigation Regimes on Yield, Water Use Efficiency and Quality of Potato (Solanum tuberosum L.) in the Lowlands of Tashkent, Uzbekistan: A Field and Modeling Perspective. Field Crops Res. 2014, 163, 90–99. [Google Scholar] [CrossRef]
- Ierna, A.; Mauromicale, G. Physiological and Growth Response to Moderate Water Deficit of Off-Season Potatoes in a Mediterranean Environment. Agric. Water Manag. 2006, 82, 193–209. [Google Scholar] [CrossRef]
- Crusciol, C.A.; Pulz, A.L.; Lemos, L.B.; Soratto, R.P.; Lima, G.P. Effects of Silicon and Drought Stress on Tuber Yield and Leaf Biochemical Characteristics in Potato. Crop Sci. 2009, 49, 949–954. [Google Scholar] [CrossRef]
- Stark, J.C.; Love, S.L.; King, B.A.; Marshall, J.M.; Bohl, W.H.; Salaiz, T. Potato Cultivar Response to Seasonal Drought Patterns. Am. J. Potato Res. 2013, 90, 207–216. [Google Scholar] [CrossRef]
- Soltys-Kalina, D.; Plich, J.; Strzelczyk-Żyta, D.; Śliwka, J.; Marczewski, W. The Effect of Drought Stress on the Leaf Relative Water Content and Tuber Yield of a Half-Sib Family of ‘Katahdin’-Derived Potato Cultivars. Breed. Sci. 2016, 66, 328–331. [Google Scholar] [CrossRef]
- Haverkort, A.J.; Van de Waart, M.; Bodlaender, K.B.A. The Effect of Early Drought Stress on Numbers of Tubers and Stolons of Potato in Controlled and Field Conditions. Potato Res. 1990, 33, 89–96. [Google Scholar] [CrossRef]
- Mane, S.P.; Robinet, C.V.; Ulanov, A.; Schafleitner, R.; Tincopa, L.; Gaudin, A.; Nomberto, G.; Alvarado, C.; Solis, C.; Bolivar, L.A. Molecular and Physiological Adaptation to Prolonged Drought Stress in the Leaves of Two Andean Potato Genotypes. Funct. Plant Biol. 2008, 35, 669–688. [Google Scholar] [CrossRef]
- Liu, F.; Jensen, C.R.; Shahanzari, A.; Andersen, M.N.; Jacobsen, S.-E. ABA Regulated Stomatal Control and Photosynthetic Water Use Efficiency of Potato (Solanum tuberosum L.) during Progressive Soil Drying. Plant Sci. 2005, 168, 831–836. [Google Scholar] [CrossRef]
- Tourneux, C.; Devaux, A.; Camacho, M.; Mamani, P.; Ledent, J.-F. Effects of Water Shortage on Six Potato Genotypes in the Highlands of Bolivia (I): Morphological Parameters, Growth and Yield. Agronomie 2003, 23, 169–179. [Google Scholar] [CrossRef]
- Anithakumari, A.M.; Dolstra, O.; Vosman, B.; Visser, R.G.; Van der Linden, C.G. In Vitro Screening and QTL Analysis for Drought Tolerance in Diploid Potato. Euphytica 2011, 181, 357–369. [Google Scholar] [CrossRef]
- Sadeghipour, O.; Aghaei, P. Response of Common Bean (Phaseolus vulgaris L.) to Exogenous Application of Salicylic Acid (SA) under Water Stress Conditions. Adv. Environ. Biol. 2012, 6, 1160–1168. [Google Scholar]
- Gluska, A. Differentiation of Root System Size in Potato Cultivars. Biul. Inst. Hod. I Aklim. Rosl. 2004, 37–46. [Google Scholar]
- Iwama, K. Physiology of the Potato: New Insights into Root System and Repercussions for Crop Management. Potato Res. 2008, 51, 333–353. [Google Scholar] [CrossRef]
- Rykaczewska, K. Morphology and Anatomy of the Root System of New Potato Cultivars Part I. Morphlogy of the Root System. Biul. Inst. Hod. I Aklim. Roślin 2015, 279, 31–43. [Google Scholar]
- Rudack, K.; Seddig, S.; Sprenger, H.; Köhl, K.; Uptmoor, R.; Ordon, F. Drought Stress-Induced Changes in Starch Yield and Physiological Traits in Potato. J. Agron. Crop Sci. 2017, 203, 494–505. [Google Scholar] [CrossRef]
- Zarzyńska, K.; Boguszewska-Mańkowska, D.; Nosalewicz, A. Differences in Size and Architecture of the Potato Cultivars Root System and Their Tolerance to Drought Stress. Plant Soil Environ. 2017, 63, 159–164. [Google Scholar]
- Epstein, E.; Grant, W.J. Water Stress Relations of the Potato Plant under Field Conditions 1. Agron. J. 1973, 65, 400–404. [Google Scholar] [CrossRef]
- Kashiwagi, J.; Iwama, K.; Hasegawa, T.; Nagata, T. The Relationship between the Root Mass in Seedlings and Tuber Generations in Potato. In Proceedings of the 12th Symposium of ISTRC, Tsukuba, Japan, 10–16 September 2000; pp. 446–450. [Google Scholar]
- Deblonde, P.M.K.; Haverkort, A.J.; Ledent, J.-F. Responses of Early and Late Potato Cultivars to Moderate Drought Conditions: Agronomic Parameters and Carbon Isotope Discrimination. Eur. J. Agron. 1999, 11, 91–105. [Google Scholar] [CrossRef]
- Jefferies, R.A.; Mackerron, D.K.L. Responses of Potato Genotypes to Drought. II. Leaf Area Index, Growth and Yield. Ann. Appl. Biol. 1993, 122, 105–112. [Google Scholar] [CrossRef]
- Navarre, D.A.; Goyer, A.; Shakya, R. Nutritional Value of Potatoes: Vitamin, Phytonutrient, and Mineral Content. In Advances in Potato Chemistry and Technology; Elsevier: Amsterdam, The Netherlands, 2009; pp. 395–424. [Google Scholar]
- Lefèvre, I.; Ziebel, J.; Guignard, C.; Hausman, J.-F.; Gutiérrez Rosales, R.O.; Bonierbale, M.; Hoffmann, L.; Schafleitner, R.; Evers, D. Drought Impacts Mineral Contents in Andean Potato Cultivars. J. Agron. Crop Sci. 2012, 198, 196–206. [Google Scholar] [CrossRef]
- Khosravifar, S.; Yarnia, M.; Benam, M.B.; Moghbeli, A.H. Effect of Potassium on Drought Tolerance in Potato Cv. Agria. J. Food Agric. Environ. 2008. [Google Scholar]
- Curwen, D. Water Management. Potato Health Management; American Phytopthological Society: St. Paul, MN, USA, 1993; pp. 67–75. [Google Scholar]
- Al Mahmud, A.; Hossain, M.; Kadian, M.S.; Hoque, M.A. Physiological and Biochemical Changes in Potato under Water Stress Condition. Indian J. Plant Physiol. 2015, 20, 297–303. [Google Scholar] [CrossRef]
- Muthoni, J.; Shimelis, H. Heat and Drought Stress and Their Implications on Potato Production under Dry African Tropics. Aust. J. Crop Sci. 2020, 14, 1405–1414. [Google Scholar] [CrossRef]
- Minhas, J.S.; Bansal, K.C. Tuber Yield in Relation to Water Stress at Stages of Growth in Potato (Solanum tuberosum L.). J. Indian Potato Assoc. 1991, 18, 1–8. [Google Scholar]
- King, B.A.; Stark, J.C. Potato Irrigation Management Bul. 789 Cooperative Extension System College of Agriculture Idaho; University of Idaho: Moscow, ID, USA, 1997. [Google Scholar]
- Haverkort, A.J. Climate and Potato Crop Growth Interactions in Africa’s Continental Divide Region. Agrometeorol. Potato Crop 214 1987, 137–148. [Google Scholar] [CrossRef]
- Dull, G.G.; Birth, G.S.; Leffler, R.G. Use of near Infrared Analysis for the Nondestructive Measurement of Dry Matter in Potatoes. Am. Potato J. 1989, 66, 215–225. [Google Scholar] [CrossRef]
- Allen, E.J.; Scott, R.K. An Analysis of Growth of the Potato Crop. J. Agric. Sci. 1980, 94, 583–606. [Google Scholar] [CrossRef]
- Jovanovic, Z.; Stikic, R.; Vucelic-Radovic, B.; Paukovic, M.; Brocic, Z.; Matovic, G.; Rovcanin, S.; Mojevic, M. Partial Root-Zone Drying Increases WUE, N and Antioxidant Content in Field Potatoes. Eur. J. Agron. 2010, 33, 124–131. [Google Scholar] [CrossRef]
- Pritchard, M.K.; Scanlon, M.G. Mapping Dry Matter and Sugars in Potato Tubers for Prediction of Whole Tuber Process Quality. Can. J. Plant Sci. 1997, 77, 461–467. [Google Scholar] [CrossRef]
- Steyn, J.M.; Du Plessis, H.F.; Fourie, P.; Hammes, P.S. Yield Response of Potato Genotypes to Different Soil Water Regimes in Contrasting Seasons of a Subtropical Climate. Potato Res. 1998, 41, 239–254. [Google Scholar] [CrossRef]
- Ohashi, Y.; Nakayama, N.; Saneoka, H.; Fujita, K. Effects of Drought Stress on Photosynthetic Gas Exchange, Chlorophyll Fluorescence and Stem Diameter of Soybean Plants. Biol. Plant. 2006, 50, 138–141. [Google Scholar] [CrossRef]
- Ahmadi, S.H.; Andersen, M.N.; Plauborg, F.; Poulsen, R.T.; Jensen, C.R.; Sepaskhah, A.R.; Hansen, S. Effects of Irrigation Strategies and Soils on Field Grown Potatoes: Yield and Water Productivity. Agric. Water Manag. 2010, 97, 1923–1930. [Google Scholar] [CrossRef]
- Ruttanaprasert, R.; Jogloy, S.; Vorasoot, N.; Kesmala, T.; Kanwar, R.S.; Holbrook, C.C.; Patanothai, A. Effects of Water Stress on Total Biomass, Tuber Yield, Harvest Index and Water Use Efficiency in Jerusalem Artichoke. Agric. Water Manag. 2016, 166, 130–138. [Google Scholar] [CrossRef]
- Ferrero, A.; Usowicz, B.; Lipiec, J. Effects of Tractor Traffic on Spatial Variability of Soil Strength and Water Content in Grass Covered and Cultivated Sloping Vineyard. Soil Tillage Res. 2005, 84, 127–138. [Google Scholar] [CrossRef]
- Sekhon, H.S.; Singh, G.; Sharma, P.; Bains, T.S. Water Use Efficiency under Stress Environments. In Climate Change and Management of Cool Season Grain Legume Crops; Springer: Berlin/Heidelberg, Germany, 2010; pp. 207–227. [Google Scholar]
- Lipiec, J.; Doussan, C.; Nosalewicz, A.; Kondracka, K. Effect of Drought and Heat Stresses on Plant Growth and Yield: A Review. Int. Agrophys. 2013, 27, 463–477. [Google Scholar] [CrossRef]
- Fazal, A.; Bano, A. Role of Plant Growth-Promoting Rhizobacteria (PGPR), Biochar, and Chemical Fertilizer under Salinity Stress. Commun. Soil Sci. Plant Anal. 2016, 47, 1985–1993. [Google Scholar] [CrossRef]
- Thomas, S.C.; Frye, S.; Gale, N.; Garmon, M.; Launchbury, R.; Machado, N.; Melamed, S.; Murray, J.; Petroff, A.; Winsborough, C. Biochar Mitigates Negative Effects of Salt Additions on Two Herbaceous Plant Species. J. Environ. Manag. 2013, 129, 62–68. [Google Scholar] [CrossRef]
- Tejada, M.; Hernandez, M.T.; Garcia, C. Soil Restoration Using Composted Plant Residues: Effects on Soil Properties. Soil Tillage Res. 2009, 102, 109–117. [Google Scholar] [CrossRef]
- Sodhi, G.P.S.; Beri, V.; Benbi, D.K. Soil Aggregation and Distribution of Carbon and Nitrogen in Different Fractions under Long-Term Application of Compost in Rice–Wheat System. Soil Tillage Res. 2009, 103, 412–418. [Google Scholar] [CrossRef]
- Weber, J.; Karczewska, A.; Drozd, J.; Licznar, M.; Licznar, S.; Jamroz, E.; Kocowicz, A. Agricultural and Ecological Aspects of a Sandy Soil as Affected by the Application of Municipal Solid Waste Composts. Soil Biol. Biochem. 2007, 39, 1294–1302. [Google Scholar] [CrossRef]
- Aown, M.; Raza, S.; Saleem, M.F.; Anjum, S.A.; Khaliq, T.; Wahid, M.A. Foliar Application of Potassium under Water Deficit Conditions Improved the Growth and Yield of Wheat (Triticum aestivum L.). J. Anim. Plant Sci. 2012, 22, 431–437. [Google Scholar]
- Gevrek, M.N.; Atasoy, G.D. Effect of Post Anthesis Drought on Certain Agronomical Characteristics of Wheat under Two Different Nitrogen Application Conditions. Turk. J. Field Crops 2012, 17, 19–23. [Google Scholar]
- Nawaz, F.; Ashraf, M.Y.; Ahmad, R.; Waraich, E.A. Selenium (Se) Seed Priming Induced Growth and Biochemical Changes in Wheat under Water Deficit Conditions. Biol. Trace Elem. Res. 2013, 151, 284–293. [Google Scholar] [CrossRef]
- Pilon, C.; Soratto, R.P.; Broetto, F.; Fernandes, A.M. Foliar or Soil Applications of Silicon Alleviate Water-Deficit Stress of Potato Plants. Agron. J. 2014, 106, 2325–2334. [Google Scholar] [CrossRef]
- Farooq, M.; Aziz, T.; Wahid, A.; Lee, D.-J.; Siddique, K.H. Chilling Tolerance in Maize: Agronomic and Physiological Approaches. Crop Pasture Sci. 2009, 60, 501–516. [Google Scholar] [CrossRef]
- Beaudette, P.C.; Chlup, M.; Yee, J.; Emery, R.N. Relationships of Root Conductivity and Aquaporin Gene Expression in Pisum sativum: Diurnal Patterns and the Response to HgCl2 and ABA. J. Exp. Bot. 2007, 58, 1291–1300. [Google Scholar] [CrossRef]
- Parent, B.; Hachez, C.; Redondo, E.; Simonneau, T.; Chaumont, F.; Tardieu, F. Drought and Abscisic Acid Effects on Aquaporin Content Translate into Changes in Hydraulic Conductivity and Leaf Growth Rate: A Trans-Scale Approach. Plant Physiol. 2009, 149, 2000–2012. [Google Scholar] [CrossRef]
- Ricart, S.; Rico, A.M. Assessing Technical and Social Driving Factors of Water Reuse in Agriculture: A Review on Risks, Regulation and the Yuck Factor. Agric. Water Manag. 2019, 217, 426–439. [Google Scholar] [CrossRef]
- Suhani, I.; Vaish, B.; Singh, P.; Singh, R.P. Restoration, Construction, and Conservation of Degrading Wetlands: A Step toward Sustainable Management Practices. In Restoration of Wetland Ecosystem: A Trajectory Towards a Sustainable Environment; Springer: Berlin/Heidelberg, Germany, 2020; pp. 1–16. [Google Scholar]
- Golan, T. The Fall and Rise of the Kishon River. Water 2016, 8, 283. [Google Scholar] [CrossRef]






| Item | Production (Million Tonnes) | Area (Million ha) | Yield (kg ha−1) |
|---|---|---|---|
| Wheat | 266.123 | 62.39 | 4265.8 |
| Sugar beet | 194.46 | 03.17 | 61,411.6 |
| Maize | 132.773 | 18.35 | 7234.3 |
| Potatoes | 107.265 | 04.69 | 22,840.1 |
| Barley | 95.634 | 24.22 | 3948.2 |
| Diseases | Varieties | Yield Loss (%) | Reference |
|---|---|---|---|
| Late blight | Bellete | 53.74% | [12] |
| Gudenie | 71.50% | ||
| Powdery scab | Diacol Capiro | 30% | [15] |
| Black scurf and stem canker | Diamant | 18.13% | [14] |
| Early blight | Nadinc | Up to 58% | [13] |
| Common scab | Kexin No. 1 | 24.58% | [16] |
| Bacterial wilt | Helan 7 | 34.9% | [17] |
| Blackleg and soft rot | BP1 | 39.57% | [18] |
| Potato leafroll virus (PLRV) | Victoria | 91.8% | [19] |
| Kingi | 84.8% | ||
| Sifra | 22.1% | ||
| Potato virus Y (PVY) | Victoria | 87.2% | |
| Kingi | 85.1% | ||
| Sifra | 14.1% |
| Morphological Trait | Observation | References |
|---|---|---|
| Foliage cover | Reduction | [45,121] |
| Stem thickness | Reduction | [97] |
| Stem number | Reduction | [97,103,106] |
| Plant dry matter | Reduction | [97,106,120,122,123] |
| Shoot fresh weight | Reduction | [97] |
| Leaf area index | Reduction | [103,105,106,124,125] |
| Leaf size | Reduction | [126] |
| Leaf area duration | Reduction | [103,105,106,124] |
| Leaf water potential | Reduction | [126] |
| Number of leaves | Reduction | [45,91,97] |
| Relative water content | Reduction | [106,110,120,121,126] |
| Plant height | Reduction | [97,106,121,125,126] |
| Tuber fresh weight | Reduction | [31,45,97,103,123,127] |
| Tuber yield | Reduction | [97,120,125] |
| Tuber dry mass | Reduction | [97,103,106,123,125,128,129,130,131] |
| Number of tubers | Increase | [103,125] |
| Reduction | [45,47,93,103,106] | |
| Stolon number | Increase | [44] |
| Reduction | [132] | |
| Root length | Increase | [44,119,120] |
| Reduction | [118] | |
| Root number and thickness | Reduction | [120] |
| Root biomass | Reduction | [133] |
| Root water potential | Reduction | [134] |
| Root dry matter | Increase | [44,135,136] |
| Reduction | [44,120,133] | |
| Chlorophyll | Reduction | [122,137] |
| Increase | [126] | |
| Carotenoids | Reduction | [122] |
| Antioxidants | Increase | [122] |
Publisher’s Note: MDPI stays neutral with regard to jurisdictional claims in published maps and institutional affiliations. |
© 2022 by the authors. Licensee MDPI, Basel, Switzerland. This article is an open access article distributed under the terms and conditions of the Creative Commons Attribution (CC BY) license (https://creativecommons.org/licenses/by/4.0/).
Share and Cite
Nasir, M.W.; Toth, Z. Effect of Drought Stress on Potato Production: A Review. Agronomy 2022, 12, 635. https://doi.org/10.3390/agronomy12030635
Nasir MW, Toth Z. Effect of Drought Stress on Potato Production: A Review. Agronomy. 2022; 12(3):635. https://doi.org/10.3390/agronomy12030635
Chicago/Turabian StyleNasir, Muhammad Waqar, and Zoltan Toth. 2022. "Effect of Drought Stress on Potato Production: A Review" Agronomy 12, no. 3: 635. https://doi.org/10.3390/agronomy12030635
APA StyleNasir, M. W., & Toth, Z. (2022). Effect of Drought Stress on Potato Production: A Review. Agronomy, 12(3), 635. https://doi.org/10.3390/agronomy12030635

