Understanding the Complex Functional Interplay between Glucosinolates and Cyanogenic Glycosides in Carica papaya
Abstract
1. Introduction
2. The Identification of Glucosinolate (GSL) and Cyanogenic Glycoside (CG) in Papaya
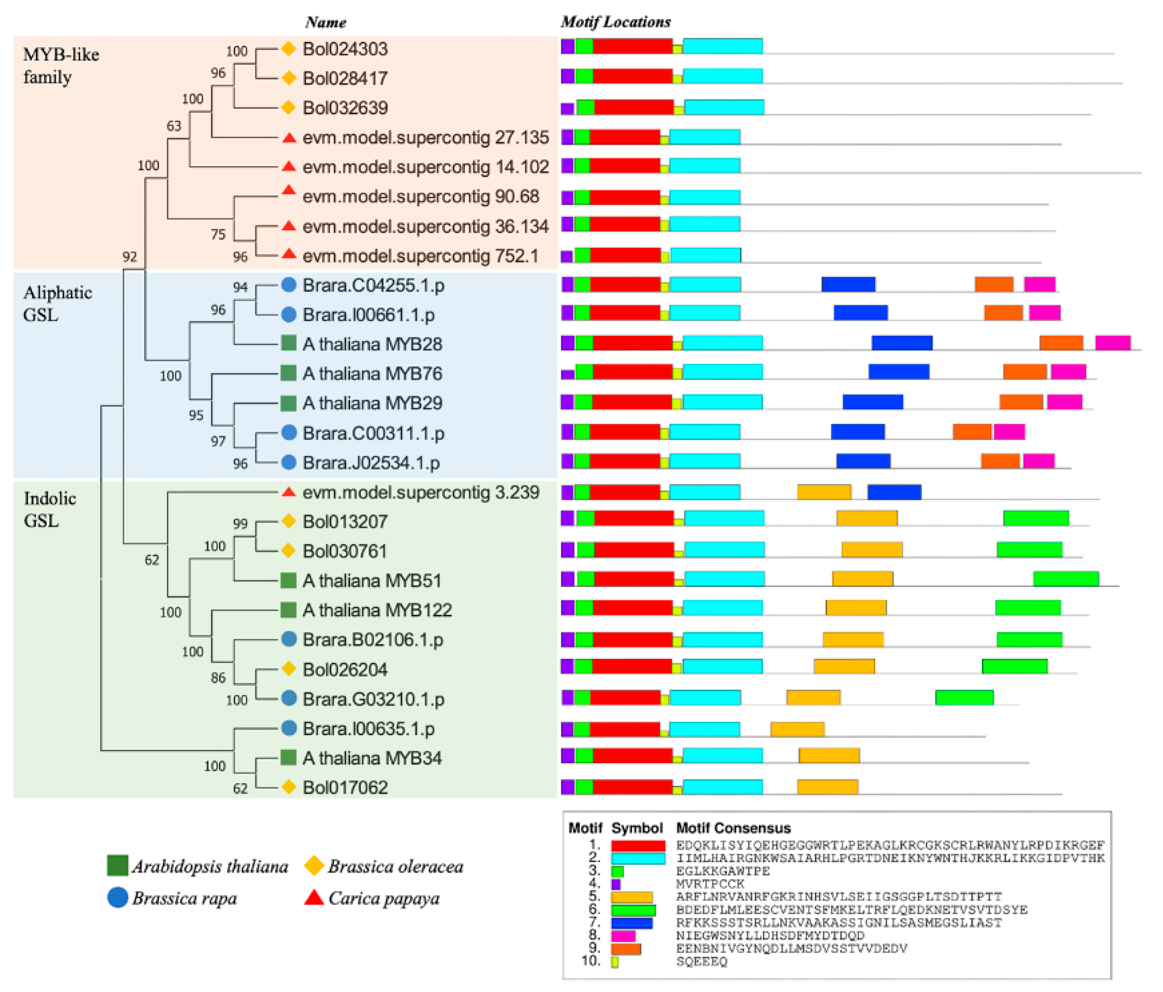
3. The Construction of Glucosinolate (GSL) Biosynthesis Pathway in Papaya
4. The Construction of Cyanogenic Glycoside (CG) Biosynthesis Pathway in Papaya
5. Future Perspectives and Concluding Remarks
Author Contributions
Funding
Institutional Review Board Statement
Informed Consent Statement
Data Availability Statement
Acknowledgments
Conflicts of Interest
References
- Afendi, F.M.; Okada, T.; Yamazaki, M.; Hirai-Morita, A.; Nakamura, Y.; Nakamura, K.; Ikeda, S.; Takahashi, H.; Altaf-Ul-Amin, M.; Darusman, L.K.; et al. KNApSAcK family databases: Integrated metabolite-plant species databases for multifaceted plant research. Plant Cell Physiol. 2012, 53, e1. [Google Scholar] [CrossRef] [PubMed]
- Saito, K. Editorial: The origin of plant chemodiversity—Conceptual and empirical insights. Plant Cell Physiol. 2020, 11, 890. [Google Scholar] [CrossRef]
- Rai, A.; Saito, K.; Yamazaki, M. Integrated omics analysis of specialised metabolism in medicinal plants. Plant J. 2017, 90, 764–787. [Google Scholar] [CrossRef] [PubMed]
- Wang, S.; Alseekh, S.; Fernie, A.R.; Luo, J. The structure and function of major plant metabolite modifications. Mol. Plant 2019, 12, 899–919. [Google Scholar] [CrossRef] [PubMed]
- Izawa, K.; Amino, Y.; Kohmura, M.; Ueda, Y.; Kuroda, M. Human-environment interactions—Taste. Compr. Nat. Prod. II Chem. Biol. 2010, 4, 631–671. [Google Scholar] [CrossRef]
- Taiz, L.; Zeiger, E. Plant Physiology, 5th ed.; Sinauer Associates, Inc.: Sunderland, MA, USA, 2010. [Google Scholar]
- Harun, S.; Abdullah-Zawawi, M.R.; Goh, H.H.; Mohamed-Hussein, Z.A. A comprehensive gene inventory for glucosinolate biosynthetic pathway in Arabidopsis thaliana. J. Agric. Food Chem. 2020, 68, 7281–7297. [Google Scholar] [CrossRef]
- Williams, D.J.; Pun, S.; Chaliha, M.; Scheelings, P.; O’Hare, T. An unusual combination in papaya (Carica papaya): The good (glucosinolates) and the bad (cyanogenic glycosides). J. Food Compos. Anal. 2013, 29, 82–86. [Google Scholar] [CrossRef]
- Jioe, I.P.J.; Lin, H.-L.; Shiesh, C.-C. The investigation of phenylalanine, glucosinolate, benzylisothiocyanate (BITC) and cyanogenic glucoside of papaya fruits (Carica papaya L. cv. ‘Tainung No. 2′) under different development stages between seasons and their correlation with bitter taste. Horticulturae 2022, 8, 198. [Google Scholar] [CrossRef]
- Bennet, R.N.; Kiddle, G.; Wallsgrove, R.M. Biosynthesis of benzylglucosinolates, cyanogenic glucosides and phenylpropanoids in Carica papaya. Phytochemistry 1997, 45, 59–66. [Google Scholar] [CrossRef]
- Padilla, G.; Cartea, M.E.; Velasco, P.; de Haro, A.; Ordas, A. Variation of glucosinolates in vegetable crops of Brassica rapa. Phytochemistry 2007, 68, 536–545. [Google Scholar] [CrossRef] [PubMed]
- Liu, Z.; Wang, H.; Xie, J.; Lv, J.; Zhang, G.; Hu, L.; Luo, S.; Li, L.; Yu, J. The roles of cruciferae glucosinolates in disease and pest resistance. Plants 2021, 10, 1097. [Google Scholar] [CrossRef] [PubMed]
- Ishida, M.; Hara, M.; Fukino, N.; Kakizaki, T.; Morimitsu, Y. Glucosinolate metabolism, functionality and breeding for the improvement of Brassicaceae vegetables. Breed. Sci. 2014, 64, 48–59. [Google Scholar] [CrossRef] [PubMed]
- Fahey, J.W.; Zalcmann, A.T.; Talalay, P. The chemical diversity and distribution of glucosinolates and isothiocyanates among plants. Phytochemistry 2001, 56, 5–51. [Google Scholar] [CrossRef]
- Halkier, B.A.; Gershenzon, J. Biology and biochemistry of glucosinolates. Annu. Rev. Plant Biol. 2006, 57, 303–333. [Google Scholar] [CrossRef] [PubMed]
- Agerbirk, N.; Olsen, C.E. Glucosinolate structures in evolution. Phytochemistry 2012, 77, 16–45. [Google Scholar] [CrossRef]
- Blažević, I.; Montaut, S.; Burčul, F.; Olsen, C.E.; Burow, M.; Rollin, P.; Agerbirk, N. Glucosinolate structural diversity, identification, chemical synthesis and metabolism in plants. Phytochemistry 2020, 169, 112100. [Google Scholar] [CrossRef]
- Clay, N.K.; Adio, A.M.; Denoux, C.; Jander, G.; Ausubel, F.M. Glucosinolate metabolites required for an Arabidopsis innate immune response. Science 2009, 323, 95–101. [Google Scholar] [CrossRef] [PubMed]
- Burow, M.; Halkier, B.A. How does a plant orchestrate defense in time and space? Using glucosinolates in Arabidopsis as case study. Curr. Opin. Plant Biol. 2017, 38, 142–147. [Google Scholar] [CrossRef] [PubMed]
- van Dam, N.M.; Tytgat, T.O.G.; Kirkegaard, J.A. Root and shoot glucosinolates: A comparison of their diversity, function and interactions in natural and managed ecosystems. Phytochem. Rev. 2009, 8, 171–186. [Google Scholar] [CrossRef]
- Koroleva, O.A.; Cramer, R. Single-cell proteomic analysis of glucosinolate-rich S-cells in Arabidopsis thaliana. Methods 2011, 54, 413–423. [Google Scholar] [CrossRef] [PubMed]
- Sugiyama, R.; Hirai, M.Y. Atypical myrosinase as a mediator of glucosinolate functions in plants. Front. Plant Sci. 2019, 10, 1008. [Google Scholar] [CrossRef] [PubMed]
- Herr, I.; Büchler, M.W. Dietary constituents of broccoli and other cruciferous vegetables: Implications for prevention and therapy of cancer. Cancer Treat. Rev. 2010, 36, 377–383. [Google Scholar] [CrossRef] [PubMed]
- Bradlow, H.L. Indole-3-carbinol as a chemoprotective agent in breast and prostate cancer. In Vivo 2008, 22, 441–445. [Google Scholar] [PubMed]
- Aronchik, I.; Bjeldanes, L.F.; Firestone, G.L. Direct inhibition of elastase activity by indole-3-carbinol triggers a CD40-TRAF regulatory cascade that disrupts NF-κB transcriptional activity in human breast cancer cells. Cancer Res. 2010, 70, 4961–4971. [Google Scholar] [CrossRef] [PubMed]
- Jeong, Y.M.; Li, H.; Kim, S.Y.; Yun, H.Y.; Baek, K.J.; Kwon, N.S.; Myung, S.C.; Kim, D.S. Indole-3-carbinol inhibits prostate cancer cell migration via degradation of β-catenin. Oncol. Res. Featur. Preclin. Clin. Cancer Ther. 2011, 19, 237–243. [Google Scholar] [CrossRef]
- Megna, B.W.; Carney, P.R.; Nukaya, M.; Geiger, P.; Kennedy, G.D. Indole-3-carbinol induces tumor cell death: Function follows form. J. Surg. Res. 2016, 204, 47–54. [Google Scholar] [CrossRef]
- Lee, C.M.; Lee, J.; Nam, M.J.; Park, S.-H. Indole-3-carbinol induces apoptosis in human osteosarcoma MG-63 and U2OS Cells. BioMed Res. Int. 2018, 2018, 7970618. [Google Scholar] [CrossRef] [PubMed]
- Zhang, Y.; Kensler, T.W.; Cho, C.-G.; Posner, G.H.; Talalay, P. Anticarcinogenic activities of sulforaphane and structurally related synthetic norbornyl isothiocyanates. Proc. Natl. Acad. Sci. USA 1994, 91, 3147–3150. [Google Scholar] [CrossRef]
- Singh, A.V.; Xiao, D.; Lew, K.L.; Dhir, R.; Singh, S.V. Sulforaphane induces caspase-mediated apoptosis in cultured PC-3 human prostate cancer cells and retards growth of PC-3 xenografts in vivo. Carcinogenesis 2004, 25, 83–90. [Google Scholar] [CrossRef]
- Conaway, C.C.; Wang, C.-X.; Pittman, B.; Yang, Y.M.; Schwartz, J.E.; Tian, D.; McIntee, E.J.; Hecht, S.S.; Chung, F.-L. Phenethyl isothiocyanate and sulforaphane and their N-acetylcysteine conjugates inhibit malignant progression of lung adenomas induced by tobacco carcinogens in A/J mice. Cancer Res. 2005, 65, 8548–8557. [Google Scholar] [CrossRef]
- Kallifatidis, G.; Rausch, V.; Baumann, B.; Apel, A.; Beckermann, B.M.; Groth, A.; Mattern, J.; Li, Z.; Kolb, A.; Moldenhauer, G.; et al. Sulforaphane targets pancreatic tumour-initiating cells by NF-κB-induced antiapoptotic signalling. Gut 2009, 58, 949–963. [Google Scholar] [CrossRef] [PubMed]
- Lai, K.-C.; Huang, A.-C.; Hsu, S.-C.; Kuo, C.-L.; Yang, J.-S.; Wu, S.-H.; Chung, J.-G. Benzyl isothiocyanate (BITC) inhibits migration and invasion of human colon cancer HT29 cells by inhibiting matrix metalloproteinase-2/-9 and urokinase plasminogen (uPA) through PKC and MAPK signaling pathway. J. Agric. Food Chem. 2010, 58, 2935–2942. [Google Scholar] [CrossRef] [PubMed]
- Warin, R.; Chambers, W.H.; Potter, D.M.; Singh, S.V. Prevention of mammary carcinogenesis in MMTV-neu mice by cruciferous vegetable constituent benzyl isothiocyanate. Cancer Res. 2009, 69, 9473–9480. [Google Scholar] [CrossRef] [PubMed]
- Warin, R.; Xiao, D.; Arlotti, J.A.; Bommareddy, A.; Singh, S.V. Inhibition of human breast cancer xenograft growth by cruciferous vegetable constituent benzyl isothiocyanate. Mol. Carcinog. 2010, 49, 500–507. [Google Scholar] [CrossRef] [PubMed]
- Rao, C.V. Benzyl isothiocyanate: Double trouble for breast cancer cells. Cancer Prev. Res. 2013, 6, 760–763. [Google Scholar] [CrossRef]
- Boreddy, S.R.; Pramanik, K.C.; Srivastava, S.K. Pancreatic tumor suppression by benzyl isothiocyanate is associated with inhibition of PI3K/AKT/FOXO Pathway. Clin. Cancer Res. 2011, 17, 1784–1795. [Google Scholar] [CrossRef]
- Nowicki, D.; Rodzik, O.; Herman-Antosiewicz, A.; Szalewska-Pałasz, A. Isothiocyanates as effective agents against enterohemorrhagic Escherichia coli: Insight to the mode of action. Sci. Rep. 2016, 6, 22263. [Google Scholar] [CrossRef]
- Vetter, J. Plant Cyanogenic Glycosides. In Plant Toxins; Carlini, C.R., Ligabue-Braun, R., Gopalakrishnakone, P., Eds.; Springer: Dordrecht, The Netherlands, 2017; pp. 287–317. ISBN 978-94-007-6464-4. [Google Scholar]
- Cressey, P.; Saunders, D.; Goodman, J. Cyanogenic glycosides in plant-based foods available in New Zealand. Food Addit. Contam. Part A 2013, 30, 1946–1953. [Google Scholar] [CrossRef]
- Ganjewala, D.; Kumar, S.; Devi, S.A.; Ambika, K. Advances in cyanogenic glycosides biosynthesis and analyses in plants: A review. Acta Biol. Szeged. 2010, 54, 1–14. [Google Scholar]
- Yulvianti, M.; Zidorn, C. Chemical diversity of plant cyanogenic glycosides: An overview of reported natural products. Molecules 2021, 26, 719. [Google Scholar] [CrossRef]
- Malka, S.K.; Cheng, Y. Possible interactions between the biosynthetic pathways of indole glucosinolate and auxin. Frontiers in Plant Sci. 2017, 8, 2131. [Google Scholar] [CrossRef] [PubMed]
- White, W.L.B.; Arias-Garzon, D.I.; McMahon, J.M.; Sayre, R.T. Cyanogenesis in cassava: The role of hydroxynitrile lyase in root cyanide production. Plant Physiol. 1998, 116, 1219–1225. [Google Scholar] [CrossRef] [PubMed]
- Kato, Y.; Terada, H. Determination method of linamarin in cassava products and beans by ultra high performance liquid chromatography with tandem mass spectrometry. J. Food Hyg. Soc. Jpn. 2014, 55, 162–166. [Google Scholar] [CrossRef] [PubMed]
- Kuete, V. Health effects of alkaloids from African medicinal plants. In Toxicological Survey of African Medicinal Plants, 1st ed.; Elsevier Inc.: Amsterdam, The Netherlands, 2014; ISBN 9780128004753. [Google Scholar]
- Rivadeneyra-Domínguez, E.; Vázquez-Luna, A.; Rodríguez-Landa, J.F.; Díaz-Sobac, R. Neurotoxic effect of linamarin in rats associated with Cassava (Manihot esculenta Crantz) consumption. Food Chem. Toxicol. 2013, 59, 230–235. [Google Scholar] [CrossRef] [PubMed]
- Mosayyebi, B.; Imani, M.; Mohammadi, L.; Akbarzadeh, A.; Zarghami, N.; Edalati, M.; Alizadeh, E.; Rahmati, M. An update on the toxicity of cyanogenic glycosides bioactive compounds: Possible clinical application in targeted cancer therapy. Mater. Chem. Phys. 2020, 246, 122841. [Google Scholar] [CrossRef]
- Dang, T.; Nguyen, C.; Tran, P.N. Physician beware: Severe cyanide toxicity from amygdalin tablets ingestion. Case Rep. Emerg. Med. 2017, 2017, 4289527. [Google Scholar] [CrossRef] [PubMed]
- Shi, J.; Chen, Q.; Xu, M.; Xia, Q.; Zheng, T.; Teng, J.; Li, M.; Fan, L. Recent updates and future perspectives about amygdalin as a potential anticancer agent: A review. Cancer Med. 2019, 8, 3004–3011. [Google Scholar] [CrossRef]
- Liczbiński, P.; Bukowska, B. Molecular mechanism of amygdalin action in vitro: Review of the latest research. Immunopharmacol. Immunotoxicol. 2018, 40, 212–218. [Google Scholar] [CrossRef]
- Padma, V.V. An overview of targeted cancer therapy. BioMedicine 2015, 5, 19. [Google Scholar] [CrossRef]
- Bolarinwa, I.F.; Oke, M.O.; Olaniyan, S.A.; Ajala, A.S. A review of cyanogenic glycosides in edible plants. In Toxicology—New Aspects to This Scientific Conundrum; IntechOpen: London, UK, 2016. [Google Scholar] [CrossRef]
- Bell, L.; Wagstaff, C. Enhancement of glucosinolate and isothiocyanate profiles in Brassicaceae crops: Addressing challenges in breeding for cultivation, storage, and consumer-related traits. J. Agric. Food Chem. 2017, 65, 9379–9403. [Google Scholar] [CrossRef]
- van Doorn, J.E. Development of Vegetables with Improved Consumer Quality: A Case Study in Brussels Sprouts. Ph.D. Thesis, University of Wageningen, Wageningen, The Netherlands, 1999. [Google Scholar]
- Sønderby, I.E.; Geu-Flores, F.; Halkier, B.A. Biosynthesis of glucosinolates—Gene discovery and beyond. Trends Plant Sci. 2010, 15, 283–290. [Google Scholar] [CrossRef] [PubMed]
- Thodberg, S.; Del Cueto, J.; Mazzeo, R.; Pavan, S.; Lotti, C.; Dicenta, F.; Neilson, E.H.J.; Møller, B.L.; Sánchez-Pérez, R. Elucidation of the amygdalin pathway reveals the metabolic basis of bitter and sweet almonds (Prunus dulcis). Plant Physiol. 2018, 178, 1096–1111. [Google Scholar] [CrossRef] [PubMed]
- Jørgensen, K.; Morant, A.V.; Morant, M.; Jensen, N.B.; Olsen, C.E.; Kannangara, R.; Motawia, M.S.; Møller, B.L.; Bak, S. Biosynthesis of the cyanogenic glucosides linamarin and lotaustralin in cassava: Isolation, biochemical characterisation, and expression pattern of CYP71E7, the oxime-metabolising cytochrome P450 enzyme. Plant Physiol. 2011, 155, 282–292. [Google Scholar] [CrossRef] [PubMed]
- Sekeli, R.; Hamid, M.H.; Razak, R.A.; Wee, C.Y.; Ong-Abdullah, J. Malaysian Carica papaya L. var. eksotika: Current research strategies fronting challenges. Front. Plant Sci. 2018, 9, 1380. [Google Scholar] [CrossRef] [PubMed]
- Cruz, A.F.; de Oliveira, B.F.; de Carvalho Pires, M. Optimum level of nitrogen and phosphorus to achieve better Papaya (Carica papaya var. Solo) seedlings growth and mycorrhizal colonisation. Int. J. Fruit Sci. 2017, 17, 259–268. [Google Scholar] [CrossRef]
- Zainal-Abidin, R.A.; Ruhaizat-Ooi, I.H.; Harun, S. A review of omics technologies and bioinformatics to accelerate improvement of papaya traits. Agronomy 2021, 11, 1356. [Google Scholar] [CrossRef]
- Ming, R.; Yu, Q.; Moore, P.H.; Paull, R.E.; Chen, N.J.; Wang, M.L.; Zhu, Y.J.; Schuler, M.A.; Jiang, J.; Paterson, A.H. Genome of papaya, a fast growing tropical fruit tree. Tree Genet. Genomes 2012, 8, 445–462. [Google Scholar] [CrossRef]
- Santana, L.F.; Inada, A.C.; Espirito Santo, B.L.S.D.; Filiú, W.F.; Pott, A.; Alves, F.M.; Guimarães, R.D.C.A.; Freitas, K.D.C.; Hiane, P.A. Nutraceutical potential of Carica papaya in metabolic syndrome. Nutrients 2019, 11, 1608. [Google Scholar] [CrossRef]
- Jing, G.; Li, T.; Qu, H.; Yun, Z.; Jia, Y.; Zheng, X.; Jiang, Y. Carotenoids and volatile profiles of yellow- and red-fleshed papaya fruit in relation to the expression of carotenoid cleavage dioxygenase genes. Postharvest Biol. Technol. 2015, 109, 114–119. [Google Scholar] [CrossRef]
- Wei, F.; Wing, R.A. A fruitful outcome to the papaya genome project. Genome Biol. 2008, 9, 227. [Google Scholar] [CrossRef] [PubMed]
- Arumuganathan, K.; Earle, E.D. Nuclear DNA content of some important plant species. Plant Mol. Biol. Report. 1991, 9, 208–218. [Google Scholar] [CrossRef]
- Harun, S.; Abdullah-Zawawi, M.-R.; A-Rahman, M.R.A.; Muhammad, N.A.N.; Mohamed-Hussein, Z.-A. SuCComBase: A manually curated repository of plant sulfur-containing compounds. Database 2019, 2019, baz021. [Google Scholar] [CrossRef]
- Olafsdottir, E.S.; Bolt Jorgensen, L.; Jaroszewski, J.W. Cyanogenesis in glucosinolate-producing plants: Carica papaya and Carica quercifolia. Phytochemistry 2002, 60, 269–273. [Google Scholar] [CrossRef]
- Clausen, M.; Kannangara, R.M.; Olsen, C.E.; Blomstedt, C.K.; Gleadow, R.M.; Jørgensen, K.; Bak, S.; Motawie, M.S.; Møller, B.L. The bifurcation of the cyanogenic glucoside and glucosinolate biosynthetic pathways. Plant J. 2015, 84, 558–573. [Google Scholar] [CrossRef] [PubMed]
- Miranda Rossetto, M.R.; Shiga, T.M.; Vianello, F.; Pereira Lima, G.P. Analysis of total glucosinolates and chromatographically purified benzylglucosinolate in organic and conventional vegetables. LWT Food Sci. Technol. 2013, 50, 247–252. [Google Scholar] [CrossRef]
- Wittstock, U.; Halkier, B.A. Cytochrome P450 CYP79A2 from Arabidopsis thaliana L. catalyses the conversion of L-phenylalanine to phenylacetaldoxime in the biosynthesis of benzylglucosinolate. J. Biol. Chem. 2000, 275, 14659–14666. [Google Scholar] [CrossRef] [PubMed]
- Spencer, C.K.; Seigler, D.S. Cyanogenic glycosides of Carica papaya and its phylogenetic position with respect to the violates and capparales. Am. J. Bot. 1984, 71, 1444–1447. [Google Scholar] [CrossRef]
- Ettlinger, M.G.; Hodgkins, J.E. The mustard oil of papaya seed. J. Org. Chem. 1956, 21, 204. [Google Scholar] [CrossRef]
- Tang, C.S. Benzyl isothiocyanate of papaya fruit. Phytochemistry 1971, 10, 117–121. [Google Scholar] [CrossRef]
- MacLeod, A.J.; Pieris, M. Volatile components of papaya (Carica papaya L.) with particular reference of glucosinolate products. J. Agric. Food Chem. 1983, 31, 1005–1008. [Google Scholar] [CrossRef]
- Choi, H.S.; Cho, M.C.; Lee, H.G.; Yoon, D.Y. Indole-3-carbinol induces apoptosis through p53 and activation of caspase-8 pathway in lung cancer A549 Cells. Food Chem. Toxicol. 2010, 48, 883–890. [Google Scholar] [CrossRef] [PubMed]
- Hirai, M.Y.; Sugiyama, K.; Sawada, Y.; Tohge, T.; Obayashi, T.; Suzuki, A.; Araki, R.; Sakurai, N.; Suzuki, H.; Aoki, K.; et al. Omics-based identification of Arabidopsis Myb transcription factors regulating aliphatic glucosinolate biosynthesis. Proc. Natl. Acad. Sci. USA 2007, 104, 6478–6483. [Google Scholar] [CrossRef] [PubMed]
- Frerigmann, H.; Berger, B.; Gigolashvili, T. bHLH05 is an interaction partner of MYB51 and a novel regulator of glucosinolate biosynthesis in Arabidopsis. Plant Physiol. 2014, 166, 349–369. [Google Scholar] [CrossRef] [PubMed]
- Gigolashvili, T.; Berger, B.; Mock, H.; Mu, C. The transcription factor HIG1/MYB51 regulates indolic glucosinolate biosynthesis in Arabidopsis thaliana. Plant J. 2007, 50, 886–901. [Google Scholar] [CrossRef] [PubMed]
- Gigolashvili, T.; Yatusevich, R.; Berger, B.; Müller, C.; Flügge, U.-I. The R2R3-MYB transcription factor HAG1/MYB28 is a regulator of methionine-derived glucosinolate biosynthesis in Arabidopsis thaliana. Plant J. 2007, 51, 247–261. [Google Scholar] [CrossRef] [PubMed]
- Harun, S.; Rohani, E.R.; Ohme-Takagi, M.; Goh, H.H.; Mohamed-Hussein, Z.A. ADAP is a possible negative regulator of glucosinolate biosynthesis in Arabidopsis thaliana based on clustering and gene expression analyses. J. Plant Res. 2021, 134, 327–339. [Google Scholar] [CrossRef] [PubMed]
- Ashari, K.S.; Abdullah-Zawawi, M.R.; Harun, S.; Mohamed-Hussein, Z.A. Reconstruction of the transcriptional regulatory network in Arabidopsis thaliana aliphatic glucosinolate biosynthetic pathway. Sains Malays. 2018, 47, 2993–3002. [Google Scholar] [CrossRef]
- Knill, T.; Schuster, J.; Reichelt, M.; Gershenzon, J.; Binder, S.; Germany, T.K.; Institut, M.P. Arabidopsis branched-chain aminotransferase 3 functions in both amino acid and glucosinolate biosynthesis. Plant Physiol. 2008, 146, 1028–1039. [Google Scholar] [CrossRef] [PubMed]
- Sawada, Y.; Kuwahara, A.; Nagano, M.; Narisawa, T.; Sakata, A.; Saito, K.; Yokota Hirai, M. Omics-based approaches to methionine side chain elongation in Arabidopsis: Characterisation of the genes encoding methylthioalkylmalate isomerase and methylthioalkylmalate dehydrogenase. Plant Cell Physiol. 2009, 50, 1181–1190. [Google Scholar] [CrossRef] [PubMed]
- Harun, S.; Afiqah-Aleng, N.; Karim, M.B.; Amin, M.A.U.; Kanaya, S.; Mohamed-Hussein, Z.-A. Potential Arabidopsis thaliana glucosinolate genes identified from the co-expression modules using graph clustering approach. PeerJ. 2021, 9, e11876. [Google Scholar] [CrossRef] [PubMed]
- Sawada, Y.; Toyooka, K.; Kuwahara, A.; Sakata, A.; Nagano, M.; Saito, K.; Hirai, M.Y. Arabidopsis bile acid: Sodium symporter family protein 5 is involved in methionine-derived glucosinolate biosynthesis. Plant Cell Physiol. 2009, 50, 1579–1586. [Google Scholar] [CrossRef] [PubMed]
- Gigolashvili, T.; Yatusevich, R.; Rollwitz, I.; Humphry, M.; Gershenzon, J.; Flu, U. The plastidic bile acid transporter 5 is required for the biosynthesis of methionine-derived glucosinolates in Arabidopsis thaliana. Plant Cell 2009, 21, 1813–1829. [Google Scholar] [CrossRef] [PubMed]
- Andersen, T.G.; Halkier, B.A.; Andersen, T.G.; Halkier, B.A. Upon bolting the GTR1 and GTR2 transporters mediate transport of glucosinolates to the inflorescence rather than roots. Plant Signal. Behav. 2014, 9, e27740. [Google Scholar] [CrossRef] [PubMed]
- Harun, S.; Afiqah-Aleng, N.; Hadi, F.I.A.; Lam, S.D.; Mohamed-Hussein, Z.A. Identification of potential genes encoding protein transporters in Arabidopsis thaliana glucosinolate (GSL) metabolism. Life 2022, 12, 326. [Google Scholar] [CrossRef]
- Jensen, L.M.; Jepsen, H.S.K.; Halkier, B.A.; Kliebenstein, D.J.; Burow, M. Natural variation in cross-talk between glucosinolates and onset of flowering in Arabidopsis. Front. Plant Sci. 2015, 6, 697. [Google Scholar] [CrossRef]
- Kim, J.I.; Zhang, X.; Pascuzzi, P.E.; Liu, C.J.; Chapple, C. Glucosinolate and phenylpropanoid biosynthesis are linked by proteasome-dependent degradation of PAL. New Phytol. 2020, 225, 154–168. [Google Scholar] [CrossRef]
- Frerigmann, H.; Gigolashvili, T. MYB34, MYB51, and MYB122 distinctly regulate indolic glucosinolate biosynthesis in Arabidopsis thaliana. Molecular Plant 2014, 7, 814–828. [Google Scholar] [CrossRef]
- Gigolashvili, T.; Engqvist, M.; Yatusevich, R.; Müller, C.; Flügge, U.-I. HAG2/MYB76 and HAG3/MYB29 exert a specific and coordinated control on the regulation of aliphatic glucosinolate biosynthesis in Arabidopsis thaliana. New Phytol. 2008, 177, 627–642. [Google Scholar] [CrossRef]
- Naur, P.; Petersen, B.L.; Mikkelsen, M.D.; Bak, S.; Rasmussen, H.; Olsen, C.E.; Halkier, B.A. CYP83A1 and CYP83B1, two nonredundant cytochrome P450 enzymes metabolising oximes in the biosynthesis of glucosinolates in Arabidopsis. Plant Physiol. 2003, 133, 63–72. [Google Scholar] [CrossRef]
- Mikkelsen, M.D.; Naur, P.; Halkier, B.A. Arabidopsis mutants in the C-S lyase of glucosinolate biosynthesis establish a critical role for indole-3-acetaldoxime in auxin homeostasis. Plant J. 2004, 37, 770–777. [Google Scholar] [CrossRef]
- Grubb, C.D.; Zipp, B.J.; Ludwig-mu, J.; Masuno, M.N.; Molinski, T.F.; Abel, S. Arabidopsis glucosyltransferase UGT74B1 functions in glucosinolate biosynthesis and auxin homeostasis. Plant J. 2004, 40, 893–908. [Google Scholar] [CrossRef] [PubMed]
- Piotrowski, M.; Schemenewitz, A.; Lopukhina, A.; Mu, A.; Janowitz, T.; Weiler, E.W.; Oecking, C. Desulfoglucosinolate sulfotransferases from Arabidopsis thaliana catalyse the final step in the biosynthesis of the glucosinolate core structure. J. Biol. Chem. 2004, 279, 50717–50725. [Google Scholar] [CrossRef] [PubMed]
- Klein, M.; Papenbrock, J. Kinetics and substrate specificities of desulfo-glucosinolate sulfotransferases in Arabidopsis thaliana. Physiol. Plant. 2009, 135, 140–149. [Google Scholar] [CrossRef] [PubMed]
- Tamura, K.; Stecher, G.; Kumar, S. MEGA11: Molecular Evolutionary Genetics Analysis Version 11. Mol. Biol. Evol. 2021, 38, 3022–3027. [Google Scholar] [CrossRef] [PubMed]
- Bailey, T.L.; Johnson, J.; Grant, C.E.; Noble, W.S. The MEME Suite. Nucleic Acids Res. 2015, 43, W39–W49. [Google Scholar] [CrossRef]
- Aasland, R.; Stewart, A.F.; Gibson, T. The SANT domain: A putative DNA-binding domain in the SWI-SNF and ADA complexes, the transcriptional co-repressor N-CoR and TFIIIB. Trends Biochem. Sci. 1996, 21, 87–88. [Google Scholar] [CrossRef]
- Stauber, E.J.; Kuczka, P.; van Ohlen, M.; Vogt, B.; Janowitz, T.; Piotrowski, M.; Beuerle, T.; Wittstock, U. Turning the “mustard oil bomb” into a “cyanide bomb”: Aromatic glucosinolate metabolism in a specialist insect herbivore. PLoS ONE 2012, 7, e35545. [Google Scholar] [CrossRef]
- Deng, P.; Cui, B.; Zhu, H.; Phommakoun, B.; Zhang, D.; Li, Y.; Zhao, F.; Zhao, Z. Accumulation pattern of amygdalin and prunasin and its correlation with fruit and kernel agronomic characteristics during apricot (Prunus armeniaca L.) kernel development. Foods 2021, 10, 397. [Google Scholar] [CrossRef] [PubMed]
- Fukuda, T.; Ito, H.; Mukainaka, T.; Tokuda, H.; Nishino, H.; Yoshida, T. Anti-tumor promoting effect of glycosides from Prunus persica seeds. Biol. Pharm. Bull. 2003, 26, 271–273. [Google Scholar] [CrossRef]
- Sánchez-Pérez, R.; Pavan, S.; Mazzeo, R.; Moldovan, C.; Aiese Cigliano, R.; del Cueto, J.; Ricciardi, F.; Lotti, C.; Ricciardi, L.; Dicenta, F.; et al. Mutation of a bHLH transcription factor allowed almond domestication. Science 2019, 364, 1095–1098. [Google Scholar] [CrossRef]
- Sigrist, C.J.A.; de Castro, E.; Cerutti, L.; Cuche, B.A.; Hulo, N.; Bridge, A.; Bougueleret, L.; Xenarios, I. New and continuing developments at PROSITE. Nucleic Acids Res. 2013, 41, D344–D347. [Google Scholar] [CrossRef] [PubMed]
- Feller, A.; MacHemer, K.; Braun, E.L.; Grotewold, E. Evolutionary and comparative analysis of MYB and bHLH plant transcription factors. Plant J. 2011, 66, 94–116. [Google Scholar] [CrossRef] [PubMed]
- Araki, R.; Hasumi, A.; Nishizawa, O.I.; Sasaki, K.; Kuwahara, A.; Sawada, Y.; Totoki, Y.; Toyoda, A.; Sakaki, Y.; Li, Y.; et al. Novel bioresources for studies of Brassica oleracea: Identification of a kale MYB transcription factor responsible for glucosinolate production. Plant Biotechnol. J. 2013, 11, 1017–1027. [Google Scholar] [CrossRef] [PubMed]
- Zainal-Abidin, R.-A.; Harun, S.; Vengatharajuloo, V.; Tamizi, A.-A.; Samsulrizal, N.H. Gene co-expression network tools and databases for crop improvement. Plants 2022, 11, 1625. [Google Scholar] [CrossRef]
- Li, M.; Zhao, L.; Zhou, Q.; Fang, L.; Luo, D.; Liu, W.; Searle, I.R.; Liu, Z. Transcriptome and co-expression network analyses provide in-sights into the molecular mechanisms of hydrogen cyanide synthesis during seed development in common vetch (Vicia sativa L.). Int. J. Mol. Sci. 2022, 23, 2275. [Google Scholar] [CrossRef]
- Dalisay, D.S.; Kim, K.W.; Lee, C.; Yang, H.; Rübel, O.; Bowen, B.P.; Davin, L.B.; Lewis, N.G. Dirigent protein-mediated lignan and cyanogenic glucoside formation in flax seed: Integrated omics and MALDI mass spectrometry imaging. J. Nat. Prod. 2015, 78, 1231–1242. [Google Scholar] [CrossRef]
- Zhang, T.; Liu, R.; Zheng, J.; Wang, Z.; Gao, T.; Qin, M.; Hu, X.; Wang, Y.; Yang, S.; Li, T. Insights into glucosinolate accumulation and metabolic pathways in Isatis indigotica Fort. BMC Plant Biol. 2022, 22, 78. [Google Scholar] [CrossRef]







| GSL Compound | Structural Formula | Plant Species |
|---|---|---|
| Glucotropaeolin | ![]() | Arabidopsis thaliana [7] Brassica oleracea [70] Carica papaya [10] |
| Prunasin | ![]() |
| Query Gene | Description | Gene | E-Value | Per. Identity | Accession |
|---|---|---|---|---|---|
| CYP79A2 | tyrosine N-monooxygenase-like | CYP79A1 * | 0.00 | 55.78 | XP_021889957.1 |
| tyrosine N-monooxygenase 2-like | CYP79B3 | 0.00 | 57.99 | XP_021887085.1 | |
| tryptophan N-monooxygenase 1-like | CYP79B3 | 0.00 | 54.13 | XP_021887088.1 | |
| CYP833B1 | cytochrome P450 83B1 | CYP83B1 | 0.00 | 69.78 | XP_021902795.1 |
| cytochrome P450 71B35-like | CYP71B35 | 4.00 × 10−135 | 43.87 | XP_021901245.1 | |
| LOW-QUALITY PROTEIN: cytochrome P450 71B35-like | CYP71B35 | 1.00 × 10−133 | 43.94 | XP_021901202.1 | |
| SUR1 | S-alkyl-thiohydroximate lyase SUR1 | SUR1 | 0.00 | 64.09 | XP_021900833.1 |
| tyrosine aminotransferase-like | TAT | 0.00 | 62.79 | XP_021900789.1 | |
| probable aminotransferase TAT2 | At5g53970 | 0.00 | 52.94 | XP_021911536.1 | |
| UGT74B1 | UDP-glycosyltransferase 74B1-like | UGT74B1 | 1.00 × 10−179 | 56.89 | XP_021908832.1 |
| UDP-glycosyltransferase 74B1-like | UGT74B1 | 7.00 × 10−162 | 53.26 | XP_021908582.1 | |
| UDP-glycosyltransferase 74E2-like | UGT74E2 | 2.00 × 10−137 | 48.28 | XP_021894659.1 | |
| ST5a | LOW-QUALITY PROTEIN: cytosolic sulfotransferase 16-like | SOT16 | 1.00 × 10−148 | 66.56 | XP_021909632.1 |
| LOW-QUALITY PROTEIN: cytosolic sulfotransferase 15-like | SOT15 | 7.00 × 10−76 | 41.99 | XP_021912467.1 |
| Query Gene | Description | Gene | E-Value | Per. Identity | Accession |
|---|---|---|---|---|---|
| CYP79D16 | tryptophan N-monooxygenase 2-like | LOC110806501 | 0.00 | 57.7 | XP_021887085.1 |
| tryptophan N-monooxygenase 1-like | LOC110806504 | 0.00 | 58.13 | XP_021887088.1 | |
| tyrosine N-monooxygenase-like | LOC110808696 | 0.00 | 56.82 | XP_021889957.1 | |
| CYP71AN24 | cytochrome P450 71A1-like | LOC110810705 | 5.00 × 10−162 | 52.13 | XP_021892654.1 |
| cytochrome P450 71B35-like | LOC110817138 | 5.00 × 10−136 | 46.02 | XP_021901245.1 | |
| cytochrome P450 71D10-like | LOC110808646 | 7.00 × 10−132 | 45.3 | XP_021889891.1 | |
| UGT94AF3 | beta-D-glucosyl crocetin beta-1,6-glucosyltransferase-like | LOC110819221 | 1.00 × 10−161 | 55.11 | XP_021904037.1 |
| putative UDP-rhamnose: rhamnosyltransferase 1 | LOC110816080 | 6.00 × 10−76 | 35.38 | XP_021899800.1 | |
| anthocyanidin 3-O-glucosyltransferase-like | LOC110821584 | 5.00 × 10−64 | 32.02 | XP_021907153.1 |
Publisher’s Note: MDPI stays neutral with regard to jurisdictional claims in published maps and institutional affiliations. |
© 2022 by the authors. Licensee MDPI, Basel, Switzerland. This article is an open access article distributed under the terms and conditions of the Creative Commons Attribution (CC BY) license (https://creativecommons.org/licenses/by/4.0/).
Share and Cite
Ruhaizat-Ooi, I.-H.; Zainal-Abidin, R.-A.; Ab Ghani, N.S.; Afiqah-Aleng, N.; Bunawan, H.; Mohd-Assaad, N.; Mohamed-Hussein, Z.-A.; Harun, S. Understanding the Complex Functional Interplay between Glucosinolates and Cyanogenic Glycosides in Carica papaya. Agronomy 2022, 12, 2508. https://doi.org/10.3390/agronomy12102508
Ruhaizat-Ooi I-H, Zainal-Abidin R-A, Ab Ghani NS, Afiqah-Aleng N, Bunawan H, Mohd-Assaad N, Mohamed-Hussein Z-A, Harun S. Understanding the Complex Functional Interplay between Glucosinolates and Cyanogenic Glycosides in Carica papaya. Agronomy. 2022; 12(10):2508. https://doi.org/10.3390/agronomy12102508
Chicago/Turabian StyleRuhaizat-Ooi, Insyirah-Hannah, Rabiatul-Adawiah Zainal-Abidin, Nur Syatila Ab Ghani, Nor Afiqah-Aleng, Hamidun Bunawan, Norfarhan Mohd-Assaad, Zeti-Azura Mohamed-Hussein, and Sarahani Harun. 2022. "Understanding the Complex Functional Interplay between Glucosinolates and Cyanogenic Glycosides in Carica papaya" Agronomy 12, no. 10: 2508. https://doi.org/10.3390/agronomy12102508
APA StyleRuhaizat-Ooi, I.-H., Zainal-Abidin, R.-A., Ab Ghani, N. S., Afiqah-Aleng, N., Bunawan, H., Mohd-Assaad, N., Mohamed-Hussein, Z.-A., & Harun, S. (2022). Understanding the Complex Functional Interplay between Glucosinolates and Cyanogenic Glycosides in Carica papaya. Agronomy, 12(10), 2508. https://doi.org/10.3390/agronomy12102508



