Adoption and Impact of Integrated Soil Fertility Management Technology on Food Production
Abstract
1. Introduction
2. Empirical Framework and Methodology
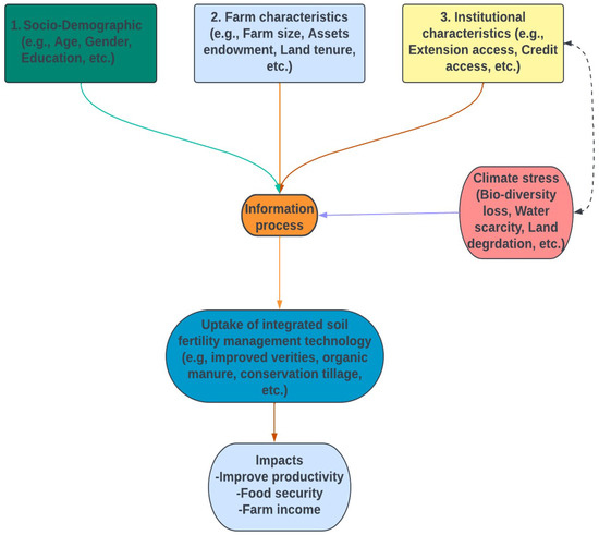
2.1. Conceptual Model
2.2. Study Area and Data Collection
2.3. Endogenous Switching Regression Model (ESRM)
2.4. Variable Specification
3. Results and Discussion
3.1. Descriptive Statistics
3.2. FIML Estimates of the ESRM—Determinants of ISFM Technology Adoption among Smallholders
3.3. Effect of ISFM Technology Adoption on Wheat Productivity of Smallholders
4. Conclusions
Author Contributions
Funding
Data Availability Statement
Acknowledgments
Conflicts of Interest
References
- Bruinsma, J. World Agriculture: Towards 2015/2030: An FAO Perspective; Routledge: Oxford, UK, 2017. [Google Scholar]
- FAO. World Agriculture: Towards 2015/2030 Summary Report; Fosu-Mensah, B., Vlek, P., MacCarthy, D., Eds.; FAO: Rome, Italy, 2012. [Google Scholar]
- Fosu-Mensah, B.Y.; Vlek, P.L.; MacCarthy, D.S. Farmers’ Perception and Adaptation to climate Change: A Case Study of Sekyedumase District in Ghana. Environ. Dev. Sustain. 2002, 14, 495–505. [Google Scholar] [CrossRef]
- Zavatta, G. Agriculture Remains Central to the World Economy. Sixty Percent Popul. Depends Agric. Surviv. 2014. [Google Scholar]
- Tully, K.; Sullivan, C.; Weil, R.; Sanchez, P. The State of Soil Degradation in Sub-Saharan Africa: Baselines, Trajectories, and Solutions. Sustainability 2015, 7, 6523–6552. [Google Scholar] [CrossRef]
- Qiu, L.L.; Koondhar, M.A.; Liu, Y.Y.; Zeng, W.Z. Land Degradation Is the Instinctive Source of Poverty in Rural Areas of Pakistan. In Proceedings of the IOP Conference Series: Earth and Environmental Science, Yichang, China, 28–30 July 2017; IOP Publishing: Bristol, UK, 2017; Volume 86, p. 012003. [Google Scholar]
- Ali, M.; Khan, F.; Khan, I.; Ali, W.; Sara, S.; Kamal, A. Soil and Water Conservation Practices in District Swabi, KP, Pakistan. Adv. Crop Sci. Technol. 2018, 6, 2. [Google Scholar] [CrossRef]
- Ajayi, O.C.; Akinnifesi, F.K.; Sileshi, G.; Chakeredza, S. Adoption of Renewable Soil Fertility Replenishment Technologies in the Southern African Region: Lessons Learnt and the Way Forward. In Proceedings of the Natural Resources Forum; Wiley Online Library: Hoboken, NJ, USA, 2007; Volume 31, pp. 306–317. [Google Scholar]
- Chandio, A.A.; Yuansheng, J.; Magsi, H. Agricultural Sub-Sectors Performance: An Analysis of Sector-Wise Share in Agriculture GDP of Pakistan. Int. J. Econ. Financ. 2016, 8, 156–162. [Google Scholar] [CrossRef]
- Aslam, M. Agricultural Productivity Current Scenario, Constraints and Future Prospects in Pakistan. Sarhad J. Agric. 2016, 32, 289–303. [Google Scholar] [CrossRef]
- Khan, M.A.; Tahir, A.; Khurshid, N.; ul Husnain, M.I.; Ahmed, M.; Boughanmi, H. Economic Effects of Climate Change-Induced Loss of Agricultural Production by 2050: A Case Study of Pakistan. Sustain. Switz. 2020, 12, 1216. [Google Scholar] [CrossRef]
- Tilman, D.; Cassman, K.G.; Matson, P.A.; Naylor, R.; Polasky, S. Agricultural Sustainability and Intensive Production Practices. Nature 2002, 418, 671–677. [Google Scholar] [CrossRef]
- Tilman, D.; Balzer, C.; Hill, J.; Befort, B.L. Global Food Demand and the Sustainable Intensification of Agriculture. Proc. Natl. Acad. Sci. USA 2011, 108, 20260–20264. [Google Scholar] [CrossRef]
- Garcia-Franco, N.; Hobley, E.; Hübner, R.; Wiesmeier, M. Climate-Smart Soil Management in Semiarid Regions. In Soil Management and Climate Change; Elsevier: Amsterdam, The Netherlands, 2018; pp. 349–368. [Google Scholar]
- Oumer, A.M.; Burton, M. Drivers and Synergies in the Adoption of Sustainable Agricultural Intensification Practices: A Dynamic Perspective. In Proceedings of the Agricultural & Applied Economics Association Annual Meeting, Philadelphia, PA, USA, 5–7 January 2018. [Google Scholar]
- Mamoon, D.; Ahsan, M.R. Short Term versus Long Term Economic Planning in Pakistan: The Dilemma. J. Econ. Libr. 2017, 4, 30–40. [Google Scholar]
- Government of Pakistan. GOP Agricultural Statistics of Pakistan; Ministry of Food and Agriculture (Economic Wing), Finance Division, Government of Pakistan: Islamabad, Pakistan, 2021. [Google Scholar]
- Anjum, S.A.; Wang, L.; Saleem, M.F.; Wang, G. Desertification in Pakistan: Causes, Impacts and Management. J. Food Agric. Environ. 2010, 8, 1203–1208. [Google Scholar]
- CIAT; World Bank. Climate-Smart Agriculture in Pakistan; CSA Country Profiles for Asia Series; International Center for Tropical Agriculture (CIAT): Cali-Palmira, Colombia; The World Bank: Washington, WA, USA, 2017; pp. 1–28. [Google Scholar]
- Place, F.; Barrett, C.B.; Freeman, H.A.; Ramisch, J.J.; Vanlauwe, B. Prospects for Integrated Soil Fertility Management Using Organic and Inorganic Inputs: Evidence from Smallholder African Agricultural Systems. Food Policy 2003, 28, 365–378. [Google Scholar] [CrossRef]
- Bellwood-Howard, I.R.V. Smallholder Perspectives on Soil Fertility Management and Markets in the African Green Revolution. Agroecol. Sustain. Food Syst. 2014, 38, 660–685. [Google Scholar] [CrossRef]
- Lambrecht, I.; Vanlauwe, B.; Maertens, M. Integrated Soil Fertility Management: From Concept to Practice in Eastern DR Congo. Int. J. Agric. Sustain. 2016, 14, 100–118. [Google Scholar] [CrossRef]
- Lambrecht, I.; Vanlauwe, B.; Merckx, R.; Maertens, M. Understanding the Process of Agricultural Technology Adoption: Mineral Fertilizer in Eastern DR Congo. World Dev. 2014, 59, 132–146. [Google Scholar] [CrossRef]
- Vanlauwe, B.; Descheemaeker, K.; Giller, K.E.; Huising, J.; Merckx, R.; Nziguheba, G.; Wendt, J.; Zingore, S. Integrated Soil Fertility Management in Sub-Saharan Africa: Unravelling Local Adaptation. Soil 2015, 1, 491–508. [Google Scholar] [CrossRef]
- Vanlauwe, B. Integrated Soil Fertility Management Research at TSBF: The Framework, the Principles, and Their Application. Manag. Nutr. Cycles Sustain Soil Fertil. Sub-Sahar. Afr. 2004, 25–42. [Google Scholar]
- Sanginga, N.; Woomer, P.L. Integrated Soil Fertility Management in Africa: Principles, Practices, and Developmental Process; CIAT: Cali-Palmira, Colombia, 2009; ISBN 9290592613. [Google Scholar]
- Becerril, J.; Abdulai, A. The Impact of Improved Maize Varieties on Poverty in Mexico: A Propensity Score-Matching Approach. World Dev. 2010, 38, 1024–1035. [Google Scholar] [CrossRef]
- Uaiene, R.N.; Arndt, C.; Masters, W.A. Determinants of Agricultural Technology Adoption in Mosambique; Discussion Papers No. 67E; Ministry of Planning and Development: Tete, Republic of Mozambique, 2009. [Google Scholar]
- Adolwa, I.S.; Schwarze, S.; Buerkert, A. Impacts of Integrated Soil Fertility Management on Yield and Household Income: The Case of Tamale (Ghana) and Kakamega (Kenya). Ecol. Econ. 2019, 161, 186–192. [Google Scholar] [CrossRef]
- Teklewold, H.; Kassie, M.; Shiferaw, B.; Köhlin, G. Cropping System Diversification, Conservation Tillage and Modern Seed Adoption in Ethiopia: Impacts on Household Income, Agrochemical Use and Demand for Labor. Ecol. Econ. 2013, 93, 85–93. [Google Scholar] [CrossRef]
- Noltze, M.; Schwarze, S.; Qaim, M. Understanding the Adoption of System Technologies in Smallholder Agriculture: The System of Rice Intensification (SRI) in Timor Leste. Agric. Syst. 2012, 108, 64–73. [Google Scholar] [CrossRef]
- Amsalu, A.; De Graaff, J. Determinants of Adoption and Continued Use of Stone Terraces for Soil and Water Conservation in an Ethiopian Highland Watershed. Ecol. Econ. 2007, 61, 294–302. [Google Scholar] [CrossRef]
- Asfaw, S.; Shiferaw, B.; Simtowe, F.; Lipper, L. Impact of Modern Agricultural Technologies on Smallholder Welfare: Evidence from Tanzania and Ethiopia. Food Policy 2012, 37, 283–295. [Google Scholar] [CrossRef]
- Bekele, W.; Drake, L. Soil and Water Conservation Decision Behavior of Subsistence Farmers in the Eastern Highlands of Ethiopia: A Case Study of the Hunde-Lafto Area. Ecol. Econ. 2003, 46, 437–451. [Google Scholar] [CrossRef]
- Kassie, M.; Jaleta, M.; Shiferaw, B.; Mmbando, F.; Mekuria, M. Adoption of Interrelated Sustainable Agricultural Practices in Smallholder Systems: Evidence from Rural Tanzania. Technol. Forecast. Soc. Change 2013, 80, 525–540. [Google Scholar] [CrossRef]
- Marenya, P.P.; Barrett, C.B. Household-Level Determinants of Adoption of Improved Natural Resources Management Practices among Smallholder Farmers in Western Kenya. Food Policy 2007, 32, 515–536. [Google Scholar] [CrossRef]
- Mugwe, J.; Mugendi, D.; Mucheru-Muna, M.; Merckx, R.; Chianu, J.; Vanlauwe, B. Determinants of the Decision to Adopt Integrated Soil Fertility Management Practices by Smallholder Farmers in the Central Highlands of Kenya. Exp. Agric. 2009, 45, 61–75. [Google Scholar] [CrossRef]
- Ervin, C.A.; Ervin, D.E. Factors Affecting the Use of Soil Conservation Practices: Hypotheses, Evidence, and Policy Implications. Land Econ. 1982, 58, 277–292. [Google Scholar] [CrossRef]
- Kassie, M.; Shiferaw, B.; Muricho, G. Agricultural Technology, Crop Income, and Poverty Alleviation in Uganda. World Dev. 2011, 39, 1784–1795. [Google Scholar] [CrossRef]
- Knowler, D.; Bradshaw, B. Farmers’ Adoption of Conservation Agriculture: A Review and Synthesis of Recent Research. Food Policy 2007, 32, 25–48. [Google Scholar] [CrossRef]
- Prokopy, L.S.; Floress, K.; Klotthor-Weinkauf, D.; Baumgart-Getz, A. Determinants of Agricultural Best Management Practice Adoption: Evidence from the Literature. J. Soil Water Conserv. 2008, 63, 300–311. [Google Scholar] [CrossRef]
- Geta, E.; Bogale, A.; Kassa, B.; Elias, E. Determinants of Farmers’ Decision on Soil Fertility Management Options for Maize Production in Southern Ethiopia. J. Exp. Agric. Int. 2013, 3, 226–239. [Google Scholar] [CrossRef]
- Jeannin, M. Agricultural Innovation in Africa: From Soil Fertility to Market Integration. A Case Study from Benin. Master’s Thesis, Norwegian University of Life Sciences, Ås, Norvegia, 2013. [Google Scholar]
- Teklewold, H.; Kassie, M.; Shiferaw, B. Adoption of Multiple Sustainable Agricultural Practices in Rural Ethiopia. J. Agric. Econ. 2013, 64, 597–623. [Google Scholar] [CrossRef]
- GOP. Government of Punjab. Statistical Pocket Book of the Punjab. Bureau of Statistics Lahore; GOP: Islamabad, Pakistan, 2020. [Google Scholar]
- Rezaei, A.; Salmani, M.; Razaghi, F.; Keshavarz, M. An Empirical Analysis of Effective Factors on Farmers Adaptation Behavior in Water Scarcity Conditions in Rural Communities. Int. Soil Water Conserv. Res. 2017, 5, 265–272. [Google Scholar] [CrossRef]
- Jabbar, A.; Wu, Q.; Peng, J.; Zhang, J.; Imran, A.; Yao, L. Synergies and Determinants of Sustainable Intensification Practices in Pakistani Agriculture. Land 2020, 9, 110. [Google Scholar] [CrossRef]
- Afrakhteh, H.; Armand, M.; Bozayeh, F. Analysis of Factors Affecting Adoption and Application of Sprinkler Irrigation by Farmers in Famenin County, Iran. Int. J. Agric. Manag. Dev. 2015, 5, 89. [Google Scholar] [CrossRef]
- Lokshin, M.; Sajaia, Z. Maximum Likelihood Estimation of Endogenous Switching Regression Models. Stata J. 2004, 4, 282–289. [Google Scholar] [CrossRef]
- Negash, M.; Swinnen, J.F.M. Biofuels and Food Security: Micro-Evidence from Ethiopia. Energy Policy 2013, 61, 963–976. [Google Scholar] [CrossRef]
- Beyene, A.D. Determinants of Off-Farm Participation Decision of Farm Households in Ethiopia. Agrekon 2008, 47, 140–161. [Google Scholar] [CrossRef]
- Iqbal, M.A.; Ping, Q.; Ahmed, U.I.; Nazir, A. Determinants of Off-Farm Activity Participation among Cotton Farmers in Punjab, Pakistan. Int. J. Manag. Account. Econ. 2015, 2, 707–718. [Google Scholar]
- Babatunde, R.O. On-Farm and Off-Farm Works: Complement or Substitute? Evidence from Nigeria. Available online: https://www.researchgate.net/publication/283579707_On-Farm_and_Off-Farm_Works_Complement_or_Substitute_Evidence_from_Nigeria (accessed on 7 August 2022).
- Lass, D.A.; Findeis, J.L.; Hallberg, M.C. Factors Affecting the Supply of Off-Farm Labor: A Review of Empirical Evidence. Mult. Job-Hold. Among Farm Fam. 1991, 239–262. [Google Scholar]
- Ullah, R.; Shivakoti, G.P. Adoption of On-Farm and off-Farm Diversification to Manage Agricultural Risks: Are These Decisions Correlated? Outlook Agric. 2014, 43, 265–271. [Google Scholar] [CrossRef]
- Baumgart-Getz, A.; Prokopy, L.S.; Floress, K. Why Farmers Adopt Best Management Practice in the United States: A Meta-Analysis of the Adoption Literature. J. Environ. Manag. 2012, 96, 17–25. [Google Scholar] [CrossRef]
- Bhutto, A.A.; Bazmi, A.W. Sustainable Agriculture and Eradication of Rural Poverty in Pakistan. Nat. Resour. Forum 2007, 31, 253–262. [Google Scholar] [CrossRef]
- Usman, K.M.; Muhammad, T.; Majid, M.; Ali, S.M.; Shilan, R.; Alireza, M.; Sergey, P. Drip Irrigation in Pakistan: Status, Challenges and Future Prospects. Russ. J. Agric. Socio-Econ. Sci. 2016, 56. [Google Scholar] [CrossRef]
- Baig, M.B.; Shahid, S.A.; Straquadine, G.S. Making Rainfed Agriculture Sustainable through Environmental Friendly Technologies in Pakistan: A Review. Int. Soil Water Conserv. Res. 2013, 1, 36–52. [Google Scholar] [CrossRef]
- Bakhsh, K.; Kamran, M.A. Adaptation to Climate Change in Rain-Fed Farming System in Punjab, Pakistan. Int. J. Commons 2019, 13, 833–847. [Google Scholar] [CrossRef]
- Nawab, J.; Din, Z.U.; Faisal, S.; Khan, S.; Ali, A.; Rahman, Z.; Alam, M.; Khan, A.Z.; Khan, M.A.; Khan, K. Farmlands Degradation with Conventional Agricultural Practices and Human Health Risk Assessment: A Case-study of Punjab Province, Pakistan. Land Degrad. Dev. 2021, 32, 4546–4561. [Google Scholar] [CrossRef]
- Mugonola, B.; Deckers, J.; Poesen, J.; Isabirye, M.; Mathijs, E. Adoption of Soil and Water Conservation Technologies in the Rwizi Catchment of South Western Uganda. Int. J. Agric. Sustain. 2013, 11, 264–281. [Google Scholar] [CrossRef]
- Kwasi Bannor, R.; Amarnath Krishna KUMAR, G.; Oppong-kyeremeh, H.; Abawiera Wongnaa, C. Adoption and Impact of Modern Rice Varieties on Poverty in Eastern India. Rice Sci. 2020, 27, 56–66. [Google Scholar] [CrossRef]
- Pfeiffer, L.; López-Feldman, A.; Taylor, J.E. Is Off-farm Income Reforming the Farm? Evidence from Mexico. Agric. Econ. 2009, 40, 125–138. [Google Scholar] [CrossRef]
- Davis, B.; Winters, P.; Reardon, T.; Stamoulis, K. Rural Nonfarm Employment and Farming: Household-level Linkages. Agric. Econ. 2009, 40, 119–123. [Google Scholar] [CrossRef]
- Huang, X.; Lu, Q.; Wang, L.; Cui, M.; Yang, F. Does Aging and Off-Farm Employment Hinder Farmers’ Adoption Behavior of Soil and Water Conservation Technology in the Loess Plateau? Int. J. Clim. Change Strateg. Manag. 2019. [Google Scholar] [CrossRef]
- Mazhar, R.; Ghafoor, A.; Xuehao, B.; Wei, Z. Fostering Sustainable Agriculture: Do Institutional Factors Impact the Adoption of Multiple Climate-Smart Agricultural Practices among New Entry Organic Farmers in Pakistan? J. Clean. Prod. 2020, 283, 124620. [Google Scholar] [CrossRef]
- Abdulai, A.; Huffman, W. The Adoption and Impact of Soil and Water Conservation Technology: An Endogenous Switching Regression Application. Land Econ 2014, 90, 26–43. [Google Scholar] [CrossRef]
- Izuchukwwu, O.C. Improved Rice Technology Adoption and Household Welfare in Nigeria. J. Rural Probl. 2019, 55, 63–70. [Google Scholar] [CrossRef][Green Version]
- Holloway, G.; Lapar, M.L.A. How Big Is Your Neighbourhood? Spatial Implications of Market Participation among Filipino Smallholders. J. Agric. Econ. 2007, 58, 37–60. [Google Scholar] [CrossRef]
- Case, A. Neighborhood Influence and Technological Change. Reg. Sci. Urban Econ. 1992, 22, 491–508. [Google Scholar] [CrossRef]
- Adjognon, S.; Liverpool-Tasie, L. Spatial Neighborhood Effects in Agricultural Technology Adoption: Evidence from Nigeria; International Association of Agricultural Economists: Toronto, ON, Canada, 2015. [Google Scholar] [CrossRef]
- Kamau, M.W.; Smale, M.; Mutua, M. Farmer Demand for Soil Fertility Management Practices in Kenya’s Grain Basket. Food Secur. 2013, 6, 793–806. [Google Scholar] [CrossRef]
- Lio, M.; Liu, M.-C. ICT and Agricultural Productivity: Evidence from Cross-Country Data; International Association of Agricultural Economists: Toronto, ON, Canada, 2006; Volume 34, pp. 221–228. [Google Scholar] [CrossRef]
- Adego, T.; Simane, B.; Woldie, G.A. The Impact of Adaptation Practices on Crop Productivity in Northwest Ethiopia: An Endogenous Switching Estimation. Dev. Stud. Res. 2019, 6, 129–141. [Google Scholar] [CrossRef]
- Abdulai, A.N. Impact of Conservation Agriculture Technology on Household Welfare in Zambia; International Association of Agricultural Economists: Toronto, ON, Canada, 2016; Volume 47, pp. 1–13. [Google Scholar] [CrossRef]



| Variable | Mean | S. D | |
|---|---|---|---|
| ISFM adoption | 1 = If the farmer adopts ISFM technology, 0 = Otherwise | 0.452 | 0.421 |
| Wheat production | Wheat production per acre (Log) | 7.011 | 0.226 |
| Age | Age number of years | 42.812 | 8.530 |
| Gender | Farmer is male (1 = yes; 0 = no) | 0.921 | 0.268 |
| Education | 1 = If the farmer attained ten years of formal education, 0 = Otherwise | 0.572 | 0.499 |
| Family size | Total family members | 8.248 | 5.154 |
| ICT usage | 1 = If the farmer uses information and communication technology (ICT) user, 0 = Otherwise | 0.536 | 0.409 |
| Social influence | 1 = If neighboring farmers adopt ISFM Technology, 0 = Otherwise | 0.502 | 0.500 |
| Non-farm participation | 1 = If the farmer participates in non-farm Activities, 0 = Otherwise | 0.331 | 0.472 |
| Farm ownership | 1 = If the farmer is the owner of the land, 0 = Otherwise | 0.884 | 0.320 |
| Farm size | Land under cultivation, acres | 4.109 | 0.775 |
| Assets index | Assets index of the farm households | 6.421 | 2.029 |
| Organizational membership | 1 = If the farmer is a member of any association, 0 = Otherwise | 0.524 | 0.439 |
| Extension access | 1 = If the farmer has accessed extension services, 0 = Otherwise | 0.338 | 0.473 |
| Credit access | 1 = If the farmer has accessed credit, 0 = Otherwise | 0.583 | 0.401 |
| Drought experience | 1 = If the farmer experienced production shock, 0 = Otherwise | 0.416 | 0.413 |
| Selection | Log Yield | ||
|---|---|---|---|
| Non-Adopter | Adopters | ||
| Age | 0.002 (0.008) | −0.001 (0.001) | −0.001 (0.001) |
| Gender | −0.040 (0.238) | 0.045 (0.029) | −0.007 (0.029) |
| Family size | −0.023 (0.014) | 0.003 * (0.001) | 0.001 (0.001) |
| Education | 1.301 *** (0.225) | −0.003 (0.028) | −0.050 (0.054) |
| Non-farm participation | −1.095 *** (0.259) | −0.001 (0.017) | 0.038 (0.048) |
| Social influence | 1.224 ***(0.239) | ||
| ICT user | 0.025 (0.129) | 0.078 *** (0.016) | 0.069 *** (0.015) |
| Farm size | −0.029 (0.083) | 0.003 (0.010) | 0.003 (0.010) |
| Assets index | 0.023(0.030) | −0.002(0.004) | 0.001(0.003) |
| Farm ownership | −0.185 (0.203) | −0.023 (0.024) | −0.009 (0.024) |
| Extension access | 0.331 ** (0.142) | 0.035 * (0.019) | 0.030 * (0.016) |
| Organizational membership | 1.366 *** (0.125) | ||
| Credit access | −0.042 (0.129) | 0.023 (0.016) | 0.038 ** (0.015) |
| Drought experience | 0.110 (0.126) | −0.023 (0.015) | −0.030 ** (0.015) |
| Constant | −1.119 ** (0.485) | 7.055 *** (0.062) | 7.101 *** (0.058) |
| lns1 | −1.910 *** (0.043) | ||
| 1ns2 | −2.044 *** (0.041) | ||
| r1 | −0.404 ** (0.198) | ||
| r2 | 0.138 (0.161) | ||
| sigma_1 | 0.147 (0.006) | ||
| sigma_2 | 0.129 (0.005) | ||
| rho_1 | −0.383 (0.169) | ||
| rho_2 | 0.137 (0.158) | ||
| chi2(1) = | 5.82 ** | ||
| Log-likelihood = | 108.235 | ||
| Wald chi2(12) = | 52.55 *** | ||
| Mean Outcome Log Farm Production | ||||
|---|---|---|---|---|
| Adopters | Non-Adopters | Difference | T-Value | |
| ATT | 7.39 | 6.85 | 0.54 *** | 8.33 |
Publisher’s Note: MDPI stays neutral with regard to jurisdictional claims in published maps and institutional affiliations. |
© 2022 by the authors. Licensee MDPI, Basel, Switzerland. This article is an open access article distributed under the terms and conditions of the Creative Commons Attribution (CC BY) license (https://creativecommons.org/licenses/by/4.0/).
Share and Cite
Jabbar, A.; Liu, W.; Wang, Y.; Zhang, J.; Wu, Q.; Peng, J. Adoption and Impact of Integrated Soil Fertility Management Technology on Food Production. Agronomy 2022, 12, 2261. https://doi.org/10.3390/agronomy12102261
Jabbar A, Liu W, Wang Y, Zhang J, Wu Q, Peng J. Adoption and Impact of Integrated Soil Fertility Management Technology on Food Production. Agronomy. 2022; 12(10):2261. https://doi.org/10.3390/agronomy12102261
Chicago/Turabian StyleJabbar, Awais, Wei Liu, Ye Wang, Jian Zhang, Qun Wu, and Jianchao Peng. 2022. "Adoption and Impact of Integrated Soil Fertility Management Technology on Food Production" Agronomy 12, no. 10: 2261. https://doi.org/10.3390/agronomy12102261
APA StyleJabbar, A., Liu, W., Wang, Y., Zhang, J., Wu, Q., & Peng, J. (2022). Adoption and Impact of Integrated Soil Fertility Management Technology on Food Production. Agronomy, 12(10), 2261. https://doi.org/10.3390/agronomy12102261
