Wearable Smart Silicone Belt for Human Motion Monitoring and Power Generation
Abstract
1. Introduction
2. Materials and Methods
2.1. Fabrication of BWS
2.2. Electrical Measurement
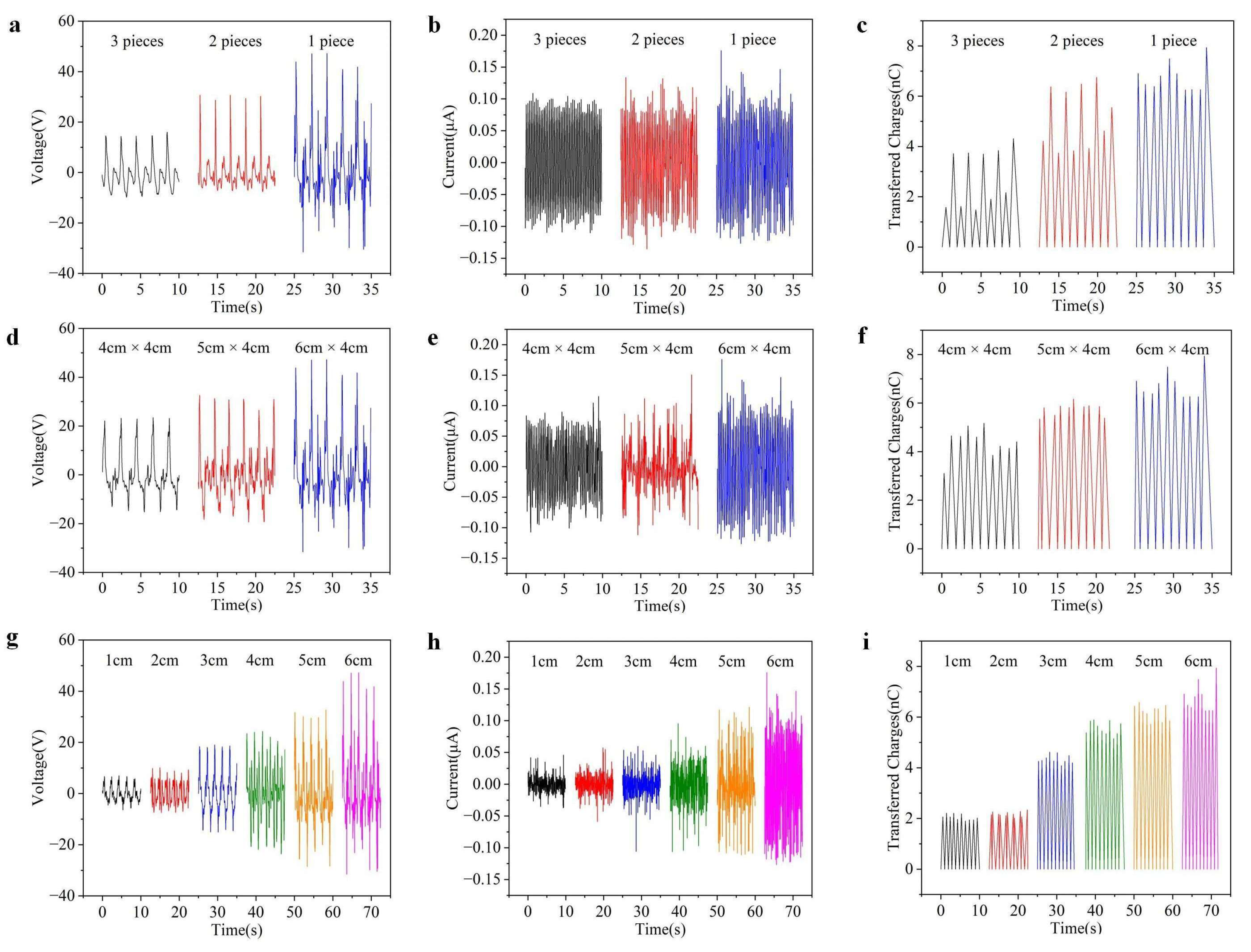
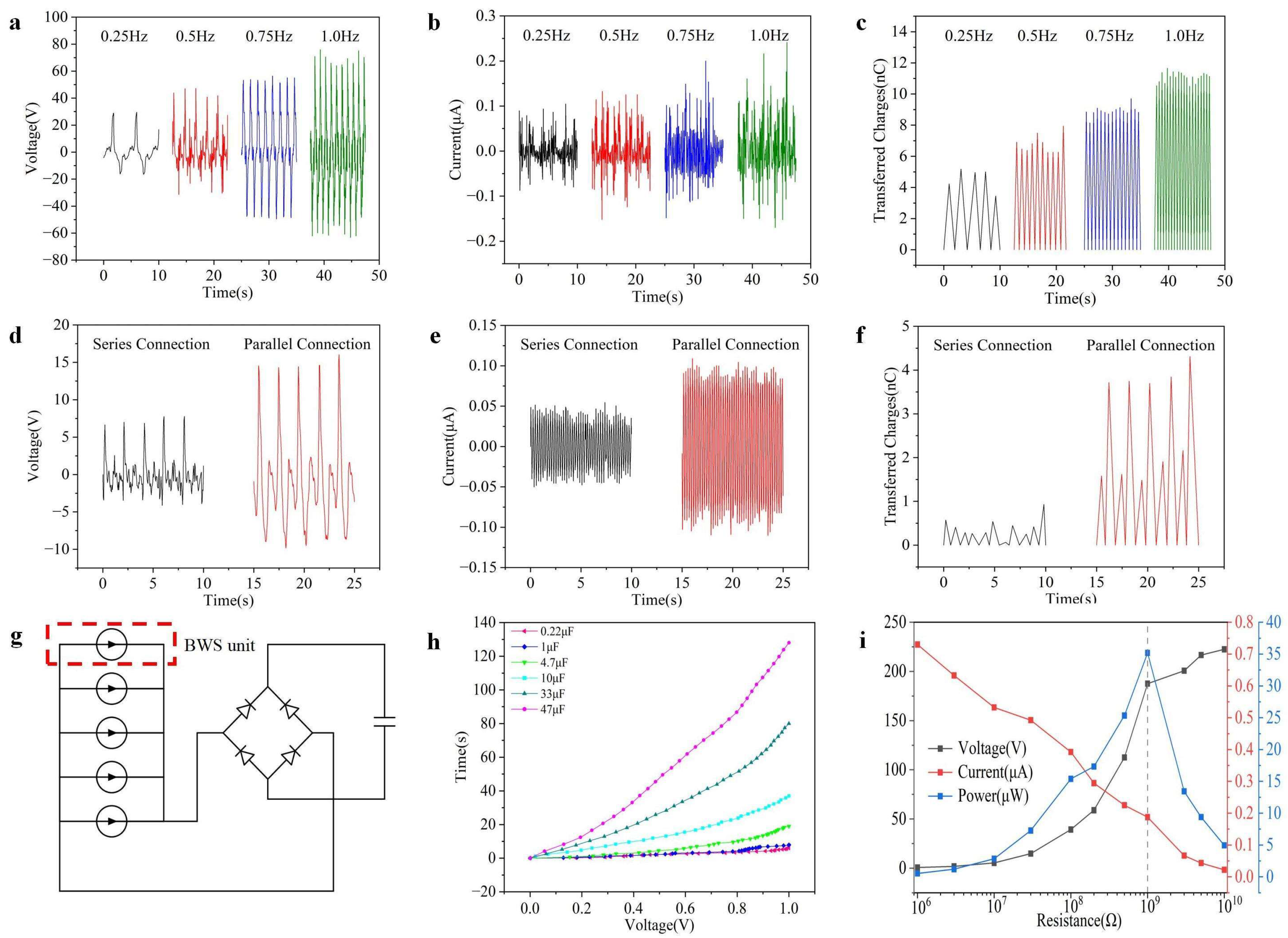
3. Results and Discussion
4. Conclusions
Supplementary Materials
Author Contributions
Funding
Institutional Review Board Statement
Data Availability Statement
Conflicts of Interest
References
- Bito, J.; Hester, J.G.; Tentzeris, M.M. Ambient RF energy harvesting from a two-way talk radio for flexible wearable wireless sensor devices utilizing inkjet printing technologies. IEEE Trans. Microw. Theory Tech. 2015, 63, 4533–4543. [Google Scholar] [CrossRef]
- Choi, A.Y.; Lee, C.J.; Park, J.; Kim, D.; Kim, Y.T. Corrugated textile based triboelectric generator for wearable energy harvesting. Sci. Rep. 2017, 7, 45583. [Google Scholar] [CrossRef]
- Zeng, X.; Peng, R.; Fan, Z.; Lin, Y. Self-powered and wearable biosensors for healthcare. Mater. Today Energy 2022, 23, 100900. [Google Scholar] [CrossRef]
- Sharma, A.; Badea, M.; Tiwari, S.; Marty, J.L. Wearable biosensors: An alternative and practical approach in healthcare and disease monitoring. Molecules 2021, 26, 748. [Google Scholar] [CrossRef]
- Chen, G.; Xiao, X.; Zhao, X.; Tat, T.; Bick, M.; Chen, J. Electronic textiles for wearable point-of-care systems. Chem. Rev. 2021, 122, 3259–3291. [Google Scholar] [CrossRef] [PubMed]
- Lim, G.B. A wearable ultrasonic device to image cardiac function. Nat. Rev. Cardiol. 2023, 20, 212. [Google Scholar] [CrossRef] [PubMed]
- Ma, J.; Shen, L.; Jiang, Y.; Ma, H.; Lv, F.; Liu, J.; Su, Y.; Zhu, N. Wearable self-powered smart sensors for portable nutrition monitoring. Anal. Chem. 2022, 94, 2333–2340. [Google Scholar] [CrossRef] [PubMed]
- Gai, Y.; Wang, E.; Liu, M.; Xie, L.; Bai, Y.; Yang, Y.; Xue, J.; Qu, X.; Xi, Y.; Li, L.; et al. A self-powered wearable sensor for continuous wireless sweat monitoring. Small Methods 2022, 6, 2200653. [Google Scholar] [CrossRef]
- Yin, J.; Li, J.; Ramakrishna, S.; Xu, L. Hybrid-structured electrospun nanofiber membranes as triboelectric nanogenerators for self-powered wearable electronics. ACS Sustain. Chem. Eng. 2023, 11, 14020–14030. [Google Scholar] [CrossRef]
- Zhang, R.; Shen, L.; Li, J.; Xue, Y.; Liu, H.; He, J.; Qu, M. All-fiber-based superhydrophobic wearable self-powered triboelectric nanogenerators for biomechanical and droplet energy harvesting. ACS Appl. Nano Mater. 2023, 6, 23279–23291. [Google Scholar] [CrossRef]
- Liu, L.; Li, J.; Tian, Z.; Hu, X.; Wu, H.; Chen, X.; Zhang, L.; Ou-Yang, W. Self-powered porous polymer sensors with high sensitivity for machine learning-assisted motion and rehabilitation monitoring. Nano Energy 2024, 128, 109817. [Google Scholar] [CrossRef]
- Dong, K.; Peng, X.; Wang, Z.L. Fiber/fabric-based piezoelectric and triboelectric nanogenerators for flexible/stretchable and wearable electronics and artificial intelligence. Adv. Mater. 2020, 32, 1902549. [Google Scholar] [CrossRef] [PubMed]
- Bulathsinghala, R.L.; Ding, W.; Dharmasena, R. Triboelectric nanogenerators for wearable sensing applications: A system level analysis. Nano Energy 2023, 116, 108792. [Google Scholar] [CrossRef]
- Dassanayaka, D.G.; Alves, T.M.; Wanasekara, N.D.; Dharmasena, I.G.; Ventura, J. Recent progresses in wearable triboelectric nanogenerators. Adv. Funct. Mater. 2022, 32, 2205438. [Google Scholar] [CrossRef]
- Kamilya, T.; Shin, J.; Cho, H.; Park, J. Corn starch-derived gel for high-performance triboelectric nanogenerators. ACS Appl. Polym. Mater. 2023, 6, 1006–1014. [Google Scholar] [CrossRef]
- Wang, Z.L. On Maxwell’s displacement current for energy and sensors: The origin of nanogenerators. Mater. Today 2017, 20, 74–82. [Google Scholar] [CrossRef]
- Fan, F.R.; Tang, W.; Wang, Z.L. Flexible nanogenerators for energy harvesting and self-powered electronics. Adv. Mater. 2016, 28, 4283–4305. [Google Scholar] [CrossRef] [PubMed]
- Huang, J.; Shao, J.; Zhong, W.; Sun, C.; Zhang, G.; Chen, L.; Fang, J.; Li, C.; Wang, J.; Feng, X.; et al. A wind bell inspired triboelectric nanogenerator for extremely low-speed and omnidirectional wind energy harvesting. Small Methods 2024, 2400078. [Google Scholar] [CrossRef] [PubMed]
- Shao, J.; Yu, L.; Skov, A.L.; Daugaard, A.E.E. Highly stretchable conductive MWCNT-PDMS composite with self-enhanced conductivity. J. Mater. Chem. C 2020, 8, 13389–13395. [Google Scholar] [CrossRef]
- Rehman, M.M.; Khan, M.; ur Rehman, H.M.M.; Siddiqui, G.U.; Ahmad, Z.; Ali, K.; Khan, S.A.; Saqib, M.; Gul, J.; Kim, W.Y. Nanomaterials in humidity sensors. In Handbook of Nanomaterials; Elsevier: Amsterdam, The Netherlands, 2024; Volume 1, pp. 513–566. [Google Scholar]
- Kamilya, T.; Han, D.; Shin, J.; Kwon, S.; Park, J. An ultrasensitive laser-induced graphene electrode-based triboelectric sensor utilizing trapped air as effective dielectric layer. Polymers 2023, 16, 26. [Google Scholar] [CrossRef]
- Yang, B.; Zeng, W.; Peng, Z.H.; Liu, S.; Chen, K.; Tao, X. A fully verified theoretical analysis of contact-mode triboelectric nanogenerators as a wearable power source. Adv. Energy Mater. 2016, 6, 1600505. [Google Scholar] [CrossRef]
- Chu, H.; Jang, H.; Lee, Y.; Chae, Y.; Ahn, J.-H. Conformal, graphene-based triboelectric nanogenerator for self-powered wearable electronics. Nano Energy 2016, 27, 298–305. [Google Scholar] [CrossRef]
- Huang, L.; Bu, X.; Zhang, P.; Zhang, K.; Li, Y.; Wang, D.; Ding, C. Self-powered motion state monitoring system based on combined triboelectric nanogenerators for human physiological signal monitoring and energy collection. Microelectron. Eng. 2024, 284, 112127. [Google Scholar] [CrossRef]
- Li, W.; Lu, L.; Kottapalli, A.G.P.; Pei, Y. Bioinspired sweat-resistant wearable triboelectric nanogenerator for movement monitoring during exercise. Nano Energy 2022, 95, 107018. [Google Scholar] [CrossRef]
- Li, Q.; Dai, K.; Zhang, W.; Wang, X.; You, Z.; Zhang, H. Reprint of: Triboelectric nanogenerator-based wearable electronic devices and systems: Toward informatization and intelligence. Digit. Signal Process. 2022, 125, 103570. [Google Scholar] [CrossRef]
- Bairagi, S.; Kumar, C.; Babu, A.; Aliyana, A.K.; Stylios, G.; Pillai, S.C.; Mulvihill, D.M. Wearable nanocomposite textile-based piezoelectric and triboelectric nanogenerators: Progress and perspectives. Nano Energy 2023, 118, 108962. [Google Scholar] [CrossRef]
- Rehman, H.M.M.U.; Prasanna, A.P.S.; Rehman, M.M.; Khan, M.; Kim, S.J.; Kim, W.Y. Edible rice paper-based multifunctional humidity sensor powered by triboelectricity. Sustain. Mater. Technol. 2023, 36, e00596. [Google Scholar] [CrossRef]
- Fan, C.; Long, Z.; Zhang, Y.; Mensah, A.; He, H.; Wei, Q.; Lv, P. Robust integration of energy harvesting with daytime radiative cooling enables wearing thermal comfort self-powered electronic devices. Nano Energy 2023, 116, 108842. [Google Scholar] [CrossRef]
- Gu, W.; Cao, J.; Dai, S.; Hu, H.; Zhong, Y.; Cheng, G.; Zhang, Z.; Ding, J. Self-powered slide tactile sensor with wheel-belt structures based on triboelectric effect and electrostatic induction. Sens. Actuators A Phys. 2021, 331, 113022. [Google Scholar] [CrossRef]
- Peng, W.; Du, S. The advances in conversion techniques in triboelectric energy harvesting: A review. IEEE Trans. Circuits Syst. I Regul. Pap. 2023, 70, 3049–3062. [Google Scholar] [CrossRef]
- Zeng, Q.; Chen, A.; Zhang, X.; Luo, Y.; Tan, L.; Wang, X. A dual-functional triboelectric nanogenerator based on the comprehensive integration and synergetic utilization of triboelectrification, electrostatic induction, and electrostatic discharge to achieve alternating current/direct current convertible outputs. Adv. Mater. 2023, 35, 2208139. [Google Scholar] [CrossRef] [PubMed]
- Diaz, A.F.; Felix-Navarro, R.M. A semi-quantitative tribo-electric series for polymeric materials: The influence of chemical structure and properties. J. Electrost. 2004, 62, 277–290. [Google Scholar] [CrossRef]
- Zou, H.; Guo, L.; Xue, H.; Zhang, Y.; Shen, X.; Liu, X.; Wang, P.; He, X.; Dai, G.; Jiang, P.; et al. Quantifying and understanding the triboelectric series of inorganic non-metallic materials. Nat. Commun. 2020, 11, 2093. [Google Scholar] [CrossRef]
- Shao, J.; Zhou, L.; Chen, Y.; Liu, X.; Ji, M. Model-based dielectric constant estimation of polymeric nanocomposite. Polymers 2022, 14, 1121. [Google Scholar] [CrossRef]
- Shao, J.; Liao, X.; Ji, M.; Liu, X. A modeling study of the dielectric property of polymeric nanocomposites based on the developed Rayleigh model. ACS Appl. Polym. Mater. 2021, 3, 6338–6344. [Google Scholar] [CrossRef]
- Chung, C.K.; Ke, K.H. High contact surface area enhanced Al/PDMS triboelectric nanogenerator using novel overlapped microneedle arrays and its application to lighting and self-powered devices. Appl. Surf. Sci. 2020, 508, 145310. [Google Scholar] [CrossRef]
- Repoulias, A.; Logothetis, I.; Matsouka, D.; Vassiliadis, S. Contact area of electrification materials relating to triboelectric generators: A comparative study. Electron. Mater. Lett. 2024, 20, 283–292. [Google Scholar] [CrossRef]
- Han, J.; Li, J.; Zhang, X.; Zhao, L.; Wang, C. Enhancing the performance of triboelectric nanogenerator via chitosan films surface modification. Chem. Eng. J. 2024, 489, 151493. [Google Scholar] [CrossRef]
- Yin, P.; Aw, K.C.; Jiang, X.; Xin, C.; Guo, H.; Tang, L.; Peng, Y.; Li, Z. Fish gills inspired parallel-cell triboelectric nanogenerator. Nano Energy 2022, 95, 106976. [Google Scholar] [CrossRef]
- Yin, P.; Tang, L.; Li, Z.; Guo, H.; Aw, K.C. Circuit representation, experiment and analysis of parallel-cell triboelectric nanogenerator. Energy Convers. Manag. 2023, 278, 116741. [Google Scholar] [CrossRef]
- Feng, L.; Wang, Z.L.; Cao, X.; Zhang, L. Accordion-inspired parallelly assembled triboelectric nanogenerator: For efficient biomechanical energy harvesting and music responding. Nano Today 2023, 49, 101760. [Google Scholar] [CrossRef]
- He, X.; Zhang, H.; Jiang, J.; Liu, X. Output characteristics of series-parallel triboelectric nanogenerators. Nanotechnology 2023, 34, 155403. [Google Scholar] [CrossRef] [PubMed]
- Wang, Z.L. Triboelectric nanogenerators as new energy technology for self-powered systems and as active mechanical and chemical sensors. ACS Nano 2013, 7, 9533–9557. [Google Scholar] [CrossRef] [PubMed]
- Zhang, H.; Zhang, J.; Hu, Z.; Quan, L.; Shi, L.; Chen, J.; Xuan, W.; Zhang, Z.; Dong, S.; Luo, J. Waist-wearable wireless respiration sensor based on triboelectric effect. Nano Energy 2019, 59, 75–83. [Google Scholar] [CrossRef]
- Jo, S.; Kim, I.; Jayababu, N.; Roh, H.; Kim, Y.; Kim, D. Antibacterial and soluble paper-based skin-attachable human motion sensor using triboelectricity. ACS Sustain. Chem. Eng. 2020, 8, 10786–10794. [Google Scholar] [CrossRef]
- Wen, Z.; Yang, Y.; Sun, N.; Li, G.; Liu, Y.; Chen, C.; Shi, J.; Xie, L.; Jiang, H.; Bao, D.; et al. A wrinkled PEDOT: PSS film based stretchable and transparent triboelectric nanogenerator for wearable energy harvesters and active motion sensors. Adv. Funct. Mater. 2018, 28, 1803684. [Google Scholar] [CrossRef]
- Xue, H.; Yang, Q.; Wang, D.; Luo, W.; Wang, W.; Lin, M.; Liang, D.; Luo, Q. A wearable pyroelectric nanogenerator and self-powered breathing sensor. Nano Energy 2017, 38, 147–154. [Google Scholar] [CrossRef]





Disclaimer/Publisher’s Note: The statements, opinions and data contained in all publications are solely those of the individual author(s) and contributor(s) and not of MDPI and/or the editor(s). MDPI and/or the editor(s) disclaim responsibility for any injury to people or property resulting from any ideas, methods, instructions or products referred to in the content. |
© 2024 by the authors. Licensee MDPI, Basel, Switzerland. This article is an open access article distributed under the terms and conditions of the Creative Commons Attribution (CC BY) license (https://creativecommons.org/licenses/by/4.0/).
Share and Cite
Zhou, L.; Liu, X.; Zhong, W.; Pan, Q.; Sun, C.; Gu, Z.; Fang, J.; Li, C.; Wang, J.; Dong, X.; et al. Wearable Smart Silicone Belt for Human Motion Monitoring and Power Generation. Polymers 2024, 16, 2146. https://doi.org/10.3390/polym16152146
Zhou L, Liu X, Zhong W, Pan Q, Sun C, Gu Z, Fang J, Li C, Wang J, Dong X, et al. Wearable Smart Silicone Belt for Human Motion Monitoring and Power Generation. Polymers. 2024; 16(15):2146. https://doi.org/10.3390/polym16152146
Chicago/Turabian StyleZhou, Lijun, Xue Liu, Wei Zhong, Qinying Pan, Chao Sun, Zhanyong Gu, Jiwen Fang, Chong Li, Jia Wang, Xiaohong Dong, and et al. 2024. "Wearable Smart Silicone Belt for Human Motion Monitoring and Power Generation" Polymers 16, no. 15: 2146. https://doi.org/10.3390/polym16152146
APA StyleZhou, L., Liu, X., Zhong, W., Pan, Q., Sun, C., Gu, Z., Fang, J., Li, C., Wang, J., Dong, X., & Shao, J. (2024). Wearable Smart Silicone Belt for Human Motion Monitoring and Power Generation. Polymers, 16(15), 2146. https://doi.org/10.3390/polym16152146

