Bioactive Glasses Enriched with Strontium or Zinc with Different Degrees of Structural Order as Components of Chitosan-Based Composite Scaffolds for Bone Tissue Engineering
Abstract
:1. Introduction
2. Materials and Methods
2.1. Preparation of Sol-Gel-Derived Bioglasses
2.2. Preparation of Porous Composites Using Chitosan and Bioglasses
2.3. Low-Angle Laser Light Scattering—Particle Size Analysis
2.4. Thermogravimetric Analysis (TG)/Differential Thermal Analysis (DTA)
2.5. Fourier Transform Infrared (FTIR) Spectroscopy
2.6. XRD Analysis of Bioglass after Thermal Treatment at 550 °C/3 h, 650 °C/10 h and 1050 °C/5 h
2.7. Estimation of the Number of Ions Released into Deionised Water
2.7.1. Flame Atomic Absorption Spectrometry
2.7.2. Inductively Coupled Plasma Method (ICP-EOS)
2.7.3. Evaluation of Bioactivity by Means of SEM-EDS Analysis
2.7.4. Cytocompatibility Test
2.7.5. Statistical Analysis
3. Results and Discussion
3.1. Thermal and Structural Characterisation of Bioglasses
3.2. Ion Release from Bioglasses and Composites
3.3. Bioactivity in SBF Solution
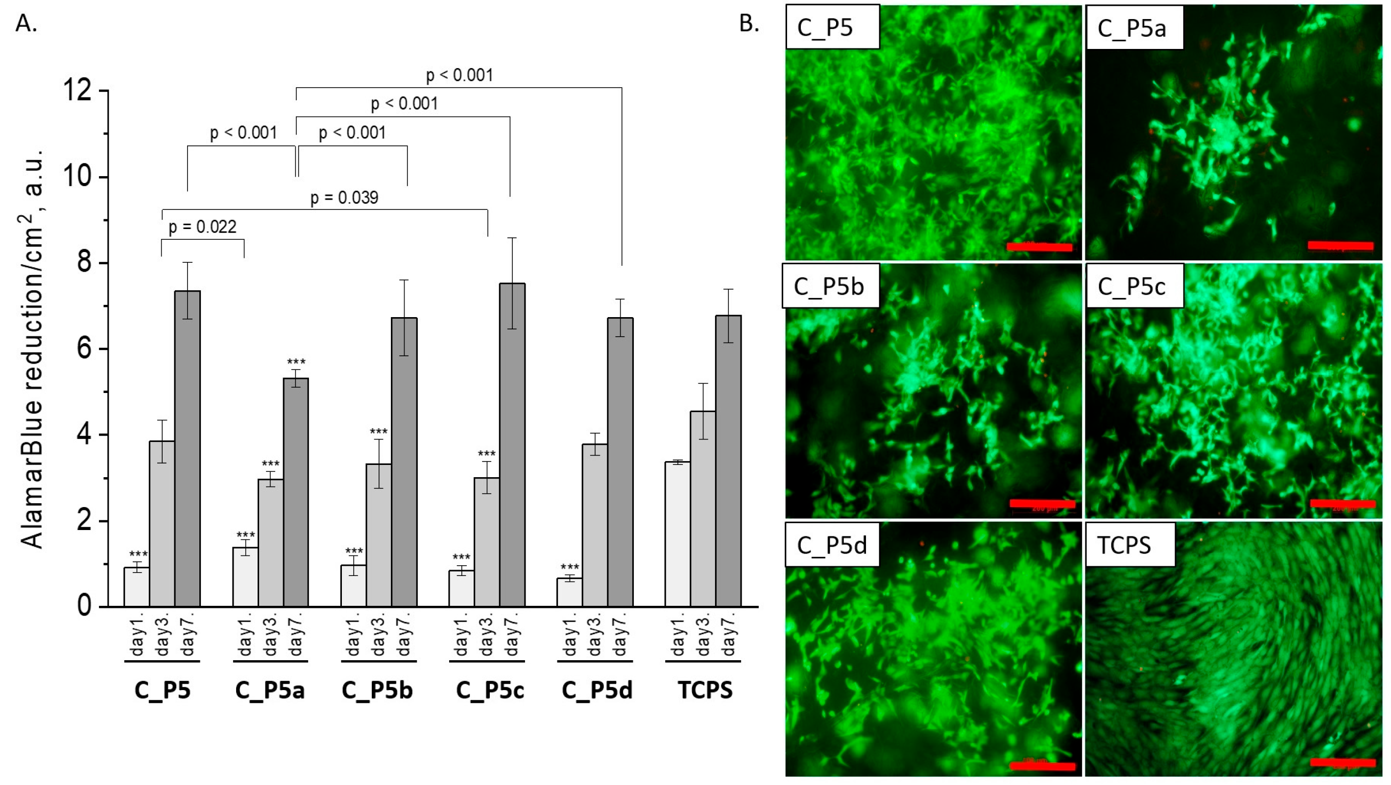
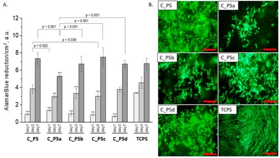
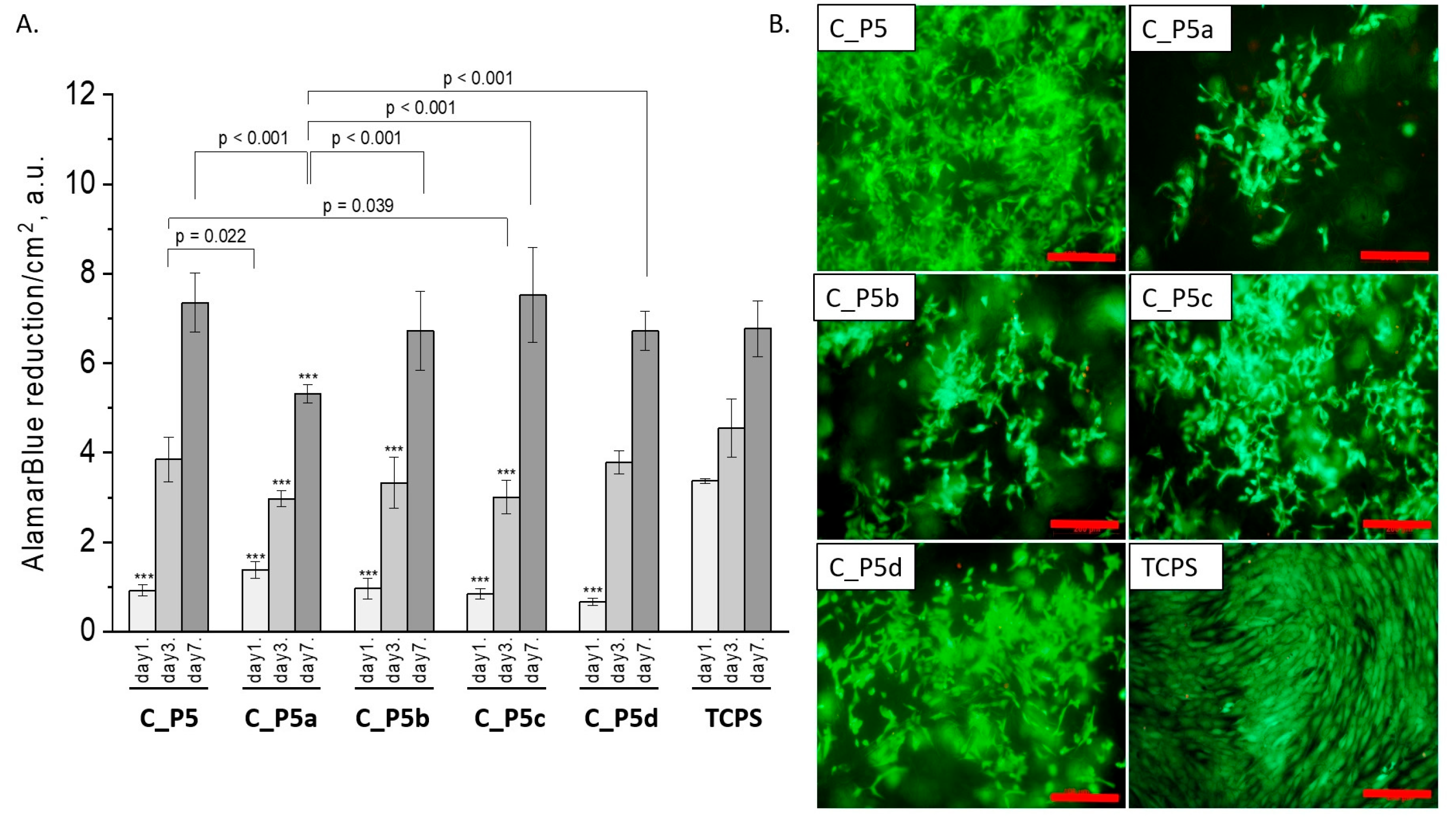
3.4. Cytocompatibility Evaluation
4. Conclusions
Author Contributions
Funding
Institutional Review Board Statement
Data Availability Statement
Conflicts of Interest
References
- Łączka, M.; Cholewa-Kowalska, K.; Osyczka, A.M. Bioactivity and osteoinductivity of glasses and glassceramics and their material determinants. Ceram. Int. 2016, 42, 14313–14325. [Google Scholar] [CrossRef]
- Wang, Y.X.; Robertson, J.L.; Spillman, W.B.; Claus, R.O. Effects of the chemical structure and the surface properties of polymeric biomaterials on their biocompatibility. Pharm. Res. 2004, 21, 1362–1373. [Google Scholar] [CrossRef] [PubMed]
- Cormack, A.N.; Tilocca, A. Structure and biological activity of glasses and ceramics. Philos. Trans. R. Soc. A Math. Phys. Eng. Sci. 2012, 370, 1271–1280. [Google Scholar] [CrossRef] [PubMed]
- Pamula, E.; Kokoszka, J.; Cholewa-Kowalska, K.; Laczka, M.; Kantor, L.; Niedzwiedzki, L.; Reilly, G.C.; Filipowska, J.; Madej, W.; Kolodziejczyk, M.; et al. Degradation, bioactivity, and osteogenic potential of composites made of PLGA and two different sol-gel bioactive glasses. Ann. Biomed. Eng. 2011, 39, 2114–2129. [Google Scholar] [CrossRef]
- Rezwan, K.; Chen, Q.Z.; Blaker, J.J.; Boccaccini, A.R. Biodegradable and bioactive porous polymer/inorganic composite scaffolds for bone tissue engineering. Biomaterials 2006, 27, 3413–3431. [Google Scholar] [CrossRef] [PubMed]
- Baino, F.; Fiorilli, S.; Vitale-Brovarone, C. Bioactive glass-based materials with hierarchical porosity for medical applications: Review of recent advances. Acta Biomater. 2016, 42, 18–32. [Google Scholar] [CrossRef] [PubMed]
- Ahsan, S.M.; Thomas, M.; Reddy, K.K.; Sooraparaju, S.G.; Asthana, A.; Bhatnagar, I. Chitosan as biomaterial in drug delivery and tissue engineering. Int. J. Biol. Macromol. 2018, 110, 97–109. [Google Scholar] [CrossRef]
- Li, J.; Zhuang, S. Antibacterial activity of chitosan and its derivatives and their interaction mechanism with bacteria: Current state and perspectives. Eur. Polym. J. 2020, 138, 109984. [Google Scholar] [CrossRef]
- Choi, C.; Nam, J.-P.; Nah, J.-W. Application of chitosan and chitosan derivatives as biomaterials. J. Ind. Eng. Chem. 2016, 33, 1–10. [Google Scholar] [CrossRef]
- Mourya, V.K.; Inamdar, N.N. Chitosan-modifications and applications: Opportunities galore. React. Funct. Polym. 2008, 68, 1013–1051. [Google Scholar] [CrossRef]
- Kędzierska, M.; Miłowska, K. Zastosowanie biomateriałów na bazie chitozanu w leczeniu trudno gojących się ran [The use of chitosan-based biomaterials for the treatment of hard-healing wounds]. Postępy Hig. I Med. Doświadczalnej 2019, 73, 768–781. [Google Scholar] [CrossRef]
- Shariatinia, Z. Carboxymethyl chitosan: Properties and biomedical applications. Int. J. Biol. Macromol. 2018, 120, 1406–1419. [Google Scholar] [CrossRef] [PubMed]
- El-Kady, A.M.; Saad, E.A.; El-Hady, B.M.A.; Farag, M.M. Synthesis of silicate glass/poly(l-lactide) composite scaffolds by freeze-extraction technique: Characterization and in vitro bioactivity evaluation. Ceram. Int. 2010, 36, 995–1009. [Google Scholar] [CrossRef]
- Cacciotti, I. Bivalent cationic ions doped bioactive glasses: The influence of magnesium, zinc, strontium and copper on the physical and biological properties. J. Mater. Sci. 2017, 52, 8812–8831. [Google Scholar] [CrossRef]
- Lin, Z.; Shen, D.; Zhou, W.; Zheng, Y.; Kong, T.; Liu, X.; Wu, S.; Chu, P.K.; Zhao, Y.; Wu, J.; et al. Regulation of extracellular bioactive cations in bone tissue microenvironment induces favorable osteoimmune conditions to accelerate in situ bone regeneration. Bioact. Mater. 2021, 6, 2315–2330. [Google Scholar] [CrossRef]
- Gentleman, E.; Fredholm, Y.C.; Jell, G.; Lotfibakhshaiesh, N.; O’Donnell, M.D.; Hill, R.G.; Stevens, M.M. The effects of strontium-substituted bioactive glasses on osteoblasts and osteoclasts in vitro. Biomaterials 2010, 31, 3949–3956. [Google Scholar] [CrossRef] [PubMed]
- Moghanian, A.; Firoozi, S.; Tahriri, M. Characterization, in vitro bioactivity and biological studies of sol-gel synthesized SrO substituted 58S bioactive glass. Ceram. Int. 2017, 43, 14880–14890. [Google Scholar] [CrossRef]
- Balasubramanian, P.; Strobel, L.A.; Kneser, U.; Boccaccini, A.R. Zinc-containing bioactive glasses for bone regeneration, dental and orthopedic applications. Biomed. Glas. 2015, 1, 51–69. [Google Scholar] [CrossRef]
- Ramaswamy, Y.; Wu, C.; Zhou, H.; Zreiqat, H. Biological response of human bone cells to zinc-modified Ca-Si-based ceramics. Acta Biomater. 2008, 4, 1487–1497. [Google Scholar] [CrossRef]
- Atkinson, I.; Anghel, E.M.; Predoana, L.; Mocioiu, O.C.; Jecu, L.; Raut, I.; Munteanu, C.; Culita, D.; Zaharescu, M. Influence of ZnO addition on the structural, in vitro behavior and antimicrobial activity of sol-gel derived CaO–P2O5–SiO2 bioactive glasses. Ceram. Int. 2016, 42, 3033–3045. [Google Scholar] [CrossRef]
- Beyersmann, D. Homeostasis and Cellular Functions of Zinc. Materwiss Werksttech 2002, 33, 764–769. [Google Scholar] [CrossRef]
- Arcos, D.; Greenspan, D.C.; Vallet-Regí, M. Influence of the Stabilization Temperature on Textural and Structural Features and Ion Release in SiO2−CaO−P2O5 Sol−Gel Glasses. Chem. Mater. 2002, 14, 1515–1522. [Google Scholar] [CrossRef]
- Holand, W.; Beall, G.H. Glass Technology, 3rd ed.; Collective work; ARKADY: Warszawa, Poland, 1987. [Google Scholar]
- de Pablos Martín, A.; Brauer, D.S. Crystallization of Glasses and Its Impact on Bioactivity and Other Properties. In Bioactive Glasses and Glass-Ceramics: Fundamentals and Applications; Wiley: Hoboken, NJ, USA, 2022; pp. 17–31. [Google Scholar] [CrossRef]
- Kapoor, S.; Goel, A.; Tilocca, A.; Dhuna, V.; Bhatia, G.; Dhuna, K.; Ferreira, J.M. Role of glass structure in defining the chemical dissolution behavior, bioactivity and antioxidant properties of zinc and strontium co-doped alkali-free phosphosilicate glasses. Acta Biomater. 2014, 10, 3264–3278. [Google Scholar] [CrossRef]
- Chitra, S.; Bargavi, P.; Durgalakshmi, D.; Rajashree, P.; Balakumar, S. Role of sintering temperature dependent crystallization of bioactive glasses on erythrocyte and cytocompatibility. Process. Appl. Ceram. 2019, 13, 12–23. [Google Scholar] [CrossRef]
- Ma, J.; Chen, C.Z.; Wang, D.G.; Meng, X.G.; Shi, J.Z. Influence of the sintering temperature on the structural feature and bioactivity of sol-gel derived SiO2−CaO−P2O5 bioglass. Ceram. Int. 2010, 36, 1911–1916. [Google Scholar] [CrossRef]
- El-Ghannam, A.; Hamazawy, E.; Yehia, A. Effect of thermal treatment on bioactive glass microstructure, corrosion behavior, potential, and protein adsorption. J. Biomed. Mater. Res. 2001, 55, 387–395. [Google Scholar] [CrossRef]
- Shivalingam, C.; Purushothaman, B.; Riju Chandran, R.; Subramanium, B. Thermal treatment stimulus on erythrocyte compatibility and hemostatic behavior of one-dimensional bioactive nanostructures. J. Biomed. Mater. Res. Part. A 2020, 108, 2277–2290. [Google Scholar] [CrossRef]
- Arstila, H.; Hupa, L.; Karlsson, K.H.; Hupa, M. Influence of heat treatment on crystallization of bioactive glasses. J. Non-Cryst. Solids 2008, 354, 722–728. [Google Scholar] [CrossRef]
- Liu, X.; Ding, C.; Chu, P.K. Mechanism of apatite formation on wollastonite coatings in simulated body fluids. Biomaterials 2004, 25, 1755–1761. [Google Scholar] [CrossRef]
- Naruphontjirakul, P.; Tsigkou, O.; Li, S.; Porter, A.E.; Jones, J.R. Human mesenchymal stem cells differentiate into an osteogenic lineage in presence of strontium containing bioactive glass nanoparticles. Acta Biomater. 2019, 90, 373–392. [Google Scholar] [CrossRef]
- Li, M.; Zhu, L.; Lin, D. Toxicity of ZnO Nanoparticles to Escherichia coli: Mechanism and the Influence of Medium Components. Environ. Sci. Technol. 2011, 45, 1977–1983. [Google Scholar] [CrossRef] [PubMed]
- Liu, C.; Chen, C.-W.; Ducheyne, P. In vitro surface reaction layer formation and dissolution of calcium phosphate cement–bioactive glass composites. Biomed. Mater. 2008, 3, 034111. [Google Scholar] [CrossRef] [PubMed]
- Ciołek, L.; Biernat, M.; Jaegermann, Z.; Tymowicz-Grzyb, P.; Taźbierski, P.; Jastrzębska, A.; Olszyna, A. Controlling the microstructure of lyophilized porous biocomposites by the addition of ZnO-doped bioglass. Int. J. Appl. Ceram. Technol. 2017, 14, 1107–1116. [Google Scholar] [CrossRef]
- Filho, O.P.; La Torre, G.P.; Hench, L.L. Effect of crystallization on apatite-layer formation of bioactive glass 45S5. J. Biomed. Mater. Res. 1996, 30, 509–514. [Google Scholar] [CrossRef]
- Li, P.; Yang, Q.; Zhang, F.; Kokubo, T. The effect of residual glassy phase in a bioactive glass-ceramic on the formation of its surface apatite layer in vitro. J. Mater. Sci. Mater. Med. 1992, 3, 452–456. [Google Scholar] [CrossRef]
- Fredholm, Y.C.; Karpukhina, N.; Brauer, D.S.; Jones, J.R.; Law, R.V.; Hill, R.G. Influence of strontium for calcium substitution in bioactive glasses on degradation, ion release and apatite formation. J. R. Soc. Interface 2012, 9, 880–889. [Google Scholar] [CrossRef] [PubMed]









| Bioglass | Particle Size (µm) | ||
|---|---|---|---|
| dv(0.1) (10% Vol. of Sample Population is Less Than) | dv(0.5) (50% Vol. of Sample Population is Less Than) | dv(0.9) (90% Vol. of Sample Population is Less Than) | |
| P5 | 7.4 | 59.3 | 164.0 |
| P5a | 6.8 | 58.1 | 161.5 |
| P5b | 5.7 | 46.1 | 136.4 |
| P5c | 5.4 | 45.7 | 132.4 |
| P5d | 7.5 | 65.7 | 169.6 |
| P5Zn2 | 6.4 | 58.5 | 156.8 |
| P5Zn2a | 4.9 | 40.3 | 137.1 |
| P5Zn2b | 4.4 | 29.5 | 126.5 |
| P5Zn2c | 6.7 | 53.9 | 160.1 |
| P5Zn2d | 6.1 | 52.6 | 151.0 |
| P5Sr2 | 6.0 | 46.9 | 127.6 |
| P5Sr2a | 5.9 | 52.1 | 154.7 |
| P5Sr2b | 5.3 | 42.9 | 134.7 |
| P5Sr2c | 5.3 | 40.7 | 141.6 |
| P5Sr2d | 5.9 | 53.9 | 154.4 |
| Thermal Treatment Parameters | Bioglass Compositions | ||
|---|---|---|---|
| SiO2 70 wt.%, CaO 25 wt.%, P2O5 5 wt.% | SiO2 70 wt.%, CaO 23 wt.%, P2O5 5 wt.%, ZnO2 wt.% | SiO2 70 wt.%, CaO 23 wt.%, P2O5 5 wt.%, SrO2 wt.% | |
| 550 °C/3 h | P5 | P5Zn2 | P5Sr2 |
| (a): 600 °C/3 h | P5a | P5Zn2a | P5Sr2a |
| (b): 600 °C/10 h | P5b | P5Zn2b | P5Sr2b |
| (c): 650 °C/3 h | P5c | P5Zn2c | P5Sr2c |
| (d): 650 °C/10 h | P5d | P5Zn2d | P5Sr2d |
| (e): 1050 °C/5 h | P5e | P5Zn2e | P5Sr2e |
| Thermal Treatment Parameters of Bioglasses | Composition of Bioglass Used for Composite Preparation | ||
|---|---|---|---|
| SiO2 70 wt.% CaO 25 wt.% P2O5 5 wt.% | SiO2 70 wt.% CaO 23 wt.% P2O5 5 wt.% ZnO2 wt.% | SiO2 70 wt.% CaO 23 wt.% P2O5 5 wt.% SrO2 wt.% | |
| 550 °C/3 h | C_P5 | C_P5Zn2 | C_P5Sr2 |
| (a): 600 °C/3 h | C_P5a | C_P5Zn2a | C_P5Sr2a |
| (b): 600 °C/10 h | C_P5b | C_P5Zn2b | C_P5Sr2b |
| (c): 650 °C/3 h | C_P5c | C_P5Zn2c | C_P5Sr2c |
| (d): 650 °C/10 h | C_P5d | C_P5Zn2d | C_P5Sr2d |
| Bioglass | Sample Symbol | Heat Treatment Parameters | Crystalline Phase Content (wt.%) | |
|---|---|---|---|---|
| Temp (°C) | Time (h) | |||
| P5 | P5 | 550 | 3 | 41.2 |
| P5d | 650 | 10 | 44.8 | |
| P5e | 1050 | 5 | 71.8 | |
| P5Zn2 | P5Zn2 | 550 | 3 | 24.2 |
| P5Zn2d | 650 | 10 | 24.3 | |
| P5Zn2e | 1050 | 5 | 99.8 | |
| P5Sr2 | P5Sr2 | 550 | 3 | 22.0 |
| P5Sr2d | 650 | 10 | 24.2 | |
| P5Sr2e | 1050 | 5 | 81.2 | |
| Type of Sample | Symbol of Bioglass | Amount of Released Zn2+ Ions (mg/L) | Amount of Released Sr2+ Ions (mg/L) |
|---|---|---|---|
| Bioglasses | P5Sr2 | bdl | 5.91 ± 0.7 |
| P5Sr2d | bdl | 4.58 ± 0.54 | |
| Composites | C_P5Zn2 | 0.29 ± 0.03 | bdl |
| C_P5Zn2a | 0.58 ± 0.07 | bdl | |
| C_P5Zn2b | 0.38 ± 0.04 | bdl | |
| C_P5Zn2c | 0.37 ± 0.04 | bdl | |
| C_P5Zn2d | 0.28 ± 0.03 | bdl |
Disclaimer/Publisher’s Note: The statements, opinions and data contained in all publications are solely those of the individual author(s) and contributor(s) and not of MDPI and/or the editor(s). MDPI and/or the editor(s) disclaim responsibility for any injury to people or property resulting from any ideas, methods, instructions or products referred to in the content. |
© 2023 by the authors. Licensee MDPI, Basel, Switzerland. This article is an open access article distributed under the terms and conditions of the Creative Commons Attribution (CC BY) license (https://creativecommons.org/licenses/by/4.0/).
Share and Cite
Ciołek, L.; Krok-Borkowicz, M.; Gąsiński, A.; Biernat, M.; Antosik, A.; Pamuła, E. Bioactive Glasses Enriched with Strontium or Zinc with Different Degrees of Structural Order as Components of Chitosan-Based Composite Scaffolds for Bone Tissue Engineering. Polymers 2023, 15, 3994. https://doi.org/10.3390/polym15193994
Ciołek L, Krok-Borkowicz M, Gąsiński A, Biernat M, Antosik A, Pamuła E. Bioactive Glasses Enriched with Strontium or Zinc with Different Degrees of Structural Order as Components of Chitosan-Based Composite Scaffolds for Bone Tissue Engineering. Polymers. 2023; 15(19):3994. https://doi.org/10.3390/polym15193994
Chicago/Turabian StyleCiołek, Lidia, Małgorzata Krok-Borkowicz, Arkadiusz Gąsiński, Monika Biernat, Agnieszka Antosik, and Elżbieta Pamuła. 2023. "Bioactive Glasses Enriched with Strontium or Zinc with Different Degrees of Structural Order as Components of Chitosan-Based Composite Scaffolds for Bone Tissue Engineering" Polymers 15, no. 19: 3994. https://doi.org/10.3390/polym15193994
APA StyleCiołek, L., Krok-Borkowicz, M., Gąsiński, A., Biernat, M., Antosik, A., & Pamuła, E. (2023). Bioactive Glasses Enriched with Strontium or Zinc with Different Degrees of Structural Order as Components of Chitosan-Based Composite Scaffolds for Bone Tissue Engineering. Polymers, 15(19), 3994. https://doi.org/10.3390/polym15193994

