Fabrication of Curcumin Diethyl γ-Aminobutyrate-Loaded Chitosan-Coated Magnetic Nanocarriers for Improvement of Cytotoxicity against Breast Cancer Cells
Abstract
1. Introduction
2. Materials and Methods
2.1. Fabrication of Ch-IONPs
2.2. Experimental Designs
2.2.1. Single-Factor Experiments
2.2.2. Optimization Using the BBD-Based RSM
2.3. Fabrication of CUR-2GE-Ch-IONPs
2.4. Characterization
2.5. Storage Stability
2.6. In Vitro Release of CUR-2GE from CUR-2GE-Ch-IONPs
2.7. In Vitro Cytotoxicity Studies
2.8. Live/Dead Cell Staining
2.9. In Vitro Cellular Uptake
2.10. Statistical Analysis
3. Results and Discussion
3.1. Experimental Designs
3.1.1. Single-Factor Experiments
3.1.2. Optimization Using the BBD-Based RSM
3.2. Fabrication of CUR-2GE-Ch-IONPs
3.3. Characterization
3.3.1. Morphology
3.3.2. Encapsulation Efficiency and Loading Capacity
3.3.3. Surface Functional Groups
3.3.4. Chemical State Analysis Using XPS
3.3.5. Thermal Analysis
3.3.6. Crystalline Phase
3.3.7. Magnetic Properties
3.4. Storage Stability Tests
3.5. Release of CUR-2GE from the CUR-2GE-Ch-IONPs
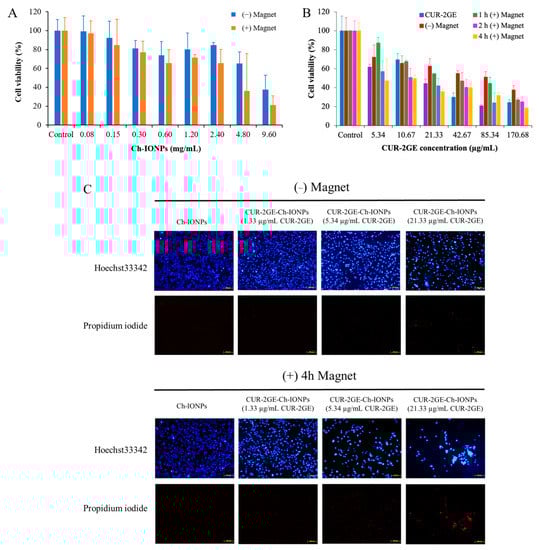
3.6. In Vitro Cytotoxicity Studies
3.7. In Vitro Cellular Uptake
4. Conclusions
Supplementary Materials
Author Contributions
Funding
Institutional Review Board Statement
Informed Consent Statement
Data Availability Statement
Acknowledgments
Conflicts of Interest
References
- Khan, T.; Gurav, P. PhytoNanotechnology: Enhancing Delivery of Plant Based Anti-Cancer Drugs. Front. Pharmacol. 2018, 8, 1002. [Google Scholar] [CrossRef] [PubMed]
- Lu, A.H.; Salabas, E.L.; Schüth, F. Magnetic Nanoparticles: Synthesis, Protection, Functionalization, and Application. Angew. Chem. Int. 2007, 46, 1222–1244. [Google Scholar] [CrossRef] [PubMed]
- Lartigue, L.; Alloyeau, D.; Kolosnjaj-Tabi, J.; Javed, Y.; Guardia, P.; Riedinger, A.; Péchoux, C.; Pellegrino, T.; Wilhelm, C.; Gazeau, F. Biodegradation of Iron Oxide Nanocubes: High-Resolution in Situ Monitoring. ACS Nano 2013, 7, 3939–3952. [Google Scholar] [CrossRef] [PubMed]
- Arias, L.S.; Pessan, J.P.; Vieira, A.P.M.; de Lima, T.M.T.; Delbem, A.C.B.; Monteiro, D.R. Iron Oxide Nanoparticles for Biomedical Applications: A Perspective on Synthesis, Drugs, Antimicrobial Activity, and Toxicity. Antibiotics 2018, 7, 46. [Google Scholar] [CrossRef] [PubMed]
- Yang, L.; Kuang, H.; Zhang, W.; Aguilar, Z.P.; Xiong, Y.; Lai, W.; Xu, H.; Wei, H. Size Dependent Biodistribution and Toxicokinetics of Iron Oxide Magnetic Nanoparticles in Mice. Nanoscale 2015, 7, 625–636. [Google Scholar] [CrossRef]
- D’Souza, A.A.; Devarajan, P.V. Bioenhanced Oral Curcumin Nanoparticles: Role of Carbohydrates. Carbohydr. Polym. 2016, 136, 1251–1258. [Google Scholar] [CrossRef]
- Di Paola, C.; D’Agosta, R.; Baletto, F. Geometrical Effects on the Magnetic Properties of Nanoparticles. Nano Lett. 2016, 16, 2885–2889. [Google Scholar] [CrossRef]
- Stueber, D.D.; Villanova, J.; Aponte, I.; Xiao, Z.; Colvin, V.L. Magnetic Nanoparticles in Biology and Medicine: Past, Present, and Future Trends. Pharmaceutics 2021, 13, 943. [Google Scholar] [CrossRef]
- Gavilán, H.; Avugadda, S.K.; Fernández-Cabada, T.; Soni, N.; Cassani, M.; Mai, B.T.; Chantrell, R.; Pellegrino, T. Magnetic Nanoparticles and Clusters for Magnetic Hyperthermia: Optimizing Their Heat Performance and Developing Combinatorial Therapies to Tackle Cancer. Chem. Soc. Rev. 2021, 50, 11614–11667. [Google Scholar]
- Miyazaki, T.; Iwanaga, A.; Shirosaki, Y.; Kawashita, M. In Situ Synthesis of Magnetic Iron Oxide Nanoparticles in Chitosan Hydrogels as a Reaction Field: Effect of Cross-Linking Density. Colloids Surf. B Biointerfaces 2019, 179, 334–339. [Google Scholar] [CrossRef]
- Panda, J.; Satapathy, B.S.; Majumder, S.; Sarkar, R.; Mukherjee, B.; Tudu, B. Engineered Polymeric Iron Oxide Nanoparticles as Potential Drug Carrier for Targeted Delivery of Docetaxel to Breast Cancer Cells. J. Magn. Magn. Mater. 2019, 485, 165–173. [Google Scholar] [CrossRef]
- Qi, L.; Xu, Z.; Jiang, X.; Li, Y.; Wang, M. Cytotoxic Activities of Chitosan Nanoparticles and Copper-Loaded Nanoparticles. Bioorg. Med. Chem. Lett. 2005, 15, 1397–1399. [Google Scholar] [CrossRef] [PubMed]
- Samarghandian, S.; Azimi-Nezhad, M.; Farkhondeh, T.; Samini, F. Anti-Oxidative Effects of Curcumin on Immobilization-Induced Oxidative Stress in Rat Brain, Liver and Kidney. Biomed. Pharmacother. 2017, 87, 223–229. [Google Scholar] [CrossRef] [PubMed]
- Tanvir, E.M.; Hossen, M.S.; Hossain, M.F.; Afroz, R.; Gan, S.H.; Khalil, M.I.; Karim, N. Antioxidant Properties of Popular Turmeric (Curcuma Longa) Varieties from Bangladesh. J. Food Qual. 2017, 2017, 8471785. [Google Scholar] [CrossRef]
- Boroumand, N.; Samarghandian, S.; Hashemy, S.I. Immunomodulatory, Anti-Inflammatory, and Antioxidant Effects of Curcumin. J. Herbmed Pharmacol. 2018, 7, 211–219. [Google Scholar] [CrossRef]
- Menon, V.P.; Sudheer, A.R. Antioxidant and Anti-Inflammatory Properties of Curcumin. Adv. Exp. Med. Biol. 2007, 595, 105–125. [Google Scholar]
- Gonelimali, F.D.; Lin, J.; Miao, W.; Xuan, J.; Charles, F.; Chen, M.; Hatab, S.R. Antimicrobial Properties and Mechanism of Action of Some Plant Extracts against Food Pathogens and Spoilage Microorganisms. Front. Microbiol. 2018, 9, 1639. [Google Scholar] [CrossRef]
- Teow, S.Y.; Liew, K.; Ali, S.A.; Khoo, A.S.B.; Peh, S.C. Antibacterial Action of Curcumin against Staphylococcus Aureus: A Brief Review. J. Trop. Med. 2016, 2016, 2853045. [Google Scholar] [CrossRef]
- Sandikci Altunatmaz, S.; Yilmaz Aksu, F.; Issa, G.; Basaran Kahraman, B.; Dulger Altiner, D.; Buyukunal, S.K. Antimicrobial Effects of Curcumin against L. Monocytogenes, S. Aureus, S. Typhimurium and E. Coli O157: H7 Pathogens in Minced Meat. Vet. Med. 2016, 61, 256–262. [Google Scholar] [CrossRef]
- Jithavech, P.; Suwattananuruk, P.; Hasriadi; Muangnoi, C.; Thitikornpong, W.; Towiwat, P.; Vajragupta, O.; Rojsitthisak, P. Physicochemical Investigation of a Novel Curcumin Diethyl γ-Aminobutyrate, a Carbamate Ester Prodrug of Curcumin with Enhanced Anti-Neuroinflammatory Activity. PLoS ONE 2022, 17, e0265689. [Google Scholar] [CrossRef]
- Hasriadi; Dasuni Wasana, P.W.; Suwattananuruk, P.; Thompho, S.; Thitikornpong, W.; Vajragupta, O.; Rojsitthisak, P.; Towiwat, P. Curcumin Diethyl γ-Aminobutyrate, a Prodrug of Curcumin, for Enhanced Treatment of Inflammatory Pain. ACS Pharmacol. Transl. Sci. 2022, 5, 774–790. [Google Scholar]
- Arami, H.; Khandhar, A.; Liggitt, D.; Krishnan, K.M. In Vivo Delivery, Pharmacokinetics, Biodistribution and Toxicity of Iron Oxide Nanoparticles. Chem. Soc. Rev. 2015, 44, 8576–8607. [Google Scholar] [CrossRef] [PubMed]
- Liao, S.H.; Liu, C.H.; Bastakoti, B.P.; Suzuki, N.; Chang, Y.; Yamauchi, Y.; Lin, F.H.; Wu, K.C.W. Functionalized Magnetic Iron Oxide/Alginate Core-Shell Nanoparticles for Targeting Hyperthermia. Int. J. Nanomed. 2015, 10, 3315–3328. [Google Scholar]
- Sorasitthiyanukarn, F.N.; Muangnoi, C.; Thaweesest, W.; Ratnatilaka Na Bhuket, P.; Jantaratana, P.; Rojsitthisak, P.; Rojsitthisak, P. Polyethylene Glycol-Chitosan Oligosaccharide-Coated Superparamagnetic Iron Oxide Nanoparticles: A Novel Drug Delivery System for Curcumin Diglutaric Acid. Biomolecules 2020, 10, 73. [Google Scholar] [CrossRef]
- Xu, P.; Song, J.; Dai, Z.; Xu, Y.; Li, D.; Wu, C. Effect of Ca2+ cross-linking on the properties and structure of lutein-loaded sodium alginate hydrogels. Int. J. Biol. Macromol. 2021, 193, 53–63. [Google Scholar] [CrossRef] [PubMed]
- Bhunchu, S.; Rojsitthisak, P.; Muangnoi, C.; Rojsitthisak, P. Curcumin Diethyl Disuccinate Encapsulated in Chitosan/Alginate Nanoparticles for Improvement of its in vitro Cytotoxicity against MDA-MB-231 Human Breast Cancer Cells. Pharmazie. 2016, 71, 691–700. [Google Scholar]
- Santadkha, T.; Skolpap, W.; Thitapakorn, V. Diffusion Modeling and In Vitro Release Kinetics Studies of Curcumin−Loaded Superparamagnetic Nanomicelles in Cancer Drug Delivery System. J. Pharm. Sci. 2022, 111, 1690–1699. [Google Scholar] [CrossRef]
- Ge, Y.; Zhang, Y.; He, S.; Nie, F.; Teng, G.; Gu, N. Fluorescence Modified Chitosan-Coated Magnetic Nanoparticles for High-Efficient Cellular Imaging. Nanoscale Res. Lett. 2009, 4, 287. [Google Scholar] [CrossRef]
- Abdel-Hafez, S.M.; Hathout, R.M.; Sammour, O.A. Towards Better Modeling of Chitosan Nanoparticles Production: Screening Different Factors and Comparing Two Experimental Designs. Int. J. Biol. Macromol. 2014, 64, 334–340. [Google Scholar] [CrossRef] [PubMed]
- Sæther, H.V.; Holme, H.K.; Maurstad, G.; Smidsrød, O.; Stokke, B.T. Polyelectrolyte Complex Formation Using Alginate and Chitosan. Carbohydr. Polym. 2008, 74, 813–821. [Google Scholar] [CrossRef]
- Roca, A.G.; Gutiérrez, L.; Gavilán, H.; Fortes Brollo, M.E.; Veintemillas-Verdaguer, S.; del Puerto Morales, M. Design Strategies for Shape-Controlled Magnetic Iron Oxide Nanoparticles. Adv. Drug Deliv. Rev. 2019, 138, 68–104. [Google Scholar] [CrossRef] [PubMed]
- Wallyn, J.; Anton, N.; Vandamme, T.F. Synthesis, Principles, and Properties of Magnetite Nanoparticles for in Vivo Imaging Applications—A Review. Pharmaceutics 2019, 11, 601. [Google Scholar] [CrossRef] [PubMed]
- Ibrahim, H.M.; Awad, M.; Al-Farraj, A.S.; Al-Turki, A.M. Effect of Flow Rate and Particle Concentration on the Transport and Deposition of Bare and Stabilized Zero-Valent Iron Nanoparticles in Sandy Soil. Sustainability 2019, 11, 6608. [Google Scholar] [CrossRef]
- Burnham, P.; Dollahon, N.; Li, C.H.; Viescas, A.J.; Papaefthymiou, G.C. Magnetization and Specific Absorption Rate Studies of Ball-Milled Iron Oxide Nanoparticles for Biomedicine. J. Nanoparticles 2013, 2013, 181820. [Google Scholar] [CrossRef]
- Mascolo, M.C.; Pei, Y.; Ring, T.A. Room Temperature Co-Precipitation Synthesis of Magnetite Nanoparticles in a Large Ph Window with Different Bases. Materials 2013, 6, 5549–5567. [Google Scholar] [CrossRef] [PubMed]
- Abutalib, N.H.; Lagrow, A.P.; Besenhard, M.O.; Bondarchuk, O.; Sergides, A.; Famiani, S.; Ferreira, L.P.; Cruz, M.M.; Gavriilidis, A.; Thanh, N.T.K. Shape Controlled Iron Oxide Nanoparticles: Inducing Branching and Controlling Particle Crystallinity. CrystEngComm 2021, 23, 550–561. [Google Scholar] [CrossRef]
- Schwaminger, S.P.; Syhr, C.; Berensmeier, S. Controlled Synthesis of Magnetic Iron Oxide Nanoparticles: Magnetite or Maghemite? Crystals 2020, 10, 214. [Google Scholar] [CrossRef]
- Dong, C.; Chen, W.; Liu, C. Preparation of Novel Magnetic Chitosan Nanoparticle and Its Application for Removal of Humic Acid from Aqueous Solution. Appl. Surf. Sci. 2014, 292, 1067–1076. [Google Scholar] [CrossRef]
- Gahrouei, Z.E.; Imani, M.; Soltani, M.; Shafyei, A. Synthesis of Iron Oxide Nanoparticles for Hyperthermia Application: Effect of Ultrasonic Irradiation Assisted Co-Precipitation Route. Adv. Nat. Sci. Nanosci. Nanotechnol. 2020, 11, 025001. [Google Scholar] [CrossRef]
- Mahmoudi, M.; Sant, S.; Wang, B.; Laurent, S.; Sen, T. Superparamagnetic Iron Oxide Nanoparticles (SPIONs): Development, Surface Modification and Applications in Chemotherapy. Adv. Drug Deliv. Rev. 2011, 63, 24–46. [Google Scholar] [CrossRef]
- Laurent, S.; Forge, D.; Port, M.; Roch, A.; Robic, C.; vander Elst, L.; Muller, R.N. Magnetic Iron Oxide Nanoparticles: Synthesis, Stabilization, Vectorization, Physicochemical Characterizations and Biological Applications. Chem. Rev. 2008, 108, 2064–2110. [Google Scholar] [CrossRef] [PubMed]
- Podrepšek, G.H.; Knez, Ž.; Leitgeb, M. Development of Chitosan Functionalized Magnetic Nanoparticles with Bioactive Compounds. Nanomaterials 2020, 10, 1913. [Google Scholar] [CrossRef] [PubMed]
- Mahdavinia, G.R.; Mosallanezhad, A.; Soleymani, M.; Sabzi, M. Magnetic- and pH-responsive kappa-carrageenan/chitosan complexes for controlled release of methotrexate anticancer drug. Int. J. Biol. Macromol. 2017, 97, 209–217. [Google Scholar] [CrossRef] [PubMed]
- Natesan, S.; Ponnusamy, C.; Sugumaran, A.; Chelladurai, S.; Shanmugam Palaniappan, S.; Palanichamy, R. Artemisinin loaded chitosan magnetic nanoparticles for the efficient targeting to the breast cancer. Int. J. Biol. Macromol. 2017, 104, 1853–1859. [Google Scholar] [CrossRef] [PubMed]
- Dhavale, R.P.; Dhavale, R.P.; Sahoo, S.C.; Kollu, P.; Jadhav, S.U.; Patil, P.S.; Dongale, T.D.; Chougale, A.D.; Patil, P.B. Chitosan coated magnetic nanoparticles as carriers of anticancer drug Telmisartan: pH-responsive controlled drug release and cytotoxicity studies. J. Phys. Chem. Solids. 2021, 148, 109749. [Google Scholar]
- Roonasi, P. Adsorption and Surface Reaction Properties of Synthesized Magnetite Nano-Particles. Ph.D. Thesis, Lulea University of Technology, Lulea, Sweden, 2007. [Google Scholar]
- Pham, X.N.; Nguyen, T.P.; Pham, T.N.; Tran, T.T.N.; Tran, T.V.T. Synthesis and Characterization of Chitosan-Coated Magnetite Nanoparticles and Their Application in Curcumin Drug Delivery. Adv. Nat. Sci. Nanosci. Nanotechnol. 2016, 7, 045010. [Google Scholar] [CrossRef]
- Coates, J. Interpretation of Infrared Spectra, A Practical Approach. In Encyclopedia of Analytical Chemistry; Meyers, R.A., McKelvy, M.L., Eds.; John and Wiley and Sons: Hoboken, NJ, USA, 2006; pp. 10815–10837. [Google Scholar]
- Pourmortazavi, S.M.; Sahebi, H.; Zandavar, H.; Mirsadeghi, S. Fabrication of Fe3O4 nanoparticles coated by extracted shrimp peels chitosan as sustainable adsorbents for removal of chromium contaminates from wastewater: The design of experiment. Compos. B. Eng. 2019, 175, 107130. [Google Scholar] [CrossRef]
- Tian, Y.; Yu, B.; Li, X.; Li, K. Facile Solvothermal Synthesis of Monodisperse Fe3O4 Nanocrystals with Precise Size Control of One Nanometre as Potential MRI Contrast Agents. J. Mater. Chem. 2011, 21, 2476–2481. [Google Scholar] [CrossRef]
- Karthika, V.; AlSalhi, M.S.; Devanesan, S.; Gopinath, K.; Arumugam, A.; Govindarajan, M. Chitosan Overlaid Fe3O4/RGO Nanocomposite for Targeted Drug Delivery, Imaging, and Biomedical Applications. Sci. Rep. 2020, 10, 18912. [Google Scholar] [CrossRef]
- Appu, M.; Lian, Z.; Zhao, D.; Huang, J. Biosynthesis of Chitosan-Coated Iron Oxide (Fe3O4) Hybrid Nanocomposites from Leaf Extracts of Brassica Oleracea L. and Study on Their Antibacterial Potentials. 3 Biotech. 2021, 11, 271. [Google Scholar] [CrossRef]
- Yu, R.; Shi, Y.; Yang, D.; Liu, Y.; Qu, J.; Yu, Z.Z. Graphene Oxide/Chitosan Aerogel Microspheres with Honeycomb-Cobweb and Radially Oriented Microchannel Structures for Broad-Spectrum and Rapid Adsorption of Water Contaminants. ACS Appl. Mater. Interfaces 2017, 9, 21809–21819. [Google Scholar] [CrossRef]
- Zhang, B.; Hu, R.; Sun, D.; Wu, T.; Li, Y. Fabrication of Chitosan/Magnetite-Graphene Oxide Composites as a Novel Bioadsorbent for Adsorption and Detoxification of Cr(VI) from Aqueous Solution. Sci. Rep. 2018, 8, 15397. [Google Scholar] [CrossRef]
- Hong, P.Z.; Li, S.D.; Ou, C.Y.; Li, C.P.; Yang, L.; Zhang, C.H. Thermogravimetric Analysis of Chitosan. J. Appl. Polym. Sci. 2007, 105, 547–551. [Google Scholar] [CrossRef]
- Barahuie, F.; Dorniani, D.; Saifullah, B.; Gothai, S.; Hussein, M.Z.; Pandurangan, A.K.; Arulselvan, P.; Norhaizan, M.E. Sustained Release of Anticancer Agent Phytic Acid from Its Chitosan-Coated Magnetic Nanoparticles for Drug-Delivery System. Int. J. Nanomed. 2017, 12, 2361–2372. [Google Scholar] [CrossRef]
- Miri, A.; Najafzadeh, H.; Darroudi, M.; Miri, M.J.; Kouhbanani, M.A.J.; Sarani, M. Iron Oxide Nanoparticles: Biosynthesis, Magnetic Behavior, Cytotoxic Effect. ChemistryOpen 2021, 10, 327–333. [Google Scholar] [CrossRef]
- Stoia, M.; Istratie, R.; Păcurariu, C. Investigation of Magnetite Nanoparticles Stability in Air by Thermal Analysis and FTIR Spectroscopy. J. Therm. Anal. Calorim. 2016, 125, 1185–1198. [Google Scholar] [CrossRef]
- Lotfi, S.; Bahari, A.; Mahjoub, S. In Vitro Biological Evaluations of Fe3O4 Compared with Core–Shell Structures of Chitosan-Coated Fe3O4 and Polyacrylic Acid-Coated Fe3O4 Nanoparticles. Res. Chem. Intermed. 2019, 45, 3497–3512. [Google Scholar] [CrossRef]
- Hedayatnasab, Z.; Dabbagh, A.; Abnisa, F.; Wan Daud, W.M.A. Polycaprolactone-Coated Superparamagnetic Iron Oxide Nanoparticles for In Vitro Magnetic Hyperthermia Therapy of Cancer. Eur. Polym. J. 2020, 133, 109789. [Google Scholar] [CrossRef]
- Mansur, S.; Rai, A.; Holler, R.A.; Mewes, T.; Bao, Y. Synthesis and Characterization of Iron Oxide Superparticles with Various Polymers. J. Magn. Magn. Mater. 2020, 515, 167265. [Google Scholar] [CrossRef]
- Miladi, K.; Sfar, S.; Fessi, H.; Elaissari, A. Enhancement of alendronate encapsulation in chitosan nanoparticles. J. Drug Deliv. Sci. Technol. 2015, 30, 391–396. [Google Scholar] [CrossRef]
- Alqahtani, M.S.; Al-Yousef, H.M.; Alqahtani, A.S.; Tabish Rehman, M.; AlAjmi, M.F.; Almarfidi, O.; Amina, M.; Alshememry, A.; Syed, R. Preparation, characterization, and in vitro-in silico biological activities of Jatropha pelargoniifolia extract loaded chitosan nanoparticles. Int. J. Pharm. 2021, 606, 120867. [Google Scholar] [CrossRef] [PubMed]
- Sankalia, M.G.; Mashru, R.C.; Sankalia, J.M.; Sutariya, V.B. Reversed chitosan-alginate polyelectrolyte complex for stability improvement of alpha-amylase: Optimization and physicochemical characterization. Eur. J. Pharm. Biopharm. 2007, 65, 215–232. [Google Scholar] [CrossRef] [PubMed]
- Kavaz, D.; Kirac, F.; Kirac, M.; Vaseashta, A. Low Releasing Mitomycin C Molecule Encapsulated with Chitosan Nanoparticles for Intravesical Installation. J. Biomater. Nanobiotechnol. 2017, 08, 203–219. [Google Scholar] [CrossRef]
- Doktorovova, S.; Souto, E.B.; Silva, A.M. Nanotoxicology Applied to Solid Lipid Nanoparticles and Nanostructured Lipid Carriers—A Systematic Review of in Vitro Data. Eur. J. Pharm. Biopharm. 2014, 87, 1–18. [Google Scholar] [CrossRef] [PubMed]
- Truong, T.H.; Alcantara, K.P.; Bulatao, B.P.I.; Sorasitthiyanukarn, F.N.; Muangnoi, C.; Nalinratana, N.; Vajragupta, O.; Rojsitthisak, P.; Rojsitthisak, P. Chitosan-Coated Nanostructured Lipid Carriers for Transdermal Delivery of Tetrahydrocurcumin for Breast Cancer Therapy. Carbohydr. Polym. 2022, 288, 119401. [Google Scholar] [CrossRef]
- White, E.E.; Pai, A.; Weng, Y.; Suresh, A.K.; Van Haute, D.; Pailevanian, T.; Alizadeh, D.; Hajimiri, A.; Badie, B.; Berlin, J.M. Functionalized iron oxide nanoparticles for controlling the movement of immune cells. Nanoscale 2015, 7, 7780–7789. [Google Scholar] [CrossRef] [PubMed]
- Song, W.; Su, X.; Gregory, D.A.; Li, W.; Cai, Z.; Zhao, X. Magnetic alginate/chitosan nanoparticles for targeted delivery of curcumin into human breast cancer cells. Nanomaterials 2018, 8, 907. [Google Scholar] [CrossRef] [PubMed]
- Alexiou, C.; Jurgons, R.; Schmid, R.; Hilpert, A.; Bergemann, C.; Parak, F.; Iro, H. In vitro and in vivo investigations of targeted chemotherapy with magnetic nanoparticles. J. Magn. Magn. Mater. 2005, 293, 389–393. [Google Scholar] [CrossRef]
- Yallapu, M.M.; Othman, S.F.; Curtis, E.T.; Bauer, N.A.; Chauhan, N.; Kumar, D.; Jaggi, M.; Chauhan, S.C. Curcumin-loaded magnetic nanoparticles for breast cancer therapeutics and imaging applications. Int. J. Nanomed. 2012, 7, 1761–1779. [Google Scholar]
- Xie, M.; Zhang, F.; Peng, H.; Zhang, Y.; Li, Y.; Xu, Y.; Xie, J. Layer-by-layer modification of magnetic graphene oxide by chitosan and sodium alginate with enhanced dispersibility for targeted drug delivery and photothermal therapy. Colloids Surf B Biointerfaces 2019, 176, 462–470. [Google Scholar] [CrossRef] [PubMed]
- Al-Jamal, K.T.; Bai, J.; Wang, J.T.; Protti, A.; Southern, P.; Bogart, L.; Heidari, H.; Li, X.; Cakebread, A.; Asker, D.; et al. Magnetic Drug Targeting: Preclinical In Vivo Studies, Mathematical Modeling, and Extrapolation to Humans. Nano Lett. 2016, 16, 5652–5660. [Google Scholar] [CrossRef] [PubMed]
- Wang, J.T.; Martino, U.; Khan, R.; Bazzar, M.; Southern, P.; Tuncel, D.; Al-Jamal, K.T. Engineering red-emitting multi-functional nanocapsules for magnetic tumour targeting and imaging. Biomater. Sci. 2020, 8, 2590–2599. [Google Scholar] [CrossRef] [PubMed]
- Yang, Y.; Jiang, J.S.; Du, B.; Gan, Z.F.; Qian, M.; Zhang, P. Preparation and properties of a novel drug delivery system with both magnetic and biomolecular targeting. J. Mater. Sci. Mater. Med. 2009, 20, 301–307. [Google Scholar] [CrossRef] [PubMed]














| Variables | Level | ||
|---|---|---|---|
| Low (−1) | Medium (0) | High (+1) | |
| Factors | |||
| X1 = pH | 8 | 10 | 12 |
| X2 = Amount of Ch (mg) | 4 | 12 | 20 |
| X3 = Reaction temperature (°C) | 25 | 55 | 85 |
| Response | Constraint | ||
| Y = Particle size (nm) | Minimum |
| Std Order | Factors | Particle Size (nm) | ||
|---|---|---|---|---|
| pH | Amount of Ch (mg) | Reaction Temperature (°C) | ||
| 1 | 8 | 4 | 55 | 148 ± 6 |
| 2 | 12 | 4 | 55 | 111 ± 7 |
| 3 | 8 | 20 | 55 | 261 ± 9 |
| 4 | 12 | 20 | 55 | 199 ± 6 |
| 5 | 8 | 12 | 25 | 181 ± 3 |
| 6 | 12 | 12 | 25 | 150 ± 22 |
| 7 | 8 | 12 | 85 | 183 ± 2 |
| 8 | 12 | 12 | 85 | 153 ± 18 |
| 9 | 10 | 4 | 25 | 117 ± 6 |
| 10 | 10 | 20 | 25 | 210 ± 25 |
| 11 | 10 | 4 | 85 | 105 ± 9 |
| 12 | 10 | 20 | 85 | 195 ± 10 |
| 13 | 10 | 12 | 55 | 154 ± 25 |
| 14 | 10 | 12 | 55 | 156 ± 33 |
| 15 | 10 | 12 | 55 | 159 ± 26 |
| Source | Sum of Squares | df | Mean Square | F-Value | p-Value | |
|---|---|---|---|---|---|---|
| Model | 23,228.07 | 9 | 2580.90 | 35.68 | 0.0005 | significant |
| X1: pH | 3200.00 | 1 | 3200.00 | 44.24 | 0.0012 | |
| X2: Amount of Ch | 18,432.00 | 1 | 18,432.00 | 254.82 | <0.0001 | |
| X3: Reaction temperature | 60.50 | 1 | 60.50 | 0.8364 | 0.4024 | |
| X1X2 | 156.25 | 1 | 156.25 | 2.16 | 0.2016 | |
| X1X3 | 0.2500 | 1 | 0.2500 | 0.0035 | 0.9554 | |
| X2X3 | 2.25 | 1 | 2.25 | 0.0311 | 0.8669 | |
| X1² | 1030.78 | 1 | 1030.78 | 14.25 | 0.0130 | |
| X2² | 166.16 | 1 | 166.16 | 2.30 | 0.1900 | |
| X3² | 146.16 | 1 | 146.16 | 2.02 | 0.2144 | |
| Residual | 361.67 | 5 | 72.33 | |||
| Lack of Fit | 349.00 | 3 | 116.33 | 18.37 | 0.0521 | not significant |
| Pure Error | 12.67 | 2 | 6.33 | |||
| Cor Total | 23,589.73 | 14 |
| Treatment | IC50 (µg/mL) | |||
|---|---|---|---|---|
| Free CUR-2GE | 17.01 ± 1.63 * | |||
| (–) magnet | (+) magnet | |||
| 1 h | 2 h | 4 h | ||
| CUR-2GE-Ch-IONPs | 65.62 ± 3.46 ** | 40.92 ± 2.51 | 11.41 ± 7.25 | 1.47 ± 1.04 |
Publisher’s Note: MDPI stays neutral with regard to jurisdictional claims in published maps and institutional affiliations. |
© 2022 by the authors. Licensee MDPI, Basel, Switzerland. This article is an open access article distributed under the terms and conditions of the Creative Commons Attribution (CC BY) license (https://creativecommons.org/licenses/by/4.0/).
Share and Cite
Hansapaiboon, S.; Bulatao, B.P.; Sorasitthiyanukarn, F.N.; Jantaratana, P.; Nalinratana, N.; Vajragupta, O.; Rojsitthisak, P.; Rojsitthisak, P. Fabrication of Curcumin Diethyl γ-Aminobutyrate-Loaded Chitosan-Coated Magnetic Nanocarriers for Improvement of Cytotoxicity against Breast Cancer Cells. Polymers 2022, 14, 5563. https://doi.org/10.3390/polym14245563
Hansapaiboon S, Bulatao BP, Sorasitthiyanukarn FN, Jantaratana P, Nalinratana N, Vajragupta O, Rojsitthisak P, Rojsitthisak P. Fabrication of Curcumin Diethyl γ-Aminobutyrate-Loaded Chitosan-Coated Magnetic Nanocarriers for Improvement of Cytotoxicity against Breast Cancer Cells. Polymers. 2022; 14(24):5563. https://doi.org/10.3390/polym14245563
Chicago/Turabian StyleHansapaiboon, Supakarn, Bryan Paul Bulatao, Feuangthit Niyamissara Sorasitthiyanukarn, Pongsakorn Jantaratana, Nonthaneth Nalinratana, Opa Vajragupta, Pranee Rojsitthisak, and Pornchai Rojsitthisak. 2022. "Fabrication of Curcumin Diethyl γ-Aminobutyrate-Loaded Chitosan-Coated Magnetic Nanocarriers for Improvement of Cytotoxicity against Breast Cancer Cells" Polymers 14, no. 24: 5563. https://doi.org/10.3390/polym14245563
APA StyleHansapaiboon, S., Bulatao, B. P., Sorasitthiyanukarn, F. N., Jantaratana, P., Nalinratana, N., Vajragupta, O., Rojsitthisak, P., & Rojsitthisak, P. (2022). Fabrication of Curcumin Diethyl γ-Aminobutyrate-Loaded Chitosan-Coated Magnetic Nanocarriers for Improvement of Cytotoxicity against Breast Cancer Cells. Polymers, 14(24), 5563. https://doi.org/10.3390/polym14245563

