Physical and Mechanical Properties of Natural Leaf Fiber-Reinforced Epoxy Polyester Composites
Abstract
1. Introduction
2. Environmental Factor for Sustainability
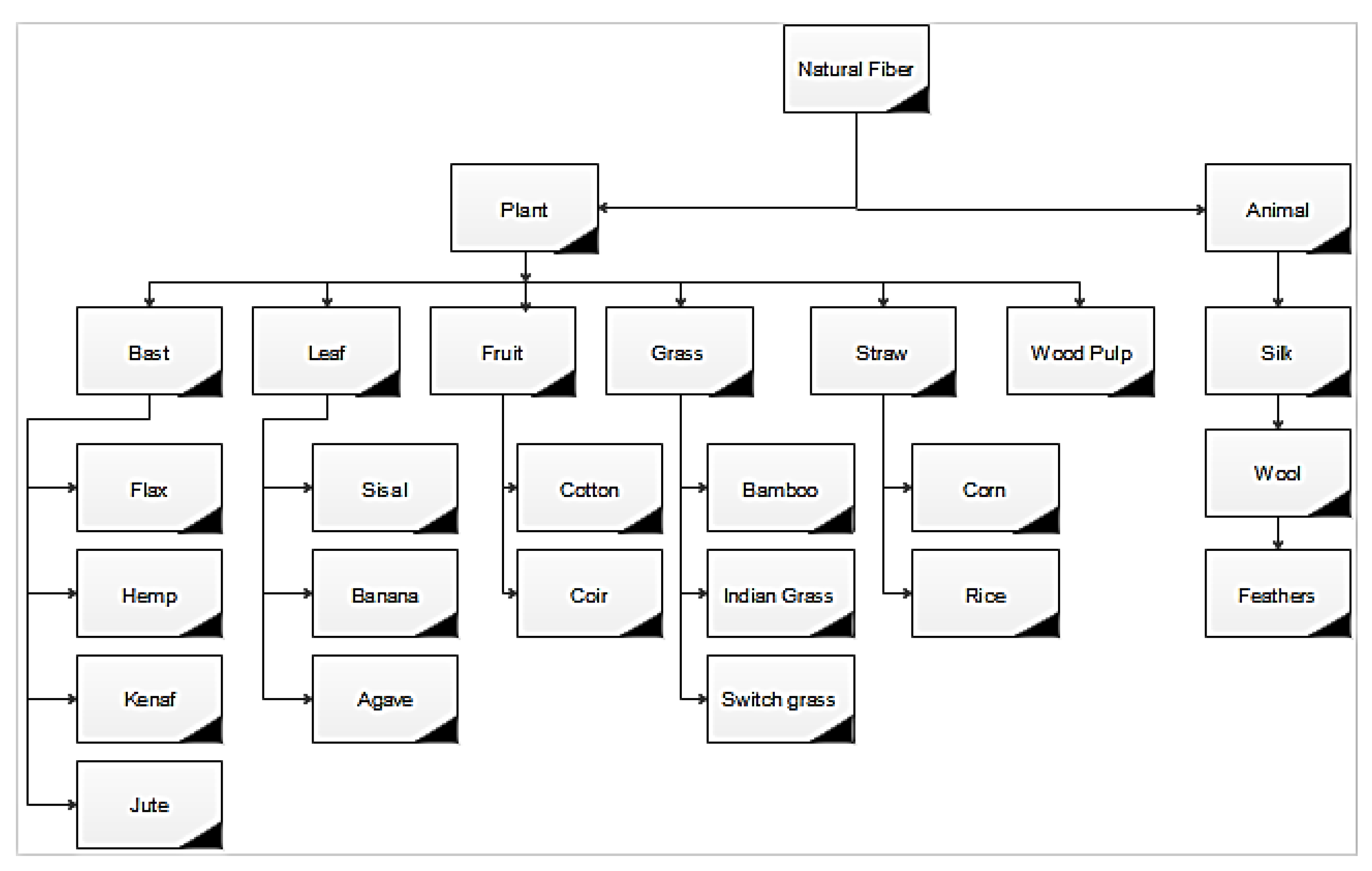
3. Classification of Natural Leaf Fibers
4. Chemical Constituent of Natural Fibre
5. Matrices of Bio-Composite
6. Method of Fabrication of Composites
6.1. Conventional Manufacturing Processes
6.2. Advanced Manufacturing Processes
6.3. Automated Manufacturing Techniques
7. Physical and Mechanical Properties of Natural Fibre Composites
7.1. Sisal Fiber Composite
7.2. Abaca Fibre Composite
7.3. Pineapple Fibre Composite
7.4. Banana Fibre Composite
7.5. Agave Fibre Composite
8. Prior Studies of Natural Fiber Polymer Composite
9. Conclusions and Future Trends
Author Contributions
Funding
Institutional Review Board Statement
Informed Consent Statement
Data Availability Statement
Conflicts of Interest
References
- Cheung, H.-Y.; Ho, M.-P.; Lau, K.-T.; Cardona, F.; Hui, D. Natural fibre-reinforced composites for bioengineering and environmental engineering applications. Compos. Part B Eng. 2009, 40, 655–663. [Google Scholar] [CrossRef]
- Holbery, J.; Houston, D. Natural-fiber-reinforced polymer composites in automotive applications. JOM 2006, 58, 80–86. [Google Scholar] [CrossRef]
- Sanjay, M.R.; Arpitha, G.R.; Naik, L.L.; Gopalakrishna, K.; Yogesha, B. Applications of Natural Fibers and Its Composites: An Overview. Nat. Resour. 2016, 7, 108–114. [Google Scholar] [CrossRef]
- Mohammed, L.; Ansari, M.N.M.; Pua, G.; Jawaid, M.; Islam, M.S. A Review on Natural Fiber Reinforced Polymer Composite and Its Applications. Int. J. Polym. Sci. 2015, 2015, 1–15. [Google Scholar] [CrossRef]
- Duan, L.; Yu, W. Review of recent research in nano cellulose preparation and application from jute fibers. In Proceedings of the 2016 3rd International Conference on Materials Engineering, Manufacturing Technology and Control, Taiyuan, China, 27–28 February 2016. [Google Scholar] [CrossRef]
- Burgueño, R.; Quagliata, M.J.; Mehta, G.M.; Mohanty, A.K.; Misra, M.; Drzal, L.T. Sustainable Cellular Biocomposites from Natural Fibers and Unsaturated Polyester Resin for Housing Panel Applications. J. Polym. Environ. 2005, 13, 139–149. [Google Scholar] [CrossRef]
- Lescher, P.; Jayaraman, K.; Bhattacharyya, D. Characterization of water-free thermoplastic starch blends for manufacturing processes. Mater. Sci. Eng. A 2012, 532, 178–189. [Google Scholar] [CrossRef]
- Le Phuong, H.A.; Ayob, N.A.I.; Blanford, C.F.; Rawi, N.F.M.; Szekely, G. Nonwoven Membrane Supports from Renewable Resources: Bamboo Fiber Reinforced Poly(Lactic Acid) Composites. ACS Sustain. Chem. Eng. 2019, 7, 11885–11893. [Google Scholar] [CrossRef]
- Zhang, S.; Tanioka, A.; Okamoto, M.; Haraoka, Y.; Hayashi, N.; Matsumoto, H. High-Quality Nanofibrous Nonwoven Air Filters: Additive Effect of Water-Jet Nanofibrillated Celluloses on Their Performance. ACS Appl. Polym. Mater. 2020, 2, 2830–2838. [Google Scholar] [CrossRef]
- Fuqua, M.A.; Huo, S.; Ulven, C.A. Natural Fiber Reinforced Composites. Polym. Rev. 2012, 52, 259–320. [Google Scholar] [CrossRef]
- Prasad, L.; Singh, G.; Yadav, A.; Kumar, V.; Kumar, A. Properties of functionally gradient composites reinforced with waste natural fillers. Acta Period. Technol. 2019, 50, 250–259. [Google Scholar] [CrossRef]
- Begum, K.; Islam, M.A. Treatment of Shear Stress versus Shear Rate Data for Natural Fiber Reinforced Polymer Composites: A Discussion. J. Sci. Res. 2019, 11, 89–100. [Google Scholar] [CrossRef]
- Prasad, L.; Kumar, S.; Patel, R.V.; Yadav, A.; Kumar, V.; Winczek, J. Physical and Mechanical Behaviour of Sugarcane Bagasse Fibre-Reinforced Epoxy Bio-Composites. Materials 2020, 13, 5387. [Google Scholar] [CrossRef] [PubMed]
- Dittenber, D.B.; GangaRao, H.V. Critical review of recent publications on use of natural composites in infrastructure. Compos. Part A Appl. Sci. Manuf. 2012, 43, 1419–1429. [Google Scholar] [CrossRef]
- Patel, M.; Narayan, R.; Mohanty, A.K.; Misra, M.; Drzal, L.T. How Sustainable Are Biopolymers and Biobased Products? The Hope, the Doubts, and the Reality. In Natural Fibers, Biopolymers, and Biocomposites; CRC Press: Boca Raton, FL, USA, 2005. [Google Scholar]
- Hanana, F.E.; Rodrigue, D. Rotational Molding of Polymer Composites Reinforced with Natural Fibers. Plast. Eng. 2015, 71, 28–31. [Google Scholar] [CrossRef]
- Santulli, C.; Sarasini, F.; Puglia, D.; Kenny, J.M. 8 Injection moulding of plant fibre composites. In Advanced Composite Materials: Properties and Applications; De Gruyter Open Access: Warsaw, Poland, 2017; pp. 420–439. [Google Scholar]
- Chaitanya, S.; Singh, I. Processing of PLA / Sisal Fiber Biocomposites Using Direct and Extrusion-Injection Molding. Mater. Manuf. Process. 2017, 32, 468–474. [Google Scholar] [CrossRef]
- Zini, E.; Scandola, M. Green composites: An overview. Polym. Compos. 2011, 32, 1905–1915. [Google Scholar] [CrossRef]
- Joshi, S.V.; Drzal, L.T.; Mohanty, A.K.; Arora, S. Are natural fiber composites environmentally superior to glass fiber reinforced composites? Compos. Part A Appl. Sci. Manuf. 2004, 35, 371–376. [Google Scholar] [CrossRef]
- Corbière-Nicollier, T.; Laban, B.G.; Lundquist, L.; Leterrier, Y.; Månson, J.-A.; Jolliet, O. Life cycle assessment of biofibres replacing glass fibres as reinforcement in plastics. Resour. Conserv. Recycl. 2001, 33, 267–287. [Google Scholar] [CrossRef]
- Haylock, R.; Rosentrater, K.A. Cradle-to-Grave Life Cycle Assessment and Techno-Economic Analysis of Polylactic Acid Composites with Traditional and Bio-Based Fillers. J. Polym. Environ. 2017, 26, 1484–1503. [Google Scholar] [CrossRef]
- Stagner, J.A.; Tseng, S.; Tam, E.K.L. Bio-Based Polymers and End-of-Life Vehicles. J. Polym. Environ. 2012, 20, 1046–1051. [Google Scholar] [CrossRef]
- Mohanty, A.; Misra, M.; Drzal, L. Sustainable Bio-composites from Renewable Resources: Opportunities and Challenges in the Green Materials World. Renew. Energy 2018, 396–409. [Google Scholar] [CrossRef]
- Kamath, S.S.; Sampathkumar, D.; Bennehalli, B. A review on natural areca fibre reinforced polymer composite materials. Ciência Tecnol. Mater. 2017, 29, 106–128. [Google Scholar] [CrossRef]
- Faruk, O.; Bledzki, A.K.; Fink, H.-P.; Sain, M. Biocomposites reinforced with natural fibers: 2000–2010. Prog. Polym. Sci. 2012, 37, 1552–1596. [Google Scholar] [CrossRef]
- Prasad, L.; Singh, V.; Patel, R.V.; Yadav, A.; Kumar, V.; Winczek, J. Physical and Mechanical Properties of Rambans (Agave) Fiber Reinforced with Polyester Composite Materials. J. Nat. Fibers 2021, 1–15. [Google Scholar] [CrossRef]
- Prasad, L.; Kumain, A.; Patel, R.V.; Yadav, A.; Winczek, J. Physical and Mechanical Behavior of Hemp and Nettle Fiber-Reinforced Polyester Resin-based Hybrid Composites. J. Nat. Fibers 2020, 1–16. [Google Scholar] [CrossRef]
- Li, Y.; Mai, Y.-W.; Ye, L. Sisal fibre and its composites: A review of recent developments. Compos. Sci. Technol. 2000, 60, 2037–2055. [Google Scholar] [CrossRef]
- Chand, N.; Hashmi, S.A.R. Mechanical properties of sisal fibre at elevated temperatures. J. Mater. Sci. 1993, 28, 6724–6728. [Google Scholar] [CrossRef]
- Idicula, M.; Joseph, K.; Thomas, S. Mechanical Performance of Short Banana/Sisal Hybrid Fiber Reinforced Polyester Composites. J. Reinf. Plast. Compos. 2010, 29, 12–29. [Google Scholar] [CrossRef]
- Idicula, M.; Neelakantan, N.R.; Oommen, Z.; Joseph, K.; Thomas, S. A study of the mechanical properties of randomly oriented short banana and sisal hybrid fiber reinforced polyester composites. J. Appl. Polym. Sci. 2005, 96, 1699–1709. [Google Scholar] [CrossRef]
- Shih, Y.-F.; Cai, J.-X.; Kuan, C.-S.; Hsieh, C.-F. Plant fibers and wasted fiber/epoxy green composites. Compos. Part B Eng. 2012, 43, 2817–2821. [Google Scholar] [CrossRef]
- Gholampour, A.; Ozbakkaloglu, T. A review of natural fiber composites: Properties, modification and processing techniques, characterization, applications. J. Mater. Sci. 2020, 55, 829–892. [Google Scholar] [CrossRef]
- Basu, P. Pyrolysis and Torrefaction. In Biomass Gasification Design Handbook; Elsevier: Amsterdam, The Netherlands, 2010. [Google Scholar] [CrossRef]
- Bledzki, A. Composites reinforced with cellulose based fibres. Prog. Polym. Sci. 1999, 24, 221–274. [Google Scholar] [CrossRef]
- John, M.J.; Thomas, S. Biofibres and biocomposites. Carbohydr. Polym. 2008, 71, 343–364. [Google Scholar] [CrossRef]
- Mohanty, A.K.; Misra, M.; Hinrichsen, G. Biofibres, biodegradable polymers and biocomposites: An overview. Macromol. Mater. Eng. 2000, 276–277, 1–24. [Google Scholar] [CrossRef]
- Li, X.; Tabil, L.G.; Panigrahi, S. Chemical Treatments of Natural Fiber for Use in Natural Fiber-Reinforced Composites: A Review. J. Polym. Environ. 2007, 15, 25–33. [Google Scholar] [CrossRef]
- Malkapuram, R.; Kumar, V. Yuvraj Singh Negi Recent Development in Natural Fiber Reinforced Polypropylene Composites. J. Reinf. Plast. Compos. 2009, 28, 1169–1189. [Google Scholar] [CrossRef]
- Saheb, D.N.; Jog, J.P. Natural fiber polymer composites: A review. Adv. Polym. Technol. 1999, 18, 351–363. [Google Scholar] [CrossRef]
- John, M.J.; Anandjiwala, R.D. Recent developments in chemical modification and characterization of natural fiber-reinforced composites. Polym. Compos. 2008, 29, 187–207. [Google Scholar] [CrossRef]
- Singh, C.P.; Patel, R.V.; Hasan, M.F.; Yadav, A.; Kumar, V.; Kumar, A. Fabrication and evaluation of physical and mechanical properties of jute and coconut coir reinforced polymer matrix composite. Mater. Today Proc. 2021, 38, 2572–2577. [Google Scholar] [CrossRef]
- Ku, H.; Wang, H.; Pattarachaiyakoop, N.; Trada, M. A review on the tensile properties of natural fiber reinforced polymer composites. Compos. Part B Eng. 2011, 42, 856–873. [Google Scholar] [CrossRef]
- Chung, D.D. Polymer-Matrix Composites: Structure and Processing. In Carbon Composites; Elsevier BV: Amsterdam, The Netherlands, 2017; pp. 161–217. [Google Scholar]
- Boisse, P. Advances in Composites Manufacturing and Process Design, 1st ed.; Philippe, B., Ed.; Woodhead Publishing: Cambridge, UK, 2015; ISBN 9781782423201. [Google Scholar]
- Balasubramanian, K.; Sultan, M.T.; Rajeswari, N. Manufacturing techniques of composites for aerospace applications. In Sustainable Composites for Aerospace Applications; Elsevier: Amsterdam, The Netherlands, 2018; pp. 55–67. [Google Scholar]
- Gunge, A.; Koppad, P.G.; Nagamadhu, M.; Kivade, S.; Murthy, K.S. Study on mechanical properties of alkali treated plain woven banana fabric reinforced biodegradable composites. Compos. Commun. 2019, 13, 47–51. [Google Scholar] [CrossRef]
- Elkington, M.; Bloom, D.; Ward, C.; Chatzimichali, A.; Potter, K. Hand layup: Understanding the manual process. Adv. Manuf. Polym. Compos. Sci. 2015, 1, 138–151. [Google Scholar]
- Jamir, M.R.; Majid, M.S.; Khasri, A. Natural lightweight hybrid composites for aircraft structural applications. In Sustainable Composites for Aerospace Applications; Elsevier: Amsterdam, The Netherlands, 2018; pp. 155–170. [Google Scholar]
- Perna, A.S.; Viscusi, A.; Astarita, A.; Boccarusso, L.; Carrino, L.; Durante, M.; Sansone, R. Manufacturing of a Metal Matrix Composite Coating on a Polymer Matrix Composite Through Cold Gas Dynamic Spray Technique. J. Mater. Eng. Perform. 2019, 28, 3211–3219. [Google Scholar] [CrossRef]
- Marques, A. Fibrous materials reinforced composites production techniques. In Fibrous and Composite Materials for Civil Engineering Applications; Elsevier: Amsterdam, The Netherlands, 2011; pp. 191–215. [Google Scholar]
- Ervina, J.; Ghaleb, Z.; Hamdan, S.; Mariatti, M. Colloidal stability of water-based carbon nanotube suspensions in electrophoretic deposition process: Effect of applied voltage and deposition time. Compos. Part A Appl. Sci. Manuf. 2019, 117, 1–10. [Google Scholar] [CrossRef]
- Rajak, D.K.; Pagar, D.D.; Menezes, P.L.; Linul, E. Fiber-Reinforced Polymer Composites: Manufacturing, Properties, and Applications. Polymers 2019, 11, 1667. [Google Scholar] [CrossRef]
- Yalcinkaya, M.A.; Guloglu, G.E.; Pishvar, M.; Amirkhosravi, M.; Sozer, E.M.; Altan, M.C.; Sozer, M. Pressurized Infusion: A New and Improved Liquid Composite Molding Process. J. Manuf. Sci. Eng. 2019, 141, 011007. [Google Scholar] [CrossRef]
- Plummer, C.J.G.; Bourban, P.-E.; Månson, J.-A. Polymer Matrix Composites: Matrices and Processing. In Reference Module in Materials Science and Materials Engineering; Elsevier: Amsterdam, The Netherlands, 2016. [Google Scholar]
- Mitschang, P.; Hildebrandt, K. Polymer and composite moulding technologies for automotive applications. In Advanced Materials in Automotive Engineering; Elsevier: Amsterdam, The Netherlands, 2012; pp. 210–229. [Google Scholar]
- Park, C.H.; Lee, W.I. Compression molding in polymer matrix composites. In Manufacturing Techniques for Polymer Matrix Composites (PMCs); Elsevier: Amsterdam, The Netherlands, 2012; pp. 47–94. [Google Scholar]
- Matveenko, V.P.; Kosheleva, N.A.; Shardakov, I.N.; Voronkov, A.A. Temperature and strain registration by fibre-optic strain sensor in the polymer composite materials manufacturing. Int. J. Smart Nano Mater. 2018, 9, 99–110. [Google Scholar] [CrossRef]
- Correia, J.R. Pultrusion of advanced fibre-reinforced polymer (FRP) composites. In Advanced Fibre-Reinforced Polymer (FRP) Composites for Structural Applications; Elsevier: Amsterdam, The Netherlands, 2013; pp. 207–251. [Google Scholar]
- Verma, D.; Joshi, G.; Dabral, R.; Lakhera, A. Processing and evaluation of mechanical properties of epoxy-filled E-glass fiber–fly ash hybrid composites. In Mechanical and Physical Testing of Biocomposites, Fibre-Reinforced Composites and Hybrid Composites; Elsevier: Amsterdam, The Netherlands, 2019; pp. 293–306. [Google Scholar]
- Joshi, S. The pultrusion process for polymer matrix composites. In Manufacturing Techniques for Polymer Matrix Composites (PMCs); Elsevier: Amsterdam, The Netherlands, 2012; pp. 381–413. [Google Scholar]
- Bhardwaj, N.; Kundu, S.C. Electrospinning: A fascinating fiber fabrication technique. Biotechnol. Adv. 2010, 28, 325–347. [Google Scholar] [CrossRef]
- Wang, G.; Yu, D.; Kelkar, A.D.; Zhang, L. Electrospun nanofiber: Emerging reinforcing filler in polymer matrix composite materials. Prog. Polym. Sci. 2017, 75, 73–107. [Google Scholar] [CrossRef]
- González-Henríquez, C.M.; Sarabia-Vallejos, M.A.; Rodriguez-Hernandez, J. Polymers for additive manufacturing and 4D-printing: Materials, methodologies, and biomedical applications. Prog. Polym. Sci. 2019, 94, 57–116. [Google Scholar] [CrossRef]
- Chua, C.K.; Leong, K.F. 3D Printing and Additive Manufacturing; World Scientific: Singapore, 2017; ISBN 978-981-314-675-4. [Google Scholar]
- Mantell, S.C.; Springer, G.S. Filament winding process models. Compos. Struct. 1994, 27, 141–147. [Google Scholar] [CrossRef]
- Minsch, N.; Herrmann, F.; Gereke, T.; Nocke, A.; Cherif, C. Analysis of Filament Winding Processes and Potential Equipment Technologies. Procedia CIRP 2017, 66, 125–130. [Google Scholar] [CrossRef]
- Hopmann, C.; Wruck, L.; Schneider, D.; Fischer, K. Automated Winding of Preforms Directly from Roving. Light. Des. Worldw. 2019, 12, 58–63. [Google Scholar] [CrossRef]
- Pickering, K.L.; Efendy, M.G.A.; Le, T.M. A review of recent developments in natural fibre composites and their mechanical performance. Compos. Part A Appl. Sci. Manuf. 2016, 83, 98–112. [Google Scholar] [CrossRef]
- Rong, M.Z.; Zhang, M.Q.; Liu, Y.; Yang, G.C.; Zeng, H.M. The effect of fiber treatment on the mechanical properties of unidirectional sisal-reinforced epoxy composites. Compos. Sci. Technol. 2001, 61, 1437–1447. [Google Scholar] [CrossRef]
- Nimanpure, S.; Hashmi, S.; Kumar, R.; Nigrawal, A.; Bhargaw, H.; Naik, A. Sisal fibril epoxy composite-a high strength electrical insulating material. Polym. Compos. 2017, 39, E2175–E2184. [Google Scholar] [CrossRef]
- Maya, M.; George, S.C.; Jose, T.; Sreekala, M.; Thomas, S. Mechanical Properties of Short Sisal Fibre Reinforced Phenol Formaldehyde Eco-Friendly Composites. Polym. Renew. Resour. 2017, 8, 27–42. [Google Scholar] [CrossRef]
- Li, Y.; Ma, H.; Shen, Y.; Li, Q.; Zheng, Z. Effects of resin inside fiber lumen on the mechanical properties of sisal fiber reinforced composites. Compos. Sci. Technol. 2015, 108, 32–40. [Google Scholar] [CrossRef]
- Betelie, A.A.; Megera, Y.T.; Redda, D.T.; Sinclair, A. Experimental investigation of fracture toughness for treated sisal epoxy composite. AIMS Mater. Sci. 2018, 5, 93–104. [Google Scholar] [CrossRef]
- Oksman, K.; Skrifvars, M.; Selin, J.-F. Natural fibres as reinforcement in polylactic acid (PLA) composites. Compos. Sci. Technol. 2003, 63, 1317–1324. [Google Scholar] [CrossRef]
- Sreekumar, P.; Thomas, S.P.; Saiter, J.M.; Joseph, K.; Unnikrishnan, G.; Thomas, S. Effect of fiber surface modification on the mechanical and water absorption characteristics of sisal/polyester composites fabricated by resin transfer molding. Compos. Part A Appl. Sci. Manuf. 2009, 40, 1777–1784. [Google Scholar] [CrossRef]
- Sreekumar, P.; Joseph, K.; Unnikrishnan, G.; Thomas, S. A comparative study on mechanical properties of sisal-leaf fibre-reinforced polyester composites prepared by resin transfer and compression moulding techniques. Compos. Sci. Technol. 2007, 67, 453–461. [Google Scholar] [CrossRef]
- Singh, B.; Gupta, M.; Verma, A. Influence of fiber surface treatment on the properties of sisal-polyester composites. Polym. Compos. 1996, 17, 910–918. [Google Scholar] [CrossRef]
- Sangthong, S.; Pongprayoon, T.; Yanumet, N. Mechanical property improvement of unsaturated polyester composite reinforced with admicellar-treated sisal fibers. Compos. Part A Appl. Sci. Manuf. 2009, 40, 687–694. [Google Scholar] [CrossRef]
- Khanam, P.N.; Khalil, H.P.S.A.; Reddy, G.R.; Naidu, S.V. Tensile, Flexural and Chemical Resistance Properties of Sisal Fibre Reinforced Polymer Composites: Effect of Fibre Surface Treatment. J. Polym. Environ. 2011, 19, 115–119. [Google Scholar] [CrossRef]
- Liu, K.; Zhang, X.; Takagi, H.; Yang, Z.; Wang, D. Effect of chemical treatments on transverse thermal conductivity of unidirectional abaca fiber/epoxy composite. Compos. Part A Appl. Sci. Manuf. 2014, 66, 227–236. [Google Scholar] [CrossRef]
- Cai, M.; Takagi, H.; Nakagaito, A.N.; Li, Y.; Waterhouse, G.I. Effect of alkali treatment on interfacial bonding in abaca fiber-reinforced composites. Compos. Part A Appl. Sci. Manuf. 2016, 90, 589–597. [Google Scholar] [CrossRef]
- Shibata, M.; Takachiyo, K.-I.; Ozawa, K.; Yosomiya, R.; Takeishi, H. Biodegradable polyester composites reinforced with short abaca fiber. J. Appl. Polym. Sci. 2002, 85, 129–138. [Google Scholar] [CrossRef]
- Punyamurthy, R.; Sampathkumar, D.; Srinivasa, C.V.; Bennehalli, B. Effect of alkali treatment on water absorption of single cellulosic abaca fiber. BioResources 2012, 7, 3515–3524. [Google Scholar]
- Punyamurthy, R.; Sampathkumar, D.; Bennehalli, B.; Srinivasa, C.V. Abaca fiber reinforced epoxy composites: Evaluation of impact strength. Int. J. Sci. Basic Appl. 2014, 18, 305–317. [Google Scholar]
- Paglicawan, M.A.; Basilia, B.A.; Kim, B.S. Water Uptake and Tensile Properties of Plasma Treated Abaca Fiber Reinforced Epoxy Composite. Compos. Res. 2013, 26, 165–169. [Google Scholar] [CrossRef]
- Malenab, R.A.J.; Ngo, J.P.S.; Promentilla, M.A.B. Chemical Treatment of Waste Abaca for Natural Fiber-Reinforced Geopolymer composite. Materials 2017, 10, 579. [Google Scholar] [CrossRef] [PubMed]
- Ahmed, S.N.; Prabhakar, M.N.; Siddaramaiah; Song, J.I. Influence of silane-modified Vinyl ester on the properties of Abaca fiber reinforced composites. Adv. Polym. Technol. 2017, 37, 1970–1978. [Google Scholar] [CrossRef]
- Liu, Y.; Ma, Y.; Yu, J.; Zhuang, J.; Wu, S.; Tong, J. Development and characterization of alkali treated abaca fiber reinforced friction composites. Compos. Interfaces 2018, 26, 67–82. [Google Scholar] [CrossRef]
- Batara, A.G.N.; Llanos, P.S.P.; De Yro, P.A.N.; Sanglay, G.C.D.; Magdaluyo, E.R. Surface modification of abaca fibers by permanganate and alkaline treatment via factorial design. AIP Conf. Proc. 2019, 2083, 030007. [Google Scholar] [CrossRef]
- Devi, L.U.; Bhagawan, S.S.; Thomas, S. Mechanical properties of pineapple leaf fiber-reinforced polyester composites. J. Appl. Polym. Sci. 1997, 64, 1739–1748. [Google Scholar] [CrossRef]
- Mishra, S.; Misra, M.; Tripathy, S.S.; Nayak, S.K.; Mohanty, A.K. Potentiality of Pineapple Leaf Fibre as Reinforcement in PALF-Polyester Composite: Surface Modification and Mechanical Performance. J. Reinf. Plast. Compos. 2001, 20, 321–334. [Google Scholar] [CrossRef]
- Devi, L.U.; Joseph, K.; Nair, K.C.M.; Thomas, S. Ageing studies of pineapple leaf fiber-reinforced polyester composites. J. Appl. Polym. Sci. 2004, 94, 503–510. [Google Scholar] [CrossRef]
- Senthilkumar, K.; Saba, N.; Chandrasekar, M.; Jawaid, M.; Rajini, N.; Alothman, O.Y.; Siengchin, S. Evaluation of mechanical and free vibration properties of the pineapple leaf fibre reinforced polyester composites. Constr. Build. Mater. 2019, 195, 423–431. [Google Scholar] [CrossRef]
- Senthilkumar, K.; Rajini, N.; Saba, N.; Chandrasekar, M.; Jawaid, M.; Siengchin, S. Effect of Alkali Treatment on Mechanical and Morphological Properties of Pineapple Leaf Fibre/Polyester Composites. J. Polym. Environ. 2019, 27, 1191–1201. [Google Scholar] [CrossRef]
- Krishnasamy, S.; Muthukumar, C.; Nagarajan, R.; Thiagamani, S.M.K.; Saba, N.; Jawaid, M.; Siengchin, S.; Ayrilmis, N. Effect of fibre loading and Ca(OH)2 treatment on thermal, mechanical, and physical properties of pineapple leaf fibre/polyester reinforced composites. Mater. Res. Express 2019, 6, 085545. [Google Scholar] [CrossRef]
- Devi, L.U.; Bhagawan, S.; Thomas, S. Dynamic mechanical properties of pineapple leaf fiber polyester composites. Polym. Compos. 2011, 32, 1741–1750. [Google Scholar] [CrossRef]
- Payae, Y.; Lopattananon, N. Adhesion of pineapple-leaf fiber to epoxy matrix: The role of surface treatments. Songklanakarin J. Sci. & Technol. 2009, 31, 189–194. [Google Scholar]
- Lopattananon, N.; Payae, Y.; Seadan, M. Influence of fiber modification on interfacial adhesion and mechanical properties of pineapple leaf fiber-epoxy composites. J. Appl. Polym. Sci. 2008, 110, 433–443. [Google Scholar] [CrossRef]
- Lopattananon, N.; Panawarangkul, K.; Sahakaro, K.; Ellis, B. Performance of pineapple leaf fiber–natural rubber composites: The effect of fiber surface treatments. J. Appl. Polym. Sci. 2006, 102, 1974–1984. [Google Scholar] [CrossRef]
- Reddy, M.I.; Varma, U.P.; Kumar, I.A.; Manikanth, V.; Raju, P.K. Comparative Evaluation on Mechanical Properties of Jute, Pineapple leaf fiber and Glass fiber Reinforced Composites with Polyester and Epoxy Resin Matrices. Mater. Today Proc. 2018, 5, 5649–5654. [Google Scholar] [CrossRef]
- Mangal, R.; Saxena, N.; Sreekala, M.; Thomas, S.; Singh, K. Thermal properties of pineapple leaf fiber reinforced composites. Mater. Sci. Eng. A 2003, 339, 281–285. [Google Scholar] [CrossRef]
- Mohamed, A.R.; Sapuan, S.M.; Shahjahan, M.; Khalina, A.; Sapuan, M.S. Effects of Simple Abrasive Combing and Pretreatments on the Properties of Pineapple Leaf Fibers (Palf) and Palf-Vinyl Ester Composite Adhesion. Polym. Technol. Eng. 2010, 49, 972–978. [Google Scholar] [CrossRef]
- Mohamed, A.R.; Sapuan, S.M.; Khalina, A.; Sapuan, M.S. Mechanical and thermal properties of josapine pineapple leaf fiber (PALF) and PALF-reinforced vinyl ester composites. Fibers Polym. 2014, 15, 1035–1041. [Google Scholar] [CrossRef]
- Jayaseelan, C.; Padmanabhan, P.; Athijayamani, A.; Ramanathan, K. Comparative Investigation of Mechanical Properties of Epoxy Composites Reinforced with Short Fibers, Macro Particles, and Micro Particles. Bioresources 2017, 12, 2864–2871. [Google Scholar] [CrossRef]
- Prasad, S.V.N.B.; Krishna, M.R.R.; Ashok, A.; Aryan, A.; Krishna, T.H.G. Study of mechanical and water absorption characteristics of natural fibre reinforced epoxy composites. IOP Conf. Ser. Mater. Sci. Eng. 2018, 402, 012103. [Google Scholar] [CrossRef]
- Mohan, T.; Kanny, K. Compressive characteristics of unmodified and nanoclay treated banana fiber reinforced epoxy composite cylinders. Compos. Part B Eng. 2019, 169, 118–125. [Google Scholar] [CrossRef]
- Venkateshwaran, N.; Perumal, A.E.; Arunsundaranayagam, D. Fiber surface treatment and its effect on mechanical and visco-elastic behaviour of banana/epoxy composite. Mater. Des. 2013, 47, 151–159. [Google Scholar] [CrossRef]
- Venkateshwaran, N.; Elayaperumal, A.; Jagatheeshwaran, M.S. Effect of fiber length and fiber content on mechanical properties of banana fiber/epoxy composite. J. Reinf. Plast. Compos. 2011, 30, 1621–1627. [Google Scholar] [CrossRef]
- Yadav, S.K.J.; Vedrtnam, A.; Gunwant, D. Experimental and numerical study on mechanical behavior and resistance to natural weathering of sugarcane leave reinforced polymer composite. Constr. Build. Mater. 2020, 262, 120785. [Google Scholar] [CrossRef]
- Venkateshwaran, N.; ElayaPerumal, A.; Raj, R.H.A. Mechanical and Dynamic Mechanical Analysis of Woven Banana/Epoxy Composite. J. Polym. Environ. 2012, 20, 565–572. [Google Scholar] [CrossRef]
- Pothan, L.A.; George, J.; Thomas, S. Effect of fiber surface treatments on the fiber–matrix interaction in banana fiber reinforced polyester composites. Compos. Interfaces 2002, 9, 335–353. [Google Scholar] [CrossRef]
- Maleque, M.; Yousif, B.; Sapuan, S. Mechanical properties study of pseudo-stem banana fiber reinforced epoxy composite. Arab. J. Sci. Eng. 2007, 32, 359–364. [Google Scholar]
- Shivamurthy, B.; Thimmappa, B.H.S.; Monteiro, J. Sliding wear, mechanical, flammability, and water intake properties of banana short fiber/Al(OH)3/epoxy composites. J. Nat. Fibers 2020, 17, 337–345. [Google Scholar] [CrossRef]
- Bharadiya, P.S.; Singh, M.K.; Mishra, S. Influence of Graphene Oxide on Mechanical and Hydrophilic Properties of Epoxy/Banana Fiber Composites. JOM 2018, 71, 838–843. [Google Scholar] [CrossRef]
- Pothan, L.A.; Thomas, S.; Neelakantan, N.R. Short Banana Fiber Reinforced Polyester Composites: Mechanical, Failure and Aging Characteristics. J. Reinf. Plast. Compos. 1997, 16, 744–765. [Google Scholar] [CrossRef]
- Ike-Eze, I.C.E.; Uyor, U.O.; Aigbodion, V.S.; Omah, A.D.; Ude, S.N.; Daniel-Nkpume, C.C.; Ike-Eze, I.C.E. Tensile and compressive strength of palm kernel shell particle reinforced polyester composites. Mater. Res. Express 2019, 6, 115335. [Google Scholar] [CrossRef]
- Karthikeyan, M.K.V.; Balaji, A.N.; Vignesh, V. Effect of rope mat and random orientation on mechanical and thermal properties of banana ribbon-reinforced polyester composites and its application. Int. J. Polym. Anal. Charact. 2016, 21, 296–304. [Google Scholar] [CrossRef]
- Mariatti, M.; Jannah, M.; Abu Bakar, A.; Khalil, H.A. Properties of Banana and Pandanus Woven Fabric Reinforced Unsaturated Polyester Composites. J. Compos. Mater. 2008, 42, 931–941. [Google Scholar] [CrossRef]
- Kumar, S.; Prasad, L.; Kumar, S.; Patel, V.K. Physico-mechanical and Taguchi-designed sliding wear properties of Himalayan agave fiber reinforced polyester composite. J. Mater. Res. Technol. 2019, 8, 3662–3671. [Google Scholar] [CrossRef]
- Mylsamy, K.; Rajendran, I. Influence of Fibre Length on the Wear Behaviour of Chopped Agave americana Fibre Reinforced Epoxy Composites. Tribol. Lett. 2011, 44, 75–80. [Google Scholar] [CrossRef]
- Mylsamy, K.; Rajendran, I. Influence of alkali treatment and fibre length on mechanical properties of short Agave fibre reinforced epoxy composites. Mater. Des. 2011, 32, 4629–4640. [Google Scholar] [CrossRef]
- Kumar, S.; Prasad, L.; Kumar, S.; Patel, V.K. Physicomechanical and Taguchi optimized abrasive wear behaviour of KOH/KMnO4/NaHCO3 treated Himalayan Agave fiber reinforced polyester composite. Mater. Res. Express 2020, 6, 125353. [Google Scholar] [CrossRef]
- Bessadok, A.; Marais, S.; Roudesli, S.; Lixon, C.; Métayer, M. Influence of chemical modifications on water-sorption and mechanical properties of Agave fibres. Compos. Part A Appl. Sci. Manuf. 2008, 39, 29–45. [Google Scholar] [CrossRef]
- Faruk, O.; Bledzki, A.K.; Fink, H.-P.; Sain, M. Progress Report on Natural Fiber Reinforced Composites. Macromol. Mater. Eng. 2014, 299, 9–26. [Google Scholar] [CrossRef]
- Xie, Y.; Hill, C.A.; Xiao, Z.; Militz, H.; Mai, C. Silane coupling agents used for natural fiber/polymer composites: A review. Compos. Part A Appl. Sci. Manuf. 2010, 41, 806–819. [Google Scholar] [CrossRef]
- Yue, H.; Zheng, Y.; Zheng, P.; Guo, J.; Fernández-Blázquez, J.P.; Clark, J.H.; Cui, Y. On the improvement of properties of bioplastic composites derived from wasted cottonseed protein by rational cross-linking and natural fiber reinforcement. Green Chem. 2020, 22, 8642–8655. [Google Scholar] [CrossRef]
- Bledzki, A.K.; Mamun, A.A.; Jaszkiewicz, A.; Erdmann, K. Polypropylene composites with enzyme modified abaca fibre. Compos. Sci. Technol. 2010, 70, 854–860. [Google Scholar] [CrossRef]

























| Category | Fibre Type | Cellulose (wt %) | Hemi-Celluloses (wt %) | Lignin (wt %) |
|---|---|---|---|---|
| Bast | Flax | 71–81 | 18.6–20.6 | 2.2–3 |
| Hemp | 57–77 | 14–22.4 | 3.7–13 | |
| Nettle | 79–86 | 6.5–12.5 | 3.5–4.4 | |
| Jute | 61–71 | 14–20 | 12–13 | |
| Kenaf | 28–72 | 20.3–25 | 8–22.7 | |
| Roselle | 70.2 | 7.2 | 14.9 | |
| Leaf | Sisal | 47–78 | 10–14.2 | 7–11 |
| Abaca | 56–63 | 20–25 | 7–9 | |
| Henequen | 77.6 | 4–8 | 13.1 | |
| Pineapple fiber | 70.82–81 | 0–0 | 5–12.7 | |
| Banana | 63–67.6 | 10–19 | 5 | |
| Date palm | 33.9 | 26.1 | 27.7 | |
| Fruit/ Seed | Coir (coconut) | 32–47 | 0.15–20 | 31–45 |
| Oil palm (EPF) Oil palm (Mesocarp) | 65 60 | 0 0 | 19 11 | |
| Sponge gourd | 50.2–67.2 | 15.6–21.2 | 11.2–14.4 | |
| Kapok | 64 | 23 | 13 | |
| Cotton | 82.7–92 | 5.7–6 | 0 | |
| Grasses | Straw–wheat | 28.8–48.8 | 15–39.1 | 12–20 |
| Straw–rice | 45 | 19.3 | 18.9 | |
| Straw–rye | 37.9 | 36.9 | 17.6 | |
| Alfa (esparto) | 45.4 | 38.5 | 14.9 | |
| Bamboo | 26–60.8 | 25.1–30 | 2.1–32.2 | |
| Husk/Hull | Rice husk | 35–45 | 19–25 | 19.5–20 |
| Sugar | Sugarcane bagasse | 36.3–55.2 | 16.8–24.7 | 18.14–25.3 |
| Characteristics | Thermoset Polymer | ||
|---|---|---|---|
| Polyester Resin | Vinyl-Ester Resin | Epoxy | |
| Density (g/cc) | 1.2–1.5 | 1.2–1.4 | 1.1–1.4 |
| Elastic modulus (GPa) | 2–4.5 | 3.1–3.8 | 3–6 |
| Tensile strength (MPa) | 40–90 | 69–83 | 35–100 |
| Compressive strength (MPa) | 90–250 | 100 | 100–200 |
| Elongation % | 2 | 4–7 | 1–6 |
| Cure shrinkage % | 4–8 | - | 1–2 |
| Water absorption (24 h @ 20 °C) | 0.1–0.3 | 0.1 | 0.1–0.4 |
| Izod impact Notched (J/cm) | 0.15–3.2 | 2.5 | 0.3 |
| Characteristics | Thermoplastic Polymer | |||||
|---|---|---|---|---|---|---|
| PP | LDPE | HDPE | PS | Nylon 6 | Nylon6,6 | |
| Density (g/cc) | 0.899–0.920 | 0.910–0.925 | 0.94–0.96 | 1.04–1.06 | 1.12–1.14 | 1.13–1.15 |
| Water absorption in 24 h (%) | 0.01–0.02 | <0.015 | 0.01–0.2 | 0.03–0.10 | 1.3–1.8 | 1.0–1.6 |
| Tg (°C) | –10 to –23 | –125 | –133 to –100 | 48 | 80 | |
| Tm(°C) | 160–176 | 105–116 | 120–140 | 110–135 | 215 | 250–269 |
| Heat deflection temp (°C) | 50–63 | 32–50 | 43–60 | Max. 220 | 56–80 | 75–90 |
| Coefficient of thermal expansion (mm/mm/°C × 105) | 6.8–13.5 | 10 | 12–13 | 6–8 | 8–8.6 | 7.2–9 |
| Tensile strength (MPa) | 26–41.4 | 40–78 | 14.5–38 | 25–69 | 43–79 | 12.4–94 |
| Elastic modulus (GPa) | 0.95–1.77 | 0.055–0.38 | 0.4–1.5 | 4–5 | 2.9 | 2.5–3.9 |
| Izod impact strength (J/cm) | 21.4–267 | >854 | 26.7–1.068 | 1.1 | 42.7–160 | 16–654 |
| PALF | Young’s Modulus (MPa) | Tensile Strength (MPa) | Strain to Failure (%) |
|---|---|---|---|
| Untreated | 12.58 | 532.74 | 4.83 |
| Alkali treated | 15.72 | 635.44 | 4.38 |
| Epoxy-coated PALF | 14.33 | 534.88 | 3.86 |
| Composite | Tensile Strength [MPa] |
|---|---|
| Untreated | 57 |
| 0.5 NaOH | 65 |
| 1% NaOH | 70 |
| A174 | 60 |
| A151 | 61 |
| A1100 | 58 |
| F8261 | 48 |
| Si69 | 45 |
| Composite | Impact Strength [kJ/m2] |
|---|---|
| Gum | 8 |
| Untreated | 14 |
| 0.5 NaOH | 7.5 |
| 1% NaOH | 37 |
| A174 | 28 |
| A151 | 26 |
| A1100 | 24 |
| Acetylated | 38 |
| Category | Fibre Type | Density | Tensile Strength (MPa) | Young Modulus (GPa) | Elongation at Break (%) |
|---|---|---|---|---|---|
| Bast | Flax | 1.4–1.54 | 88–1500 | 18–80 | 1.2–3.2 |
| Hemp | 1.47–1.5 | 550–690 | 9.93–70 | 1.6–4.7 | |
| Nettle | - | 650–1594 | 38–87 | 1–6 | |
| Jute | 1.3–1.5 | 200–800 | 10–55 | 1.16–1.8 | |
| Kenaf | 0.749–1.45 | 223–1191 | 2.86–53 | 1.6–5.7 | |
| Roselle | - | 147–184 | 2.76 | 11–15 | |
| Leaf | Sisal | 1.33–1.5 | 80–700 | 1.46–38 | 2–15 |
| Abaca | 1.5 | 400–980 | 12–31.1 | 2.9–10 | |
| Henequen | 1.2 | 500 | 13.2 | 4.8 | |
| Pineapple | 1.44–1.5 | 170–1627 | 34.5–82.5 | 0.8–3 | |
| Banana | 1.35 | 529–914 | 7.7–32 | 1.5–53 | |
| Date palm | 0.92 | 170–275 | 5–12 | 5–10 | |
| Fruit/Seed | Coir | 1.15–1.45 | 106–593 | 1.27–6 | 159.9 |
| Oil palm | 0.7–1.55 | 100–400 | 1–9 | 8–25 | |
| Cotton | 1.5–1.6 | 287–800 | 1.1–12.6 | 3–10 | |
| Kapok | - | - | - | 1.2 | |
| Grasses | Straw wheat | 1.49 | 59–140 | 3.7–4.8 | - |
| Straw rice | - | 150–200 | 3.3–12.5 | 3.2–4.6 | |
| Alfa | 0.89–1.4 | 188–350 | 18–25 | 1.5–5.8 | |
| Bamboo | 0.6–1.1 | 140–441 | 11–36 | 1.3–8 | |
| Sugar | Sugarcane bagasse | 1.25 | 290 | 17 | - |
Publisher’s Note: MDPI stays neutral with regard to jurisdictional claims in published maps and institutional affiliations. |
© 2021 by the authors. Licensee MDPI, Basel, Switzerland. This article is an open access article distributed under the terms and conditions of the Creative Commons Attribution (CC BY) license (https://creativecommons.org/licenses/by/4.0/).
Share and Cite
Kumar, S.; Prasad, L.; Patel, V.K.; Kumar, V.; Kumar, A.; Yadav, A.; Winczek, J. Physical and Mechanical Properties of Natural Leaf Fiber-Reinforced Epoxy Polyester Composites. Polymers 2021, 13, 1369. https://doi.org/10.3390/polym13091369
Kumar S, Prasad L, Patel VK, Kumar V, Kumar A, Yadav A, Winczek J. Physical and Mechanical Properties of Natural Leaf Fiber-Reinforced Epoxy Polyester Composites. Polymers. 2021; 13(9):1369. https://doi.org/10.3390/polym13091369
Chicago/Turabian StyleKumar, Sanjeev, Lalta Prasad, Vinay Kumar Patel, Virendra Kumar, Anil Kumar, Anshul Yadav, and Jerzy Winczek. 2021. "Physical and Mechanical Properties of Natural Leaf Fiber-Reinforced Epoxy Polyester Composites" Polymers 13, no. 9: 1369. https://doi.org/10.3390/polym13091369
APA StyleKumar, S., Prasad, L., Patel, V. K., Kumar, V., Kumar, A., Yadav, A., & Winczek, J. (2021). Physical and Mechanical Properties of Natural Leaf Fiber-Reinforced Epoxy Polyester Composites. Polymers, 13(9), 1369. https://doi.org/10.3390/polym13091369

