Heterogeneity Effects in Highly Cross-Linked Polymer Networks
Abstract
1. Introduction
2. Materials and Methods
2.1. Sources of Heterogeneity
- Randomness of the chain composition in copolymers. Here we restrict ourselves to homopolymers, so that all chains have the same chemical composition between reticulation nodes.
- Polydispersity of the polymer chains between reticulation nodes, which we call “segments”. Experimentally, it is possible to control the segment polydispersity, for example by using telechelic polymer chains, resulting in a monodisperse sample. An alternative approach is to reticulate long polymer chains at random positions, which results in a geometric distribution of segment lengths [32,33,34]. In the simulations, the segment length distribution can be varied at will. This source of heterogeneity will be studied by using normal distributions of segment lengths with various standard deviations.
- Connectivity distribution. This is the number of arms attached to reticulation nodes. In experiments the connectivity can be controlled by using chemical cross-linkers of different functionalities. In general, the functionality is uniform in the sample unless a mixture of cross-linkers is used. In the case of physical cross-links, as in some gels or thermoplastic elastomers, the functionality of the reticulation nodes may be non-uniform. In our simulations, it is straightforward to choose the average connectivity of the reticulation nodes and to mix nodes of different connectivity.
- Topology of the network. The graph structure associated to the reticulation nodes can be random or regular as in a crystalline lattice. In regular structures every node is equivalent, whereas in random structures some nodes may be more “central” than others, even though the connectivity is uniform. Experimentally, the structure is often random, but it is also possible to form crystalline arrangements of reticulation nodes using block copolymers [35,36] or regular crosslinkers [10]. In this paper, we will consider both regular and random network topologies.
- Uniformity of the density of reticulation nodes describes the spatial proximity of the nodes. This source of heterogeneity is related to the network topology in a non-trivial way. It is possible to partially control the spatial distribution of the cross-links in experiments by adjusting the dispersion of the catalyst during the reticulation reaction [37]. In our simulations the spatial distribution of the nodes can be controlled in an indirect fashion. If we initially distribute the nodes with a given uniformity, they will move during the equilibration stage to new positions relaxing the mechanical constraints. They will, however, typically remain close to their original position.
2.2. Description of the Numerical Model
3. Results
3.1. Polydispersity
3.2. Network Topology
3.3. Spatial Distribution
3.4. Connectivity
3.5. Connections beyond First Neighbors
4. Discussion
- Regular lattices can have particular properties due to their anisotropy [50]. Cubic structures are anisotropic, because they are sensitive to the direction of strain with respect to the lattice vectors.
- On introducing more heterogeneities in the network, the force distribution becomes wider. However, heterogeneities do not have a systematic effect on the finite extension and modulus. Indeed, depending on the initial structure, introducing heterogeneity can impact the mechanical properties in one way or the other.
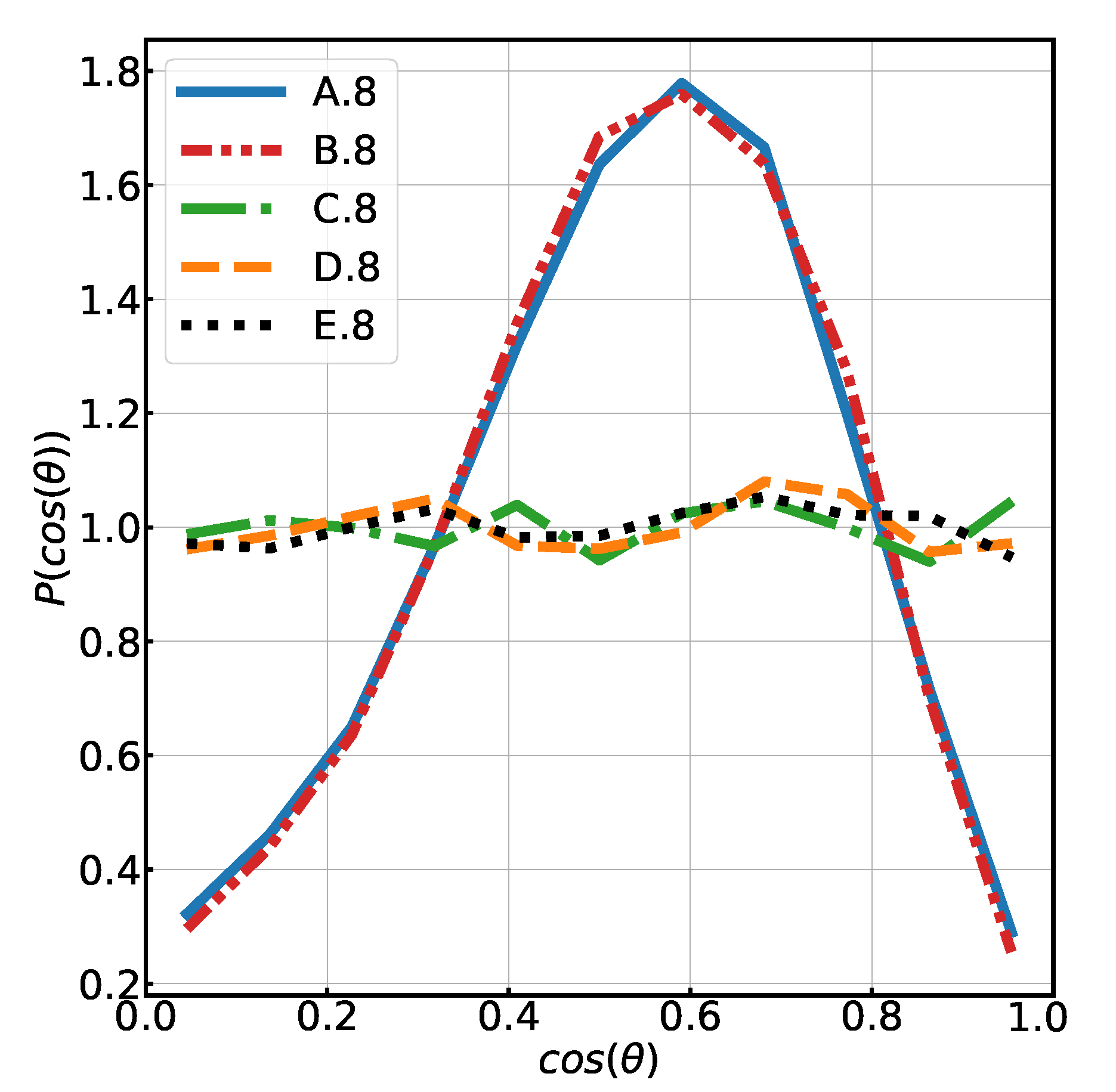
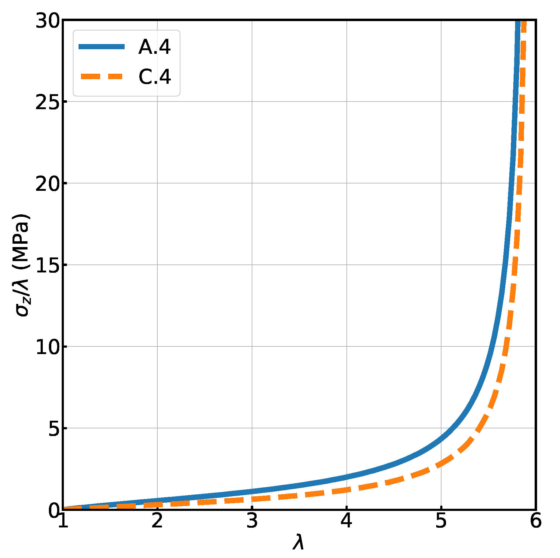
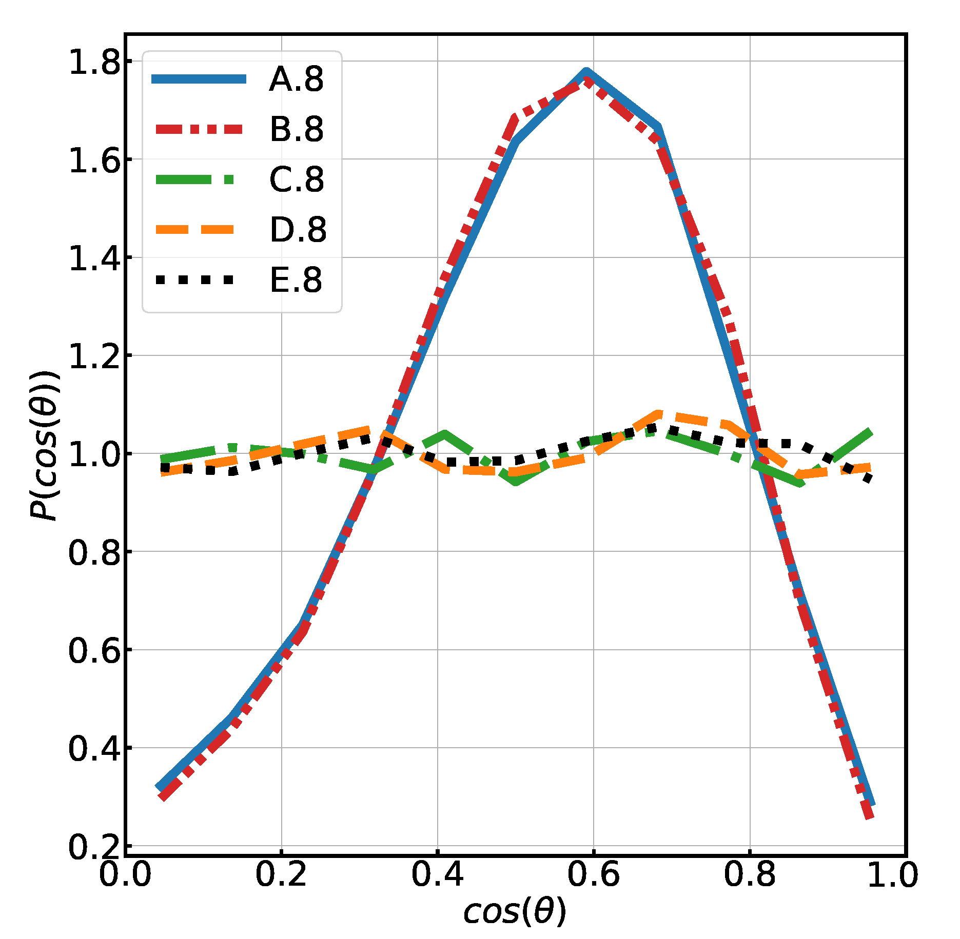
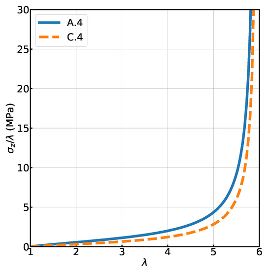
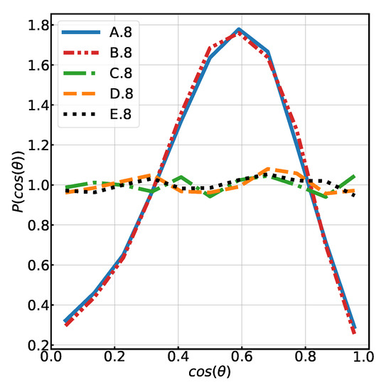
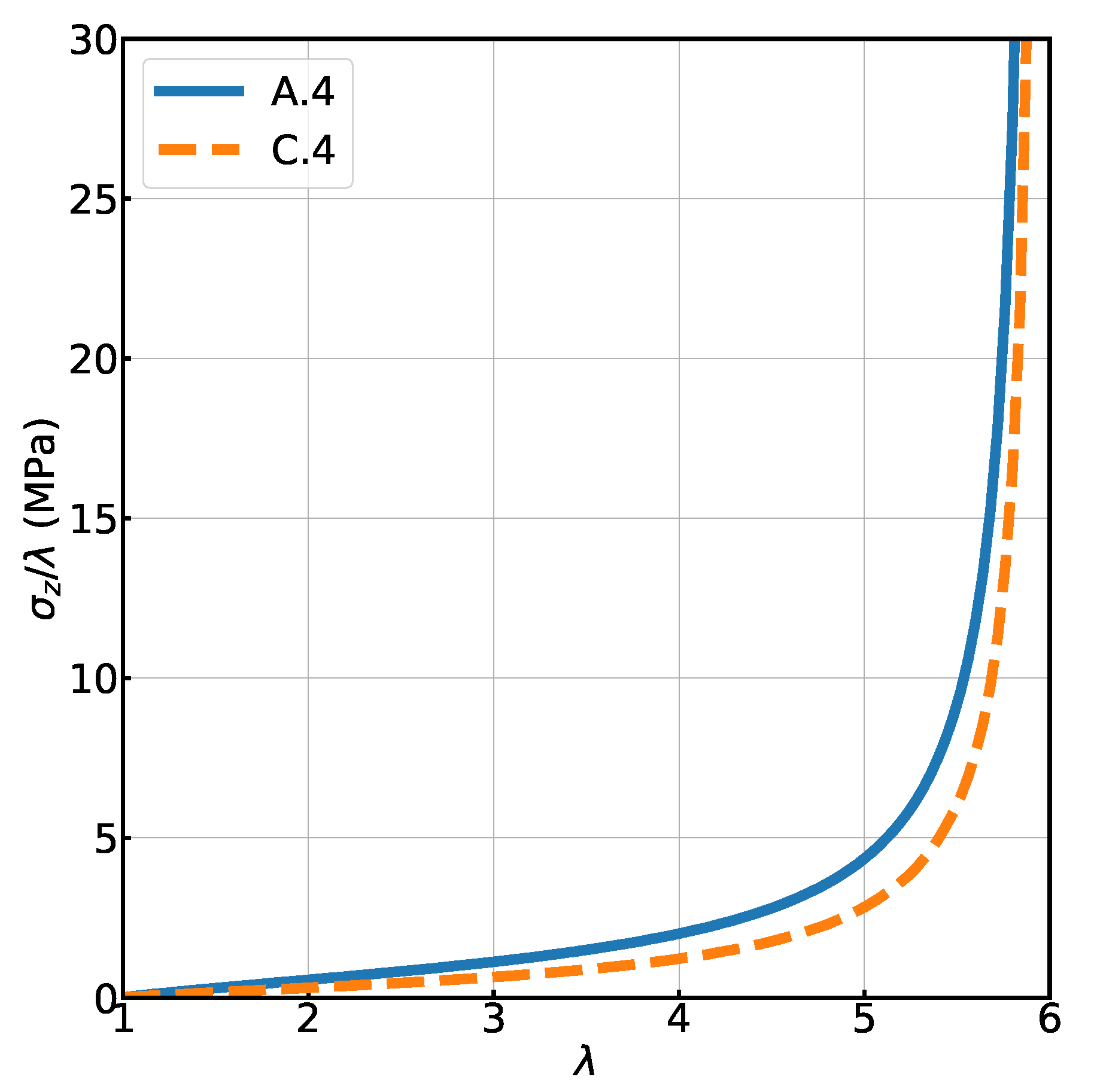
- More surprisingly, networks with a similar topology and isotropy can have a significantly different mechanical response (C.6 and C.8 vs. D.6 and D.8). In particular, it is possible to decrease the small-strain modulus while keeping the same finite extension (C.8 vs. D.8). The difference seems to originate from the spatial arrangement of the reticulation nodes (local node density), as indicated by the similarity between the systems C and D in terms of the centrality and the chain orientation at zero-strain. The system is sensitive to, and has a memory of, the position of the nodes and their “well-dispersedness” at the time that the reticulations have been created. The way the networks are generated and the descriptors by which they are characterized are therefore essential. This might serve as an experimental lever to adjust the mechanical response of a polymer network.
- Finally and unexpectedly, the variability of the cross-link valency has no impact at all, neither on the macroscopic mechanical behavior, nor on the local force heterogeneity, provided that the average valency is kept fixed.
5. Conclusions
Supplementary Materials
Author Contributions
Funding
Institutional Review Board Statement
Informed Consent Statement
Data Availability Statement
Acknowledgments
Conflicts of Interest
References
- Zhang, H.; Zeng, D.; Pan, Y.; Chen, Y.; Ruan, Y.; Xu, Y.; Boulatov, R.; Creton, C.; Weng, W. Mechanochromism and Optical Remodeling of Multi-Network Elastomers Containing Anthracene Dimers. Chem. Sci. 2019, 10, 8367–8373. [Google Scholar] [CrossRef]
- Slootman, J.; Waltz, V.; Yeh, C.J.; Baumann, C.; Göstl, R.; Comtet, J.; Creton, C. Quantifying Rate- and Temperature-Dependent Molecular Damage in Elastomer Fracture. Phys. Rev. X 2020, 10, 041045. [Google Scholar] [CrossRef]
- Chassé, W.; Lang, M.; Sommer, J.U.; Saalwächter, K. Cross-Link Density Estimation of PDMS Networks with Precise Consideration of Networks Defects. Macromolecules 2011, 45, 899–912. [Google Scholar] [CrossRef]
- Lange, F.; Schwenke, K.; Kurakazu, M.; Akagi, Y.; Chung, U.I.; Lang, M.; Sommer, J.U.; Sakai, T.; Saalwächter, K. Connectivity and Structural Defects in Model Hydrogels: A Combined Proton NMR and Monte Carlo Simulation Study. Macromolecules 2011, 44, 9666–9674. [Google Scholar] [CrossRef]
- Madsen, F.B.; Daugaard, A.E.; Fleury, C.; Hvilsted, S.; Skov, A.L. Visualisation and characterisation of heterogeneous bimodal PDMS networks. RSC Adv. 2014, 4, 6939–6945. [Google Scholar] [CrossRef][Green Version]
- Vahdati, M.; Ducouret, G.; Creton, C.; Hourdet, D. Topology-Specific Injectable Sticky Hydrogels. Macromolecules 2020, 53, 9779–9792. [Google Scholar] [CrossRef]
- Tominaga, T.; Yamada, T.; Takata, S.I.; Shimamoto, N. Multilevel hierarchical structures of double-network polymers in a dried state. Polymer 2017, 108, 493–501. [Google Scholar] [CrossRef]
- Zhang, X.; Tang, Z.; Guo, B. Regulation of mechanical properties of diene rubber cured by oxa-Michael Reaction via manipulating network structure. Polymer 2018, 144, 57–64. [Google Scholar] [CrossRef]
- Kroll, D.M.; Croll, S.G. Influence of crosslinking functionality, temperature and conversion on heterogeneities in polymer networks. Polymer 2015, 79, 82–90. [Google Scholar] [CrossRef]
- Alberto Parada, G.; Zhao, X. Ideal Reversible Polymer Networks. Soft Matter 2018, 14, 5186–5196. [Google Scholar] [CrossRef]
- Yang, C.; Yin, T.; Suo, Z. Polyacrylamide Hydrogels. I. Network Imperfection. J. Mech. Phys. Solids 2019, 131, 43–55. [Google Scholar] [CrossRef]
- Saalwächter, K.; Seiffert, S. Dynamics-Based Assessment of Nanoscopic Polymer-Network Mesh Structures and Their Defects. Soft Matter 2018, 14, 1976–1991. [Google Scholar] [CrossRef]
- Chen, Y.; Mellot, G.; van Luijk, D.; Creton, C.; Sijbesma, R. Mechanochemical Tools for Polymer Materials. Chem. Soc. Rev. 2021. [Google Scholar] [CrossRef]
- Zhong, M.; Wang, R.; Kawamoto, K.; Olsen, B.D.; Johnson, J.A. Quantifying the Impact of Molecular Defects on Polymer Network Elasticity. Science 2016, 353, 1264–1268. [Google Scholar] [CrossRef]
- Lin, T.S.; Wang, R.; Johnson, J.A.; Olsen, B.D. Topological Structure of Networks Formed from Symmetric Four-Arm Precursors. Macromolecules 2018, 51, 1224–1231. [Google Scholar] [CrossRef]
- Lin, T.S.; Wang, R.; Johnson, J.A.; Olsen, B.D. Revisiting the Elasticity Theory for Real Gaussian Phantom Networks. Macromolecules 2019, 52, 1685–1694. [Google Scholar] [CrossRef]
- Panyukov, S. Loops in Polymer Networks. Macromolecules 2019, 52, 4145–4153. [Google Scholar] [CrossRef]
- Arruda, E.M.; Boyce, M.C. A three-dimensional constitutive model for the large stretch behavior of rubber elastic materials. J. Mech. Phys. Solids 1993, 41, 389–412. [Google Scholar] [CrossRef]
- Kaliske, M.; Heinrich, G. An Extended Tube-Model for Rubber Elasticity: Statistical-Mechanical Theory and Finite Element Implementation. Rubber Chem. Technol. 1999, 72, 602–632. [Google Scholar] [CrossRef]
- Wu, P.; van der Giessen, E. On improved 3-D non-Gaussian network models for rubber elasticity. Mech. Res. Commun. 1992, 19, 427–433. [Google Scholar] [CrossRef]
- Rubinstein, M.; Panyukov, S. Elasticity of Polymer Networks. Macromolecules 2002, 35, 6670–6686. [Google Scholar] [CrossRef]
- Hossain, M.; Steinmann, P. More hyperelastic models for rubber-like materials: Consistent tangent operators and comparative study. J. Mech. Behav. Mater. 2013, 22, 27–50. [Google Scholar] [CrossRef]
- Zhuck, N.P.; Lakhtakia, A. Effective Constitutive Properties of a Disordered Elastic Solid Medium via the Strong–Fluctuation Approach. Proc. R. Soc. Lond. A 1999, 455, 543–566. [Google Scholar] [CrossRef]
- Zhang, S.; Xi, L. Effects of precursor topology on polymer networks simulated with molecular dynamics. Polymer 2017, 116, 143–152. [Google Scholar] [CrossRef]
- Li, H.; Wu, H.; Li, B.; Gao, Y.; Zhao, X.; Zhang, L. Molecular dynamics simulation of fracture mechanism in the double interpenetrated cross-linked polymer. Polymer 2020, 199, 122571. [Google Scholar] [CrossRef]
- Uddin, M.S.; Ju, J. Multiscale modeling of a natural rubber: Bridging a coarse-grained molecular model to the rubber network theory. Polymer 2016, 101, 34–47. [Google Scholar] [CrossRef]
- Gooneie, A.; Schuschnigg, S.; Holzer, C. A review of multiscale computational methods in polymeric materials. Polymers 2017, 9, 16. [Google Scholar] [CrossRef]
- De Arcangelis, L.; Redner, S.; Herrmann, H. A random fuse model for breaking processes. J. Phys. Lett. 1985, 46, 585–590. [Google Scholar] [CrossRef]
- Costagliola, G.; Bosia, F.; Pugno, N.M. Random fuse model in the presence of self-healing. New J. Phys. 2020, 22, 033005. [Google Scholar] [CrossRef]
- Aoyanagi, Y.; Okumura, K. Simple Model for the Mechanics of Spider Webs. Phys. Rev. Lett. 2010, 104, 038102. [Google Scholar] [CrossRef]
- Hanson, D.E. An explicit polymer and node network model to compute micromechanical properties of silica-filled polydimethylsiloxane. Polymer 2004, 45, 1055–1062. [Google Scholar] [CrossRef]
- Gehman, S.D. Network Chain Distribution and Strength of Vulcanizates. Rubber Chem. Technol. 1969, 42, 659–665. [Google Scholar] [CrossRef]
- Higgs, P.G.; Ball, R.C. Polydisperse polymer networks: Elasticity, orientational properties, and small angle neutron scattering. J. Phys. France 1988, 49, 1785–1811. [Google Scholar] [CrossRef]
- Boothroyd, S.C.; Hoyle, D.M.; McLeish, T.C.; Munch, E.; Schach, R.; Smith, A.J.; Thompson, R.L. Association and relaxation of supra-macromolecular polymers. Soft Matter 2019, 15, 5296–5307. [Google Scholar] [CrossRef] [PubMed]
- Hamley, I.W. The Physics of Block Copolymers; Oxford University Press: Oxford, UK, 1998. [Google Scholar]
- Herbst, F.; Schröter, K.; Gunkel, I.; Gröger, S.; Thurn-Albrecht, T.; Balbach, J.; Binder, W.H. Aggregation and Chain Dynamics in Supramolecular Polymers by Dynamic Rheology: Cluster Formation and Self-Aggregation. Macromolecules 2010, 43, 10006–10016. [Google Scholar] [CrossRef]
- Ikeda, Y.; Higashitani, N.; Hijikata, K.; Kokubo, Y.; Morita, Y.; Shibayama, M.; Osaka, N.; Suzuki, T.; Endo, H.; Kohjiya, S. Vulcanization: New Focus on a Traditional Technology by Small-Angle Neutron Scattering. Macromolecules 2009, 42, 2741–2748. [Google Scholar] [CrossRef]
- Wang, M.C.; Guth, E. Statistical Theory of Networks of Non Gaussian Flexible Chains. J. Chem. Phys. 1952, 20, 1144–1157. [Google Scholar] [CrossRef]
- Hanson, D.E. The distributions of chain lengths in a crosslinked polyisoprene network. J. Chem. Phys. 2011, 134, 064906. [Google Scholar] [CrossRef]
- Treloar, L.R.G. The Physics of Rubber Elasticity; Oxford University Press: Oxford, UK, 1975. [Google Scholar]
- Rubinstein, M. Polymer Physics; Oxford University Press: Oxford, UK, 2003. [Google Scholar]
- Cohen, A. A Padé approximant to the inverse Langevin function. Rheol Acta 1991, 30, 270–273. [Google Scholar] [CrossRef]
- Irving, J.; Kirkwood, J.G. The statistical mechanical theory of transport processes. IV. The equations of hydrodynamics. J. Chem. Phys. 1950, 18, 817–829. [Google Scholar] [CrossRef]
- Kroeger, M. Simple, admissible, and accurate approximants of the inverse Langevin and Brillouin functions, relevant for strong polymer deformations and flows. J. Non-Newton. Fluid Mech. 2015, 223, 77–87. [Google Scholar] [CrossRef]
- Kollmer, J.E.; Daniels, K.E. Betweenness centrality as predictor for forces in granular packings. Soft Matter 2019, 15, 1793–1798. [Google Scholar] [CrossRef]
- Estrada, E.; Rodríguez-Velázquez, J.A. Subgraph centrality in complex networks. Phys. Rev. E 2005, 71, 056103. [Google Scholar] [CrossRef] [PubMed]
- Hagberg, A.A.; Schult, D.A.; Swart, P.J. Exploring Network Structure, Dynamics, and Function using NetworkX. In Proceedings of the 7th Python in Science Conference, Pasadena, CA, USA, 19–24 August 2008; Varoquaux, G., Vaught, T., Millman, J., Eds.; 2008; pp. 11–15. [Google Scholar]
- Pedregosa, F.; Varoquaux, G.; Gramfort, A.; Michel, V.; Thirion, B.; Grisel, O.; Blondel, M.; Prettenhofer, P.; Weiss, R.; Dubourg, V.; et al. Scikit-learn: Machine Learning in Python. J. Mach. Learn. Res. 2011, 12, 2825–2830. [Google Scholar]
- Wang, R.; Johnson, J.A.; Olsen, B.D. Odd–even effect of junction functionality on the topology and elasticity of polymer networks. Macromolecules 2017, 50, 2556–2564. [Google Scholar] [CrossRef]
- Newnham, R.E. Properties of Materials: Anisotropy, Symmetry, Structure; Oxford University Press: Oxford, UK; New York, NY, USA, 2005. [Google Scholar]








| A.6 | B.6 | C.6 | D.6 | E.6 | A.4 | |
|---|---|---|---|---|---|---|
| six chain | six chain | random | random | random | 4 chains | |
| six chain | six chain | six chain | random | random | eight chain | |
| 27 | 27 | 27 | 27 | 12 | ||
| 6 | 6 | 6 | 6 | 4 | ||
| A.8 | B.8 | C.8 | D.8 | E.8 | C.4 | |
| eight chain | eight chain | random | random | random | random | |
| eight chain | eight chain | eight chain | random | random | eight chain | |
| 22 | 22 | 22 | 22 | 12 | ||
| 8 | 8 | 8 | 8 | 4 | ||
Publisher’s Note: MDPI stays neutral with regard to jurisdictional claims in published maps and institutional affiliations. |
© 2021 by the authors. Licensee MDPI, Basel, Switzerland. This article is an open access article distributed under the terms and conditions of the Creative Commons Attribution (CC BY) license (http://creativecommons.org/licenses/by/4.0/).
Share and Cite
Munoz, G.; Dequidt, A.; Martzel, N.; Blaak, R.; Goujon, F.; Devémy, J.; Garruchet, S.; Latour, B.; Munch, E.; Malfreyt, P. Heterogeneity Effects in Highly Cross-Linked Polymer Networks. Polymers 2021, 13, 757. https://doi.org/10.3390/polym13050757
Munoz G, Dequidt A, Martzel N, Blaak R, Goujon F, Devémy J, Garruchet S, Latour B, Munch E, Malfreyt P. Heterogeneity Effects in Highly Cross-Linked Polymer Networks. Polymers. 2021; 13(5):757. https://doi.org/10.3390/polym13050757
Chicago/Turabian StyleMunoz, Gérald, Alain Dequidt, Nicolas Martzel, Ronald Blaak, Florent Goujon, Julien Devémy, Sébastien Garruchet, Benoit Latour, Etienne Munch, and Patrice Malfreyt. 2021. "Heterogeneity Effects in Highly Cross-Linked Polymer Networks" Polymers 13, no. 5: 757. https://doi.org/10.3390/polym13050757
APA StyleMunoz, G., Dequidt, A., Martzel, N., Blaak, R., Goujon, F., Devémy, J., Garruchet, S., Latour, B., Munch, E., & Malfreyt, P. (2021). Heterogeneity Effects in Highly Cross-Linked Polymer Networks. Polymers, 13(5), 757. https://doi.org/10.3390/polym13050757

