Using Sulfobutylated and Sulfomethylated Lignin as Dispersant for Kaolin Suspension
Abstract
1. Introduction
2. Materials and Methods
2.1. Materials
2.2. Surface Area Analysis
2.3. Particle Size Analysis
2.4. Sulfobutylation
2.5. Sulfomethylation
2.6. Charge Density Analysis
2.7. Sulfonate and Phenolate Group Analysis
2.8. Molecular Weight Analysis
2.9. Elemental Analysis
2.10. FTIR Analysis
2.11. 1H– and 1H–1H COSY NMR Analyses
2.12. Zeta Potential Analysis
2.13. Dispersion Analysis under Static Conditions
2.14. Contact Angle Measurement
2.15. QCM-D Experiments
3. Results and Discussions
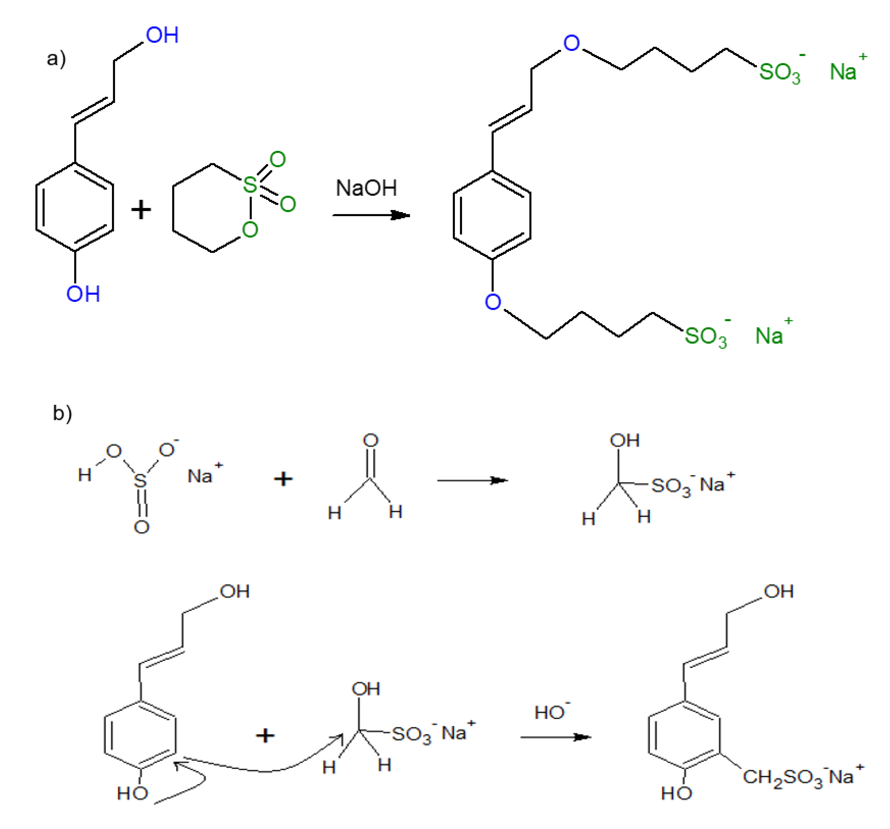
3.1. Sulfobutylation and Sulfomethylation Reaction Schemes
3.2. Sulfobutylation and Sulfomethylation of Lignin
3.3. FTIR Analysis
3.4. H–NMR Spectroscopy and 1H–1H COSY Spectroscopy
3.5. Properties of KL, SBL, and SML
3.6. Adsorption Analysis of Lignin Derivatives on Aluminum Oxide Coated Surfaces
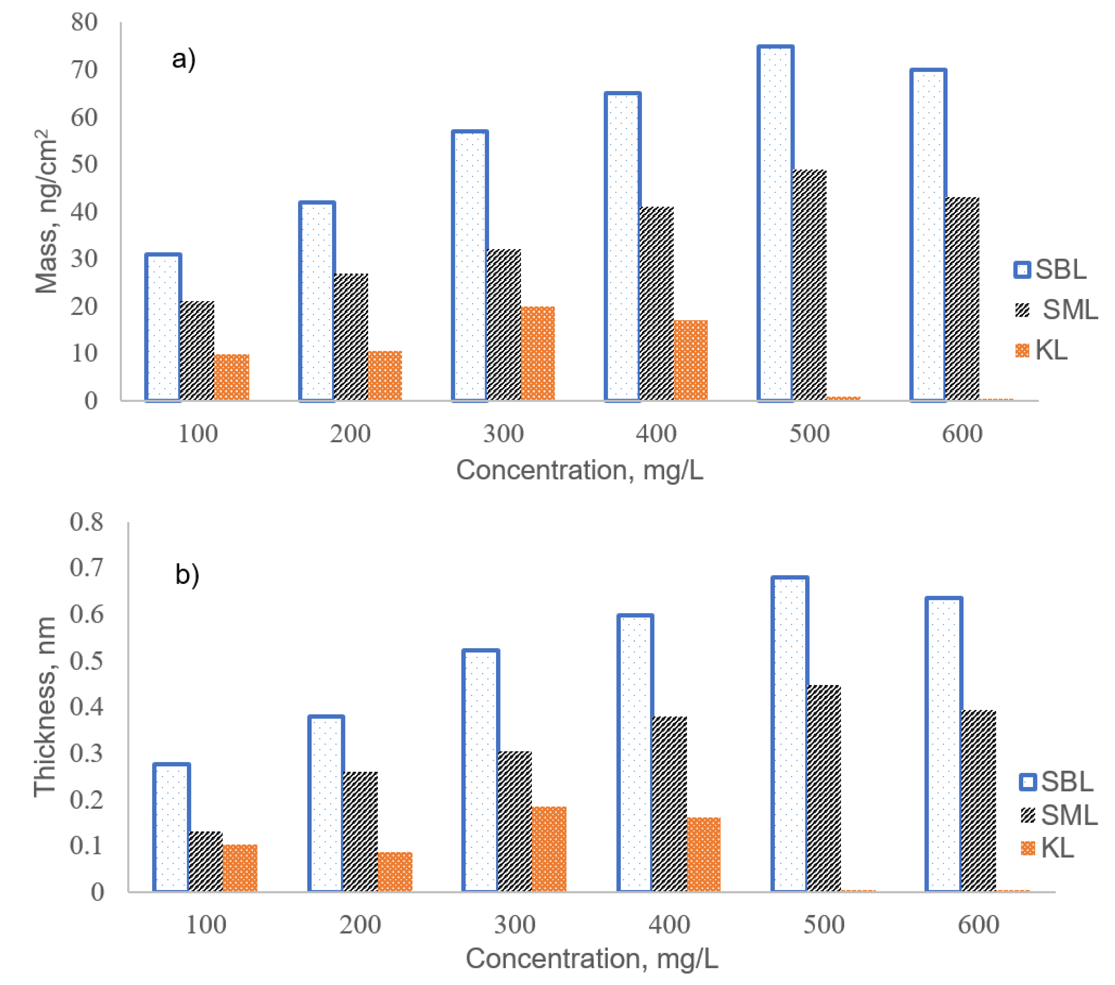
3.6.1. Adsorption Kinetics
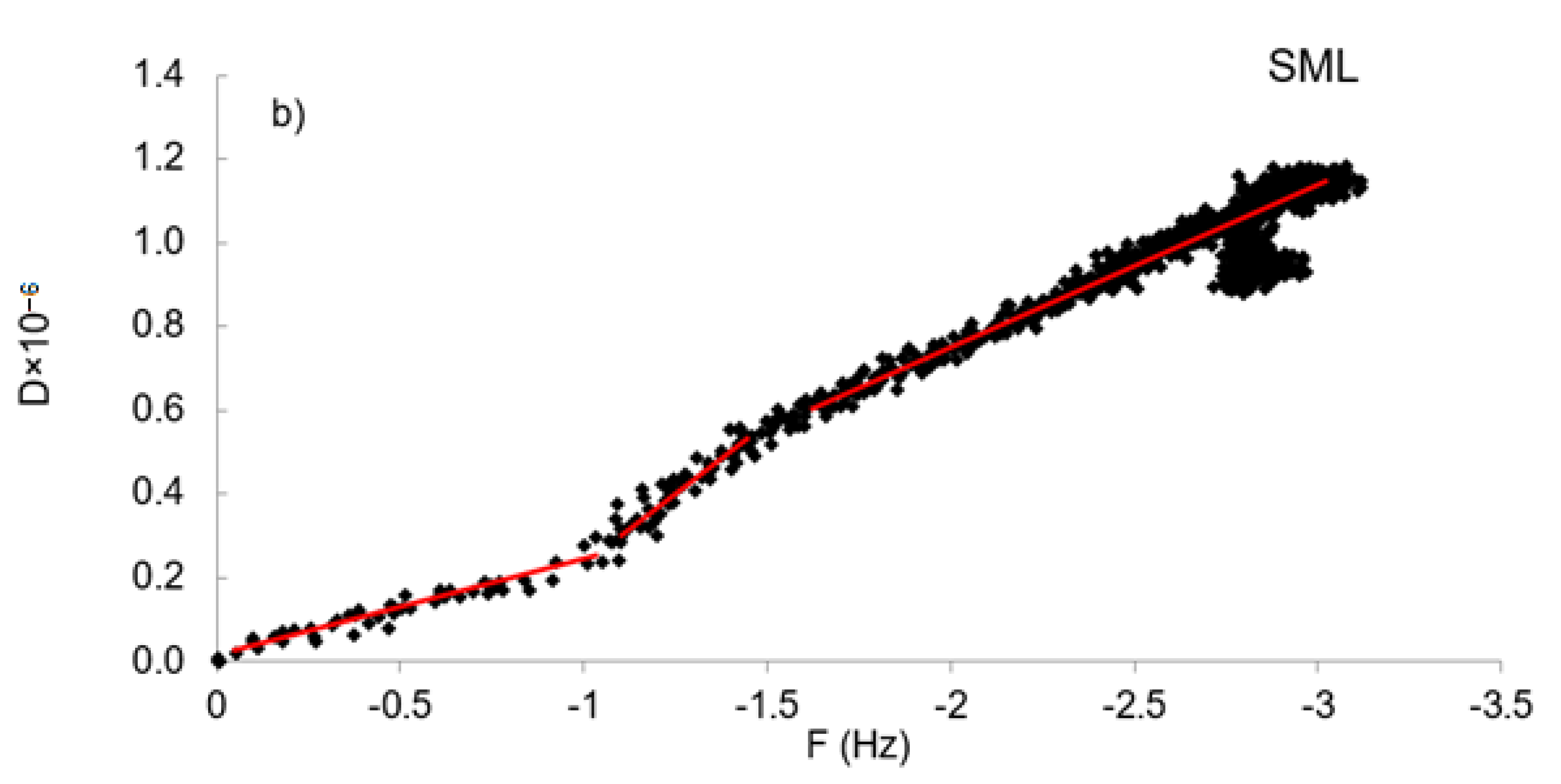
3.6.2. Adsorbed Layer Characteristics
3.7. Zeta Potential Analysis
3.8. Destabilization Analysis
3.9. Analysis at Different pH
3.10. Comparison of SBL and SML
4. Conclusions
Supplementary Materials
Author Contributions
Funding
Conflicts of Interest
References
- Jankovic, B.; Cincovic, M.; Jankovic, M. A new data in the kinetic and thermodynamic analysis of non-isothermal decomposition of super-fine kaolin powder. Appl. Clay Sci. 2018, 156, 160–168. [Google Scholar] [CrossRef]
- Feng, L.; Li, X.; Lu, W.; Liu, Z.; Xu, C.; Chen, Y.; Zheng, H. Preparation of a graft modified flocculant based on chitosan by ultrasonic initiation and its synergistic effect with kaolin for the improvement of acid blue 83 (AB 83) removal. Int. J. Biol. Macromol. 2020, 150, 617–630. [Google Scholar] [CrossRef] [PubMed]
- Chen, N.; Liu, W.; Huang, J.; Qiu, X. Preparation of octopus-like lignin-grafted cationic polyacrylamide flocculant and its application for water flocculation. Int. J. Biol. Macromol. 2020, 146, 9–17. [Google Scholar] [CrossRef] [PubMed]
- Murray, H.H.; Kogelb, J.E. Engineered clay products for the paper industry. Appl. Clay Sci. 2005, 29, 199–206. [Google Scholar] [CrossRef]
- Duman, O.; Tunç, S.; Çetinkaya, A. Electrokinetic and rheological properties of kaolinite in poly(diallyldimethylammonium chloride), poly(sodium 4-styrene sulfonate) and poly(vinyl alcohol) solutions. Colloids Surf. A Physicochem. Eng. Asp. 2012, 394, 23–32. [Google Scholar] [CrossRef]
- Zaman, A.A.; Tsuchiya, R.; Moudgil, B.M. Adsorption of a Low-Molecular-Weight polyacrylic acid on silica, alumina, and kaolin. J. Colloid Interface Sci. 2002, 256, 73–78. [Google Scholar] [CrossRef]
- Leong, Y.K.; Teo, J.; Teh, E.; Smith, J.; Widjaja, J.; Lee, J.X.; Fourie, A.; Fahey, M.; Chen, R. Controlling attractive interparticle forces via small ionic and cationic additives in kaolin slurries. Chem. Eng. Res. Des. 2012, 90, 658–666. [Google Scholar] [CrossRef]
- Shankar, P.; Teo, J.; Leong, Y.K.; Fourie, A.; Fahey, M. Adsorbed phosphate additives for interrogating the nature of interparticles forces in kaolin clay slurries via rheological yield stress. Adv. Powder Technol. 2010, 21, 380–385. [Google Scholar] [CrossRef]
- Eygi, M.S.; Atesok, G. An investigation on utilization of poly-electrolytes as dispersant for kaolin slurry and its slip casting properties. Ceram. Int. 2008, 34, 1903–1908. [Google Scholar] [CrossRef]
- Konan, K.L.; Peyratout, C.; Cerbelaud, M.; Smith, A.; Bonnet, J.P.; Jacquet, A. Influence of two dispersants on the rheological behavior of kaolin and illite in concentrated calcium hydroxide dispersions. Appl. Clay Sci. 2008, 42, 252–257. [Google Scholar] [CrossRef]
- Xiumei, Q.; Yadong, L.; Aref, A.; Xiaoyan, Z.; Chunjie, Y. Viscosity of kaolin slurries: Effects of dispersant and urea-intercalation. J. Wuhan Univ. Technol. Mater. Sci. Ed. 2017, 32, 51–57. [Google Scholar]
- Li, Y.; Zhang, Y.; Zheng, J.; Guo, H.; Yang, C.; Li, Z.; Lu, M. Dispersion and rheological properties of concentrated kaolin suspensions with polycarboxylate copolymers bearing comb-like side chains. J. Eur. Ceram. Soc. 2014, 34, 137–146. [Google Scholar] [CrossRef]
- Marco, P.; Labanda, J.; Llorens, J. The effects of some polyelectrolyte chemical compositions on the rheological behaviour of kaolin suspensions. Powder Technol. 2004, 148, 43–47. [Google Scholar] [CrossRef]
- Brumbach, M.; Carty, W.M. Dispersant Demand Curves: Effect of PAA on the viscosity of several clays. Eng. Sci. Proc. 2003, 28, 183. [Google Scholar]
- Liimatainena, H.; Sirviö, J.; Sundmanc, O.; Visanko, M.; Hormi, O.; Niinimäkia, J. Flocculation performance of a cationic biopolymer derived from a cellulosic source in mild aqueous solution. Bioresour. Technol. 2011, 102, 9626–9632. [Google Scholar] [CrossRef] [PubMed]
- Nourani, M.; Baghdad, M.; Javan, M.; Bidhendi, G.N. Production of a biodegradable flocculant from cotton and evaluation of its performance in coagulation-flocculation of kaolin clay suspension: Optimization through response surface methodology (RSM). J. Env. Chem. Eng. 2016, 4, 1996–2003. [Google Scholar] [CrossRef]
- Isikgor, F.H.; Becer, R. Lignocellulosic biomass: A sustainable platform for the production of bio-based chemicals and polymers. Polym. Chem. 2015, 6, 4497–4559. [Google Scholar] [CrossRef]
- Ganewatta, M.S.; Lokupitiya, H.N.; Tang, C. Lignin Biopolymers in the Age of Controlled Polymerization. Polymers 2019, 11, 1176. [Google Scholar] [CrossRef]
- Kazzaz, A.E.; Feizi, Z.H.; Fatehi, P. Grafting strategies for hydroxy groups of lignin for producing materials. Green Chem. 2019, 21, 5714–5752. [Google Scholar] [CrossRef]
- Zhou, Y.; Franks, G.V. Flocculation mechanism induced by cationic polymers investigated by light scattering. Langmuir 2002, 22, 6775–6786. [Google Scholar] [CrossRef]
- Qui, X.; Zeng, W.; Yu, W.; Xue, Y.; Pang, Y.; Li, X.; Li, Y. Alkyl chain Cross-Linked sulfobutylated lignosulfonate: A highly efficient dispersant for carbendazim suspension concentrate. ACS Sustain. Chem. Eng. 2015, 3, 1551–1557. [Google Scholar]
- Madzhidova, V.E.; Dalimova, G.N.; Abduazimov, K.A. Sulfomethylation of lignins. Chem. Nat. Comp. 1998, 34, 179–181. [Google Scholar] [CrossRef]
- Huang, C.; Ma, J.; Zhang, W.; Huang, G.; Yong, Q. Preparation of lignosulfonates from biorefinery lignins by sulfomethylation and their applicationas a water reducer for concrete. Polymers 2018, 10, 841. [Google Scholar] [CrossRef]
- Qin, Y.; Lin, X.; Lu, Y.; Wu, S.; Yang, D.; Qiu, X.; Fang, Y.; Wang, T. Preparation of a low reducing effect sulfonated alkali lignin and application as dye dispersant. Polymers 2018, 10, 982. [Google Scholar] [CrossRef] [PubMed]
- He, W.; Fatehi, P. Preparation of sulfomethylated softwood kraft lignin as a dispersant for cement admixture. RSC Adv. 2015, 5, 47031–47039. [Google Scholar] [CrossRef]
- Qui, X.; Zeng, W.; Liang, W.; Xue, Y.; Hong, N.; Li, Y. Sulfobutylated lignosulfonate with ultra high sulfonation degree and its dispersion property in Low-Rank Coal-Water Slurry. J. Dispers. Sci. Technol. 2016, 37, 472–478. [Google Scholar]
- Gordobil, O.; Herrera, R.; Llano-Ponte, R.; Labidi, J. Esterified organosolv lignin as hydrophobic agent for use on wood products. Prog. Org. Coat. 2017, 103, 143–151. [Google Scholar] [CrossRef]
- Xionga, W.; Yang, D.; Alama, A.; Xua, J.; Lic, Y.; Wang, H.; Qiu, X. Structural regulation of lignin/silica nanocomposites by altering the content of quaternary ammonium groups grafted into softwood kraft lignin. Ind. Crop. Prod. 2020, 144, 112039. [Google Scholar] [CrossRef]
- Notley, M.S.; Norgren, M. Surface Energy and Wettability of Spin-Coated Thin Films of Lignin Isolated from Wood. Langmuir 2010, 26, 5484–5490. [Google Scholar] [CrossRef]
- Hasan, A.; Fatehi, P. Stability of kaolin dispersion in the presence of lignin-acrylamide polymer. Appl. Clay Sci. 2018, 158, 72–82. [Google Scholar] [CrossRef]
- Konduri, M.K.; Fatehi, P. Designing anionic lignin-based dispersant for kaolin suspensions. Colloids Surf. A Physicochem. Eng. Asp. 2018, 538, 639–650. [Google Scholar] [CrossRef]
- Guo, Y.; Gao, W.; Fatehi, P. Hydroxypropyl sulfonated kraft lignin as a coagulant for cationic dye. Ind. Crop. Prod. 2018, 124, 273–283. [Google Scholar] [CrossRef]
- Cuddy, M.; Poda, A.; Brantley, L. Determination of isoelectric points and the role of pH for common quartz crystal microbalance sensors. ACS Appl. Mater. Interface 2013, 59, 3514–3518. [Google Scholar] [CrossRef] [PubMed]
- Kubiak, K.; Adamczyk, Z.; Ocwieja, M. Kinetics of silver nanoparticle deposition at PAH monolayers: Reference QCM results. Langmuir 2015, 31, 2988–2996. [Google Scholar] [CrossRef] [PubMed]
- Edvardsson, M.; Rodahl, M.; Kasemo, B.; Höök, F. A Dual-Frequency QCM-D Setup Operating at Elevated Oscillation Amplitudes. Anal. Chem. 2005, 77, 4918–4926. [Google Scholar] [CrossRef]
- Tanaka, R.; Saito, T.; Hanninen, T.; Ono, Y.; Hakalahti, M.; Tammelin, T.; Isogai, A. Viscoelastic Properties of Core−Shell-Structured, Hemicellulose-Rich Nanofibrillated Cellulose in Dispersion and Wet-Film States. Biomacromolecules 2016, 17, 2104–2111. [Google Scholar] [CrossRef]
- Zhang, H.; Bai, Y.; Zhou, W.; Chen, F. Color reduction of sulfonated eucalyptus kraft lignin. Int. J. Biol. Macromol. 2017, 97, 201–208. [Google Scholar] [CrossRef]
- Rosu, A.M.; Rafin, C.; Surpateanu, G.; Brabie, G.; Miron, D.N.; Veignie, E. Synthesis of alkylated potato starch derivatives and their potential in the aqueous solubilization of benzo[a]pyrene. Carbohydr. Polym. 2013, 93, 184–190. [Google Scholar] [CrossRef]
- Bahrpaima, K.; Fatehi, P. Synthesis and characterization of carboxyethylated lignosulfonate. ChemSusChem 2018, 11, 2967–2980. [Google Scholar] [CrossRef]
- Giang, N.T.; Kien, T.T.; Hoa, T.T.; Thiem, P.V. A new syhnthesis process of lignosulfonate using lignin recovered from black liquor of pulp and paper mills. J. Sci. Technol. 2016, 54, 1–10. [Google Scholar]
- Ng, E.; Subari, S.T.M.; Marie, O.; Mukti, R.R.; Juan, J.C. Sulfonic acid functionalized MCM-41 as solid acid catalyst for tert-butylation of hydroquinone enhanced by microwave heating. Appl. Catal. A Gen. 2013, 450, 34–41. [Google Scholar] [CrossRef]
- Jiao, G.J.; Xu, Q.; Cao, S.L.; Peng, P.; She, D. Controlled-Release fertilizer with lignin used to trap urea/hydroxymethylurea/urea-formaldehyde polymers. BioResources 2018, 13, 1711–1728. [Google Scholar] [CrossRef]
- Kou, J.; Xu, S. In situ kinetics and conformation studies of dodecylamine adsorption onto zinc sulfide using a quartz crystal microbalance with dissipation (QCM-D). Colloids Surf. A Physicochem. Eng. Asp. 2016, 490, 110–120. [Google Scholar] [CrossRef]
- Alagha, L.; Guo, L.; Ghuzi, M.; Molatlhegi, O.; Xu, Z. Adsorption of hybrid polyacrylamides on anisotropic kaolinite surfaces: Effect of polymer characteristics and solution properties. Colloids Surf. A Physicochem. Eng. Asp. 2016, 498, 285–296. [Google Scholar] [CrossRef]
- Agha, H.; Fatehi, P. Cationic kraft lignin-acrylamide as a flocculant for clay suspensions: 1) Molecular weight effect. Sep. Purif. Technol. 2018, 207, 213–221. [Google Scholar]
- Alagha, L.; Wang, S.; Yan, L.; Xu, Z.; Masliyah, J. Probing adsorption of polyacrylamide-based polymers on anisotropic basal planes of kaolinite using quartz crystal microbalance. Langmuir 2013, 29, 3989–3998. [Google Scholar] [CrossRef]
- Gregory, J.; Barany, S. Adsorption and flocculation by polymers and polymer mixtures. Adv. Colloid Interface Sci. 2011, 169, 1–12. [Google Scholar] [CrossRef]
- Chiem, L.T.; Huynh, L.; Ralston, J.; Beattie, D.A. An in situ ATR–FTIR study of polyacrylamide adsorption at the talc surface. J. Colloid Interface Sci. 2006, 297, 54–61. [Google Scholar] [CrossRef]
- Sedeva, I.G.; Fetzer, R.; Fornasiero, D.; Ralston, J.; Beattie, D.A. Adsorption of modified dextrins to a hydrophobic surface: QCM-D studies, AFM imaging, and dynamic contact angle measurements. J. Colloid Interface Sci. 2010, 345, 417–426. [Google Scholar] [CrossRef]
- Sedeva, I.G.; Fornasiero, D.; Ralston, J.; Beattie, D.A. The influence of surface hydrophobicity on polyacrylamide adsorption. Langmuir 2009, 25, 4514–4521. [Google Scholar] [CrossRef]
- Monkawa, T.; Ikoma, S.; Yunoki, T.; Yoshioka, J.; Tanaka, D.; Chakarov, D.; Kasemo, B. Fabrication of hydroxyapatite ultra-thin layer on gold surface and its application for quartz crystal microbalance technique. Biomaterials 2006, 27, 5748–5754. [Google Scholar] [CrossRef]
- Sjoberk, M.; Bergstrom, L.; Larsson, A.; Sjostrom, E. The effect of polymer and surfactant adsorption on the colloidal stability and rheology of kaolin suspensions. Colloids Surf. A Physicochem. Eng. Asp. 1999, 159, 197–208. [Google Scholar] [CrossRef]
- Dhopatkar, N.; Park, J.H.; Chari, K.; Dhinojwala, A. Adsorption and viscoelastic analysis of polyelectrolyte–surfactant complexes on charged hydrophilic surfaces. Langmuir 2015, 31, 1026–1037. [Google Scholar] [CrossRef] [PubMed]
- Shubin, V. Adsorption of Cationic Polymer onto Negatively Charged Surfaces in the Presence of Anionic Surfactant. Langmuir 1994, 10, 1093–1100. [Google Scholar] [CrossRef]
- Wang, S.; Zhang, L.; Yan, B.; Xu, H.; Liu, Q.; Zeng, H. Molecular and surface interactions between polymer flocculant chitosan-g-polyacrylamide and kaolinite particles: Impact of Salinity. J. Phys. Chem. C 2015, 119, 7327–7339. [Google Scholar] [CrossRef]
- Li, J.; Li, H.; Yuan, Z.; Fang, J.; Chang, L.; Zhang, H.; Li, C. Role of sulfonation in lignin-based material for adsorption removal of cationic dyes. Int. J. Biol. Macromol. 2019, 135, 1171–1181. [Google Scholar] [CrossRef] [PubMed]
- Wang, X.; Jiang, C.; Hou, B.; Wang, Y.; Hao, C.; Wu, J. Carbon composite lignin-based adsorbents for the adsorption of dyes. Chemosphere 2018, 206, 587–596. [Google Scholar] [CrossRef]
- Ersoy, B.; Evcin, A.; Uygunoğlu, T.; Akdemir, Z.B.; Brostow, W.; Wahrmund, J. Zeta potential–viscosity relationship in kaolinite slurry in the presence of dispersants. Arab. J. Sci. Eng. 2014, 39, 5451–5457. [Google Scholar] [CrossRef]
- Johnson, S.B.; Franks, G.V.; Scales, P.J.; Boger, D.V.; Healy, T.W. Surface chemistry–rheologdy relationships in concentrated mineral suspensions. Int. J. Miner. Process. 2000, 58, 267–304. [Google Scholar] [CrossRef]











| Sample | Charge Density meq/g ±0.002 | Sulfonic Acid Group Content mmol/g ±0.002 | Phenolic Group Content mmol/g ±0.02 | Degree of Substitution mol/mol | Mw g/mol | Mn g/mol | Mw/Mn | C (wt.%) | H (wt.%) | O (wt.%) | S (wt.%) | N (wt.%) |
|---|---|---|---|---|---|---|---|---|---|---|---|---|
| KL | 0.01 | 0.02 | 2.65 | - | 17,890 | 5150 | 3.47 | 64.8 | 5.8 | 26.7 | 0.11 | 0.03 |
| SBL | −2.37 | 1.89 | 1.78 | 0.22 | 34,890 | 11,100 | 3.14 | 55.8 | 5.7 | 35.1 | 3.4 | 0 |
| SML | −2.31 | 1.88 | 2.42 | 0.22 | 21,950 | 9270 | 2.34 | 53.8 | 5.3 | 37.3 | 3.6 | 0 |
| Concentration (mg/L) | Lignin Derivative | R2 | k (s−1) | Γe (ng/cm2) | Γexp (ng/cm2) |
|---|---|---|---|---|---|
| 300 | SBL | 0.99 | 0.0051 | 62.2 | 58.2 |
| SML | 0.97 | 0.0042 | 34.7 | 35.8 | |
| 400 | SBL | 0.99 | 0.0034 | 69.9 | 64.3 |
| SML | 0.98 | 0.0057 | 57.1 | 56.1 | |
| 500 | SBL | 0.99 | 0.0058 | 72.7 | 74.4 |
| SML | 0.98 | 0.0049 | 53.4 | 53.6 |
| Adsorbed Mass (ng/cm2) | Zeta Potential (mV) | Destabilization Index | |||||||
|---|---|---|---|---|---|---|---|---|---|
| pH 4.2 | pH 7.8 | pH 11.3 | pH 4.2 | pH 7.8 | pH 11.3 | pH 4.2 | pH 7.8 | pH 11.3 | |
| Kaolin | - | - | - | −22.93 | −32.35 | −41.45 | 63.36 | 61.47 | 8.08 |
| KL | n/a | n/a | n/a | −24.12 | −31.76 | −40.30 | 66.92 | 59.15 | 11.83 |
| SML | 23.93 | 49.54 | 52.30 | −37.53 | −41.68 | −43.59 | 65.03 | 8.51 | 7.29 |
| SBL | 48.45 | 74.71 | 85.40 | −34.50 | −39.86 | −45.83 | 69.69 | 8.53 | 7.79 |
© 2020 by the authors. Licensee MDPI, Basel, Switzerland. This article is an open access article distributed under the terms and conditions of the Creative Commons Attribution (CC BY) license (http://creativecommons.org/licenses/by/4.0/).
Share and Cite
Hopa, D.Y.; Fatehi, P. Using Sulfobutylated and Sulfomethylated Lignin as Dispersant for Kaolin Suspension. Polymers 2020, 12, 2046. https://doi.org/10.3390/polym12092046
Hopa DY, Fatehi P. Using Sulfobutylated and Sulfomethylated Lignin as Dispersant for Kaolin Suspension. Polymers. 2020; 12(9):2046. https://doi.org/10.3390/polym12092046
Chicago/Turabian StyleHopa, Derya Yesim, and Pedram Fatehi. 2020. "Using Sulfobutylated and Sulfomethylated Lignin as Dispersant for Kaolin Suspension" Polymers 12, no. 9: 2046. https://doi.org/10.3390/polym12092046
APA StyleHopa, D. Y., & Fatehi, P. (2020). Using Sulfobutylated and Sulfomethylated Lignin as Dispersant for Kaolin Suspension. Polymers, 12(9), 2046. https://doi.org/10.3390/polym12092046

