Photocatalytic Reduction of CO2 by Bi-Based Semiconductor: A Review on Recent Progress
Abstract
1. Introduction
2. Fundamentals and Challenges of CO2 Photoreduction
2.1. Limited Light Absorption
2.2. Adsorption of CO2
2.3. Reaction Pathways

3. Bi-Based Photocatalysts
3.1. Bi2O3 and Bi2S3
3.2. Bi2MO6 (M = W, Mo)
3.3. BiVO4
3.4. BiOX (X = Cl, Br, I)
4. Structural Design of Bi-Based Photocatalysts
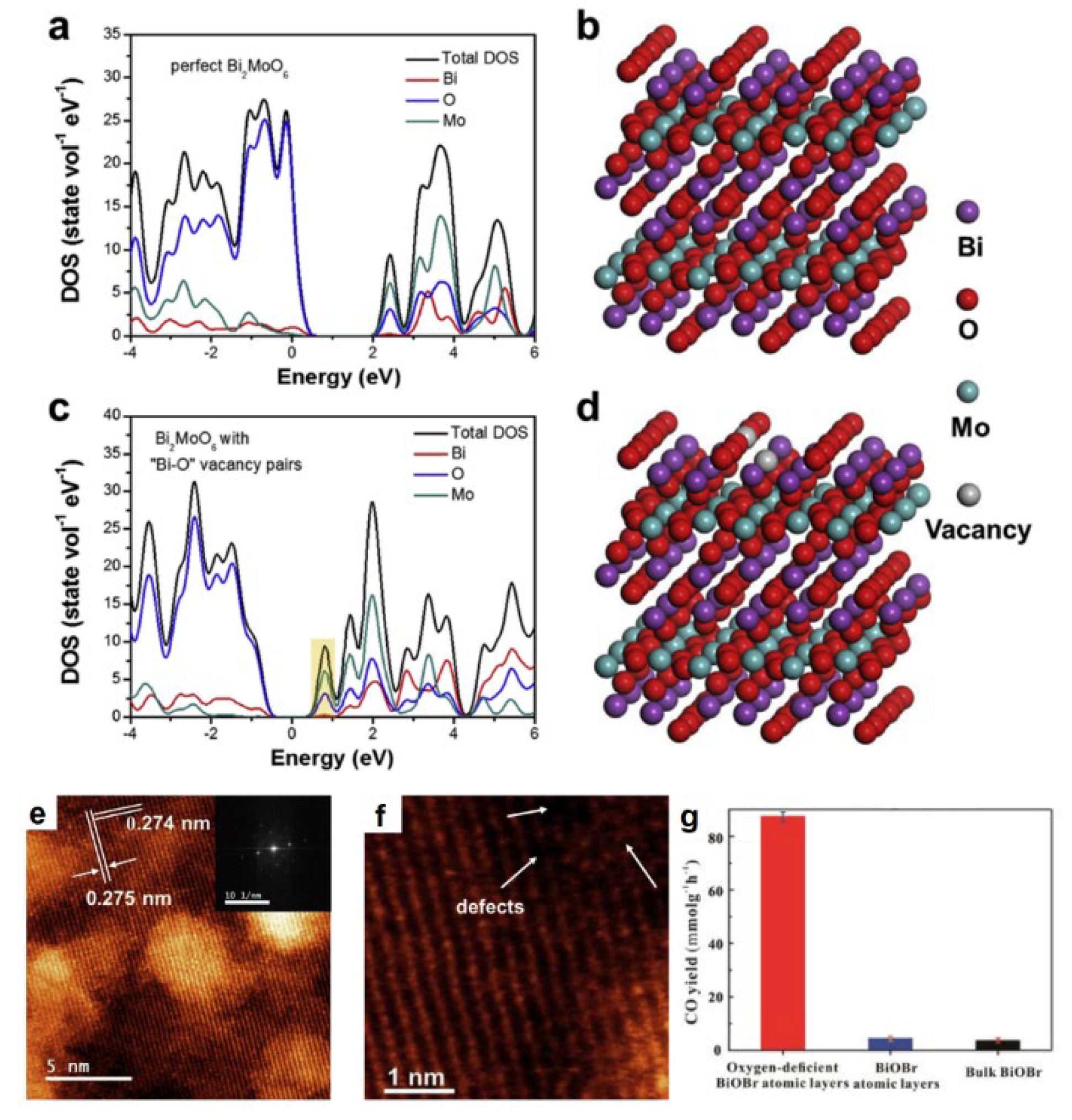
4.1. Vacancy Engineered
4.2. Microstructure Control
4.2.1. Ultrathin Structures
4.2.2. Hollow and Porous Structures
4.3. Crystal Facet Engineering
4.4. Bi-Based Composites
4.4.1. Heterojunction Construction
4.4.2. Electron Transporting Material Loading
Ions Grafting
Loading Metal
4.5. Co-Strategies
5. Outlook
Author Contributions
Funding
Data Availability Statement
Conflicts of Interest
References
- Chae, S.Y.; Lee, S.Y.; Han, S.G.; Kim, H.; Ko, J.; Park, S.; Joo, O.-S.; Kim, D.; Kang, Y.; Lee, U.; et al. A perspective on practical solar to carbon monoxide production devices with economic evaluation. Sustain. Energy Fuels 2020, 4, 199–212. [Google Scholar] [CrossRef]
- Guo, K.; Hussain, I.; Jie, G.; Fu, Y.; Zhang, F.; Zhu, W. Strategies for improving the photocatalytic performance of metal-organic frameworks for CO2 reduction: A review. J. Environ. Sci. 2023, 125, 290–308. [Google Scholar] [CrossRef]
- Modak, A.; Bhanja, P.; Dutta, S.; Chowdhury, B.; Bhaumik, A. Catalytic reduction of CO2 into fuels and fine chemicals. Green Chem. 2020, 22, 4002–4033. [Google Scholar] [CrossRef]
- Ray, B.; Churipard, S.R.; Peter, S.C. An overview of the materials and methodologies for CO2 capture under humid conditions. J. Mater. Chem. A 2021, 9, 26498–26527. [Google Scholar] [CrossRef]
- Kim, D.; Sakimoto, K.K.; Hong, D.; Yang, P. Artificial photosynthesis for sustainable fuel and chemical production. Angew. Chem. Int. Ed. 2015, 54, 3259–3266. [Google Scholar] [CrossRef]
- Lewis, N.S.; Nocera, D.G. Powering the planet: Chemical challenges in solar energy utilization. Proc. Natl. Acad. Sci. USA 2006, 103, 15729–15735. [Google Scholar] [CrossRef]
- Li, K.; Peng, B.; Peng, T. Recent Advances in Heterogeneous Photocatalytic CO2 Conversion to Solar Fuels. ACS Catal. 2016, 6, 7485–7527. [Google Scholar] [CrossRef]
- Singhal, N.; Kumar, U. Noble metal modified TiO2: Selective photoreduction of CO2 to hydrocarbons. Mol. Catal. 2017, 439, 91–99. [Google Scholar] [CrossRef]
- Ran, J.; Jaroniec, M.; Qiao, S.Z. Cocatalysts in Semiconductor-based Photocatalytic CO2 Reduction: Achievements, Challenges, and Opportunities. Adv. Mater. 2018, 30, 1704649. [Google Scholar] [CrossRef]
- Fu, J.; Jiang, K.; Qiu, X.; Yu, J.; Liu, M. Product selectivity of photocatalytic CO2 reduction reactions. Mater. Today 2020, 32, 222–243. [Google Scholar] [CrossRef]
- Marszewski, M.; Cao, S.; Yu, J.; Jaroniec, M. Semiconductor-based photocatalytic CO2 conversion. Mater. Horiz. 2015, 2, 261–278. [Google Scholar] [CrossRef]
- Olah, G.A.; Prakash, G.K.; Goeppert, A. Anthropogenic chemical carbon cycle for a sustainable future. J. Am. Chem. Soc. 2011, 133, 12881–12898. [Google Scholar] [CrossRef] [PubMed]
- Fujishima, A.; Honda, K. Electrochemical photolysis of water at a semiconductor electrode. Nature 1972, 238, 37. [Google Scholar] [CrossRef] [PubMed]
- Halmann, M. Photoelectrochemical reduction of aqueous carbon dioxide on p-type gallium phosphide in liquid junction solar cells. Nature 1978, 275, 115–116. [Google Scholar] [CrossRef]
- Zhang, Z.; Wang, B.; Zhao, H.-B.; Liao, J.-F.; Zhou, Z.-C.; Liu, T.; He, B.; Wei, Q.; Chen, S.; Chen, H.-Y.; et al. Self-assembled lead-free double perovskite-MXene heterostructure with efficient charge separation for photocatalytic CO2 reduction. Appl. Catal. B Environ. 2022, 312, 121358. [Google Scholar] [CrossRef]
- Qian, X.; Yue, D.; Tian, Z.; Reng, M.; Zhu, Y.; Kan, M.; Zhang, T.; Zhao, Y. Carbon quantum dots decorated Bi2WO6 nanocomposite with enhanced photocatalytic oxidation activity for VOCs. Appl. Catal. B Environ. 2016, 193, 16–21. [Google Scholar] [CrossRef]
- Ni, B.; Jiang, H.; Guo, W.; Xu, Q.; Min, Y. Tailoring the oxidation state of metallic TiO through Ti3+/Ti2+ regulation for photocatalytic conversion of CO2 to C2H6. Appl. Catal. B Environ. 2022, 307, 121141. [Google Scholar] [CrossRef]
- Yang, H.; Zhou, J.; Duan, Z.; Liu, X.; Deng, B.; Fang, J.; Xu, W. Amorphous TiO2 beats P25 in visible light photo-catalytic performance due to both total-internal-reflection boosted solar photothermal conversion and negative temperature coefficient of the forbidden bandwidth. Appl. Catal. B Environ. 2022, 310, 121299. [Google Scholar] [CrossRef]
- Zhang, H.; Yang, X.; Gao, G.; Yan, J.; Zhao, M.; Su, H. An efficient catalyst of CuPt/TiO2 for photocatalytic direct dehydrogenation of methanol to methyl formate at ambient temperature†. Catal. Sci. Technol. 2022, 12, 773–785. [Google Scholar] [CrossRef]
- Duan, M.; Hu, C.; Duan, D.; Chen, R.; Wang, C.; Wu, D.; Xia, T.; Liu, H.; Dai, Y.; Long, R.; et al. Ppm-level Cu dopant on ultrathin Pd nanosheets/TiO2 for highly enhanced photocatalytic alcoholysis of epoxides. Appl. Catal. B Environ. 2022, 307, 121211. [Google Scholar] [CrossRef]
- Anandkumar, M.; Sudarsan, S.; Naganaboina, V.R.; Bandari, N.K.; Litvinyuk, K.S.; Singh, S.G.; Trofimov, E.A. High-Entropy (Ce0.2Pr0.2Zn0.2Nd0.2Tb0.2)2Zr2O7 Zirconate Pyrochlore: A Promising Photocatalyst for Diverse Environmental Applications. Nanomaterials 2025, 15, 1668. [Google Scholar] [CrossRef]
- Huo, Y.; Zhang, P.; Chi, J.; Fang, F.; Song, Y.; Sun, D. Surface Functionalization and Defect Construction of SnO2 with Amine Group for Enhanced Visible-Light-Driven Photocatalytic CO2 Reduction. Adv. Energy Mater. 2024, 14, 2304282. [Google Scholar] [CrossRef]
- Huang, K.; Liang, G.; Sun, S.; Hu, H.; Peng, X.; Shen, R.; Li, X. Interface-induced charge transfer pathway switching of a Cu2O-TiO2 photocatalyst from p-n to S-scheme heterojunction for effective photocatalytic H2 evolution. J. Mater. Sci. Technol. 2024, 193, 98–106. [Google Scholar] [CrossRef]
- Wang, R.; Zhang, M.; Liu, J.; Wu, X.; Zhang, S.; Zhong, Q.; Yao, J. Defect-phase engineered NiTi-TiO2 enabling near-unity selective photocatalytic CO2−to-methanol conversion. Nat. Commun. 2025, 16, 7844. [Google Scholar] [CrossRef] [PubMed]
- Sun, K.; Guo, X.; Chen, Z.; Gong, X.; Jin, H.; Jin, D. Enhanced photothermal preferential oxidation of CO over TiO2−MnCo2O4@NF catalyst with p-n heterojunction. Mol. Catal. 2025, 587, 115461. [Google Scholar] [CrossRef]
- Pu, B.; Tuersun, P.; Li, S.; He, G.; Dou, F.; Lv, S. Light Absorption and Scattering Properties of Ag@TiO2 Nanosphere Dimer for Photocatalytic Water Purification. Nanomaterials 2025, 15, 1618. [Google Scholar] [CrossRef]
- Jin, R.; Li, R.; Ma, M.L.; Chen, D.Y.; Zhang, J.Y.; Xie, Z.H.; Ding, L.F.; Xie, Y.; Li, J.R. Beyond Tradition: A MOF-On-MOF Cascade Z-Scheme Heterostructure for Augmented CO2 Photoreduction. Small 2025, e2409759. [Google Scholar] [CrossRef]
- Zhang, D.; Gu, H.; Liu, X.-H.; Kong, Q. Constructed pyrene-based Zn-MOF/carbon nitride heterojunction for efficient CO2 Photoreduction to CH4. Inorg. Chem. Commun. 2026, 185, 116072. [Google Scholar] [CrossRef]
- Liu, L.; Zhang, L.; Du, X.; Li, P.; Wang, R.; Deng, Y.; An, X.; Wu, X. Boosting electron transfer in Lewis-acid MOF facilitates photoreduction of CO2 to ethanol. Appl. Catal. B Environ. Energy 2026, 384, 126183. [Google Scholar] [CrossRef]
- Shi, J.; Ju, C.; Yang, T.; Shi, J.; Pu, K.; Zhao, T.; Zheng, N.; Nie, L.; Xue, K.; Gao, Y. Carbon quantum dots modified NH2−MIL-125(Ti) acid-etching derived TiO2−based photocatalysts and efficient removal of high concentrations of dyes from wastewater under visible light. Colloids Surf. A Physicochem. Eng. Asp. 2023, 677, 132378. [Google Scholar] [CrossRef]
- Yang, X.; Lan, X.; Zhang, Y.; Li, H.; Bai, G. Rational design of MoS2@COF hybrid composites promoting C-C coupling for photocatalytic CO2 reduction to ethane. Appl. Catal. B Environ. 2023, 325, 122393. [Google Scholar] [CrossRef]
- Wang, M.; Li, Y.; Li, R.; Zhang, Y.; Yue, D.; Zhao, S.; Chen, M.; Song, H. In Situ Construction of 2D/2D g-C3N4/rGO Hybrid Photocatalysts for Efficient Ciprofloxacin Degradation. Nanomaterials 2025, 15, 1641. [Google Scholar] [CrossRef] [PubMed]
- Kaur, A.; Kansal, S.K. Flower shaped Bi2O2.33/Bi2WO6 composite: An efficient photocatalyst for degradation of methylene blue from aqueous solution in direct solar light. Chemosphere 2023, 11, 140862. [Google Scholar] [CrossRef] [PubMed]
- Wen, X.J.; Wu, X.; Hu, L.; Wu, X.K.; Guo, H.; Qian, B.B.; Liu, Z.T.; Li, H.Z.; Fei, Z.H. A critical review on modification strategies of Bi2Sn2O7 photocatalysts and their applications in energy and environmental remediation fields. Coord. Chem. Rev. 2025, 526, 216377. [Google Scholar] [CrossRef]
- Wang, K.; Sun, T.; Ma, H.; Wang, Y.; He, Z.H.; Wang, H.; Wang, W.; Yang, Y.; Wang, L.; Liu, Z.T. Energy band modulating of NiO/BiOCl heterojunction with transition from type-II to S-scheme for enhancing photocatalytic CO2 reduction. Chem. Eng. J. 2024, 497, 154711. [Google Scholar] [CrossRef]
- Zhang, J.; Wang, S.; Song, P.; Li, A.; Jiang, W.; Di, J. Copper porphyrin modified BiOBr/Bi19S27Br3 for efficient CO2 photoreduction. J. Colloid Interface Sci. 2024, 679, 383–390. [Google Scholar] [CrossRef]
- Ding, X.; Jing, W.; Bai, S.; Kang, X.; Yu, F.; Ma, T.; Wang, F.; Liu, Y.; Guo, L. Infrared light promotes reverse hydrogen spillover for boosting photoconversion of CO2 to CH4 on Bi/BVOv. Chem. Eng. J. 2025, 523, 168447. [Google Scholar] [CrossRef]
- Tan, C.; Ai, L.; Wang, L.; Jia, D.; Guo, N.; Zha, M. Revealing the nature of asymmetric Lewis acid sites by dual-orbital hybridization in Tb-BiO1-xCl/BiO1-xCl homostructure for superior photocatalytic performance. Appl. Catal. B Environ. Energy 2025, 373, 125336. [Google Scholar] [CrossRef]
- Li, M.; Huang, H.; Yu, S.; Tian, N.; Zhang, Y. Facet, Junction and Electric Field Engineering of Bismuth-Based Materials for Photocatalysis. ChemCatChem 2018, 10, 4477–4496. [Google Scholar] [CrossRef]
- Zhang, L.; Yang, J.; Zhao, X.; Xiao, X.; Sun, F.; Zuo, X.; Nan, J. Small-molecule surface-modified bismuth-based semiconductors as a new class of visible-light-driven photocatalytic materials: Structure-dependent photocatalytic properties and photosensitization mechanism. Chem. Eng. J. 2020, 380, 122546. [Google Scholar] [CrossRef]
- Xu, M.; Yang, J.; Sun, C.; Liu, L.; Cui, Y.; Liang, B. Performance enhancement strategies of bi-based photocatalysts: A review on recent progress. Chem. Eng. J. 2020, 389, 124402. [Google Scholar] [CrossRef]
- Dhakshinamoorthy, A.; Navalon, S.; Corma, A.; Garcia, H. Photocatalytic CO2 reduction by TiO2 and related titanium containing solids. Energy Environ. Sci. 2012, 5, 9217–9233. [Google Scholar] [CrossRef]
- Li, R.; Zhang, W.; Zhou, K. Metal–Organic-Framework-Based Catalysts for Photoreduction of CO2. Adv. Mater. 2018, 30, 1705512. [Google Scholar] [CrossRef] [PubMed]
- Yang, M.-Q.; Xu, Y.-J. Photocatalytic conversion of CO2 over graphene-based composites: Current status and future perspective. Nanoscale Horiz. 2016, 1, 231–254. [Google Scholar] [CrossRef]
- Xu, X.; Ding, X.; Yang, X.; Wang, P.; Li, S.; Lu, Z.; Chen, H. Oxygen vacancy boosted photocatalytic decomposition of ciprofloxacin over Bi2MoO6: Oxygen vacancy engineering, biotoxicity evaluation and mechanism study. J. Hazard. Mater. 2019, 364, 691–699. [Google Scholar] [CrossRef]
- Kumar, B.; Llorente, M.; Froehlich, J.; Dang, T.; Sathrum, A.; Kubiak, C.P. Photochemical and photoelectrochemical reduction of CO2. Annu. Rev. Phys. Chem. 2012, 63, 541–569. [Google Scholar] [CrossRef]
- Wang, W.H.; Himeda, Y.; Muckerman, J.T.; Manbeck, G.F.; Fujita, E. CO2 Hydrogenation to Formate and Methanol as an Alternative to Photo- and Electrochemical CO2 Reduction. Chem. Rev. 2015, 115, 12936–12973. [Google Scholar] [CrossRef]
- Thompson, W.A.; Sanchez Fernandez, E.; Maroto-Valer, M.M. Probability Langmuir-Hinshelwood based CO2 photoreduction kinetic models. Chem. Eng. J. 2020, 384, 123356. [Google Scholar] [CrossRef]
- Liang, L.; Li, X.; Sun, Y.; Tan, Y.; Jiao, X.; Ju, H.; Qi, Z.; Zhu, J.; Xie, Y. Infrared Light-Driven CO2 Overall Splitting at Room Temperature. Joule 2018, 2, 1004–1016. [Google Scholar] [CrossRef]
- Rej, S.; Bisetto, M.; Naldoni, A.; Fornasiero, P. Well-defined Cu2O photocatalysts for solar fuels and chemicals. J. Mater. Chem. A 2021, 9, 5915–5951. [Google Scholar] [CrossRef]
- Tu, W.; Zhou, Y.; Zou, Z. Photocatalytic conversion of CO2 into renewable hydrocarbon fuels: State-of-the-art accomplishment, challenges, and prospects. Adv. Mater. 2014, 26, 4607–4626. [Google Scholar] [CrossRef] [PubMed]
- Chang, X.; Wang, T.; Gong, J. CO2 photo-reduction: Insights into CO2 activation and reaction on surfaces of photocatalysts. Energy Environ. Sci. 2016, 9, 2373–2385. [Google Scholar] [CrossRef]
- Li, X.; Yu, J.; Jaroniec, M.; Chen, X. Cocatalysts for Selective Photoreduction of CO2 into Solar Fuels. Chem. Rev. 2019, 119, 3962–4179. [Google Scholar] [CrossRef] [PubMed]
- Nakada, A.; Koike, K.; Maeda, K.; Ishitani, O. Highly efficient visible-light-driven CO2 reduction to CO using a Ru(ii)--Re(i) supramolecular photocatalyst in an aqueous solution. Green Chem. 2016, 18, 139–155. [Google Scholar] [CrossRef]
- Li, Y.; Wang, W.-N.; Zhan, Z.; Woo, M.-H.; Wu, C.-Y.; Biswas, P. Photocatalytic reduction of CO2 with H2O on mesoporous silica supported Cu/TiO2 catalysts. Appl. Catal. B Environ. 2010, 100, 386–392. [Google Scholar] [CrossRef]
- Sorcar, S.; Yoriya, S.; Lee, H.; Grimes, C.A.; Feng, S.P. A review of recent progress in gas phase CO2 reduction and suggestions on future advancement. Mater. Today 2020, 16, 100264. [Google Scholar] [CrossRef]
- Kong, T.; Jiang, Y.; Xiong, Y. Photocatalytic CO2 conversion: What can we learn from conventional COx hydrogenation? Chem. Soc. Rev. 2020, 49, 6579–6591. [Google Scholar] [CrossRef]
- Sorcar, S.; Thompson, J.; Hwang, Y.; Park, Y.H.; Majima, T.; Grimes, C.A.; Durrant, J.R.; In, S.-I. High-rate solar-light photoconversion of CO2 to fuel: Controllable transformation from C1 to C2 products. Energy Environ. Sci. 2018, 11, 3183–3193. [Google Scholar] [CrossRef]
- Habisreutinger, S.N.; Schmidt-Mende, L.; Stolarczyk, J.K. Photocatalytic Reduction of CO2 on TiO2 and Other Semiconductors. Angew. Chem. 2013, 52, 7372–7408. [Google Scholar] [CrossRef]
- Ji, Y.; Luo, Y. Theoretical Study on the Mechanism of Photoreduction of CO2 to CH4 on the Anatase TiO2(101) Surface. ACS Catal. 2016, 6, 2018–2025. [Google Scholar] [CrossRef]
- Ong, W.J.; Putri, L.K.; Mohamed, A.R. Rational Design of Carbon-Based 2D Nanostructures for Enhanced Photocatalytic CO2 Reduction: A Dimensionality Perspective. Chem. Eur. J. 2020, 26, 9710–9748. [Google Scholar] [CrossRef]
- Wei, T.; Xiao, H.; Niu, R.; Xu, B.; Li, H.; Yan, X.; Li, Y.; Ou, H.; Lin, B.; Yang, G. Dual plasmonic coupling effect in Bi/vacancy-rich Bi2WO6 heterojunction for selective CO2 photoreduction to CH4. Chem. Eng. Sci. 2024, 292, 120012. [Google Scholar] [CrossRef]
- Ai, Z.; Yu, H.; Lee, S.; Zhang, L. Monoclinic α-Bi2O3 photocatalyst for efficient removal of gaseous NO and HCHO under visible light irradiation. J. Alloys Compd. 2011, 509, 2044–2049. [Google Scholar] [CrossRef]
- Komatsu, T.; Dimitrov, V.; Tasheva, T.; Honma, T. A review: A new insight for electronic polarizability and chemical bond strength in Bi2O3−based glasses. J. Non-Cryst. Solids 2020, 550, 120365. [Google Scholar] [CrossRef]
- Hajibigloo, L.; Zhiani, R.; Hosseiny, M.; Moghaddam, H.H.; Ebrahimi, Z. Enhanced photohydrogenation of carbon dioxide to methane using Bi2Sn2O7/Bi2O3. Inorg. Chem. Commun. 2025, 177, 114375. [Google Scholar] [CrossRef]
- Abdi, F.F.; Savenije, T.J.; May, M.M.; Dam, B.; Roel, V. The Origin of Slow Carrier Transport in BiVO4 Thin Film Photoanodes: A Time-Resolved Microwave Conductivity Study. J. Phys. Chem. Lett. 2013, 4, 2752–2757. [Google Scholar] [CrossRef]
- Malathi, A.; Madhavan, J.; Ashokkumar, M.; Arunachalam, P. A review on BiVO 4 photocatalyst: Activity enhancement methods for solar photocatalytic applications. Appl. Catal. A 2018, 555, 47–74. [Google Scholar]
- Liu, X.; Gu, S.; Zhao, Y.; Zhou, G.; Li, W. BiVO4, Bi2WO6 and Bi2MoO6 photocatalysis: A brief review. J. Mater. Sci. Technol. 2020, 56, 45–65. [Google Scholar] [CrossRef]
- He, H.; Jiao, Y.; Li, Y.P.; Ying, Z.; Wang, C. Size controllable synthesis of single-crystal ferroelectric Bi4Ti3O12 nanosheet dominated with {001} facets toward enhanced visible-light-driven photocatalytic activities. Appl. Catal. B Environ. 2014, 156–157, 35–43. [Google Scholar] [CrossRef]
- Pérez, S.; Vázquez-García, A.; Gutiérrez-Pérez, A.; Ayala-Ayala, M.T.; Boujnah, M.; Tapia-P, J.; Díaz-Real, J.A.; Muñoz-Saldaña, J. Boosting visible light-driven photocatalysis with bismuth titanate (Bi2Ti4O11/Bi4Ti3O12) heterojunctions. Environ. Res. 2026, 289, 123384. [Google Scholar] [CrossRef]
- Visible-light photocatalysis with bismuth titanate (Bi12TiO20) particles synthesized by the oxidant peroxide method (OPM). Ceram. Int. 2015, 41, 12073–12080. [CrossRef]
- Huang, J.Y.; Zhang, K.Q.; Lai, Y.K. Fabrication, Modification, and Emerging Applications of TiO2 Nanotube Arrays by Electrochemical Synthesis: A Review. Int. J. Photoenergy 2013, 112, 4696–4701. [Google Scholar]
- Yan, Z.; Fang, D.; Chen, M.; Yi, X. Synthetic Bi2O2CO3 nanostructures: Novel photocatalyst with controlled special surface exposed. Mol. Catal. 2010, 317, 34–40. [Google Scholar]
- Huang, S.; Shen, J.; Wu, Y.; Li, X.; Ma, Y.; Xie, Y.; Yu, C.; Zhang, Y.; Zhang, J. Bi2O2CO3 co-catalyst modification BiOBr driving efficient photoreduction CO2. Colloids Surf. A Physicochem. Eng. Asp. 2025, 725, 137731. [Google Scholar] [CrossRef]
- Zhang, L.; Zhu, Y. A review of controllable synthesis and enhancement of performances of bismuth tungstate visible-light-driven photocatalysts. Catal. Sci. Technol. 2012, 2, 694. [Google Scholar] [CrossRef]
- Zhu, Y.; Liu, Y.; Lv, Y.; Qiang, L.; Di, L.; Zhu, Y. Enhancement of photocatalytic activity for BiPO4 via phase junction. J Mater Chem A 2014, 2, 13041–13048. [Google Scholar] [CrossRef]
- Arnold, D.C. Composition-driven structural phase transitions in rare-earth-doped bifeo3 ceramics: A review. IEEE Trans. Ultrason. Ferroelectr. Freq. Control 2015, 62, 62–82. [Google Scholar] [CrossRef]
- Cheng, H.; Huang, B.; Dai, Y. Engineering BiOX (X = Cl, Br, I) nanostructures for highly efficient photocatalytic applications. Nanoscale 2014, 6, 2009–2026. [Google Scholar] [CrossRef]
- Garg, S.; Yadav, M.; Chandra, A.; Hernadi, K. A Review on BiOX (X= Cl, Br and I) Nano-/Microstructures for Their Photocatalytic Applications. J. Nanosci. Nanotechnol. 2019, 19, 280–294. [Google Scholar] [CrossRef]
- Liu, Q.; Bai, C.; He, D.; Wu, X.; Wu, Y.; Chen, R. Oxygen vacancy mediation of BiOX (X=Cl, Br) towards enhanced photocatalytic CO2 reduction activity. J. Environ. Chem. Eng. 2024, 12, 112449. [Google Scholar] [CrossRef]
- Xu, L.; Wan, Y.; Xie, H.; Huang, Y.; Qiao, X.; Qin, L.; Seo, H.J. On Structure, Optical Properties and Photodegradated Ability of Aurivillius-Type Bi3TiNbO9Nanoparticles. J. Am. Ceram. Soc. 2016, 99, 3964–3972. [Google Scholar] [CrossRef]
- Bac, L.H.; Le, T.; Chinh, N.V.; Khoa, N.T.; Thiet, D.V.; Trung, T.V.; Dang, D.D. Tailoring the structural, optical properties and photocatalytic behavior of ferroelectric Bi0.5K0.5TiO3 nanopowders. Mater. Lett. 2016, 164, 631–635. [Google Scholar] [CrossRef]
- Xiao, X.; Hu, R.; Liu, C.; Xing, C.; Qian, C.; Zuo, X.; Nan, J.; Wang, L. Facile large-scale synthesis of β-Bi2O3 nanospheres as a highly efficient photocatalyst for the degradation of acetaminophen under visible light irradiation. Appl. Catal. B Environ. 2013, 140–141, 433–443. [Google Scholar] [CrossRef]
- Díaz-Guerra, C.; Almodóvar, P.; Camacho-López, M.; Camacho-López, S.; Piqueras, J. Formation of β-Bi2O3 and δ-Bi2O3 during laser irradiation of Bi films studied in-situ by spatially resolved Raman spectroscopy. J. Alloys Compd. 2017, 723, 108–118. [Google Scholar] [CrossRef]
- Wang, J.; Yang, X.; Zhao, K. Precursor-induced fabrication of β-Bi2O3 microspheres and their performance as visible-light-driven photocatalysts. J. Mater. Chem. A 2013, 1, 9069–9074. [Google Scholar] [CrossRef]
- Chen, X.; Zhang, Z.; Chi, L.; Nair, A.K.; Shangguan, W.; Jiang, Z. Recent Advances in Visible-Light-Driven Photoelectrochemical Water Splitting: Catalyst Nanostructures and Reaction Systems. Nano-Micro Lett. 2016, 8, 1–12. [Google Scholar] [CrossRef]
- Tan, C.; Ai, L.; Sheng, R.; Wang, L.; Guo, N.; Xu, M.; Jia, D. Delocalization of Bi3+ ions in BiOCl induced by Bi-S bonds for highly selective photoreduction of CO2 to CO. Sep. Purif. Technol. 2025, 363, 132049. [Google Scholar] [CrossRef]
- Kim, J.; Do, J.Y.; Park, N.-K.; Lee, S.J.; Hong, J.-P.; Kang, M. Photoreduction of CO2 into CH4 using Bi2S3−TiO2 double-layered dense films. Korean J. Chem. Eng. 2025, 35, 1089–1098. [Google Scholar] [CrossRef]
- Yu, C.; Wang, K.; Yang, P.; Yang, S.; Lu, C.; Song, Y.; Dong, S.; Sun, J.; Sun, J. One-pot facile synthesis of Bi2S3 /SnS2 /Bi2O3 ternary heterojunction as advanced double Z-scheme photocatalytic system for efficient dye removal under sunlight irradiation. Appl. Surf. Sci. 2017, 420, 233–242. [Google Scholar]
- Ai, L.; Wang, L.; Xu, M.; Zhang, S.; Jia, L. Defective Bi.333(Bi6S9)Br/Bi2S3 heterostructure nanorods: Boosting the activity for efficient visible-light photocatalytic Cr(VI) reduction. Appl. Catal. B Environ. 2021, 284, 119730. [Google Scholar] [CrossRef]
- Xiang, J.; Li, X.; Mo, R.; Liu, Y.; Li, H. Seed layer-assisted growth of branched Bi2S3 nanostructure on α-Fe2O3 thin film for improved photoelectrochemical performance. J. Mater. Sci. Mater. Electron. 2021, 32, 13040–13050. [Google Scholar] [CrossRef]
- Xin, L.; Chen, J.; Li, H.; Li, J. Photoreduction of CO2 to methanol over Bi2S3/CdS photocatalyst under visible light irradiation. J. Nat. Gas Chem. 2011, 20, 413–417. [Google Scholar]
- Mcdowell, N.A.; Knight, K.S.; Lightfoot, P. Unusual high-temperature structural behaviour in ferroelectric Bi2WO6. Green Chem. 2010, 37, 11–18. [Google Scholar] [CrossRef] [PubMed]
- Lin, J.; He, J.; Huang, Q.; Luo, Y.; Zhang, Y.; Li, W.; Zhou, G.; Hu, J.; Yang, Z.; Zhou, Y. Interfacial Bi-O-C bonds and rich oxygen vacancies synergistically endow carbon quantum dot/Bi2MoO6 with prominent photocatalytic CO2 reduction into CO. Appl. Catal. B Environ. Energy 2024, 362, 127747. [Google Scholar] [CrossRef]
- Chengula, P.J.; Charles, H.; Seo, J.Y.; Lee, C.S. Ascorbic Acid-Assisted Morphology Tailoring of Crystalline Bi2WO6 for the Application in CO2 Photoreduction. Int. J. Precis. Eng. Manuf. Green Technol. 2025, 12, 1277–1294. [Google Scholar] [CrossRef]
- Sun, S.; Wang, W. Advanced chemical compositions and nanoarchitectures of bismuth based complex oxides for solar photocatalytic application. RSC Adv. 2014, 4, 47136–47152. [Google Scholar] [CrossRef]
- Tuerhong, R.; Zhang, P.; Zhang, Y.; Lan, Y.; Chai, K.; Su, X.; Han, L.; Wang, X.; Han, Y. Cation vacancy engineering: Electronic structure reconstruction in Bi2WO6 facilitates CO2 photoreduction. J. Alloys Compd. 2025, 1047, 184969. [Google Scholar] [CrossRef]
- Jing, T.; Dai, Y.; Wei, W.; Ma, X.; Huang, B. Near-infrared photocatalytic activity induced by intrinsic defects in Bi2MO6 (M = W, Mo). Phys. Chem. Chem. Phys. 2014, 16, 18596–18604. [Google Scholar] [CrossRef]
- Collado, L.; Gomez-Mendoza, M.; García-Tecedor, M.; Oropeza, F.E.; Reynal, A.; Durrant, J.R.; Serrano, D.P.; de la Peña O’Shea, V.A. Towards the improvement of methane production in CO2 photoreduction using Bi2WO6/TiO2 heterostructures. Appl. Catal. B Environ. Energy 2022, 324, 122206. [Google Scholar] [CrossRef]
- Zhang, Y.; Liu, S.; Guo, X.; Mikulčić, H.; Xiao, R.; Wang, X. F− doped Bi2MoO6 nanosheets for photoreduction of CO2 with H2O. J. Photochem. Photobiol. A Chem. 2023, 447, 115278. [Google Scholar] [CrossRef]
- Lai, K.; Wei, W.; Zhu, Y.; Guo, M.; Dai, Y.; Huong, B. Effects of oxygen vacancy and N-doping on the electronic and photocatalytic properties of Bi2MO6 (M=Mo, W). J. Solid State Chem. 2012, 187, 103–108. [Google Scholar]
- Liu, J.; Liu, X.; Dai, C.; Zeng, C.; Ali, S.; Bououdina, M.; Jia, Y. Copper-doped Bi2MoO6 with concurrent oxygen vacancies for enhanced CO2 photoreduction. Inorg. Chem. Front. 2024, 11, 8003–8015. [Google Scholar] [CrossRef]
- Niu, L.; Liu, X.; Liu, X.; Yu, J.; Chen, R.; Yang, K.; Chen, L.; Hu, M.; Wu, J.; Hosseini-Bandegharaei, A. Constructing a 3D Bi2WO6/Cd0.3Zn0.7S heterojunction to enhance photocatalytic CO2 reduction efficiency. J. Environ. Chem. Eng. 2026, 14, 121167. [Google Scholar] [CrossRef]
- Yuan, S.; Zhao, Y.; Chen, W.; Wu, C.; Wang, X. Self-Assembled 3D Hierarchical Porous Bi2MoO6 Microspheres toward High Capacity and Ultra-Long-Life Anode Material for Li-Ion Batteries. ACS Appl. Mater. Interfaces 2017, 9, 22695–22706. [Google Scholar] [CrossRef] [PubMed]
- Chen, T.; Liu, L.; Hu, C.; Huang, H. Recent advances on Bi2WO6−based photocatalysts for environmental and energy applications. Chin. J. Catal. 2021, 42, 1413–1438. [Google Scholar] [CrossRef]
- Jiang, Z.; Liang, X.; Zheng, H.; Liu, Y.; Wang, Z.; Wang, P.; Zhang, X.; Qin, X.; Dai, Y.; Whangbo, M.-H.; et al. Photocatalytic reduction of CO2 to methanol by three-dimensional hollow structures of Bi2WO6 quantum dots. Appl. Catal. B Environ. 2017, 219, 209–215. [Google Scholar] [CrossRef]
- Wang, T.; Feng, C.; Liu, J.; Wang, D.; Hu, H.; Hu, J.; Chen, Z.; Xue, G. Bi2WO6 hollow microspheres with high specific surface area and oxygen vacancies for efficient photocatalysis N2 fixation. Chem. Eng. J. 2021, 414, 128827. [Google Scholar] [CrossRef]
- Etogo, A.; Liu, R.; Ren, J.; Qi, L.; Zheng, C.; Ning, J.; Zhong, Y.; Hu, Y. Facile one-pot solvothermal preparation of Mo-doped Bi2WO6 biscuit-like microstructures for visible-light-driven photocatalytic water oxidation. J. Mater. Chem. A 2016, 4, 13242–13250. [Google Scholar] [CrossRef]
- Tokunaga, S.; Kato, H.; Kudo, A. Selective Preparation of Monoclinic and Tetragonal BiVO4 with Scheelite Structure and Their Photocatalytic Properties. ChemInform 2002, 33, 111–121. [Google Scholar] [CrossRef]
- Zhao, Z.; Li, Z.; Zou, Z. Electronic structure and optical properties of monoclinic clinobisvanite BiVO4. Phys. Chem. Chem. Phys. 2011, 13, 4746–4753. [Google Scholar] [CrossRef]
- Gong, S.; Rao, F.; Zhang, W.; Hassan, Q.-U.; Liu, Z.; Gao, J.; Lu, J.; Hojamberdiev, M.; Zhu, G. Au nanoparticles loaded on hollow BiOCl microstructures boosting CO2 photoreduction. Chin. Chem. Lett. 2021, 33, 4385–4388. [Google Scholar] [CrossRef]
- Shahid, M.Z.; Chen, Z.; Mehmood, R.; Zheng, S.; Idris, A.M.; Li, Z. The synergy of active sites induced by surface pits in BiOCl nanoplates for efficient CO2 photoreduction. Mater. Today 2023, 34, 101303. [Google Scholar] [CrossRef]
- Ma, S.; Yang, P.; Sun, H.; Guo, R.; Wang, Z.; Li, Q.; Luo, X.; Li, X. Enhanced CO2 photoreduction by constructing BiOCl/NiS Schottky heterojunction with a giant internal electric field. Sep. Purif. Technol. 2024, 354, 128976. [Google Scholar] [CrossRef]
- Cui, P.; Wang, J.; Wang, Z.; Chen, J.; Xing, X.; Wang, L.; Yu, R. Bismuth oxychloride hollow microspheres with high visible light photocatalytic activity. Nano Res. 2016, 9, 593–601. [Google Scholar] [CrossRef]
- Tan, C.; Ai, L.; Wang, L.; Xu, M.; Guo, N.; Jia, D. Selective CO production via a dual-defective CdS/BiOCl photocatalyst for CO2 photoreduction. J. Mater. Chem. A 2024, 12, 25371–25380. [Google Scholar] [CrossRef]
- Ding, C.; Ma, Z.; Han, C.; Liu, X.; Jia, Z.; Xie, H.; Bao, K.; Ye, L. Large-scale preparation of BiOX (X = Cl, Br) ultrathin nanosheets for efficient photocatalytic CO2 conversion. J. Taiwan Inst. Chem. Eng. 2017, 78, 395–400. [Google Scholar] [CrossRef]
- Zhao, L.; Hou, H.; Wang, S.; Wang, L.; Yang, Y.; Bowen, C.R.; Wang, J.; Liao, Z.; Yang, D.; Yan, R.; et al. Engineering Co Single Atoms in Ultrathin BiOCl Nanosheets for Boosted CO2 Photoreduction. Adv. Funct. Mater. 2024, 35, 202416346. [Google Scholar] [CrossRef]
- Wu, D.; Liu, D.; Luo, H.; Wang, J.; Dong, Y. Atomic-scale frustrated Lewis pairs in ultrathin BiOCl nanosheets: Dynamic oxygen vacancy engineering for efficient CO2 photoreduction. Chem. Eng. J. 2025, 522, 167514. [Google Scholar] [CrossRef]
- Fabiano, B.; Reverberi, A.P.; Varbanov, P.S. Safety opportunities for the synthesis of metal nanoparticles and short-cut approach to workplace risk evaluation. J. Clean. Prod. 2019, 209, 297–308. [Google Scholar] [CrossRef]
- Cao, J.; Cao, B.; Wang, Z.; Jing, B.; Li, R.; Wang, J. Synergistically enhancing CO2 photoreduction over BiOBr nanosheets via Ce doping and induced oxygen vacancy. J. Alloys Compd. 2025, 1036, 182064. [Google Scholar] [CrossRef]
- You, R.-J.; Wang, K.; Ma, H.; Li, X.-P.; Cao, Z.; He, Z.-H.; Wang, H.; Wang, W.; Lai, X.; Liu, Z.-T. Co species modulating of BiOBr-based Z-scheme heterojunction for the transform photoreduction CO2 products from CO to CH4. Chem. Eng. J. 2025, 510, 161754. [Google Scholar] [CrossRef]
- Peng, T.; Wang, Y.; Wang, K.; Zhang, K.; Wang, Y.; Xu, Y.; Guan, Q.; Wang, G.; Zhang, W.; Wu, B.; et al. Atomically dispersed Co sites on BiOCl nanosheets for efficient CO2 photoreduction. Green Energy Environ. 2025, 10, 1948–1955. [Google Scholar] [CrossRef]
- Liu, J.; Qin, W.; Wang, Y.; Xu, Q.; Xie, Y.; Chen, Y.; Dai, Y.; Zhang, W. NH2-UiO-66 modification BiOBr enhancement photoreduction CO2 to CO. Sep. Purif. Technol. 2024, 344, 127289. [Google Scholar] [CrossRef]
- Wang, Z.; Cao, B.; Li, R.; Jing, B.; Cai, X.; Cao, J.; He, D.; Xu, Y. Constructing 2D/2D BiOI/Bi2O2CO3 S-scheme heterojunction for boosted CO2 photoreduction. J. Alloys Compd. 2025, 1037, 182207. [Google Scholar] [CrossRef]
- Wei, J.; Dong, H.; Gao, Y.; Su, X.; Tan, H.; Li, J.; Zhao, Q.; Guan, X.; Lu, Z.; Ouyang, J.; et al. Synergism of oxygen‚Äìiodine binary vacancies with the interfacial electric field: Enhancing CO2 photoreduction over BiVO4-BiOCl/BiOI atomic-thin nanosheets. J. Mater. Chem. A 2023, 11, 4057–4066. [Google Scholar] [CrossRef]
- Nie, J.; Zhang, X.; Wang, M.; Ou, Y.; Li, S.; Zhong, P.; Wang, W.; Zhu, G.; Ma, X. MXene quantum dots decorated g-C3N4/BiOI heterojunction photocatalyst for efficient NO deep oxidation and CO2 reduction. Sep. Purif. Technol. 2024, 354, 128961. [Google Scholar] [CrossRef]
- Yang, C.; Zhang, Q.; Wang, W.; Cheng, B.; Yu, J.; Cao, S. 2D/2D g-C3N4@BiOI S-scheme heterojunction with gas-liquid-solid triphase interface for highly efficient CO2 photoreduction. Sci. China Mater. 2024, 67, 1830–1838. [Google Scholar] [CrossRef]
- Zhu, S.; Li, X.; Jiao, X.; Shao, W.; Li, L.; Zu, X.; Hu, J.; Zhu, J.; Yan, W.; Wang, C.; et al. Selective CO(2) Photoreduction into C(2) Product Enabled by Charge-Polarized Metal Pair Sites. Nano Lett. 2021, 21, 2324–2331. [Google Scholar] [CrossRef]
- Chang, C.-C.; Li, E.Y.; Tsai, M.-K. A computational exploration of CO2 reduction via CO dimerization on mixed-valence copper oxide surface. Phys. Chem. Chem. Phys. 2018, 20, 16675–16683. [Google Scholar] [CrossRef]
- Kumar, A.; Singh, P.; Khan, A.A.P.; Le, Q.V.; Nguyen, V.-H.; Thakur, S.; Raizada, P. CO2 photoreduction into solar fuels via vacancy engineered bismuth-based photocatalysts: Selectivity and mechanistic insights. Chem. Eng. J. 2022, 439, 135563. [Google Scholar] [CrossRef]
- Li, X.; Sun, Y.; Xu, J.; Shao, Y.; Wu, J.; Xu, X.; Pan, Y.; Ju, H.; Zhu, J.; Xie, Y. Selective visible-light-driven photocatalytic CO2 reduction to CH4 mediated by atomically thin CuIn5S8 layers. Nature 2019, 4, 690–699. [Google Scholar] [CrossRef]
- Ji, Y.; Luo, Y. Direct Donation of Protons from H2O to CO2 in Artificial Photosynthesis on the Anatase TiO2(101) Surface. J. Phys. Chem. C 2019, 123, 3019–3023. [Google Scholar] [CrossRef]
- Zhang, L.; Wang, W.; Jiang, D.; Gao, E.; Sun, S. Photoreduction of CO2 on BiOCl nanoplates with the assistance of photoinduced oxygen vacancies. Nano Res. 2015, 8, 821–831. [Google Scholar] [CrossRef]
- Di, J.; Zhu, C.; Ji, M.; Duan, M.; Long, R.; Yan, C.; Gu, K.; Xiong, J.; She, Y.; Xia, J.; et al. Defect-Rich B12O17Cl2 Nanotubes Self-Accelerating Charge Separation for Boosting Photocatalytic CO2 Reduction. Angew. Chem. Int. Ed. 2018, 57, 14847–14851. [Google Scholar] [CrossRef] [PubMed]
- Wang, B.; Yang, S.-Z.; Chen, H.; Gao, Q.; Weng, Y.-X.; Zhu, W.; Liu, G.; Zhang, Y.; Ye, Y.; Zhu, H.; et al. Revealing the role of oxygen vacancies in bimetallic PbBiO2Br atomic layers for boosting photocatalytic CO2 conversion. Appl. Catal. B Environ. 2020, 277, 119170. [Google Scholar] [CrossRef]
- Guo, S.; Di, J.; Chen, C.; Zhu, C.; Duan, M.; Lian, C.; Ji, M.; Zhou, W.; Xu, M.; Song, P.; et al. Oxygen vacancy mediated bismuth stannate ultra-small nanoparticle towards photocatalytic CO2 to CO conversion. Appl. Catal. B Environ. 2020, 276, 119156. [Google Scholar] [CrossRef]
- Xin, Y.K.; Choo, Y.Y.; Chai, S.P.; Ai, K.S.; Mohamed, A.R. Oxygen vacancies induced Bi2WO6 for realization of full solar spectrum photocatalytic CO2 reduction: From UV to NIR region. Chem. Commun. 2016, 52, 14242–14245. [Google Scholar]
- Highly Efficient and Exceptionally Durable CO2 Photoreduction to Methanol over Freestanding Defective Single-unit-cell Bismuth Vanadate Layers. J. Am. Chem. Soc. 2017, 139, 3438. [CrossRef]
- Shan, G.; Jiao, X.; Sun, Z.; Zhang, W.; Xie, Y. Ultrathin Co3O4 Layers Realizing Optimized CO2 Electroreduction to Formate. Angew. Chem. 2016, 55, 698–702. [Google Scholar]
- Liang, L.; Lei, F.; Gao, S.; Sun, Y.; Jiao, X.; Wu, J. Single Unit Cell Bismuth Tungstate Layers Realizing Robust Solar CO2 Reduction to Methanol. Angew. Chem. 2015, 54, 2155–2159. [Google Scholar] [CrossRef]
- Zhao, M.; Qin, J.; Wang, N.; Zhang, Y.; Cui, H. Reconstruction of surface oxygen vacancy for boosting CO2 photoreduction mediated by BiOBr/CdS heterojunction. Sep. Purif. Technol. 2023, 329, 125179. [Google Scholar] [CrossRef]
- Wang, Y.; Luo, Y.; Yu, S.; Qin, W.; Xie, Y. Organic-inorganic hybridization strategy for promoting BiOBr CO2 photoreduction via enhanced CO2 adsorption and photogenerated carrier migration. Chin. J. Catal. 2024, 429, 115295. [Google Scholar] [CrossRef]
- Ye, L.; Jin, X.; Liu, C.; Ding, C.; Xie, H. Thickness-ultrathin and bismuth-rich strategies for BiOBr to enhance photoreduction of CO2 into solar fuels. Appl. Catal. B Environ. 2016, 187, 281–290. [Google Scholar] [CrossRef]
- Meng, J.; Duan, Y.; Jing, S.; Ma, J.; Wang, K.; Zhou, K.; Ban, C.; Wang, Y.; Hu, B.; Yu, D.; et al. Facet junction of BiOBr nanosheets boosting spatial charge separation for CO2 photoreduction. Nano Energy 2021, 92, 106671. [Google Scholar] [CrossRef]
- Lu, Y.; Wu, D.; Qin, Y.; Xie, Y.; Ling, Y.; Ye, H.; Zhang, Y. Facile construction of BiOBr/CoAl-LDH heterojunctions with suppressed Z-axis growth for efficient photoreduction of CO2. Sep. Purif. Technol. 2022, 302, 122090. [Google Scholar] [CrossRef]
- Zhou, L.; Zhuang, Z.; Zhao, H.; Lin, M.; Zhao, D.; Mai, L. Intricate Hollow Structures: Controlled Synthesis and Applications in Energy Storage and Conversion. Adv. Mater. 2017, 29, 1602914. [Google Scholar] [CrossRef]
- Jin, X.; Lv, C.; Zhou, X.; Xie, H.; Sun, S.; Liu, Y.; Meng, Q.; Chen, G. A bismuth rich hollow Bi4O5Br2 photocatalyst enables dramatic CO2 reduction activity—ScienceDirect. Nano Energy. 2025, 21, 13–57. [Google Scholar]
- Liu, G.; Yu, J.C.; Lu, G.Q.; Cheng, H.M. Crystal facet engineering of semiconductor photocatalysts: Motivations, advances and unique properties. Chem. Commun. 2011, 47, 6763–6783. [Google Scholar] [CrossRef]
- Wang, D.; Jiang, H.; Zong, X.; Xu, Q.; Ma, Y.; Li, G.; Li, C. Crystal Facet Dependence of Water Oxidation on BiVO4 Sheets under Visible Light Irradiation. Chem. Eur. J. 2011, 17, 1275–1282. [Google Scholar] [CrossRef]
- Wang, S.; Liu, G.; Wang, L. Crystal Facet Engineering of Photoelectrodes for Photoelectrochemical Water Splitting. Chem. Rev. 2019, 119, 5192–5247. [Google Scholar] [CrossRef]
- Wu, D.; Ye, L.; Wong, P.; Keung, Y.; Ho, Y. Organic-free synthesis of {001} facet dominated BiOBr nanosheets for selective photoreduction of CO2 to CO. Catal. Sci. Technol. 2017, 7, 265–271. [Google Scholar] [CrossRef]
- Ye, L.; Jin, X.; Ji, X.; Liu, C.; Su, Y.; Xie, H.; Liu, C. Facet-dependent photocatalytic reduction of CO2 on BiOI nanosheets. Chem. Eng. J. 2016, 291, 39–46. [Google Scholar] [CrossRef]
- Chen, F.; Huang, H.; Ye, L.; Zhang, T.; Zhang, Y.; Han, X.; Ma, T. Thickness-Dependent Facet Junction Control of Layered BiOIO3 Single Crystals for Highly Efficient CO2 Photoreduction. Adv. Funct. Mater. 2018, 28, 1804281–1804284. [Google Scholar] [CrossRef]
- Wei, Z.-H.; Wang, Y.-F.; Li, Y.-Y.; Zhang, L.; Yao, H.-C. Enhanced photocatalytic CO2 reduction activity of Z-scheme CdS/BiVO4nanocomposite with thinner BiVO4 nanosheets. J. CO2 Util. 2018, 28, 15–25. [Google Scholar] [CrossRef]
- Zou, L.; Wang, H.; Wang, X. High Efficient Photodegradation and Photocatalytic Hydrogen Production of CdS/BiVO4 Heterostructure through Z-scheme Process. ACS Sustain. Chem. Eng. 2016, 5, 303–309. [Google Scholar] [CrossRef]
- He, Y.; Zhang, L.; Fan, M.; Wang, X.; Walbridge, M.L.; Nong, Q.; Wu, Y.; Zhao, L. Z-scheme SnO2−x/g-C3N4 composite as an efficient photocatalyst for dye degradation and photocatalytic CO2 reduction. Sol. Energy Mater. Sol. Cells 2015, 137, 175–184. [Google Scholar] [CrossRef]
- He, Y.; Zhang, L.; Teng, B.T.; Fan, M. New application of Z-scheme Ag3PO4/g-C3N4 composite in converting CO2 to fuel. Environ. Sci. Technol. 2015, 49, 649–656. [Google Scholar] [CrossRef]
- Bai, Y.; Ye, L.; Wang, L.; Shi, X.; Wang, P.; Bai, W.; Wong, P.K. g-C3N4/Bi4O5I2 heterojunction with I3−/I− redox mediator for enhanced photocatalytic CO2 conversion. Appl. Catal. B Environ. 2016, 194, 98–104. [Google Scholar] [CrossRef]
- Wang, J.C.; Yao, H.C.; Fan, Z.Y.; Zhang, L.; Wang, J.S. Indirect Z-Scheme BiOI/g-C3N4 Photocatalysts with Enhanced Photoreduction CO2 Activity under Visible Light Irradiation. ACS Appl. Mater. Interfaces 2016, 8, 3765–3775. [Google Scholar] [CrossRef]
- Veisi, H.; Abrifam, M.; Kamangar, S.A.; Pirhayati, M.; Saremi, S.G.; Noroozi, M.; Tamoradi, T.; Karmakar, B. Pd immobilization biguanidine modified Zr-UiO-66 MOF as a reusable heterogeneous catalyst in Suzuki--Miyaura coupling. Sci. Rep. 2021, 11, 21883. [Google Scholar] [CrossRef]
- Li, J.; Shao, W.; Geng, M.; Wan, S.; Ou, M.; Chen, Y. Combined Schottky junction and doping effect in CdxZn1-xS@Au/BiVO4 Z-Scheme photocatalyst with boosted carriers charge separation for CO2 reduction by H2O. J. Colloid Interface Sci. 2022, 606, 1469–1476. [Google Scholar] [CrossRef]
- Lan, Y.; Lu, K.Q.; Fan, Z.; Fu, X.; Xu, Y.J. Unveiling the interplay between light-driven CO2 photocatalytic reduction and carbonaceous residues decomposition: A case study of Bi2WO6-TiO2 binanosheets. Appl. Catal. B Environ. 2018, 237, 424–431. [Google Scholar] [CrossRef]
- Xiao, Y.; Wu, K.; Gu, S.; Lin, X.; Lin, X.; Zhao, X.; Nan, J.; Zuo, X.; Xiao, X. Cellulose nanocrystal/bismuth/bismuth oxychloride (CNC/Bi/BiOCl) ternary Z-scheme heterojunction with dual oxygen defects and a lowered carboxylic acid intermediate (COOH) formation barrier for efficient visible-light CO2 photoreduction. J. Colloid Interface Sci. 2025, 694, 137736. [Google Scholar] [CrossRef] [PubMed]
- Hao, L.; Kang, L.; Huang, H.; Ye, L.; Han, K. Surface-Halogenation-Induced Atomic-Site Activation and Local Charge Separation for Superb CO2 Photoreduction. Adv. Mater. 2019, 31, e1900546. [Google Scholar] [CrossRef] [PubMed]
- Raja, K.S.; Smith, Y.R.; Kondamudi, N.; Manivannan, A.; Misra, M.; Subramanian, V. CO2 Photoreduction in the Liquid Phase over Pd-Supported on TiO2 Nanotube and Bismuth Titanate Photocatalysts. Electrochem. Solid-State Lett. 2015, 14, P1–P4. [Google Scholar] [CrossRef]
- Yang, B.; Ye, L.; Li, W.; Xian, S.; Wang, P.; Wei, B. Dual-cocatalysts loading Au/BiOI/MnOx system for enhanced photocatalytic greenhouse gases conversion into solar fuels. Environ. Sci. Nano 2016, 3, 902–909. [Google Scholar]
- Yang, G.; Miao, W.; Yuan, Z.; Jiang, Z.; Huang, B. Bi quantum dots obtained via in situ photodeposition method as a new photocatalytic CO2 reduction cocatalyst instead of noble metals: Borrowing redox conversion between Bi2O3 and Bi. Appl. Catal. B Environ. 2018, 237, 302–308. [Google Scholar] [CrossRef]
- Chen, F.; Ma, Z.; Ye, L.; Ma, T.; Huang, H. Macroscopic Spontaneous Polarization and Surface Oxygen Vacancies Collaboratively Boosting CO2 Photoreduction on BiOIO3 Single Crystals. Adv. Mater. 2020, 32, 1908350. [Google Scholar] [CrossRef]
- Ll, A.; Hh, A.; Fang, C.A.; Hy, A.; Na, T.A.; Yz, A.; Tzb, C. Cooperation of oxygen vacancies and 2D ultrathin structure promoting CO2 photoreduction performance of Bi4Ti3O12—ScienceDirect. Sci. Bull. 2020, 65, 934–943. [Google Scholar]
- Di, J.; Zhao, X.; Lian, C.; Ji, M.; Xia, J.; Xiong, J. Atomically-thin Bi2MoO6 nanosheets with vacancy pairs for improved photocatalytic CO2 reduction. Nano Energy 2019, 61, 54–59. [Google Scholar] [CrossRef]
- Sun, Y.; Wu, J.; Li, X.; Shi, W.; Ling, P.; Jiao, X.; Gao, S.; Liang, L.; Xu, J.; Yan, W. Efficient Visible-Light-Driven CO2 Reduction Mediated by Defect-Engineered BiOBr Atomic Layers. Angew. Chem. 2018, 57, 8719–8723. [Google Scholar]
- Qian, Z.; Zhang, L.; Zhang, Y.; Cui, H. Synergistically boosting of CO2 photoreduction over Bi/BiOBr nanostructure via in-situ formation of oxygen vacancy and metallic Bi. Sep. Purif. Technol. 2023, 324, 124581. [Google Scholar] [CrossRef]
- Di, J.; Chen, C.; Yang, S.-Z.; Chen, S.; Duan, M.; Xiong, J.; Zhu, C.; Long, R.; Hao, W.; Chi, Z.; et al. Isolated single atom cobalt in Bi3O4Br atomic layers to trigger efficient CO2 photoreduction. Nat. Commun. 2019, 10, 2840. [Google Scholar] [CrossRef]













| Photocatalyst | Strategy | Reactor Type | Catalyst Mass | Illumination | Temperature | CO2 Partial Pressure/Flow | Run Time | Products and Production Rate (µmol·g−1·h−1) | Reference Photocatalyst (Production Rate, µmol·g−1·h−1) | Refs. |
|---|---|---|---|---|---|---|---|---|---|---|
| BiOBr | Crystal facet engineering | 500 mL closed batch system | 50 mg | 300 W xenon lamp | 20 °C | 1 atm | Not reported | CO (gas): 4.5 | CO (gas): 1.6 | [103] |
| BiOBr | Co-strategies | Not reported | 50 mg | 300 W xenon lamp (λ > 400 nm) | Not reported | 50 m/min | 5 h | CO (gas): 87.4 | CO (gas): 4.7 CO (bulk): 3.6 | [122] |
| BiOBr | Microstructure control | Not reported | 150 mg | 300 W xenon lamp (λ > 400 nm) | 15–45 °C | Not reported | Not reported | CO (gas): 2.67 CH4 (gas): 0.16 | CO (gas): 1.68 CH4 (gas): 0.16 | [98] |
| BiOIO3 | Crystal facet engineering | 500 mL closed batch system | 50 mg | 300 W xenon lamp | 20 °C | 1 atm | Not reported | CO (gas): 5.42 | CO (gas): 1.77 | [105] |
| BiOIO3 | Co-strategies | Not reported | 30 mg | 300 W xenon lamp | Not reported | Not reported | 1 h | CO (gas): 17.33 | CO (gas): 1.68 | [119] |
| BiVO4 | Doping | Not reported | 150 mg | A 25 W ultraviolet lamp with specific wavelength of 254 nm | Ambient temperature | Not reported | 1 h | CH4 (gas): 23.8 | CH4 (gas): 8.3 | [124] |
| BiVO4 | Vanadium vacancy | Not reported | 70 mg | 300 W xenon lamp | 0 °C | Not reported | 10 h | CH3OH (liquid): 398.3 | CH3OH (liquid): 284.5 | [95] |
| BiVO4 | Heterojunction construction | Not reported | 20 mg | 300 W xenon lamp | Not reported | Not reported | 1 h | CO (gas): 0.39 CH4 (gas): 1.75 | CO (gas): 0.26 CH4 (gas): 0.59 | [106] |
| BiVO4 | Different crystal phases | Not reported | Not reported | A fluorescent lamp (36 W) | 30 °C | 1 atm | Not reported | CH3OH (gas): 1.35 C2H5OH (liquid): 1.73 | CH3OH (gas): 0.45 C2H5OH (liquid): 0.45 | [125] |
| BiVO4 | Heterojunction construction | Not reported | 50 mg | 300 W xenon lamp (λ > 400 nm) | Not reported | Not reported | Not reported | CO (gas): 2.2 | CO (gas): 0.7 | [113] |
| Bi2WO6 | Oxygen vacancy | Continuous gas flow reactor | 120 mg | A Xe lamp (500W) including UV (λ < 400 nm), Vis (λ > 400 nm), NIR (λ > 700 nm), and simulated solar light | Not reported | 1 atm | 8 h | CH4 (gas): 13.9 | CH4 (gas): 4.9 | [94] |
| Bi2WO6 | Microstructure control | Not reported | 120 mg | 300 W xenon lamp | 20 °C | Not reported | 1 h | CH3OH (liquid): 75.0 | CH3OH (liquid): 0.6 | [97] |
| Bi2WO6 | Heterojunction construction | Not reported | 20 mg | 300 W xenon lamp (780 nm > λ > 320 nm) | 25 °C | Not reported | 1 h | CO (gas): 25.8 CH4 (gas): 10.8 | CO (gas): 2.6 CH4 (gas): 0.7 | [103] |
| Bi2O2(OH)(NO3) | Ion grafting | Not reported | 200 mg | 300 W xenon lamp | Ambient temperature | Not reported | Not reported | CO (gas): 8.1 | CO (gas): 0.1 | [115] |
| BiOI | Loading metal | 350 mL closed batch system | 20 mg | 300 W high-pressure xenon lamp | 20 °C | 1 atm | Not reported | CO (gas): 42.9 | CO (gas): 6.13 | [117] |
| BiOI | Crystal facet engineering | 500 mL closed batch system | 150 mg | 300 W high-pressure xenon lamp | 20 °C | 1 atm | Not reported | CO (gas): 5.18 CH4 (gas): 1.78 | CO (gas): 1.52 CH4 (gas): 1.50 | [104] |
| BiOI | Oxygen vacancy | Not reported | 150 mg | 300 W high-pressure xenon lamp | 20 °C | 1 atm | 1 h | CO (gas): 4.10 CH4 (gas): 0.42 | CO (gas): 0.51 CH4 (gas): 0.19 | [126] |
| BiOI | Heterojunction construction | Not reported | 50 mg | 300 W xenon lamp (λ > 400 nm) | Ambient temperature | 1 atm | 9 h | CO (gas): 4.86 CH4 (gas): 0.18 | CO (gas): 0 CH4 (gas):0 | [111] |
| Bi4O5I2 | Heterojunction construction | Not reported | 100 mg | 300 W xenon lamp (λ > 400 nm) | 45 | Not reported | 2 h | CO (gas): 45.6 | CO (gas): 19.8 | [110] |
| Bi4O5I2 | Bismuth-rich strategy | 350 mL closed batch system | 100 mg | 300 W high-pressure xenon lamp with 400 nm cut-off filters | 20 °C | 1 atm | 1 h | CO (gas): 19.82 CH4 (gas): 0.22 | CO (gas): 0.70 CH4 0.27 | [127] |
| Bi4Ti3O12 | Co-strategies | Not reported | 20 mg | 300 W xenon lamp | 20–35 °C | Not reported | 12 h | CO (gas): 11.7 | CO (gas): 3.6 | [120] |
| Bi2Ti3O9 | Loading metal | 500 mL photocatalytic reactor with quartz window (liquid-phase) | 20 mg | 300 W solar simulator with AM 1.5 filter | 20–40 °C | CO2-saturated 0.1 M H2SO4; CO2 bubbling 150 mL·min−1 | 8 h (rate reported for first 8 h) | HCOOH (liquid): 110 (first 8 h) | HCOOH (liquid): 23 (first 8 h) | [116] |
| Bi2MoO6 | Co-strategies | Not reported | 70 mg | 300 W xenon lamp | Ambient temperature | 1 atm | 1 h | CO (gas): 3.6 | CO (gas): 1.4 | [121] |
| Bi2MoO6 | Heterojunction construction | Not reported | 50 mg | 300 W xenon lamp | 20 °C | Not reported | 3 h | CO (gas): 61.1 | CO (gas): 12.2 | [112] |
| BiOCl | Oxygen vacancy | Not reported | 70 mg | 500 W xenon lamp | Not reported | Not reported | Not reported | CO (gas): 8.1 CH4 (gas): 1.2 | CO (gas): 0 CH4 (gas): 0 | [90] |
| Bi4O5Br2 | Microstructure control | 350 mL closed batch system | 50 mg | 300 W high-pressure xenon lamp | 20 °C | 2 atm | 12 h | CO (gas): 3.2 CH4 (gas): 0.5 | CO (gas): 0 CH4 (gas):0 | [100] |
| Bi4O5Br2 | Bismuth-rich strategy | Not reported | 80 mg | 300 W xenon lamp (λ > 400 nm) | 15–45 °C | Not reported | Not reported | CO (gas): 2.73 CH4 (gas):2.04 | CO (gas): 1.68 CH4 (gas): 0.16 | [98] |
| Bi3O4Br | Co-strategies | 500 mL closed batch system | 30 mg | 300 W xenon lamp | 5 °C | Not reported | Not reported | CO (gas): 107.1 | CO (gas): 3.3 | [123] |
| PbBiO2Br | Oxygen vacancy | Not reported | 20 mg | 300 W Xe lamp with a 400 nm cut-off filter used as the light source to trigger the photocatalyst | 10 °C | CO2 in the system was adjusted to 80 kPa | Not reported | CO (gas): 4.58 | CO (gas): 0.42 | [92] |
| Bi2S3 | Heterojunction construction | Not reported | 200 mg | 500 W xenon lamp (700 nm > λ > 200 nm) | Not reported | Not reported | Not reported | CH3OH (liquid): 122.6 | CH3OH (liquid): 61.3 | [67] |
| Bi2O3 | Loading metal | Not reported | 120 mg | A Xe lamp (300 W) | 60 °C | Not reported | 6 h | CO (gas): 4.8 | CO (gas): 0 | [118] |
| Bi5O7I | Bismuth-rich strategy | 350 mL closed batch system | 100 mg | 300 W high-pressure xenon lamp with 400 nm cut-off filters | 35 °C | 1 atm | 1 h | CO (gas): 1.73 CH4 (gas): 0.18 | CO (gas): 0.70 CH4 0.27 | [127] |
| Bi2Sn2O7 | Oxygen vacancy | Not reported | 20 mg | 300 W xenon lamp | 5 °C | Not reported | Not reported | CO (gas): 14.88 | CO (gas): 1.84 | [93] |
| Bi12O17Cl2 | Oxygen vacancy | Not reported | Not reported | A Xe lamp (300 W) | Not reported | Not reported | Not reported | CO (gas): 48.6 | CO (gas): 2.9 | [91] |
Disclaimer/Publisher’s Note: The statements, opinions and data contained in all publications are solely those of the individual author(s) and contributor(s) and not of MDPI and/or the editor(s). MDPI and/or the editor(s) disclaim responsibility for any injury to people or property resulting from any ideas, methods, instructions or products referred to in the content. |
© 2026 by the authors. Licensee MDPI, Basel, Switzerland. This article is an open access article distributed under the terms and conditions of the Creative Commons Attribution (CC BY) license.
Share and Cite
Lu, Y.; Yan, J.; He, W.; Guo, H.; Liu, F.; Yang, Z.; Hu, W. Photocatalytic Reduction of CO2 by Bi-Based Semiconductor: A Review on Recent Progress. Crystals 2026, 16, 128. https://doi.org/10.3390/cryst16020128
Lu Y, Yan J, He W, Guo H, Liu F, Yang Z, Hu W. Photocatalytic Reduction of CO2 by Bi-Based Semiconductor: A Review on Recent Progress. Crystals. 2026; 16(2):128. https://doi.org/10.3390/cryst16020128
Chicago/Turabian StyleLu, Yuming, Jingkai Yan, Wei He, He Guo, Feng Liu, Zhenghua Yang, and Wenxin Hu. 2026. "Photocatalytic Reduction of CO2 by Bi-Based Semiconductor: A Review on Recent Progress" Crystals 16, no. 2: 128. https://doi.org/10.3390/cryst16020128
APA StyleLu, Y., Yan, J., He, W., Guo, H., Liu, F., Yang, Z., & Hu, W. (2026). Photocatalytic Reduction of CO2 by Bi-Based Semiconductor: A Review on Recent Progress. Crystals, 16(2), 128. https://doi.org/10.3390/cryst16020128
