Sustainable Strategies for Wine Colloidal Stability: Innovations in Potassium Bitartrate Crystallization Control
Abstract
1. Introduction
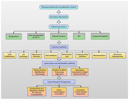
2. Formation Mechanism and Influencing Factors of Potassium Bitartrate Crystallization
2.1. Thermodynamic and Kinetic Fundamentals
2.2. Influencing Factors
2.2.1. Temperature
2.2.2. Ionic Composition (K+/Ca2+)
2.2.3. Ethanol Content
2.2.4. pH Value
2.2.5. Temporal Evolution
3. State of the Art for Controlling Tartrate Crystallization
3.1. Physical Stabilization Methods
3.1.1. Cold Stabilization
3.1.2. Ion Exchange Technology
3.1.3. Membrane Filtration
3.1.4. Electrodialysis
3.2. Chemical Stabilization Approaches
3.2.1. Metatartaric Acid
3.2.2. Carboxymethyl Cellulose (CMC)
3.2.3. Mannoproteins
3.2.4. Potassium Polyaspartate (KPA)
| Method | Principle | Sustainability | Cost and Resource Requirements | Impact on Wine Quality | Regulatory Requirements | Application Scenarios | Efficacy |
|---|---|---|---|---|---|---|---|
| Cold stabilization | Induction of potassium bitartrate (KHT) precipitation at low temperatures, followed by filtration | High energy consumption, less environmentally sustainable | Require cooling equipment, high operational costs | Prolonged low-temperature exposure affects red wine color; slight reduction in aromatic compounds, but minimal impact | Comply with global regulations | Suitable for large-scale production, particularly for white and sparkling wines | Effective, but requires long processing time |
| Electrodialysis | Application of an electric field to remove tartrate ions via membrane separation | Low energy consumption, relatively eco-friendly; membranes are prone to biofouling | High initial equipment investment; low long-term operational costs | Minimal impact on volatile aromatic compounds | Comply with international regulations | Suitable for large-scale production of all wine types | Highly precise, achieves stability in a short time |
| Ion exchange | Replacement of tartrate ions with other ions using ion-exchange resins | Low energy consumption; resin replacement generates waste, reducing sustainability | High costs for resins and equipment | Limited impact on flavor; excessive treatment can disrupt acid balance and alter taste | Some countries impose restrictions; regulatory confirmation is required | Medium to large-scale production, primarily for white wines | Effective; rapidly removes tartrates |
| Membrane filtration | Retention of tartrate crystals using membranes with specific pore sizes (≤0.45 µm) | Moderate sustainability; concerns over water consumption and membrane disposal | High initial cost; moderate operational costs | Preserves flavor; excessive filtration may remove some flavor compounds | Comply with food-grade filtration standards | Large-scale production, especially for white and sparkling wines | Effective, short processing time |
| Metatartaric acid | Addition of metatartaric acid to form complexes with tartrates, preventing crystal growth | Chemical additive use reduces environmental sustainability | Low cost, simple operation | Minimal flavor impact, may cause subtle taste changes | Permitted in many countries, but subject to dosage restrictions | Small-scale production, particularly for white wines | Effective in the short term; long-term stability is limited, especially in red wines |
| Carboxymethyl cellulose | Adsorption onto the surface of KHT crystals to inhibit crystal growth | Biodegradable and relatively eco-friendly | Moderate cost, simple addition process | Minimal impact on flavor; may cause slight turbidity in certain conditions | Comply with EU regulations; permitted in some countries | Medium-to-small-scale production, especially for white and light red wines | Significant effect; stability may be reduced under extreme conditions |
| Mannoprotein | Natural polymers derived from yeast inhibit crystal growth by adsorbing onto nascent nuclei | Derived from natural sources; environmentally sustainable | High cost; suitable for organic and premium wine production | Enhances aromatic properties; stabilizes color; reduces astringency | Permitted in many countries; subject to dosage regulations | High-end wine production, especially white and light red wines | Excellent effect, provides long-term tartrate stability |
| Potassium polyaspartate | Compete with tartrates for binding calcium and potassium ions, inhibiting crystal growth | Biodegradable, though classified as a chemical additive | Low cost; simple and efficient application | Minimal effects on wine components; no significant impact on white and rosé wines; may affect filterability of red wines | Regulatory approval required in certain countries | Small-scale production, primarily for white wines | Highly effective; ensures long-term stability with proper dosage control |
3.3. Other Methods
3.3.1. Fermentation Process Optimization
3.3.2. Storage Condition Strategy
4. Recent Advances in Green and Sustainable Strategies for Controlling Tartrate Crystallization
4.1. Plasma Surface Modification Technology
4.2. Zeolites as Wine Processing Adjuvants
4.3. Synergistic Innovation of Algal Polysaccharides
5. Future Research Perspectives
5.1. Construction of a Regulatory Model for Tartrate Crystallization
5.2. Green Technological Innovation
5.3. Consumer-Centric Market Adaptation
6. Conclusions
Funding
Conflicts of Interest
References
- Lambri, M.; Colangelo, D.; Dordoni, R.; De Faveri, D.M. The effects of different protein: Tannin ratios on the tartrate-holding capacity of wine model solutions. Food Res. Int. 2014, 62, 441–447. [Google Scholar] [CrossRef]
- Cui, W.; Wang, X.; Han, S.; Guo, W.; Meng, N.; Li, J.; Sun, B.; Zhang, X. Research progress of tartaric acid stabilization on wine characteristics. Food Chem. X 2024, 23, 101728. [Google Scholar] [CrossRef] [PubMed]
- Martínez-Pérez, M.P.; Bautista-Ortín, A.B.; Durant, V.; Gómez-Plaza, E. Evaluating alternatives to cold stabilization in wineries: The use of carboxymethyl cellulose, potassium polyaspartate, electrodialysis and ion exchange resins. Foods 2020, 9, 1275. [Google Scholar] [CrossRef] [PubMed]
- Coulter, A.D.; Holdstock, M.G.; Cowey, G.D.; Simos, C.A.; Smith, P.A.; Wilkes, E.N. Potassium bitartrate crystallisation in wine and its inhibition. Aust. J. Grape Wine Res. 2016, 21 (Suppl. S1), 627–641. [Google Scholar] [CrossRef]
- Salamone, P.; Oberholster, A. Carboxymethyl cellulose—CMC: Non-subtractive approach to potassium tartrate stabilization. Pract. Winery Vineyard 2015, 2, 67–74. [Google Scholar]
- Bories, A.; Sire, Y.; Bouissou, D.; Goulesque, S.; Moutounet, M.; Bonneaud, D.; Lutin, F. Environmental impacts of tartaric stabilisation processes for wines using electrodialysis and cold treatment. S. Afr. J. Enol. Vitic. 2011, 32, 174–182. [Google Scholar] [CrossRef][Green Version]
- Agnieszka, M.V.; Paul, S. Adsorption of wine constituents on functionalized surfaces. Molecules 2016, 21, 1394. [Google Scholar] [CrossRef]
- Mercurio, M.; Bish, D.L.; Cappelletti, P.; De Gennaro, B.; De Gennaro, M.; Grifa, C.; Izzo, F.; Mercurio, V.; Morra, V.; Langella, A. The combined use of steam-treated bentonites and natural zeolites in the oenological refining process. Mineral. Mag. 2016, 80, 347–362. [Google Scholar] [CrossRef]
- Cosme, F.; Filipe-Ribeiro, L.; Coixão, A.; Bezerra, M.; Nunes, F.M. Efficiency of Alginic Acid, Sodium Carboxymethylcellulose, and Potassium Polyaspartate as Calcium Tartrate Stabilizers in Wines. Foods 2024, 13, 1880. [Google Scholar] [CrossRef]
- Li, M.; Su, J.; Yang, H.; Feng, L.; Wang, M.; Xu, G.; Shao, J.; Ma, C. Grape Tartaric Acid: Chemistry, Function, Metabolism, and Regulation. Horticulturae 2023, 9, 1173. [Google Scholar] [CrossRef]
- El Rayess, Y.; Castro-Munoz, R.; Cassano, A. Current advances in membrane processing of wines: A comprehensive review. Trends Food Sci. Technol. 2024, 147, 104453. [Google Scholar] [CrossRef]
- Song, J.; De Paolis, C.; Boccacci, P.; Ferrero, L.; Moine, A.; Segade, S.R.; Giacosa, S.; Gambino, G.; Rolle, L.; Paissoni, M.A. Influence of filtration treatments on grapevine DNA traceability in wine. Food Biosci. 2024, 57, 103533. [Google Scholar] [CrossRef]
- Greeff, A.E.; Robillard, B.; Du Toit, W.J. Short-and long-term efficiency of carboxymethylcellulose (CMC) to prevent crystal formation in South African wine. Food Addit. Contam. Part A 2012, 29, 1374–1385. [Google Scholar] [CrossRef] [PubMed]
- Juniora, W.J.F.L.; Nadai, C.; Rolled, L.; da Silva Gulao, E.; da Rocha Leao, M.H.M.; Giacomini, A.; Corich, V.; Vincenzi, S. Influence of the mannoproteins of different strains of Starmerella bacillaris used in single and sequential fermentations on foamability, tartaric and protein stabilities of wines. Oeno One 2020, 54, 231–243. [Google Scholar]
- Pascotto, K.; Leriche, C.; Caille, S.; Violleau, F.; Boulet, J.-C.; Geffroy, O.; Levasseur-Garcia, C.; Cheynier, V. Study of the relationship between red wine colloidal fraction and astringency by asymmetrical flow field-flow fractionation coupled with multi-detection. Food Chem. 2021, 361, 130104. [Google Scholar] [CrossRef]
- Wang, S.; Wang, X.; Zhao, P.; Ma, Z.; Zhao, Q.; Cao, X.; Cheng, C.; Liu, H.; Du, G. Mannoproteins interfering wine astringency by modulating the reaction between phenolic fractions and protein in a model wine system. LWT 2021, 152, 112217. [Google Scholar] [CrossRef]
- Sommer, S.; Dickescheid, C.; Harbertson, J.F.; Fischer, U.; Cohen, S.D. Rationale for haze formation after carboxymethyl cellulose (CMC) addition to red wine. J. Agric. Food Chem. 2016, 64, 6879–6887. [Google Scholar] [CrossRef]
- Canuti, V.; Cappelli, S.; Picchi, M.; Zanoni, B.; Domizio, P. Effects of high temperatures on the efficacy of potassium polyaspartate for tartaric stabilization in wines. Am. J. Enol. Vitic. 2019, 70, 332–337. [Google Scholar] [CrossRef]
- Xia, N.; Cheng, H.; Yao, X.; Pan, Q.; Meng, N.; Yu, Q. Effect of Cold Stabilization Duration on Organic Acids and Aroma Compounds during Vitis vinifera L. cv. Riesling Wine Bottle Storage. Foods 2022, 11, 1179. [Google Scholar] [CrossRef]
- Ma, T.Z.; Gong, P.F.; Lu, R.R.; Zhang, B.; Morata, A.; Han, S.Y. Effect of different clarification treatments on the volatile composition and aromatic attributes of ‘Italian Riesling’ icewine. Molecules 2020, 25, 2657. [Google Scholar] [CrossRef]
- Ponce, F.; Mirabal-Gallardo, Y.; Versari, A.; Laurie, V.F. The use of cation exchange resins in wines: Effects on ph, tartrate stability, and metal content. Cienc. Investig. Agrar. Rev. Latinoam. Cienc. Agric. 2018, 45, 82–92. [Google Scholar] [CrossRef]
- Cisilotto, B.; Rossato, S.B.; Ficagna, E.; Wetzstein, L.C.; Gava, A.; Gugel, G.M.; Delamare, A.P.L.; Echeverrigaray, S. The effect of cation exchange resin treatment of grape must on the chemical and sensory characteristics of base wines for sparkling wine. Ciência Técnica Vitivinícola 2019, 34, 91–101. [Google Scholar] [CrossRef]
- Just-Borràs, A.; Pons-Mercadé, P.; Gombau, J.; Giménez, P.; Vilomara, G.; Conde, M.; Cantos, A.; Canals, J.M.; Zamora, F. Effects of using cationic exchange for reducing pH on the composition and quality of sparkling wine (Cava). Oeno One 2022, 56, 179–192. [Google Scholar] [CrossRef]
- McRae, J.M.; Mierczynska-Vasilev, A.; Soden, A.; Barker, A.M.; Day, M.P.; Smith, P.A. Effect of commercial-scale filtration on sensory and colloidal properties of red wines over 18 months bottle aging. Am. J. Enol. Vitic. 2017, 68, 263–274. [Google Scholar] [CrossRef]
- Tsygurina, K.; Pasechnaya, E.; Chuprynina, D.; Melkonyan, K.; Rusinova, T.; Nikonenko, V.; Pismenskaya, N. Electrodialysis Tartrate Stabilization of Wine Materials: Fouling and a New Approach to the Cleaning of Aliphatic Anion-Exchange Membranes. Membranes 2022, 12, 1187. [Google Scholar] [CrossRef]
- Mikhaylin, S.; Bazinet, L. Fouling on ion-exchange membranes: Classification, characterization and strategies of prevention and control. Adv. Colloid Interface Sci. 2016, 229, 34–56. [Google Scholar] [CrossRef]
- OIV (Organisation International de la Vigne et du Vin). International Code of Oenological Practices; Edition Officielle; OIV: Paris, France, 2023; Volume 5. [Google Scholar]
- Gerbaud, V.; Gabas, N.; Blouin, J.; Crachereau, J.C. Study of wine tartaric acid salt stabilization by addition of carboxymethylcellulose (cmc): Comparison with the protective colloids effect. J. Int. Des Sci. Vigne Vin 2010, 44, 135–150. [Google Scholar] [CrossRef]
- Cosme, F.; Oliveira, R.; Filipe-Ribeiro, L.; Nunes, F.M. Wine Volatilome as Affected by Tartaric Stabilization Treatments: Cold Stabilization, Carboxymethylcellulose and Metatartaric Acid. Foods 2024, 13, 2734. [Google Scholar] [CrossRef]
- Puskas, V.; Miljic, U.; Vucurovic, V. The impact of enological products for tartaric stabilization on wine filterability. Chem. Ind. Chem. Eng. Q. 2021, 27, 355–362. [Google Scholar] [CrossRef]
- Younes, M.; Aquilina, G.; Castle, L.; Engel, K.-H.; Fowler, P.; Frutos Fernandez, M.J.; Furst, P.; Gurtler, R.; Gundert-Remy, U.; Husoy, T.; et al. Re-evaluation of metatartaric acid (E 353) as a food additive. EFSA J. 2020, 18, e06031. [Google Scholar]
- Elisabetta, P.; Sofia, C.; Andrade Mário, C.; Ricardo-Da-Silva, J.M. Preliminary results on tartaric stabilization of red wine by adding different carboxymethylcelluloses. Ciência Técnica Vitivinícola 2018, 33, 47–57. [Google Scholar]
- Lasanta, C.; Gómez, J. Tartrate stabilization of wines. Trends Food Sci. Technol. 2012, 28, 52–59. [Google Scholar] [CrossRef]
- Cisterna-Castillo, M.; Covarrubias, J.I.; Medel-Marabolí, M.; Peña-Neira, A.; Gil i Cortiella, M. Influence of Protective Colloids on Calcium Tartrate Stability and the Astringency Perception in a Red Wine. Foods 2024, 13, 3065. [Google Scholar] [CrossRef]
- Ding, H.; Hou, R.; Li, Y.; Zhang, B.; Zhao, B.; Liu, K. Effect of different carboxymethyl cellulose structure parameters on tartrates stability of red wine: Viscosity and degree of substitution. Food Addit. Contam. Part A 2020, 37, 1099–1109. [Google Scholar] [CrossRef]
- Gao, B.; Rao, C.; Lei, X.; Li, S.; Huang, X.; Liu, Y.; Ye, D. Comprehensive insights into yeast mannoproteins:structural heterogeneity, winemaking, food processing, and medicine food homology. Food Res. Int. 2015, 202, 115719. [Google Scholar] [CrossRef] [PubMed]
- Lankhorst, P.P.; Voogt, B.; Tuinier, R.; Lefol, B.; Pellerin, P.; Virone, C. Prevention of tartrate crystallization in wine by hydrocolloids: The mechanism studied by dynamic light scattering. J. Agric. Food Chem. 2017, 65, 8923–8929. [Google Scholar] [CrossRef]
- Bosso, A.; Lopez, R.; Panero, L.; Motta, S.; Petrozziello, M.; Asproudi, A.; Guaita, M. Use of polyaspartates for the tartaric stabilisation of white and red wines and side effects on wine characteristics. Oeno One 2020, 54, 15–26. [Google Scholar] [CrossRef]
- Nguela, J.M.; Poncet-Legrand, C.; Sieczkowski, N.; Vernhet, A. Interactions of grape tannins and wine polyphenols with a yeast protein extract, mannoproteins and β-glucan. Food Chem. 2016, 210, 671–682. [Google Scholar] [CrossRef]
- Jin, X.; Qu, R.; Wang, Y.; Li, D.; Wang, L. Effect and mechanism of acid-induced soy protein isolate gels as influenced by cellulose nanocrystals and microcrystalline cellulose. Foods 2022, 11, 461. [Google Scholar] [CrossRef]
- Lukić, K.; Vukušić, T.; Tomašević, M.; Ćurko, N.; Gracin, L.; Ganić, K.K. The impact of high voltage electrical discharge plasma on the chromatic characteristics and phenolic composition of red and white wines. Innov. Food Sci. Emerg. Technol. 2019, 53, 70–77. [Google Scholar] [CrossRef]
- Dabare, P.R.; Reilly, T.; Mierczynski, P.; Bindon, K.; Vasilev, K.; Mierczynska Vasilev, A. A novel solution to tartrate instability in white wines. Food Chem. 2023, 422, 136159. [Google Scholar] [CrossRef] [PubMed]
- Mierczynska-Vasilev, A.; Smith, P.A. Surface modification influencing adsorption of red wine constituents: The role of functional groups. Appl. Surf. Sci. 2016, 386, 14–23. [Google Scholar] [CrossRef]
- Mierczynska-Vasilev, A.; Boyer, P.; Vasilev, K.; Smith, P.A. A novel technology for the rapid, selective, magnetic removal of pathogenesis-related proteins from wines. Food Chem. 2017, 232, 508. [Google Scholar] [CrossRef]
- Mierczynska-Vasilev, A.; Mierczynski, P.; Maniukiewicz, W.; Visalakshan, R.M.; Vasilev, K.; Smith, P.A. Magnetic separation technology: Functional group efficiency in the removal of haze-forming proteins from wines. Food Chem. 2018, 275, 154–160. [Google Scholar] [CrossRef]
- Noviello, M.; Gattullo, C.E.; Faccia, M.; Paradiso, V.M.; Gambacorta, G. Application of natural and synthetic zeolites in the oenological field. Food Res. Int. 2021, 150, 110737. [Google Scholar] [CrossRef]
- Reilly, T.; Mierczynski, P.; Suwanto, A.; Krido Wahono, S.; Maniukiewicz, W.; Vasilev, K. Using zeolites to cold stabilize white wines. Aust. J. Grape Wine Res. 2023, 2023, 7259974. [Google Scholar] [CrossRef]
- Cabrita, M.J.; Garcia, R.; Catarino, S. Recent Developments in Wine Tartaric Stabilization; Nova Publishers: New York, NY, USA, 2016. [Google Scholar]
- Cabello-Pasini, A.; Victoria-Cota, N.; Macias-Carranza, V.; Hernandez-Garibay, E.; Muiz-Salazar, R. Clarification of wines using polysaccharides extracted from seaweeds. Am. J. Enol. Vitic. 2005, 56, 52–59. [Google Scholar] [CrossRef]
- Fioschi, G.; Prezioso, I.; Sanarica, L.; Pagano, R.; Bettini, S.; Paradiso, V.M. Carrageenan as possible stabilizer of calcium tartrate in wine. Food Hydrocoll. 2024, 157, 9. [Google Scholar] [CrossRef]
- Karthika, S.; Radhakrishnan, T.K.; Kalaichelvi, P. A review of classical and nonclassical nucleation theories. Cryst. Growth Des. 2016, 16, 6663–6681. [Google Scholar] [CrossRef]
- Jia, C.; Xiao, A.; Zhao, J.; Wang, P.; Fang, X.; Zhang, H.; Guan, B. A new perspective on crystal nucleation: A classical view on non- classical nucleation. Cryst. Growth Design 2024, 24, 601–612. [Google Scholar] [CrossRef]
- Vilela, A. An overview of CRISPR-based technologies in wine yeasts to improve wine flavor and safety. Fermentation 2021, 7, 5. [Google Scholar] [CrossRef]
- van Wyk, N.; Kroukamp, H.; Espinosa, M.I.; von Wallbrunn, C.; Wendland, J.; Pretorius, I.S. Blending wine yeast phenotypes with the aid of CRISPR DNA editing technologies. Int. J. Food Microbiol. 2020, 324, 108615. [Google Scholar] [CrossRef] [PubMed]
- Buiarelli, F.; Coccioli, F.; Merolle, M.; Jasionowska, R.; Terracciano, A. Identification of hydroxycinnamic acid–tartaric acid esters in wine by HPLC–tandem mass spectrometry. Food Chem. 2010, 123, 827–833. [Google Scholar] [CrossRef]
- Sebben, D.A.; Gao, N.; Gillies, G.; Beattie, D.A.; Krasowska, M. Fractionation and characterisation of hard milk fat crystals using atomic force microscopy. Food Chem. 2019, 279, 98–104. [Google Scholar] [CrossRef]



| Green Innovation Method | Plasma Surface Modification Technology | Zeolite as a Wine Processing Adjuvant | Synergistic Innovation of Algal Polysaccharides |
|---|---|---|---|
| Technical Principle | Introduces specific chemical functional groups (e.g., amino, carboxyl, hydroxyl) on material surfaces via plasma technology to enhance selective adsorption capabilities | Utilizes the microporous structure and high cation exchange capacity of zeolite to reduce potassium ion concentration through ion exchange and molecular adsorption, inhibiting tartrate crystallization | Employs the electrostatic complexation and colloidal stabilization mechanisms of algal polysaccharides (e.g., alginate and carrageenan) to reduce the risk of tartrate crystallization |
| Main Applications | Removal and regulation of wine components, particularly protein and tartrate adsorption | Tartrate stabilization and protein removal, suitable for both cold and heat stabilization of wine | Tartrate stabilization, particularly for calcium tartrate (CaT) stability |
| Advantages |
|
|
|
| Limitations |
|
|
|
| Environmental Friendliness | Efficient and eco-friendly, with recyclable coating materials, aligning with circular economy principles | High energy efficiency, reduced use of chemical additives, recyclable zeolite, and reduced solid waste | Natural origin, OIV-certified clean label, reduced use of chemical additives, and recyclable polysaccharide complexes |
| Research Progress | Demonstrated selective adsorption capabilities for various wine components, with excellent performance in low-temperature stabilization | Demonstrated dual potential of zeolite in tartrate stabilization and protein removal, with performance optimizable through calcination | Demonstrated potential of alginate and carrageenan in tartrate stabilization, though sensory impacts require further study |
Disclaimer/Publisher’s Note: The statements, opinions and data contained in all publications are solely those of the individual author(s) and contributor(s) and not of MDPI and/or the editor(s). MDPI and/or the editor(s) disclaim responsibility for any injury to people or property resulting from any ideas, methods, instructions or products referred to in the content. |
© 2025 by the author. Licensee MDPI, Basel, Switzerland. This article is an open access article distributed under the terms and conditions of the Creative Commons Attribution (CC BY) license (https://creativecommons.org/licenses/by/4.0/).
Share and Cite
Zhang, Y. Sustainable Strategies for Wine Colloidal Stability: Innovations in Potassium Bitartrate Crystallization Control. Crystals 2025, 15, 401. https://doi.org/10.3390/cryst15050401
Zhang Y. Sustainable Strategies for Wine Colloidal Stability: Innovations in Potassium Bitartrate Crystallization Control. Crystals. 2025; 15(5):401. https://doi.org/10.3390/cryst15050401
Chicago/Turabian StyleZhang, Yuhan. 2025. "Sustainable Strategies for Wine Colloidal Stability: Innovations in Potassium Bitartrate Crystallization Control" Crystals 15, no. 5: 401. https://doi.org/10.3390/cryst15050401
APA StyleZhang, Y. (2025). Sustainable Strategies for Wine Colloidal Stability: Innovations in Potassium Bitartrate Crystallization Control. Crystals, 15(5), 401. https://doi.org/10.3390/cryst15050401
