Crystal Structure and Sequence Analysis of N5, N10-Methylenetetrahydrofolate Dehydrogenase/Cyclohydrolase Enzyme from Porphyromonas gingivalis
Abstract
:1. Introduction
2. Materials and Methods
2.1. Protein Expression and Purification
2.2. Crystallization and Data Collection
2.3. Structure Determination and Oligomerization
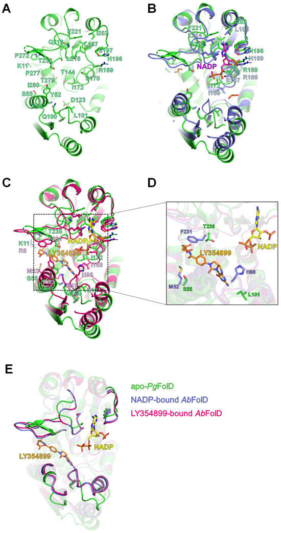
3. Results and Discussion
3.1. Overall Structure of PgFolD
3.2. Active Site of PgFolD
4. Conclusions
Author Contributions
Funding
Data Availability Statement
Acknowledgments
Conflicts of Interest
References
- Rezk, B.M.; Haenen, G.R.M.M.; Van Der Vijgh, W.J.F.; Bast, A. Tetrahydrofolate and 5-methyltetrahydrofolate are folates with high antioxidant activity. Identification of the antioxidant pharmacophore. FEBS Lett. 2003, 555, 601–605. [Google Scholar] [CrossRef] [PubMed]
- Ames, T.D.; Rodionov, D.A.; Weinberg, Z.; Breaker, R.R. A eubacterial riboswitch class that senses the coenzyme tetrahydrofolate. Chem. Biol. 2010, 17, 681–685. [Google Scholar] [CrossRef] [PubMed]
- Kim, S.J.; Yoon, J.; Im, D.K.; Kim, Y.H.; Oh, M.K. Adaptively evolved Escherichia coli for improved ability of formate utilization as a carbon source in sugar-free conditions. Biotechnol. Biofuels 2019, 12, 207. [Google Scholar] [CrossRef]
- Burda, P.; Kuster, A.; Hjalmarson, O.; Suormala, T.; Bürer, C.; Lutz, S.; Roussey, G.; Christa, L.; Asin-Cayuela, J.; Kollberg, G.; et al. Characterization and review of MTHFD1 deficiency: Four new patients, cellular delineation and response to folic and folinic acid treatment. J. Inherit. Metab. Dis. 2015, 38, 863–872. [Google Scholar] [CrossRef] [PubMed]
- Kim, S.E. Enzymes involved in folate metabolism and its implication for cancer treatment. Nutr. Res. Pract. 2020, 14, 95–101. [Google Scholar] [CrossRef] [PubMed]
- Allaire, M.; Li, Y.; MacKenzie, R.E.; Cygler, M. The 3-D structure of a folate-dependent dehyhdrogenase/cyclohydrolase bifunctional enzyme at 1.5 Å resolution. Structure 1998, 6, 173–182. [Google Scholar] [CrossRef]
- Murta, S.M.F.; Vickers, T.J.; Scott, D.A.; Beverley, S.M. Methylene tetrahydrofolate dehydrogenase/cyclohydrolase and the synthesis of 10-CHO-THF are essential in Leishmania major. Mol. Microbiol. 2009, 71, 1386–1401. [Google Scholar] [CrossRef] [PubMed]
- Eadsforth, T.C.; Gardiner, M.; Maluf, F.V.; McElroy, S.; James, D.; Frearson, J.; Gray, D.; Hunter, W.N. Assessment of Pseudomonas aeruginosa N5, N10—Methylenetetrahydrofolate dehydrogenase—Cyclohydrolase as a potential antibacterial drug target. PLoS ONE 2012, 7, e35973. [Google Scholar] [CrossRef] [PubMed]
- De Berardinis, V.; Vallenet, D.; Castelli, V.; Besnard, M.; Pinet, A.; Cruaud, C.; Samair, S.; Lechaplais, C.; Gyapay, G.; Richez, C.; et al. A complete collection of single-gene deletion mutants of Acinetobacter baylyi ADP1. Mol. Syst. Biol. 2008, 4, 174. [Google Scholar] [CrossRef] [PubMed]
- Fu, C.; Sikandar, A.; Donner, J.; Zaburannyi, N.; Herrmann, J.; Reck, M.; Wagner-Döbler, I.; Koehnke, J.; Müller, R. The natural product carolacton inhibits folate-dependent C1 metabolism by targeting FolD/MTHFD. Nat. Commun. 2017, 8, 1529. [Google Scholar] [CrossRef] [PubMed]
- Shen, B.W.; Dyer, D.H.; Huang, J.Y.; D’Ari, L.; Rabinowitz, J.; Stoddard, B.L. The crystal structure of a bacterial, bifunctional 5, 10 methylene-tetrahydrofolate dehydrogenase/cyclohydrolase. Protein Sci. 1999, 8, 1342–1349. [Google Scholar] [CrossRef] [PubMed]
- Eadsforth, T.C.; Maluf, F.V.; Hunter, W.N. Acinetobacter baumannii FolD ligand complexes—Potent inhibitors of folate metabolism and a re-evaluation of the structure of LY374571. FEBS J. 2012, 279, 4350–4360. [Google Scholar] [CrossRef] [PubMed]
- Eadsforth, T.C.; Cameron, S.; Hunter, W.N. The crystal structure of Leishmania major N5, N10 -methylenetetrahydrofolate dehydrogenase/cyclohydrolase and assessment of a potential drug target. Mol. Biochem. Parasitol. 2012, 181, 178–185. [Google Scholar] [CrossRef] [PubMed]
- Bermingham, A.; Derrick, J.P. The folic acid biosynthesis pathway in bacteria: Evaluation of potential for antibacterial drug discovery. BioEssays 2002, 24, 637–648. [Google Scholar] [CrossRef]
- Mysak, J.; Podzimek, S.; Sommerova, P.; Lyuya-Mi, Y.; Bartova, J.; Janatova, T.; Prochazkova, J.; Duskova, J. Porphyromonas gingivalis: Major periodontopathic Pathogen Overview. J. Immunol. Res. 2014, 2014, 476068. [Google Scholar] [CrossRef]
- Marchesan, J.T.; Gerow, E.A.; Schaff, R.; Taut, A.D.; Shin, S.; Sugai, J.; Brand, D.; Burberry, A.; Jorns, J.; Lundy, S.K.; et al. Porphyromonas gingivalis oral infection exacerbates the development and severity of collagen-induced arthritis. Arthritis Res. Ther. 2013, 15, R186. [Google Scholar] [CrossRef] [PubMed]
- Aleksijević, L.H.; Aleksijević, M.; Škrlec, I.; Šram, M.; Šram, M.; Talapko, J. Porphyromonas gingivalis virulence factors and clinical significance in periodontal disease and coronary artery diseases. Pathogens 2022, 11, 1173. [Google Scholar] [CrossRef]
- Nishihara, R.; Sugano, N.; Takano, M.; Shimada, T.; Tanaka, H.; Oka, S.; Ito, K. The effect of Porphyromonas gingivalis infection on cytokine levels in type 2 diabetic mice. J. Periodont. Res. 2009, 44, 305–310. [Google Scholar] [CrossRef]
- Dominy, S.S.; Lynch, C.; Ermini, F.; Benedyk, M.; Marczyk, A.; Konradi, A.; Nguyen, M.; Haditsch, U.; Raha, D.; Griffin, C.; et al. Porphyromonas gingivalis in Alzheimer’s disease brains: Evidence for disease causation and treatment with small-molecule inhibitors. Sci. Adv. 2019, 5, eaau3333. [Google Scholar] [CrossRef]
- Li, X.; Kolltveit, K.M.; Tronstad, L.; Olsen, I. Systemic diseases caused by oral infection. Clin. Microbiol. Rev. 2000, 13, 547–558. [Google Scholar] [CrossRef]
- Kalhor, H.; Goodarzi, N.N.; Rahimi, H.; Firoozeh, F.; Badmasti, F. Identification of novel drug targets in Porphyromonas gingivalis and proposing inhibitors against acetate kinase using structure-based virtual screening. Process Biochem. 2023, 130, 310–321. [Google Scholar] [CrossRef]
- Jepsen, K.; Falk, W.; Brune, F.; Fimmers, R.; Jepsen, S.; Bekeredjian-Ding, I. Prevalence and antibiotic susceptibility trends of periodontal pathogens in the subgingival microbiota of German periodontis patients: A retrospective surveillance study. J. Clin. Periodontol. 2021, 48, 1216–1227. [Google Scholar] [CrossRef] [PubMed]
- Japoni, A.; Vazin, A.; Noushadi, S.; Kiany, F.; Japoni, S.; Alborzi, A. Antibacterial susceptibility patterns of Porphyromonas gingivalis isolated from chronic periodontitis patients. Med. Oral Patol. Oral Cir. Bucal 2011, 16, 1031–1035. [Google Scholar] [CrossRef] [PubMed]
- Conrads, G.; Klomp, T.; Deng, D.; Wenzler, J.S.; Braun, A.; Abdelbary, M.M. The Antimicrobial Susceptibility of Porphyromonas gingivalis: Genetic Repertoire, Global Phenotype, and Review of the Literature. Antibiotics 2021, 10, 1438. [Google Scholar] [CrossRef]
- Otwinowski, Z.; Minor, W. Processing of X-ray diffraction data collected in oscillation mode. Methods Enzymol. 1997, 276, 307–326. [Google Scholar] [CrossRef]
- Winn, M.D.; Ballard, C.C.; Cowtan, K.D.; Dodson, E.J.; Emsley, P.; Evans, P.R.; Keegan, R.M.; Krissinel, E.B.; Leslie, A.G.; McCoy, A.; et al. Overview of the CCP4 suite and current developments. Acta Crystallogr. D Biol. Crystallogr. 2011, 67, 235–242. [Google Scholar] [CrossRef]
- Emsley, P.; Cowtan, K. Coot: Model-building tools for molecular graphics. Acta Crystallogr. D Biol. Crystallogr. 2004, 60, 2126–2132. [Google Scholar] [CrossRef]
- Jumper, J.; Evans, R.; Pritzel, A.; Green, T.; Figurnov, M.; Ronneberger, O.; Tunyasuvunakool, K.; Bates, R.; Žídek, A.; Potapenko, A.; et al. Highly accurate protein structure prediction with AlphaFold. Nature 2021, 596, 583–589. [Google Scholar] [CrossRef]
- Murshudov, G.N.; Skubák, P.; Lebedev, A.A.; Pannu, N.S.; Steiner, R.A.; Nicholls, R.A.; Winn, M.D.; Long, F.; Vagin, A.A. REFMAC5 for the refinement of macromolecular crystal structures. Acta Crystallogr. D Biol. Crystallogr. 2011, 67, 355–367. [Google Scholar] [CrossRef]
- Afonine, P.V.; Grosse-Kunstleve, R.W.; Echols, N.; Headd, J.J.; Moriarty, N.W.; Mustyakimov, M.; Terwilliger, T.C.; Urzhumtsev, A.; Zwart, P.H.; Adams, P.D. Towards automated crystallographic structure refinement with phenix.refine. Acta Crystallogr. D 2012, 68, 352–367. [Google Scholar] [CrossRef]
- Chen, V.B.; Arendall, W.B., 3rd; Headd, J.J.; Keedy, D.A.; Immormino, R.M.; Kapral, G.J.; Murray, L.W.; Richardson, J.S.; Richardson, D.C. MolProbity: All-atom structure validation for macromolecular crystallography. Acta Crystallogr. D Biol. Crystallogr. 2010, 66, 12–21. [Google Scholar] [CrossRef] [PubMed]
- Williams, C.J.; Headd, J.J.; Moriarty, N.W.; Prisant, M.G.; Videau, L.L.; Deis, L.N.; Verma, V.; Keedy, D.A.; Hintze, B.J.; Chen, V.B.; et al. MolProbity: More and better reference data for improved all-atom structure validation. Protein Sci. 2018, 27, 293–315. [Google Scholar] [CrossRef] [PubMed]
- Schrödinger, L.; DeLano, W. PyMOL. Version 2.0 Schrödinger, LLC. 2020. Available online: http://www.pymol.org/pymol (accessed on 10 October 2023).
- Nelson, K.E.; Rleischmann, R.D.; DeBoy, R.T.; Paulsen, I.T.; Fouts, D.E.; Eisen, J.A.; Daugherty, S.C.; Dodson, R.J.; Durkin, A.S.; Gwinn, M.; et al. Complete genome sequence of the oral pathogenic bacterium Porphyromonas gingivalis Strain W83. J. Bacteriol. 2004, 186, 5591–5601. [Google Scholar] [CrossRef]
- Matthews, B.W. Solvent content of protein crystals. J. Mol. Biol. 1968, 33, 491–497. [Google Scholar] [CrossRef]





| Data Set | PgFolD |
|---|---|
| X-ray source | BL-5C (PAL, Pohang) |
| Space group | P4322 |
| Unit cell parameters (Å, °) | a = 110.68, b = 110.68, c = 69.78, α = β = γ = 90 |
| Wavelength (Å) | 0.9796 |
| Resolution (Å) | 50–2.05 (2.09–2.05) |
| Total reflections | 723,199 (1739) |
| Unique reflections | 27,821 (1347) |
| Average I/σ (I) | 59.67 (10.38) |
| Rmerge a | 0.100 (0.304) |
| Redundancy | 26 (26.3) |
| Completeness (%) | 99.9 (99.9) |
| Refinement | |
| Resolution range (Å) | 35.01–2.05 (2.12–2.05) |
| No. of reflections of working set | 27,773 (2576) |
| No. of reflections of test set | 1413 (142) |
| No. of amino acid residues | 285 |
| No. of water molecules | 163 |
| Rcryst b | 0.215 (0.254) |
| Rfree c | 0.238 (0.288) |
| R.m.s. bond length (Å) | 0.011 |
| R.m.s. bond angle (°) | 1.13 |
| Average B value (Å2) (protein) | 40.82 |
| Average B value (Å2) (solvent) | 43.49 |
| Ramachandran plot | |
| Favored (%) | 94.66 |
| Allowed (%) | 5.34 |
| Outliers (%) | 0.00 |
| Protein Name | PgFolD | AbFolD | EcFolD | PaFolD | |||
|---|---|---|---|---|---|---|---|
| Source | Porphyromonas gingivalis | Acinetobacter baumannii | Escherichia coli | Pseudomonas aeruginosa | |||
| UniProtKB code | Q7MVE9 | D0CBC8 | P24186 | Q9I2U6 | |||
| Sequence identity/similarity (%) with PgFolD | 39%/57% | 44%/59% | 45%/60% | ||||
| PDB code | 4B4U | 4B4V | 4B4W | 5O28, 1B0A | 5O22 | 4A5O | |
| Complexed ligand | none | NADP | NADP and inhibitor LY354899 | NADP and an inhibitor | none | carolacton | none |
| Domain conformation | open | closed | closed | closed | open | open | open |
Disclaimer/Publisher’s Note: The statements, opinions and data contained in all publications are solely those of the individual author(s) and contributor(s) and not of MDPI and/or the editor(s). MDPI and/or the editor(s) disclaim responsibility for any injury to people or property resulting from any ideas, methods, instructions or products referred to in the content. |
© 2023 by the authors. Licensee MDPI, Basel, Switzerland. This article is an open access article distributed under the terms and conditions of the Creative Commons Attribution (CC BY) license (https://creativecommons.org/licenses/by/4.0/).
Share and Cite
Im, S.; Do, H.; Hwang, J.; Shim, Y.-S.; Lee, J.H. Crystal Structure and Sequence Analysis of N5, N10-Methylenetetrahydrofolate Dehydrogenase/Cyclohydrolase Enzyme from Porphyromonas gingivalis. Crystals 2023, 13, 1489. https://doi.org/10.3390/cryst13101489
Im S, Do H, Hwang J, Shim Y-S, Lee JH. Crystal Structure and Sequence Analysis of N5, N10-Methylenetetrahydrofolate Dehydrogenase/Cyclohydrolase Enzyme from Porphyromonas gingivalis. Crystals. 2023; 13(10):1489. https://doi.org/10.3390/cryst13101489
Chicago/Turabian StyleIm, Sehyeok, Hackwon Do, Jisub Hwang, Youn-Soo Shim, and Jun Hyuck Lee. 2023. "Crystal Structure and Sequence Analysis of N5, N10-Methylenetetrahydrofolate Dehydrogenase/Cyclohydrolase Enzyme from Porphyromonas gingivalis" Crystals 13, no. 10: 1489. https://doi.org/10.3390/cryst13101489
APA StyleIm, S., Do, H., Hwang, J., Shim, Y.-S., & Lee, J. H. (2023). Crystal Structure and Sequence Analysis of N5, N10-Methylenetetrahydrofolate Dehydrogenase/Cyclohydrolase Enzyme from Porphyromonas gingivalis. Crystals, 13(10), 1489. https://doi.org/10.3390/cryst13101489

