Abstract
In the quasi-binary system CaNi2-MgNi2 solid-solutions CaxMg1−xNi2 (0 ≤ x ≤ 1) were prepared from the elements. They crystallize in the hexagonal Laves phase type (MgNi2, C36) for x ≤ 0.33 (P63/mmc, a = 482.51(7) pm, c = 1582.1(3) pm for x = 0, a = 482.59(3), c = 1583.1(1) for x = 0.33) and in the cubic Laves phase type (MgCu2, C15) for 0.33 < x (Fdm, a = 697.12(3) pm for x = 0.5, a = 705.11(2) pm for x = 0.67, a = 724.80(2) pm for x = 1). After hydrogenation in an autoclave the X-ray diffraction patterns changed completely. Reflections assigned to CaNiH3, and Ni and Rietveld refinement confirmed this. The hydrogenation properties of CaxMg1−xNi2 (0 ≤ x ≤ 1) compounds were also studied in situ by X-ray powder diffraction. In situ X-ray powder diffraction of CaxMg1−xNi2 (0 ≤ x ≤ 1) compounds under 0.3 MPa hydrogen gas flow (15 sccm), data collected on a Rigaku SmartLab diffractometer in an Anton Paar XRK 900 Reactor Chamber using Cu-Kα1 radiation. Scanning electron microscopy and EDX spectroscopy confirmed the entitled materials and elemental composition, respectively. From the Transmission electron microscopy and Selected area electron diffraction concluded that the CaxMg1−xNi2 (0 ≤ x ≤ 1) compounds were crystalline.
1. Introduction
The growing awareness of environmental protection and increasing demands for energy force us to find a new complementary solution. To replace traditional fossil fuels, hydrogen is receiving interest as a clean energy. Finding a new way to store hydrogen is the main problem in using hydrogen as a fuel in the future. To store hydrogen in the solid phase is the most promising solution because of the reversibility of the process, for safety reasons and, above all, its high capacity [1,2,3,4,5,6,7,8]. There are many materials that can be used as a medium for hydrogen storage. For hydrogen storage AB, AB2, A2B and AB5 intermetallic phase-based alloys are the one basic group of materials [9]. In term of hydrogen storage, magnesium hydride is the mostly studied materials because of reversible absorption and desorption, high gravimetric density and relatively low cost [10]. The problem is that the high thermodynamics stability and slow kinetics of its absorption and desorption reactions complicate its uses. There are a number of publications regarding the possibility of improving these properties, mainly by doping with transition group elements or other chemical compounds and the formation of ternary metal hydrides [11,12,13,14]. Low-cost hydrogen storage materials include calcium-nickel and magnesium-calcium-nickel alloys. Many new hydrogen-absorbing materials have been developed to increase hydrogen storage capacity. Low-density Ca-Ni alloys are also good for hydrogen storage applications; for example, the CaNi5 alloy absorbed 1.9 percent hydrogen [15]. With a PuNi3 structure, the Ca0.4Mg0.6Ni3 alloy has a hydrogen capacity of 1.56 percent at room temperature [16,17,18]. The MgCu2 type (C15), MgZn2 type (C14), and MgNi2 type are the three main types of Laves phases (C36). For some subgroups, such as AM2 and AM3, both elements from the main groups, but occasionally M from the transition metal, valence electron concentration and size ratio are known [19,20,21]. Many Laves phases take up hydrogen reversibly at moderate pressure and temperature, making them a common example of hydrogen storage materials [22,23,24,25]. A statistical rule AMm + nH2 = AMmH2n was developed for the thermodynamic hydrogen uptake of an intermetallic phase [26]. CaNi2 and MgNi2 have cubic and hexagonal crystal structure, respectively. CaxMg1−xNi2 (x = 0.5, 0.67) also has cubic and C15 (MgCu2)-type Laves phase structure while CaxMg1−xNi2 (x = 0.33) has hexagonal and C36 (MgNi2)-type Laves phase structure (Figure 1).
Figure 1.
Crystal structures of (a,b) CaNi2 (c) MgNi2.
Oesterreicher et al. [27] investigated the hydrogen storage properties and crystal structure of the Ca1−xMgxNi2 alloy first, and Terashita et al. [28] investigated it further. CaNi2 belongs to the C15 Laves phase, whereas MgNi2 belongs to the C36 Laves phase. Terashita claims that the single C15 Laves phase exists in the CaNi2 and Ca0.32Mg0.68Ni2 composition ranges and was absorbed hydrogen 1.4 percent at 313 K. Basic structural units for the Hauke (AB5) and Laves (AB2) phases have been identified. CaMg2(MgZn2 type), Mg2Ni, and C36 MgNi2 Laves phases are known complementary phases in the Ca-Ni and Mg-Ni binary systems. The Mg position at A or B sites in the Laves phases results different polytypes formation in the system. From the structural point of view this was widely studied by Komura group in 1980s [29]. Shin-ichi Orimo et al. have studied the nano-structured and amorphous-structured hydriding properties in the binary Mg-based system [30,31]. Akiba and Tsushio have thoroughly investigated the Mg(Ni1.9M0.1) (M = Cr, Mn, Fe) with the AB-type Laves phases structure hydriding properties in the ternary system [32,33]. Oesterreicher et al. have reported the (MgxR1−x)Ni2 (x = 0–1.0, R = Ca, La) hydriding properties [34]. Terashita et al. studied the Mg1−xCaxNi2 hydriding properties [28] and Kohno et al., have studied the Mg-La-Ni hydriding properties [35].
The objective of this study to obtain more data for the hydrogenation of CaNi2, MgNi2 and CaxMg1−xNi2 compounds. The hydrogenation properties of the above-mentioned compounds were analyzed in situ by X-ray diffraction (XRD). In the present article we also synthesized and characterized the binary alloys of CaNi2, MgNi2 and ternary alloy of CaxMg1−xNi2 (x = 0.5, x = 0.67, x = 0.33). CaxMg1−xNi2 which are pseudo binary alloy based on CaNi2 (C15 Laves phase) and MgNi2 (C36 Laves phase).
2. Materials and Methods
2.1. Materials
The CaxMg1−xNi2 (0 ≤ x ≤ 1) compounds were prepared from the elements Mg powder (99.9%, −325 mesh, Alfa Aesar, Karlsruhe, Germany) Ca granules redistilled (99.9%, metal basis 1 cm (0.4 in) Alfa Aesar, Karlsruhe, Germany) and Ni powder (99.9%, −100 mesh, Aldrich, Seelze, Germany).
2.2. Synthesis
It is rather difficult to get the accurate stoichiometry in the CaxMg1−xNi2 system because synthesis is hindered due to the low boiling point of calcium 1873 K (1600 °C) which is close to the nickel melting point 1728 K (1455 °C). Therefore, during melting of both elements together leads to losses of calcium by evaporation. Mg addition also leads to the same problems. Different Ca-Mg-Ni samples were prepared by sealing the starting materials into Ta tubes under the argon atmosphere inside the gloves box finally completely sealed by arc melting [36]. Based on stoichiometric amounts of starting materials, an extra 2 wt.% of Ca and 6 wt.% of Mg were therefore added to compensate for the losses of Ca and Mg during reaction. All mixtures were sealed in Ta tubes under argon atmosphere by arc melting and heated from room temperature to T = 920 °C over 100 °C/h, held for 2 h, cooled to T = 800 °C within 1 h and 12 min, then held for 6 h and finally cooled to room temperature under vacuum 10−3 mbar.
In an argon-filled gloves box with oxygen and water content below 1 ppm, all alloys were mechanically crushed into powders. Laboratory XRPD data were collected using either a Huber G670 diffractometer with Mo-K1 radiation (flat transmission sample with Lithilen® grease between two Kapton® foils) or a Rigaku D/Max 2500VL/PC diffractometer (provided by Rigaku Corporation, Tokyo, Japan) with Cu Ka radiation at 50 kV and 150 mA.
2.3. Hydrogenation
For hydrogenation the powdered intermetallic binary and ternary alloys i.e., CaxMg1−xNi2 (x = 1, x = 0.67, x = 0.33 and x = 0) (100 mg) each sample was placed in a hydrogen resistant stainless steel (nickel-chromium stainless steel 1.4571) crucible in autoclave made from the same alloy, charged with hydrogen (≥99.9%, Air Liquide, Paris, France) and heated in a vertical tube furnace. The hydrogen pressure was 3.4 MPa and heated to T = 673 K (400 °C), heating rate 100 K/h, hold for 48 h, then cooled to 373 K (100 °C) in 3:30 h finally to room temperature.
2.4. In Situ X-ray Powder Diffraction (XRPD)
A Rigaku SmartLab diffractometer with CuKɑ1 radiation was used to collect laboratory XRPD data. Cu-K radiation was used to collect in situ X-ray diffraction data on a SmartLab (Rigaku Corporation, Tokyo, Japan) high-resolution X-ray diffractometer with a HyPix-3000 two-dimensional semiconductor detector. Cu-K has been removed from the Cu-K measurements using a nickel filter. Bragg–Brentano geometry was used to operate the diffractometer. Individual measurements took 10 min to collect data and 6 min to collect data for the second CaNi2 measurement. Grinding the reactants and placing it in the sample holder of an Anton Paar (Graz, Austria) XRK 900 Reactor Chamber resulted in flat samples. The chamber’s gas supply system was connected, allowing for evacuation and subsequent H2 gas flooding (H2: Air Liquide, 99.9%). To refine crystal structures, the program FullProf (5.0.0.0) was used [37].
2.5. Characterization
X-ray diffraction (XRD) measurements were performed using a Huber G670 diffractometer with Mo-Kα1 radiation (Provided by Huber Diffraktionstechnik GmbH & Co. KG, Rimsting, Germany) over a 2 θ range of 5–70°. The surface morphology was performed using an Oxford Instruments EDX INCA SYSTEM mounted on a Zeiss LEO 1530 scanning electron microscope with a working distance of 15 mm and an energy dispersive spectrometer (EDS) provided by Oxford company, Scotts Valley, CA, USA. A JEOL 2100 Plus instrument was used for the high-resolution transmission electron microscopy investigations with a point resolution of 0.19 nm.
3. Results
The Rietveld method was used for the evaluation of powder diffraction data, using the FULLPROF software (version: 5.0.0.0). Consecutively, crystal structure refinements were completed. From the Inorganic Crystal structure database (ICSD), the initial’s structure was taken. Pseudo-Voigt were used for all refinement in model reflection profiles. Asymmetry, cell parameter, scale factor and Caglioti parameters were refined but the occupation numbers, thermal displacement and atomic position were fixed for all refinements.
Intermetallic samples were grey powders changing to black and becoming more brittle after hydrogenation. Rietveld refinements based on XRPD data were performed using the structure types of MgNi2 type and MgCu2 type as starting models. These structure types could be confirmed by the good fit of the Rietveld refinements (Figure 2a,b). Solid-solutions of CaxMg1−xNi2 crystallize in the hexagonal Laves phase type (MgNi2, C36) for x ≤ 0.33 and in the cubic Laves phase type (MgCu2, C15) for 0.33 < x. The refined lattice parameter i.e., structure type and space group type before hydrogenation are given in (Table 1).
Figure 2.
(a) Rietveld refinement of the crystal structure of CaxMg1−xNi2 (x = 0.33) in the hexagonal MgNi2 type P63/mmc, a = 482.585(27) pm, c = 1583.073(106) pm, Rwp = 3.76%, χ² = 1.85; (b) Rietveld refinement of the crystal structure of CaxMg1−xNi2 (x = 0.5) in the cubic CaNi2 type Fdm, a = 697.116(32) pm, Rwp = 3.11%, χ² = 1.34 based on X-ray powder diffraction at 297(1) K (MoKα1 radiation, λ = 70.926 pm).
Table 1.
Refined lattice parameters of CaxMg1−xNi2 compounds based on X-ray powder diffraction at 297(1) K.
After hydrogenation in an autoclave the X-ray diffraction patterns changed completely (Figure 3a,b). Reflections could be assigned to CsCl type cubic structure CaNiH3 and Ni; Rietveld refinement confirmed this. Most Laves phases retained after incorporation of hydrogen their crystal structure except tetrahedral interstices filled by hydrogen atoms and expanded in volume. A suitable hydrogen position is A2M2 in cubic Laves phases (C15 type, Fdm), tetrahedral interstices on probable Wyckoff position 96 g. In CaxMg1−xNi2 (x = 0.67) the peaks present at the Bragg position (2θ°) 16.240, 23.040, 25.800, 28.320, 32.800, 34.860, 36.820, 42.200, 43.880 and corresponds to the reflection from (110), (200), (210), (211), (220), (300), (310), (320), (321) crystal plane assigned to the cubic perovskite type CaNiH3 and the peaks present at the 2θ° of 20.020, and 40.680 are assigned to Ni. While in the case of CaxMg1−xNi2 (x = 1) the peaks present at the 2θ° 16.237, 25.855, 28.400, 36.888, 44.054, 50.270, 61.409 and 62.704 are assigned to CaNiH3 and the peaks present at the 2θ° 20.020, 23.160, 32.980, 38.770, 40.680, 51.880, 53.340, 58.900 are assigned to the Ni. MgNi2 type structures (C36) such as CaxMg1−xNi2 when x ≤ 0 absorbed hydrogen at high hydrogen pressure not at low hydrogen pressure confirmed from hydrogenation in autoclave (Figure 3c) and exhibited in hexagonal type crystal structure. The refined lattice parameter i.e., structure type and space group type after hydrogenation are given in (Table 2).
Figure 3.
Rietveld refinement of (a) CaxMg1−xNi2 (x = 1) Rwp = 3.36%, χ² = 1.50, (b) CaxMg1−xNi2 (x = 0.67) Rwp = 2.46%, χ² = 1.05, (c) CaxMg1−xNi2 (x = 0) Rwp = 4.70%, χ² = 1.60 after hydrogenation in autoclave based on X-ray powder diffraction at 297(1) K (MoKα1 radiation, λ = 70.926 pm: (Black = observed; Red = calculated and Blue = Difference)).
Table 2.
Refined lattice parameters of CaxMg1−xNi2 (x = 1, x = 0.67 and x = 0) compounds after hydrogenation based on X-ray powder diffraction at 297(1) K.
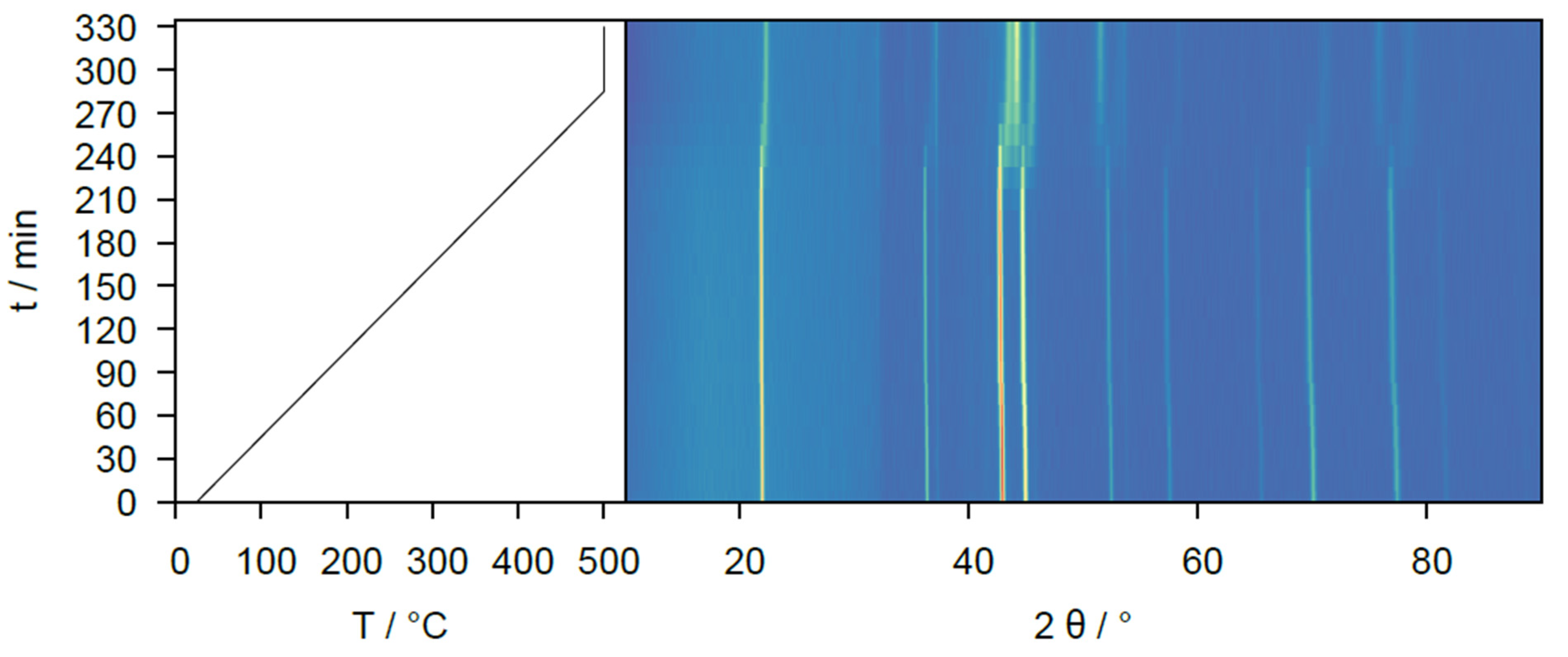
In situ X-ray powder diffraction data were recorded under hydrogen pressure for three different samples (Figure 4, Figure 5 and Figure 6) i.e., CaNi2, Ca0.5Mg0.5Ni2 and Ca0.67Mg0.33Ni2. Under 0.3 MPa hydrogen pressure the reaction 2CaNi2 + 3H2 → 2CaNiH3 + 2Ni was followed by in situ X-ray powder diffraction (Figure 4). The reaction temperature was started from 25 to 500 °C completed in 20 °C steps with a 30 °C·min−1 ramp. The hydrogen pressure recorded after each 25 °C absorbed by the sample till the temperature reached 500 °C. The temperature holds for 1 h at 500 °C and then cold to room temperature. The CaNi2 has a cubic structure and form the cubic CsCl type hydride. There was no intermediate formed during the above reaction. The same reaction conditions were followed for the cubic MgCu2 type structure Ca0.5Mg0.5Ni2 + H2 → Ca0.5Mg0.5Ni2H2.55 (Figure 5) and Ca0.67Mg0.33Ni2 + H2 → Ca0.67Mg0.33Ni2H2.70 (Figure 6).
Figure 4.
In situ X-ray powder diffraction of CaNi2.
Figure 5.
In situ X-ray powder diffraction of CaxMg1−xNi2 (x = 0.5).
Figure 6.
In situ X-ray powder diffraction of CaxMg1−xNi2 (x = 0.67) under 0.3 MPa hydrogen gas flow (15 sccm), data collected on a Rigaku SmartLab diffractometer in an Anton Paar XRK 900 Reactor Chamber using Cu-Kα1 radiation, sample heated in 20 K steps for 25 °C ≤ T ≤ 500 °C with a 30 K·min–1 ramp.
Before the hydrogenation the refined lattice parameters of the three samples Figure 4, Figure 5 and Figure 6 are: a = 724.063(54), a = 697.116(32) and a = 705.112(24), respectively. After hydrogenation of the three samples CaNi2, Ca0.5Mg0.5Ni2 and Ca0.67Mg0.33Ni2 (4–6), respectively, by in situ X-ray diffraction the lattice parameters of the hydrogenated sample increased, which is confirmed by the Rietveld refinements of its X-ray diffraction profiles. The refined lattice parameters of the (Figure 4, Figure 5 and Figure 6) are a = 724.263(54), a = 697.416(32) and a = 705.512(24), respectively, which confirmed the hydrogen absorption by the synthesized compounds.
Mostly materials are the MgCu2 (C15) type structure at the composition when x = 0.5, x = 0.67, x = 1 in the CaxMg1−xNi2 while the materials are the MgNi2 (C36) type structure at the composition when x = 0, x = 33. The synthesized compounds CaNi2, Ca0.5Mg0.5Ni2, Ca0.67Mg0.33Ni2, have cubic crystal structure and the Ca0.33Mg0.67Ni2, MgNi2 have hexagonal crystal structure. It was found from Figure 5 and Figure 6 that x could be increased for Ca0.5Mg0.5Ni2, Ca0.67Mg0.33Ni2, from 2.55 to 2.70. The above materials at 0.1 MPa desorb partially to about x = 1.3. It was concluded that Ca0.5Mg0.5Ni2H2.6, Ca0.67Mg0.33Ni2H2.6 roughly corresponds to 1.7% H2, and that is why these hydrides may be of interest for technological applications.
According to the Orimo at al., amorphous MgNi and its hydrides have local structure related to CsCl type structures [37,38]. It is known that Mg is an alkaline-earth element as well as Ca, so it is possible that Mg and Ca have some crystallographic structural similarities. The present result obtained from the Rietveld refinement supports their results for the MgNi hydride. However, there are some differences between the CaNi and MgNi hydrogenation properties. The MgNi has hydrogen content 1 H/M and CaNi has hydrogen content 1.5 H/M which is more than MgNi [39,40]. The MgNi shows a reversible hydrogenation and dehydrogenation while CaNi does not show the reversibility with hydrogen gas for the reaction.
The SEM analysis was carried out to for morphological examination and homogenized nature of the prepared derivation of CaxMg1−xNi2 (0 ≤ x ≤ 1) as shown Figure 7a–d. The micrographs reveal the formation of larger particles due to the aggregation of small particles. The large size aggregates are unevenly distributed and, due to the irregular shape and size, it is difficult to identify the exact morphology and particles size from the SEM micrographs.
Figure 7.
SEM micrograph of (a) MgNi2, (b) CaxMg1−xNi2 (x = 0.33), (c) CaNi2, (d) CaxMg1−xNi2 (x = 0.5).
The elemental composition and percentage purity of the synthesized derivatives of CaxMg1−xNi2 (0 ≤ x ≤ 1) were evaluated through EDX analysis. EDX elemental mapping shows the uniform distribution of Ca, Ni and Mg in their respective samples as shown in Figure 8a–d. The EDS spectrum for CaNi2, (Figure 8b) exhibits the sharp signals at 0.35, 3.7, 4.0 keV for Ca and 0.7, 7.5 and 8.25 keV for Ni, where the weight percent of 24.96 and 75.05 were reported for Ca and Ni, respectively. The composition of Ca0.5Mg1–0.5Ni2 is evident from the EDS spectrum given in Figure 8b, where Ca, Mg and Ni are present in the sample with weight percent of 15.51, 10.69 and 73.80, respectively. The composition of Ca0.33Mg0.67Ni2 has been confirmed from the EDS spectrum shown in Figure 8c. The weight percent of the Ca, Mg and Ni are 9.48, 3.23 and 87.29 determined during elemental analysis. The Figure 8d reveals the composition of MgNi2, the peaks for the Ni were observed at 0.85, 7.5 and 8.35 keV and present Mg in the sample was confirmed by the peak at 1.25 keV. The weight percent for Ni and Mg was found to be 64, 83 and 35.17, respectively.
Figure 8.
EDS spectra of the (a) CaNi2 (b) CaxMg1−xNi2 (x = 0.5) (c) CaxMg1−xNi2 (x = 0.33) (d) MgNi2.
To confirm the above XRD results HRTEM were performed for the CaNi2 and CaxMg1−xNi2 (x = 0.5). Figure 9a–d show the TEM images of CaNi2 and CaxMg1−xNi2 (x = 0.5). From the TEM images it was confirmed that the synthesized compounds are crystalline. Crystallographic information and d-spacing of the crystal planes were determined by selected area electron diffraction. Figure 10a showed the SAED of CaNi2 and Figure 10b, c of CaxMg1−xNi2 (x = 0.5). Selected area electron diffraction patterns along the different directions of CaNi2 and CaxMg1−xNi2 (x = 0.5) were taken. Figure 10 showed that for these images of single crystal, it is simply dots, and that these dots are located at the same position with regard one another. Thus, there is a complete order. Figure 10 showed that the diffraction gives discrete parts because in a single crystal all atoms are in the same order to all the edges of materials. The surface morphology of the synthesized materials was rough and porous, which is suitable for hydrogen storage.
Figure 9.
HTEM images of (a,b) CaNi2 (c,d) CaxMg1−xNi2 (x = 0.5) at high magnification.
Figure 10.
SAED analysis of (a) CaNi2 (b,c) CaxMg1−xNi2 (x = 0.5).
4. Conclusions
For technological applications the hydriding behavior of these materials make them interesting as potential hydrogen storage with tailored properties to exploit the adverse kinetic effects upon Mg incorporation for hindering decomposition. After hydrogenation, there is in autoclave growth of crystallites of CaNi hydride and Ni. Elemental hydride absorbed hydrogen (CaH2 + NiH0.7 = CaNiH2.7) so that the hydrogen absorbed by the synthesized CaNiH3 in autoclave is approximately equal. Laves phases based on MgCu2 (C15) and MgNi2 (C36) retained their crystal structures upon hydrogenation. The MgNi2 type structures (C36) such as CaxMg1−xNi2 absorbed hydrogen at high hydrogen pressure when x ≤ 0, not at low hydrogen pressure, which was concluded from hydrogenation in autoclave and exhibited in the hexagonal type crystal structure. The MgCu2 type structures (C15) such as CaxMg1−xNi2 when x ≤ 1 absorbed hydrogen at a low pressure, confirmed by in situ X-ray diffraction and in the autoclave hydrogenation study, and as exhibited in cubic crystal structure.
Author Contributions
Conceptualization, Z.U.R., M.N. and H.U.; methodology, H.U.; software, S.H.; validation, P.A. and M.U.K.; formal analysis, Z.U.R.; investigation, H.U.; resources, H.U.; data curation, P.A.; writing—original draft preparation, Z.U.R.; writing—review and editing, S.H., A.M.I. and A.S.; visualization, H.U.; supervision, M.N.; project administration, M.N.; funding acquisition, A.M.I. and A.S. All authors have read and agreed to the published version of the manuscript.
Funding
This research was funded by Deanship of Scientific Research at King Khalid University for funding this work through Group Research Project under grant number (R.G.P.2/33/42).
Institutional Review Board Statement
Not applicable.
Informed Consent Statement
Not applicable.
Data Availability Statement
All the data is available within the manuscript.
Acknowledgments
The authors extend their appreciation to the Deanship of Scientific Research at King Khalid University for funding this work through Group Research Project under grant number (R.G.P.2/33/42). One of the authors (Zia Ur Rehman) is highly thankful to HEC (Higher Education Commission of Pa-kistan) for its financial support provided through NRPU research grant and IRSIP (International Research Support Initiative Program) for carrying out part of the research work at Institute of Inor-ganic Chemistry, Leipzig University, Germany under the guidance of Holger Kohlmann for which the gratitude is extended to him as well.
Conflicts of Interest
The authors declare no conflict of interest.
References
- Vajeeston, P.; Ravindran, P.; Fjellvåg, H. Predicting New Materials for Hydrogen Storage Application. Materials 2009, 2, 2296–2318. [Google Scholar] [CrossRef]
- Zhu, M.; Lu, Y.; Ouyang, L.; Wang, H. Thermodynamic Tuning of Mg-Based Hydrogen Storage Alloys: A Review. Materials 2013, 6, 4654–4674. [Google Scholar] [CrossRef] [PubMed]
- Rivard, E.; Trudeau, M.; Zaghib, K. Hydrogen Storage for Mobility: A Review. Materials 2019, 12, 1973. [Google Scholar] [CrossRef]
- Li, H.W.; Yan, Y.; Orimo, S.I.; Züttel, A.; Jensen, C.M. Recent Progress in Metal Borohydrides for Hydrogen Storage. Energies 2011, 4, 185–214. [Google Scholar] [CrossRef]
- Møller, K.; Sheppard, D.; Ravnsbæk, D.; Buckley, C.; Akiba, E.; Li, H.W.; Jensen, T. Complex Metal Hydrides for Hydrogen, Thermal and Electrochemical Energy Storage. Energies 2017, 10, 1645. [Google Scholar] [CrossRef]
- Xueping, Z.; Jiaojiao, Z.; Shenglin, L.; Xuanhui, Q.; Ping, L.; Yanbei, G.; Weihua, L. A new solid material for hydrogen storage. Int. J. Hydrogen Energy 2015, 40, 10502–10507. [Google Scholar] [CrossRef]
- Hardy, B.; Tamburello, D.; Corgnal, C. Hydrogen storage adsorbent systems acceptability Envelope. Int. J. Hydrogen Energy 2018, 43, 19528–19539. [Google Scholar] [CrossRef]
- Gao, S.; Liu, H.; Xu, L.; Li, S.; Wang, X.; Yan, M. Hydrogen storage properties of nano-CoB/CNTs catalysed MgH2. J. Alloys Compd. 2018, 735, 635–642. [Google Scholar] [CrossRef]
- Momirlan, M.; Veziroglu, T.N. Current status of hydrogen energy. Renew. Sustain. Energy Rev. 2002, 6, 141–179. [Google Scholar] [CrossRef]
- Cabo, M.S.; Garroni, S.; Pellicer, E.; Milanese, C.; Girella, A.; Marini, A.; Rossinyol, E.; Suriñach, S.; Baro, M.D. Hydrogen sorption performance of MgH2 doped with mesoporous nickel- and cobalt-based oxides. Int. J. Hydrogen Energy 2011, 36, 5400–5410. [Google Scholar] [CrossRef]
- Charbonnier, J.; de Rangoa, P.; Fruchart, D.; Miragliaa, S.; Pontonnier, L.; Rivoirard, S.; Skryabina, N.; Vulliet, P. Hydrogenation of transition element additives (Ti, V) during ball milling of magnesium hydride. J. Alloys Compd. 2004, 383, 205–208. [Google Scholar] [CrossRef]
- Li, Y.; Hu, F.; Luo, L.; Xu, J.; Zhao, Z.; Zhang, Y.; Zhao, D. Hydrogen storage of casting MgTiNi alloys. Catal. Today 2018, 318, 103–106. [Google Scholar] [CrossRef]
- Witek, K.; Karczewski, K.; Karpowicz, M.; Polanski, M. Mg2FeH6 Synthesis Efficiency Map. Crystals 2018, 8, 94. [Google Scholar] [CrossRef]
- Varin, R.A.; Czujko, T.; Wronski, Z.S. Thermal stability of Vale Inco nanonometric nickel as a catalytic additive for magnesium hydride (MgH2). Int. J. Hydrogen Energy 2009, 34, 8603–8610. [Google Scholar] [CrossRef]
- Sandrock, G.D.; Murrary, J.J.; Post, M.; Taylor, L. Hydrides and deuterides of CaNi5. Mater. Res. Bull. 1982, 17, 887–894. [Google Scholar] [CrossRef]
- Kadir, K.; Kuriyama, N.; Sakai, T.; Uehara, I.; Eriksson, L. Structural investigation and hydrogen capacity of CaMg2Ni9: A new phase in the AB2C9 system isostructural with LaMg2Ni9. J. Alloys Compd. 1999, 284, 145–154. [Google Scholar] [CrossRef]
- Kadir, K.; Sakai, T.; Uehara, I. Structural investigation and hydrogen capacity of YMg2Ni9 and (Y0.5Ca0.5) (MgCa)Ni9: New phases in the AB2C9 system isostructural with LaMg2Ni9. J. Alloys Compd. 1999, 287, 264–270. [Google Scholar] [CrossRef]
- Liang, G.; Schulz, R. Phase structures and hydrogen storage properties of Ca–Mg–Ni alloys prepared by mechanical alloying. J. Alloys Compd. 2003, 356/357, 612. [Google Scholar] [CrossRef]
- Laves, F.; Wallbaum, H.J. Über den Einfluß geometrischer Faktoren auf die stöchiometrische Formel metallischer Verbindungen, gezeigt an der Kristallstruktur des KNa2. Z. Anorg. Allg. Chem. 1942, 250, 110–120. [Google Scholar] [CrossRef]
- Laves, F. Factors Governing Crystal Structure in Intermetallic Compounds; Westbrook, J.H., Ed.; John Wiley & Sons: New York, NY, USA, 1967; pp. 129–143. [Google Scholar]
- Nesper, R. Chemische bindungen—Intermetallische verbindungen. Angew. Chem. 1991, 7, 805–834. [Google Scholar] [CrossRef]
- Shaltiel, D.; Jacob, I.; Davidov, D. Hydrogen absorption and desorption properties of AB2 Laves-Phase pseudobinary compounds. J. Less-Common Met. 1977, 53, 117–131. [Google Scholar] [CrossRef]
- Shaltiel, D. Hydride properties of AB2 Laves Phase compounds. J. Less-Common Met. 1978, 62, 407–416. [Google Scholar] [CrossRef]
- Shoemaker, D.P.; Shoemaker, C.B. Concerning atomic sites and capacities for hydrogen absorption in the AB2 Friauf-Laves Phases. J. Less-Common Met. 1979, 68, 43–58. [Google Scholar] [CrossRef]
- Ivey, D.G.; Northwood, D.O. Storing Hydrogen in AB2 Laves-type compounds. Z. Phys. Chem. 1986, 147, 191–209. [Google Scholar] [CrossRef]
- Miedema, A.R.; Buschow, K.H.J.; Van Mal, H.H. Which intermetallic compounds of transition metals form stable hydrides? J. Less-Common Met. 1976, 49, 463–472. [Google Scholar] [CrossRef]
- Oesterreicher, H.; Ensslen, K.; Kerlin, A.; Bucher, E. Hydriding Behavior in Ca-Mg-Ni-B. Mater. Res. Bull. 1980, 15, 275–283. [Google Scholar] [CrossRef]
- Terashita, N.; Kobayashi, K.; Sakai, T.; Akiba, E. Structural and hydriding properties of (Mg1−xCax)Ni2 Laves phase alloys. J. Alloys Compd. 2001, 327, 275–280. [Google Scholar] [CrossRef]
- Kadir, K.; Uehara, I.; Sakai, T. Synthesis and structure determination of a new series of hydrogen storage alloys; RMg2Ni9 (R = La, Ce, Pr, Nd, Sm and Gd) built from MgNi2 Laves-type layers alternating with AB5 layers. J. Alloys Compd. 1997, 257, 115–121. [Google Scholar] [CrossRef]
- Orimo, S.; Fujii, H. Effects of nanometer-scale structure on hydriding properties of Mg-Ni alloys: A review. Intermetallics 1998, 6, 185. [Google Scholar] [CrossRef]
- Orimo, S.; Fujii, H. Materials science of Mg-Ni-based new hydrides. Appl. Phys. A 2001, 72, 167. [Google Scholar] [CrossRef]
- Tsushio, Y.; Akiba, E. Hydrogenation properties of Mg-based Laves phase alloys. J. Alloys Comp. 1998, 269, 219. [Google Scholar] [CrossRef]
- Tsushio, Y.; Tessier, P.; Enoki, H.; Akiba, E. Hydrogenation properties of Mg1−xM1xCu2 (M1 = La and Nd) with larger interstitial sites than MgCu2. J. Alloys Comp. 1998, 280, 262. [Google Scholar] [CrossRef]
- Oesterreicher, H.; Bittner, H. Hydride formation in La1−xMgxNi2. J. Less-Common Met. 1980, 73, 339. [Google Scholar] [CrossRef]
- Kohno, T.; Yoshida, V.; Kawashima, F.; Inaba, T.; Sakai, I.; Yamamoto, M.; Kanda, M. Hydrogen storage properties of new ternary system alloys: La2MgNi9, La5Mg2Ni23, La3MgNi14. J. Alloys Comp. 2000, 311, L5–L7. [Google Scholar] [CrossRef]
- Miraglia, S.; Girard, G.; Fruchart, D.; Liang, G.; Huot, J.; Schulz, R. Structural characterization and some hydrogen absorption properties of (MgxCa1−x)Ni2.6: A new phase in the Mg–Ca–Ni system. J. Alloys Compd. 2009, 478, 33–36. [Google Scholar] [CrossRef]
- Rodríguez-Carvajal, J. FullProf: A Program for Rietveld Refinement and Pattern Matching Analysis; Institute Laue-Langevin: Grenoble, France, 2012. [Google Scholar]
- Orimo, S.; Ikeda, K.; Fujii, H.; Saruki, S.; Fukunaga, T.; Zu¨ttel, A.; Schlapbach, L. Hydriding properties of the MgNi-based systems. J. Alloys Comp. 1998, 293, 437–442. [Google Scholar] [CrossRef]
- Orimo, S.; Ikeda, K.; Fujii, H.; Saruki, S.; Fukunaga, T. Hydriding properties of the MgNi-H (D) system with amorphous single phase-Investigation from a viewpoint of the short range ordering. Nippon Kinzoku Gakkaishi/J. Jpn. Inst. Met. 1999, 63, 959–964. [Google Scholar] [CrossRef][Green Version]
- Orimo, S.; Fujii, H.; Ikeda, K.; Fujikawa, Y.; Kitano, Y. Hydriding properties of a nano-/amorphous-structured Mg–Ni–H system. J. Alloys Comp. 1997, 94, 253–254. [Google Scholar] [CrossRef]
Publisher’s Note: MDPI stays neutral with regard to jurisdictional claims in published maps and institutional affiliations. |
© 2021 by the authors. Licensee MDPI, Basel, Switzerland. This article is an open access article distributed under the terms and conditions of the Creative Commons Attribution (CC BY) license (https://creativecommons.org/licenses/by/4.0/).









