Investigation and Comparison of Catalytic Methods to Produce Green CO2-Containing Monomers for Polycarbonates
Abstract
1. Introduction
- What effect does pressure have on the product distribution of the autoclave reaction?
- What effect does the temperature have on the autoclave reaction?
- What influence do the concentrations of the two catalysts have?
- Can an optimized synthesis of cyclic styrene carbonate by organocatalysis be an alternative to the homogeneously catalyzed reaction?
2. Results and Discussion
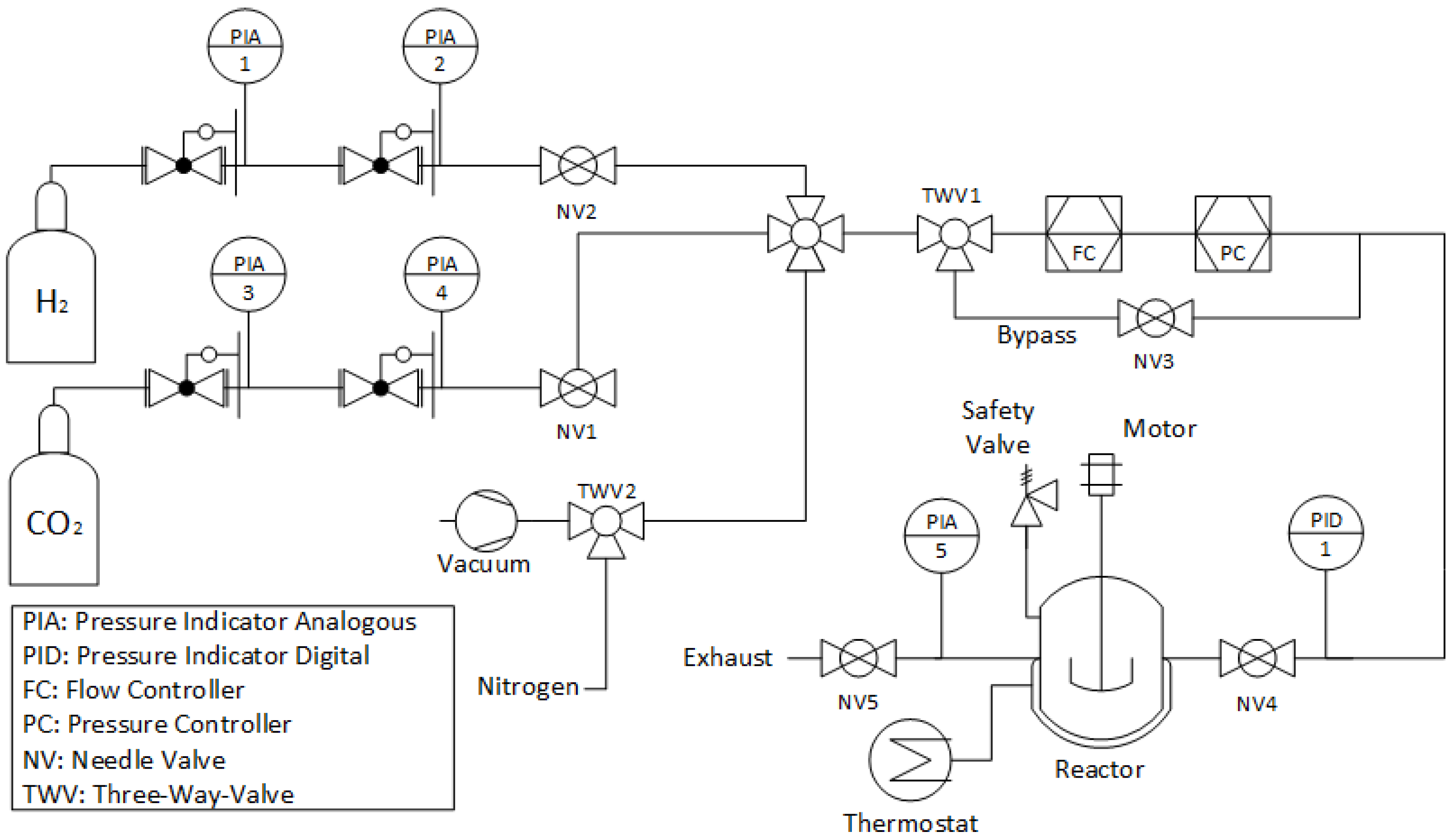
2.1. CO2 High-Pressure Synthesis of Styrene Carbonate
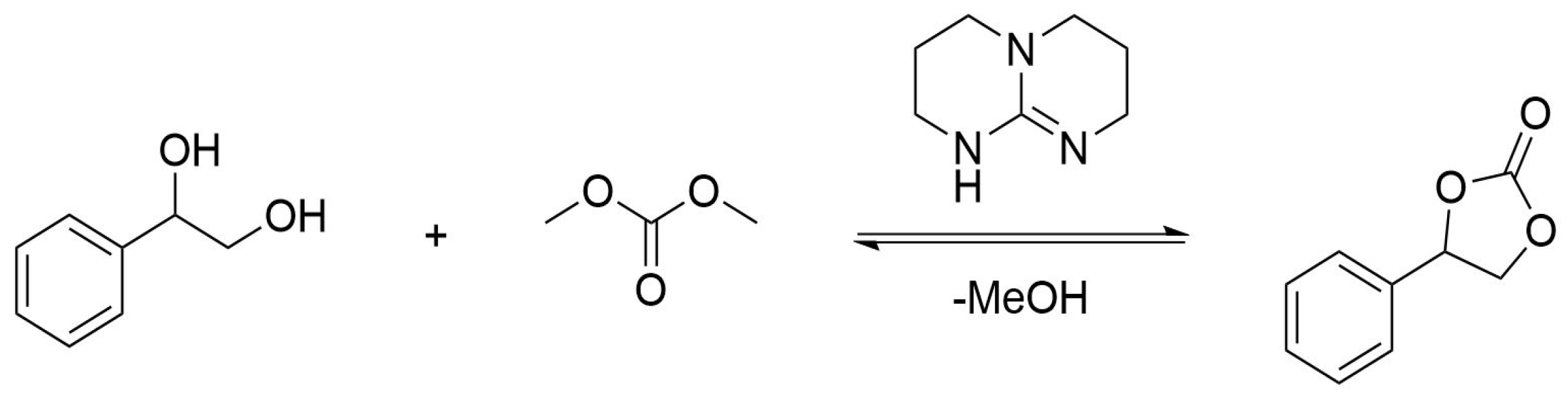
2.2. Organocatalytic Synthesis of Styrene Carbonate
2.3. Ring Opening Polymerization Test of Cyclic Styrene Carbonate
3. Materials and Methods
3.1. Chemicals Used and Suppliers
3.2. Experimentel Section
3.2.1. Conditions for High-Pressure Homogeneous Catalytic Synthesis
3.2.2. Conditions for Organocatalytic Synthesis
3.2.3. Ring-Opening Polymerization
3.3. Analytical Methods
4. Conclusions
Supplementary Materials
Author Contributions
Funding
Data Availability Statement
Acknowledgments
Conflicts of Interest
References
- Statista. Polymerproduktion Worldwide. Available online: https://de.statista.com/statistik/daten/studie/167099/umfrage/weltproduktion-von-kunststoff-seit-1950 (accessed on 15 December 2023).
- Langanke, J.; Wolf, A.; Hofmann, J.; Böhm, K.; Subhani, M.A.; Müller, T.E.; Leitner, W.; Gürtler, C. Carbon dioxide (CO2) as sustainable feedstock for polyurethane production. Green Chem. 2014, 16, 1865–1870. [Google Scholar] [CrossRef]
- Von Der Assen, N.; Bardow, A. Life cycle assessment of polyols for polyurethane production using CO 2 as feedstock: Insights from an industrial case study. Green Chem. 2014, 16, 3272–3280. [Google Scholar] [CrossRef]
- Zhou, T.; Zou, Z.; Gan, J.; Chen, L.; Zhang, M. Copolymerization of epoxides and carbon dioxide by using double metal cyanide complex (DMC) with high crystallinity. J. Polym. Res. 2011, 18, 2071–2076. [Google Scholar] [CrossRef]
- Annunziata, L.; Diallo, A.K.; Fouquay, S.; Michaud, G.; Simon, F.; Brusson, J.M.; Carpentier, J.F.; Guillaume, S.M. α,ω-Di(glycerol carbonate) telechelic polyesters and polyolefins as precursors to polyhydroxyurethanes: An isocyanate-free approach. Green Chem. 2014, 16, 1947–1956. [Google Scholar] [CrossRef]
- Taherimehr, M.; Pescarmona, P.P. Green polycarbonates prepared by the copolymerization of CO2 with epoxides. J. Appl. Polym. Sci. 2014, 131, 1–17. [Google Scholar] [CrossRef]
- Heshmat, M.; Leven, M.; Linker, O.; Sebastian, M.; Gürtler, C.; Machat, M.R. A DFT-metadynamics study disclosing key properties of ring-opening polymerization catalysts to produce polyethercarbonate polyols from cyclic ethylene carbonate as part of an emerging CCU technology. Phys. Chem. Chem. Phys. 2023, 25, 20485–20494. [Google Scholar] [CrossRef]
- Brüggemann, D.; Machat, M.R.; Schomäcker, R.; Heshmat, M. Catalytic Ring-Opening Polymerisation of Cyclic Ethylene Carbonate: Importance of Elementary Steps for Determining Polymer Properties Revealed via DFT-MTD Simulations Validated Using Kinetic Measurements. Polymers 2023, 16, 136. [Google Scholar] [CrossRef]
- Brüggemann, D.; Shojamejer, T.; Tupinamba Lima, M.; Zukova, D.; Marschall, R.; Schomäcker, R. The Performance of Carbonate-Modified Nonionic Surfactants in Microplastic Flotation. Water 2023, 15, 1000. [Google Scholar] [CrossRef]
- Machat, M.R.; Marbach, J.; Schumacher, H.; Raju, S.; Lansing, M.; Over, L.C.; Adler, L.; Langanke, J.; Wolf, A.; Leitner, W.; et al. Turning CO/CO2-containing industrial process gas into valuable building blocks for the polyurethane industry. React. Chem. Eng. 2022, 7, 580–589. [Google Scholar] [CrossRef]
- Balas, M.; Mayoufi, A.; Villanneau, R.; Launay, F. Revisiting the Mukaiyama-type epoxidation for the conversion of styrene into styrene carbonate in the presence of O2 and CO2. React. Chem. Eng. 2022, 8, 345–354. [Google Scholar] [CrossRef]
- Wolf, A.; Schütze, M.; Westhues, S.; Gürtler, C. Method for Preparing Polyether Carbonate Alcohols. WIPO Patent WO2021032555A1, 5 February 2021. [Google Scholar]
- Huang, J.; Worch, J.C.; Dove, A.P.; Coulembier, O. Update and Challenges in Carbon Dioxide-Based Polycarbonate Synthesis. ChemSusChem 2020, 13, 469–487. [Google Scholar] [CrossRef]
- Yadav, N.; Seidi, F.; Crespy, D.; D’Elia, V. Polymers Based on Cyclic Carbonates as Trait d’Union Between Polymer Chemistry and Sustainable CO2 Utilization. ChemSusChem 2019, 12, 724–754. [Google Scholar] [CrossRef]
- von Seggern, N.; Schindler, T.; Naumann, S. Dual Catalytic Ring-Opening Polymerization of Ethylene Carbonate for the Preparation of Degradable PEG. Biomacromolecules 2020, 21, 2661–2669. [Google Scholar] [CrossRef]
- Bähr, M. Isocyanatfreie Polyurethane auf Basis von Nachwachsenden Rohstoffen und Kohlenstoffdioxid. Ph.D. Thesis, University of Freiburg, Freiburg, Germany, 2013. [Google Scholar]
- Tabanelli, T.; Bonincontro, D.; Albonetti, S.; Cavani, F. Conversion of CO 2 to Valuable Chemicals: Organic Carbonate as Green Candidates for the Replacement of Noxious Reactants, 1st ed.; Elsevier B.V.: Amsterdam, The Netherlands, 2019; Volume 178, pp. 125–144. [Google Scholar] [CrossRef]
- Butera, V.; Detz, H. Cyclic Carbonate Formation from Epoxides and CO2 Catalyzed by Sustainable Alkali Halide-Glycol Complexes: A DFT Study to Elucidate Reaction Mechanism and Catalytic Activity. ACS Omega 2020, 5, 18064–18072. [Google Scholar] [CrossRef]
- Han, Z.; Rong, L.; Wu, J.; Zhang, L.; Wang, Z.; Ding, K. Catalytic Hydrogenation of Cyclic Carbonates: A Practical Approach from CO 2 and Epoxides to Methanol and Diols. Angew. Chem. 2012, 124, 13218–13222. [Google Scholar] [CrossRef]
- Van Milligen, H.J.; Veenstra, P. Process for the Preparation of Alkylene Glycol. U.S. Patent US7462748B2, 18 June 2009. [Google Scholar]
- Baral, E.R.; Lee, J.H.; Kim, J.G. Diphenyl Carbonate: A Highly Reactive and Green Carbonyl Source for the Synthesis of Cyclic Carbonates. J. Org. Chem. 2018, 83, 11768–11776. [Google Scholar] [CrossRef]
- Gérardy, R.; Estager, J.; Luis, P.; Debecker, D.P.; Monbaliu, J.C.M. Versatile and scalable synthesis of cyclic organic carbonates under organocatalytic continuous flow conditions. Catal. Sci. Technol. 2019, 9, 6841–6851. [Google Scholar] [CrossRef]
- Selva, M.; Tundo, P. Highly chemoselective methylation and esterification reactions with dimethyl carbonate in the presence of NaY faujasite. The case of mercaptophenols, mercaptobenzoic acids, and carboxylic acids bearing OH substituents. J. Org. Chem. 2006, 71, 1464–1470. [Google Scholar] [CrossRef]
- Balas, M.; Beaudoin, S.; Proust, A.; Launay, F.; Villanneau, R. Advantages of Covalent Immobilization of Metal-Salophen on Amino-Functionalized Mesoporous Silica in Terms of Recycling and Catalytic Activity for CO2 Cycloaddition onto Epoxides. Eur. J. Inorg. Chem. 2021, 2021, 1581–1591. [Google Scholar] [CrossRef]
- Tambe, P.R.; Yadav, G.D. Heterogeneous cycloaddition of styrene oxide with carbon dioxide for synthesis of styrene carbonate using reusable lanthanum–zirconium mixed oxide as catalyst. Clean Technol. Environ. Policy 2018, 20, 345–356. [Google Scholar] [CrossRef]
- Shaikh, A.A.G.; Sivaram, S. Organic carbonates. Chem. Rev. 1996, 96, 951–976. [Google Scholar] [CrossRef]
- Darensbourg, D.J.; Holtcamp, M.W. Catalysts for the reactions of epoxides and carbon dioxide. Coord. Chem. Rev. 1996, 153, 155–174. [Google Scholar] [CrossRef]
- Coates, G.W.; Moore, D.R. Diskrete Metallkatalysatoren zur Copolymerisation von CO2 mit Epoxiden: Entdeckung, Reaktivität, Optimierung, Mechanismus. Angew. Chem. 2004, 116, 6784–6806. [Google Scholar] [CrossRef]
- Foltran, S.; Alsarraf, J.; Robert, F.; Landais, Y.; Cloutet, E.; Cramail, H.; Tassaing, T. On the chemical fixation of supercritical carbon dioxide with epoxides catalyzed by ionic salts: An in situ FTIR and Raman study. Catal. Sci. Technol. 2013, 3, 1046–1055. [Google Scholar] [CrossRef]
- Wu, G.P.P.; Darensbourg, D.J.; Lu, X.B.B. Tandem metal-coordination copolymerization and organocatalytic ring-opening polymerization via water to synthesize diblock copolymers of styrene oxide/CO2 and lactide. J. Am. Chem. Soc. 2012, 134, 17739–17745. [Google Scholar] [CrossRef]
- Trott, G.; Saini, P.K.; Williams, C.K. Catalysts for CO2/epoxide copolymerization. Philos. Trans. 2016, 374, 20150085. [Google Scholar]
- Ema, T.; Miyazaki, Y.; Shimonishi, J.; Maeda, C.; Hasegawa, J.Y. Bifunctional porphyrin catalysts for the synthesis of cyclic carbonates from epoxides and CO2: Structural optimization and mechanistic study. J. Am. Chem. Soc. 2014, 136, 15270–15279. [Google Scholar] [CrossRef]
- Ren, W.M.; Yue, T.J.; Zhang, X.; Gu, G.G.; Liu, Y.; Lu, X.B. Stereoregular CO2 Copolymers from Epoxides with an Electron-Withdrawing Group: Crystallization and Unexpected Stereocomplexation. Macromolecules 2017, 50, 7062–7069. [Google Scholar] [CrossRef]
- Fennhoff, G.D.; Westeppe, U.D.; Nouvertné, W.D.; Idel, K.J.D.; Leitz, E.D.; Grigo, U.D. Neue Carbonate, ihre Herstellung und Verwendung als Fliesshilfsmittel. European Patent EP0467167B1, 5 July 1991. [Google Scholar]
- Harrold, N.D.; Li, Y.; Chisholm, M.H. Studies of ring-opening reactions of styrene oxide by chromium tetraphenylporphyrin initiators. Mechanistic and stereochemical considerations. Macromolecules 2013, 46, 692–698. [Google Scholar] [CrossRef]
- D’Alessandro, D.M.; Smit, B.; Long, J.R. Carbon dioxide capture: Prospects for new materials. Angew. Chem. Int. Ed. 2010, 49, 6058–6082. [Google Scholar] [CrossRef]
- Jutz, F.; Grunwaldt, J.D.; Baiker, A. Mn(III)(salen)-catalyzed synthesis of cyclic organic carbonates from propylene and styrene oxide in “supercritical” CO2. J. Mol. Catal. A Chem. 2008, 279, 94–103. [Google Scholar] [CrossRef]
- Romain, C.; Zhu, Y.; Dingwall, P.; Paul, S.; Rzepa, H.S.; Buchard, A.; Williams, C.K. Chemoselective Polymerizations from Mixtures of Epoxide, Lactone, Anhydride, and Carbon Dioxide. J. Am. Chem. Soc. 2016, 138, 4120–4131. [Google Scholar] [CrossRef]
- Yang, G.W.; Wu, G.P.; Chen, X.; Xiong, S.; Arges, C.G.; Ji, S.; Nealey, P.F.; Lu, X.B.; Darensbourg, D.J.; Xu, Z.K. Directed Self-Assembly of Polystyrene-b-poly(propylene carbonate) on Chemical Patterns via Thermal Annealing for Next Generation Lithography. Nano Lett. 2017, 17, 1233–1239. [Google Scholar] [CrossRef]
- Rudolph, M.A.; Isbrücker, P.; Schomäcker, R. Bifunctional catalysts for the conversion of CO2 into value-added products—Distance as a design parameter for new catalysts. Catal. Sci. Technol. 2023, 13, 3469–3482. [Google Scholar] [CrossRef]
- Castro-Ruiz, A.; Grefe, L.; Mejía, E.; Suman, S.G. Cobalt complexes with α-amino acid ligands catalyze the incorporation of CO2 into cyclic carbonates. Dalton Trans. 2023, 52, 4186–4199. [Google Scholar] [CrossRef]
- Kulicke, W.M.; Kniewske, R. The shear viscosity dependence on concentration, molecular weight, and shear rate of polystyrene solutions. Rheol. Acta 1984, 23, 75–83. [Google Scholar] [CrossRef]















| Experiment | Temperature | Pressure | Jacobsen Cat. Conc. | TBAB Cat. Conc. | YSC | YPolymer |
|---|---|---|---|---|---|---|
| [°C] | [bar] | [mol%] | [mol%] | [%] | [%] | |
| 1 | 120 | 15 | 1 | 1 | 72 | 28 |
| 2 | 114 | 15 | 1 | 1 | 69 | 31 |
| 3 | 116 | 15 | 1 | 1 | 78 | 22 |
| 4 | 122 | 15 | 1 | 1 | 88 | 12 |
| 5 | 128 | 15 | 1 | 1 | 58 | 42 |
| 6 | 130 | 15 | 1 | 1 | 69 | 31 |
| 7 | 120 | 10 | 1 | 1 | 75 | 25 |
| 8 | 120 | 20 | 1 | 1 | 76 | 24 |
| 9 | 120 | 25 | 1 | 1 | 74 | 26 |
| 10 | 120 | 30 | 1 | 1 | 81 | 19 |
| 11 | 120 | 35 | 1 | 1 | 71 | 29 |
| 12 | 120 | 15 | 0.8 | 1 | 74 | 26 |
| 13 | 120 | 15 | 0.6 | 1 | 95 | 5 |
| 14 | 120 | 15 | 0.4 | 1 | 82 | 18 |
| 15 | 120 | 15 | 1 | 0.8 | 58 | 42 |
| 16 | 120 | 15 | 1 | 0.6 | 75 | 25 |
| 17 | 120 | 15 | 1 | 0.4 | 75 | 25 |
| 18 | 120 | 15 | 0.8 | 0.8 | 97 | 3 |
| 19 | 120 | 15 | 0.6 | 0.6 | 88 | 12 |
| 20 | 120 | 15 | 0.4 | 0.4 | 87 | 13 |
| 21 | 120 | 15 | 1 (JCC) | 1 | 72 | 28 |
| Experiment | Temperature | Time | Cat. | mPED | mDMC | YSC |
|---|---|---|---|---|---|---|
| [°C] | [h] | [mol%] | [g] | [mL] | [%] | |
| 22 | 30 | 3.5 | 2.0 | 5.061 | 2.8 | 63.99 |
| 23 | 31 | 4.5 | 2.0 | 50.614 | 28.1 | 36.10 |
| 24 | 35 | 3.5 | 2.0 | 5.061 | 2.8 | 0.00 |
| 25 | 40 | 3.5 | 2.0 | 5.061 | 2.8 | 17.35 |
| 26 | 45 | 3.5 | 2.0 | 5.061 | 2.8 | 19.65 |
| 27 | 40 | 3.5 | 2.0 | 8.061 | 2.8 | 0.00 |
| 28 | 40 | 12.0 | 2.0 | 4.994 | 13.2 | 77.79 |
| 29 | 45 | 12.0 | 2.0 | 5.008 | 13.2 | 92.56 |
| 30 | 35 | 12.0 | 2.0 | 5.002 | 14 | 91.36 |
| 31 | 50 | 12.0 | 2.0 | 5.002 | 15 | 93.97 |
| 32 | 10 | 12.0 | 2.0 | 5.008 | 13 | 94.51 |
| 33 | 20 | 12.0 | 2.0 | 5.009 | 13 | 81.71 |
| 34 | 55 | 12.0 | 2.0 | 5.022 | 13 | 97.23 |
| 35 | 60 | 5.0 | 2.0 | 5.075 | 13 | 100.00 |
| 36 | 65 | 4.0 | 2.0 | 5.002 | 13.1 | 100.00 |
| 37 | 0 | 12.0 | 2.0 | 5.005 | 13.1 | 85.57 |
| 38 | −5 | 12.0 | 2.0 | 5.007 | 13.1 | 78.34 |
| 39 | 0 | 12.0 | 1.0 | 5.061 | 2.8 | 9.82 |
| 40 | 0 | 12.0 | 1.0 | 5.003 | 13.1 | 62.04 |
| 41 | 0 | 3.5 | 0.8 | 5.065 | 2.8 | 0.00 |
| 42 | 10 | 12.0 | 0.8 | 5.062 | 2.8 | 0.00 |
| 43 | 20 | 3.5 | 0.8 | 5.063 | 2.8 | 0.00 |
| 44 | 30 | 12.0 | 0.8 | 5.062 | 2.8 | 7.95 |
| 45 | 40 | 3.5 | 0.8 | 5.063 | 2.8 | 0.00 |
| 46 | 50 | 12.0 | 0.8 | 5.061 | 2.8 | 9.47 |
| 47 | 60 | 3.5 | 0.8 | 5.062 | 2.8 | 5.32 |
| 48 | 30 | 12.0 | 0.6 | 5.061 | 2.8 | 0.00 |
| 49 | 20 | 3.5 | 0.6 | 5.061 | 2.8 | 0.00 |
| 50 | 0 | 3.5 | 0.6 | 5.061 | 2.8 | 0.00 |
| 51 | 10 | 3.5 | 0.6 | 5.061 | 2.8 | 0.00 |
| 52 | 40 | 12.0 | 0.6 | 5.061 | 2.8 | 0.00 |
| 53 | 50 | 3.5 | 0.6 | 5.061 | 2.8 | 0.00 |
Disclaimer/Publisher’s Note: The statements, opinions and data contained in all publications are solely those of the individual author(s) and contributor(s) and not of MDPI and/or the editor(s). MDPI and/or the editor(s) disclaim responsibility for any injury to people or property resulting from any ideas, methods, instructions or products referred to in the content. |
© 2024 by the authors. Licensee MDPI, Basel, Switzerland. This article is an open access article distributed under the terms and conditions of the Creative Commons Attribution (CC BY) license (https://creativecommons.org/licenses/by/4.0/).
Share and Cite
Brüggemann, D.C.; Isbrücker, P.H.; Zukova, D.; Schröter, F.R.O.H.; Le, Y.H.; Schomäcker, R. Investigation and Comparison of Catalytic Methods to Produce Green CO2-Containing Monomers for Polycarbonates. Catalysts 2024, 14, 362. https://doi.org/10.3390/catal14060362
Brüggemann DC, Isbrücker PH, Zukova D, Schröter FROH, Le YH, Schomäcker R. Investigation and Comparison of Catalytic Methods to Produce Green CO2-Containing Monomers for Polycarbonates. Catalysts. 2024; 14(6):362. https://doi.org/10.3390/catal14060362
Chicago/Turabian StyleBrüggemann, Daniel Christian, Philipp Harry Isbrücker, Dzenna Zukova, Franz Robert Otto Heinrich Schröter, Yen Hoang Le, and Reinhard Schomäcker. 2024. "Investigation and Comparison of Catalytic Methods to Produce Green CO2-Containing Monomers for Polycarbonates" Catalysts 14, no. 6: 362. https://doi.org/10.3390/catal14060362
APA StyleBrüggemann, D. C., Isbrücker, P. H., Zukova, D., Schröter, F. R. O. H., Le, Y. H., & Schomäcker, R. (2024). Investigation and Comparison of Catalytic Methods to Produce Green CO2-Containing Monomers for Polycarbonates. Catalysts, 14(6), 362. https://doi.org/10.3390/catal14060362

