A Chatbot Student Support System in Open and Distance Learning Institutions
Abstract
1. Introduction
1.1. Chatbot and Feedback
1.2. Chatbot and Machine Learning
1.3. Chatbot and Programming
2. Methodology
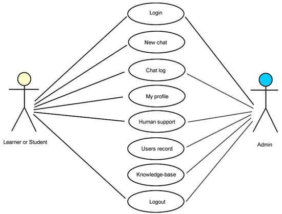
2.1. Research Design
2.2. Tools and Technologies
2.3. Traning Dataset
2.4. Users and Interaction
2.5. Testing and Evaluation
3. Results
4. Discussion
5. Conclusions
Author Contributions
Funding
Data Availability Statement
Conflicts of Interest
References
- Zuhairi, A.; Karthikeyan, N.; Priyadarshana, S.T. Supporting Students to Succeed in Open and Distance Learning in the Open University of Sri Lanka and Universitas Terbuka Indonesia. Asian Assoc. Open Univ. J. 2020, 15, 13–35. [Google Scholar] [CrossRef]
- Jegede, O. Open and Distance Learning Practices in Nigerian Higher Institutions of Learning. In Proceedings of the A Keynote Address at the 3rd University of Ibadan Annual Distance Learning Centre Distinguished Lecture and Stakeholders’ Forum Held at the International Conference Centre, Ibadan, Nigeria, 14–15 July 2016; Available online: https://www.olugbemirojegede.com/keynotes/odl_practices_in_tertiary_institutions_in_nigeria.pdf (accessed on 5 January 2025).
- Ng, C.F. The Physical Learning Environment of Online Distance Learners in Higher Education—A Conceptual Model. Front. Psychol. 2021, 12, 635117. [Google Scholar] [CrossRef] [PubMed]
- Özüdoğru, G. Problems Faced in Distance Education during COVID-19 Pandemic. Particip. Educ. Res. 2021, 8, 321–333. [Google Scholar] [CrossRef]
- Temple, M.; Gall, T.L. Working Through Existential Anxiety Toward Authenticity: A Spiritual Journey of Meaning Making. J. Humanist. Psychol. 2016, 58, 168–193. [Google Scholar] [CrossRef]
- Tan, Y.; Wu, Z.; Qu, X.; Liu, Y.; Peng, L.; Ge, Y.; Li, S.; Du, J.; Tang, Q.; Wang, J.; et al. Influencing Factors of International Students’ Anxiety Under Online Learning During the COVID-19 Pandemic: A Cross-Sectional Study of 1090 Chinese International Students. Front. Psychol. 2022, 13, 860289. [Google Scholar] [CrossRef]
- Tomaszek, K.; Muchacka-Cymerman, A. Thinking about My Existence during COVID-19, I Feel Anxiety and Awe—The Mediating Role of Existential Anxiety and Life Satisfaction on the Relationship between PTSD Symptoms and Post-Traumatic Growth. Int. J. Environ. Res. Public Health. 2020, 17, 7062. [Google Scholar] [CrossRef] [PubMed]
- Daud, K.M.; Satimin, O.; Sabri, S.; Khairuddin, Z.; Johan, S.J.A. Identifying Challenges and Risk Factors During Online Distance Learning (ODL) among Malaysian University Students. Int. J. Acad. Res. Bus. Soc. Sci. 2022, 12, 722–740. [Google Scholar] [CrossRef]
- Sari, T.; Nayir, F. Challenges in Distance Education During the (COVID-19) Pandemic Period. Qual. Res. Educ. 2020, 9, 328–360. [Google Scholar] [CrossRef]
- Mintii, I.S.; Vakaliuk, T.A.; Ivanova, S.M.; Chernysh, O.A.; Hryshchenko, S.M.; Semerikov, S.O. Current State and Prospects of Distance Learning Development in Ukraine. CEUR Workshop Proc. 2021, 2898, 41–55. [Google Scholar]
- Al-Balas, M.; Al-Balas, H.I.; Jaber, H.M.; Obeidat, K.; Al-Balas, H.; Aborajooh, E.A.; Al-Taher, R.; Al-Balas, B. Correction to: Distance Learning in Clinical Medical Education amid COVID-19 Pandemic in Jordan: Current Situation, Challenges, and Perspectives. BMC Med. Educ. 2020, 20, 341. [Google Scholar] [CrossRef]
- Jurs, P.; Špehte, E. The Role of Feedback in the Distance Learning Process. J. Teach. Educ. Sustain. 2021, 23, 91–105. [Google Scholar] [CrossRef]
- Agricola, B.T.; Prins, F.J.; Sluijsmans, D.M.A. Impact of Feedback Request Forms and Verbal Feedback on Higher Education Students’ Feedback Perception, Self-Efficacy, and Motivation. Assess. Educ. Princ. Policy Pract. 2020, 27, 6–25. [Google Scholar] [CrossRef]
- Hooda, M.; Rana, C.; Dahiya, O.; Rizwan, A.; Hossain, M.S. Artificial Intelligence for Assessment and Feedback to Enhance Student Success in Higher Education. Math. Probl. Eng. 2022, 2022, 5215722. [Google Scholar] [CrossRef]
- Queiroga, E.M.; Lopes, J.L.; Kappel, K.; Aguiar, M.; Araújo, R.M.; Munoz, R.; Villarroel, R.; Cechinel, C. A Learning Analytics Approach to Identify Students at Risk of Dropout: A Case Study with a Technical Distance Education Course. Appl. Sci. 2020, 10, 3998. [Google Scholar] [CrossRef]
- Ndunagu, J.N.; Oyewola, D.O.; Garki, F.S.; Onyeakazi, J.C.; Ezeanya, C.U.; Ukwandu, E. Deep Learning for Predicting Attrition Rate in Open and Distance Learning (ODL) Institutions. Computers 2024, 13, 229. [Google Scholar] [CrossRef]
- Kim, D.; Kim, S. Sustainable Education: Analyzing the Determinants of University Student Dropout by Nonlinear Panel Data Models. Sustainability 2018, 10, 954. [Google Scholar] [CrossRef]
- Pierrakeas, C.; Koutsonikos, G.; Lipitakis, A.-D.; Kotsiantis, S.; Xenos, M.; Gravvanis, G.A. The Variability of the Reasons for Student Dropout in Distance Learning and the Prediction of Dropout-Prone Students BT—Machine Learning Paradigms: Advances in Learning Analytics; Virvou, M., Alepis, E., Tsihrintzis, G.A., Jain, L.C., Eds.; Springer International Publishing: Cham, Germany, 2020; pp. 91–111. [Google Scholar] [CrossRef]
- Ashour, S. Analysis of the Attrition Phenomenon through the Lens of University Dropouts in the United Arab Emirates. J. Appl. Res. High. Educ. 2020, 12, 357–374. [Google Scholar] [CrossRef]
- Del Bonifro, F.; Gabbrielli, M.; Lisanti, G.; Zingaro, S.P. Student Dropout Prediction. Artif. Intell. Educ. 2020, 12163, 129–140. [Google Scholar]
- Aldowah, H.; Al-Samarraie, H.; Alzahrani, A.I.; Alalwan, N. Factors Affecting Student Dropout in MOOCs: A Cause and Effect Decision—Making Model. J. Comput. High. Educ. 2020, 32, 429–454. [Google Scholar] [CrossRef]
- Akmal, A. Predicting Dropout on E-Learning Using Machine Learning. J. Data Sci. 2020, 1, 2020. [Google Scholar] [CrossRef]
- Park, C. Development of Prediction Model to Improve Dropout of Cyber University. J. Korea Acad. Coop. Soc. 2020, 21, 380–390. [Google Scholar]
- Sun, Z.; Harit, A.; Yu, J.; Cristea, A.I.; Shi, L. A Brief Survey of Deep Learning Approaches for Learning Analytics on MOOCs. In Proceedings of the International Conference on Intelligent Tutoring Systems, Athens, Greece, 7–11 June 2021. [Google Scholar]
- Alamri, A.; Sun, Z.; Cristea, A.I.; Senthilnathan, G.; Shi, L.; Stewart, C. Is MOOC Learning Different for Dropouts? In A Visually-Driven, Multi-Granularity Explanatory ML Approach BT—Intelligent Tutoring Systems; Kumar, V., Troussas, C., Eds.; Springer International Publishing: Cham, Germany, 2020; pp. 353–363. [Google Scholar]
- Bağrıacık Yılmaz, A.; Karataş, S. Why Do Open and Distance Education Students Drop out? Views from Various Stakeholders. Int. J. Educ. Technol. High. Educ. 2022, 19, 28. [Google Scholar] [CrossRef]
- Cristea, A.I.; Alamri, A.; Kayama, M.; Stewart, C.; Alshehri, M.; Shi, L. Earliest Predictor of Dropout in MOOCs: A Longitudinal Study of Futurelearn Courses. In Proceedings of the 27th International Conference on Information Systems Development (ISD2018), Lund, Sweden, 22–24 August 2018. [Google Scholar]
- Dake, D.K.; Buabeng-Andoh, C. Using Machine Learning Techniques to Predict Learner Drop-out Rate in Higher Educational Institutions. Mob. Inf. Syst. 2022, 2022, 2670562. [Google Scholar] [CrossRef]
- Mubarak, A.A.; Cao, H.; Hezam, I.M. Deep Analytic Model for Student Dropout Prediction in Massive Open Online Courses. Comput. Electr. Eng. 2021, 93, 107271. [Google Scholar] [CrossRef]
- Obaido, G.; Agbo, F.; Alvarado, C.; Oyelere, S. Analysis of Attrition Studies Within the Computer Sciences. IEEE Access 2023, 11, 53736–53748. [Google Scholar] [CrossRef]
- Gábor, K.; Farkas, R. MOOC Performance Prediction by Deep Learning from Raw Clickstream Data. In Proceedings of the Advances in Computing and Data Sciences: 4th International Conference, ICACDS 2020, Valletta, Malta, 24–25 April 2020; pp. 474–485. [Google Scholar] [CrossRef]
- Camp, T.; Lewis, C. Retention in Computer Science Undergraduate Programs in the US Data Challenges and Promising Interventions; Association for Computing Machinery: New York, NY, USA, 2018. [Google Scholar]
- Li, K.C.; Wong, B.T.-M. Factors Related to Student Persistence in Open Universities: Changes over the Years. Int. Rev. Res. Open Distrib. Learn. 2019, 20, 132–151. [Google Scholar]
- Bañeres, D.; Rodríguez, M.E.; Guerrero-Roldán, A.E.; Karadeniz, A. An Early Warning System to Detect At-Risk Students in Online Higher Education. Appl. Sci. 2020, 10, 4427. [Google Scholar] [CrossRef]
- Isidro, C.; Carro, R.M.; Ortigosa, A. Dropout Detection in MOOCs: An Exploratory Analysis. In Proceedings of the 2018 International Symposium on Computers in Education (SIIE), Jerez, Spain, 19–21 September 2018; pp. 1–6. [Google Scholar] [CrossRef]
- Wen, X.; Juan, H. Early Prediction of Students’ Performance Using a Deep Neural Network Based on Online Learning Activity Sequence. Appl. Sci. 2023, 13, 8933. [Google Scholar] [CrossRef]
- Ndunagu, J.N.; Ukwandu, E.; Ezema, M.; Olebara, C.; Ugwu, C.; Fapohunda, S. Future of Remote Learning: The Virtual Laboratory Perspective. Univ. Ib. J. Sci. Log. ICT Res. 2022, 8, 55–68. [Google Scholar]
- Basnet, R.; Johnson, C.; Doleck, T. Dropout Prediction in Moocs Using Deep Learning and Machine Learning. Educ. Inf. Technol. 2022, 27, 11499–11513. [Google Scholar] [CrossRef]
- Aqeel, C.; Fatima, S.; Thalho, N.; Hassan, W.; Shar, M.M.; Soomro, U. Causes of Students’ Dropout at Elementary Level in Pakistan. Palarch’s J. Archaeol. Egypt/Egyptol. 2020, 17, 4308–4325. [Google Scholar]
- Nath, M.P.; Sagnika, S. Capabilities of Chatbots and Its Performance Enhancements in Machine Learning BT—Machine Learning and Information Processing; Swain, D., Pattnaik, P.K., Gupta, P.K., Eds.; Springer: Singapore, 2020; pp. 183–192. [Google Scholar]
- Okonkwo, C.W.; Ade-Ibijola, A. Chatbots Applications in Education: A Systematic Review. Comput. Educ. Artif. Intell. 2021, 2, 100033. [Google Scholar] [CrossRef]
- Au OT, S.; Li, K.; Wong, T.M. Student Persistence in Open and Distance Learning: Success Factors and Challenges. Asian Assoc. Open Univ. J. 2019, 13, 191–202. [Google Scholar] [CrossRef]
- Turan, Z.; Kucuk, S.; Cilligol Karabey, S. The University Students’ Self-Regulated Effort, Flexibility and Satisfaction in Distance Education. Int. J. Educ. Technol. High. Educ. 2022, 19, 35. [Google Scholar] [CrossRef]
- Kumtepe, E.G.; Toprak, E.; Öztürk, A.; Tuna Büyükköse, G.; Kilinc, H.; Aydin Menderis, I. Support Services in Open and Distance Education: An Integrated Model of Open Universities. Int. J. Educ. Pedagog. Sci. 2018, 12, 88826. [Google Scholar]
- Ezeanya, C.U.; Onu, F.U.; Ezea, I.J.; Obabueki, O.-O. Enhanced Student Support System in Open and Distance Education Using Long Short Term Memory Recurrent Neural Network. FUOYE J. Eng. Technol. 2023, 8, 10–16. [Google Scholar] [CrossRef]
- Ndunagu, J.; Jimoh, R.; Chidiebere, U.; Opeoluwa, G. Enhanced Open and Distance Learning Using an Artificial Intelligence (AI)-Powered Chatbot: A Conceptual Framework. In Proceedings of the 2022 5th Information Technology for Education and Development (ITED), Abuja, Nigeria, 1–3 November 2022. [Google Scholar] [CrossRef]
- Pitsoe, V.; Letseka, M. A Critical Investigation of Quality Assurance in Open Distance E-Learning. In Research Anthology on Preparing School Administrators to Lead Quality Education Programs; IGI Global: Hershey, PA, USA, 2021; pp. 1726–1739. [Google Scholar] [CrossRef]
- Debnath, B.; Agarwal, A. A Framework to Implement AI-Integrated Chatbot in Educational Institutes. J. Stud. Res. 2020, 1, 16. [Google Scholar] [CrossRef]
- George, A.S.; George, A.; Martin, A. A Review of ChatGPT AI’s Impact on Several Business Sectors. Partn. Univers. Int. Innov. J. 2023, 1, 9–23. [Google Scholar] [CrossRef]
- Katragadda, V. Automating Customer Support: A Study on The Efficacy of Machine Learning-Driven Chatbots and Virtual Assistants. Iconic Res. Eng. 2023, 7, 600–610. [Google Scholar]
- Suta, P.; Lan, X.; Wu, B.; Mongkolnam, P.; Chan, J.H. An Overview of Machine Learning in Chatbots. Int. J. Mech. Eng. Robot. Res. 2020, 9, 502–510. [Google Scholar] [CrossRef]
- bin Abdullah, M.R.; Iqbal, K. Machine Learning’s Impact on Customer Behavior Analytics: Current Trends, Challenges, and Future Directions. Q. J. Emerg. Technol. Innov. 2024, 9, 4–14. [Google Scholar]
- Ghosh, S.; Ness, S.; Salunkhe, S. The Role of AI Enabled Chatbots in Omnichannel Customer Service. J. Eng. Res. Rep. 2024, 26, 327–345. [Google Scholar] [CrossRef]
- Winkler, R.; Söllner, M. Unleashing the Potential of Chatbots in Education: A State-Of-The-Art Analysis. Acad. Manag. Proc. 2018, 2018, 15903. [Google Scholar] [CrossRef]
- Hiremath, G.; Wagh, D.K. Chatbot for Education System. Int. J. Adv. Res. Ideas Innov. Technol. 2020, 4, 37–43. [Google Scholar]
- Colace, F.; De Santo, M.; Lombardi, M.; Pascale, F.; Pietrosanto, A.; Lemma, S. Chatbot for E-Learning: A Case of Study. Int. J. Mech. Eng. Robot. Res. 2018, 7, 528–533. [Google Scholar] [CrossRef]
- Mohd Khidir, M.L.; Sa’ari, S.N. Chatbot as an Educational Support System. EPRA Int. J. Multidiscip. Res. 2022, 8, 182–185. [Google Scholar] [CrossRef]
- Heryandi, A. Developing Chatbot for Academic Record Monitoring in Higher Education Institution. IOP Conf. Ser. Mater. Sci. Eng. 2020, 879, 012049. [Google Scholar] [CrossRef]
- Chang, C.-Y.; Kuo, S.-Y.; Hwang, G.-H. Chatbot-Facilitated Nursing Education. Educ. Technol. Soc. 2022, 25, 15–27. [Google Scholar]
- Aloqayli, A.; Abdelhafez, H. Intelligent Chatbot for Admission in Higher Education. Int. J. Inf. Educ. Technol. 2023, 13, 1348–1357. [Google Scholar] [CrossRef]
- Endurance, A.; Onah Eunice, N.; Uzoma Anthonia, C.; Andor Sebastine, E. Integration of Artificial Intelligence Tool (Ai-Chatbot) into Teaching and Learning: A Panacea for Improving Universities Educational and Administrative Duties in South-South, Nigeria. J. Comput. Sci. Syst. Biol. 2021, 14, 357. [Google Scholar]
- Gupta, S.; Chen, Y. Information Systems Education Supporting Inclusive Learning Using Chatbots ? A Chatbot- Led Interview Study. J. Inf. Syst. Educ. 2022, 33, 98108. [Google Scholar]
- Rahman, A.M.; Mamun, A.A.; Islam, A. Programming Challenges of Chatbot: Current and Future Prospective. In Proceedings of the 2017 IEEE Region 10 Humanitarian Technology Conference (R10-HTC), New York, NY, USA, 21–23 December 2017; pp. 75–78. [Google Scholar] [CrossRef]
- Kooli, C. Chatbots in Education and Research: A Critical Examination of Ethical Implications and Solutions. Sustainability 2023, 15, 5614. [Google Scholar] [CrossRef]
- Gupta, A.K. Ethical Considerations in the Deployment of AI Chatbots: Lessons from ChatGPT. Data Science Insights Magazine 2022, 5, 19–22. [Google Scholar]










| S/N | Ref. | Title | Methodology | Findings | Limitations |
|---|---|---|---|---|---|
| 1. | [54] | NEEV: An Education Informational Chatbot | Supervised ML techniques and NLP using the Dialogflow framework from Google | The developed chatbot was used to reduce the overall pressure on the students’ in search of other possible options | Only one programming language was used |
| 2. | [55] | Chatbot for education system | Machine learning, NLP, pattern matching, and data processing algorithms | Encrypting of user queries to secure the chatbot and the use of the Apache Mahout to make the chatbot scalable | Responses limited to the local database |
| 3. | [56] | Chatbot for E-Learning: A Case Study | NLP processing techniques | It provides real-time response to students’ enquiries | The chatbot was developed for only computer science students |
| 4. | [57] | Chatbot As an Educational Support System | Narrative review | The various benefits of using chatbot | The need to provide chatbot that takes care of both students and faculty members |
| 5. | [58] | Developing Chatbot for Academic Record Monitoring in Higher Education Institution | Used webhook to receive messages and also used the Bot API to send messages | Alternative method to serving data requests from stakeholders | Requests were taken from the students and stakeholders only |
| 6. | [59] | Chatbot-facilitated Nursing Education. | Experimental design | The knowledge-based chatbot system enhanced students’ academic Performance | The study was limited to only nursing courses |
| 7. | [60] | Intelligent Chatbot for admissions in Higher Education | ML algorithms, pattern matching, NLP | The admission chatbot scored 91.97% and the F-Score scored 95% | The chatbot was developed only for admission into higher education |
| 8. | [61] | Integration of AI-Chatbot into Teaching and Learning. | Applied descriptive survey research design | The findings showed poor internet facilities, instabilities in governance, inadequate funding and poor power supply are factors inhibiting implementation of AI-chatbot | Full integration of the AI chatbot into teaching and learning is required |
| 9. | [62] | Supporting inclusive learning using Chatbots? A chatbot-led interview study | Applied chatbot-led interview study and survey | Chatbots provide the opportunity to support students who are disadvantaged with diverse life environments, and with varied learning styles | Shortage of inclusive learning observed |
| I Am Aware of the NOUN Eticketing | |||||
|---|---|---|---|---|---|
| Frequency | Percent | Valid Percent | Cumulative Percent | ||
| Invalid | 38 | 6.6 | 6.6 | 6.6 | |
| Completely Agree | 412 | 71.2 | 71.2 | 77.7 | |
| Completely Disagree | 14 | 2.4 | 2.4 | 80.1 | |
| Neither Agree nor Disagree | 23 | 4.0 | 4.0 | 84.1 | |
| Partially Agree | 84 | 14.5 | 14.5 | 98.6 | |
| Partially Disagree | 8 | 1.4 | 1.4 | 100.0 | |
| Total | 579 | 100.0 | 100.0 | ||
| I Have Used the NOUN Eticketing | |||||
|---|---|---|---|---|---|
| Frequency | Percent | Valid Percent | Cumulative Percent | ||
| Invalid | 47 | 8.1 | 8.1 | 8.1 | |
| Completely Agree | 375 | 64.8 | 64.8 | 72.9 | |
| Completely Disagree | 28 | 4.8 | 4.8 | 77.7 | |
| Neither Agree nor Disagree | 32 | 5.5 | 5.5 | 83.2 | |
| Partially Agree | 76 | 13.1 | 13.1 | 96.4 | |
| Partially Disagree | 21 | 3.6 | 3.6 | 100.0 | |
| Total | 579 | 100.0 | 100.0 | ||
| How Helpful Were the Chatbot’s Responses in Resolving Your Issue or Question? | |||||
|---|---|---|---|---|---|
| Frequency | Percent | Valid Percent | Cumulative Percent | ||
| Valid | Invalid | 47 | 8 | 8 | 8 |
| Extremely helpful | 370 | 64 | 64 | 72 | |
| Helpful | 32 | 5.5 | 5.5 | 77.5 | |
| Neutral | 32 | 5.5 | 5.5 | 83 | |
| Unhelpful | 76 | 13.5 | 13.5 | 96.5 | |
| Very Unhelpful | 21 | 3.5 | 3.5 | 100 | |
| Total | 579 | 100 | 100 | ||
Disclaimer/Publisher’s Note: The statements, opinions and data contained in all publications are solely those of the individual author(s) and contributor(s) and not of MDPI and/or the editor(s). MDPI and/or the editor(s) disclaim responsibility for any injury to people or property resulting from any ideas, methods, instructions or products referred to in the content. |
© 2025 by the authors. Licensee MDPI, Basel, Switzerland. This article is an open access article distributed under the terms and conditions of the Creative Commons Attribution (CC BY) license (https://creativecommons.org/licenses/by/4.0/).
Share and Cite
Ndunagu, J.N.; Ezeanya, C.U.; Onuorah, B.O.; Onyeakazi, J.C.; Ukwandu, E. A Chatbot Student Support System in Open and Distance Learning Institutions. Computers 2025, 14, 96. https://doi.org/10.3390/computers14030096
Ndunagu JN, Ezeanya CU, Onuorah BO, Onyeakazi JC, Ukwandu E. A Chatbot Student Support System in Open and Distance Learning Institutions. Computers. 2025; 14(3):96. https://doi.org/10.3390/computers14030096
Chicago/Turabian StyleNdunagu, Juliana Ngozi, Christiana Uchenna Ezeanya, Benjamin Osondu Onuorah, Jude Chukwuma Onyeakazi, and Elochukwu Ukwandu. 2025. "A Chatbot Student Support System in Open and Distance Learning Institutions" Computers 14, no. 3: 96. https://doi.org/10.3390/computers14030096
APA StyleNdunagu, J. N., Ezeanya, C. U., Onuorah, B. O., Onyeakazi, J. C., & Ukwandu, E. (2025). A Chatbot Student Support System in Open and Distance Learning Institutions. Computers, 14(3), 96. https://doi.org/10.3390/computers14030096

