Next Article in Journal
Digital Tech Integration in Industrial Engineer Training via Affordable Academic Tools
Previous Article in Journal
Time and Memory Trade-Offs in Shortest-Path Algorithms Across Graph Topologies: A*, Bellman–Ford, Dijkstra, AI-Augmented A* and a Neural Baseline
Previous Article in Special Issue
Digital Literacy in Higher Education: Examining University Students’ Competence in Online Information Practices
 
 
Font Type:
Arial Georgia Verdana
Font Size:
Aa Aa Aa
Line Spacing:
Column Width:
Background:
Article

Enhancing Language Learning with Generative AI: The Case of the OpenLang Network Platform

by
Alexander Mikroyannidis
1,*,
Maria Perifanou
2 and
Anastasios A. Economides
2
1
Knowledge Media Institute, The Open University, Walton Hall, Milton Keynes MK7 6AA, UK
2
SMILE Lab, University of Macedonia, Egnatia 156, 546 36 Thessaloniki, Greece
*
Author to whom correspondence should be addressed.
Computers 2025, 14(12), 546; https://doi.org/10.3390/computers14120546
Submission received: 28 October 2025 / Revised: 26 November 2025 / Accepted: 10 December 2025 / Published: 11 December 2025
(This article belongs to the Special Issue Recent Advances in Computer-Assisted Learning (2nd Edition))

Abstract

The OpenLang Network platform is a sustainable online environment designed to support language learning, intercultural exchange, and open educational practices across Europe. This paper presents the conceptual framework and design of an AI-enhanced OpenLang Network platform, in which Generative AI is embedded across all language learning services offered by the platform. The integration of Generative AI transforms the placement tests offered by the platform into adaptive diagnostic tools, extends the platform’s tandem language learning service through AI-mediated conversation, and enriches the open educational resources of the platform through automated adaptation, translation, and content generation. These innovations collectively reposition the OpenLang Network platform as a dynamic, learner-centred, and sustainable ecosystem that unites human collaboration with AI-powered personalisation. Through a pedagogically informed integration of Generative AI, the case of the OpenLang Network platform demonstrates how AI can enhance openness, collaboration, and personalisation in language learning.

1. Introduction

One of the cornerstones of European integration is the freedom of movement across member states. The Erasmus+ programme, launched in 1987, has enabled more than 16 million learners, educators, and professionals to study, train, work, and volunteer across Europe [1]. Despite this success, a persistent language skills gap continues to hinder participation. Insufficient language proficiency often prevents individuals from fully engaging in academic exchanges, professional training, or intercultural activities during mobility experiences [2]. For Erasmus+ participants in particular, the ability to communicate effectively in a host country’s language is not only a practical requirement but also a cultural and social enabler. Language barriers can limit integration, reduce the benefits of mobility, and restrict the creation of long-term professional and personal networks. Addressing this skills gap is therefore central to enhancing European mobility and intercultural dialogue.
In response to these challenges, the OpenLang Network platform was developed with funding from the Erasmus+ programme [3]. The vision driving this initiative is to create a sustainable online environment where language teachers and learners across Europe can connect, share resources, and engage in structured learning opportunities. The platform has been designed according to the following sustainable design principles [4]:
  • Openness: free access to multilingual open educational resources (OERs).
  • Customisation: opportunities for learners to design personal learning pathways.
  • Interoperability: integration with existing learning management systems (LMSs).
  • Mobility: mobile-responsive design for on-the-go learning.
  • Community Support: forums and peer-to-peer language exchange.
  • Monitoring: dashboards for tracking learner progress.
  • Storytelling: use of narratives and authentic contexts.
  • Interactivity: tools for collaborative learning.
  • Gamification: badges and incentives to sustain engagement.
As shown in Figure 1, the platform currently offers a range of language learning services: placement tests in 24 European languages, tandem language learning matchmaking, recommended and user-shared OERs, community forums, a dedicated MOOC, and personal dashboards. Previous evaluation results [4] have shown positive learner feedback, especially around self-paced learning, networking opportunities, and exposure to OERs. Teachers have also reported value in learning how to adapt and share language learning OERs. However, these user evaluations have also revealed the need for greater adaptivity, interactivity, and personalised feedback. The integration of Generative AI offers opportunities to address these challenges in a pedagogically grounded way.
This paper presents the AI-enhanced sustainable language learning environment that integrates Generative AI into the OpenLang Network platform. The remainder of the paper is structured as follows: Section 2 reviews related work in the field of language learning and the emerging role of Generative AI. Section 3 presents the AI-enhanced sustainable design framework of the OpenLang Network platform and explores the pedagogical innovations enabled by AI. Section 4 describes how the language learning services offered by the platform can be enhanced through AI. Section 5 presents the content adaptation architecture of the platform, followed by the deployment and evaluation plan in Section 6. Risks and mitigation strategies are discussed in Section 7. Section 8 discusses anticipated pedagogical and ethical implications, and Section 9 concludes this paper with directions for future work.

2. Related Work

2.1. Computer-Assisted Language Learning (CALL)

The field of computer-assisted language learning (CALL) is broadly defined as the study and use of digital technologies in language teaching and learning. Recent reviews [5,6,7] highlight a wide variety of technologies deployed in CALL, including intelligent tutoring systems, mobile apps, and online collaborative platforms. However, several challenges persist in this research area. CALL solutions often fall short in terms of personalisation, sustained interactivity, and authentic communicative practice [8]. Many platforms are designed with predetermined learning sequences, limiting opportunities for learners to adapt activities to their own needs [8]. Feedback tends to be automated and corrective rather than dialogic or explanatory, reducing opportunities for formative assessment and reflection [9,10]. Additionally, many CALL systems remain biased toward English, with limited support for less widely taught languages, which is a critical limitation in a European multilingual context [11].

2.2. Language MOOCs and Mobile-Assisted Learning

In the past decade, Language Massive Open Online Courses (LMOOCs) have gained traction as accessible, large-scale courses for second-language learning [12]. While LMOOCs provide open access to a wide audience, they often prioritise scalability over personalisation. As Chong et al. [13] observe, LMOOCs frequently lack learner-centred assessments, interactivity, and peer-to-peer feedback. Dropout rates remain high, partly because learners experience these courses as static and impersonal. Parallel to LMOOCs, mobile-assisted language learning (MALL) has grown through apps such as Duolingo and Babbel. These platforms successfully integrate gamification and micro-learning to sustain engagement [14]. However, they are limited by a focus on vocabulary and grammar, with relatively little emphasis on authentic communication or intercultural awareness. Research also shows that most MALL solutions prioritise English or a small set of global languages, leaving gaps for European learners requiring less commonly taught languages [15].

2.3. Artificial Intelligence in Language Learning

AI in education has been studied for decades, particularly in the form of intelligent tutoring systems (ITSs), which adapt instruction based on learner performance, offering a degree of personalisation. However, traditional ITSs are resource-intensive to design, often domain-specific, and limited in scalability [16]. The emergence of generative artificial intelligence (AI) marks a significant shift. Large language models (LLMs) can produce natural-sounding text, generate dialogues, create exercises, and adapt explanations in real time [17]. In language learning, AI can now serve as a conversational partner, a resource generator, and a pedagogical assistant. Research into AI-mediated language learning is beginning to explore new frontiers that extend far beyond traditional computer-assisted approaches.
One emerging area is conversational practice, where AI chatbots can simulate authentic dialogues, allowing learners to engage in unlimited language practice without fear of judgment [18]. Another is personalisation, through which AI generates explanations, exercises, and activities tailored to an individual learner’s proficiency level and progress [19]. Content transformation is also becoming increasingly sophisticated, as AI systems can simplify complex texts, generate comprehension questions, or adapt learning materials to different CEFR proficiency levels [20]. Finally, advances in feedback and assessment enable AI to provide immediate formative feedback on pronunciation, grammar, and writing style, supporting continuous improvement and learner autonomy [21]. These innovations also raise certain ethical challenges, including bias in training data, transparency of AI reasoning, privacy, and potential threats to academic integrity through plagiarism [22,23,24,25]. These ethical challenges underscore the importance of fostering responsible AI use by embedding AI literacy, ethical awareness, and clear institutional guidelines within educational practice [26].

2.4. Positioning the AI-Enhanced OpenLang Network Platform

The AI-enhanced OpenLang Network platform builds on the above strands of research by addressing the core limitations of CALL, LMOOCs, and MALL, including the lack of interactivity, personalisation, and multilingualism. This work is distinct in the following ways compared to existing language learning approaches:
  • It integrates Generative AI in language learning as a pedagogically driven extension of sustainable design principles.
  • It positions learners and teachers as co-creators of knowledge and resources, with Generative AI acting as a partner in adaptation, reflection, and community building.
Through the pedagogically driven integration of Generative AI, the AI-enhanced OpenLang Network platform advances the research agenda in the field of language learning, offering a framework that can also inform other areas of digital pedagogy.

3. AI-Enhanced Sustainable Design Framework

3.1. Design Principles

The OpenLang Network was originally conceived as a sustainable online platform for language learning, built on the guiding principles of openness, customisation, interoperability, mobility, community support, monitoring, storytelling, interactivity, and gamification. These principles were designed to overcome the shortcomings of existing computer-assisted language learning systems, particularly their limited personalisation, lack of collaborative features, and insufficient attention to long-term sustainability. In practice, the platform translated these principles into a range of services, including open access to multilingual educational resources, opportunities for learners to personalise their pathways, tools for peer-to-peer interaction, dashboards for tracking progress, and gamified incentives for participation.
The integration of Generative AI presents an opportunity to extend and enrich this sustainable design framework. This section explores how the guiding principles of the original sustainable design framework can be reinterpreted in light of the new technological opportunities offered by Generative AI. While the original principles remain the foundation of the platform, the introduction of Generative AI offers various opportunities to enhance these principles through adaptive learning resources, personalised learning, and deeper community engagement.
Openness: This principle has so far been expressed through the provision of free and shareable language learning resources and can be expanded through AI-generated and adapted materials. For example, a single text can be re-rendered at multiple proficiency levels or repurposed into different activity formats, ensuring that learners and teachers are not only consumers of OERs but also active co-creators of resources tailored to specific contexts.
Customisation: With AI-powered adaptivity, the platform can be enhanced to generate personalised pathways that respond dynamically to placement test results, performance trends, and declared goals. Instead of navigating fixed menus, learners can receive scaffolding that continuously evolves in response to their progress, supporting deeper engagement and autonomy.
Interoperability: Generative AI introduces the capacity to automatically convert resources into multiple formats. A video, for example, can be accompanied by a transcript, comprehension questions, or simplified versions of the dialogue, while a written text can be transformed into an interactive role-play. This makes resources far more versatile across devices and contexts and enhances their pedagogical potential.
Mobility: The integration of voice-enabled AI tutors adds a new dimension to mobility. Learners can practice spoken language while commuting or travelling, engage in real-time conversational exercises, and receive contextualised prompts aligned with daily situations, such as ordering food or navigating transport. Language learning can therefore become an embedded and authentic aspect of everyday life.
Community support: Discussion forums are central to the OpenLang Network platform, providing space for learners and teachers to exchange ideas, share resources, and support one another. With Generative AI integrated into this process, forums can be actively mediated by automated facilitators that summarise long discussions, suggest follow-up questions, and recommend relevant resources. This not only reduces cognitive overload for participants but also helps sustain inclusivity, ensuring that contributions from a diverse community are acknowledged and built upon.
Monitoring: With the introduction of Generative AI, learners can receive interpreted feedback that identifies trends, highlights recurring errors, and offers tailored recommendations for improvement. Teachers can benefit from richer insights into learner performance, enabling differentiated instruction and more effective support. Monitoring, therefore, shifts from a passive reporting function to an active driver of self-regulated learning and pedagogical decision-making.
Storytelling: With Generative AI, it becomes possible to create immersive and adaptive scenarios that evolve based on learner input. For example, a simulated intercultural workplace encounter can unfold differently depending on the choices made by the learner, offering a form of interactive narrative that combines linguistic development with intercultural competence.
Interactivity: Learners can engage with conversational AI agents that act as practice partners, tutors, or intercultural interlocutors. These agents are available at any time, removing the constraints of human availability and allowing learners to practise in safe, low-pressure environments. The potential for sustained engagement and authentic communicative practice is thereby significantly expanded.
Gamification: Generative AI enables the design of personalised challenges and quests that are directly linked to learner needs and contexts. An Erasmus student preparing to live abroad, for example, might receive a survival vocabulary quest focused on the city of their destination, while collaborative missions can be generated to encourage group learning. Gamification thus becomes more authentic, meaningful, and closely tied to real-world communicative tasks.
Complementing the above principles, the ethical and responsible use of AI is essential for maintaining trust, transparency, and inclusivity within the AI-enhanced OpenLang Network platform. Data protection measures should ensure that learner information remains under institutional control, in full compliance with European data protection regulations such as the GDPR, through data minimisation, transparency, and user control. Only essential information, such as CEFR level and target language, should be collected at registration, with explicit and purpose-specific consent. A “Data Usage Ledger” in each user profile should clearly outline how data is processed and allow users to enable or revoke consent at any time. All personal data should be stored on EU-based servers, and any transfer outside the EEA should require an adequacy decision or Standard Contractual Clauses (SCCs) supported by a Data Protection Impact Assessment (DPIA). Users should retain full data rights through a dedicated dashboard where they will be able to view, export, or request deletion of their information, with account erasure executed across all systems within the legally mandated 30-day period.
All AI-generated content and recommendations should be clearly labelled, enabling learners and teachers to distinguish between human- and machine-generated outputs and to engage critically with AI contributions. The platform should have human oversight at its core, using AI as a pedagogical partner that supports, rather than replaces, human interaction and judgment. Transparency in data use, explainability of AI recommendations, and inclusivity in design should be treated as integral components of sustainability, ensuring that innovation in the platform aligns with ethical standards and educational integrity.
Figure 2 illustrates how Generative AI enhances the sustainable design framework of the OpenLang Network platform. Starting from the left, the first level represents the platform’s vision of sustainable language learning. The second level shows the nine sustainable design principles of the platform, i.e., openness, customisation, interoperability, mobility, community support, monitoring, storytelling, interactivity, and gamification. Finally, the third level visualises the AI-driven pedagogical innovations that amplify each principle, including adaptive learning pathways, AI-generated OERs, conversational tutors, and intelligent coaching. Surrounding all levels is a boundary representing the ethical and responsible use of AI.

3.2. Pedagogical Innovations

At the core of the AI-enhanced platform is the principle of adaptive personalisation. In the original platform, learners can navigate among available OERs, MOOCs, and tandem exchanges, but their progress depended largely on self-direction. The AI-enhanced platform will be introducing a personalisation engine that draws on placement test data, learner profiles, and engagement patterns to generate tailored learning pathways. This engine will recommend resources, micro-lessons, and activities dynamically, adjusting to each learner’s evolving proficiency, interests, and goals. Pedagogically, this represents a shift from static choice to guided autonomy, empowering learners to remain in control while benefiting from data-driven support and scaffolding.
Conversational AI adds another dimension to the platform’s interactivity. Integrated within Moodle’s chat and voice interfaces, these AI agents can serve as practice partners, tutors, or intercultural interlocutors. They can simulate everyday or professional scenarios, such as ordering food, managing accommodation, or collaborating on a project, thus providing learners with authentic, context-sensitive dialogue. Unlike scripted chatbots, these AI partners can adapt in real time to learners’ responses, offering corrections, cultural explanations, or alternative phrasing. The pedagogical value of this feature lies in its ability to create authentic, low-pressure opportunities for communicative practice, bridging the gap between formal instruction and real-world use. Learners gain confidence and fluency while developing intercultural awareness through nuanced, situated interaction.
The integration of Generative AI can also reshape the way the platform handles OERs. In the original design, OERs are curated from trusted repositories and shared by community members. This ensures openness but requires significant manual effort. With Generative AI, the platform can become an active co-creator: resources can be automatically simplified, adapted to different CEFR levels, translated, or transformed into new formats, such as interactive dialogues or comprehension tasks. Teachers and learners can prompt the platform to adapt or expand a resource, supporting the principle of OER remixing and continuous improvement. In pedagogical terms, this turns the act of resource sharing into a process of collaborative creation, where every contribution enriches the collective knowledge base.
Community interaction can also be enhanced by AI-mediated facilitation. Discussion forums and group spaces often face challenges of overload, fragmentation, or uneven participation. AI tools can support these spaces by summarising threads, highlighting key ideas, and suggesting follow-up questions or related OERs. In multilingual contexts, AI translation services allow participants from different linguistic backgrounds to interact seamlessly, reinforcing inclusivity and intercultural understanding. Rather than replacing human moderation, AI can act as a pedagogical mediator, sustaining engagement and ensuring that online discussions remain focused, supportive, and accessible to all.
Monitoring and feedback mechanisms can be similarly reconceptualised. Whereas the original platform offers a dashboard displaying completion data and badges, the AI-enhanced platform can transform this dashboard into an intelligent learning coach. Through analysis of learner activity and performance, AI can identify recurring patterns, such as common grammar errors or slow vocabulary development, and provide personalised feedback and motivational guidance. Teachers can view aggregated analytics for their classes, helping them identify trends and plan interventions. This evolution from monitoring to coaching supports metacognition and self-regulated learning, aligning with contemporary understandings of learner agency and reflection.
Storytelling and gamification can gain new depth through AI integration. Instead of pre-defined storylines or static achievements, learners can engage with adaptive narrative scenarios that respond to their input and choices. An Erasmus student might navigate a simulation of arriving in a new city, where the platform dynamically adjusts dialogue complexity and cultural references according to the learner’s level and location. Gamification can also become adaptive. Quests and challenges can be generated around each learner’s goals and weaknesses, linking progress to meaningful, real-world communicative outcomes. Such designs sustain engagement not through extrinsic rewards but through the intrinsic motivation of authentic accomplishment and relevance.
For teachers, these enhancements offer powerful new tools for pedagogical creativity and evidence-informed practice. AI-assisted OER adaptation can reduce the workload of resource preparation by automatically generating simplified texts, alternative CEFR-level versions, or supplementary exercises, enabling educators to devote more time to designing meaningful learning experiences. Teachers can, for example, request the AI to convert a complex news article into a graded reading sequence with comprehension questions or transform a written dialogue into an interactive role-play scenario suitable for classroom use. The intelligent dashboard can provide actionable insights that inform differentiated instruction and formative assessment, such as highlighting learners who consistently struggle with particular grammar patterns, identifying vocabulary gaps across the class, or visualising how different proficiency groups engage with conversational AI practice. These analytics allow teachers to tailor interventions, adjust groupings, or assign targeted activities that respond to real-time learner needs.
At the same time, teachers can become facilitators of co-creation, guiding learners in evaluating AI outputs critically and using them responsibly. For instance, a teacher might ask students to compare AI-generated summaries with the original texts to identify inaccuracies, discuss cultural nuances missing from AI-generated dialogues, or collaboratively refine AI-suggested translations to improve naturalness and appropriateness. By integrating such reflective activities, educators can help students develop essential AI literacy skills and a more critical awareness of automated support. This evolving role strengthens the position of the teacher as an interpreter and orchestrator of learning rather than a mere deliverer of content.
Table 1 highlights how these pedagogical innovations compare with existing CALL systems, language MOOCs, and MALL solutions. Whereas traditional systems rely on fixed learning paths, scripted interactions, and static content, the AI-enhanced OpenLang Network platform leverages Generative AI to provide continuously adaptive learning pathways, real-time conversational practice, and OERs that can be remixed or regraded to different CEFR levels.

4. AI-Enhanced Language Learning Services

The AI-enhanced OpenLang Network platform builds directly on the set of language learning services offered by the platform, i.e., language placement tests, tandem language learning, recommended and shared OERs, community discussions, the OpenLang MOOC, and the personal dashboard. This section describes how these services can be technically and pedagogically enhanced through Generative AI in order to achieve the pedagogical innovations outlined in the previous section, while remaining consistent with the sustainable design principles of the platform.

4.1. Language Placement Tests

In the original platform, placement tests serve as an entry point, helping learners identify their CEFR level before selecting suitable learning resources or tandem partners. While effective in orientation, these tests are largely static and limited to multiple-choice or comprehension-based tasks. Generative AI enables a more flexible and diagnostic approach. AI-powered adaptive testing can adjust task difficulty dynamically based on the learner’s responses, ensuring that the assessment remains challenging but not discouraging. For example, an AI-powered test could generate open-ended prompts that invite the learner to write or speak freely, then analyse the output for grammar, vocabulary, fluency, and pragmatics.
The pedagogical value of such an approach lies in the immediacy and specificity of feedback. Rather than providing only a CEFR score, the platform can generate personalised reports outlining the learner’s strengths and areas for improvement, with concrete examples drawn from their responses. These reports can also link directly to recommended OERs or AI-generated exercises designed to target weak areas. This transforms the placement test from a one-time diagnostic tool into the beginning of a continuously adaptive learning journey, closing the gap between assessment and personalised support.

4.2. Tandem Language Learning

Tandem learning, i.e., the reciprocal exchange between learners seeking to learn each other’s languages, is one of the platform’s most socially and pedagogically valuable features. It enables authentic communication, intercultural learning, and peer support. However, in practice, the success of this approach depends on the availability and compatibility of partners. Time zones, uneven participation, and mismatched proficiency levels may limit the potential of tandem exchanges.
Generative AI offers a complementary solution by introducing AI-mediated conversational practice. Before finding a suitable partner, learners can start interacting with AI agents that simulate natural dialogues across a range of contexts. These agents can take on various roles, such as peers or mentors, and can generate scenarios aligned with the learner’s interests and mobility context. For example, a student preparing for an Erasmus placement could practice everyday interactions, such as arranging accommodation or discussing university registration procedures, with an AI agent that provides real-time corrections and cultural explanations.
Crucially, Generative AI does not replace human interaction but enriches it. Learners can use AI practice sessions as preparation before engaging with real partners, gaining confidence and improving fluency. For teachers and researchers, the data generated from AI dialogues can inform understanding of learner progress, common errors, and engagement patterns. In this way, Generative AI can extend tandem learning into a blended human–machine collaboration.

4.3. Recommended Language OERs

The platform’s catalogue of recommended OERs, curated from trusted European repositories and institutions, has been a cornerstone of its openness and quality assurance. However, learners often face difficulties identifying which resources are most relevant to their proficiency level, goals, and learning style. The integration of Generative AI offers an opportunity to transform this service into an adaptive recommendation system.
AI algorithms can analyse learner profiles, activity histories, and placement data to generate personalised suggestions that evolve over time. For instance, a learner working toward B1 proficiency in Spanish could receive progressively challenging reading materials, listening exercises, and grammar activities that build on previously mastered content. Beyond simple recommendations, AI can also transform existing OERs: simplifying texts for lower levels, generating comprehension questions, or converting written dialogues into interactive exercises. This ensures that high-quality materials remain accessible to learners of diverse backgrounds and abilities.
Pedagogically, this shift represents a move from static resource curation to dynamic scaffolding. Instead of relying on learners to navigate large repositories, AI acts as an intelligent mediator, curating and adapting content to maintain an optimal balance between challenge and support. By linking recommended resources to performance data, the platform aims to ensure that learning remains relevant, motivating, and efficient.

4.4. Shared Language OERs

One of the most innovative features of the OpenLang Network platform is the ability for users to share their own language learning resources. This participatory model promotes openness and sustainability, but it also introduces challenges of quality control, metadata consistency, provenance tracking, and pedagogical coherence. Generative AI can substantially enhance this process by acting as a co-creator, metadata assistant, and quality assurance facilitator.
When users upload OERs, AI can automatically generate structured metadata, such as CEFR level, linguistic focus, learning objectives, and relevant keywords, to ensure discoverability and alignment with pedagogical best practices. AI can also suggest refinements to the content, such as improving clarity, simplifying complex sentences, or identifying potential inaccuracies. To support transparency and responsible reuse, all AI-generated OERs should be tagged with provenance metadata, including the original source, the type of AI adaptation applied (e.g., simplification, regrading, question generation), as well as a timestamp documenting the most recent transformation. Licensing should adhere to Creative Commons standards, with clear indicators of where AI has contributed to the creation or modification of a resource, ensuring that both human authorship and machine assistance are explicitly acknowledged.
In addition to enhancing metadata, AI can produce supplementary pedagogical elements such as comprehension questions, vocabulary lists, grammar notes, or short interactive tasks tailored to the content of the uploaded resource. All AI-generated metadata and supplemental materials will undergo human review, either by the contributor or designated moderators, to validate accuracy, pedagogical appropriateness, and cultural sensitivity before the resource becomes publicly available. To maintain long-term quality, the accuracy of AI-supported OER generation will be monitored through periodic audits that evaluate representative samples of AI-enhanced materials. Contributor feedback mechanisms will also be integrated, enabling users to flag errors, suggest corrections, or provide ratings that help identify systematic issues in AI performance.

4.5. Community Discussions

Community discussions provide learners and educators with a space for intercultural exchange, peer feedback, and collaborative problem-solving. However, as in many online learning environments, maintaining active and meaningful dialogue can be difficult. Threads can grow long and unfocused, while participants from diverse linguistic backgrounds may feel hesitant to contribute.
Generative AI can address these challenges by acting as a discussion facilitator and translator. Integrated into forum threads, AI agents can summarise discussions, identify key themes, and propose follow-up questions that keep the conversation pedagogically productive. For example, after a debate about strategies for teaching idiomatic expressions, the AI could suggest related OERs or highlight contrasting viewpoints to deepen reflection. In multilingual discussions, AI-powered translation can help participants engage across language barriers, preserving nuance and inclusivity.
This augmentation can ensure that discussion forums remain educationally meaningful. Rather than substituting for human moderation, AI can support community moderators by reducing cognitive load and enabling more participants to contribute. The result is a sustainable community infrastructure that balances openness with structure, encouraging cross-cultural dialogue.

4.6. The OpenLang MOOC

The OpenLang MOOC plays a key role in supporting both teachers and learners to engage with open educational practices and language resource creation. While its original format combines instructional videos, quizzes, and discussion forums, the structure is linear and largely uniform for all participants. Generative AI offers the opportunity to transform the MOOC into a personalised and adaptive learning experience.
AI can generate adaptive learning sequences that respond to a participant’s prior knowledge and teaching context. For instance, a teacher interested in adapting OERs for secondary education can receive tailored examples, case studies, and practical exercises relevant to that domain. Participants can also interact with AI tutors that provide instant formative feedback on assignments, such as evaluating the accessibility of a newly adapted resource or suggesting improvements for classroom implementation.

4.7. Personal Dashboard

The personal dashboard displays statistics on completed activities, earned badges, and engagement metrics of individual learners. With Generative AI integration, the dashboard can evolve into an intelligent learning coach. AI analytics can interpret performance data to generate personalised insights, highlighting areas of progress and suggesting next steps. For instance, a learner who frequently struggles with listening comprehension can receive recommendations of relevant OERs. Similarly, AI can alert learners to community discussions relevant to their learning goals or recommend tandem partners with complementary language strengths. For teachers, the dashboard can provide class-level analytics that reveal common challenges and inform differentiated instruction.
The pedagogical power of this enhancement lies in the transformation of raw data into actionable feedback. Learners can be empowered to make informed decisions about their own progress, while educators gain a clearer overview of learner needs. This can transform the dashboard into a tool for reflection, self-regulation, and continuous improvement.

5. Content Adaptation Architecture

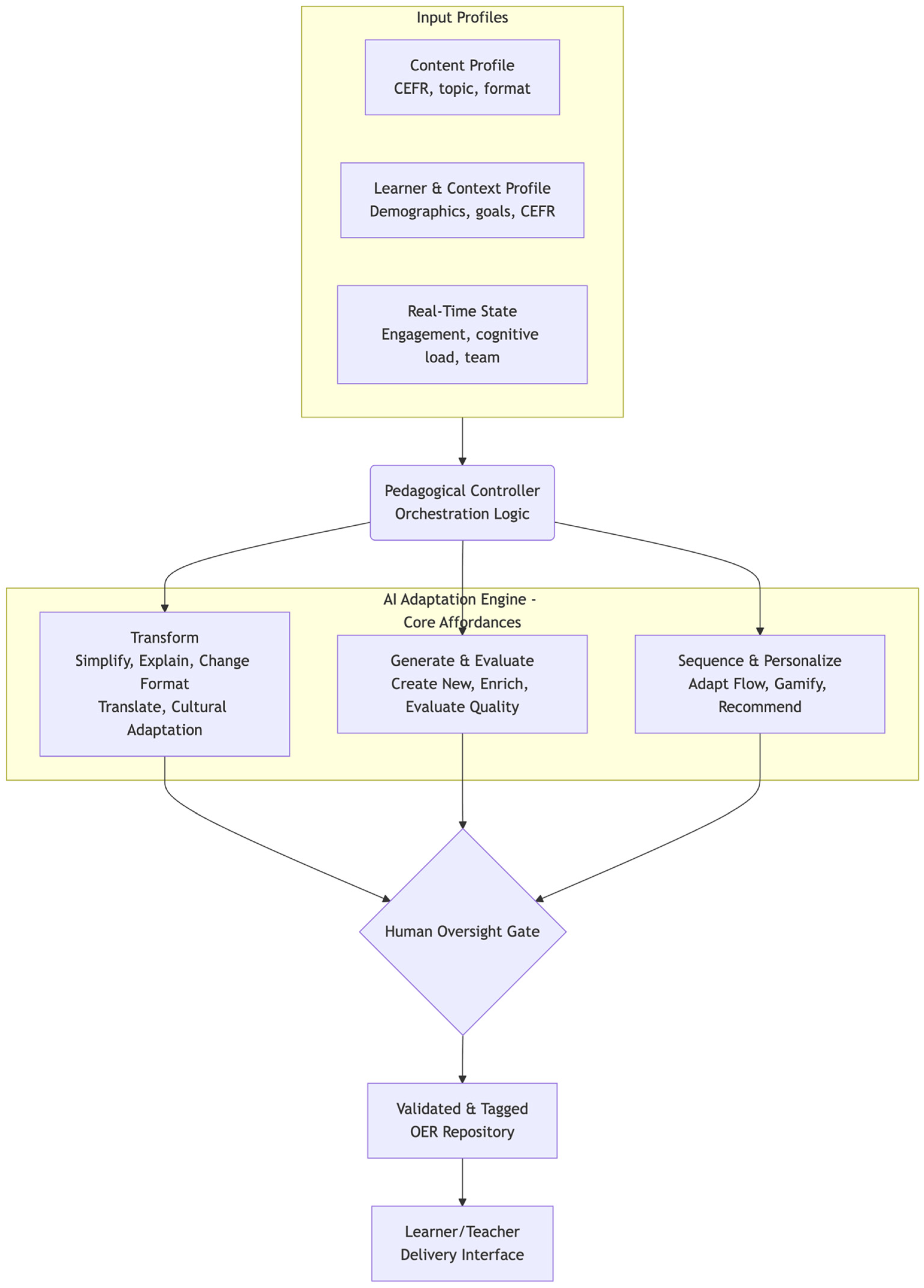
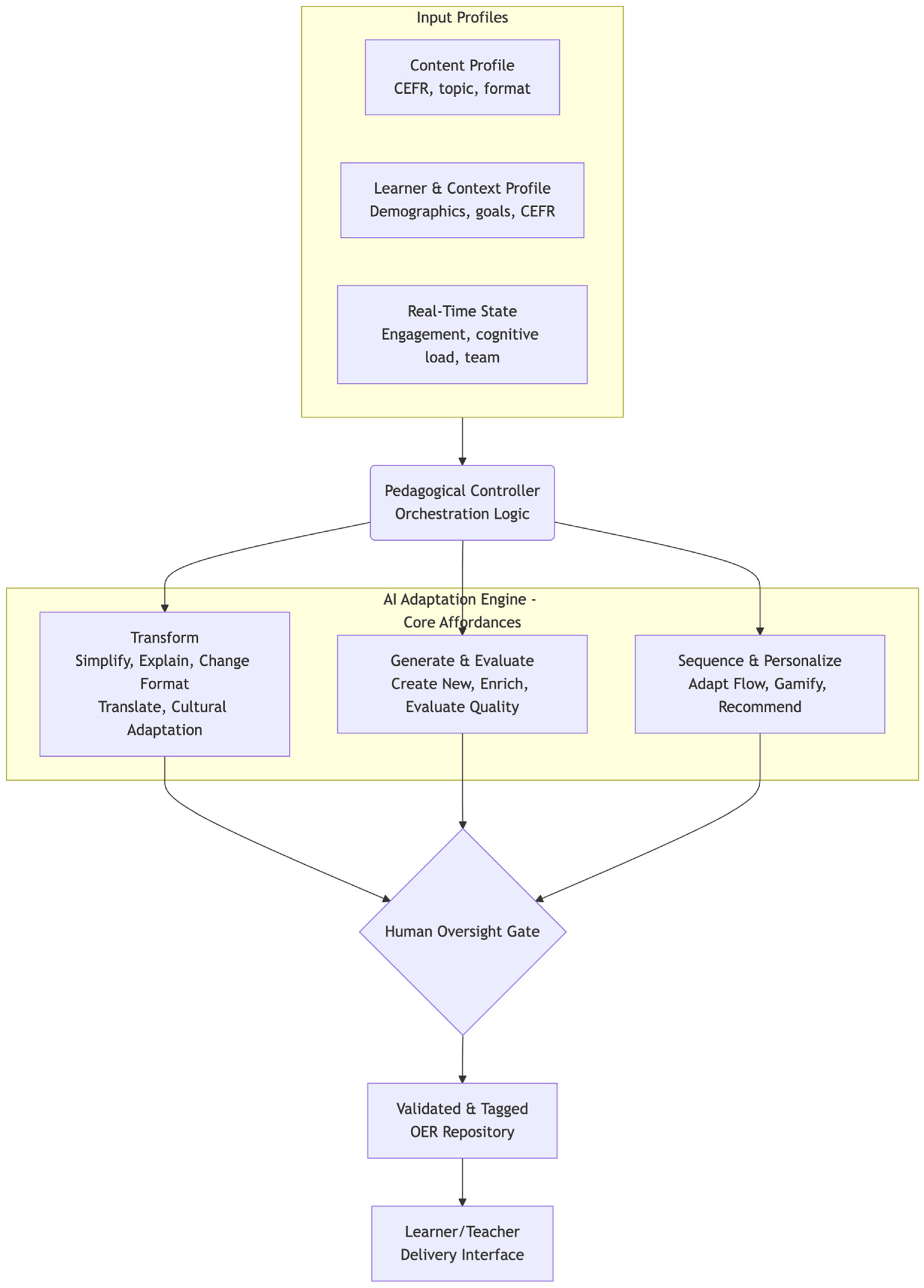
The pedagogical and functional enhancements described in the previous sections require an underlying technical architecture capable of supporting highly personalised, context-aware, and ethically governed AI interactions. To operationalise these innovations, the AI-enhanced OpenLang Network platform incorporates an AI-powered content adaptation architecture that can dynamically transform, generate, and evaluate learning materials in response to diverse learner needs and real-time learning states. This architecture is shown in Figure 3 and provides the infrastructural backbone that enables adaptive OERs, personalised learning pathways, conversational practice, and intelligent feedback mechanisms to function in a coherent, scalable, and pedagogically aligned manner.
As shown in Figure 3, the process starts by feeding three key information streams into the Pedagogical Controller: The Content Profile (what we have), the Learner Profile (who it’s for), and their Real-Time State (how they are doing right now). The Controller acts as a master chef, using these inputs to decide the best “recipe” for the learner. It then calls upon the AI Adaptation Engine to perform specific tasks, which are grouped into three core areas:
  • Transform: Changing existing content (e.g., simplifying text, translating, converting to a video script).
  • Generate & Evaluate: Creating new exercises from scratch, adding cultural notes, or checking content quality.
  • Sequence & Personalise: Designing the learning journey by adapting the order of activities, adding game-like elements, or selecting the perfect next resource.
All AI-generated content must pass through a crucial Human Oversight Gate, where a teacher reviews and approves it. This ensures the material is accurate and pedagogically sound before it is stored in the repository and finally served to the learner.

6. Deployment and Evaluation Plan

The AI-enhanced OpenLang Network platform will be deployed according to the following plan:
Phase 1: Pilot Integration: A limited set of AI services (e.g., conversational tutor, OER adapter) will be deployed on a staging server. A pilot group of language teachers and students from partner universities will be invited for a 3-month testing period.
Phase 2: Feedback & Iteration: User feedback, system performance, and accuracy metrics will be collected. The AI models and platform interface will be refined based on this data to address issues and improve usability.
Phase 3: Full Rollout & Monitoring: The enhanced platform will be launched publicly. Continuous monitoring for performance, user adoption, and ethical KPIs (bias, explainability) will be established, with a dedicated support team for user inquiries.
The platform will be validated by a panel of certified language experts, who will rate AI-generated content and feedback for linguistic accuracy, cultural appropriateness, and pedagogical value. Concurrently, psychometric analysis will be applied to user performance data from AI-powered tests and activities to statistically evaluate the reliability, validity, and fairness of the assessments across different learner demographics. This combined method ensures both qualitative expert judgment and quantitative measurement of the platform’s educational effectiveness.
The evaluation will employ a rigorous mixed-method design combining quantitative performance measures, learning analytics, and qualitative user experience data to assess the pedagogical, technical, and ethical effectiveness of the AI-enhanced OpenLang Network platform. Quantitative evaluation will focus on measurable learning gains through pre- and post-pilot CEFR-aligned proficiency tests covering reading, writing, listening, and speaking. To ensure sufficient statistical power, a priori power analysis will be conducted using expected effect sizes derived from comparable CALL interventions. This analysis will determine the minimum required sample size to detect meaningful improvements in proficiency. To enhance the robustness of statistical inference, the sampling strategy will include stratification by target language and CEFR proficiency level, ensuring that the evaluation captures differential impacts across linguistic backgrounds and learning stages.
User engagement will be assessed through detailed platform analytics, including login frequency, session duration, patterns of feature usage, and interactions with AI-driven elements such as adaptive OERs, conversational tutors, and AI-generated recommendations. These behavioural data will provide insight into how learners navigate the adaptive environment and which components contribute most strongly to sustained participation. Because longitudinal studies often face participant drop-off, the evaluation design incorporates attrition handling strategies, including deliberate oversampling at recruitment and targeted retention strategies, such as scheduled reminders, optional micro-certifications, and personalised progress prompts, to ensure adequate sample continuity and representation across all strata.
Complementing the quantitative data, qualitative insights will be collected through surveys, structured interviews, and focus groups involving both learners and teachers. These instruments will explore perceptions of usability, pedagogical value, motivational impact, and trust in AI-mediated feedback. Additional methods, such as think-aloud protocols and learner diary studies, may be used with smaller subsamples to capture fine-grained interactional and affective responses to AI features. Ethical dimensions, including perceived transparency, fairness, and data security, will be explicitly examined through targeted survey items and interview prompts. Cross-analysis of engagement, learning outcomes, and perceptions across demographic variables and proficiency levels will help identify potential inequities related to AI performance or user experience.

7. Risks and Mitigation Strategies

The integration of Generative AI into the OpenLang Network platform introduces a range of risks that must be carefully managed to ensure that the platform remains fair, transparent, secure, and educationally sound. This section outlines the key risks associated with AI-enhanced language learning and presents mitigation strategies and indicators for monitoring their impact over time.
A significant risk concerns bias in AI training data and outputs, which can perpetuate stereotypes or produce inaccurate or exclusionary content, particularly for less-resourced languages. Such biases may manifest not only in generated dialogues, feedback accuracy, or cultural references but also in the misrecognition of diverse dialects and accents during speech-based interactions. To mitigate these risks, the platform should incorporate mechanisms for users to flag problematic outputs, supported by regular algorithmic audits and the use of diverse, high-quality multilingual training datasets. In addition, robustness should be strengthened through multilingual fine-tuning on dialect-sensitive corpora and the adoption of noise-tolerant speech recognition models that better accommodate regional variation, heritage speakers, and non-native pronunciation patterns. These strategies can help ensure that AI-mediated feedback is equitable and accurate across different linguistic communities. Key performance indicators (KPIs), such as user-reported error rates, phoneme-level recognition discrepancies, and the analysis of output disparities across languages and dialect groups, can help track improvements, identify emerging issues, and guide iterative model refinement.
A second challenge is the lack of transparency that often accompanies AI-driven recommendations and feedback. If learners and teachers do not understand why a particular resource, correction, or learning path is suggested, trust in the system may be undermined. To address this, the platform should include explainability features, such as “Why this recommendation?” prompts, and offer clear, accessible explanations of how AI-generated feedback is derived. Teacher dashboards should also feature override options and trace logs for all AI-generated actions. AI literacy support materials can further empower users to interpret AI outputs critically, while survey-based KPIs can help monitor perceived transparency.
The platform must also guard against data privacy and security risks, given that sensitive learner data, including performance analytics and conversational inputs, may be processed by AI tools. Strong adherence to GDPR principles, the use of EU-based servers, encryption in transit and at rest, and routine security testing form the core of the mitigation strategy for this risk. Security incident tracking and regular third-party penetration tests can provide ongoing assurance of system integrity.
Related to privacy is the risk of loss of data ownership and control, where users may feel uncertain about how their personal information and contributions are used. To counter this, the platform should provide clear explanations of data usage practices, alongside granular user controls that allow individuals to opt in or out of specific data processing activities. KPIs such as comprehension of data policies and dashboard usage patterns can help assess the adequacy of these measures.
Another significant concern is academic integrity, particularly the possibility that learners may rely on AI to generate assignments or responses that they later submit as their own. To mitigate this, the platform should incorporate integrity checks, including AI-output detection tools for teacher dashboards, and emphasise learning activities that require personal reflection and contextual knowledge. Monitoring atypical response patterns and integrity tool reports can provide insight into the extent of the issue.
Risks also arise in relation to equity and inclusivity, as AI features might inadvertently exclude learners with limited digital skills, unstable connectivity, or disabilities. Ensuring that all AI features remain free, designing low-bandwidth alternatives, and maintaining accessibility standards can help support equitable participation. Usage metrics disaggregated by demographic variables can provide valuable insight into potential disparities.
The introduction of AI conversational agents poses the risk of over-reliance on AI and a decline in meaningful human interaction, which is central to intercultural language learning. To address this, the platform should position AI as a supplementary practice partner rather than a substitute for human communication. The platform should actively prompt learners to transition from AI practice to human tandem exchanges and highlight opportunities for interpersonal collaboration. KPIs such as the ratio of human-to-AI interactions and user perceptions of social connectedness can help ensure that human engagement remains central to the learning experience.
A further concern relates to the environmental impact of Generative AI, particularly the energy consumption associated with large-scale model training and frequent inference requests. To mitigate this, the platform should prioritise the use of energy-efficient AI models, implement caching strategies to reduce redundant computations, and rely on EU-based data centres that comply with high environmental performance standards. Additionally, lightweight on-device processing should be used where pedagogically appropriate, limiting unnecessary server calls. KPIs such as total compute usage, model inference frequency, and estimated carbon emissions per learner journey can support ongoing monitoring, ensuring that environmental sustainability remains an integral dimension of responsible AI adoption.

8. Pedagogical and Ethical Implications

The integration of Generative AI into the OpenLang Network platform represents not only a technological innovation but also a transformation in the pedagogical approach of the platform. The enhancements described in this paper collectively signal a shift toward adaptive and co-creative models of learning. By embedding AI capabilities across the platform’s language learning services, the OpenLang Network platform can evolve into a dynamic environment where learners, teachers, and the community co-construct knowledge through continuous interaction.
From a pedagogical perspective, this development exemplifies a broader movement toward learner-centred adaptivity. AI-powered placement tests and dashboards can transform assessment and feedback from summative procedures into ongoing formative dialogue, empowering learners to take greater control of their progress. The integration of conversational AI agents and adaptive OERs extends the learning process beyond the confines of scheduled instruction, enabling ubiquitous, personalised practice. These advances align with constructivist and connectivist theories of learning, in which knowledge is built through interaction, reflection, and contextual engagement.
The discussion around the sustainability of the platform should also move beyond technical longevity to encompass pedagogical, social, and ethical sustainability. This recognises that the enduring value of the AI-enhanced platform lies not only in its infrastructure but in its capacity to foster meaningful, inclusive, and responsible learning. Pedagogical sustainability is strengthened through the adaptability and generativity of AI-powered content, which allows learning materials to evolve in step with pedagogical innovation and diverse learner needs. By enabling teachers and learners to co-create, adapt, and personalise open resources, Generative AI can support a participatory and reflective learning culture that renews itself over time. This ongoing cycle of creation and adaptation ensures that the platform remains responsive to emerging educational contexts, sustaining relevance across languages, disciplines, and learning communities.
Social sustainability is equally important, reflecting a commitment to inclusivity, diversity, and intercultural understanding. Through multilingual AI support and automatic translation, the platform can lower barriers for learners who might otherwise be excluded due to linguistic or geographical constraints. By enabling communication across languages and fostering dialogue among learners from varied cultural backgrounds, the platform can promote empathy, collaboration, and a sense of belonging within a global learning community. The ability of AI to personalise learning pathways and recommend accessible resources further contributes to equity of participation, ensuring that all learners, regardless of prior experience or digital competence, can benefit from sustained engagement.
Finally, ethical sustainability introduces a set of complex but essential responsibilities. The use of Generative AI in education demands rigorous attention to data protection, algorithmic bias, and transparency in decision-making processes. Ethical sustainability requires that AI systems operate within clear boundaries of accountability, where learners understand how their data are collected, used, and safeguarded. Equally, it entails ensuring that AI-generated outputs are reliable, traceable, and appropriately labelled, enabling users to engage with them critically. In this way, sustainability extends beyond technological endurance to encompass the ongoing cultivation of trust, fairness, and human agency in AI-mediated learning.

9. Conclusions and Future Work

The integration of Generative AI into the OpenLang Network platform marks an evolution in the design and sustainability of this online language learning environment. Building on a robust foundation of openness, interoperability, and community support, the AI-enhanced platform aims to redefine how learners, teachers, and institutions engage with language education. This evolution demonstrates that Generative AI can serve not only as a technological enhancement but as a catalyst for pedagogical innovation. Additionally, the case of the OpenLang Network platform illustrates how the role of learners can shift from passive consumers of educational resources to active co-creators of knowledge, while educators can gain new capacities for resource adaptation, data-informed practice, and engagement with diverse learner populations.
The next steps of this work will involve piloting the AI-enhanced OpenLang Network platform across higher education institutions in Europe, focusing on diverse learner populations and linguistic contexts. These pilots will provide empirical evidence on the effectiveness of AI-mediated learning in improving language proficiency, learner engagement, and intercultural competence. Further research is also required to address the ethical, pedagogical, and cultural implications of AI in multilingual learning contexts. This includes exploring transparency and explainability in AI-generated recommendations, assessing the risks of linguistic bias in large language models, and ensuring equitable access for learners across linguistic and socioeconomic divides. Collaboration with language educators and policymakers will be crucial in developing frameworks for responsible AI adoption in education that respect privacy, inclusivity, and academic integrity.

Author Contributions

Writing—original draft preparation, all authors; writing—review and editing, A.M., M.P. and A.A.E.; funding acquisition, A.M., M.P. and A.A.E. All authors have read and agreed to the published version of the manuscript.

Funding

This research has received funding from the European Union’s Erasmus+ programme under grant agreement 2018-1-EL01-KA203-047967 (OpenLang Network).

Data Availability Statement

No new data were created or analyzed in this study. Data sharing is not applicable to this article.

Conflicts of Interest

The authors declare no conflicts of interest.

References

  1. European Commission. Erasmus+ Annual Report 2023; European Commission: Brussels, Belgium, 2024. [Google Scholar]
  2. Reverdito, G.; St. John, S.K. Breaking the language barriers: Free movement and language learning in the European community. In Education and Public Policy in the European Union: Crossing Boundaries; Springer: Berlin/Heidelberg, Germany, 2019; pp. 111–147. [Google Scholar]
  3. Mikroyannidis, A.; Perifanou, M.; Economides, A.; Giordano, A. The OpenLang Network Platform: Building a European Community of Language Learners and Teachers. In Proceedings of the 23rd International Conference on Interactive Collaborative Learning (ICL 2020), Tallinn, Estonia, 23–25 September 2020. [Google Scholar]
  4. Mikroyannidis, A.; Perifanou, M.; Economides, A.A. Developing a Sustainable Online Platform for Language Learning across Europe. Computers 2023, 12, 140. [Google Scholar] [CrossRef]
  5. Kukulska-Hulme, A.; Viberg, O. Mobile collaborative language learning: State of the art. Br. J. Educ. Technol. 2018, 49, 207–218. [Google Scholar] [CrossRef]
  6. Su, F.; Zou, D. Technology-enhanced collaborative language learning: Theoretical foundations, technologies, and implications. Comput. Assist. Lang. Learn. 2022, 35, 1754–1788. [Google Scholar] [CrossRef]
  7. Zhang, R.; Zou, D. Types, purposes, and effectiveness of state-of-the-art technologies for second and foreign language learning. Comput. Assist. Lang. Learn. 2022, 35, 696–742. [Google Scholar] [CrossRef]
  8. Bradáč, V.; Smolka, P. Personalised English language education through an e-learning platform. In Proceedings of the Asian Conference on Intelligent Information and Database Systems, Phuket, Thailand, 23–26 March 2020; pp. 517–526. [Google Scholar]
  9. Dörnyei, Z. Innovations and Challenges in Language Learning Motivation; Routledge: London, UK, 2020. [Google Scholar]
  10. Chrysafiadi, K.; Troussas, C.; Virvou, M. Personalised instructional feedback in a mobile-assisted language learning application using fuzzy reasoning. Int. J. Learn. Technol. 2022, 17, 53–76. [Google Scholar] [CrossRef]
  11. Perifanou, M.; Economides, A.A. The OPENLang Network pedagogical framework: Designing an open and collaborative language learning environment for Erasmus+ KA1 mobility participants. In Learning and Collaboration Technologies: New Challenges and Learning Experiences, Proceedings of the 8th International Conference, LCT 2021, Held as Part of the 23rd HCI International Conference, HCII 2021, Virtual Event, 24–29 July 2021; Springer: Cham, Switzerland, 2021; Part I; pp. 140–160. [Google Scholar]
  12. Bárcena, E.; Martín-Monje, E. Introduction. LMOOCs: An emerging field. In LMOOCs: Providing Learning, Transcending Boundaries; Cambridge University Press: Cambridge, UK, 2014; pp. 1–15. [Google Scholar]
  13. Chong, S.W.; Khan, M.A.; Reinders, H. A critical review of design features of LMOOCs. Comput. Assist. Lang. Learn. 2022, 37, 389–409. [Google Scholar] [CrossRef]
  14. Shortt, M.; Tilak, S.; Kuznetcova, I.; Martens, B.; Akinkuolie, B. Gamification in mobile-assisted language learning: A systematic review of Duolingo literature from public release of 2012 to early 2020. Comput. Assist. Lang. Learn. 2021, 36, 517–554. [Google Scholar] [CrossRef]
  15. Loewen, S.; Crowther, D.; Isbell, D.R.; Kim, K.M.; Maloney, J.; Miller, Z.F.; Rawal, H. Mobile-assisted language learning: A Duolingo case study. ReCALL 2019, 31, 293–311. [Google Scholar] [CrossRef]
  16. Mousavinasab, E.; Zarifsanaiey, N.; R. Niakan Kalhori, S.; Rakhshan, M.; Keikha, L.; Ghazi Saeedi, M. Intelligent tutoring systems: A systematic review of characteristics, applications, and evaluation methods. Interact. Learn. Environ. 2021, 29, 142–163. [Google Scholar] [CrossRef]
  17. Gozalo-Brizuela, R.; Garrido-Merchan, E.C. ChatGPT is not all you need. A State of the Art Review of large Generative AI models. arXiv 2023, arXiv:2301.04655. [Google Scholar] [CrossRef]
  18. Li, Y.; Zhou, X.; Yin, H.-B.; Chiu, T.K. Design language learning with artificial intelligence (AI) chatbots based on activity theory from a systematic review. Smart Learn. Environ. 2025, 12, 24. [Google Scholar] [CrossRef]
  19. Kohnke, L.; Zou, D.; Su, F. Exploring the potential of GenAI for personalised English teaching: Learners’ experiences and perceptions. Comput. Educ. Artif. Intell. 2025, 8, 100371. [Google Scholar] [CrossRef]
  20. Yu, H.; Guo, Y.; Yang, H.; Zhang, W.; Dong, Y. Can ChatGPT revolutionize language learning? Unveiling the power of AI in multilingual education through user insights and pedagogical impact. Eur. J. Educ. 2025, 60, e12749. [Google Scholar] [CrossRef]
  21. Karataş, F.; Abedi, F.Y.; Ozek Gunyel, F.; Karadeniz, D.; Kuzgun, Y. Incorporating AI in foreign language education: An investigation into ChatGPT’s effect on foreign language learners. Educ. Inf. Technol. 2024, 29, 19343–19366. [Google Scholar] [CrossRef]
  22. Kamali, J.; Alpat, M.F.; Bozkurt, A. AI ethics as a complex and multifaceted challenge: Decoding educators’ AI ethics alignment through the lens of activity theory. Int. J. Educ. Technol. High. Educ. 2024, 21, 62. [Google Scholar] [CrossRef]
  23. Mouta, A.; Pinto-Llorente, A.M.; Torrecilla-Sánchez, E.M. Uncovering blind spots in education ethics: Insights from a systematic literature review on artificial intelligence in education. Int. J. Artif. Intell. Educ. 2024, 34, 1166–1205. [Google Scholar] [CrossRef]
  24. Kamila, M.K.; Jasrotia, S.S. Ethical issues in the development of artificial intelligence: Recognizing the risks. Int. J. Ethics Syst. 2025, 41, 45–63. [Google Scholar] [CrossRef]
  25. Stahl, B.C.; Eke, D. The ethics of ChatGPT–Exploring the ethical issues of an emerging technology. Int. J. Inf. Manag. 2024, 74, 102700. [Google Scholar] [CrossRef]
  26. Mikroyannidis, A.; Ekuban, A.; Kwarteng, J.; Domingue, J. Best Practices for the Responsible Adoption of Generative AI in Higher Education. Proceedings 2025, 114, 6. [Google Scholar] [CrossRef]
Figure 1. Overview of the language learning services provided by the OpenLang Network platform as presented on its homepage.
Figure 1. Overview of the language learning services provided by the OpenLang Network platform as presented on its homepage.
Computers 14 00546 g001
Figure 2. Conceptual framework of the AI-enhanced OpenLang Network platform.
Figure 2. Conceptual framework of the AI-enhanced OpenLang Network platform.
Computers 14 00546 g002
Figure 3. Architecture for AI-powered content adaptation.
Figure 3. Architecture for AI-powered content adaptation.
Computers 14 00546 g003
Table 1. The pedagogical innovations of the AI-enhanced OpenLang Network platform in comparison with existing language learning systems.
Table 1. The pedagogical innovations of the AI-enhanced OpenLang Network platform in comparison with existing language learning systems.
FeatureAI-Enhanced OpenLang Network PlatformComputer-Assisted Language Learning (CALL)Language MOOCs (LMOOCs)Mobile-Assisted Language Learning (MALL)
PersonalisationDynamic pathways based on continuous AI analysis of performance.Limited pre-set adaptive sequences [8].One-size-fits-all linear course structure [13].Static skill trees; limited personalisation beyond linear progression.
Feedback & AssessmentDiagnostic, open-ended placement tests with formative feedback reports.Mostly corrective, multiple-choice feedback [10].Automated quizzes; minimal personalised feedback.Binary correct/incorrect feedback on vocabulary/grammar [15].
InteractivityAI conversational partners with role-play and real-time adaptation.Scripted dialogues with limited branches.Peer-to-peer forums with low guaranteed interactivity.Gamified interactions with predefined content [14].
Resource AdaptabilityAI-generated & remixed OERs adapted to CEFR levels in real-time.Static, pre-authored content repositories.Fixed, non-adaptable video and text resources.Closed, non-modifiable content library.
Disclaimer/Publisher’s Note: The statements, opinions and data contained in all publications are solely those of the individual author(s) and contributor(s) and not of MDPI and/or the editor(s). MDPI and/or the editor(s) disclaim responsibility for any injury to people or property resulting from any ideas, methods, instructions or products referred to in the content.

Share and Cite

MDPI and ACS Style

Mikroyannidis, A.; Perifanou, M.; Economides, A.A. Enhancing Language Learning with Generative AI: The Case of the OpenLang Network Platform. Computers 2025, 14, 546. https://doi.org/10.3390/computers14120546

AMA Style

Mikroyannidis A, Perifanou M, Economides AA. Enhancing Language Learning with Generative AI: The Case of the OpenLang Network Platform. Computers. 2025; 14(12):546. https://doi.org/10.3390/computers14120546

Chicago/Turabian Style

Mikroyannidis, Alexander, Maria Perifanou, and Anastasios A. Economides. 2025. "Enhancing Language Learning with Generative AI: The Case of the OpenLang Network Platform" Computers 14, no. 12: 546. https://doi.org/10.3390/computers14120546

APA Style

Mikroyannidis, A., Perifanou, M., & Economides, A. A. (2025). Enhancing Language Learning with Generative AI: The Case of the OpenLang Network Platform. Computers, 14(12), 546. https://doi.org/10.3390/computers14120546

Note that from the first issue of 2016, this journal uses article numbers instead of page numbers. See further details here.

Article Metrics

Back to TopTop