Enhancing Solar Power Efficiency: Smart Metering and ANN-Based Production Forecasting †
Abstract
1. Introduction
1.1. Background and Significance
1.2. Research Objectives
2. Related Work
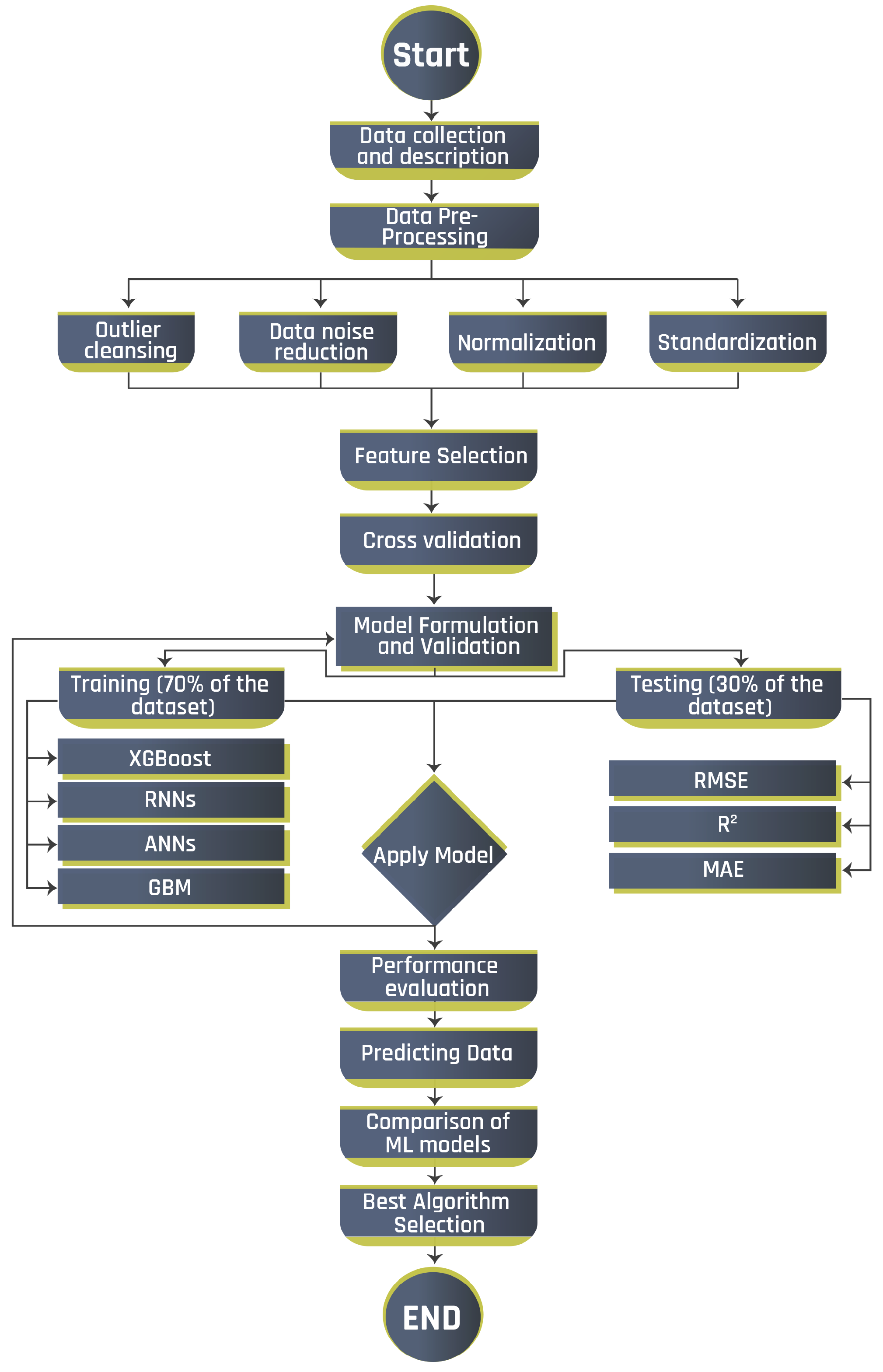
3. Materials and Methods
3.1. PVSYST Overview
3.2. Description of the Study Area
3.3. Monitoring of Energy Production
3.3.1. Data Acquisition and Processing
- Data Resolution: Energy produced was recorded every 10 min, capturing the power output from the solar panels with a high level of granularity. This resolution allows for a detailed analysis of production patterns throughout the day.
- Nature of the Data: Energy produced represents the electrical output (in kilowatt hours) generated by the solar panels. It is a direct measure of the system’s performance under varying environmental conditions. This energy is highly correlated with the temperature, as shown in Figure 6.
3.3.2. Artificial Neural Networks
3.3.3. Recurrent Neural Networks
3.3.4. Extreme Gradient Boosting: XGBoost
3.3.5. Gradient Boosting Machine: GBM
3.3.6. Scikit-Learn
3.3.7. Mean Absolute Error
3.3.8. Root Mean Square Error
3.3.9. R-Squared
4. Results and Discussion
4.1. Simulation Results
4.2. MySQL
5. Conclusions and Future Work
Author Contributions
Funding
Institutional Review Board Statement
Informed Consent Statement
Data Availability Statement
Conflicts of Interest
Abbreviations
| AI | Artificial intelligence |
| ANN | Artificial neural network |
| IRENA | International Renewable Energy Agency |
| CNN | Convolutional neural network |
| DER | Distributed Energy Resources |
| DL | Deep learning |
| GBM | Gradient boosting machine |
| IoT | Internet of Things |
| kW | Kilowatt |
| kWh | Kilowatt hour |
| MAE | Mean absolute error |
| ML | Machine learning |
| NumPy | Numerical Python |
| PCB | Printed circuit board |
| PVS | Photovoltaic system |
| R2 | R-squared |
| RMSE | Root mean square error |
| Sklearn | Scikit-learn |
| XGBoost | Extreme gradient boosting |
References
- Swastika, A.C.; Pramudita, R.; Hakimi, R. IoT-based smart grid system design for smart home. In Proceedings of the 2017 3rd International Conference on Wireless and Telematics (ICWT), Palembang, Indonesia, 27–28 July 2017; pp. 49–53. [Google Scholar] [CrossRef]
- Almonacid-Olleros, G.; Almonacid, G.; Fernandez-Carrasco, J.I.; Espinilla-Estevez, M.; Medina-Quero, J. A New Architecture Based on IoT and Machine Learning Paradigms in Photovoltaic Systems to Nowcast Output Energy. Sensors 2020, 20, 4224. [Google Scholar] [CrossRef] [PubMed]
- Davoody-Beni, Z.; Sheini-Shahvand, N.; Shahinzadeh, H.; Moazzami, M.; Shaneh, M.; Gharehpetian, G.B. Application of IoT in Smart Grid: Challenges and Solutions. In Proceedings of the 2019 5th Iranian Conference on Signal Processing and Intelligent Systems (ICSPIS), Shahrood, Iran, 18–19 December 2019; pp. 1–8. [Google Scholar] [CrossRef]
- Barrera, J.M.; Reina, A.; Maté, A.; Trujillo, J.C. Solar Energy Prediction Model Based on Artificial Neural Networks and Open Data. Sustainability 2020, 12, 6915. [Google Scholar] [CrossRef]
- Lo Brano, V.; Ciulla, G.; Di Falco, M. Artificial Neural Networks to Predict the Power Output of a PV Panel. Int. J. Photoenergy 2014, 2014, e193083. [Google Scholar] [CrossRef]
- Sivagamasundari, S.; Rayudu, M.S. IoT based solar panel fault and maintenance detection using decision tree with light gradient boosting. Meas Sens. 2023, 27, 100726. [Google Scholar] [CrossRef]
- Andagoya-Alba, L.D.; Osorio, H.; Paredes, E.; Jacome, F. Real-Time Fault Identification of Photovoltaic Systems Based on Remote Monitoring with IoT. Int. J. Electr. Comput. Eng. Syst. 2024, 15, 225–234. [Google Scholar] [CrossRef]
- Li, J.; Herdem, M.S.; Nathwani, J.; Wen, J.Z. Methods and applications for Artificial Intelligence, Big Data, Internet of Things, and Blockchain in smart energy management. Energy AI 2023, 11, 100208. [Google Scholar] [CrossRef]
- Ahmad, T.; Zhang, D.; Huang, C.; Zhang, H.; Dai, N.; Song, Y.; Chen, H. Artificial intelligence in sustainable energy industry: Status Quo, challenges and opportunities. J. Clean. Prod. 2021, 289, 125834. [Google Scholar] [CrossRef]
- Ledmaoui, Y.; Fahli, A.E.; Elmaghraoui, A.; Aroussi, M.E.; Saadane, R.; Chebak, A. Optimizing Solar Power Generation: Real-time IoT Monitoring and ANN-Based Production Forecasting. In Proceedings of the 2023 5th Global Power, Energy and Communication Conference (GPECOM), Cappadocia, Turkiye, 14–16 June 2023; pp. 536–541. [Google Scholar] [CrossRef]
- Ang, T.Z.; Salem, M.; Kamarol, M.; Das, H.S.; Nazari, M.A.; Prabaharan, N. A comprehensive study of renewable energy sources: Classifications, challenges and suggestions. Energy Strategy Rev. 2022, 43, 100939. [Google Scholar] [CrossRef]
- Kalay, M.Ş.; Kılıç, B.; Sağlam, Ş. Systematic review of the data acquisition and monitoring systems of photovoltaic panels and arrays. Solar Energy 2022, 244, 47–64. [Google Scholar] [CrossRef]
- Wai, R.J.; Lai, P.X. Design of Intelligent Solar PV Power Generation Forecasting Mechanism Combined with Weather Information under Lack of Real-Time Power Generation Data. Energies 2022, 15, 3838. [Google Scholar] [CrossRef]
- Sepúlveda-Oviedo, E.H.; Travé-Massuyès, L.; Subias, A.; Pavlov, M.; Alonso, C. Fault diagnosis of photovoltaic systems using artificial intelligence: A bibliometric approach. Heliyon 2023, 9, e21491. [Google Scholar] [CrossRef] [PubMed]
- Olorunfemi, B.O.; Ogbolumani, O.A.; Nwulu, N. Solar Panels Dirt Monitoring and Cleaning for Performance Improvement: A Systematic Review on Smart Systems. Sustainability 2022, 14, 10920. [Google Scholar] [CrossRef]
- Ansari, S.; Ayob, A.; Lipu, M.S.H.; Saad, M.H.M.; Hussain, A. A Review of Monitoring Technologies for Solar PV Systems Using Data Processing Modules and Transmission Protocols: Progress, Challenges and Prospects. Sustainability 2021, 13, 8120. [Google Scholar] [CrossRef]
- Tealab, A. Time series forecasting using artificial neural networks methodologies: A systematic review. Future Comput. Inform. J. 2018, 3, 334–340. [Google Scholar] [CrossRef]
- Oukennou, A.; Berrar, A.; Belbhar, I.; Hamri, N.E. Low Cost IoT System for Solar Panel Power Monitoring. In Colloque sur les Objets et systèmes Connectés; Institut Universitaire de Technologie d’Aix-Marseille (France): Casablanca, Morocco, 2019. [Google Scholar]
- Ali, M.A.; Elsayed, A.; Elkabani, I.; Akrami, M.; Youssef, M.E.; Hassan, G.E. Optimizing Artificial Neural Networks for the Accurate Prediction of Global Solar Radiation: A Performance Comparison with Conventional Methods. Energies 2023, 16, 6165. [Google Scholar] [CrossRef]
- Gutiérrez, L.; Patiño, J.; Duque-Grisales, E. A Comparison of the Performance of Supervised Learning Algorithms for Solar Power Prediction. Energies 2021, 14, 4424. [Google Scholar] [CrossRef]
- El Maghraoui, A.; Ledmaoui, Y.; Laayati, O.; El Hadraoui, H.; Chebak, A. Smart Energy Management: A Comparative Study of Energy Consumption Forecasting Algorithms for an Experimental Open-Pit Mine. Energies 2022, 15, 4569. [Google Scholar] [CrossRef]
- Maghraoui, A.E.; Hammouch, F.E.; Ledmaoui, Y.; Chebak, A. Smart Energy Management System: A Comparative Study of Energy Consumption Prediction Algorithms for a Hotel Building. In Proceedings of the 2022 4th Global Power, Energy and Communication Conference (GPECOM), Cappadocia, Turkey, 14–17 June 2022; pp. 529–534. [Google Scholar] [CrossRef]
- Priharti, W.; Rosmawati, A.F.K.; Wibawa, I.P.D. IoT based photovoltaic monitoring system application. J. Phys. Conf. Ser. 2019, 1367, 012069. [Google Scholar] [CrossRef]
- Poti, K.D.; Naidoo, R.M.; Mbungu, N.T.; Bansal, R.C. Intelligent solar photovoltaic power forecasting. Energy Rep. 2023, 9, 343–352. [Google Scholar] [CrossRef]
- Ledmaoui, Y.; El Maghraoui, A.; El Aroussi, M.; Saadane, R.; Chebak, A.; Chehri, A. Forecasting solar energy production: A comparative study of machine learning algorithms. Energy Rep. 2023, 10, 1004–1012. [Google Scholar] [CrossRef]
- Abdallah, F.S.M.; Abdullah, M.N.; Musirin, I.; Elshamy, A.M. Intelligent solar panel monitoring system and shading detection using artificial neural networks. Energy Rep. 2023, 9, 324–334. [Google Scholar] [CrossRef]
- Makkiabadi, M.; Hoseinzadeh, S.; Taghavirashidizadeh, A.; Soleimaninezhad, M.; Kamyabi, M.; Hajabdollahi, H.; Majidi Nezhad, M.; Piras, G. Performance evaluation of solar power plants: A review and a case study. Processes 2021, 9, 2253. [Google Scholar] [CrossRef]
- Mishra, P.R.; Rathore, S.; Jain, V. PVSyst enabled real time evaluation of grid connected solar photovoltaic system. Int. J. Inf. Technol. 2024, 16, 745–752. [Google Scholar] [CrossRef]
- Yadav, P.; Kumar, N.; Chandel, S. Simulation and performance analysis of a 1kWp photovoltaic system using PVsyst. In Proceedings of the 2015 International Conference on Computation of Power, Energy, Information and Communication (ICCPEIC), Chennai, India, 22–23 April 2015; pp. 358–363. [Google Scholar] [CrossRef]
- Siregar, Y.; Hutahuruk, Y.; Suherman. Optimization Design and Simulating Solar PV System Using PVSyst Software. In Proceedings of the 2020 4rd International Conference on Electrical, Telecommunication and Computer Engineering (ELTICOM), Medan, Indonesia, 3–4 September 2020; pp. 219–223. [Google Scholar] [CrossRef]
- Ahmed, R.; Sreeram, V.; Mishra, Y.; Arif, M.D. A review and evaluation of the state-of-the-art in PV solar power forecasting: Techniques and optimization. Renew. Sustain. Energy Rev. 2020, 124, 109792. [Google Scholar] [CrossRef]
- Mahmud, K.; Azam, S.; Karim, A.; Zobaed, S.; Shanmugam, B.; Mathur, D. Machine Learning Based PV Power Generation Forecasting in Alice Springs. IEEE Access 2021, 9, 46117–46128. [Google Scholar] [CrossRef]
- Sweeney, C.; Bessa, R.J.; Browell, J.; Pinson, P. The future of forecasting for renewable energy. Wiley Interdiscip. Rev. Energy Environ. 2020, 9, e365. [Google Scholar] [CrossRef]
- Hong, T.; Pinson, P.; Wang, Y.; Weron, R.; Yang, D.; Zareipour, H. Energy forecasting: A review and outlook. IEEE Open Access J. Power Energy 2020, 7, 376–388. [Google Scholar] [CrossRef]
- Das, U.K.; Tey, K.S.; Seyedmahmoudian, M.; Mekhilef, S.; Idris, M.Y.I.; Van Deventer, W.; Horan, B.; Stojcevski, A. Forecasting of photovoltaic power generation and model optimization: A review. Renew. Sustain. Energy Rev. 2018, 81, 912–928. [Google Scholar] [CrossRef]
- Abiodun, O.I.; Jantan, A.; Omolara, A.E.; Dada, K.V.; Mohamed, N.A.; Arshad, H. State-of-the-art in artificial neural network applications: A survey. Heliyon 2018, 4, e00938. [Google Scholar] [CrossRef]
- Das, S.; Tariq, A.; Santos, T.; Kantareddy, S.S.; Banerjee, I. Recurrent neural networks (RNNs): Architectures, training tricks, and introduction to influential research. Mach. Learn. Brain Disord. 2023, 117–138. [Google Scholar]
- Wang, Y.; Pan, Z.; Zheng, J.; Qian, L.; Li, M. A hybrid ensemble method for pulsar candidate classification. Astrophys. Space Sci. 2019, 364, 139. [Google Scholar] [CrossRef]
- Pedregosa, F.; Varoquaux, G.; Gramfort, A.; Michel, V.; Thirion, B.; Grisel, O.; Blondel, M.; Prettenhofer, P.; Weiss, R.; Dubourg, V.; et al. Scikit-learn: Machine Learning in Python. J. Mach. Learn. Res. 2011, 12, 2825–2830. [Google Scholar]
- Eyada, M.M.; Saber, W.; El Genidy, M.M.; Amer, F. Performance Evaluation of IoT Data Management Using MongoDB Versus MySQL Databases in Different Cloud Environments. IEEE Access 2020, 8, 110656–110668. [Google Scholar] [CrossRef]
- Somai, L.; Molnár, L.; Domokos, J. Intelligent IoT Shelf Design and Development. In Proceedings of the 2019 IEEE 19th International Symposium on Computational Intelligence and Informatics and 7th IEEE International Conference on Recent Achievements in Mechatronics, Automation, Computer Sciences and Robotics (CINTI-MACRo), Szeged, Hungary, 14–16 November 2019; pp. 61–64. [Google Scholar] [CrossRef]















| Reference | Year/Citation | Summary of Paper |
|---|---|---|
| [18] | 2019/15 | This paper introduces a low-cost method using Node-Red, an IoT platform, for tracking and monitoring solar panel performance. By analyzing current, voltage, and power parameters, the approach optimizes solar panel output and enhances energy efficiency, facilitating better decisions for installations and maintenance. |
| [19] | 2023/05 | This study, conducted in Iran, focuses on optimizing artificial neural networks (ANNs) for forecasting global solar radiation. The ANN model with three neurons in the hidden layer maintained excellent performance (R2 > 0.97%). |
| [20] | 2021/36 | This paper assesses machine learning models for forecasting photovoltaic power in Colombia and finds that artificial neural networks (ANNs) provide the most accurate predictions, outperforming k-nearest neighbors, linear regression, and support vector machines. The ANN model offers significant improvements in forecasting accuracy, with the lowest RMSE and MAE. |
| [21] | 2022/25 | This paper presents various machine learning algorithms to predict energy consumption in open pit mines. The study compares the performance of four ML algorithms: artificial neural network (ANN), support vector machine (SVM), decision tree (DT), and random forest (RF). The models were evaluated, and the results showed that the random forest algorithm was the most effective model for energy forecasting in this particular case. |
| [22] | 2022/14 | The authors aim to provide machine learning algorithms for predicting hotel energy consumption in Shanghai. The algorithms studied include SVM, ANN, DT, and RF. The study compares these algorithms to find the best fit. They can be used to estimate energy consumption and costs, aiding in finding solutions for reducing energy usage and integrating DER. |
| [23] | 2019/32 | This work presents a system that includes a data gateway, a smartphone application, and data that were accurately collected, with a success rate of 98.49% and submitted to the data gateway. Forecasting energy consumption time series using recurrent neural network in TensorFlow explored various architectural designs and data preprocessing techniques to enhance the accuracy and reliability of the predictions. |
| [24] | 2023/09 | This paper introduces a day-ahead forecasting method for photovoltaic (PV) power plants using numerical weather prediction (NWP) models and plant specifications, integrated with battery storage for optimal control. The approach reduces dependency on conventional power sources and shows promising results with low error metrics and a strong correlation between predicted and observed power outputs. |
| [25] | 2023/27 | This paper presents a comparative study on solar energy production forecasting in Morocco using six machine learning algorithms, with the ANN model proving the most effective. The findings aim to enhance solar energy system optimization and predictive maintenance of photovoltaic systems. |
| [26] | 2023/08 | This paper presents a novel photovoltaic (PV) monitoring system combining artificial neural networks (ANN) for fault detection and an Internet of Things (IoT) platform for real-time data analysis. The system enhances energy generation efficiency and reduces maintenance costs by accurately detecting shading and other faults in PV panels. |
| Month | Temperature (°C) | Irradiation (kWh/M2) | PV_Production (kWh) |
|---|---|---|---|
| January | 11.49 | 0.99 | 18.83 |
| February | 13.25 | 1.79 | 33.10 |
| March | 16.76 | 3.16 | 63.70 |
| April | 18.55 | 4.82 | 102.76 |
| May | 22.33 | 5.94 | 127.32 |
| June | 25.67 | 6.87 | 146.36 |
| July | 29.16 | 6.54 | 137.48 |
| August | 29.39 | 5.37 | 111.77 |
| September | 25.20 | 3.78 | 76.26 |
| October | 22.47 | 2.3 | 43.35 |
| November | 16.16 | 1.16 | 20.83 |
| December | 12.89 | 0.77 | 15.09 |
| Power Required | 24,200 Wc |
|---|---|
| PV modules | 44 panels |
| Power inverter | 22,500 Wac |
| Energy produced | 25,440 kWh/year |
| Specific production | 1051 kWh/kWp/year |
| Performance index (PR) | 79.18% |
| Model | Metric | Validation Set |
|---|---|---|
| RMSE | 18.21 | |
| XGBoost | MAE | 3.44 |
| R2 | 0.4 | |
| RMSE | 18.89 | |
| GBM | MAE | 3.85 |
| R2 | 0.31 | |
| RMSE | 19.88 | |
| RNNs | MAE | 3.83 |
| R2 | 0.06 | |
| RMSE | 15.6 | |
| ANNs | MAE | 3.3 |
| R2 | 0.62 |
Disclaimer/Publisher’s Note: The statements, opinions and data contained in all publications are solely those of the individual author(s) and contributor(s) and not of MDPI and/or the editor(s). MDPI and/or the editor(s) disclaim responsibility for any injury to people or property resulting from any ideas, methods, instructions or products referred to in the content. |
© 2024 by the authors. Licensee MDPI, Basel, Switzerland. This article is an open access article distributed under the terms and conditions of the Creative Commons Attribution (CC BY) license (https://creativecommons.org/licenses/by/4.0/).
Share and Cite
Ledmaoui, Y.; El Fahli, A.; El Maghraoui, A.; Hamdouchi, A.; El Aroussi, M.; Saadane, R.; Chebak, A. Enhancing Solar Power Efficiency: Smart Metering and ANN-Based Production Forecasting. Computers 2024, 13, 235. https://doi.org/10.3390/computers13090235
Ledmaoui Y, El Fahli A, El Maghraoui A, Hamdouchi A, El Aroussi M, Saadane R, Chebak A. Enhancing Solar Power Efficiency: Smart Metering and ANN-Based Production Forecasting. Computers. 2024; 13(9):235. https://doi.org/10.3390/computers13090235
Chicago/Turabian StyleLedmaoui, Younes, Asmaa El Fahli, Adila El Maghraoui, Abderahmane Hamdouchi, Mohamed El Aroussi, Rachid Saadane, and Ahmed Chebak. 2024. "Enhancing Solar Power Efficiency: Smart Metering and ANN-Based Production Forecasting" Computers 13, no. 9: 235. https://doi.org/10.3390/computers13090235
APA StyleLedmaoui, Y., El Fahli, A., El Maghraoui, A., Hamdouchi, A., El Aroussi, M., Saadane, R., & Chebak, A. (2024). Enhancing Solar Power Efficiency: Smart Metering and ANN-Based Production Forecasting. Computers, 13(9), 235. https://doi.org/10.3390/computers13090235

