Abstract
In the face of numerous challenges in supply chain management, new technologies are being implemented to overcome obstacles and improve overall performance. Among these technologies, blockchain, a part of the distributed ledger family, offers several advantages when integrated with ERP systems, such as transparency, traceability, and data security. However, blockchain remains a novel, complex, and costly technology. The purpose of this paper is to guide decision-makers in determining whether integrating blockchain technology with ERP systems is appropriate during the pre-implementation phase. This paper focuses on the literature reviews, theories, and expert opinions to achieve its objectives. It first provides an overview of blockchain technology, then discusses its potential benefits to the supply chain, and finally proposes a framework to assist decision-makers in determining whether blockchain meets the needs of their consortium and whether this integration aligns with available resources. The results highlight the complexity of blockchain, the importance of detailed and in-depth research in deciding whether to integrate blockchain technology into ERP systems, and future research prospects. The findings of this article also present the critical decisions to be made prior to the implementation of blockchain, in the event that decision-makers choose to proceed with blockchain integration. The findings of this article augment the existing literature and can be applied in real-world contexts by stakeholders involved in blockchain integration projects with ERP systems.
1. Introduction
Enterprise Resource Planning (ERP) systems are modular software packages with a single database and designed to be used in various environments. They enable the management and integration of all internal functions of a company [1].
ERP systems have proven themselves over the years by providing numerous benefits, including improved financial performance [2,3]. However, ERP systems do face some challenges, in particular, when different ERP systems need to communicate with each other within a supply chain [4]. Additionally, ERP systems are centralized systems with a single database. This means that ERP systems are controlled by a single entity. This entity has administrative rights, allowing it to add, modify, or delete certain data. When this entity proves to be dishonest, it can create problems for the various partners in the supply chain [5].
Indeed, the various partners in the supply chain, such as suppliers, customers, service providers, and manufacturers, interact and collaborate with each other to have access to certain data in order to better manage their processes and sub-processes [6]. Consequently, ERP systems must interact with each other in real-time to ensure data availability and transparency for all partners in the supply chain.
However, this approach faces some challenges. The data configuration needs to be performed as cross-references, which is not always straightforward due to the unavailability of certain data; data maintenance must be performed regularly; data standardization needs to be performed as unstructured data can have a negative impact on data transfer; and finally, this architecture must be integrated into several systems since each company has its own data system [6].
Blockchain can be a solution to these problems of data transfer, accessibility, and transparency [6], thanks to its ability to interact with multiple companies and its features, including immutability, the use of smart contracts, and cryptography. The principle is to connect all supply chain partners to a secure and reliable network and consequently integrate the ERP systems of each company in the supply chain into a single blockchain network. As a result, blockchain can only be beneficial to the supply chain if it is used by all its partners. In this case, it is not about integrating blockchain into a single company but into a consortium that allows for the management of the entire supply chain [6].
Blockchain technology can be conceptualized as an organized assembly of data entities conjoined in a series of interconnected blocks. The data within these blocks are safeguarded using cryptographic methods. Each block encompasses a cryptographic hash pertaining to the preceding blocks, in conjunction with a temporal identifier. Additionally, a block may incorporate data pertaining to several transactions. Blockchain constitutes a component of a broader category denoted as Distributed Ledger Technology (DLT) [1,2,3,4].
The integration of blockchain with the various ERP systems in the supply chain would then be the next generation in information systems. Blockchain would be a complementary technology to ERP systems to improve supply chain performance and a company’s internal performance. The integration of blockchain into ERP systems will enable true data interoperability for various business and banking services. This interoperability will result in real-time, transparent data accessibility for all partners in the supply chain [6].
This data accessibility would serve as a foundation for decision-making support. As a result, ERP systems integrated with blockchain would also be a means to prepare companies for an uncertain future. Blockchain could also accelerate the flow of goods, services, information, and financial exchanges between different supply chain partners. Tracing these flows through the blockchain will increase customer satisfaction [6]. Blockchain can bring other performance improvements to the supply chain, such as minimizing transportation costs, reducing errors and delays, increasing trust between partners, enhancing logistics activities, increasing supply chain sustainability, and improving the traceability of physical and information flows [7].
Blockchain integration with ERP systems will bring significant benefits to the entire supply chain. However, blockchain technology is still a relatively new technology, and the absence of a structured pre-implementation method for this integration represents a real challenge. That is why this study focused on the pre-implementation phase to assist stakeholders in implementing blockchain with ERP systems.
This article aims to provide assistance to decision-makers in the pre-implementation phase, addressing several aspects in order to prepare them for the implementation phase by answering three questions:
- RQ1: What impact does the integration of blockchain with ERP systems have on supply chain performance?
- RQ2: What approach should be employed to assist decision-makers in determining whether to integrate blockchain into their ERP systems?
- RQ3: What are the key decisions that need to be made prior to blockchain implementation?
The contributions of this article are as follows: firstly, it presents the impact of blockchain technology within a supply chain. While the use of blockchain is well-known in financial contexts, it is of interest to explore the benefits that blockchain can bring to supply chain management, as well as the problems it can potentially address. This is particularly relevant for traditional information systems suffering from the limitations of ERP systems. This study also proposes a decision-making framework to guide decision-makers in determining whether blockchain technology is well-suited to the needs of their consortium. Additionally, the study aims to structure the design phase by proposing several critical technical and managerial decisions for discussion before commencing the implementation phase. These critical decisions can be used to establish a feasibility study of the project and to create a design framework prior to implementation. The significance of the proposed study lies in its utility for researchers, the scientific community, and stakeholders involved in such implementation projects. It can help guide decision-makers in ascertaining whether blockchain technology meets their needs, thus avoiding the waste of significant resources, and assist consultants involved in the project in discussing critical decisions.
The remainder of this article is structured as follows: Section 2 provides a background on blockchain technology, its use in a consortium, and its integration with ERP systems. Section 3 outlines the research methodology. Section 4 presents the findings, including the impact of blockchain on the supply chain, the decision-support framework, and critical decisions. Section 5 offers a conclusion that includes the theoretical and practical implications of the study, as well as its limitations and directions for future research.
2. Background
In this section, we will provide a definition of blockchain technology and explain its components to enhance the understanding of this technology. The goal is to not only define the term but also to dissect the key elements of blockchain, thereby providing a comprehensive insight into its operations and potential applications.
2.1. Blockchain Technology
Blockchain technology is a system comprising structured data organized into blocks that are interconnected. Cryptography is employed to secure this data. Each block possesses a cryptographic hash of the preceding blocks, in addition to a timestamp [7]. This characteristic grants the blockchain its immutability. Furthermore, a block can hold information pertaining to several transactions [8].
The blockchain network is comprised of numerous nodes that collectively maintain a shared collection of states and execute transactions that alter these states. Transactions necessitate validation by a majority of the network’s nodes prior to being organized and encapsulated within a temporally-indexed block [4]. This mining procedure is contingent upon the consensus mechanism employed by the blockchain network [9]. Before the integration of the proposed new block into the chain, all nodes within the network must ascertain the validity of the transactions contained within the block and confirm accurate referencing of the antecedent block through a cryptographic identifier.
Blockchain belongs to a more extensive family called DLT. DLT is distinguished by its distributed registers [10]. As a result, blockchains are structured as peer-to-peer networks following a shared protocol that enables communication between nodes and the validation of new transactions [11]. After being recorded, data cannot be altered without the agreement of most network participants [12]. This framework prevents data manipulation, modification, or deletion [10].
M. Iansiti and K. Lakhani defined blockchain based on five characteristics, as summarized in the following points [13]: distributed database, peer-to-peer network, system immutability, and digitalization of the ledger.
These characteristics make blockchain a secure, transparent, and immutable data structure, ensuring the integrity and trustworthiness of the information stored within it.
The current literature classifies blockchain networks into several categories based on network management and permissions [14]. However, there are three main categories of blockchain:
- Public (permissionless);
- Private (permissioned);
- Federated (permissioned).
2.2. Blockchain for Consortium
To explore and exploit the use of blockchain, companies tend to form a consortium where members can benefit from shared costs, risk mitigation, accelerated learning, and influencing standards [15]. Most enterprise blockchain solutions will be implemented by a consortium of companies developing one or several applications on a blockchain platform. The creation of a platform implies the creation of an ecosystem, demonstrating interconnectivity and interdependence among supply chain partners [16]. The concept of a platform tends to be treated as a technological subsystem of a business ecosystem and a specific type of business model [17].
Several consortia have already begun to emerge, implementing blockchain technology, as is the case with TradeLens and the shipping giant Maersk. They created a consortium for various supply chain partners to securely share information and access real-time shipping data, reducing transit times by 40% [18]. Other examples include the BitA consortium in the transportation industry and the pharmaceutical supply chains under the MediLedger project [19]. Some blockchain initiatives are led by a dominant company, as in the case of Walmart’s project [4]. Despite this dominance, there is still a need to include relevant actors from the supply chain [20]. Consequently, the implementation of blockchain for businesses goes beyond an individual organization and focuses more on the collective action of a group of actors.
2.3. Blockchain as a Service (BaaS) for Consortia
Blockchain as a Service (BaaS) is a combination of cloud-based hosting services that enable various consortia to develop, host, and manage their own applications, nodes, smart contracts, and distributed ledgers in a cloud ecosystem [9]. BaaS can be seen as a bridge between the blockchain platform and the information systems used by the company, such as Enterprise Resource Planning (ERP), Business Warehouse Management, Customer Relationship Management (CRM), or Supplier Relationship Management (SCM). BaaS offers multiple advantages for the consortia, including reduced deployment costs, improved scalability, and project support. However, the decision to adopt BaaS must be based on several criteria. Certain sectors are governed by strict regulations that compel them to not opt for a cloud solution.
In cases where the consortium chooses to adopt BaaS, the main BaaS providers in the market include Microsoft, IBM, Oracle, Amazon, and SAP [9]. The choice depends on the services offered by each provider and the blockchain platform used by the consortium.
Figure 1 illustrates the connection between the information systems of each company within the consortium (such as ERP, CRM, SRM, WMS, etc.), the platform adopted by the consortium (Hyperledger Fabric, Ethereum, R3 Corda, EOS, Stellar, etc.), and the BaaS services (Amazon Blockchain, SAP Leonardo, IBM Blockchain Platform, Azure Cloud Computing Blockchain, Oracle Blockchain Cloud Service, HPE Mission Critical Blockchain, etc.).
Figure 1.
The connection between the BaaS, the Blockchain platform, and the information systems of the supply chain partners.
2.4. Synchronization of ERP System and Blockchain Functioning
This section describes how blockchain synchronizes with ERP systems to validate transactions and update the state of the ledger and ERP system database. This synchronization is referred to as a blocker [5]. Each company can make its own choices with its architecture depending on its context of blockchain usage, but to clarify the operation of ERP systems with blockchain, we have presented the model proposed by Aslam et al. and some theoretical concepts [5]. This operation can be described in several stages:
- Transaction Initiation: A user can send a request to the database to initiate the transaction; however, the transaction can be initiated in different ways, such as using an oracle. This request is first processed by the database with pre-established management rules, including access control mechanisms, artificial intelligence algorithms, and neural networks to filter out erroneous information and users without access control. Selective data, important for the supply chain, are sent to the blockchain through the application interface. However, some companies choose to only store metadata on the blockchain to avoid storage problems [21].
- Preparation Stage: Once sent through the application interface to the blockchain, transactions are placed in the pool as unprocessed transactions. A second verification at the blockchain level is initiated to control access and the veracity of information transmitted to the blockchain. These transactions are grouped into packets of ‘N’ transactions and updated as blocks.
- Consensus and Propagation Stage: The block containing ‘N’ transactions is transmitted to the validator nodes. After the block is validated by a validator node, the validation is complete. The block is added to the blockchain and propagated to all nodes in the network.
- Database Update Stage: When the transaction is validated and placed in a block, the corresponding data in the ERP system database are updated in accordance with the validated transaction. The relevant parties then receive a notification of the transaction confirmation.
The architecture proposed in [5] operates with several hierarchical levels of the blockchain.
- Level 1: Transaction Journals or Data (Data Restoration). The first level provides the possibility of restoring data in the case of an error during a transaction. There might be a misconception about the immutable nature of the blockchain, amplifying the perception that errors are irreversible. Initially, it is advised to apply artificial intelligence algorithms and neural networks to filter the data and detect errors before they are introduced into the system [19]. However, in the event of an error, there is a way to restore the system’s integrity. Data reversibility in a blockchain can be achieved by restoring the system to a state prior to the error using the immutable information stored in the blockchain. The immutability of the blockchain ensures the permanence of the recorded data, preventing any alteration once they have been added to the chain. In the case of an error, it is not possible to directly delete the transaction from the blockchain. However, it is possible to restore the state preceding the erroneous transaction. This restoration can be performed by executing an inverse transaction, thereby canceling the effects of the incorrect transaction. However, it should be noted that companies have the flexibility to decide whether they store the entirety of transactions on the blockchain, including transaction journals, or only the corresponding metadata.
- Level 2: Access Management and Business Rules The second tier of the blockchain focuses on business rules and access management aspects. At this stage, we find information related to access rights granted to users within the ERP system and the activities of authorized users who have access to the system.
- Level 3: ERP Data Validation At this level, the integrity of transactions is ensured, and the same records are placed in the ERP and blockchain databases. This level establishes rules by which the ERP and blockchain can communicate with each other at any time for mutual synchronization.
2.5. Synthesis
Numerous studies have been conducted on integrating blockchain into existing information systems. For instance, Thantharate and Thantharate have introduced a blockchain framework named ZeroTrustBlock, which is a comprehensive, secure, and private system for health information. Beyond blockchain, additional technologies like Trusted Execution Environments (TEEs) and Zero-Knowledge Proofs (ZKPs) were adopted to further bolster the proposed system’s security [22]. Despite blockchain’s reputation for enhancing information security, it is not without vulnerabilities, hence the strong recommendation for its combined use with complementary technologies [19,20,21].
Other research has focused on architectural models for integrating blockchain into ERP systems. Several researchers have also emphasized the importance of coupling blockchain with emerging technologies like the Internet of Things or RFID [8,22] to strengthen the security of the data processed by the Internet of Things [23].
Further studies highlighted the benefits of employing blockchain within a consortium, i.e., a group of supply chain actors, to fully leverage its advantages [20]. Undoubtedly, integrating blockchain into a supply chain can improve various performance aspects, notably in terms of cost reduction [24], security enhancement [19,20,21,22,23], and transparency [6].
Increasingly, studies are emerging that explore various aspects of blockchain use in a supply chain. However, integrating blockchain into a supply chain’s information systems is a complex and costly endeavor. This study builds upon previous research by considering the established work on integrating blockchain into a supply chain. It proposes a decision-making framework for supply chain managers to ensure that the use of such a complex and costly technology meets their needs. Additionally, the study identifies critical decisions to consider after the consortium determines that blockchain is a suitable technology for its use cases.
This research is beneficial for the scientific community as it offers a framework based on previous studies and expert opinions across various fields, and simultaneously for field consultants and business managers aiming to utilize blockchain technology to better manage and optimize their supply chain.
3. Materials and Methods
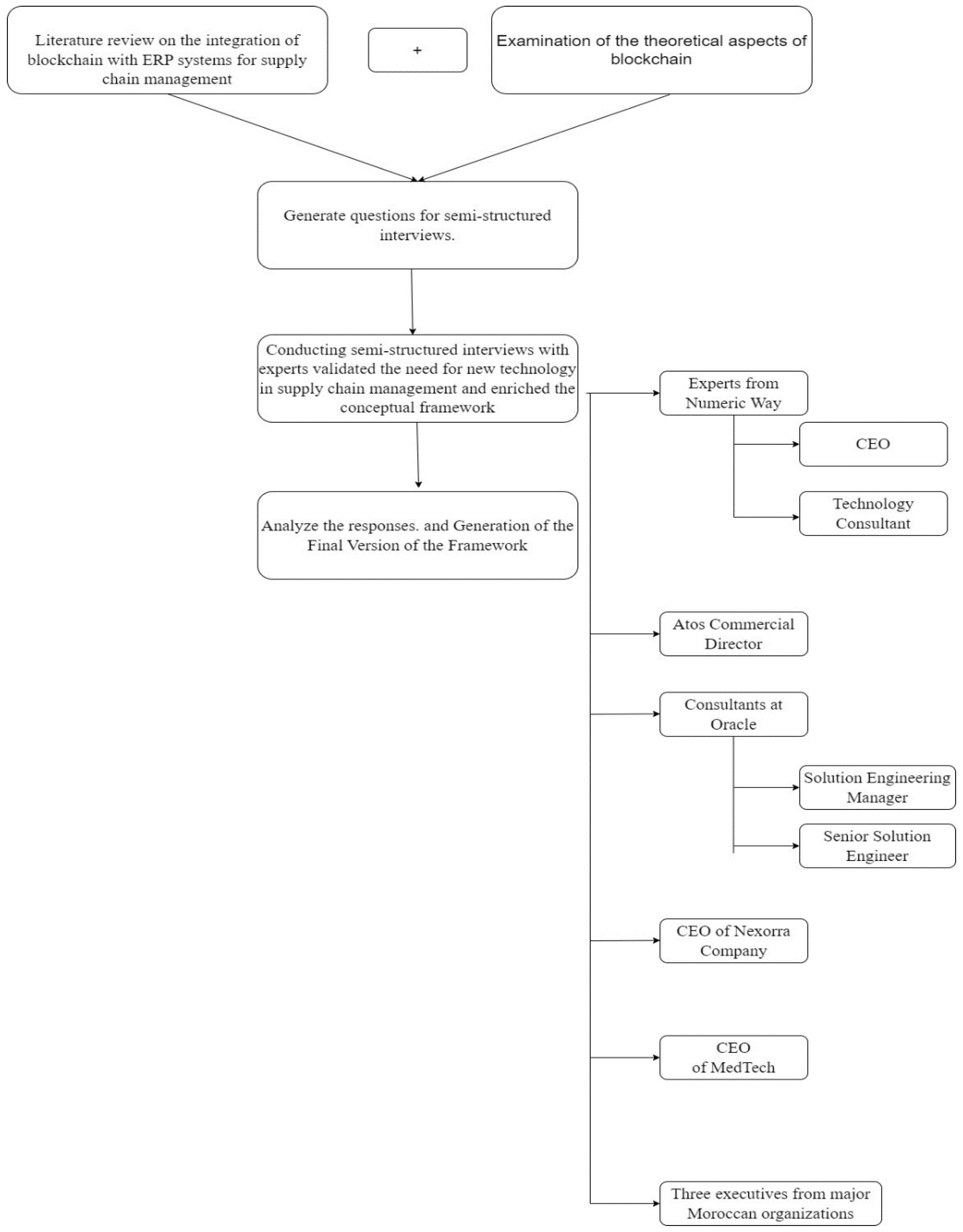
This study was based on a qualitative approach (Figure 2). The first step involved collecting and analyzing the existing literature on the integration of blockchain into ERP systems and its use in the supply chain in a general sense. In parallel with the literature review, a theoretical study on blockchain technology was conducted. These two processes facilitated the execution of semi-structured interviews with several experts, thus validating the need for integrating new technology to manage the supply chain and enriching the developed conceptual framework.
Figure 2.
Research Methodology illustration.
The selection of experts for the semi-structured interviews was based on three main criteria: an in-depth knowledge of the new technologies related to information systems, including blockchain; a thorough understanding of the supply chain and its needs, and over 10 years of field experience. All the experts meet at least two of the three criteria.
The interviews were conducted between April and June 2023 with the following experts: the CEO of Numeric Way, a technology consultant from Numeric Way, the Commercial Director of Atos, a Solutions Engineer at Oracle, a Senior Solutions Engineer at Oracle, the CEO of Nexorra, the CEO of MedTech, and three other heads of major Moroccan organizations who wished to remain anonymous.
The interviews served to validate the need for a technology that provides better product traceability throughout the supply chain and greater transparency of the information within it. They also contributed to enriching the framework and finalizing it for practical application in the field.
4. Results and Discussions
This study’s outcomes are divided into two segments. The initial segment outlines the problems within the supply chain that the blockchain is capable of resolving, particularly those challenges prevalent in information systems (ERP systems included). The subsequent segment introduces a decision-making framework crafted specifically for stakeholders involved in a project involving the implementation of blockchain technology.
4.1. Blockchain Technology Impact on the Supply Chain
Supply Chain Management is an essential aspect of ERP systems [4] and plays a critical role in overseeing the flow of funds, raw materials, components, and finished products from suppliers to manufacturers, wholesalers, retailers, and end consumers. This flow can occur within a single organization or span across multiple organizations. Effective supply chain management is crucial for ensuring product quality and preventing understocking or overstocking issues. One common concern across all industries is inventory costs [25]. The management of supply chains has become increasingly complex in recent years, in part due to the rise of omnichannel distribution [6], which has introduced new challenges and added intricacies to the process.
To embrace the lean philosophy and just-in-time approach, with zero stock and single-piece flow, inventory must be available only in the required quantity. Achieving the right balance between inventory supply and demand in a timely manner is known as supply-demand synchronization [4].
Currently, there are weaknesses in supply chain management, which occur when multiple ERP systems are used by various partners within the supply chain. Visibility is limited to transfer points of funds, raw materials, components, or finished products, leading to a lack of transparency and synchronization within the supply chain. This results in inadequate data availability for synchronizing supply and demand, ultimately affecting inventory management. Connecting the various ERP systems to a single blockchain that manages all supply chain data can provide benefits such as [6]:
- Reducing counterfeiting: Every node within the blockchain holds a copy of the entire transaction history, allowing for a complete audit trail of every transaction made within the system [4]. Furthermore, the immutability and availability of all transactions in the blockchain enable tracing the product’s origin, ownership, and storage details, effectively eliminating counterfeit products and ensuring that products meet the desired quality standards.
- Promoting digitalization: Product details and their life cycle are stored in the system in a digital format, eliminating any ambiguity about the product. This also encourages paper reduction and lowers administrative costs [8]. Moreover, advanced data analysis features are offered by blockchain solutions available on the market. For instance, SAP Leonardo provides advanced analytics tools to help businesses leverage data gathered from various sources and gain valuable insights for improved decision-making [26]. Leonardo’s analytics tools include solutions for data visualization, predictive analysis, and financial planning. This global leader in ERP systems integrates artificial intelligence and machine learning services to help businesses automate processes, enhance decision-making, and personalize customer experiences. Companies can harness these technologies to create virtual assistants, recommendation systems, and predictive analysis tools.
- Enhancing procurement: Implementing blockchain across all partners can be challenging, especially for multi-tiered and diverse suppliers, but it will yield long-term benefits in terms of transparency, sustained growth, and responsible sourcing. As an increasing number of enterprise systems and supply-generating systems, such as ERPs, MES, etc., become connected to the blockchain, data availability will become more transparent and function in real-time, enabling procurement that aligns with the lean philosophy [6].
Enhancing the efficiency of operations: Blockchain technology allows for transparent, automated audits, simultaneously improving adherence to governmental regulations and expediting customs clearance procedures. Blockchain eliminates the need for filing country-of-origin reports and other customs documentation, as all necessary information is readily available on the blockchain for immediate access by governmental agencies. In the Netherlands, the Port Authority of Rotterdam has initiated a field lab to investigate the potential of blockchain technology, with the aim of employing blockchain for customs scanning to decrease the turnaround time of vessels at the port [6].
Figure 3 summarizes the benefits that integrating blockchain into ERP systems can offer, including the problems this integration can resolve in order to enhance overall supply chain management.
Figure 3.
The issues addressed by blockchain in the supply chain.
4.2. Framework
Before integrating blockchain into ERP systems, it is important to determine whether blockchain technology can address the needs of the consortium. First, it is essential to outline the use cases and issues that pose challenges within the supply chain to assess if blockchain technology can be a solution to these issues. Therefore, it is important to understand the specific needs and challenges of the concerned consortium. Blockchain technology may be helpful in resolving certain supply chain issues, but it is not always suitable for all situations and consortia.
It is crucial to identify the particular applications of blockchain technology in the supply chain and determine if it can deliver significant value to the involved parties. Typical use cases for blockchain in supply chain management include tracking products, handling contracts, managing payments, overseeing inventory, and ensuring regulatory compliance.
Initiation workshops play a key role in recognizing possible applications of blockchain in the supply chain, sketching out high-level use cases, and investigating the suitability of blockchain technology for addressing these issues.
Initiation workshops often involve conversations among supply chain stakeholders, including suppliers, manufacturers, distributors, and retailers, to comprehend the specific supply chain issues and ascertain whether blockchain can deliver solutions to address these problems.
Project managers are frequently the first individuals approached when a business intends to adopt blockchain within their organization and adapt it to their technological systems. Their responsibility is to evaluate if blockchain is an appropriate solution for the company and, if applicable, coordinate and manage the process of incorporating blockchain technology [4].
This article introduces a framework designed to guide consortia in integrating blockchain into their current systems during the pre-implementation phases. This framework is primarily based on studies [17,19,21,24,27,28,29,30] and the insights of blockchain experts.
Figure 4 outlines the steps to be followed in determining whether blockchain is suitable for the consortium’s needs while considering the available resources. The framework addresses three main aspects to consider to determine if blockchain can meet the consortium’s requirements: need quantification; identification of favorable and unfavorable indicators; the application of the Analytic Hierarchy Process (AHP) method to determine the weight of each indicator; and a comprehensive feasibility study.
Figure 4.
Decision-making framework for implementing blockchain.
The AHP process is especially effective in contexts where groups of experts tackle complex and high-stakes issues, often involving subjective perceptions and evaluations, and where the solutions have lasting and significant consequences [31].
The AHP method encompasses several steps. We are specifically focused on one of these steps, which involves conducting a binary comparison among indicators to ascertain their relative significance. In essence, this step aims to identify the most important indicators in contrast to the least important ones. This comparison is unique to each consortium, with certain indicators holding greater importance for some consortiums and less for others.
The steps to prioritize favorable and unfavorable indicators are as follows:
- Step 1: Place the indicators in the rows and columns of the n × n AHP matrix.
- Step 2: Perform a pairwise comparison of the indicators in the matrix according to a set of criteria.
- Step 3: Sum the columns.
- Step 4: Normalize the sum of the rows.
- Step 5: Calculate the average of the rows; this average represents the weight of each indicator.
4.2.1. Need Quantification
To quantify the need for integrating blockchain into ERP systems to better manage the supply chain and address defined use cases, it is recommended to answer questions related to truth, stakeholders, transactions, authorities, and standards. The response to each question should be assigned a score ranging from 0 to 10, allowing for the quantification of the need to use blockchain technology. The aggregate of the responses, represented on a scale from 0 to 100, will provide a measure of the necessity for the solution. If this calculated score surpasses 80, it signifies a substantial requirement [32].
By assigning a score to each question, stakeholders can quantify the supply chain needs and determine whether integrating blockchain is a suitable solution to address these needs. This scoring can help identify areas where blockchain can bring added value to the supply chain and justify the investments required to incorporate blockchain technology into the supply chain.
The questions can be formulated as follows:
- Do information silos exist between different partners in the supply chain?
An information silo refers to a segregated information system that is unable to interact with other systems. This fragmentation obstructs the exchange of information and the progression of data analytics. Disconnected service agents partition datasets into smaller segments, with each being distinct from the others, thus giving rise to information silos [1].
A system with information silos can benefit from the use of blockchain in the supply chain for several reasons. Firstly, information silos can lead to issues with transparency and traceability within the supply chain, which can be addressed by employing blockchain technology to establish a shared, transparent ledger among supply chain stakeholders. Additionally, blockchain can help overcome barriers related to information compartmentalization by enabling various information systems to communicate with each other seamlessly and efficiently. Utilizing blockchain to create a unified and transparent ledger allows companies to augment supply chain data and information management by eliminating data redundancies, inaccuracies, and discrepancies.
- Do intermediaries exist in this particular use case? If they do, how advantageous would it be to remove these intermediaries?
There is a possibility that intermediaries are present among the different parties within the chain. Examples of such intermediaries, which are often involved in supply chains, include brokers, banks, customs authorities, and freight forwarders.
The application of blockchain technology could potentially remove specific intermediaries in the supply chain, as it allows diverse stakeholders to interact and cooperate directly without the need for intermediary third parties.
However, the elimination of intermediaries might not always be beneficial, since some intermediaries can deliver additional value in the form of skills, knowledge, and expertise or offer specialized services that cannot be readily duplicated or replaced by blockchain technology.
Hence, it is crucial to evaluate the advantages and disadvantages of intermediary elimination in each distinct application of blockchain technology within the supply chain. Stakeholders should ascertain whether the removal of intermediaries enhances efficiency, transparency, and security in the supply chain while considering the associated costs, risks, and potential benefits of excluding these intermediaries. Nonetheless, the intent to diminish or minimize the presence of intermediaries would promote the adoption of blockchain, as it inherently enables collaboration without intermediary involvement.
- Is it necessary to include participants with similar common issues?
Blockchain can be employed to address specific issues and cater to the needs of various supply chain stakeholders. By including participants with similar common issues, it is possible to identify shared challenges and opportunities, develop solutions that meet the needs of multiple supply chain stakeholders simultaneously, and enhance the efficiency of the entire supply chain.
When considering the need to include participants who have similar common problems, stakeholders can evaluate the applicability of implementing blockchain technology to address common supply chain issues. Answering this question can assist in identifying the key stakeholders who should be involved in the blockchain integration process, as well as the critical challenges and problems that need to be addressed.
The importance of this question lies in its impact on the decision to integrate blockchain technology into ERP systems. Such integration is only meaningful if multiple stakeholders are involved in the project and have common problems that necessitate the implementation of this complex and costly technology. It is also crucial to identify the specific stakeholders who can benefit from this technology.
- Does this use case entail sharing information with other partners?
Blockchain can be used to facilitate information and data sharing among various stakeholders in the supply chain. This can improve the transparency, traceability, and efficiency of the supply chain by enabling more effective collaboration between different actors. Thus, if the use case involves sharing information among different partners, it is advantageous to implement blockchain technology because it adds value by providing secure and standardized information sharing among different supply chain partners.
- Are multiple parties required to update the reports?
Blockchain can be used to create a shared and transparent ledger among different stakeholders in the supply chain. This can allow real-time updates and increased visibility of information for all stakeholders, thus reducing the need for producing and sharing separate reports. The use of blockchain can help avoid data entry errors and inconsistencies by ensuring that all stakeholders have access to the same information, which is updated in real-time.
By questioning whether multiple parties are required to update reports, stakeholders can assess the potential benefits of using blockchain to simplify and enhance report management in the supply chain. This involves considering questions related to the problems that blockchain can address. The more critical these problems are, the greater the potential value of blockchain in the supply chain.
- Do you require information from other sources or stakeholders?
Answering the question of whether this use case requires information from other sources or stakeholders is also important for quantifying the need to integrate blockchain into ERP systems. If information from other sources or stakeholders is required to manage the supply chain effectively, it does not necessarily mean that blockchain is needed to address this issue. There are other ways to collect and share information, such as regular meetings, email exchanges, or phone calls. However, if information collection and sharing are key elements in addressing supply chain issues and this information comes from different sources or stakeholders, blockchain can be an effective solution. Blockchain enables secure, real-time collection, sharing, and updating of information among different stakeholders without the need for a centralized trusted third party.
It is also important to identify which partners to include in this project. If information from a stakeholder is necessary for better supply chain management, it is essential to discuss the inclusion of that stakeholder in the implementation project.
- Does this use case require the company to be accountable for the accuracy of transactions?
This is about determining whether verifying transaction accuracy is a critical factor for the partners involved in this implementation project. If this is the case, it reveals issues related to transparency and traceability in the supply chain. This means that blockchain is the ideal solution, as it provides an immutable distributed ledger that enables the verification of the accuracy and reliability of transactions. Additionally, the use of smart contracts can automate the process of verifying the accuracy of transactions, reducing the time and cost of verification and minimizing potential problems caused by human error.
By answering this question, it is important to determine whether the supply chain would benefit from what blockchain can provide in terms of transparency and traceability in order to verify transaction accuracy in an automated way.
- Does this use case require transactions to be transparent?
The adoption of blockchain can bring transparency to transactions in the supply chain. If transactions in this use case require transparency, supply chain partners can benefit from the advantages that blockchain can offer in terms of immutability and data sharing. This will favor the adoption of blockchain. Therefore, it is important to understand the criticality and need for transparency of transactions in the supply chain to quantify the need to implement blockchain.
- Does this use case require transaction confidentiality?
Transaction confidentiality is a crucial requirement for some use cases. In such cases, the adoption of blockchain technology could be beneficial in protecting sensitive data that should only be accessible to certain users. The use of private blockchains can enable confidential transactions for specific nodes, while privacy protocols and encryption techniques can enhance confidentiality within the blockchain. Therefore, if transaction confidentiality is a critical factor in this use case, blockchain adoption would be advantageous.
- How predictable is the input of data and the behavior of potential actors in the network?
It is important to assess the predictability of supply chain actors when considering the implementation of blockchain technology. Blockchain can contribute to improving the transparency and visibility of the entire supply chain. If supply chain actors are unpredictable, this shows that blockchain is needed to ensure that all actors are predictable and thus improve transparency, traceability, and security.
Figure 5 presents the questionnaire that stakeholders need to complete in order to assess the necessity for the implementation of blockchain.
Figure 5.
The questionnaire to quantification the need for blockchain technology.
4.2.2. The Favorable and Unfavorable Indicators
The set of favorable and unfavorable indicators can reveal whether the consortium is predisposed to using blockchain. If the answer to a favorable indicator is negative, it will point toward blockchain being undesirable. If a negative response to an unfavorable indicator is given, that also means that it is becoming favorable, as explained in Figure A1 (Appendix A). The AHP method will be partially used to determine the weight of each indicator through binary comparison, which represents one of the steps in this method. These indicators are:
- Sustainable governance rules: Blockchain is a model and protocol for ensuring information security, tracking, and decentralization. If these rules remain consistent and stable over time, they can ensure reliable and efficient operations of the blockchain and ERP systems.
- Regulatory Authority: The presence of regulatory authorities can help companies implement blockchain because it will ensure compliance with regulations and laws and allow consortiums to cooperate more in a transparent and safe environment. In fact, blockchain allows transactions to be conducted transparently and securely, but in no way can it ensure compliance with regulatory requirements.
- Transaction throughput: Transaction throughput can prove whether the implementation of blockchain technology is appropriate because a too-low throughput can indicate that it is not necessary to implement blockchain technology and that ERP systems can handle the data; on the other hand, a very high throughput can prove costly, so it is more reasonable to consider other technologies.
- Similar use cases: To confirm the need to use blockchain, it is interesting to look at similar use cases in which blockchain has been implemented to obtain feedback. This is about benchmarking the successes and failures of previous blockchain implementation projects to learn from them. The successful implementation projects of similar cases are a favorable indicator.
- Top management commitments: Top management commitments are key elements of the integration of blockchain into ERP systems. This commitment means that the senior management is ready to support the project and provide the necessary resources to execute the project and support the integration project internally and externally while confirming the strategic vision of the project for the company and the consortium.
- Willingness to decentralize data storage: If organizations want to decentralize data storage, this may be a useful indicator for the integration of blockchain and ERP systems. It shows that organizations are open to the advantages of blockchain technology and that this integration can help improve the safety, tracking, integration, and management of business processes.
- Risk aversion: Blockchain technology is a new and complex technology that offers many risks but also many advantages. Therefore, risk aversion could be an obstacle to the implementation of blockchain.
- Knowledge and expertise of blockchain technology: Knowledge of blockchain technology is key to the implementation of this technology; the more foreknowledge of blockchain technology stakeholders in the implementation project, the more they are engaged in it and they will have less resistance to change.
- Asset detection: Being able to easily highlight assets, transactions, and events can help in the implementation of blockchains. In this case, supply chain partners can benefit from the advantages that blockchain brings in terms of tracking, automation, error reduction, fraud, delay, and cost reduction. Smart contracts can be easily implemented by identifying assets, transactions, and events, enabling processes to be simplified and automated.
- Asset digitization: The ease with which assets are digitized is an important factor in deciding whether to implement blockchains in the supply chain because blockchains work primarily with digital assets and digital information. The question here is whether there is an opportunity to implement blockchain in the supply chain. In fact, when assets are easily digitized, the blockchain is beneficial to supply chain management. Asset digitization can play a beneficial role in implementing blockchains.
- The willingness of stakeholders to collaborate: Since stakeholders in the supply chain may have different requirements, it is important to determine if these parties are willing to work together to address the use cases. Blockchain will only be beneficial to supply chains if all stakeholders decide to work together and cooperate transparently.
- The applicability of a consistent set of rules to achieve the process outcome: Blockchain is a technology that relies on a set of rules and protocols to ensure security, traceability, and decentralization. If the application of a consistent set of rules through blockchain can improve the outcome of the process within the consortium, this may be a sign that the integration of blockchain with ERP systems could be beneficial.
4.2.3. Critical Decision
Critical decisions represent a set of pivotal choices that stakeholders are required to make prior to the initiation of blockchain implementation. These imperative decisions are particularly relevant for consortia aspiring to incorporate blockchain technology into their existing information systems, including, but not limited to, ERP systems. Each of these significant decisions is linked to diverse options and hinges on a variety of criteria, as shown in Figure 6. For a more comprehensive understanding, Figure A2 (Appendix A) further clarifies this gamut of critical decisions, along with their associated options and the criteria on which these decisions should ideally be based.
Figure 6.
Diagram explaining the decision-making process for critical decisions.
Table 1 provides a list of questions associated with critical decisions to be made in the pre-implementation phase.
Table 1.
A list of questions associated with critical decisions.
- CD1: Blockchain Type
The choice of blockchain type is a critical decision. Indeed, there are three main types of blockchain: public, private, and consortium (or federated). Consortia are generally advised to use private or consortium blockchains. However, a consortium must be aware of the characteristics of each type of blockchain because, even if it opts for a specific type, it may still interact with other blockchains depending on use cases and needs.
- CD2: Governance Type
The topic of blockchain governance within a consortium will be addressed, but before that, it is important to define the term governance. In the context of blockchain, governance refers to the manner in which changes are debated and decided so that the decisions made are implemented [4]. The decentralized nature of blockchain necessitates new strategies to govern the policies they wish to adopt. Governance within a consortium can be carried out in several ways, with two main methods being on-chain governance and off-chain governance. On-chain governance means that all decisions made are automatically translated into code [4]. Off-chain governance does not necessarily mean outside the blockchain; it means that the decisions are debated within a social community and then implemented on the blockchain through encoding into the protocol by developers [4].
- CD3: Deployment Choice
The choice of deployment for the blockchain solution is also important to decide whether it is an on-premise or cloud deployment. This choice will also impact another critical decision: whether to use Blockchain as a Service (BaaS) or not. In cases where the consortium opts for an on-premises deployment, choosing BaaS becomes impossible. An on-premises deployment is generally more costly than a cloud deployment [33], but some enterprises are constrained to opt for an on-premises deployment due to the domains they operate in or certain regulations.
- CD4: Blockchain Platform Choice
There are numerous blockchain platforms, each with its own specific features. Some platforms are specially designed for consortia like Hyperledger Fabric or Multichain. However, it is essential not to overlook other platforms, even if they are not primarily designed for consortia [27]. These can offer specific characteristics useful for certain applications and use cases. A major advantage of blockchain, unlike ERP systems, is its interoperability. It is not uncommon to see one blockchain interact with another, whether it is a public, private, or consortium type (federated type). Thus, knowing the various platforms, whether designed for a consortium or not, is crucial.
- CD5: BaaS Choice
BaaS is a combination of cloud-based hosting services that enable various consortia to develop, host, and manage their own applications, nodes, smart contracts, and distributed ledgers in a cloud ecosystem. BaaS can be seen as a bridge between the blockchain platform and the information systems used by the enterprise, such as ERP, Business Warehouse Management, Customer Relationship Management (CRM), or Supplier Relationship Management (SCM). BaaS represents numerous advantages for the consortium; it can reduce deployment costs, offer better scalability, and provide project assistance [33]. However, it is a choice that must be based on several criteria to adopt or not adopt BaaS. Some sectors are governed by strict regulations that compel them to not opt for a cloud solution.
In cases where the consortium opts to adopt BaaS, the main BaaS providers in the market include Microsoft, IBM, Oracle, Amazon, and SAP. The choice depends on the services offered by each provider and the blockchain platform used by the consortium.
- CD6: Process Automation through Smart Contracts
In 1996, a computer scientist named Nick Szabo proposed the term “Smart Contract” [4]. It is a computer protocol used to facilitate the verification or enforcement of a legal contract’s negotiations. A smart contract is simply a piece of computer code that automatically executes predefined actions when certain conditions are met. Process automation through smart contracts is governed by certain conditions. Processes must be digitized and repetitive with a reliable data source as output for the smart contracts. Moreover, all partners must agree on this automation while ensuring compliance with the law. Smart contracts are immutable programs; they must be designed so that they can be interrupted if the automated processes need to be changed in the future. It is also advisable to use smart contracts in the form of patterns, which have already been tested.
- CD7: Technology Cost Allocation Among Partners
For the blockchain integrated into ERP systems for managing and optimizing the supply chain to be as effective as possible, all supply chain actors must participate in the project [20]. This ability to invest in blockchain technology among the different supply chain partners must be considered when sharing costs during its implementation to encourage all partners to use the blockchain technology and derive maximum benefits. To fully capitalize on the benefits of blockchain, homogeneous adoption by all supply chain actors is advocated, including both large entities and SMEs [21]. Nevertheless, this investment represents a proportionally higher financial risk for smaller entities. This disparity in initial investment among different actors must be considered in cost allocation to encourage the widespread adoption of the technology and maximize its value-added potential. Therefore, it is important to properly discuss the cost-sharing among partners, whether for implementation, operation, or maintenance of the blockchain.
- CD8: Blockchain Project Duration
The project stakeholders must agree on the project deadlines for implementation and estimate the project’s duration and its commissioning. These decisions must be suitable for all supply chain partners involved in the project.
- CD9: Consensus Choice
A consensus in a network refers to the process of achieving agreement among participants of the decentralized network about the correct state of data within the system. It ensures that all participants share the same data and prevents any malicious actor from manipulating the system’s data. However, there are a variety of algorithms for building this consensus based on several requirements [13]. These requirements generally rely on a set of parameters: decentralized governance, quorum structure, authentication, integrity, non-repudiation, confidentiality, fault tolerance, and performance.
- CD10: Tokenization
The concept of tokens extends across several domains to represent something unique [34]. This uniqueness can take various forms [35]. In the context of blockchain, the need to represent digital assets, utilities, or claims on specific project elements pushes decision-makers to use tokens to represent these elements digitally and cryptographically. Tokens can be used to represent digital assets such as currencies or securities or to facilitate their transfers. Tokens can also be used to represent utilities or specific project functionalities, such as access to particular services or products or the holding of certain rights. However, when launching a blockchain project, several questions remain ambiguous regarding tokens, their characteristics, and their uses. Therefore, before starting a blockchain project, it is important to learn about existing tokens, their characteristics, and their use cases. The first question is whether a token is necessary for each blockchain project. The answer to this question is that not all permissioned blockchains are obligated to issue tokens outside of their own choice [35]. It is therefore interesting to understand the roles that a token can play in a blockchain and its added value to decide on its adoption.
- CD11: Token Type
There are several types of tokens. The choice of token to adopt depends first and foremost on the decision to integrate or not integrate tokens into the blockchain. This critical decision can only be made if the consortium decides to opt for tokenization. Otherwise, there are a variety of tokens, each with specific characteristics. It is essential to understand the characteristics and functionalities of each token type in order to best adapt them according to use cases.
- CD12: Double Storage
The nature of the blockchain network, which is based on a peer-to-peer network, sometimes imposes double storage in order to store only the metadata of documents outside the chain [32]. These practices maintain the security and trust advantages of blockchain while efficiently managing document storage. However, double storage is not always possible [32], making it a critical decision to discuss in the pre-implementation phase.
- CD13: Interoperability with Other Blockchains
Belchior et al. [36] define blockchain interoperability as the ability of a source blockchain to modify the state of a target blockchain (or vice versa), made possible by cross-blockchain transactions, covering a composition of homogeneous and heterogeneous blockchain systems. Unlike ERP systems, blockchains are designed to interact with each other. This is a key point to discuss during the design phase. The interaction of one blockchain with another or other blockchains should be discussed to address the various possible interoperabilities [28].
- CD14: Blockchain Interoperability Technology
In cases where the consortium decides to interact with one or more blockchains, several solutions are available. To decide which solutions to use to interact with other blockchains, a thorough study must be conducted based on several criteria.
5. Conclusions
This study can be beneficial for both the scientific community, which is researching the integration of blockchain into current information systems, and for consultants involved in such implementation projects. It provides insights into the benefits blockchain can offer for the management and optimization of a supply chain. Additionally, it aids in assessing whether blockchain is truly suitable for the needs of consortia, which is vital to avoid the misuse of technology with high implementation costs, thereby preventing significant time and financial resource losses. The proposed study highlights the critical decisions that need to be considered before commencing blockchain implementation, and these decisions can also serve as foundational inputs for conducting a comprehensive feasibility study.
5.1. Theoretical Implications
This study focuses on the benefits that blockchain technology can offer to supply chains through integration into enterprise information systems and proposes solutions to the problems faced by ERP systems. It introduces a new framework for decision-making, identifying the critical decisions that need to be considered prior to the implementation phase. This research contributes to the existing literature on the integration of blockchain into the information systems of enterprises within a consortium.
Researchers can utilize this study to further their investigations into the integration of blockchain into the information systems of consortium-based enterprises. Despite the emergence of numerous studies on this topic, additional research is required to enhance the success rate of such projects. The present study represents a significant aspect of this research, offering a new decision-making framework regarding the adoption of blockchain for managing and optimizing supply chains, as well as addressing critical organizational and technical decisions prior to commencing the implementation phase.
5.2. Practical Implications
The proposed study is applicable in a practical context. It aims to augment the existing literature on blockchain technology and its integration into ERP systems for managing and optimizing supply chains. Additionally, it is intended for stakeholders involved in actual implementation projects. This study facilitates an understanding of the benefits of using such technology, which is known in the financial sector, in the context of supply chain management. Stakeholders engaged in blockchain integration projects can use the proposed framework to assess whether blockchain truly meets the needs of the consortium planning to implement it. Inappropriate decisions can lead to substantial financial losses as well as a waste of time and resources in general. Hence, our study holds significant practical importance. Additionally, consultants and stakeholders involved in such a project can also refer to the critical decisions outlined in the study to conduct an initial feasibility study of the project and establish a clear conceptual framework before commencing the implementation phase.
5.3. Limitations and Future Research
The study presented in this article has certain limitations, which could be addressed in future research. The first limitation is that this study needs to be validated through a case study. The second limitation is that some aspects of the framework were not discussed, such as the regulatory, financial, and technical feasibility studies. These areas require diverse skills across multiple domains and warrant more in-depth investigation. Additionally, the critical decisions discussed in this article may change quickly over time, as blockchain technology undergoes numerous developments. Therefore, it is advisable to stay continuously informed about these changes.
Author Contributions
L.I. designed and conducted the study, performed the necessary analyses, and wrote the entire article. M.N. analyzed the data, participated in the design of the conceptual framework, and provided strategic advice for the study. S.D. supervised the entire study, offering strategic guidance. L.H. contributed to the visualization of the study’s data and results, enabling a clear understanding and interpretation of the information presented. All authors have read and agreed to the published version of the manuscript.
Funding
This research received no external funding.
Data Availability Statement
The data presented in this study are available in the article.
Conflicts of Interest
The authors declare no conflict of interest.
Appendix A
Figure A1.
Favorable and unfavorable indicators for the implementation of blockchain.
Figure A1.
Favorable and unfavorable indicators for the implementation of blockchain.

Figure A2.
Critical Decisions.
Figure A2.
Critical Decisions.

Enhancing procurement: Implementing blockchain across all partners may be challenging, especially for multi-tiered and diverse suppliers, but it will yield long-term benefits in terms of transparency, sustained growth, and responsible sourcing. As an increasing number of enterprise systems and supply-generating systems, such as ERPs, MES, etc., become connected to the blockchain, data availability will become more transparent and real-time, enabling procurement that aligns with the lean philosophy. Enhancing procurement: Implementing blockchain across all partners may be challenging, especially for multi-tiered and diverse suppliers, but it will yield long-term benefits in terms of transparency, sustained growth, and responsible sourcing. As an increasing number of enterprise systems and supply-generating systems, such as ERPs, MES, etc., become connected to the blockchain, data availability will become more transparent and real-time, enabling procurement that aligns with the lean philosophy. Enhancing procurement: Implementing blockchain across all partners may be challenging, especially for multi-tiered and diverse suppliers, but it will yield long-term benefits in terms of transparency, sustained growth, and responsible sourcing. As an increasing number of enterprise systems and supply-generating systems, such as ERPs, MES, etc., become connected to the blockchain, data availability will become more transparent and real-time, enabling procurement that aligns with the lean philosophy. Enhancing procurement: Implementing blockchain across all partners may be challenging, especially for multi-tiered and diverse suppliers, but it will yield long-term benefits in terms of transparency, sustained growth, and responsible sourcing. As an increasing number of enterprise systems and supply-generating systems, such as ERPs, MES, etc., become connected to the blockchain, data availability will become more transparent and real-time, enabling procurement that aligns with the lean philosophy. Enhancing procurement: Implementing blockchain across all partners may be challenging, especially for multi-tiered and diverse suppliers, but it will yield long-term benefits in terms of transparency, sustained growth, and responsible sourcing. As an increasing number of enterprise systems and supply-generating systems, such as ERPs, MES, etc., become connected to the blockchain, data availability will become more transparent and real-time, enabling procurement that aligns with the lean philosophy.
References
- Imane, L.; Nourredine, M.; Driss, S.; Hanane, L. Fit-Gap Analysis: Pre-Fit-Gap Analysis Recommendations and Decision Support Model. Int. J. Adv. Comput. Sci. Appl. 2022, 13, 391–406. [Google Scholar] [CrossRef]
- Cotteleer, M.J.; Bendoly, E. Order Lead-Time Improvement following Enterprise Information Technology Implementation: An Empirical Study. MIS Q. 2006, 30, 643. [Google Scholar] [CrossRef]
- Gattiker, T.F.; Goodhue, D.L. Understanding the local-level costs and benefits of ERP through organizational information processing theory. Inf. Manag. 2004, 41, 431–443. [Google Scholar] [CrossRef]
- Hyperledger—Open Source Blockchain Technologies. Available online: https://www.hyperledger.org/ (accessed on 21 June 2023).
- Aslam, T.; Maqbool, A.; Akhtar, M.; Mirza, A.; Khan, M.A.; Khan, W.Z.; Alam, S. Blockchain Based Enhanced ERP Transaction Integrity Architecture and PoET Consensus. Comput. Mater. Contin. 2022, 70, 1089–1109. [Google Scholar] [CrossRef]
- Banerjee, A. Chapter Three—Blockchain Technology: Supply Chain Insights from ERP. In Advances in Computers; Raj, P., Deka, G.C., Eds.; Blockchain Technology: Platforms, Tools and Use Cases; Elsevier: Amsterdam, The Netherlands, 2018; Volume 111, pp. 69–98. [Google Scholar] [CrossRef]
- Lahlou, I.; Motaki, N. Integrating Blockchain with ERP systems for better supply chain performance. In Proceedings of the 2022 14th International Colloquium of Logistics and Supply Chain Management (LOGISTIQUA), El Jadida, Morocco, 25–27 May 2022; pp. 1–6. [Google Scholar] [CrossRef]
- Azzi, R.; Chamoun, R.K.; Sokhn, M. The power of a blockchain-based supply chain. Comput. Ind. Eng. 2019, 135, 582–592. [Google Scholar] [CrossRef]
- Christidis, K.; Devetsikiotis, M. Blockchains and Smart Contracts for the Internet of Things. IEEE Access 2016, 4, 2292–2303. [Google Scholar] [CrossRef]
- Faccia, A.; Petratos, P. Blockchain, Enterprise Resource Planning (ERP) and Accounting Information Systems (AIS): Research on e-Procurement and System Integration. Appl. Sci. 2021, 11, 6792. [Google Scholar] [CrossRef]
- Hughes, L.; Dwivedi, Y.K.; Misra, S.K.; Rana, N.P.; Raghavan, V.; Akella, V. Blockchain research, practice and policy: Applications, benefits, limitations, emerging research themes and research agenda. Int. J. Inf. Manag. 2019, 49, 114–129. [Google Scholar] [CrossRef]
- Pérez, T.E.; Rossit, D.A.; Tohmé, F.; Vásquez, Ó.C. Mass customized/personalized manufacturing in Industry 4.0 and blockchain: Research challenges, main problems, and the design of an information architecture. Inf. Fusion 2022, 79, 44–57. [Google Scholar] [CrossRef]
- Iansiti, M.; Lakhani, K. The Truth About Blockchain. Harv. Bus. Rev. 2017, 95, 118–127. [Google Scholar]
- Casino, F.; Dasaklis, T.K.; Patsakis, C. A systematic literature review of blockchain-based applications: Current status, classification and open issues. Telemat. Inform. 2019, 36, 55–81. [Google Scholar] [CrossRef]
- Deloitte. Deloitte’s 2019 Global Blockchain Survey: Blockchain Gets Down to Business. 2019. Available online: https://www2.deloitte.com/us/en/insights/topics/understanding-blockchain-potential/global-blockchain-survey.html (accessed on 10 January 2020).
- Aarikka-Stenroos, L.; Ritala, P. Network management in the era of ecosystems: Systematic review and management framework. Ind. Mark. Manag. 2017, 67, 23–36. [Google Scholar] [CrossRef]
- Helfat, C.E.; Raubitschek, R.S. Dynamic and integrative capabilities for profiting from innovation in digital platform-based ecosystems. Res. Policy 2018, 47, 1391–1399. [Google Scholar] [CrossRef]
- IBM Newsroom—Featured Stories. IBM Newsroom. Available online: https://newsroom.ibm.com/index.php?s=34222 (accessed on 20 November 2023).
- Kafeel, H.; Kumar, V.; Duong, L. Blockchain in supply chain management: A synthesis of barriers and enablers for managers. Int. J. Math. Eng. Manag. Sci. 2023, 8, 15–42. [Google Scholar] [CrossRef]
- Designing a Blockchain Enabled Supply Chain—ScienceDirect. Available online: https://www.sciencedirect.com/science/article/pii/S2405896319310183 (accessed on 16 November 2023).
- Rasi, R.Z.; Bin Rakiman, U.S.; Radzi, R.Z.R.M.; Masrom, N.R.; Sundram, V.P.K. A Literature Review on Blockchain Technology: Risk in Supply Chain Management. IEEE Eng. Manag. Rev. 2022, 50, 186–200. [Google Scholar] [CrossRef]
- Thantharate, P.; Thantharate, A. ZeroTrustBlock: Enhancing Security, Privacy, and Interoperability of Sensitive Data through ZeroTrust Permissioned Blockchain. Big Data Cogn. Comput. 2023, 7, 165. [Google Scholar] [CrossRef]
- Gonzalez-Amarillo, C.; Cardenas-Garcia, C.; Mendoza-Moreno, M.; Ramirez-Gonzalez, G.; Corrales, J.C. Blockchain-IoT Sensor (BIoTS): A Solution to IoT-Ecosystems Security Issues. Sensors 2021, 21, 4388. [Google Scholar] [CrossRef]
- Varriale, V.; Cammarano, A.; Michelino, F.; Caputo, M. Integrating blockchain, RFID and IoT within a cheese supply chain: A cost analysis. J. Ind. Inf. Integr. 2023, 34, 100486. [Google Scholar] [CrossRef]
- Charles, V.; Emrouznejad, A.; Gherman, T. A critical analysis of the integration of blockchain and artificial intelligence for supply chain. Ann. Oper. Res. 2023, 327, 7–47. [Google Scholar] [CrossRef]
- Les 7 Clefs Pour Comprendre SAP Leonardo. Available online: https://news.sap.com/france/2017/11/les-7-clefs-pour-comprendre-sap-leonardo/ (accessed on 21 June 2023).
- Kuo, T.-T.; Zavaleta Rojas, H.; Ohno-Machado, L. Comparison of blockchain platforms: A systematic review and healthcare examples. J. Am. Med. Inform. Assoc. 2019, 26, 462–478. [Google Scholar] [CrossRef]
- Llambias, R.; González, G.L.; Ruggia, R. Blockchain Interoperability: A Feature-based Classification Framework and Challenges Ahead. CLEI Electron.J. 2022, 25, 1–29. [Google Scholar] [CrossRef]
- Li, Y.; Qiao, L.; Lv, Z. An Optimized Byzantine Fault Tolerance Algorithm for Consortium Blockchain. Peer-To-Peer Netw. Appl. 2021, 14, 2826–2839. [Google Scholar] [CrossRef]
- Zhang, S.; Lee, J.-H. Analysis of the main consensus protocols of blockchain. ICT Express 2020, 6, 93–97. [Google Scholar] [CrossRef]
- Parthasarathy, S.; Daneva, M. Customer requirements based ERP customization using AHP technique. Bus. Process. Manag. J. 2014, 20, 730–751. [Google Scholar] [CrossRef]
- Acharya, V.; Yerrapati, A.E.; Prakash, N. Oracle Blockchain Quick Start Guide: A Practical Approach to Implementing Blockchain in Your Enterprise; Packt Publishing: Birmingham, UK, 2019. [Google Scholar]
- Li, X.; Zheng, Z.; Dai, H.N. When services computing meets blockchain: Challenges and opportunities. J. Parallel Distrib. Comput. 2021, 150, 1–14. [Google Scholar] [CrossRef]
- Lewis, A. A Gentle Introduction to Digital Tokens. 2015. Available online: https://bitsonblocks.net/2015/09/28/gentle-introduction-digital-tokens/ (accessed on 20 November 2023).
- Oliveira, L.; Bauer, I.; Zavolokina, L.; Schwabe, G. To Token or not to Token: Tools for Understanding Blockchain Tokens. In Proceedings of the International Conference of Information Systems (ICIS 2018), San Francisco, CA, USA, 12–16 December 2018. [Google Scholar]
- Belchior, R.; Vasconcelos, A.; Guerreiro, S.; Correia, M. Correia A Survey on Blockchain Interoperability: Past, Present, and Future Trends. ACM Comput. Surv. 2021, 54, 1–41. [Google Scholar] [CrossRef]
Disclaimer/Publisher’s Note: The statements, opinions and data contained in all publications are solely those of the individual author(s) and contributor(s) and not of MDPI and/or the editor(s). MDPI and/or the editor(s) disclaim responsibility for any injury to people or property resulting from any ideas, methods, instructions or products referred to in the content. |
© 2023 by the authors. Licensee MDPI, Basel, Switzerland. This article is an open access article distributed under the terms and conditions of the Creative Commons Attribution (CC BY) license (https://creativecommons.org/licenses/by/4.0/).





