P190B RhoGAP Regulates Chromosome Segregation in Cancer Cells
Abstract
:1. Introduction
2. Results
2.1. P190B RhoGAP Localizes to Centrosomes and Is Phosphorylated During Mitosis
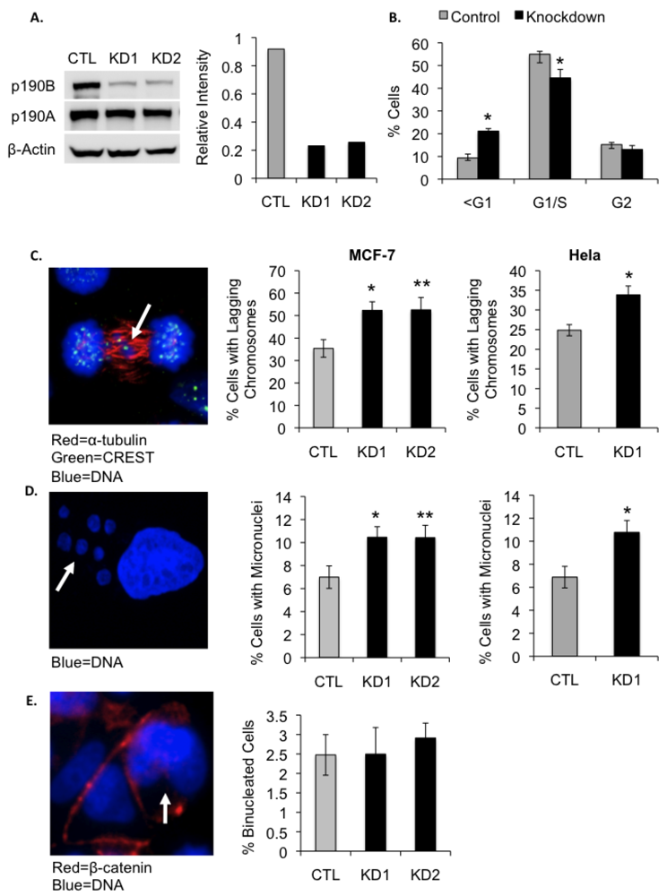
2.2. P190B Deficiency Enhances Chromosome Segregation Defects in MCF-7 and Hela Cells
2.3. P190B Deficiency Increases the Incidence of Abnormal Microtubule-Kinetochore Attachments
2.4. Localization of the Chromosomal Passenger Complex Proteins Survivin and Aurora B Is Not Altered in p190B Deficient Cells




2.5. Inhibition of Rac Reduces Chromosome Segregation Defects in p190B Deficient Cells

3. Discussion
4. Experimental Section
4.1. Cell Culture
4.2. Transfection and Synchronization
4.3. Antibodies
4.4. Immunoprecipitation
4.5. Preparation of Cell Lysates and Western Blotting
4.6. Immunofluorescence Staining
4.7. Inhibitor Experiments
4.8. Flow Cytometry
4.9. Statistical Analysis
5. Conclusions
Acknowledgments
References
- Hall, A. The cytoskeleton and cancer. Cancer Metastasis Rev. 2009, 28, 5–14. [Google Scholar]
- Fritz, G.; Just, I.; Kaina, B. Rho GTPases are over-expressed in human tumors. Int. J. Cancer 1999, 81, 682–687. [Google Scholar]
- Fritz, G.; Brachetti, C.; Bahlmann, F.; Schmidt, M.; Kaina, B. Rho GTPases in human breast tumours: Expression and mutation analyses and correlation with clinical parameters. Br. J. Cancer 2002, 87, 635–644. [Google Scholar]
- McHenry, P.R.; Vargo-Gogola, T. Pleiotropic functions of Rho GTPase signaling: A Trojan horse or Achilles’ heel for breast cancer treatment? Curr. Drug Targets 2010, 11, 1043–1058. [Google Scholar] [CrossRef]
- Holland, A.J.; Cleveland, D.W. Boveri revisited: Chromosomal instability, aneuploidy and tumorigenesis. Nat. Rev. 2009, 10, 478–487. [Google Scholar]
- Maddox, A.S.; Burridge, K. RhoA is required for cortical retraction and rigidity during mitotic cell rounding. J. Cell Biol. 2003, 160, 255–265. [Google Scholar]
- Melendez, J.; Stengel, K.; Zhou, X.; Chauhan, B.K.; Debidda, M.; Andreassen, P.; Lang, R.A.; Zheng, Y. RhoA GTPase is dispensable for actomyosin regulation but is essential for mitosis in primary mouse embryonic fibroblasts. J. Biol. Chem. 2011, 286, 15132–15137. [Google Scholar]
- Woodcock, S.A.; Rushton, H.J.; Castaneda-Saucedo, E.; Myant, K.; White, G.R.; Blyth, K.; Sansom, O.J.; Malliri, A. Tiam1-Rac signaling counteracts Eg5 during bipolar spindle assembly to facilitate chromosome congression. Curr. Biol. 2010, 20, 669–675. [Google Scholar]
- Yasuda, S.; Oceguera-Yanez, F.; Kato, T.; Okamoto, M.; Yonemura, S.; Terada, Y.; Ishizaki, T.; Narumiya, S. Cdc42 and mDia3 regulate microtubule attachment to kinetochores. Nature 2004, 428, 767–771. [Google Scholar]
- Kanai, M.; Crowe, M.S.; Zheng, Y.; Vande Woude, G.F.; Fukasawa, K. RhoA and RhoC are both required for the ROCK II-dependent promotion of centrosome duplication. Oncogene 2010, 29, 6040–6050. [Google Scholar]
- Hall, A. Rho GTPases and the actin cytoskeleton. Science 1998, 279, 509–514. [Google Scholar]
- Barone, I.; Brusco, L.; Gu, G.; Selever, J.; Beyer, A.; Covington, K.R.; Tsimelzon, A.; Wang, T.; Hilsenbeck, S.G.; Chamness, G.C.; Ando, S.; Fuqua, S.A. Loss of Rho GDIalpha and resistance to tamoxifen via effects on estrogen receptor alpha. J. Natl. Cancer Inst. 2011, 103, 538–552. [Google Scholar]
- Xu, K.; Rajagopal, S.; Klebba, I.; Dong, S.; Ji, Y.; Liu, J.; Kuperwasser, C.; Garlick, J.A.; Naber, S.P.; Buchsbaum, R.J. The role of fibroblast Tiam1 in tumor cell invasion and metastasis. Oncogene 2010, 29, 6533–6542. [Google Scholar]
- Strumane, K.; Rygiel, T.; van der Valk, M.; Collard, J.G. Tiam1-deficiency impairs mammary tumor formation in MMTV-c-neu but not in MMTV-c-myc mice. J. Cancer Res. Clin. Oncol. 2009, 135, 69–80. [Google Scholar]
- Burbelo, P.D.; Miyamoto, S.; Utani, A.; Brill, S.; Yamada, K.M.; Hall, A.; Yamada, Y. p190-B, a new member of the Rho GAP family, and Rho are induced to cluster after integrin cross-linking. J. Biol. Chem. 1995, 270, 30919–30926. [Google Scholar]
- Bustos, R.I.; Forget, M.A.; Settleman, J.E.; Hansen, S.H. Coordination of Rho and Rac GTPase function via p190B RhoGAP. Curr. Biol. 2008, 18, 1606–1611. [Google Scholar]
- Heckman-Stoddard, B.M.; Vargo-Gogola, T.; McHenry, P.R.; Jiang, V.; Herrick, M.P.; Hilsenbeck, S.G.; Settleman, J.; Rosen, J.M. Haploinsufficiency for p190B RhoGAP inhibits MMTV-Neu tumor progression. Breast Cancer Res. 2009, 11. [Google Scholar]
- McHenry, P.R.; Sears, J.C.; Herrick, M.P.; Chang, P.; Heckman-Stoddard, B.M.; Rybarczyk, M.; Chodosh, L.A.; Gunther, E.J.; Hilsenbeck, S.G.; Rosen, J.M.; Vargo-Gogola, T. P190B RhoGAP has pro-tumorigenic functions during MMTV-Neu mammary tumorigenesis and metastasis. Breast Cancer Res. 2010, 12. [Google Scholar]
- Su, L.; Agati, J.M.; Parsons, S.J. p190RhoGAP is cell cycle regulated and affects cytokinesis. J. Cell Biol. 2003, 163, 571–582. [Google Scholar]
- Su, L.; Pertz, O.; Mikawa, M.; Hahn, K.; Parsons, S.J. p190RhoGAP negatively regulates Rho activity at the cleavage furrow of mitotic cells. Exp. Cell Res. 2009, 315, 1347–1359. [Google Scholar]
- Mikawa, M.; Su, L.; Parsons, S.J. Opposing roles of p190RhoGAP and Ect2 RhoGEF in regulating cytokinesis. Cell Cycle (Georgetown, Tex) 2008, 7, 2003–2012. [Google Scholar]
- Manchinelly, S.A.; Miller, J.A.; Su, L.; Miyake, T.; Palmer, L.; Mikawa, M.; Parsons, S.J. Mitotic down-regulation of p190RhoGAP is required for the successful completion of cytokinesis. J. Biol. Chem. 1998, 285, 26923–26932. [Google Scholar]
- Sordella, R.; Jiang, W.; Chen, G.C.; Curto, M.; Settleman, J. Modulation of Rho GTPase signaling regulates a switch between adipogenesis and myogenesis. Cell 2003, 113, 147–158. [Google Scholar]
- Kontaridis, M.I.; Eminaga, S.; Fornaro, M.; Zito, C.I.; Sordella, R.; Settleman, J.; Bennett, A.M. SHP-2 positively regulates myogenesis by coupling to the Rho GTPase signaling pathway. Mol. Cell. Biol. 2004, 24, 5340–5352. [Google Scholar]
- Dephoure, N.; Zhou, C.; Villen, J.; Beausoleil, S.A.; Bakalarski, C.E.; Elledge, S.J.; Gygi, S.P. A quantitative atlas of mitotic phosphorylation. Proc. Natl. Acad. Sci. USA 2008, 105, 10762–10767. [Google Scholar]
- Roof, R.W.; Haskell, M.D.; Dukes, B.D.; Sherman, N.; Kinter, M.; Parsons, S.J. Phosphotyrosine (p-Tyr)-dependent and -independent mechanisms of p190 RhoGAP-p120 RasGAP interaction: Tyr 1105 of p190, a substrate for c-Src, is the sole p-Tyr mediator of complex formation. Mol. Cell. Biol. 1998, 18, 7052–7063. [Google Scholar]
- Chang, J.H.; Gill, S.; Settleman, J.; Parsons, S.J. c-Src regulates the simultaneous rearrangement of actin cytoskeleton, p190RhoGAP, and p120RasGAP following epidermal growth factor stimulation. J.Cell Biol. 1995, 130, 355–368. [Google Scholar] [CrossRef]
- Thompson, S.L.; Bakhoum, S.F.; Compton, D.A. Mechanisms of chromosomal instability. Curr. Biol. 2010, 20, R285–R295. [Google Scholar]
- Fenech, M.; Kirsch-Volders, M.; Natarajan, A.T.; Surralles, J.; Crott, J.W.; Parry, J.; Norppa, H.; Eastmond, D.A.; Tucker, J.D.; Thomas, P. Molecular mechanisms of micronucleus, nucleoplasmic bridge and nuclear bud formation in mammalian and human cells. Mutagenesis 2011, 26, 125–132. [Google Scholar]
- Cimini, D.; Howell, B.; Maddox, P.; Khodjakov, A.; Degrassi, F.; Salmon, E.D. Merotelic kinetochore orientation is a major mechanism of aneuploidy in mitotic mammalian tissue cells. J. Cell Biol. 2001, 153, 517–527. [Google Scholar]
- Cimini, D.; Wan, X.; Hirel, C.B.; Salmon, E.D. Aurora kinase promotes turnover of kinetochore microtubules to reduce chromosome segregation errors. Curr. Biol. 2006, 16, 1711–1718. [Google Scholar]
- Zheng, Y. G protein control of microtubule assembly. Annu. Rev. Cell Dev. Biol. 2004, 20, 867–894. [Google Scholar]
- Matheson, S.F.; Hu, K.Q.; Brouns, M.R.; Sordella, R.; VanderHeide, J.D.; Settleman, J. Distinct but overlapping functions for the closely related p190 RhoGAPs in neural development. Dev. Neurosci. 2006, 28, 538–550. [Google Scholar]
- Chakravarty, G.; Hadsell, D.; Buitrago, W.; Settleman, J.; Rosen, J.M. p190-B RhoGAP regulates mammary ductal morphogenesis. Mol. Endocrinol. (Baltimore, MD) 2003, 17, 1054–1065. [Google Scholar] [CrossRef]
- Heckman-Stoddard, B.M.; Vargo-Gogola, T.; Herrick, M.P.; Visbal, A.P.; Lewis, M.T.; Settleman, J.; Rosen, J.M. P190A RhoGAP is required for mammary gland development. Dev. Biol. 2011, 360, 1–10. [Google Scholar]
- Vazquez-Novelle, M.D.; Petronczki, M. Relocation of the chromosomal passenger complex prevents mitotic checkpoint engagement at anaphase. Curr. Biol. 2010, 20, 1402–1407. [Google Scholar]
- O’Connell, C.B.; Khodjakov, A.; McEwen, B.F. Kinetochore flexibility: Creating a dynamic chromosome-spindle interface. Curr. Opin. Cell Biol. 2012, 24, 40–47. [Google Scholar]
- Weaver, B.A.; Cleveland, D.W. Aneuploidy: Instigator and inhibitor of tumorigenesis. Cancer Res. 2007, 67, 10103–10105. [Google Scholar]
- Fowler, A.M.; Solodin, N.; Preisler-Mashek, M.T.; Zhang, P.; Lee, A.V.; Alarid, E.T. Increases in estrogen receptor-alpha concentration in breast cancer cells promote serine 118/104/106-independent AF-1 transactivation and growth in the absence of estrogen. FASEB J. 2004, 18, 81–93. [Google Scholar]
© 2012 by the authors; licensee MDPI, Basel, Switzerland. This article is an open access article distributed under the terms and conditions of the Creative Commons Attribution license (http://creativecommons.org/licenses/by/3.0/).
Share and Cite
Hwang, M.; Peddibhotla, S.; McHenry, P.; Chang, P.; Yochum, Z.; Park, K.U.; Sears, J.C.; Vargo-Gogola, T. P190B RhoGAP Regulates Chromosome Segregation in Cancer Cells. Cancers 2012, 4, 475-489. https://doi.org/10.3390/cancers4020475
Hwang M, Peddibhotla S, McHenry P, Chang P, Yochum Z, Park KU, Sears JC, Vargo-Gogola T. P190B RhoGAP Regulates Chromosome Segregation in Cancer Cells. Cancers. 2012; 4(2):475-489. https://doi.org/10.3390/cancers4020475
Chicago/Turabian StyleHwang, Melissa, Sirisha Peddibhotla, Peter McHenry, Peggy Chang, Zachary Yochum, Ko Un Park, James Cooper Sears, and Tracy Vargo-Gogola. 2012. "P190B RhoGAP Regulates Chromosome Segregation in Cancer Cells" Cancers 4, no. 2: 475-489. https://doi.org/10.3390/cancers4020475
APA StyleHwang, M., Peddibhotla, S., McHenry, P., Chang, P., Yochum, Z., Park, K. U., Sears, J. C., & Vargo-Gogola, T. (2012). P190B RhoGAP Regulates Chromosome Segregation in Cancer Cells. Cancers, 4(2), 475-489. https://doi.org/10.3390/cancers4020475
