Therapeutic Targeting of miR-21 Restores SASH1 and Sensitizes HBV-HCC to Sorafenib
Simple Summary
Abstract
1. Introduction
2. Materials and Methods
2.1. Human Liver Tissue Samples
2.2. The Cancer Genome Atlas (TCGA) Data Analysis
2.3. Cell Lines and Culture
2.4. Hypoxia Treatment
2.5. Cell Transfection
2.6. Dual-Luciferase Reporter Assay
2.7. Cell Viability and Colony Formation Assays
2.8. Xenograft Orthotopic HCC Mouse Model
2.9. RNA Extraction and qRT-PCR
2.10. Western Blotting
2.11. Statistical Analysis
3. Results
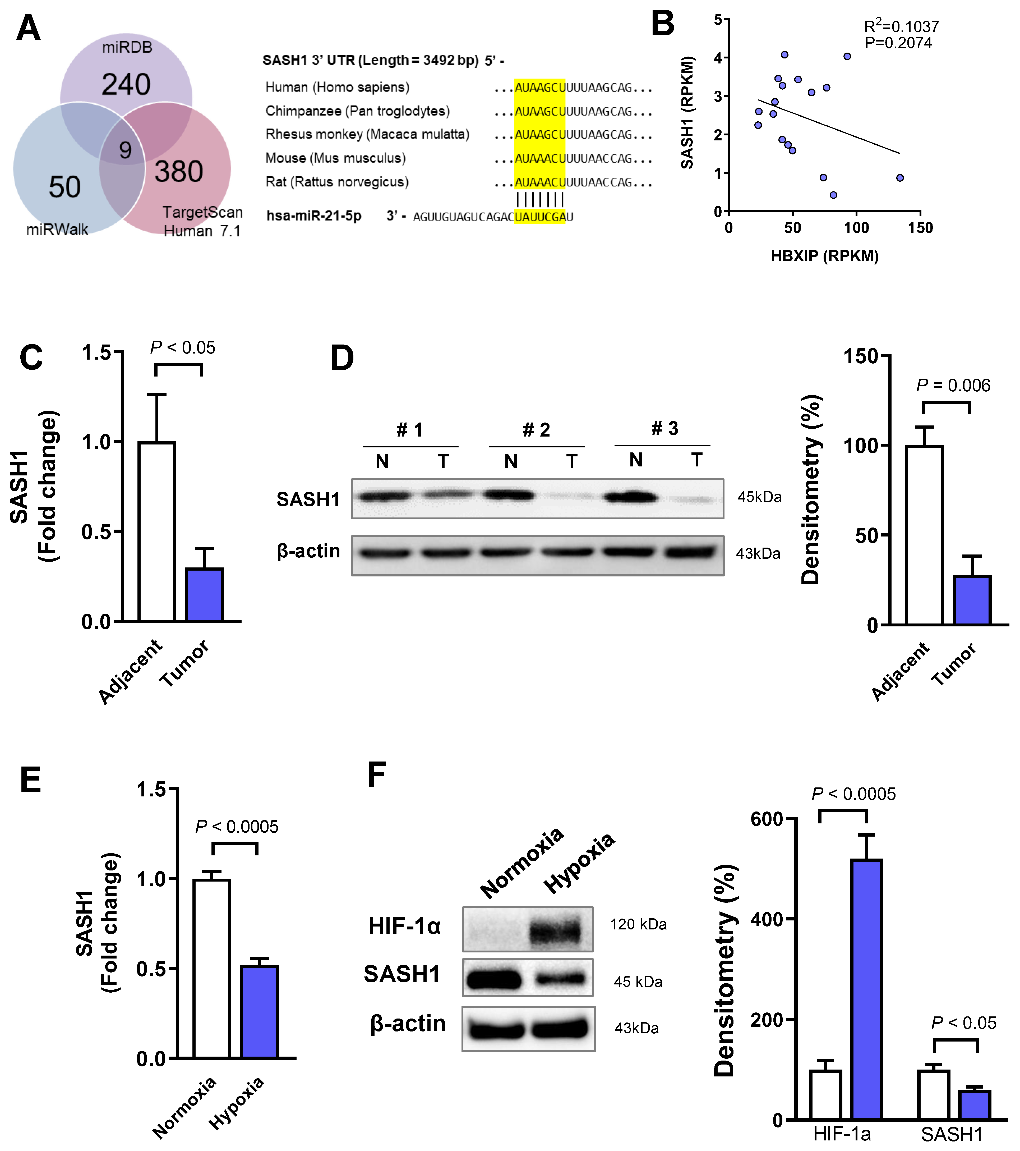
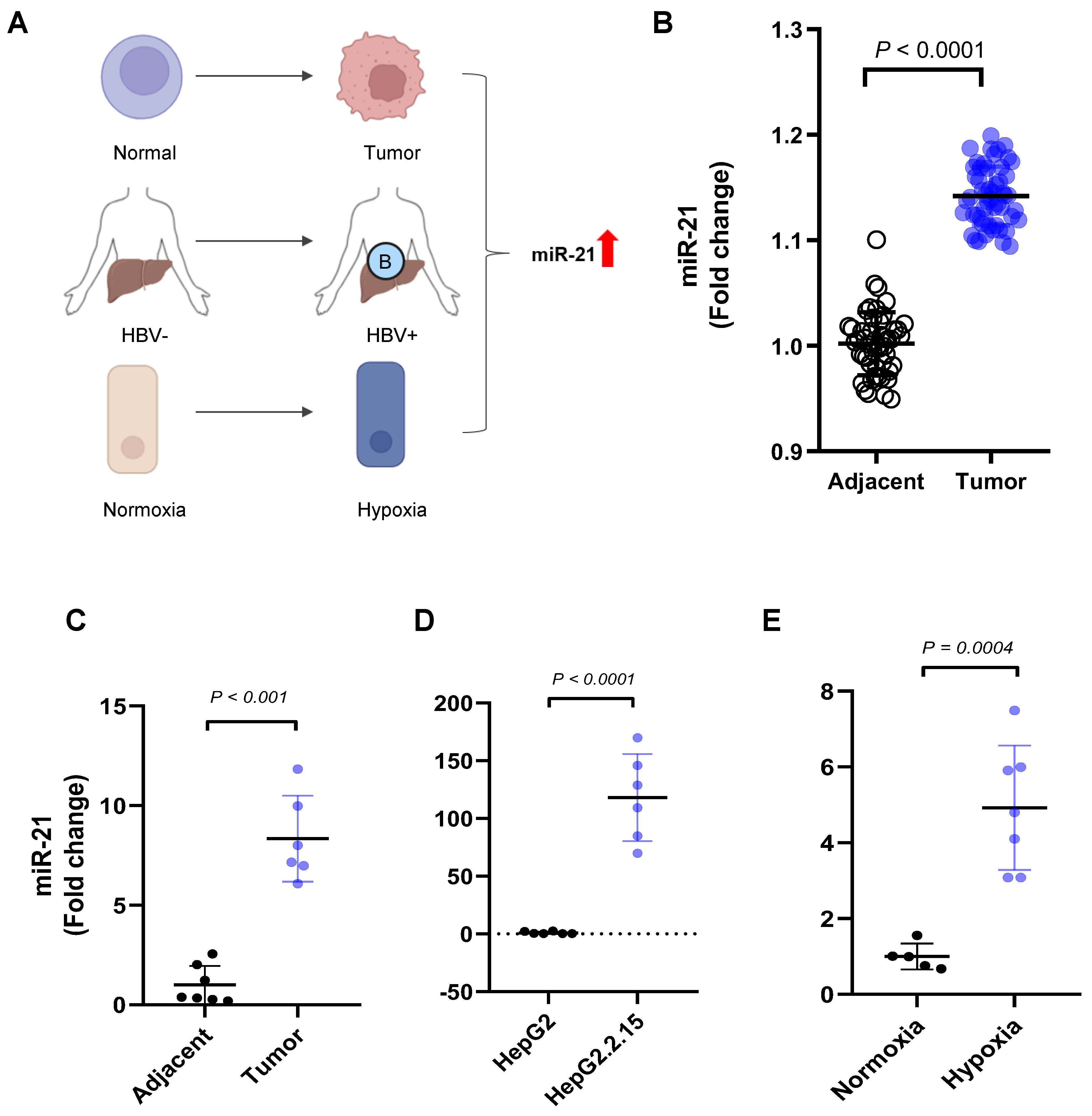
3.1. miR-21 Is Overexpressed in HBV-Associated HCC
3.2. SASH1 Is an miR-21 Target Gene That Decreases in HBV-HCC
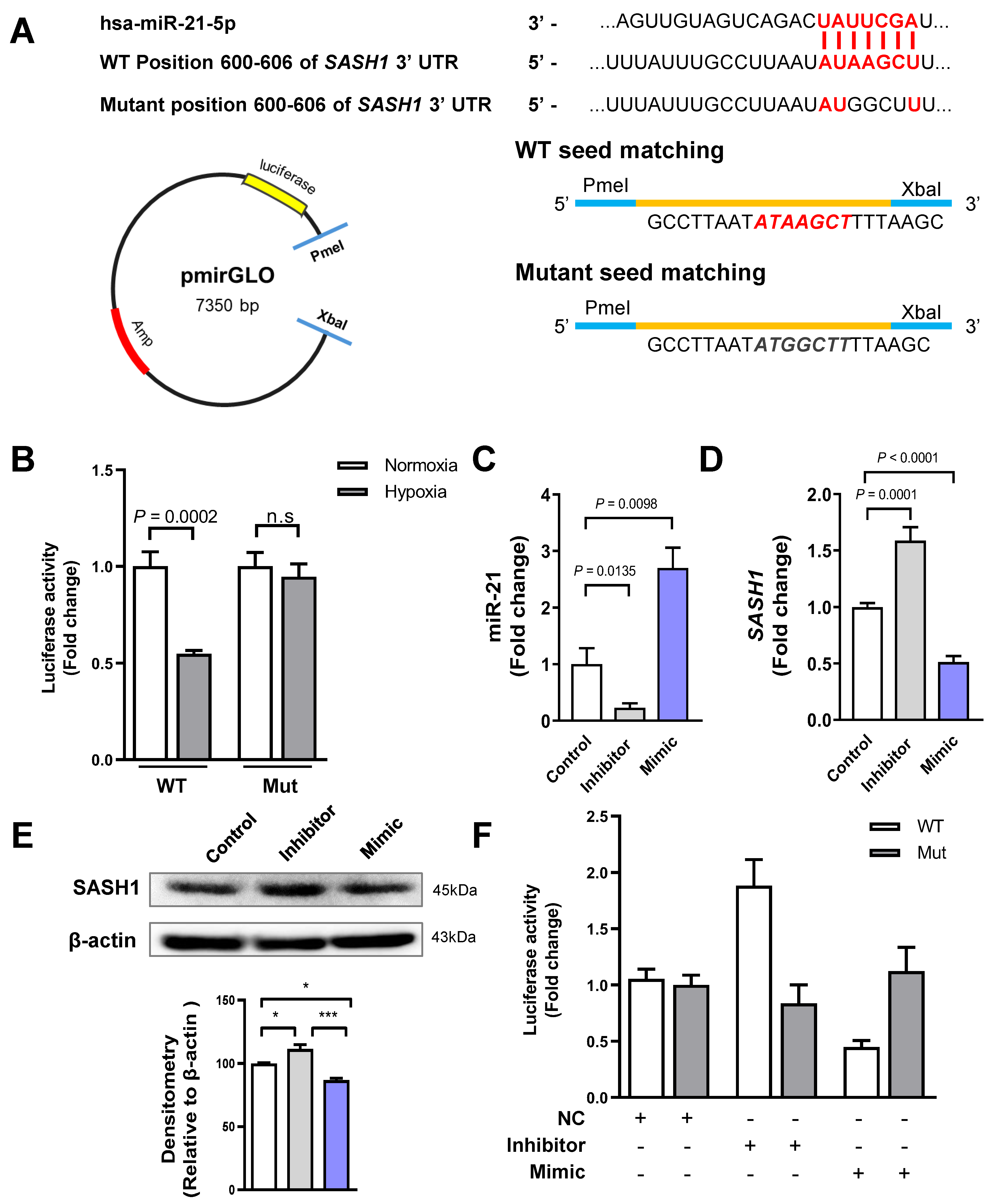
3.3. miR-21 Directly Binds to the 3′-UTR of SASH1
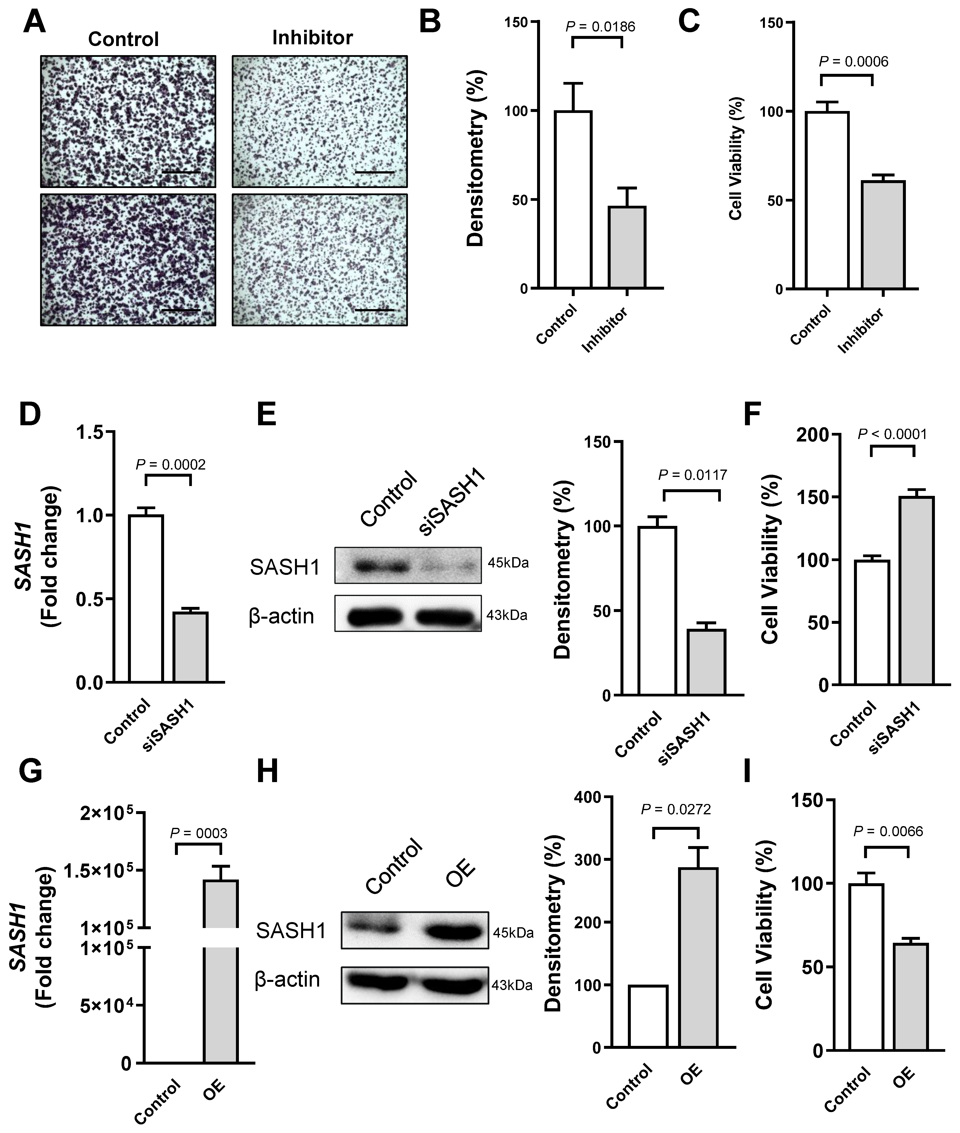
3.4. Regulation of miR-21 and SASH1 Affects HBV-HCC Cell Viability
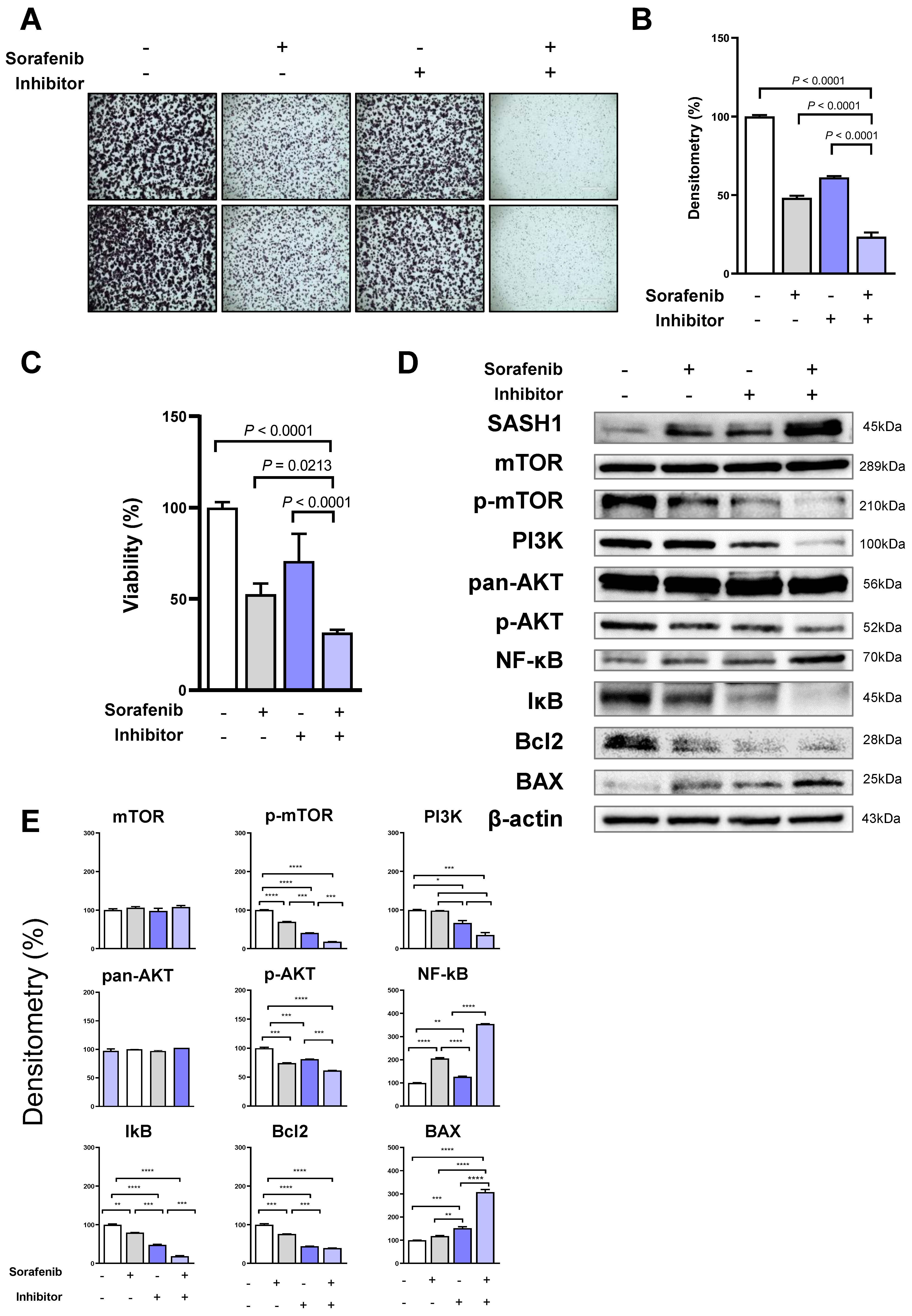
3.5. miR-21 Inhibitor Enhances Sorafenib Efficacy in HBV-HCC Xenograft Model
3.6. miR-21 Inhibition Enhances Sorafenib-Induced Apoptosis Through SASH1 Upregulation
4. Discussion
5. Conclusions
Supplementary Materials
Author Contributions
Funding
Institutional Review Board Statement
Informed Consent Statement
Data Availability Statement
Acknowledgments
Conflicts of Interest
References
- Siegel, R.L.; Giaquinto, A.N.; Jemal, A. Cancer statistics, 2024. CA Cancer J. Clin. 2024, 74, 12–49. [Google Scholar] [CrossRef]
- Cho, Y.; Kim, B.H.; Park, J.W. The emerging age-pattern changes of patients with hepatocellular carcinoma in Korea. Clin. Mol. Hepatol. 2023, 29, 99–101. [Google Scholar] [CrossRef]
- Kim, D.Y. Changing etiology and epidemiology of hepatocellular carcinoma: Asia and worldwide. J. Liver Cancer 2024, 24, 62–70. [Google Scholar] [CrossRef] [PubMed]
- Sung, W.K.; Zheng, H.; Li, S.; Chen, R.; Liu, X.; Li, Y.; Lee, N.; Lee, W.; Ariyarante, P.; Tennakoon, C.; et al. Genome-wide survey of recurrent HBV integration in hepatocellular carcinoma. Nat. Genet. 2012, 44, 765–769. [Google Scholar] [CrossRef] [PubMed]
- Jiang, Y.; Han, Q.; Zhao, H.; Zhang, J. The Mechanisms of HBV-Induced Hepatocellular Carcinoma. J. Hepatocell. Carcinoma 2021, 8, 435–450. [Google Scholar] [CrossRef] [PubMed]
- Liu, Y.; Liu, X.; Luo, M.; Li, Y.; Li, H. HBx Modulates Drug Resistance of Sorafenib-Resistant Hepatocellular Carcinoma Cells. Discov. Med. 2023, 35, 1035–1042. [Google Scholar] [CrossRef]
- Ladd, A.D.; Duarte, S.; Sahin, I.; Zarrinpar, A. Mechanisms of drug resistance in HCC. Hepatology 2024, 79, 926–940. [Google Scholar] [CrossRef]
- Diener, C.; Keller, A.; Meese, E. Emerging concepts of miRNA therapeutics: From cells to clinic. Trends Genet. 2022, 38, 613–626. [Google Scholar] [CrossRef]
- Jin, Z.Q. MicroRNA targets and biomarker validation for diabetes-associated cardiac fibrosis. Pharmacol. Res. 2021, 174, 105941. [Google Scholar] [CrossRef]
- Kalayinia, S.; Arjmand, F.; Maleki, M.; Malakootian, M.; Singh, C.P. MicroRNAs: Roles in cardiovascular development and disease. Cardiovasc. Pathol. 2021, 50, 107296. [Google Scholar] [CrossRef]
- Farasati Far, B.; Vakili, K.; Fathi, M.; Yaghoobpoor, S.; Bhia, M.; Naimi-Jamal, M.R. The role of microRNA-21 (miR-21) in pathogenesis, diagnosis, and prognosis of gastrointestinal cancers: A review. Life Sci. 2023, 316, 121340. [Google Scholar] [CrossRef]
- Petrovic, N. miR-21 Might be Involved in Breast Cancer Promotion and Invasion Rather than in Initial Events of Breast Cancer Development. Mol. Diagn. Ther. 2016, 20, 97–110. [Google Scholar] [CrossRef] [PubMed]
- Tang, Y.; Zhou, X.; Ji, J.; Chen, L.; Cao, J.; Luo, J.; Zhang, S. High expression levels of miR-21 and miR-210 predict unfavorable survival in breast cancer: A systemic review and meta-analysis. Int. J. Biol. Markers 2015, 30, e347–e358. [Google Scholar] [CrossRef]
- Shaikh, M.A.J.; Altamimi, A.S.A.; Afzal, M.; Gupta, G.; Singla, N.; Gilhotra, R.; Almalki, W.H.; Kazmi, I.; Alzarea, S.I.; Prahser, P.; et al. Unraveling the impact of miR-21 on apoptosis regulation in glioblastoma. Pathol. Res. Pract. 2024, 254, 155121. [Google Scholar] [CrossRef] [PubMed]
- Feng, M.G.; Liu, C.F.; Chen, L.; Feng, W.B.; Liu, M.; Hai, H.; Lu, J.M. MiR-21 attenuates apoptosis-triggered by amyloid-beta via modulating PDCD4/PI3K/AKT/GSK-3beta pathway in SH-SY5Y cells. Biomed. Pharmacother. 2018, 101, 1003–1007. [Google Scholar] [CrossRef] [PubMed]
- Yang, C.; Zhang, H.; Zhang, L.; Zhu, A.X.; Bernards, R.; Qin, W.; Wang, C. Evolving therapeutic landscape of advanced hepatocellular carcinoma. Nat. Rev. Gastroenterol. Hepatol. 2023, 20, 203–222. [Google Scholar] [CrossRef]
- Hsu, C.H.; Shen, Y.C.; Shao, Y.Y.; Hsu, C.; Cheng, A.L. Sorafenib in advanced hepatocellular carcinoma: Current status and future perspectives. J. Hepatocell. Carcinoma 2014, 1, 85–99. [Google Scholar] [CrossRef][Green Version]
- Li, Y.; Li, S.; Zhu, Y.; Liang, X.; Meng, H.; Chen, J.; Zhang, D.; Guo, H.; Shi, B. Incidence and risk of sorafenib-induced hypertension: A systematic review and meta-analysis. J. Clin. Hypertens. 2014, 16, 177–185. [Google Scholar] [CrossRef]
- Randrup Hansen, C.; Grimm, D.; Bauer, J.; Wehland, M.; Magnusson, N.E. Effects and Side Effects of Using Sorafenib and Sunitinib in the Treatment of Metastatic Renal Cell Carcinoma. Int. J. Mol. Sci. 2017, 18, 461. [Google Scholar] [CrossRef]
- Eresen, A.; Zhang, Z.; Yaghmai, V. Strategies to improve sorafenib efficacy during image-guided treatment of hepatocellular carcinoma. Ann. Transl. Med. 2021, 9, 1745. [Google Scholar] [CrossRef]
- Schneider, C.A.; Rasband, W.S.; Eliceiri, K.W. NIH Image to ImageJ: 25 years of image analysis. Nat. Methods 2012, 9, 671–675. [Google Scholar] [CrossRef] [PubMed]
- He, B.; Zhao, Z.; Cai, Q.; Zhang, Y.; Zhang, P.; Shi, S.; Xie, H.; Peng, X.; Yin, W.; Tao, Y.; et al. miRNA-based biomarkers, therapies, and resistance in Cancer. Int. J. Biol. Sci. 2020, 16, 2628–2647. [Google Scholar] [CrossRef] [PubMed]
- Hussen, B.M.; Rasul, M.F.; Abdullah, S.R.; Hidayat, H.J.; Faraj, G.S.H.; Ali, F.A.; Salihi, A.; Baniahmad, A.; Ghafouri-Fard, S.; Rahman, M.; et al. Targeting miRNA by CRISPR/Cas in cancer: Advantages and challenges. Mil. Med. Res. 2023, 10, 32. [Google Scholar] [CrossRef] [PubMed]
- Shang, R.; Lee, S.; Senavirathne, G.; Lai, E.C. microRNAs in action: Biogenesis, function and regulation. Nat. Rev. Genet. 2023, 24, 816–833. [Google Scholar] [CrossRef]
- Rimkus, C.; Martini, M.; Friederichs, J.; Rosenberg, R.; Doll, D.; Siewert, J.R.; Holzmann, B.; Janssen, K.P. Prognostic significance of downregulated expression of the candidate tumour suppressor gene SASH1 in colon cancer. Br. J. Cancer 2006, 95, 1419–1423. [Google Scholar] [CrossRef]
- Burgess, J.T.; Bolderson, E.; Adams, M.N.; Duijf, P.H.G.; Zhang, S.D.; Gray, S.G.; Wright, G.; Richard, D.J.; O’Byrne, K. SASH1 is a prognostic indicator and potential therapeutic target in non-small cell lung cancer. Sci. Rep. 2020, 10, 18605. [Google Scholar] [CrossRef]
- Zong, W.; Yu, C.; Wang, P.; Dong, L. Overexpression of SASH1 Inhibits TGF-beta1-Induced EMT in Gastric Cancer Cells. Oncol. Res. 2016, 24, 17–23. [Google Scholar] [CrossRef]
- Peng, L.; Wei, H.; Liren, L. Promoter methylation assay of SASH1 gene in hepatocellular carcinoma. J. BUON 2014, 19, 1041–1047. [Google Scholar]
- Sartorius, K.; Sarkar, D. The Regulatory Role of MicroRNA in Hepatitis-B Virus-Related Hepatocellular Carcinoma. Cells 2019, 8, 1504. [Google Scholar] [CrossRef]






| No. | Sex | Age (Years) | Blood Type | Diagnosis | HBV | HCV | AFP (ng/mL) | PIVKA-II (mAU/mL) |
|---|---|---|---|---|---|---|---|---|
| 1 | M | 61 | AB+ | Hepatocellular carcinoma | Yes | No | 4.8 | 45 |
| 2 | M | 62 | AB+ | Liver cirrhosis due to hepatitis B | Yes | No | 1.7 | 61 |
| 3 | F | 51 | AB+ | Hepatocellular carcinoma | Yes | No | 98.1 | 47 |
| 4 | M | 52 | A+ | Advanced HCC, chronic viral hepatitis B with delta-agent | Yes | No | 21,848 | 69,296 |
| 5 | M | 56 | B+ | Hepatocellular carcinoma, chronic viral hepatitis B | Yes | No | 58.7 | 262 |
| 6 | M | 69 | A+ | Hepatocellular carcinoma | Yes | No | 3.6 | 22 |
| 7 | M | 54 | A+ | Hepatocellular carcinoma (HBV LC r/o HCC) | Yes | No | 6.6 | 110 |
| 8 | M | 57 | B+ | Hepatocellular carcinoma (HBV LC HCC) | Yes | No | 4.5 | 84 |
Disclaimer/Publisher’s Note: The statements, opinions and data contained in all publications are solely those of the individual author(s) and contributor(s) and not of MDPI and/or the editor(s). MDPI and/or the editor(s) disclaim responsibility for any injury to people or property resulting from any ideas, methods, instructions or products referred to in the content. |
© 2026 by the authors. Licensee MDPI, Basel, Switzerland. This article is an open access article distributed under the terms and conditions of the Creative Commons Attribution (CC BY) license.
Share and Cite
Han, K.; Jwa, E.-K.; Ha, S.; Kim, J.; Lee, R.; Lee, E.; Kang, S.; Kim, H.O.; Kwon, H.; Jung, D.-H.; et al. Therapeutic Targeting of miR-21 Restores SASH1 and Sensitizes HBV-HCC to Sorafenib. Cancers 2026, 18, 1038. https://doi.org/10.3390/cancers18061038
Han K, Jwa E-K, Ha S, Kim J, Lee R, Lee E, Kang S, Kim HO, Kwon H, Jung D-H, et al. Therapeutic Targeting of miR-21 Restores SASH1 and Sensitizes HBV-HCC to Sorafenib. Cancers. 2026; 18(6):1038. https://doi.org/10.3390/cancers18061038
Chicago/Turabian StyleHan, Kyuyoung, Eun-Kyoung Jwa, Suhyeon Ha, Jiye Kim, Ryunjin Lee, Eunkyeong Lee, Seoon Kang, Hye Ok Kim, Hyunhee Kwon, Dong-Hwan Jung, and et al. 2026. "Therapeutic Targeting of miR-21 Restores SASH1 and Sensitizes HBV-HCC to Sorafenib" Cancers 18, no. 6: 1038. https://doi.org/10.3390/cancers18061038
APA StyleHan, K., Jwa, E.-K., Ha, S., Kim, J., Lee, R., Lee, E., Kang, S., Kim, H. O., Kwon, H., Jung, D.-H., Yoon, Y.-I., Song, G.-W., Park, G.-C., Kim, T. W., Namgoon, J.-M., Hwang, S., Tak, E., & Lee, S.-G. (2026). Therapeutic Targeting of miR-21 Restores SASH1 and Sensitizes HBV-HCC to Sorafenib. Cancers, 18(6), 1038. https://doi.org/10.3390/cancers18061038

