GluOC Induced SLC7A11 and SLC38A1 to Activate Redox Processes and Resist Ferroptosis in TNBC
Simple Summary
Abstract
1. Introduction
2. Materials and Methods
2.1. Transcriptome Sequencing and Data Processing
2.2. Cell Culture
2.3. Transfections
2.4. Propodium Iodide (PI) Staining
2.5. Wound-Healing Assay
2.6. Migration Assay
2.7. Colony Formation Assay
2.8. Lipid Reactive Oxygen Species (ROS) Assay
2.9. Iron Assay
2.10. ROS Assay
2.11. Malondialdehyde (MDA) Assay
2.12. GSH Assay
2.13. Flow Cytometry
2.14. Measurement of Mitochondrial Membrane Potential (MMP)
2.15. α-KG Content Detection
2.16. ATP Content Detection
2.17. Detection of Glutamine Content
2.18. Protein Stability and Ubiquitination Assays
2.19. Western Blotting
2.20. Reverse Transcription-Quantitative (q)PCR
2.21. Mouse Xenograft Model
2.22. Hematoxylin and Eosin (H&E) Staining and Immunohistochemistry
2.23. Statistical Analysis
3. Results
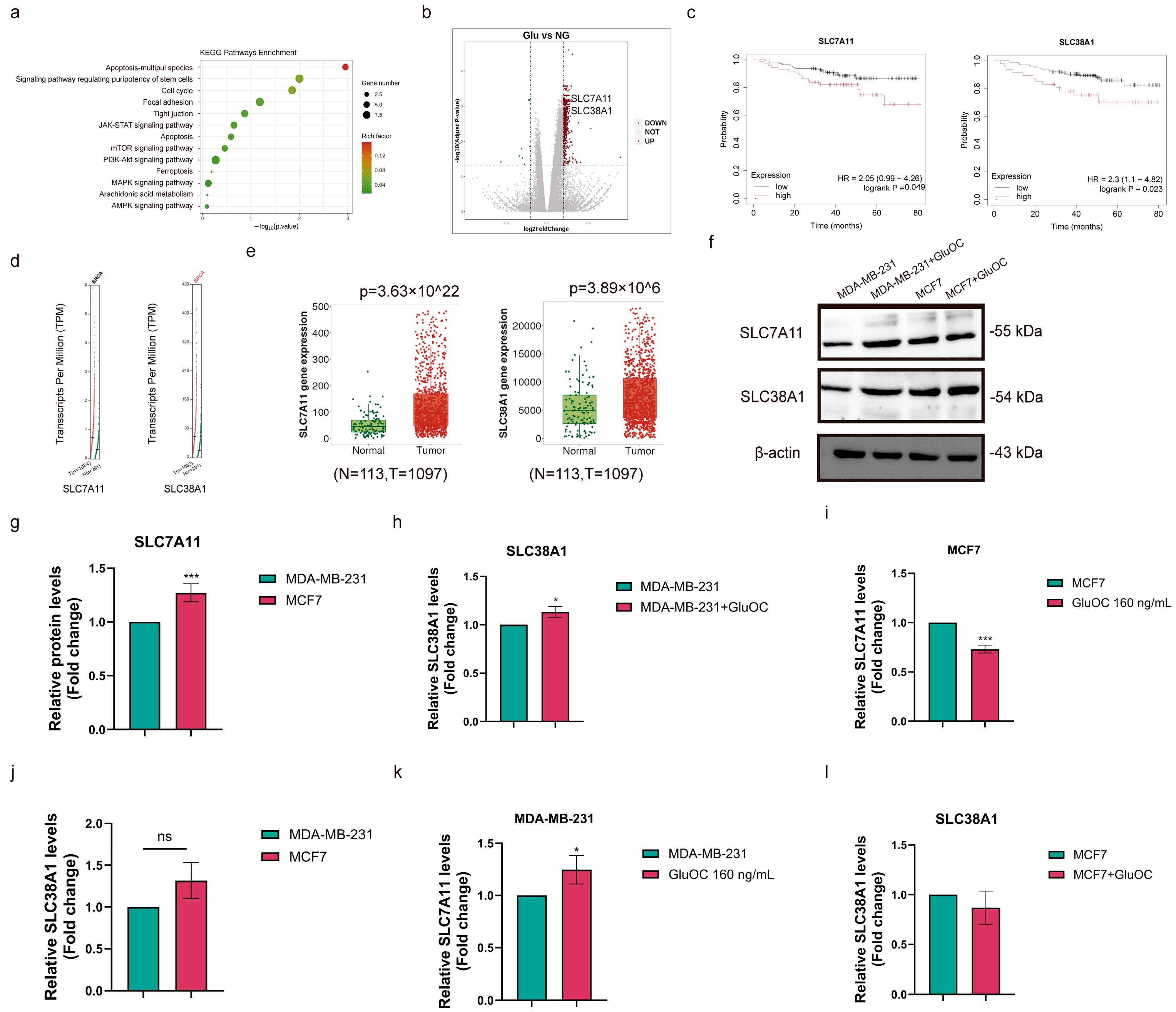
3.1. GluOC Promoted the Expression of SLC7A11 and SLC38A1 Genes in Breast Cancer Cells
3.2. GluOC Inhibits Ferroptosis in TNBC Cells
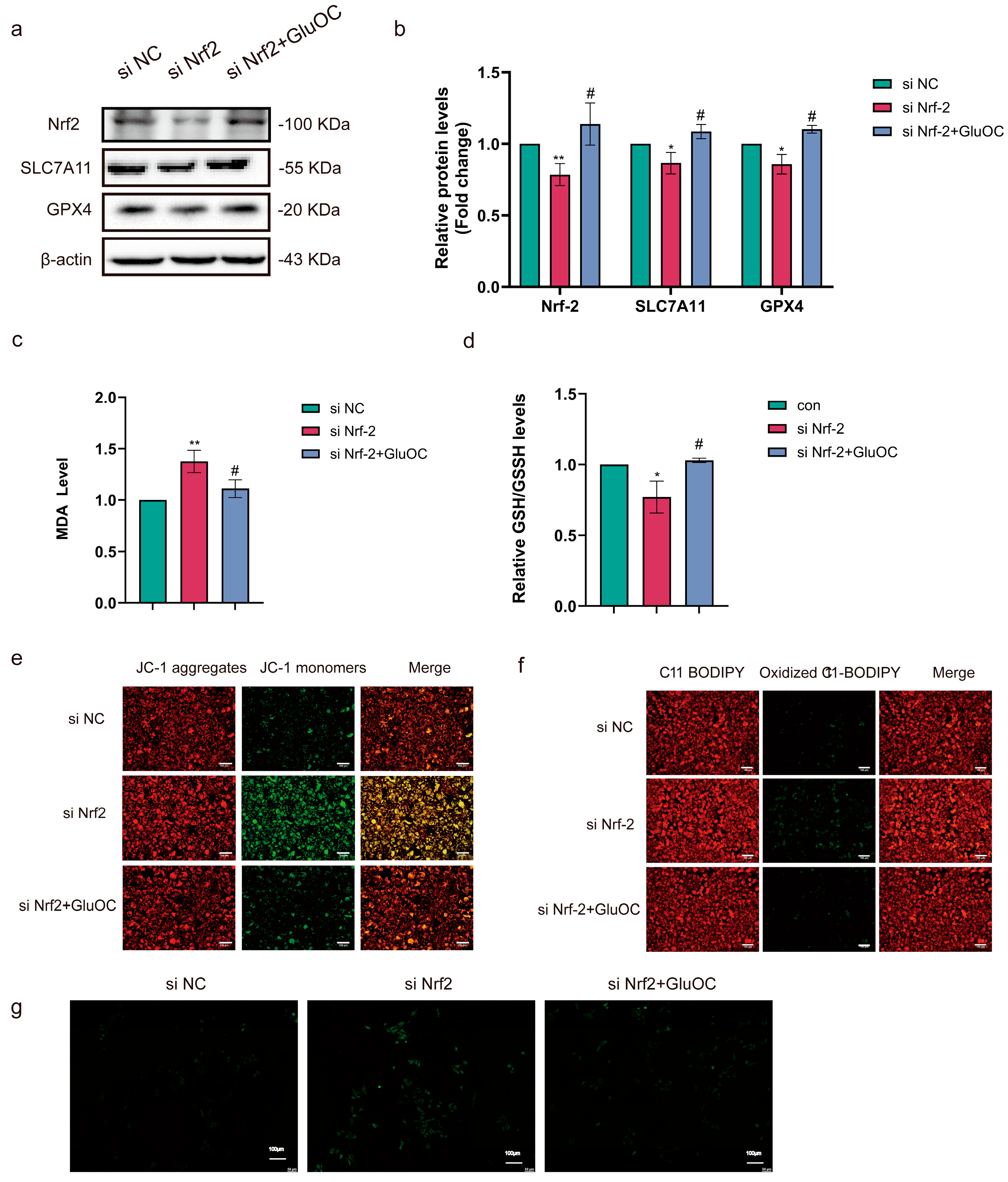
3.3. GluOC Regulates SLC7A11-Induced Ferroptosis of MDA-MB-231 Breast Cancer Cells via Nrf2
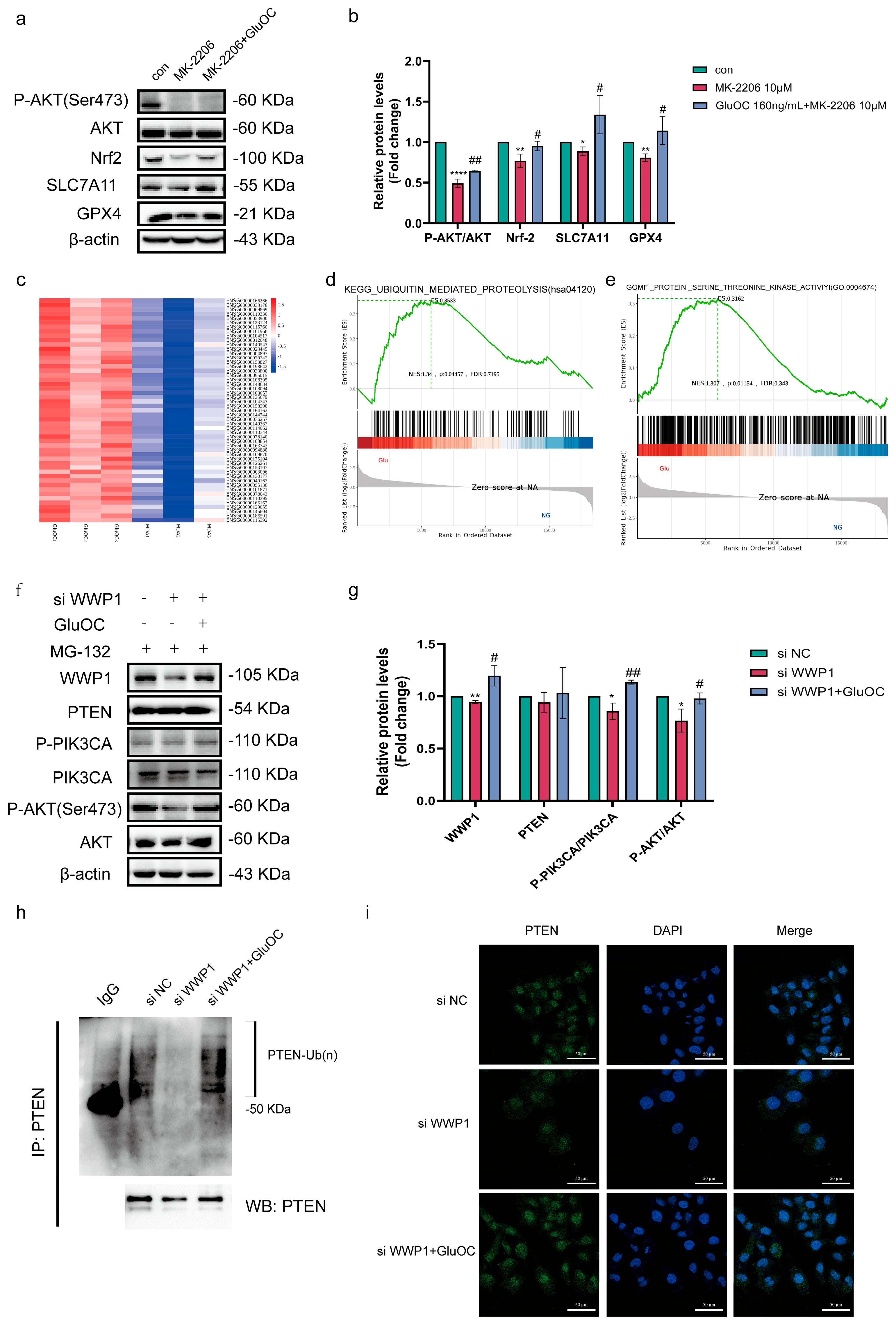
3.4. GluOC Promotes SLC7A11 and GPX4 Expression Through the WWP1/PTENPI3K/AKT/Nrf2 Signaling Pathway
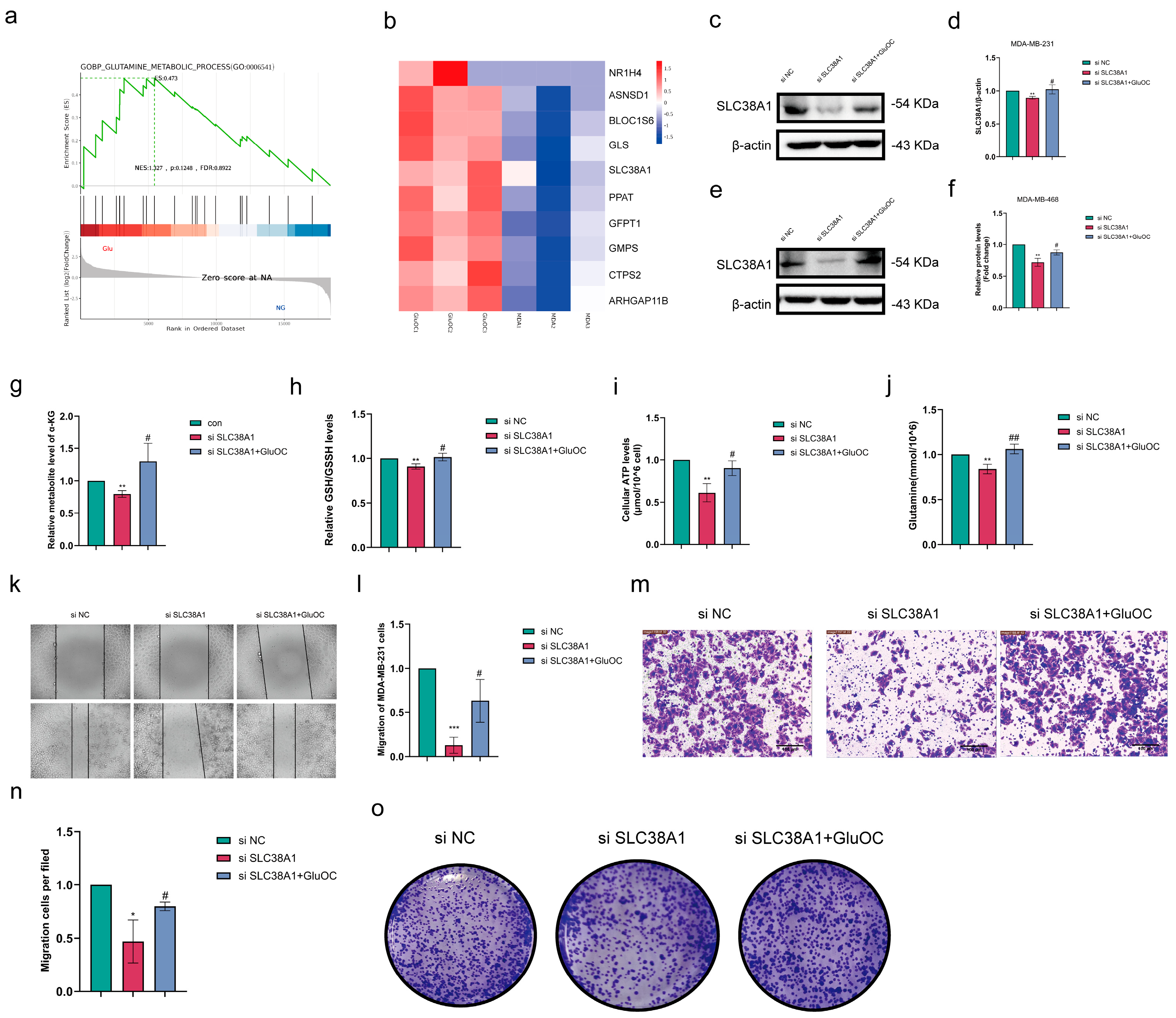
3.5. GluOC Increases TCA Circulation Through SLC38A1, Which, in Turn, Promotes Cancer Development
3.6. GluOC Promotes Tumor Growth and Metastasis and Inhibits Ferroptosis
4. Discussion
5. Conclusions
Supplementary Materials
Author Contributions
Funding
Institutional Review Board Statement
Informed Consent Statement
Data Availability Statement
Acknowledgments
Conflicts of Interest
Abbreviations
| BC | breast cancer |
| TNBC | triple-negative BC |
| PR | progesterone receptor |
| ER | estrogen receptor |
| HER2 | epidermal growth factor receptor 2 |
| OC | osteocalcin |
| GluOC | uncarboxylated osteocalcin |
| DEGs | differentially expressed genes |
| OS | overall survival |
| GSEA | gene set enrichment analysis |
| MDA | malondialdehyde |
| GSH | glutathione |
| UPS | ubiquitin–proteasome system |
| TCA | tricarboxylic acid |
| PIP3 | phosphatidylinositol triphosphate |
References
- Bray, F.; Laversanne, M.; Sung, H.; Ferlay, J.; Siegel, R.L.; Soerjomataram, I.; Jemal, A. Global cancer statistics 2022: GLOBOCAN estimates of incidence and mortality worldwide for 36 cancers in 185 countries. CA Cancer J. Clin. 2024, 74, 229–263. [Google Scholar] [CrossRef] [PubMed]
- Sung, H.; Ferlay, J.; Siegel, R.L.; Laversanne, M.; Soerjomataram, I.; Jemal, A.; Bray, F. Global Cancer Statistics 2020: GLOBOCAN Estimates of Incidence and Mortality Worldwide for 36 Cancers in 185 Countries. CA Cancer J. Clin. 2021, 71, 209–249. [Google Scholar] [CrossRef] [PubMed]
- Banerjee, R.; Maitra, I.; Bhattacharya, T.; Banerjee, M.; Ramanathan, G.; Rayala, S.K.; Venkatraman, G.; Rajeswari, D. Next-generation biomarkers for prognostic and potential therapeutic enhancement in Triple negative breast cancer. Crit. Rev. Oncol. Hematol. 2024, 201, 104417. [Google Scholar] [CrossRef] [PubMed]
- Dixon, S.J.; Olzmann, J.A. The cell biology of ferroptosis. Nat. Rev. Mol. Cell Biol. 2024, 25, 424–442. [Google Scholar] [CrossRef]
- Liao, M.; Qin, R.; Huang, W.; Zhu, H.-P.; Peng, F.; Han, B.; Liu, B. Targeting regulated cell death (RCD) with small-molecule compounds in triple-negative breast cancer: A revisited perspective from molecular mechanisms to targeted therapies. J. Hematol. Oncol. 2022, 15, 44. [Google Scholar] [CrossRef]
- Wang, Y.; Sun, Y.; Wang, F.; Wang, H.; Hu, J. Ferroptosis induction via targeting metabolic alterations in triple-negative breast cancer. Biomed. Pharmacother. 2023, 169, 115866. [Google Scholar] [CrossRef]
- Li, Z.; Zhang, H. Reprogramming of glucose, fatty acid and amino acid metabolism for cancer progression. Cell Mol. Life Sci. 2016, 73, 377–392. [Google Scholar] [CrossRef]
- Zhao, X.; Jin, L.; Liu, Y.; Liu, Z.; Liu, Q. Bioinformatic analysis of the role of solute carrier-glutamine transporters in breast cancer. Ann. Transl. Med. 2022, 10, 777. [Google Scholar] [CrossRef]
- Nowicki, J.K.; Jakubowska-Pietkiewicz, E. Osteocalcin: Beyond Bones. Endocrinol. Metab. 2024, 39, 399–406. [Google Scholar] [CrossRef]
- Salem, A.M.; Zohny, S.F.; Abd El-Wahab, M.M.; Hamdy, R. Predictive value of osteocalcin and beta-CrossLaps in metastatic breast cancer. Clin. Biochem. 2007, 40, 1201–1208. [Google Scholar] [CrossRef]
- Ye, R.; Pi, M.; Cox, J.V.; Nishimoto, S.K.; Quarles, L.D. CRISPR/Cas9 targeting of GPRC6A suppresses prostate cancer tumorigenesis in a human xenograft model. J. Exp. Clin. Cancer Res. 2017, 36, 90. [Google Scholar] [CrossRef] [PubMed]
- Kayed, H.; Bekasi, S.; Keleg, S.; Michalski, C.W.; Giese, T.; Friess, H.; Kleeff, J. BGLAP is expressed in pancreatic cancer cells and increases their growth and invasion. Mol. Cancer 2007, 6, 83. [Google Scholar] [CrossRef] [PubMed]
- Engblom, C.; Pfirschke, C.; Zilionis, R.; Da Silva Martins, J.; Bos, S.A.; Courties, G.; Rickelt, S.; Severe, N.; Baryawno, N.; Faget, J.; et al. Osteoblasts remotely supply lung tumors with cancer-promoting SiglecF(high) neutrophils. Science 2017, 358, eaal5081. [Google Scholar] [CrossRef] [PubMed]
- Martiniakova, M.; Mondockova, V.; Biro, R.; Kovacova, V.; Babikova, M.; Zemanova, N.; Ciernikova, S.; Omelka, R. The link between bone-derived factors osteocalcin, fibroblast growth factor 23, sclerostin, lipocalin 2 and tumor bone metastasis. Front. Endocrinol. 2023, 14, 1113547. [Google Scholar] [CrossRef]
- Xu, J.; Ma, L.; Wang, D.; Yang, J. Uncarboxylated osteocalcin promotes proliferation and metastasis of MDA-MB-231 cells through TGF-beta/SMAD3 signaling pathway. BMC Mol. Cell Biol. 2022, 23, 18. [Google Scholar] [CrossRef]
- Xu, J.; Dong, K.; Bai, X.; Zhang, M.; Du, Q.; Chen, L.; Yang, J. GluOC promotes proliferation and metastasis of TNBC through the ROCK1 signaling pathway. Cancer Cell Int. 2024, 24, 263. [Google Scholar] [CrossRef]
- Koppula, P.; Zhuang, L.; Gan, B. Cystine transporter SLC7A11/xCT in cancer: Ferroptosis, nutrient dependency, and cancer therapy. Protein Cell 2021, 12, 599–620. [Google Scholar] [CrossRef]
- Zhang, Y.; Shen, G.; Meng, T.; Lv, Z.; Li, X.; Li, J.; Li, K. Eicosapentaenoic acid enhances the sensitivity of osteosarcoma to cisplatin by inducing ferroptosis through the DNA-PKcs/AKT/NRF2 pathway and reducing PD-L1 expression to attenuate immune evasion. Int. Immunopharmacol. 2023, 125, 111181. [Google Scholar] [CrossRef]
- Kishikawa, T.; Higuchi, H.; Wang, L.; Panch, N.; Maymi, V.; Best, S.; Lee, S.; Notoya, G.; Toker, A.; Matesic, L.E.; et al. WWP1 inactivation enhances efficacy of PI3K inhibitors while suppressing their toxicities in breast cancer models. J. Clin. Investig. 2021, 131, e140436. [Google Scholar] [CrossRef]
- Dixon, S.J.; Lemberg, K.M.; Lamprecht, M.R.; Skouta, R.; Zaitsev, E.M.; Gleason, C.E.; Patel, D.N.; Bauer, A.J.; Cantley, A.M.; Yang, W.S.; et al. Ferroptosis: An iron-dependent form of nonapoptotic cell death. Cell 2012, 149, 1060–1072. [Google Scholar] [CrossRef]
- Huang, L.; Wei, Y.; Ni, M.; Hu, H.; Xi, L.; Wang, C.; Zhu, Z.; Yang, B.; Zhao, H. Novel Withanolides from Tubocapsicum anomalum Suppress Tri-ple-Negative Breast Cancer by Triggering Apoptosis and p53-ASCT2-SLC7A11-Mediated Ferroptosis. Molecules 2024, 29, 1838. [Google Scholar] [CrossRef] [PubMed]
- Lu, J.S.; Wang, J.H.; Han, K.; Li, N. Nicorandil Regulates Ferroptosis and Mitigates Septic Cardiomyopathy via TLR4/SLC7A11 Signaling Pathway. Inflammation 2024, 47, 975–988. [Google Scholar] [CrossRef] [PubMed]
- Yang, Y.; Jia, S.; Zhu, N.; Xiao, X.; Ma, Y.; Tu, K.; Guo, Y.; Xu, Q. OTUD5 promotes the growth of hepatocellular carcinoma by deubiquitinating and stabilizing SLC38A1. Biol. Direct 2024, 19, 31. [Google Scholar] [CrossRef] [PubMed]
- Saito, Y.; Soga, T. Amino acid transporters as emerging therapeutic targets in cancer. Cancer Sci. 2021, 112, 2958–2965. [Google Scholar] [CrossRef]
- Wang, Y.; Yan, S.; Liu, X.; Deng, F.; Wang, P.; Yang, L.; Hu, L.; Huang, K.; He, J. PRMT4 promotes ferroptosis to aggravate doxorubicin-induced cardiomyopathy via inhibition of the Nrf2/GPX4 pathway. Cell Death Differ. 2022, 29, 1982–1995. [Google Scholar] [CrossRef]
- Shi, J.; Ma, C.; Zheng, Z.; Zhang, T.; Li, Z.; Sun, X.; He, Z.; Zhang, Z.; Zhang, C. Low-dose antimony exposure promotes prostate cancer proliferation by inhibiting ferroptosis via activation of the Nrf2-SLC7A11-GPX4 pathway. Chemosphere 2023, 339, 139716. [Google Scholar] [CrossRef]
- Wang, Y.; Yan, D.; Liu, J.; Tang, D.; Chen, X. Protein modification and degradation in ferroptosis. Redox Biol. 2024, 75, 103259. [Google Scholar] [CrossRef]
- Gong, D.; Chen, M.; Wang, Y.; Shi, J.; Hou, Y. Role of ferroptosis on tumor progression and immunotherapy. Cell Death Discov. 2022, 8, 427. [Google Scholar] [CrossRef]
- Chen, D.; Tavana, O.; Chu, B.; Erber, L.; Chen, Y.; Baer, R.; Gu, W. NRF2 Is a Major Target of ARF in p53-Independent Tumor Suppression. Mol. Cell 2017, 68, 224–232.e224. [Google Scholar] [CrossRef]
- Dodson, M.; Castro-Portuguez, R.; Zhang, D.D. NRF2 plays a critical role in mitigating lipid peroxidation and ferroptosis. Redox Biol. 2019, 23, 101107. [Google Scholar] [CrossRef]
- Panieri, E.; Pinho, S.A.; Afonso, G.J.M.; Oliveira, P.J.; Cunha-Oliveira, T.; Saso, L. NRF2 and Mitochondrial Function in Cancer and Cancer Stem Cells. Cells 2022, 11, 2401. [Google Scholar] [CrossRef] [PubMed]
- Kumar, H.; Kumar, R.M.; Bhattacharjee, D.; Somanna, P.; Jain, V. Role of Nrf2 Signaling Cascade in Breast Cancer: Strategies and Treatment. Front. Pharmacol. 2022, 13, 720076. [Google Scholar] [CrossRef] [PubMed]
- Yan, S.; Bao, S.; Chen, T.; Chen, J.; Zhang, J.; Hu, X.; Liang, Y.; Zhou, X.; Li, J. Cinnamaldehyde alleviates aspirin-induced gastric mucosal injury by regulating pi3k/akt pathway-mediated apoptosis, autophagy and ferroptosis. Phytomedicine 2024, 132, 155791. [Google Scholar] [CrossRef] [PubMed]
- Fruman, D.A.; Chiu, H.; Hopkins, B.D.; Bagrodia, S.; Cantley, L.C.; Abraham, R.T. The PI3K Pathway in Human Disease. Cell 2017, 170, 605–635. [Google Scholar] [CrossRef]
- Lee, Y.-R.; Chen, M.; Pandolfi, P.P. The functions and regulation of the PTEN tumour suppressor: New modes and prospects. Nat. Rev. Mol. Cell Biol. 2018, 19, 547–562. [Google Scholar] [CrossRef]
- Han, D.; Wang, L.; Jiang, S.; Yang, Q. The ubiquitin–proteasome system in breast cancer. Trends Mol. Med. 2023, 29, 599–621. [Google Scholar] [CrossRef]
- Lee, Y.-R.; Chen, M.; Lee, J.D.; Zhang, J.; Lin, S.-Y.; Fu, T.-M.; Chen, H.; Ishikawa, T.; Chiang, S.-Y.; Katon, J.; et al. Reactivation of PTEN tumor suppressor for cancer treatment through inhibition of a MYC-WWP1 inhibitory pathway. Science 2019, 364, eaau0159. [Google Scholar] [CrossRef]
- Qureshi, T.; Bjørkmo, M.; Nordengen, K.; Gundersen, V.; Utheim, T.P.; Watne, L.O.; Storm-Mathisen, J.; Hassel, B.; Chaudhry, F.A. Slc38a1 Conveys Astroglia-Derived Glutamine into GABAergic Interneurons for Neurotransmitter GABA Synthesis. Cells 2020, 9, 1686. [Google Scholar] [CrossRef]
- Schlosser, S.; Tümen, D.; Volz, B.; Neumeyer, K.; Egler, N.; Kunst, C.; Tews, H.C.; Schmid, S.; Kandulski, A.; Müller, M.; et al. HCC biomarkers—State of the old and outlook to future promising biomarkers and their potential in everyday clinical practice. Front. Oncol. 2022, 12, 1016952. [Google Scholar] [CrossRef]
- Liu, L.; Su, S.; Ye, D.; Yu, Z.; Lu, W.; Li, X. Long non-coding RNA OGFRP1 regulates cell proliferation and ferroptosis by miR-299-3p/SLC38A1 axis in lung cancer. Anticancer Drugs 2022, 33, 826–839. [Google Scholar] [CrossRef]
- Palomeras, S.; Diaz-Lagares, Á.; Viñas, G.; Setien, F.; Ferreira, H.J.; Oliveras, G.; Crujeiras, A.B.; Hernández, A.; Lum, D.H.; Welm, A.L.; et al. Epigenetic silencing of TGFBI confers resistance to trastuzumab in human breast cancer. Breast Cancer Res. 2019, 21, 79. [Google Scholar] [CrossRef] [PubMed]
- Yu, J.; Chen, X.; Li, J.; Wang, F. CircRUNX1 functions as an oncogene in colorectal cancer by regulating circRUNX1/miR-485-5p/SLC38A1 axis. Eur. J. Clin. Investig. 2021, 51, e13540. [Google Scholar] [CrossRef] [PubMed]
- Li, S.; Zhang, Z.; Li, Z.; Yang, L.; Liu, J.; Liu, Y.; Liu, Y.; Hou, Y.; Mei, M.; Huang, Y. CENPA promotes glutamine metabolism and tumor progression by up-regulating SLC38A1 in endometrial cancer. Cell. Signal. 2024, 117, 111110. [Google Scholar] [CrossRef] [PubMed]
- Bhutia, Y.D.; Ganapathy, V. Glutamine transporters in mammalian cells and their functions in physiology and cancer. Biochim. Biophys. Acta 2016, 1863, 2531–2539. [Google Scholar] [CrossRef]
- Scalise, M.; Pochini, L.; Galluccio, M.; Console, L.; Indiveri, C. Glutamine transporters as pharmacological targets: From function to drug design. Asian J. Pharm. Sci. 2020, 15, 207–219. [Google Scholar] [CrossRef]
- Matés, J.M.; Campos-Sandoval, J.A.; Santos-Jiménez, J.d.L.; Márquez, J. Dysregulation of glutaminase and glutamine synthetase in cancer. Cancer Lett. 2019, 467, 29–39. [Google Scholar] [CrossRef]







| Gene | Forward Primer (5′ to 3′) | Reverse Primer (5′ to 3′) |
|---|---|---|
| si NC | UUCUCCGAACGUGUCACGUTT | UUCUCCGAACGUGUCACGUTT |
| si SLC7A11-1498 | GCUGAUUUAUCUUCGAUACAATT | UUGUAUCGAAGAUAAAUCAGCTT |
| si SLC7A11-901 | CCCUGGAGUUAUGCAGCUAAUTT | AUUAGCUGCAUAACUCCAGGGTT |
| si SLC7A11-544 | CCUGUCACUAUUUGGAGCUUUTT | AAAGCUCCAAAUAGUGACAGGTT |
| si Nrf-2 | CGCUCAGUUACAACUAGAUTT | AUCUAGUUGUAACUGAGCGTT |
| si WWP1 | GAAGTCATCTGTAACTAAA | GCAGAGAAATACTGTTTAT |
| si SLC38A1 | CAGUGACAUUGCUGUCUAUAUTT | AUAUAGACAGCAAUGUCACUGTT |
| Gene | Forward Primer (5′ to 3′) | Reverse Primer (5′ to 3′) |
|---|---|---|
| Solute carrier family 7 member 11 | TGCTGGGCTGATTTATCTTCG | GAAAGGGCAACCATGAAGAGG |
| WWP1 | ACAGTGGCAATCTCAGCG | GCAAAGGTCCATAAGGGT |
| β-actin | AGAGAGGCATCCTCACCCTG | GATAGCACAGCCTGGATAGCA |
Disclaimer/Publisher’s Note: The statements, opinions and data contained in all publications are solely those of the individual author(s) and contributor(s) and not of MDPI and/or the editor(s). MDPI and/or the editor(s) disclaim responsibility for any injury to people or property resulting from any ideas, methods, instructions or products referred to in the content. |
© 2025 by the authors. Licensee MDPI, Basel, Switzerland. This article is an open access article distributed under the terms and conditions of the Creative Commons Attribution (CC BY) license (https://creativecommons.org/licenses/by/4.0/).
Share and Cite
Xu, J.; Bai, X.; Dong, K.; Du, Q.; Ma, P.; Zhang, Z.; Yang, J. GluOC Induced SLC7A11 and SLC38A1 to Activate Redox Processes and Resist Ferroptosis in TNBC. Cancers 2025, 17, 739. https://doi.org/10.3390/cancers17050739
Xu J, Bai X, Dong K, Du Q, Ma P, Zhang Z, Yang J. GluOC Induced SLC7A11 and SLC38A1 to Activate Redox Processes and Resist Ferroptosis in TNBC. Cancers. 2025; 17(5):739. https://doi.org/10.3390/cancers17050739
Chicago/Turabian StyleXu, Jiaojiao, Xue Bai, Keting Dong, Qian Du, Ping Ma, Ziqian Zhang, and Jianhong Yang. 2025. "GluOC Induced SLC7A11 and SLC38A1 to Activate Redox Processes and Resist Ferroptosis in TNBC" Cancers 17, no. 5: 739. https://doi.org/10.3390/cancers17050739
APA StyleXu, J., Bai, X., Dong, K., Du, Q., Ma, P., Zhang, Z., & Yang, J. (2025). GluOC Induced SLC7A11 and SLC38A1 to Activate Redox Processes and Resist Ferroptosis in TNBC. Cancers, 17(5), 739. https://doi.org/10.3390/cancers17050739
