Next Article in Journal
Ferroptosis-Related Gene Signatures: Prognostic Role in HPV-Positive Oropharyngeal Squamous Cell Carcinoma
Previous Article in Journal
Exploring the Role of Epithelial–Mesenchymal Transcriptional Factors Involved in Hematological Malignancy and Solid Tumors: A Systematic Review
Previous Article in Special Issue
Somatic Mutations in Exon 7 of the TP53 Gene in Index Colorectal Lesions Are Associated with the Early Occurrence of Metachronous Adenoma
 
 
Font Type:
Arial Georgia Verdana
Font Size:
Aa Aa Aa
Line Spacing:
Column Width:
Background:
Correction

Correction: Roy et al. Metformin and ICG-001 Act Synergistically to Abrogate Cancer Stem Cells-Mediated Chemoresistance in Colorectal Cancer by Promoting Apoptosis and Autophagy. Cancers 2022, 14, 1281

1
Department of Molecular Diagnostics and Experimental Therapeutics, Beckman Research Institute of City of Hope, Monrovia, CA 91016, USA
2
Department of Clinical Laboratory, The Second Hospital, Cheeloo College of Medicine, Shandong University, Jinan 250033, China
3
Bioinformatics Core Facility, City of Hope National Medical Center, Duarte, CA 91010, USA
4
Department of Medical Oncology, City of Hope National Medical Center, Duarte, CA 91010, USA
5
City of Hope Comprehensive Cancer Center, Duarte, CA 91010, USA
*
Author to whom correspondence should be addressed.
Cancers 2025, 17(3), 528; https://doi.org/10.3390/cancers17030528
Submission received: 6 December 2024 / Accepted: 7 January 2025 / Published: 5 February 2025
(This article belongs to the Special Issue Recent Advances in Colorectal Cancer Diagnostics and Treatments)
In the original publication [1], there were errors in Figures 4F, 5E and 6A. In Figures 4F and 6A there were overlaps in representative images due to errors during the figure preparation process. In Figure 5E there was an error in sample annotation of Western blot images of cleaved caspase 3. The corrected Figure 4, Figure 5 and Figure 6 appear below. Additionally, the associated Supplementary Figure S2 has been updated. The authors state that the scientific conclusions are unaffected and apologize for any inconvenience caused. This correction was approved by the Academic Editor. The original publication has also been updated.

Reference

  1. Roy, S.; Zhao, Y.; Yuan, Y.-C.; Goel, A. Metformin and ICG-001 Act Synergistically to Abrogate Cancer Stem Cells-Mediated Chemoresistance in Colorectal Cancer by Promoting Apoptosis and Autophagy. Cancers 2022, 14, 1281. [Google Scholar] [CrossRef] [PubMed]
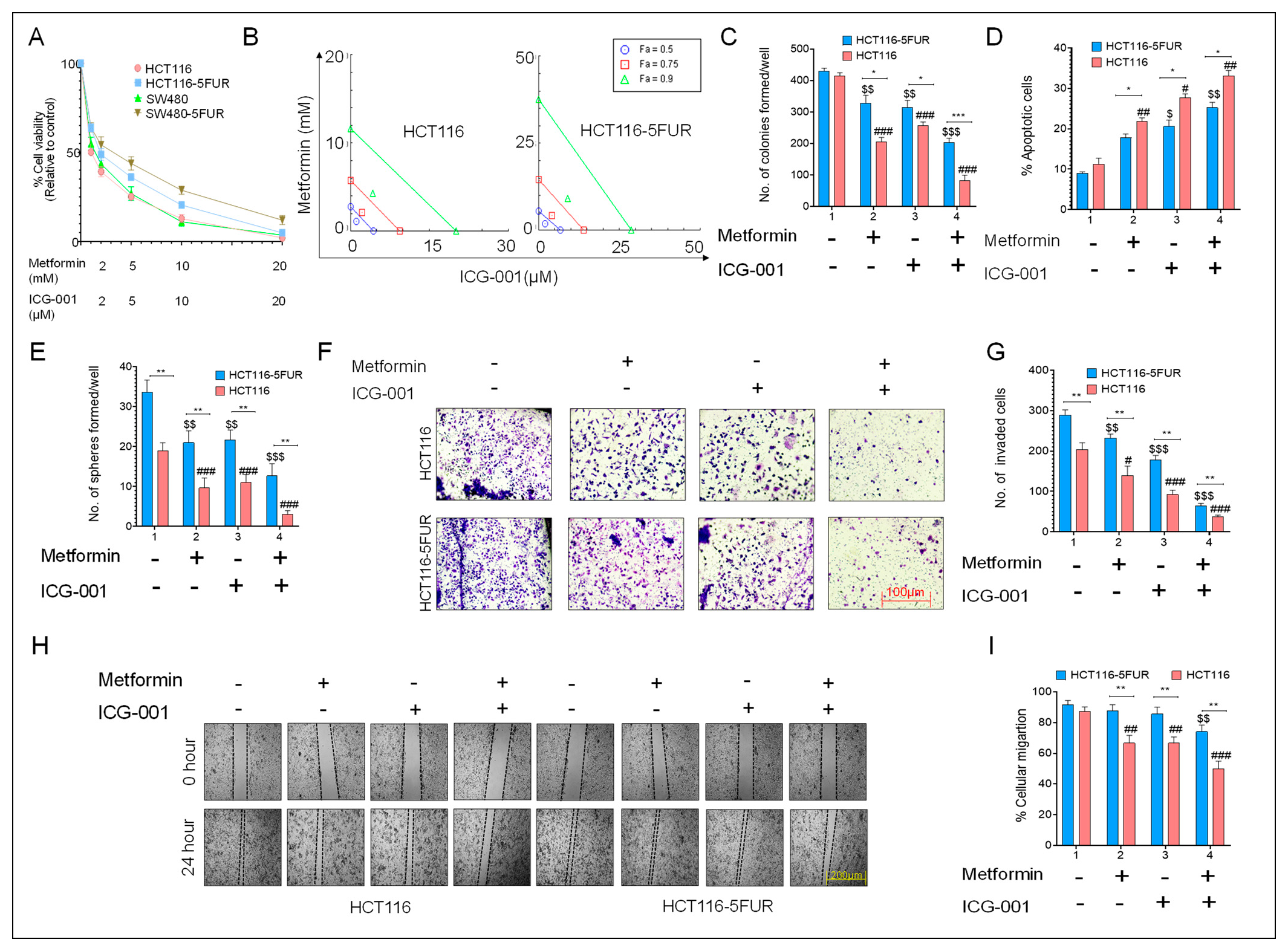
Figure 4. Combined effect of metformin and ICG-001 in parental and 5FUR CRC cells. (A) Measurement of percentage cell viability using a CCK-8 assay after treatment with metformin (1–20 mM) and ICG-001 in parental and HCT116-5FUR cells for 48 h. (B) Isobologram analysis to determine the mechanism of action of metformin and ICG-01 in parental and HCT116-5FUR cells. (C) Colony-forming ability and (D) measurement of the percentage of apoptotic cells. (E) Sphere-forming ability after treatment with metformin and ICG-001 for 48 h, either alone or in combination, in parental and 5FUR CRC cells. (F) Representative images and (G) a graphical representation of the number of invaded cells after treatment with metformin and ICG-001 for 48 h, either alone or in combination. (H) Representative images of wound and (I) a graphical representation of percentage of wound closure after 24 h of treatment with metformin and ICG-001, either alone or in combination. Statistical significance was determined by a Student’s t-test. (Comparison between Parental vs. 5FUR-* p < 0.05, ** p < 0.01, *** p < 0.001; comparison between Control and treatment groups for HCT116-$ p < 0.05, $$ p < 0.01, $$$ p < 0.001; comparison between Control and treatment groups for HCT116-5FUR-# p < 0.05, ## p < 0.01, ### p < 0.001.).
Figure 4. Combined effect of metformin and ICG-001 in parental and 5FUR CRC cells. (A) Measurement of percentage cell viability using a CCK-8 assay after treatment with metformin (1–20 mM) and ICG-001 in parental and HCT116-5FUR cells for 48 h. (B) Isobologram analysis to determine the mechanism of action of metformin and ICG-01 in parental and HCT116-5FUR cells. (C) Colony-forming ability and (D) measurement of the percentage of apoptotic cells. (E) Sphere-forming ability after treatment with metformin and ICG-001 for 48 h, either alone or in combination, in parental and 5FUR CRC cells. (F) Representative images and (G) a graphical representation of the number of invaded cells after treatment with metformin and ICG-001 for 48 h, either alone or in combination. (H) Representative images of wound and (I) a graphical representation of percentage of wound closure after 24 h of treatment with metformin and ICG-001, either alone or in combination. Statistical significance was determined by a Student’s t-test. (Comparison between Parental vs. 5FUR-* p < 0.05, ** p < 0.01, *** p < 0.001; comparison between Control and treatment groups for HCT116-$ p < 0.05, $$ p < 0.01, $$$ p < 0.001; comparison between Control and treatment groups for HCT116-5FUR-# p < 0.05, ## p < 0.01, ### p < 0.001.).
Cancers 17 00528 g004
Figure 5. Gene and protein expression profiling after treatment with metformin and ICG-001, either alone or in combination, in parental and 5FUR CRC cells. Gene expression of (A) β-catenin, (B) CD44, (C) caspase 3 and (D) LC3B after treatment with metformin and ICG-001, either alone or in combination, for 48 h. β-actin was used as a housekeeping gene. (E) WB analysis of β-catenin, CSC markers (CD44 and OCT4), apoptosis markers (caspase 3 and cleaved caspase 3), autophagy markers (LC3B, ATG9A), and phosphorylation status of AMPK after treatment with metformin and ICG-001, either alone or in combination, for 48 h. β-actin was used as loading control for WB analysis. Original blots see Supplementary File. Statistical significance was determined by a Student’s t-test. (Comparison between Parental vs. 5FUR-* p < 0.05, ** p < 0.01; Comparison between Control and treatment groups for HCT116-$ p < 0.05, $$ p < 0.01; Comparison between Control and treatment groups for HCT116-5FUR-# p < 0.05, ### p < 0.001.).
Figure 5. Gene and protein expression profiling after treatment with metformin and ICG-001, either alone or in combination, in parental and 5FUR CRC cells. Gene expression of (A) β-catenin, (B) CD44, (C) caspase 3 and (D) LC3B after treatment with metformin and ICG-001, either alone or in combination, for 48 h. β-actin was used as a housekeeping gene. (E) WB analysis of β-catenin, CSC markers (CD44 and OCT4), apoptosis markers (caspase 3 and cleaved caspase 3), autophagy markers (LC3B, ATG9A), and phosphorylation status of AMPK after treatment with metformin and ICG-001, either alone or in combination, for 48 h. β-actin was used as loading control for WB analysis. Original blots see Supplementary File. Statistical significance was determined by a Student’s t-test. (Comparison between Parental vs. 5FUR-* p < 0.05, ** p < 0.01; Comparison between Control and treatment groups for HCT116-$ p < 0.05, $$ p < 0.01; Comparison between Control and treatment groups for HCT116-5FUR-# p < 0.05, ### p < 0.001.).
Cancers 17 00528 g005
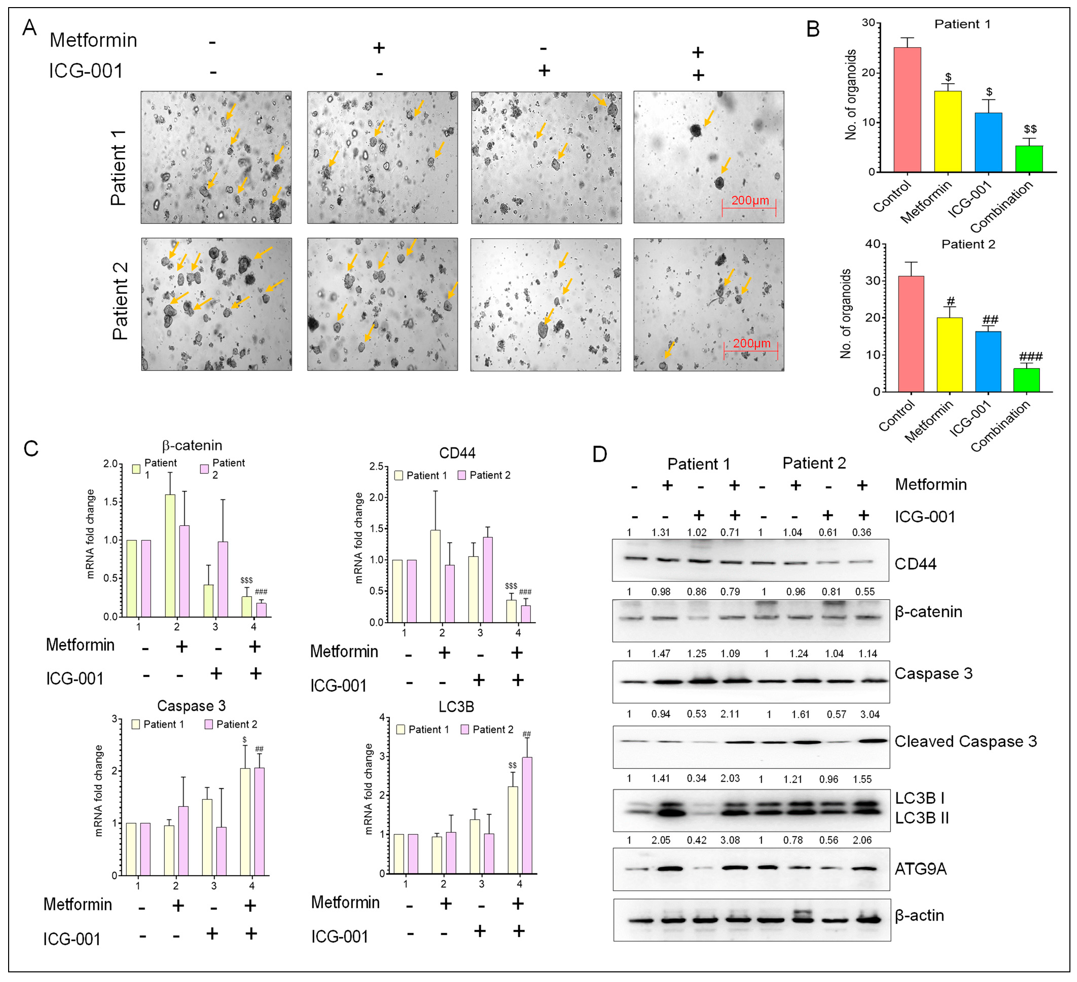
Figure 6. The anti-tumor activity of metformin and ICG-001 in a CRC patient-derived organoid model. (A) Representative images of patient-derived tumor organoids. (B) Number of organoids formed after treatment with metformin and ICG-001, either alone or in combination. (C) Gene expression analysis of β-catenin, CSC marker (CD44), apoptosis marker (caspase 3) and autophagy marker (LC3B) in patient-derived tumor organoid after treatment with metformin and ICG-001, either alone or in combination, for 10 days. β-actin was used as a housekeeping gene. (D) WB analysis of β-catenin, CSC marker (CD44), apoptosis markers (caspase 3 and cleaved caspase 3), and autophagy markers (LC3B, ATG9A) from the protein lysate extracted from patient-derived organoids after treatment with metformin and ICG-001, either alone or in combination. β-actin was used as loading control for WB analysis. Original blots see Supplementary File. Statistical significance was determined by a Student’s t-test. (Comparison between Control vs. treatment groups for Patient 1-$ p < 0.05, $$ p < 0.01, and $$$ p < 0.001; comparison between Control vs. treatment groups for Patient 2-# p < 0.05, ## p < 0.01, and ### p < 0.001.).
Figure 6. The anti-tumor activity of metformin and ICG-001 in a CRC patient-derived organoid model. (A) Representative images of patient-derived tumor organoids. (B) Number of organoids formed after treatment with metformin and ICG-001, either alone or in combination. (C) Gene expression analysis of β-catenin, CSC marker (CD44), apoptosis marker (caspase 3) and autophagy marker (LC3B) in patient-derived tumor organoid after treatment with metformin and ICG-001, either alone or in combination, for 10 days. β-actin was used as a housekeeping gene. (D) WB analysis of β-catenin, CSC marker (CD44), apoptosis markers (caspase 3 and cleaved caspase 3), and autophagy markers (LC3B, ATG9A) from the protein lysate extracted from patient-derived organoids after treatment with metformin and ICG-001, either alone or in combination. β-actin was used as loading control for WB analysis. Original blots see Supplementary File. Statistical significance was determined by a Student’s t-test. (Comparison between Control vs. treatment groups for Patient 1-$ p < 0.05, $$ p < 0.01, and $$$ p < 0.001; comparison between Control vs. treatment groups for Patient 2-# p < 0.05, ## p < 0.01, and ### p < 0.001.).
Cancers 17 00528 g006
Figure S2. Original blots.
Figure S2. Original blots.
Cancers 17 00528 g0s2aCancers 17 00528 g0s2b
Disclaimer/Publisher’s Note: The statements, opinions and data contained in all publications are solely those of the individual author(s) and contributor(s) and not of MDPI and/or the editor(s). MDPI and/or the editor(s) disclaim responsibility for any injury to people or property resulting from any ideas, methods, instructions or products referred to in the content.

Share and Cite

MDPI and ACS Style

Roy, S.; Zhao, Y.; Yuan, Y.-C.; Goel, A. Correction: Roy et al. Metformin and ICG-001 Act Synergistically to Abrogate Cancer Stem Cells-Mediated Chemoresistance in Colorectal Cancer by Promoting Apoptosis and Autophagy. Cancers 2022, 14, 1281. Cancers 2025, 17, 528. https://doi.org/10.3390/cancers17030528

AMA Style

Roy S, Zhao Y, Yuan Y-C, Goel A. Correction: Roy et al. Metformin and ICG-001 Act Synergistically to Abrogate Cancer Stem Cells-Mediated Chemoresistance in Colorectal Cancer by Promoting Apoptosis and Autophagy. Cancers 2022, 14, 1281. Cancers. 2025; 17(3):528. https://doi.org/10.3390/cancers17030528

Chicago/Turabian Style

Roy, Souvick, Yinghui Zhao, Yate-Ching Yuan, and Ajay Goel. 2025. "Correction: Roy et al. Metformin and ICG-001 Act Synergistically to Abrogate Cancer Stem Cells-Mediated Chemoresistance in Colorectal Cancer by Promoting Apoptosis and Autophagy. Cancers 2022, 14, 1281" Cancers 17, no. 3: 528. https://doi.org/10.3390/cancers17030528

APA Style

Roy, S., Zhao, Y., Yuan, Y.-C., & Goel, A. (2025). Correction: Roy et al. Metformin and ICG-001 Act Synergistically to Abrogate Cancer Stem Cells-Mediated Chemoresistance in Colorectal Cancer by Promoting Apoptosis and Autophagy. Cancers 2022, 14, 1281. Cancers, 17(3), 528. https://doi.org/10.3390/cancers17030528

Note that from the first issue of 2016, this journal uses article numbers instead of page numbers. See further details here.

Article Metrics

Back to TopTop