Patient-Derived Meningioma Organoids: A Reliable Model for Studying Human Tumor Pathophysiology
Simple Summary
Abstract
1. Introduction
2. Methods
2.1. Patient Cohort and Specimens
2.2. Tissue Processing
2.3. Meningioma Organoids Establishment
2.4. MEN-O Growth Analysis
2.5. Histological Analysis
2.6. Immunofluorescence Staining
2.7. RNA Extraction, Purification and Sequencing
2.8. RNA Sequencing Data Analysis
2.9. Bulk RNA Deconvolution
2.10. Transcriptomic Mutations Analysis
2.11. Statistical Analysis
3. Results
3.1. Establishing Meningioma Organoids
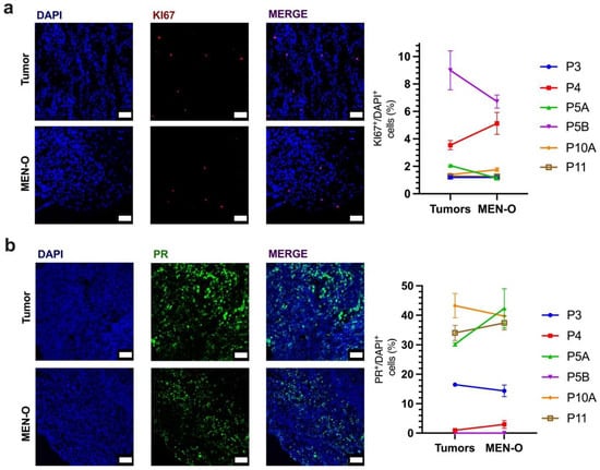
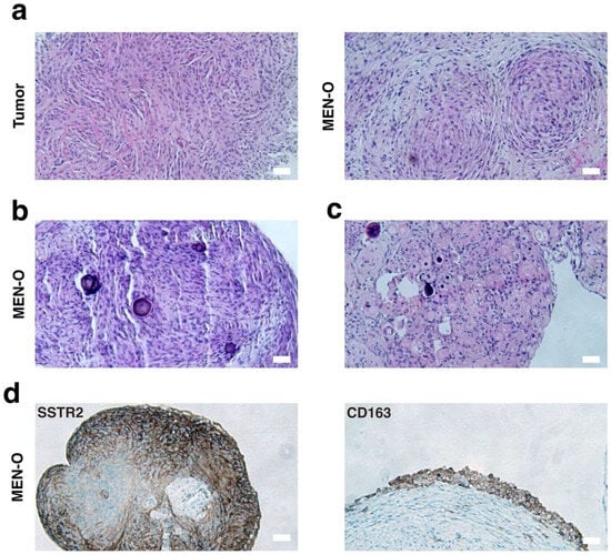
3.2. Histopathological Analysis of MEN-Os
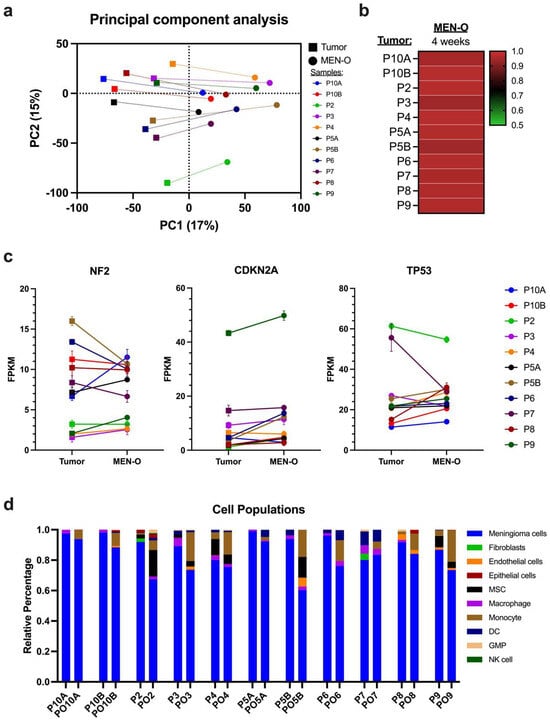
3.3. Transcriptomic Analysis of MEN-Os
4. Discussion
Limitations
5. Conclusions
Supplementary Materials
Author Contributions
Funding
Institutional Review Board Statement
Informed Consent Statement
Data Availability Statement
Conflicts of Interest
References
- Ostrom, Q.T.; Price, M.; Neff, C.; Cioffi, G.; Waite, K.A.; Kruchko, C.; Barnholtz-Sloan, J.S. CBTRUS Statistical Report: Primary Brain and Other Central Nervous System Tumors Diagnosed in the United States in 2015-2019. Neuro Oncol. 2022, 24, v1–v95. [Google Scholar] [CrossRef] [PubMed]
- Louis, D.N.; Perry, A.; Reifenberger, G.; von Deimling, A.; Figarella-Branger, D.; Cavenee, W.K.; Ohgaki, H.; Wiestler, O.D.; Kleihues, P.; Ellison, D.W. The 2016 World Health Organization Classification of Tumors of the Central Nervous System: A summary. Acta Neuropathol. 2016, 131, 803–820. [Google Scholar] [CrossRef] [PubMed]
- Jamshidi, P.; Brat, D.J. The 2021 WHO classification of central nervous system tumors: What neurologists need to know. Curr Opin. Neurol. 2022, 35, 764–771. [Google Scholar] [CrossRef]
- Chen, W.C.; Choudhury, A.; Youngblood, M.W.; Polley, M.C.; Lucas, C.G.; Mirchia, K.; Maas, S.L.N.; Suwala, A.K.; Won, M.; Bayley, J.C.; et al. Targeted gene expression profiling predicts meningioma outcomes and radiotherapy responses. Nat. Med. 2023, 29, 3067–3076. [Google Scholar] [CrossRef]
- Rogers, C.L.; Pugh, S.L.; Vogelbaum, M.A.; Perry, A.; Ashby, L.S.; Modi, J.M.; Alleman, A.M.; Barani, I.J.; Braunstein, S.; Bovi, J.A.; et al. Low-risk meningioma: Initial outcomes from NRG Oncology/RTOG0539. Neuro Oncol. 2023, 25, 137–145. [Google Scholar] [CrossRef]
- Rogers, C.L.; Won, M.; Vogelbaum, M.A.; Perry, A.; Ashby, L.S.; Modi, J.M.; Alleman, A.M.; Galvin, J.; Fogh, S.E.; Youssef, E.; et al. High-risk Meningioma: Initial Outcomes From NRG Oncology/RTOG 0539. Int. J. Radiat. Oncol. Biol. Phys. 2020, 106, 790–799. [Google Scholar] [CrossRef] [PubMed]
- Szulzewsky, F.; Thirimanne, H.N.; Holland, E.C. Meningioma: Current updates on genetics, classification, and mouse modeling. Upsala J. Med. Sci. 2024, 129, e10579. [Google Scholar] [CrossRef]
- Yuzawa, S.; Nishihara, H.; Tanaka, S. Genetic landscape of meningioma. Brain Tumor Pathol. 2016, 33, 237–247. [Google Scholar] [CrossRef] [PubMed]
- Mair, M.J.; Berghoff, A.S.; Brastianos, P.K.; Preusser, M. Emerging systemic treatment options in meningioma. J. Neurooncol. 2023, 161, 245–258. [Google Scholar] [CrossRef]
- Zhao, L.; Zhao, W.; Hou, Y.; Wen, C.; Wang, J.; Wu, P.; Guo, Z. An Overview of Managements in Meningiomas. Front. Oncol. 2020, 10, 1523. [Google Scholar] [CrossRef]
- Cargioli, T.G.; Ugur, H.C.; Ramakrishna, N.; Chan, J.; Black, P.M.; Carroll, R.S. Establishment of an in vivo meningioma model with human telomerase reverse transcriptase. Neurosurgery 2007, 60, 750–759, discussion 759–760. [Google Scholar] [CrossRef] [PubMed]
- Mei, Y.; Bi, W.L.; Greenwald, N.F.; Agar, N.Y.; Beroukhim, R.; Dunn, G.P.; Dunn, I.F. Genomic profile of human meningioma cell lines. PLoS ONE 2017, 12, e0178322. [Google Scholar] [CrossRef]
- Boetto, J.; Peyre, M.; Kalamarides, M. Mouse Models in Meningioma Research: A Systematic Review. Cancers 2021, 13, 3712. [Google Scholar] [CrossRef] [PubMed]
- Kannapadi, N.V.; Shah, P.P.; Mathios, D.; Jackson, C.M. Synthesizing Molecular and Immune Characteristics to Move Beyond WHO Grade in Meningiomas: A Focused Review. Front. Oncol. 2022, 12, 892004. [Google Scholar] [CrossRef] [PubMed]
- Eichmuller, O.L.; Knoblich, J.A. Human cerebral organoids—A new tool for clinical neurology research. Nat. Rev. Neurol. 2022, 18, 661–680. [Google Scholar] [CrossRef]
- Kim, J.; Koo, B.K.; Knoblich, J.A. Human organoids: Model systems for human biology and medicine. Nat. Rev. Mol. Cell Biol. 2020, 21, 571–584. [Google Scholar] [CrossRef]
- Jacob, F.; Salinas, R.D.; Zhang, D.Y.; Nguyen, P.T.T.; Schnoll, J.G.; Wong, S.Z.H.; Thokala, R.; Sheikh, S.; Saxena, D.; Prokop, S.; et al. A Patient-Derived Glioblastoma Organoid Model and Biobank Recapitulates Inter- and Intra-tumoral Heterogeneity. Cell 2020, 180, 188–204.e122. [Google Scholar] [CrossRef] [PubMed]
- LeSavage, B.L.; Suhar, R.A.; Broguiere, N.; Lutolf, M.P.; Heilshorn, S.C. Next-generation cancer organoids. Nat. Mater. 2022, 21, 143–159. [Google Scholar] [CrossRef]
- Kim, D.; Park, J.; Park, H.C.; Zhang, S.; Park, M.; Park, S.A.; Lee, S.H.; Lee, Y.S.; Park, J.S.; Jeun, S.S.; et al. Establishment of tumor microenvironment-preserving organoid model from patients with intracranial meningioma. Cancer Cell Int. 2024, 24, 36. [Google Scholar] [CrossRef] [PubMed]
- Huang, M.; Xu, S.; Li, Y.; Shang, L.; Zhan, X.; Qin, C.; Su, J.; Zhao, Z.; He, Y.; Qin, L.; et al. Novel Human Meningioma Organoids Recapitulate the Aggressiveness of the Initiating Cell Subpopulations Identified by ScRNA-Seq. Adv. Sci. 2023, 10, e2205525. [Google Scholar] [CrossRef]
- Chan, H.S.C.; Ng, H.K.; Chan, A.K.; Cheng, S.H.; Chow, C.; Wong, N.; Wong, G.K.C. Establishment and characterization of meningioma patient-derived organoid. J. Clin. Neurosci. 2021, 94, 192–199. [Google Scholar] [CrossRef]
- Yamazaki, S.; Ohka, F.; Hirano, M.; Shiraki, Y.; Motomura, K.; Tanahashi, K.; Tsujiuchi, T.; Motomura, A.; Aoki, K.; Shinjo, K.; et al. Newly established patient-derived organoid model of intracranial meningioma. Neuro Oncol. 2021, 23, 1936–1948. [Google Scholar] [CrossRef]
- Ewels, P.A.; Peltzer, A.; Fillinger, S.; Patel, H.; Alneberg, J.; Wilm, A.; Garcia, M.U.; Di Tommaso, P.; Nahnsen, S. The nf-core framework for community-curated bioinformatics pipelines. Nat. Biotechnol. 2020, 38, 276–278. [Google Scholar] [CrossRef]
- Andrews, S. FastQC: A Quality Control Tool for High Throughput Sequence Data. 2010. Available online: http://www.bioinformatics.babraham.ac.uk/projects/fastqc (accessed on 25 November 2024).
- Martin, M. CUTADAPT removes adapter sequences from high-throughput sequencing reads. EMBnet J. 2011, 17, 10–12. [Google Scholar] [CrossRef]
- Dobin, A.; Davis, C.A.; Schlesinger, F.; Drenkow, J.; Zaleski, C.; Jha, S.; Batut, P.; Chaisson, M.; Gingeras, T.R. STAR: Ultrafast universal RNA-seq aligner. Bioinformatics 2013, 29, 15–21. [Google Scholar] [CrossRef]
- Patro, R.; Duggal, G.; Love, M.I.; Irizarry, R.A.; Kingsford, C. Salmon provides fast and bias-aware quantification of transcript expression. Nat. Methods 2017, 14, 417–419. [Google Scholar] [CrossRef] [PubMed]
- Love, M.I.; Huber, W.; Anders, S. Moderated estimation of fold change and dispersion for RNA-seq data with DESeq2. Genome Biol. 2014, 15, 550. [Google Scholar] [CrossRef] [PubMed]
- Blighe, K.; Lun, A. PCAtools: Everything Principal Components Analysis. 2019. Available online: https://github.com/kevinblighe/PCAtools (accessed on 30 November 2024).
- Choudhury, A.; Magill, S.T.; Eaton, C.D.; Prager, B.C.; Chen, W.C.; Cady, M.A.; Seo, K.; Lucas, C.G.; Casey-Clyde, T.J.; Vasudevan, H.N.; et al. Meningioma DNA methylation groups identify biological drivers and therapeutic vulnerabilities. Nat. Genet. 2022, 54, 649–659. [Google Scholar] [CrossRef]
- Hao, Y.; Stuart, T.; Kowalski, M.H.; Choudhary, S.; Hoffman, P.; Hartman, A.; Srivastava, A.; Molla, G.; Madad, S.; Fernandez-Granda, C.; et al. Dictionary learning for integrative, multimodal and scalable single-cell analysis. Nat. Biotechnol. 2024, 42, 293–304. [Google Scholar] [CrossRef] [PubMed]
- Amezquita, R.A.; Lun, A.T.L.; Becht, E.; Carey, V.J.; Carpp, L.N.; Geistlinger, L.; Marini, F.; Rue-Albrecht, K.; Risso, D.; Soneson, C.; et al. Orchestrating single-cell analysis with Bioconductor. Nat. Methods 2020, 17, 137–145. [Google Scholar] [CrossRef]
- Torp, S.H.; Solheim, O.; Skjulsvik, A.J. The WHO 2021 Classification of Central Nervous System tumours: A practical update on what neurosurgeons need to know-a minireview. Acta Neurochir. 2022, 164, 2453–2464. [Google Scholar] [CrossRef] [PubMed]
- Youngblood, M.W.; Duran, D.; Montejo, J.D.; Li, C.; Omay, S.B.; Ozduman, K.; Sheth, A.H.; Zhao, A.Y.; Tyrtova, E.; Miyagishima, D.F.; et al. Correlations between genomic subgroup and clinical features in a cohort of more than 3000 meningiomas. J. Neurosurg. 2019, 133, 1345–1354. [Google Scholar] [CrossRef] [PubMed]
- Clark, V.E.; Erson-Omay, E.Z.; Serin, A.; Yin, J.; Cotney, J.; Ozduman, K.; Avsar, T.; Li, J.; Murray, P.B.; Henegariu, O.; et al. Genomic analysis of non-NF2 meningiomas reveals mutations in TRAF7, KLF4, AKT1, and SMO. Science 2013, 339, 1077–1080. [Google Scholar] [CrossRef] [PubMed]
- Nassiri, F.; Liu, J.; Patil, V.; Mamatjan, Y.; Wang, J.Z.; Hugh-White, R.; Macklin, A.M.; Khan, S.; Singh, O.; Karimi, S.; et al. A clinically applicable integrative molecular classification of meningiomas. Nature 2021, 597, 119–125. [Google Scholar] [CrossRef]
- Sahm, F.; Bertero, L.; Brandner, S.; Capper, D.; Goldbrunner, R.; Jenkinson, M.D.; Kalamarides, M.; Lamszus, K.; Albert, N.L.; Mair, M.J.; et al. EANO guideline on molecular testing of meningiomas for targeted therapy selection. Neuro Oncol. 2024, noae253. [Google Scholar] [CrossRef]
- Kozlowski, M.T.; Crook, C.J.; Ku, H.T. Towards organoid culture without Matrigel. Commun. Biol. 2021, 4, 1387. [Google Scholar] [CrossRef] [PubMed]
- Wirsching, H.G.; Weller, M. Immunotherapy for Meningiomas. Adv. Exp. Med. Biol. 2023, 1416, 225–234. [Google Scholar] [CrossRef]
- Strand, P.S.; Wago, K.J.; Pedersen, A.; Reinertsen, I.; Nalsund, O.; Jakola, A.S.; Bouget, D.; Hosainey, S.A.M.; Sagberg, L.M.; Vanel, J.; et al. Growth dynamics of untreated meningiomas. Neurooncol. Adv. 2024, 6, vdad157. [Google Scholar] [CrossRef] [PubMed]





| Sample | Age | Gender | Anatomical Location | Laterality | WHO Grade | Culture Success |
|---|---|---|---|---|---|---|
| P1 | 48 | F | Sphenoid wing | Left | 1 | No |
| P2 | 47 | M | Intraventricular | Left | 1 | Yes |
| P3 | 49 | F | Parietal parasagittal | Left | 1 | Yes |
| P4 | 66 | F | Parietal parasagittal | Left | 2 | Yes |
| P5A | 43 | M | Planum sphenoidale | Midline | 1 | Yes |
| P5B | Parietal convexity | Left | 2 | Yes | ||
| P6 | 67 | M | Frontotemporal convexity | Left | 1 | Yes |
| P7 | 40 | M | Frontal parasagittal | Right | 2 | Yes |
| P8 | 61 | F | Planum sphenoidale | Midline | 1 | Yes |
| P9 | 46 | M | Spinal | Midline | 1 | Yes |
| P10A | 43 | F | Sphenoid wing | Left | 1 | Yes |
| P10B | Olfactory groove | Midline | 1 | Yes | ||
| P11 | 54 | F | Parietal convexity | Right | 1 | Yes |
| P12 | 47 | F | Parietal parasagittal | Right | 1 | Yes |
| P13 | 62 | M | Planum sphenoidale | Midline | 1 | Yes |
| P14 | 49 | F | Frontal parasagittal | Left | 2 | Yes |
| P15 | 60 | M | Interventricular | Right | 1 | No |
| P16 | 79 | F | Frontal convexity | Right | 1 | No |
| P17 | 50 | F | Frontoparietal convexity | Left | 2 | No |
Disclaimer/Publisher’s Note: The statements, opinions and data contained in all publications are solely those of the individual author(s) and contributor(s) and not of MDPI and/or the editor(s). MDPI and/or the editor(s) disclaim responsibility for any injury to people or property resulting from any ideas, methods, instructions or products referred to in the content. |
© 2025 by the authors. Licensee MDPI, Basel, Switzerland. This article is an open access article distributed under the terms and conditions of the Creative Commons Attribution (CC BY) license (https://creativecommons.org/licenses/by/4.0/).
Share and Cite
Zohdy, Y.M.; Jahangiri, A.; Jacob, F.; Aksionau, A.; Alawieh, A.M.; Tong, A.; Chern, B.; Maldonado, J.; Hoang, K.; Nduom, E.; et al. Patient-Derived Meningioma Organoids: A Reliable Model for Studying Human Tumor Pathophysiology. Cancers 2025, 17, 526. https://doi.org/10.3390/cancers17030526
Zohdy YM, Jahangiri A, Jacob F, Aksionau A, Alawieh AM, Tong A, Chern B, Maldonado J, Hoang K, Nduom E, et al. Patient-Derived Meningioma Organoids: A Reliable Model for Studying Human Tumor Pathophysiology. Cancers. 2025; 17(3):526. https://doi.org/10.3390/cancers17030526
Chicago/Turabian StyleZohdy, Youssef M., Arman Jahangiri, Fadi Jacob, Aliaksandr Aksionau, Ali M. Alawieh, Amelia Tong, Bethany Chern, Justin Maldonado, Kimberly Hoang, Edjah Nduom, and et al. 2025. "Patient-Derived Meningioma Organoids: A Reliable Model for Studying Human Tumor Pathophysiology" Cancers 17, no. 3: 526. https://doi.org/10.3390/cancers17030526
APA StyleZohdy, Y. M., Jahangiri, A., Jacob, F., Aksionau, A., Alawieh, A. M., Tong, A., Chern, B., Maldonado, J., Hoang, K., Nduom, E., Howard, B. M., Barrow, D. L., Neill, S. G., Wen, Z., Pradilla, G., & Garzon-Muvdi, T. (2025). Patient-Derived Meningioma Organoids: A Reliable Model for Studying Human Tumor Pathophysiology. Cancers, 17(3), 526. https://doi.org/10.3390/cancers17030526

