RAC1-Amplified and RAC1-A159V Hotspot-Mutated Head and Neck Cancer Sensitive to the Rac Inhibitor EHop-016 In Vivo: A Proof-of-Concept Study
Simple Summary
Abstract
1. Introduction
2. Materials and Methods
2.1. HNSCC Tumor Samples and Sequencing
2.2. Cancer Cell Lines, HNSCC Patient-Derived Cultures, and Plat A Cell Cultures
2.3. Retroviral Infection
2.4. Knockdown of RAC1
2.5. GST-PAK1 Pulldown Assay and Western Blotting
2.6. Matrigel Invasion Assay
2.7. 3D Spheroid Formation Assay
2.8. In Vivo Experiments
2.9. Immunohistochemistry and TUNEL Assay
2.10. RNA-Seq Analysis
2.11. Statistical Analysis
2.12. Availability of Data and Material
2.13. Sex as a Biological Variable
2.14. Inclusion and Exclusion Criteria
3. Results
3.1. Frequent RAC1 Gene Copy Increases Associated with Poor Patient Survival in Pan-Cancers and in HPV(−)HNSCC
3.2. Chromosome Instability in RAC1-Amp/Gain HNSCC
3.3. RAC1 Mutations Distinctly Enriched in Melanoma and HNSCC Among Pan-Cancers
3.4. HNSCC-Relevant RAC1 Mutations Cluster Around GTP-Binding Domain in 3D
3.5. A159V and G-Box Domain Mutations Associated with Poorer Outcomes in HNSCC Patients
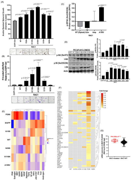
3.6. A159V Represents the Most Potent Driver for HNSCC Growth and Invasion, More So than P29S
3.7. A159V Mutations Induces PI3K Signaling Activation in HNSCC
3.8. Global Transcriptome Reveals Upregulation of Multiple Metastasis-Related Genes by RAC1 Mutants in HNSCC Cells
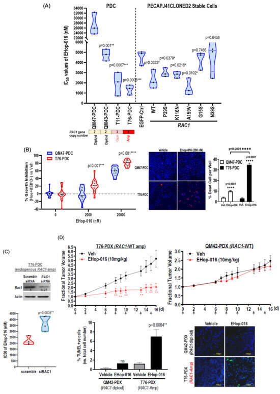
3.9. Preferential EHop-016 Sensitivity in RAC1-Amp HNSCC Patient-Derived Cultures (PDCs) vs. RAC1-Diploid-PDCs
3.10. RAC1-Amp HNSCC-PDC Sensitive to EHop-016 with Increase in Cell Death
3.11. RAC1-Amp HNSCC Patient-Derived Xenograft (PDX) Showed Marked Sensitivity to EHop-016 In Vivo, but Not RAC1-Diploidy PDX
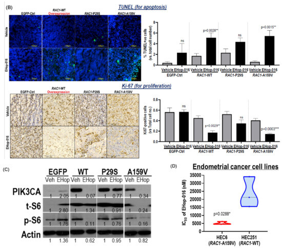
3.12. RAC1-A159V and RAC1-Amp Xenografts Sensitive to EHop-016 Sensitivity In Vivo
3.13. P29S, but Not RAC1 Amplification, Confers Sensitivity to Rac Targeting in Melanoma Models
4. Discussion
5. Conclusions
Supplementary Materials
Author Contributions
Funding
Institutional Review Board Statement
Informed Consent Statement
Data Availability Statement
Conflicts of Interest
Abbreviations
| AF | Allele frequency |
| AML | Acute myeloid leukemia |
| BLCA | Bladder urothelial carcinoma |
| BRCA | Breast invasive carcinoma |
| CESC | Cervical squamous cell carcinoma and endocervical adenocarcinoma |
| CLL | Chronic lymphocytic leukemia |
| COAD | Colon adenocarcinoma |
| COSMIC | Catalogue of Somatic Mutations in Cancer |
| DFS | Disease-free survival |
| EGFR | Epidermal growth factor receptor |
| GDP | Guanosine diphosphate |
| GO | Gene ontology |
| GTP | Guanosine triphosphate |
| HLA-A | Human leukocyte antigens |
| HNSCC | Head and neck squamous cell carcinoma |
| HPV | Human papillomavirus |
| ICI | Immune check point inhibitor |
| IHC | Immunohistochemistry |
| LGG | Brain lower-grade glioma |
| LIHC | Liver hepatocellular carcinoma |
| LUAD | Lung adenocarcinoma |
| LUSC | Lung squamous cell carcinoma |
| OS | Overall survival |
| PDC | Patient-derived cell |
| PDX | Patient-derived xenograft |
| PFS | Progression-free survival |
| PLAT-A | Platinum-A |
| PNI | Perineural invasion |
| PRAD | Prostate adenocarcinoma |
| SARC | Sarcoma |
| SCC | Squamous cell carcinoma |
| SKCM | Skin cutaneous melanoma |
| TCGA | The Cancer Genome Atlas |
| TCPA | The Cancer Proteome Atlas |
| TMB | Tumor mutational burden |
| TME | Tumor microenvironment |
| TPM | Transcripts per million |
| UCEC | Uterine corpus endometrial carcinoma |
| WES | Whole exome sequencing |
| WT | Wild type |
References
- Bosco, E.E.; Mulloy, J.C.; Zheng, Y. Rac1 GTPase: A “Rac” of all trades. Cell Mol. Life Sci. 2009, 66, 370–374. [Google Scholar] [CrossRef] [PubMed]
- Kotelevets, L.; Chastre, E. Rac1 Signaling: From Intestinal Homeostasis to Colorectal Cancer Metastasis. Cancers 2020, 12, 665. [Google Scholar] [CrossRef]
- Ma, N.; Xu, E.; Luo, Q.; Song, G. Rac1: A Regulator of Cell Migration and a Potential Target for Cancer Therapy. Molecules 2023, 28, 2976. [Google Scholar] [CrossRef] [PubMed]
- Ding, B.; Yang, S.; Schaks, M.; Liu, Y.; Brown, A.J.; Rottner, K.; Chowdhury, S.; Chen, B. Structures reveal a key mechanism of WAVE regulatory complex activation by Rac1 GTPase. Nat. Commun. 2022, 13, 5444. [Google Scholar] [CrossRef] [PubMed]
- Ozdemir, E.S.; Jang, H.; Gursoy, A.; Keskin, O.; Li, Z.; Sacks, D.B.; Nussinov, R. Unraveling the molecular mechanism of interactions of the Rho GTPases Cdc42 and Rac1 with the scaffolding protein IQGAP2. J. Biol. Chem. 2018, 293, 3685–3699. [Google Scholar] [CrossRef]
- Teramoto, H.; Coso, O.A.; Miyata, H.; Igishi, T.; Miki, T.; Gutkind, J.S. Signaling from the Small GTP-binding Proteins Rac1 and Cdc42 to the c-Jun N-terminal Kinase/Stress-activated Protein Kinase Pathway: A Role for Mixed Lineage Kinase 3/Protein-Tyrosine Kinase 1, a Novel Member of the Mixed Lineage Kinase Family. J. Biol. Chem. 1996, 271, 27225–27228. [Google Scholar] [CrossRef]
- Acuner, S.E.; Sumbul, F.; Torun, H.; Haliloglu, T. Oncogenic mutations on Rac1 affect global intrinsic dynamics underlying GTP and PAK1 binding. Biophys. J. 2021, 120, 866–876. [Google Scholar] [CrossRef]
- Kazanietz, M.G.; Caloca, M.J. The Rac GTPase in Cancer: From Old Concepts to New Paradigms. Cancer Res. 2017, 77, 5445–5451. [Google Scholar] [CrossRef]
- Chen, M.; Li, H.; Xu, X.; Bao, X.; Xue, L.; Ai, X.; Xu, J.; Xu, M.; Shi, Y.; Zhen, T.; et al. Identification of RAC1 in promoting brain metastasis of lung adenocarcinoma using single-cell transcriptome sequencing. Cell Death Dis. 2023, 14, 330. [Google Scholar] [CrossRef]
- Kamai, T.; Shirataki, H.; Nakanishi, K.; Furuya, N.; Kambara, T.; Abe, H.; Oyama, T.; Yoshida, K. Increased Rac1 activity and Pak1 overexpression are associated with lymphovascular invasion and lymph node metastasis of upper urinary tract cancer. BMC Cancer 2010, 10, 164. [Google Scholar] [CrossRef]
- Zhou, Y.; Liao, Q.; Han, Y.; Chen, J.; Liu, Z.; Ling, H.; Zhang, J.; Yang, W.; Oyang, L.; Xia, L.; et al. Rac1 overexpression is correlated with epithelial mesenchymal transition and predicts poor prognosis in non-small cell lung cancer. J. Cancer 2016, 7, 2100–2109. [Google Scholar] [CrossRef] [PubMed]
- Li, Q.; Qin, T.; Bi, Z.; Hong, H.; Ding, L.; Chen, J.; Wu, W.; Lin, X.; Fu, W.; Zheng, F.; et al. Rac1 activates non-oxidative pentose phosphate pathway to induce chemoresistance of breast cancer. Nat. Commun. 2020, 11, 1456. [Google Scholar] [CrossRef] [PubMed]
- Zhao, Y.; Wang, Z.; Jiang, Y.; Yang, C. Inactivation of Rac1 reduces Trastuzumab resistance in PTEN deficient and insulin-like growth factor I receptor overexpressing human breast cancer SKBR3 cells. Cancer Lett. 2011, 313, 54–63. [Google Scholar] [CrossRef] [PubMed]
- Liang, J.; Liu, Q.; Xia, L.; Lin, J.; Oyang, L.; Tan, S.; Peng, Q.; Jiang, X.; Xu, X.; Wu, N.; et al. Rac1 promotes the reprogramming of glucose metabolism and the growth of colon cancer cells through upregulating SOX9. Cancer Sci. 2023, 114, 822–836. [Google Scholar] [CrossRef]
- Liang, J.; Oyang, L.; Rao, S.; Han, Y.; Luo, X.; Yi, P.; Lin, J.; Xia, L.; Hu, J.; Tan, S.; et al. Rac1, A Potential Target for Tumor Therapy. Front. Oncol. 2021, 11, 674426. [Google Scholar] [CrossRef]
- Uribe-Alvarez, C.; Guerrero-Rodríguez, S.L.; Rhodes, J.; Cannon, A.; Chernoff, J.; Araiza-Olivera, D. Targeting effector pathways in RAC1(P29S)-driven malignant melanoma. Small GTPases 2021, 12, 273–281. [Google Scholar] [CrossRef]
- Ngan, H.L.; Liu, Y.; Poon, P.H.Y.; Lui, V.W.Y. Abstract 4033: RAC1 genomic aberrations as predictive biomarkers for head and neck squamous cell carcinoma (HNSCC). Cancer Res. 2019, 79 (Suppl. 13), 4033. [Google Scholar] [CrossRef]
- Senyuz, S.; Jang, H.; Nussinov, R.; Keskin, O.; Gursoy, A. Mechanistic Differences of Activation of Rac1(P29S) and Rac1(A159V). J. Phys. Chem. B 2021, 125, 3790–3802. [Google Scholar] [CrossRef]
- Chapman, S.; Liu, X.; Meyers, C.; Schlegel, R.; McBride, A.A. Human keratinocytes are efficiently immortalized by a Rho kinase inhibitor. J. Clin. Investig. 2010, 120, 2619–2626. [Google Scholar] [CrossRef]
- Schubert, M.; Klinger, B.; Klünemann, M.; Sieber, A.; Uhlitz, F.; Sauer, S.; Garnett, M.J.; Blüthgen, N.; Saez-Rodriguez, J. Perturbation-response genes reveal signaling footprints in cancer gene expression. Nat. Commun. 2018, 9, 20. [Google Scholar] [CrossRef]
- Liu, M.; Banerjee, R.; Rossa, C., Jr.; D’Silva, N.J. RAP1-RAC1 Signaling Has an Important Role in Adhesion and Migration in HNSCC. J. Dent. Res. 2020, 99, 959–968. [Google Scholar] [CrossRef] [PubMed]
- Patel, V.; Rosenfeldt, H.M.; Lyons, R.; Servitja, J.M.; Bustelo, X.R.; Siroff, M.; Gutkind, J.S. Persistent activation of Rac1 in squamous carcinomas of the head and neck: Evidence for an EGFR/Vav2 signaling axis involved in cell invasion. Carcinogenesis 2007, 28, 1145–1152. [Google Scholar] [CrossRef] [PubMed]
- Menghi, F.; Inaki, K.; Woo, X.; Kumar, P.A.; Grzeda, K.R.; Malhotra, A.; Yadav, V.; Kim, H.; Marquez, E.J.; Ucar, D.; et al. The tandem duplicator phenotype as a distinct genomic configuration in cancer. Proc. Natl. Acad. Sci. USA 2016, 113, E2373–E2382. [Google Scholar] [CrossRef]
- Schaefer, A.; Reinhard, N.R.; Hordijk, P.L. Toward understanding RhoGTPase specificity: Structure, function and local activation. Small GTPases 2014, 5, 6. [Google Scholar] [CrossRef]
- Xie, J.; Lan, T.; Zheng, D.L.; Ding, L.C.; Lu, Y.G. CDH4 inhibits ferroptosis in oral squamous cell carcinoma cells. BMC Oral Health 2023, 23, 329. [Google Scholar] [CrossRef]
- Tamashiro, P.M.; Furuya, H.; Shimizu, Y.; Iino, K.; Kawamori, T. The impact of sphingosine kinase-1 in head and neck cancer. Biomolecules 2013, 3, 481–513. [Google Scholar] [CrossRef]
- Tamashiro, P.M.; Furuya, H.; Shimizu, Y.; Kawamori, T. Sphingosine kinase 1 mediates head & neck squamous cell carcinoma invasion through sphingosine 1-phosphate receptor 1. Cancer Cell Int. 2014, 14, 76. [Google Scholar] [CrossRef]
- Pal, S.K.; Nguyen, C.T.; Morita, K.I.; Miki, Y.; Kayamori, K.; Yamaguchi, A.; Sakamoto, K. THBS1 is induced by TGFB1 in the cancer stroma and promotes invasion of oral squamous cell carcinoma. J. Oral Pathol. Med. 2016, 45, 730–739. [Google Scholar] [CrossRef]
- Li, H.; Ngan, H.-L.; Liu, Y.; Chan, H.H.Y.; Poon, P.H.Y.; Yeung, C.K.; Peng, Y.; Lam, W.Y.; Li, B.X.; He, Y.; et al. Comprehensive Exome Analysis of Immunocompetent Metastatic Head and Neck Cancer Models Reveals Patient Relevant Landscapes. Cancers 2020, 12, 2935. [Google Scholar] [CrossRef]
- Ma, M.; Dai, J.; Tang, H.; Xu, T.; Yu, S.; Si, L.; Cui, C.; Sheng, X.; Chi, Z.; Mao, L.; et al. MicroRNA-23a-3p Inhibits Mucosal Melanoma Growth and Progression through Targeting Adenylate Cyclase 1 and Attenuating cAMP and MAPK Pathways. Theranostics 2019, 9, 945–960. [Google Scholar] [CrossRef]
- Cheng, Y.; Wang, Y.; Li, J.; Chang, I.; Wang, C.Y. A novel read-through transcript JMJD7-PLA2G4B regulates head and neck squamous cell carcinoma cell proliferation and survival. Oncotarget 2017, 8, 1972–1982. [Google Scholar] [CrossRef] [PubMed]
- Shirai, K.; Kaneshiro, T.; Wada, M.; Furuya, H.; Bielawski, J.; Hannun, Y.A.; Obeid, L.M.; Ogretmen, B.; Kawamori, T. A role of sphingosine kinase 1 in head and neck carcinogenesis. Cancer Prev. Res. 2011, 4, 454–462. [Google Scholar] [CrossRef] [PubMed]
- Tang, Q.; Lu, J.; Zou, C.; Shao, Y.; Chen, Y.; Narala, S.; Fang, H.; Xu, H.; Wang, J.; Shen, J.; et al. CDH4 is a novel determinant of osteosarcoma tumorigenesis and metastasis. Oncogene 2018, 37, 3617–3630. [Google Scholar] [CrossRef] [PubMed]
- Pang, X.; Tang, Y.L.; Liang, X.H. Transforming growth factor-β signaling in head and neck squamous cell carcinoma: Insights into cellular responses. Oncol. Lett. 2018, 16, 4799–4806. [Google Scholar] [CrossRef] [PubMed]
- Kim, M.J.; Kim, K.M.; Kim, J.; Kim, K.N. BMP-2 promotes oral squamous carcinoma cell invasion by inducing CCL5 release. PLoS ONE 2014, 9, e108170. [Google Scholar] [CrossRef]
- Chung, Y.-Y.; Cheng, S.-J.; Ko, H.-H.; Shie, W.-Y.; Elizabeth Chou, H.-Y. Evaluation of the prognostic and therapeutic potential of inhibin beta B for oral squamous cell carcinoma. J. Dent. Sci. 2024, 19, 448–454. [Google Scholar] [CrossRef]
- Montalvo-Ortiz, B.L.; Castillo-Pichardo, L.; Hernández, E.; Humphries-Bickley, T.; De la Mota-Peynado, A.; Cubano, L.A.; Vlaar, C.P.; Dharmawardhane, S. Characterization of EHop-016, novel small molecule inhibitor of Rac GTPase. J. Biol. Chem. 2012, 287, 13228–13238. [Google Scholar] [CrossRef]
- Yang, W.; Soares, J.; Greninger, P.; Edelman, E.J.; Lightfoot, H.; Forbes, S.; Bindal, N.; Beare, D.; Smith, J.A.; Thompson, I.R.; et al. Genomics of Drug Sensitivity in Cancer (GDSC): A resource for therapeutic biomarker discovery in cancer cells. Nucleic Acids Res. 2012, 41, D955–D961. [Google Scholar] [CrossRef]
- Garnett, M.J.; Edelman, E.J.; Heidorn, S.J.; Greenman, C.D.; Dastur, A.; Lau, K.W.; Greninger, P.; Thompson, I.R.; Luo, X.; Soares, J.; et al. Systematic identification of genomic markers of drug sensitivity in cancer cells. Nature 2012, 483, 570–575. [Google Scholar] [CrossRef]
- Iorio, F.; Knijnenburg, T.A.; Vis, D.J.; Bignell, G.R.; Menden, M.P.; Schubert, M.; Aben, N.; Gonçalves, E.; Barthorpe, S.; Lightfoot, H.; et al. A Landscape of Pharmacogenomic Interactions in Cancer. Cell 2016, 166, 740–754. [Google Scholar] [CrossRef]
- Snyder, A.; Makarov, V.; Merghoub, T.; Yuan, J.; Zaretsky, J.M.; Desrichard, A.; Walsh, L.A.; Postow, M.A.; Wong, P.; Ho, T.S.; et al. Genetic basis for clinical response to CTLA-4 blockade in melanoma. N. Engl. J. Med. 2014, 371, 2189–2199. [Google Scholar] [CrossRef] [PubMed]
- Hugo, W.; Zaretsky, J.M.; Sun, L.; Song, C.; Moreno, B.H.; Hu-Lieskovan, S.; Berent-Maoz, B.; Pang, J.; Chmielowski, B.; Cherry, G.; et al. Genomic and Transcriptomic Features of Response to Anti-PD-1 Therapy in Metastatic Melanoma. Cell 2016, 165, 35–44. [Google Scholar] [CrossRef]
- Van Allen, E.M.; Miao, D.; Schilling, B.; Shukla, S.A.; Blank, C.; Zimmer, L.; Sucker, A.; Hillen, U.; Foppen, M.H.G.; Goldinger, S.M.; et al. Genomic correlates of response to CTLA-4 blockade in metastatic melanoma. Science 2015, 350, 207–211. [Google Scholar] [CrossRef] [PubMed]
- Araiza-Olivera, D.; Feng, Y.; Semenova, G.; Prudnikova, T.Y.; Rhodes, J.; Chernoff, J. Suppression of RAC1-driven malignant melanoma by group A PAK inhibitors. Oncogene 2018, 37, 944–952. [Google Scholar] [CrossRef]
- Skvortsov, S.; Dudás, J.; Eichberger, P.; Witsch-Baumgartner, M.; Loeffler-Ragg, J.; Pritz, C.; Schartinger, V.H.; Maier, H.; Hall, J.; Debbage, P.; et al. Rac1 as a potential therapeutic target for chemo-radioresistant head and neck squamous cell carcinomas (HNSCC). Br. J. Cancer 2014, 110, 2677–2687. [Google Scholar] [CrossRef]
- Johnson, D.E.; Burtness, B.; Leemans, C.R.; Lui, V.W.Y.; Bauman, J.E.; Grandis, J.R. Head and neck squamous cell carcinoma. Nat. Rev. Dis. Primers 2020, 6, 92. [Google Scholar] [CrossRef]
- Humphries-Bickley, T.; Castillo-Pichardo, L.; Hernandez-O’Farrill, E.; Borrero-Garcia, L.D.; Forestier-Roman, I.; Gerena, Y.; Blanco, M.; Rivera-Robles, M.J.; Rodriguez-Medina, J.R.; Cubano, L.A.; et al. Characterization of a Dual Rac/Cdc42 Inhibitor MBQ-167 in Metastatic Cancer. Mol. Cancer Ther. 2017, 16, 805–818. [Google Scholar] [CrossRef]
- Dharmawardhane, S.; Hernandez, E.; Vlaar, C. Development of EHop-016: A small molecule inhibitor of Rac. Enzymes 2013, 33 Pt A, 117–146. [Google Scholar] [CrossRef]
- Shutes, A.; Onesto, C.; Picard, V.; Leblond, B.; Schweighoffer, F.; Der, C.J. Specificity and Mechanism of Action of EHT 1864, a Novel Small Molecule Inhibitor of Rac Family Small GTPases. J. Biol. Chem. 2007, 282, 35666–35678. [Google Scholar] [CrossRef]
- Crespo, G.V.; Ortiz, J.; O’Farrill, E.H.; Vlaar, C.P.; Inyushin, M.; Kucheryavykh, Y.; Kucheryavykh, L. The Rac inhibitor HV-107 as a potential therapeutic for metastatic breast cancer. Mol. Med. 2023, 29, 75. [Google Scholar] [CrossRef]
- Cruz-Collazo, A.; Ruiz-Calderon, J.F.; Picon, H.; Borrero-Garcia, L.D.; Lopez, I.; Castillo-Pichardo, L.; Del Mar Maldonado, M.; Duconge, J.; Medina, J.I.; Bayro, M.J.; et al. Efficacy of Rac and Cdc42 Inhibitor MBQ-167 in Triple-negative Breast Cancer. Mol. Cancer Ther. 2021, 20, 2420–2432. [Google Scholar] [CrossRef] [PubMed]
- Medina, J.I.; Cruz-Collazo, A.; Del Mar Maldonado, M.; Gascot, T.M.; Borrero-Garcia, L.D.; Cooke, M.; Kazanietz, M.G.; O’Farril, E.H.; Vlaar, C.P.; Dharmawardhane, S. Characterization of Novel Derivatives of MBQ-167, an inhibitor of the GTP-binding proteins Rac/Cdc42. Cancer Res. Commun. 2022, 2, 1711–1726. [Google Scholar] [CrossRef] [PubMed]
- Gao, Y.; Dickerson, J.B.; Guo, F.; Zheng, J.; Zheng, Y. Rational design and characterization of a Rac GTPase-specific small molecule inhibitor. Proc. Natl. Acad. Sci. USA 2004, 101, 7618–7623. [Google Scholar] [CrossRef] [PubMed]
- Aljagthmi, A.A.; Hira, A.; Zhang, J.; Cooke, M.; Kazanietz, M.G.; Kadakia, M.P. ∆Np63α inhibits Rac1 activation and cancer cell invasion through suppression of PREX1. Cell Death Discov. 2024, 10, 13. [Google Scholar] [CrossRef]







Disclaimer/Publisher’s Note: The statements, opinions and data contained in all publications are solely those of the individual author(s) and contributor(s) and not of MDPI and/or the editor(s). MDPI and/or the editor(s) disclaim responsibility for any injury to people or property resulting from any ideas, methods, instructions or products referred to in the content. |
© 2025 by the authors. Licensee MDPI, Basel, Switzerland. This article is an open access article distributed under the terms and conditions of the Creative Commons Attribution (CC BY) license (https://creativecommons.org/licenses/by/4.0/).
Share and Cite
Chan, H.H.Y.; Ngan, H.-L.; Ng, Y.-K.; Law, C.-H.; Poon, P.H.Y.; Chan, R.W.W.; Lau, K.-F.; Piao, W.; Li, H.; Wang, L.; et al. RAC1-Amplified and RAC1-A159V Hotspot-Mutated Head and Neck Cancer Sensitive to the Rac Inhibitor EHop-016 In Vivo: A Proof-of-Concept Study. Cancers 2025, 17, 361. https://doi.org/10.3390/cancers17030361
Chan HHY, Ngan H-L, Ng Y-K, Law C-H, Poon PHY, Chan RWW, Lau K-F, Piao W, Li H, Wang L, et al. RAC1-Amplified and RAC1-A159V Hotspot-Mutated Head and Neck Cancer Sensitive to the Rac Inhibitor EHop-016 In Vivo: A Proof-of-Concept Study. Cancers. 2025; 17(3):361. https://doi.org/10.3390/cancers17030361
Chicago/Turabian StyleChan, Helen Hoi Yin, Hoi-Lam Ngan, Yuen-Keng Ng, Chun-Ho Law, Peony Hiu Yan Poon, Ray Wai Wa Chan, Kwok-Fai Lau, Wenying Piao, Hui Li, Lan Wang, and et al. 2025. "RAC1-Amplified and RAC1-A159V Hotspot-Mutated Head and Neck Cancer Sensitive to the Rac Inhibitor EHop-016 In Vivo: A Proof-of-Concept Study" Cancers 17, no. 3: 361. https://doi.org/10.3390/cancers17030361
APA StyleChan, H. H. Y., Ngan, H.-L., Ng, Y.-K., Law, C.-H., Poon, P. H. Y., Chan, R. W. W., Lau, K.-F., Piao, W., Li, H., Wang, L., Chan, J. Y. K., Su, Y.-X., Yeung, T. C. K., Wong, E., Li, A. W. T., Verhoeft, K. R., Liu, Y., He, Y., Tsui, S. K.-W., ... Lui, V. W. Y. (2025). RAC1-Amplified and RAC1-A159V Hotspot-Mutated Head and Neck Cancer Sensitive to the Rac Inhibitor EHop-016 In Vivo: A Proof-of-Concept Study. Cancers, 17(3), 361. https://doi.org/10.3390/cancers17030361

