Synergistic Disruption of Survival and Metastatic Potential in Esophageal Adenocarcinoma Cells Through Combined Inhibition of HIF1α and CD73
Simple Summary
Abstract
1. Introduction
2. Methods
2.1. Gene Expression and Survival Analysis
2.2. Immunohistochemistry
2.3. Cell Culture and Hypoxia Treatment
2.4. Western Blotting
2.5. siRNA Knockdown
2.6. Drug Treatments
2.7. Quantitative PCR
2.8. Cell Viability Assays
2.9. Metabolite Measurements
2.10. Migration Assays
2.11. Angiogenesis Assays
2.12. VEGF ELISA
2.13. Statistical Analysis
3. Results
3.1. NT5E Is Upregulated by HIF1a in Esophageal Adenocarcinoma and Negatively Correlated with Survival in Patients
3.2. NT5E Is Transcriptionally Upregulated by HIF1α Under Hypoxic Conditions in EAC
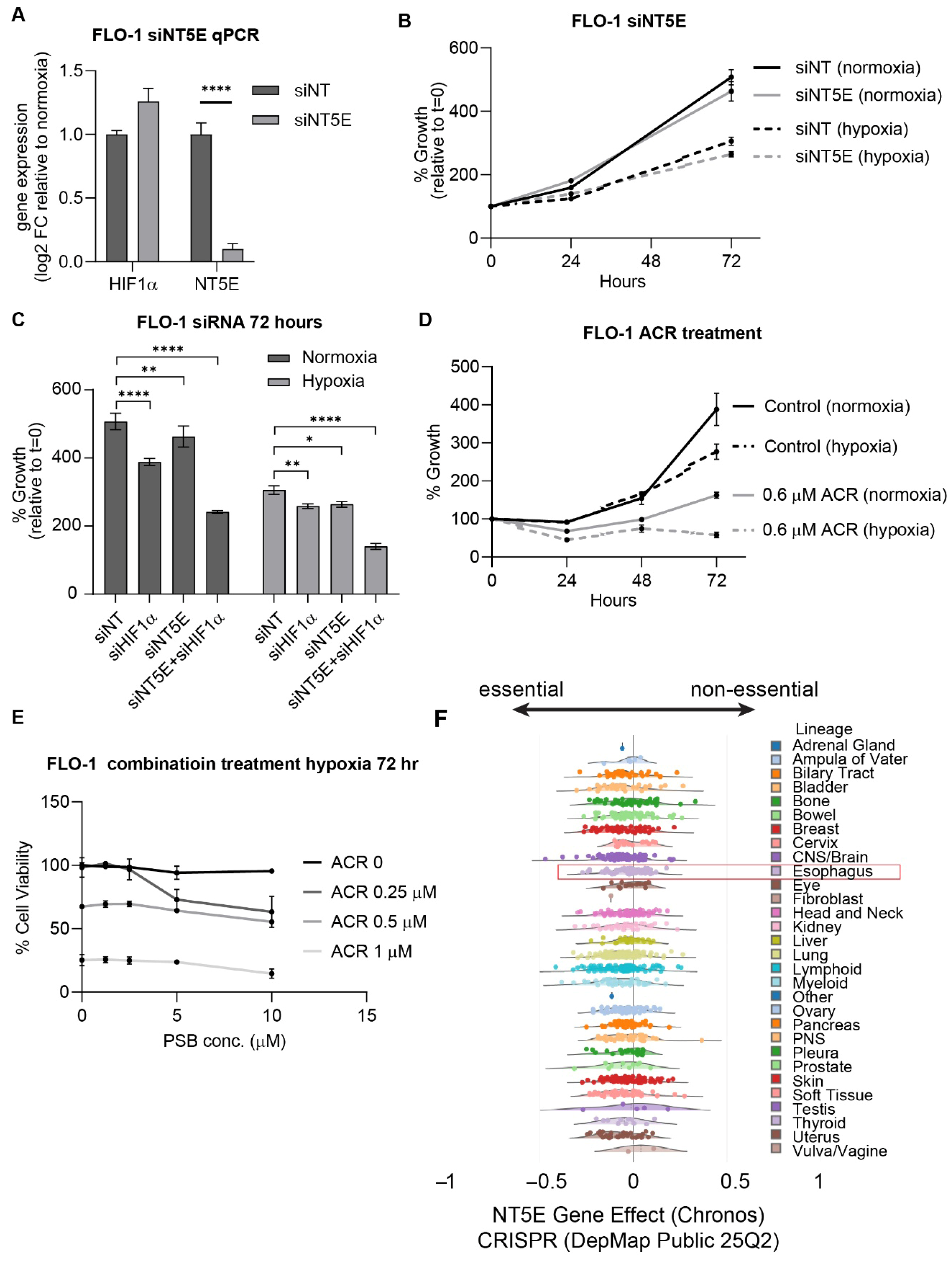
3.3. EAC Cells Are Sensitive to HIF1α and NT5E Inhibition, with Enhanced Effects Under Hypoxic Conditions
3.4. HIF1α and NT5E Inhibition Alters Purinergic Metabolite Levels in EAC Cells
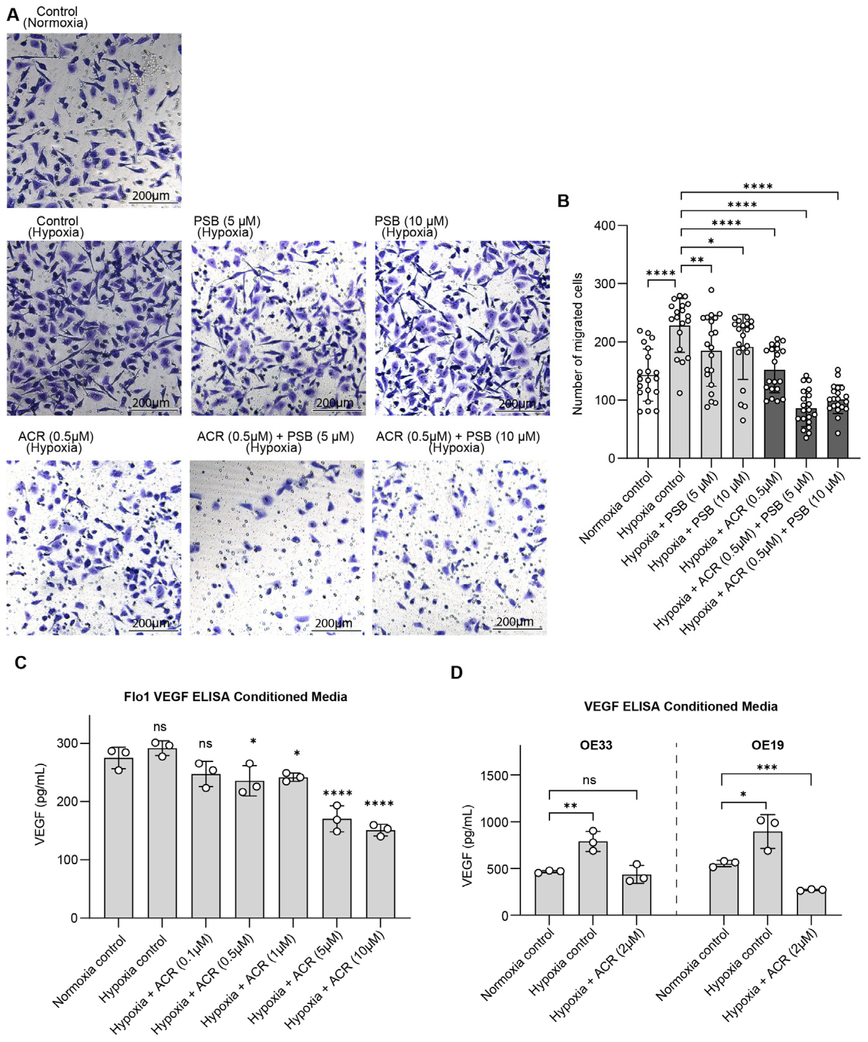
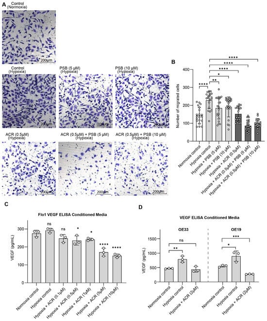
3.5. Dual Inhibition of HIF1α and NT5E Reduces Migration and Pro-Angiogenic Signaling in EAC Cells
4. Discussion
5. Conclusions
Supplementary Materials
Author Contributions
Funding
Institutional Review Board Statement
Informed Consent Statement
Data Availability Statement
Acknowledgments
Conflicts of Interest
References
- Siegel, R.L.; Kratzer, T.B.; Giaquinto, A.N.; Sung, H.; Jemal, A. Cancer statistics, 2025. CA A Cancer J. Clin. 2025, 75, 10–45. [Google Scholar] [CrossRef]
- Liu, C.Q.; Ma, Y.L.; Qin, Q.; Wang, P.H.; Luo, Y.; Xu, P.F.; Cui, Y. Epidemiology of esophageal cancer in 2020 and projections to 2030 and 2040. Thorac. Cancer 2023, 14, 3–11. [Google Scholar]
- Xie, M.; Deng, L.; Fass, R.; Song, G. Obesity is associated with higher prevalence of gastroesophageal reflux disease and reflux related complications: A global healthcare database study. Neurogastroenterol. Motil. 2024, 36, e14750. [Google Scholar] [CrossRef] [PubMed]
- Fass, R. Gastroesophageal reflux disease. N. Engl. J. Med. 2022, 387, 1207–1216. [Google Scholar] [CrossRef] [PubMed]
- Bray, F.; Laversanne, M.; Sung, H.; Ferlay, J.; Siegel, R.L.; Soerjomataram, I.; Jemal, A. Global cancer statistics 2022: GLOBOCAN estimates of incidence and mortality worldwide for 36 cancers in 185 countries. CA A Cancer J. Clin. 2024, 74, 229–263. [Google Scholar] [CrossRef] [PubMed]
- Siegel, R.L.; Giaquinto, A.N.; Jemal, A. Cancer statistics, 2024. CA A Cancer J. Clin. 2024, 74, 12–49. [Google Scholar] [CrossRef]
- Wang, Y.; Yang, W.; Wang, Q.; Zhou, Y. Mechanisms of esophageal cancer metastasis and treatment progress. Front. Immunol. 2023, 14, 1206504. [Google Scholar] [CrossRef]
- Zhu, X.; Mo, M.; Zheng, S.; Han, K.; Li, G.; Zhao, F. Comparing the prognosis of esophageal adenocarcinoma with bone and liver metastases: A competing risk analysis. PLoS ONE 2024, 19, e0303842. [Google Scholar]
- Ai, D.; Zhu, H.; Ren, W.; Chen, Y.; Liu, Q.; Deng, J.; Ye, J.; Fan, J.; Zhao, K. Patterns of distant organ metastases in esophageal cancer: A population-based study. J. Thorac. Dis. 2017, 9, 3023. [Google Scholar] [CrossRef] [PubMed]
- Zhao, Y.; Xing, C.; Deng, Y.; Ye, C.; Peng, H. HIF-1α signaling: Essential roles in tumorigenesis and implications in targeted therapies. Genes Dis. 2024, 11, 234–251. [Google Scholar] [CrossRef]
- Pezzuto, A.; Carico, E. Role of HIF-1 in cancer progression: Novel insights. A review. Curr. Mol. Med. 2018, 18, 343–351. [Google Scholar] [CrossRef]
- Allard, D.; Chrobak, P.; Allard, B.; Messaoudi, N.; Stagg, J. Targeting the CD73-adenosine axis in immuno-oncology. Immunol. Lett. 2019, 205, 31–39. [Google Scholar] [CrossRef] [PubMed]
- Allard, B.; Beavis, P.A.; Darcy, P.K.; Stagg, J. Immunosuppressive activities of adenosine in cancer. Curr. Opin. Pharmacol. 2016, 29, 7–16. [Google Scholar] [CrossRef] [PubMed]
- Zhou, L.; Jia, S.; Chen, Y.; Wang, W.; Wu, Z.; Yu, W.; Zhang, M.; Ding, G.; Cao, L. The distinct role of CD73 in the progression of pancreatic cancer. J. Mol. Med. 2019, 97, 803–815. [Google Scholar] [CrossRef]
- Lu, X.-X.; Chen, Y.-T.; Feng, B.; Mao, X.-B.; Yu, B.; Chu, X.-Y. Expression and clinical significance of CD73 and hypoxia-inducible factor-1α in gastric carcinoma. World J. Gastroenterol. 2013, 19, 1912. [Google Scholar] [CrossRef]
- Chen, C.; Liu, S.; Ma, Y. Comprehensive pan-cancer analysis of CD73: Explore its association with prognosis and tumor immune microenvironment. Heliyon 2024, 10, e40329. [Google Scholar] [CrossRef]
- Liu, S.; Li, D.; Liu, J.; Wang, H.; Horecny, I.; Shen, R.; Zhang, R.; Wu, H.; Hu, Q.; Zhao, P. A novel CD73 inhibitor SHR170008 suppresses adenosine in tumor and enhances anti-tumor activity with PD-1 blockade in a mouse model of breast cancer. OncoTargets Ther. 2021, 4561–4574. [Google Scholar] [CrossRef] [PubMed]
- Ye, J.; Gavras, N.W.; Keeley, D.C.; Hughson, A.L.; Hannon, G.; Vrooman, T.G.; Lesch, M.L.; Johnston, C.J.; Lord, E.M.; Belt, B.A. CD73 and PD-L1 dual blockade amplifies antitumor efficacy of SBRT in murine PDAC models. J. Immunother. Cancer 2023, 11, e006842. [Google Scholar] [CrossRef]
- Hajizadeh, F.; Ardebili, S.M.; Moornani, M.B.; Masjedi, A.; Atyabi, F.; Kiani, M.; Namdar, A.; Karpisheh, V.; Izadi, S.; Baradaran, B. Silencing of HIF-1α/CD73 axis by siRNA-loaded TAT-chitosan-spion nanoparticles robustly blocks cancer cell progression. Eur. J. Pharmacol. 2020, 882, 173235. [Google Scholar] [CrossRef]
- Synnestvedt, K.; Furuta, G.T.; Comerford, K.M.; Louis, N.; Karhausen, J.; Eltzschig, H.K.; Hansen, K.R.; Thompson, L.F.; Colgan, S.P. Ecto-5′-nucleotidase (CD73) regulation by hypoxia-inducible factor-1 mediates permeability changes in intestinal epithelia. J. Clin. Investig. 2002, 110, 993–1002. [Google Scholar] [CrossRef][Green Version]
- Hu, X.; Lin, J.; Jiang, M.; He, X.; Wang, K.; Wang, W.; Hu, C.; Shen, Z.; He, Z.; Lin, H.; et al. HIF-1α Promotes the Metastasis of Esophageal Squamous Cell Carcinoma by Targeting SP1. J. Cancer 2020, 11, 229–240. [Google Scholar] [CrossRef]
- Tsherniak, A.; Vazquez, F.; Montgomery, P.G.; Weir, B.A.; Kryukov, G.; Cowley, G.S.; Gill, S.; Harrington, W.F.; Pantel, S.; Krill-Burger, J.M.; et al. Defining a Cancer Dependency Map. Cell 2017, 170, 564–576.e16. [Google Scholar] [CrossRef]
- Hoadley, K.A.; Yau, C.; Hinoue, T.; Wolf, D.M.; Lazar, A.J.; Drill, E.; Shen, R.; Taylor, A.M.; Cherniack, A.D.; Thorsson, V.; et al. Cell-of-Origin Patterns Dominate the Molecular Classification of 10,000 Tumors from 33 Types of Cancer. Cell 2018, 173, 291–304.e6. [Google Scholar] [CrossRef]
- Hassan, M.S.; Guggenbiller, M.; Ritter, A.; Heffernan, E.; Li, J.; Yan, M.; Awasthi, N.; von Holzen, U. Transcriptomic profiling of laser-capture microdissected FFPE esophageal tissues identifies key drivers of esophageal adenocarcinoma. SSRN 2025, 5700629. [Google Scholar] [CrossRef]
- Turtoi, E.; Jeudy, J.; Henry, S.; Dadi, I.; Valette, G.; Enjalbal, C.; Turtoi, A. Analysis of polar primary metabolites in biological samples using targeted metabolomics and LC-MS. STAR Protoc. 2023, 4, 102400. [Google Scholar] [CrossRef] [PubMed]
- Zagzag, D.; Lukyanov, Y.; Lan, L.; Ali, M.A.; Esencay, M.; Mendez, O.; Yee, H.; Voura, E.B.; Newcomb, E.W. Hypoxia-inducible factor 1 and VEGF upregulate CXCR4 in glioblastoma: Implications for angiogenesis and glioma cell invasion. Lab. Investig. 2006, 86, 1221–1232. [Google Scholar]
- Ali, M.A.; Choy, H.; Habib, A.A.; Saha, D. SNS-032 prevents tumor cell-induced angiogenesis by inhibiting vascular endothelial growth factor. Neoplasia 2007, 9, 370–381. [Google Scholar] [CrossRef] [PubMed]
- National Center for Biotechnology Information. PubChem Pathway Summary for Pathway hif1_tfpathway, HIF-1-alpha Transcription Factor Network, Source: Pathway Interaction Database. 2024. Available online: https://pubchem.ncbi.nlm.nih.gov/pathway/Pathway-Interaction-Database:hif1_tfpathway (accessed on 1 July 2024).
- Gao, Z.-W.; Dong, K.; Zhang, H.-Z. The roles of CD73 in cancer. BioMed Res. Int. 2014, 2014, 460654. [Google Scholar] [CrossRef] [PubMed]
- Mariette, C.; Finzi, L.; Piessen, G.; Van Seuningen, I.; Triboulet, J.P. Esophageal carcinoma: Prognostic differences between squamous cell carcinoma and adenocarcinoma. World J. Surg. 2005, 29, 39–45. [Google Scholar] [CrossRef]
- Takala, H.; Saarnio, J.; Wiik, H.; Ohtonen, P.; Soini, Y. HIF-1α and VEGF are associated with disease progression in esophageal carcinoma. J. Surg. Res. 2011, 167, 41–48. [Google Scholar] [CrossRef]
- Koukourakis, M.I.; Giatromanolaki, A.; Skarlatos, J.; Corti, L.; Blandamura, S.; Piazza, M.; Gatter, K.C.; Harris, A.L. Hypoxia inducible factor (HIF-1a and HIF-2a) expression in early esophageal cancer and response to photodynamic therapy and radiotherapy. Cancer Res. 2001, 61, 1830–1832. [Google Scholar]
- Ma, S.; Lu, C.-C.; Yang, L.-Y.; Wang, J.-J.; Wang, B.-S.; Cai, H.-Q.; Hao, J.-J.; Xu, X.; Cai, Y.; Zhang, Y. ANXA2 promotes esophageal cancer progression by activating MYC-HIF1A-VEGF axis. J. Exp. Clin. Cancer Res. 2018, 37, 183. [Google Scholar] [CrossRef]
- Herbst, R.S.; Majem, M.; Barlesi, F.; Carcereny, E.; Chu, Q.; Monnet, I.; Sanchez-Hernandez, A.; Dakhil, S.; Camidge, D.R.; Winzer, L. COAST: An open-label, phase II, multidrug platform study of durvalumab alone or in combination with oleclumab or monalizumab in patients with unresectable, stage III non–small-cell lung cancer. J. Clin. Oncol. 2022, 40, 3383–3393. [Google Scholar] [CrossRef]
- Bendell, J.; LoRusso, P.; Overman, M.; Noonan, A.M.; Kim, D.-W.; Strickler, J.H.; Kim, S.-W.; Clarke, S.; George, T.J.; Grimison, P.S. First-in-human study of oleclumab, a potent, selective anti-CD73 monoclonal antibody, alone or in combination with durvalumab in patients with advanced solid tumors. Cancer Immunol. Immunother. 2023, 72, 2443–2458. [Google Scholar] [CrossRef]
- Boison, D. Regulation of extracellular adenosine. In The Adenosine Receptors; Springer: Berlin/Heidelberg, Germany, 2018; pp. 13–32. [Google Scholar]
- Eltzschig, H.K.; Abdulla, P.; Hoffman, E.; Hamilton, K.E.; Daniels, D.; Schönfeld, C.; Löffler, M.; Reyes, G.; Duszenko, M.; Karhausen, J. HIF-1–dependent repression of equilibrative nucleoside transporter (ENT) in hypoxia. J. Exp. Med. 2005, 202, 1493–1505. [Google Scholar] [CrossRef]
- Camici, M.; Garcia-Gil, M.; Tozzi, M.G. The inside story of adenosine. Int. J. Mol. Sci. 2018, 19, 784. [Google Scholar] [CrossRef] [PubMed]
- Camici, M.; Allegrini, S.; Tozzi, M.G. Interplay between adenylate metabolizing enzymes and AMP-activated protein kinase. FEBS J. 2018, 285, 3337–3352. [Google Scholar]
- Wang, L. Mitochondrial purine and pyrimidine metabolism and beyond. Nucleosides Nucleotides Nucleic Acids 2016, 35, 578–594. [Google Scholar] [CrossRef]
- De Vitto, H.; Arachchige, D.B.; Richardson, B.C.; French, J.B. The intersection of purine and mitochondrial metabolism in cancer. Cells 2021, 10, 2603. [Google Scholar] [CrossRef] [PubMed]
- Chen, L.; Ring, S.; Jurga, A.; Kurschus, F.C.; Enk, A.; Mahnke, K. CD73 Expression by CD4+ T Cells Marks Early Effector Memory T Cells. Immunology 2025, 176, 454–467. [Google Scholar] [CrossRef] [PubMed]
- Rodríguez-Pampín, I.; González-Pico, L.; Selas, A.; Andújar, A.; Prieto-Díaz, R.; Sotelo, E. Targeting the Adenosinergic Axis in Cancer Immunotherapy: Insights into A2A and A2B Receptors and Novel Clinical Combination Strategies. Pharmacol. Rev. 2025, 77, 100092. [Google Scholar] [CrossRef] [PubMed]
- Chen, L.; Alabdullah, M.; Mahnke, K. Adenosine, bridging chronic inflammation and tumor growth. Front. Immunol. 2023, 14, 1258637. [Google Scholar] [CrossRef] [PubMed]





Disclaimer/Publisher’s Note: The statements, opinions and data contained in all publications are solely those of the individual author(s) and contributor(s) and not of MDPI and/or the editor(s). MDPI and/or the editor(s) disclaim responsibility for any injury to people or property resulting from any ideas, methods, instructions or products referred to in the content. |
© 2025 by the authors. Licensee MDPI, Basel, Switzerland. This article is an open access article distributed under the terms and conditions of the Creative Commons Attribution (CC BY) license (https://creativecommons.org/licenses/by/4.0/).
Share and Cite
Mersich, I.; Malmberg, A.; Anik, E.; Hassan, M.S.; von Holzen, U.; Blagg, B.S.J.; Ali, A. Synergistic Disruption of Survival and Metastatic Potential in Esophageal Adenocarcinoma Cells Through Combined Inhibition of HIF1α and CD73. Cancers 2025, 17, 4016. https://doi.org/10.3390/cancers17244016
Mersich I, Malmberg A, Anik E, Hassan MS, von Holzen U, Blagg BSJ, Ali A. Synergistic Disruption of Survival and Metastatic Potential in Esophageal Adenocarcinoma Cells Through Combined Inhibition of HIF1α and CD73. Cancers. 2025; 17(24):4016. https://doi.org/10.3390/cancers17244016
Chicago/Turabian StyleMersich, Ian, Alexander Malmberg, Eahsanul Anik, Md Sazzad Hassan, Urs von Holzen, Brian S. J. Blagg, and Aktar Ali. 2025. "Synergistic Disruption of Survival and Metastatic Potential in Esophageal Adenocarcinoma Cells Through Combined Inhibition of HIF1α and CD73" Cancers 17, no. 24: 4016. https://doi.org/10.3390/cancers17244016
APA StyleMersich, I., Malmberg, A., Anik, E., Hassan, M. S., von Holzen, U., Blagg, B. S. J., & Ali, A. (2025). Synergistic Disruption of Survival and Metastatic Potential in Esophageal Adenocarcinoma Cells Through Combined Inhibition of HIF1α and CD73. Cancers, 17(24), 4016. https://doi.org/10.3390/cancers17244016

