Striking at Survivin: YM-155 Inhibits High-Risk Neuroblastoma Growth and Enhances Chemosensitivity
Simple Summary
Abstract
1. Introduction
2. Materials and Methods
2.1. Drugs and Antibodies
2.2. Cell Culture
2.3. Patient Datasets
2.4. Cell Viability, Clonogenic, and 3D Spheroid Assays
2.5. Apoptosis and Cell Cycle Analysis
2.6. RNA Isolation and qRT-PCR
2.7. Immunoblotting
2.8. Drug Synergy Analysis
2.9. In Vivo Xenograft Model
2.10. Statistical Analysis
3. Results
3.1. BIRC5 Expression Is Associated with Poor Prognosis and NB Progression
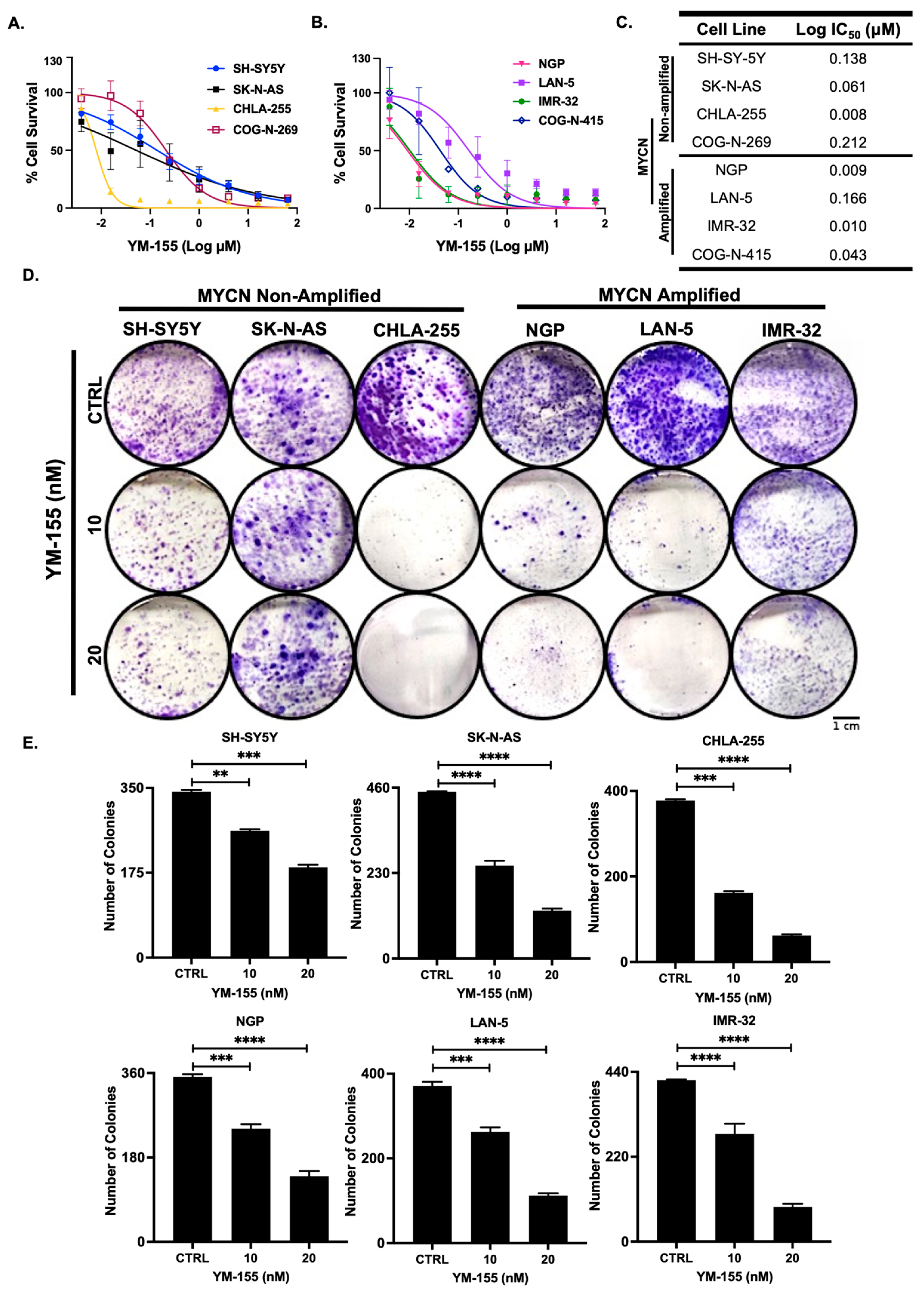
3.2. Survivin Inhibition Potently Inhibits NB Proliferation
3.3. YM-155 Induces Apoptosis and Arrests Cell Cycle Progression in NB Cells
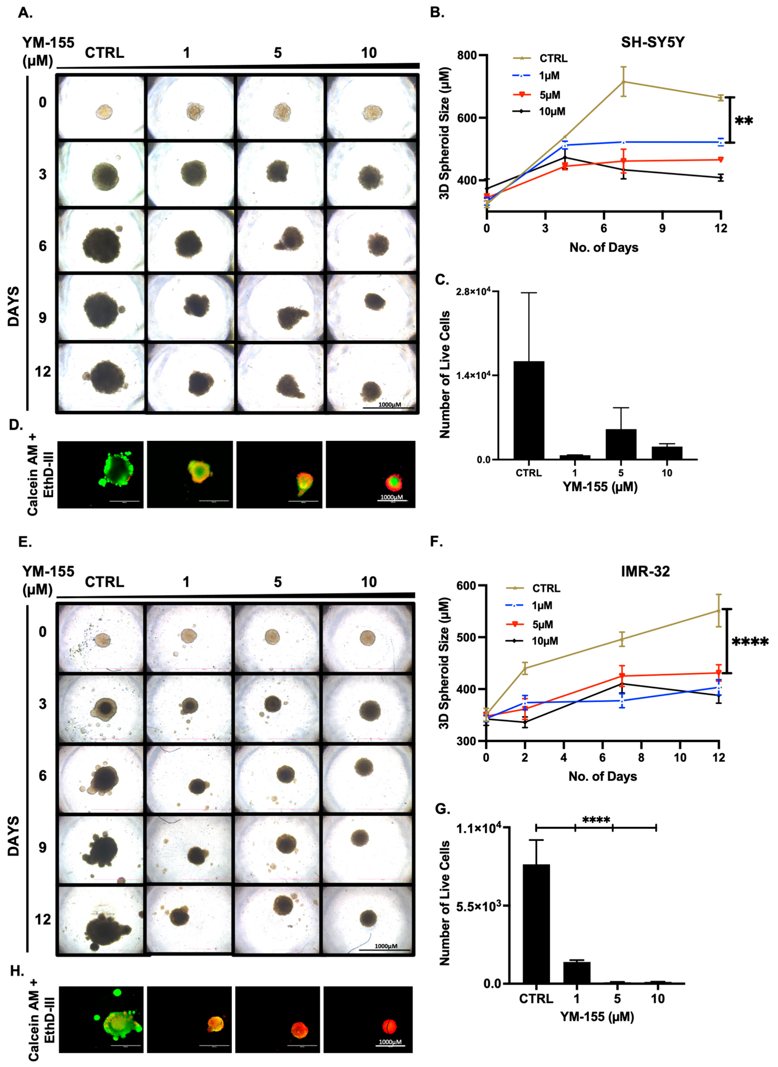
3.4. YM-155 Suppresses 3D NB Spheroid Growth and Viability
3.5. YM-155 Inhibits the Survivin Pathway at MRNA and Protein Levels
3.6. YM-155 Synergizes with Etoposide to Enhance Cytotoxicity in NB Cells
3.7. Survivin Inhibition Exhibits Potent Anti-Tumor Activity In Vivo
4. Discussion
5. Conclusions
Supplementary Materials
Author Contributions
Funding
Institutional Review Board Statement
Informed Consent Statement
Data Availability Statement
Acknowledgments
Conflicts of Interest
References
- Tomolonis, J.A.; Agarwal, S.; Shohet, J.M. Neuroblastoma pathogenesis: Deregulation of embryonic neural crest development. Cell Tissue Res. 2018, 372, 245–262. [Google Scholar] [CrossRef]
- Nong, J.; Su, C.; Li, C.; Wang, C.; Li, W.; Li, Y.; Chen, P.; Li, Y.; Li, Z.; She, X.; et al. Global, regional, and national epidemiology of childhood neuroblastoma (1990–2021): A statistical analysis of incidence, mortality, and DALYs. eClinicalMedicine 2024, 79, 102964. [Google Scholar] [CrossRef]
- Maris, J.M. Recent Advances in Neuroblastoma. N. Engl. J. Med. 2010, 362, 2202–2211. [Google Scholar] [CrossRef]
- Smith, V.; Foster, J. High-Risk Neuroblastoma Treatment Review. Children 2018, 5, 114. [Google Scholar] [CrossRef]
- Guan, S.; Lu, J.; Zhao, Y.; Yu, Y.; Li, H.; Chen, Z.; Shi, Z.; Liang, H.; Wang, M.; Guo, K.; et al. MELK is a novel therapeutic target in high-risk neuroblastoma. Oncotarget 2017, 9, 2591–2602. [Google Scholar] [CrossRef]
- Sun, W.; Rojas, Y.; Wang, H.; Yu, Y.; Wang, Y.; Chen, Z.; Rajapakshe, K.; Xu, X.; Huang, W.; Agarwal, S.; et al. EWS-FLI1 and RNA helicase A interaction inhibitor YK-4-279 inhibits growth of neuroblastoma. Oncotarget 2017, 8, 94780–94792. [Google Scholar] [CrossRef] [PubMed]
- Tweddle, D.A.; Pearson, A.D.; Haber, M.; Norris, M.D.; Xue, C.; Flemming, C.; Lunec, J. The p53 pathway and its inactivation in neuroblastoma. Cancer Lett. 2003, 197, 93–98. [Google Scholar] [CrossRef] [PubMed]
- Efeyan, A.; Serrano, M. p53: Guardian of the Genome and Policeman of the Oncogenes. Cell Cycle 2007, 6, 1006–1010. [Google Scholar] [CrossRef]
- Rauch, A.; Hennig, D.; Schäfer, C.; Wirth, M.; Marx, C.; Heinzel, T.; Schneider, G.; Krämer, O.H. Survivin and YM155: How faithful is the liaison? Biochim. Biophys. Acta (BBA) Rev. Cancer 2014, 1845, 202–220. [Google Scholar] [CrossRef]
- Frassanito, M.A.; Saltarella, I.; Vinella, A.; Muzio, L.L.; Pannone, G.; Fumarulo, R.; Vacca, A.; Mariggiò, M.A. Survivin overexpression in head and neck squamous cell carcinomas as a new therapeutic target (Review). Oncol. Rep. 2019, 41, 2615–2624. [Google Scholar] [CrossRef] [PubMed]
- Wheatley, S.P.; Altieri, D.C. Survivin at a glance. J. Cell Sci. 2019, 132. [Google Scholar] [CrossRef]
- Cheung, C.H.A.; Huang, C.-C.; Tsai, F.-Y.; Lee, J.Y.-C.; Cheng, S.M.; Chang, Y.-C.; Huang, Y.-C.; Chen, S.-H. Survivin – biology and potential as a therapeutic target in oncology. OncoTargets Ther. 2013, 6, 1453–1462. [Google Scholar] [CrossRef]
- Dorneburg, C.; Galiger, C.; Stadler, G.L.; Westhoff, M.-A.; Rasche, V.; Barth, T.F.E.; Debatin, K.-M.; Beltinger, C. Inhibition of Survivin Homodimerization Decreases Neuroblastoma Cell Growth. Cancers 2023, 15, 5775. [Google Scholar] [CrossRef] [PubMed]
- Nakahara, T.; Takeuchi, M.; Kinoyama, I.; Minematsu, T.; Shirasuna, K.; Matsuhisa, A.; Kita, A.; Tominaga, F.; Yamanaka, K.; Kudoh, M.; et al. YM155, a Novel Small-Molecule Survivin Suppressant, Induces Regression of Established Human Hormone-Refractory Prostate Tumor Xenografts. Cancer Res. 2007, 67, 8014–8021. [Google Scholar] [CrossRef] [PubMed]
- Voges, Y.; Michaelis, M.; Rothweiler, F.; Schaller, T.; Schneider, C.; Politt, K.; Mernberger, M.; Nist, A.; Stiewe, T.; Wass, M.N.; et al. Effects of YM155 on survivin levels and viability in neuroblastoma cells with acquired drug resistance. Cell Death Dis. 2016, 7, e2410. [Google Scholar] [CrossRef] [PubMed]
- Kaneko, N.; Yamanaka, K.; Kita, A.; Tabata, K.; Akabane, T.; Mori, M. Synergistic Antitumor Activities of Sepantronium Bromide (YM155), a Survivin Suppressant, in Combination with Microtubule-Targeting Agents in Triple-Negative Breast Cancer Cells. Biol. Pharm. Bull. 2013, 36, 1921–1927. [Google Scholar] [CrossRef]
- Liu, X.; Zhao, Y.; Zhang, W.; Gao, Y.; Huo, M.; Liu, M.; Xiao, Z.; Liang, S.; Xu, N.; Zhu, H. Inhibition of survivin enhances radiosensitivity of esophageal cancer cells by switching radiation-induced senescence to apoptosis. OncoTargets Ther. 2018, ume 11, 3087–3100. [Google Scholar] [CrossRef]
- Hong, M.; Ren, M.-Q.; Silva, J.; Paul, A.; Wilson, W.D.; Schroeder, C.; Weinberger, P.; Janik, J.; Hao, Z. YM155 inhibits topoisomerase function. Anti-Cancer Drugs 2017, 28, 142–152. [Google Scholar] [CrossRef]
- Mazzio, E.A.; Lewis, C.A.; Elhag, R.; Soliman, K.F. Effects of Sepantronium Bromide (YM-155) on the Whole Transcriptome of MDA-MB-231 Cells: Highlight on Impaired ATR/ATM Fanconi Anemia DNA Damage Response. Cancer Genomics Proteomics. 2018, 15, 249–264. [Google Scholar] [CrossRef]
- Cheng, S.M.; Lin, T.-Y.; Chang, Y.-C.; Lin, I.-W.; Leung, E.; Cheung, C.H.A. YM155 and BIRC5 downregulation induce genomic instability via autophagy-mediated ROS production and inhibition in DNA repair. Pharmacol. Res. 2021, 166, 105474. [Google Scholar] [CrossRef]
- Yoon, S.-S.; Li, Z.; Kim, S.; Eom, K.-S.; Zhou, K.; Lim, S.-N.; Zhou, X.; Guo, Y.; Oh, S.Y.; Zhang, H.; et al. Study of PC-002 (Sepantronium Bromide), a First-in-Class Inhibitor of Deubiquitinases (DUBs) Targeting Myc Degradation in Relapsed/Refractory c-Myc Rearranged High-Grade B Cell Lymphoma (HGBCL): Updated Phase 2 Results. Blood 2024, 144, 3120. [Google Scholar] [CrossRef]
- Kudchadkar, R.; Ernst, S.; Chmielowski, B.; Redman, B.G.; Steinberg, J.; Keating, A.; Jie, F.; Chen, C.; Gonzalez, R.; Weber, J. A phase 2, multicenter, open-label study of sepantronium bromide (YM155) plus docetaxel in patients with stage III (unresectable) or stage IV melanoma. Cancer Med. 2015, 4, 643–650. [Google Scholar] [CrossRef] [PubMed]
- Jang, J.Y.; Kim, D.; Im, E.; Kim, N.D. Etoposide as a Key Therapeutic Agent in Lung Cancer: Mechanisms, Efficacy, and Emerging Strategies. Int. J. Mol. Sci. 2025, 26, 796. [Google Scholar] [CrossRef]
- Wang, S.-W.; Liu, H.-X.; Li, Y. Efficacy of ifosfamide and VP-16 (etoposide) in patients with small cell lung cancer and the correlation between microvessel count on chemosensitivity. Chin. J. Cancer Res. 2006, 18, 116–120. [Google Scholar] [CrossRef]
- Alfei, S.; Marengo, B.; Domenicotti, C. Polyester-Based Dendrimer Nanoparticles Combined with Etoposide Have an Improved Cytotoxic and Pro-Oxidant Effect on Human Neuroblastoma Cells. Antioxidants 2020, 9, 50. [Google Scholar] [CrossRef]
- Agarwal, S.; Lakoma, A.; Chen, Z.; Hicks, J.; Metelitsa, L.S.; Kim, E.S.; Shohet, J.M. G-CSF Promotes Neuroblastoma Tumorigenicity and Metastasis via STAT3-Dependent Cancer Stem Cell Activation. Cancer Res. 2015, 75, 2566–2579. [Google Scholar] [CrossRef] [PubMed]
- Agarwal, S.; Ghosh, R.; Chen, Z.; Lakoma, A.; Gunaratne, P.H.; Kim, E.S.; Shohet, J.M. Transmembrane adaptor protein PAG1 is a novel tumor suppressor in neuroblastoma. Oncotarget 2016, 7, 24018–24026. [Google Scholar] [CrossRef]
- Chilamakuri, R.; Rouse, D.C.; Yu, Y.; Kabir, A.S.; Muth, A.; Yang, J.; Lipton, J.M.; Agarwal, S. BX-795 inhibits neuroblastoma growth and enhances sensitivity towards chemotherapy. Transl. Oncol. 2022, 15, 101272. [Google Scholar] [CrossRef]
- Chilamakuri, R.; Agarwal, S. Dual Targeting of PI3K and HDAC by CUDC-907 Inhibits Pediatric Neuroblastoma Growth. Cancers 2022, 14, 1067. [Google Scholar] [CrossRef]
- Ashton, J.C. Drug Combination Studies and Their Synergy Quantification Using the Chou–Talalay Method—Letter. Cancer Res. 2015, 75, 2400. [Google Scholar] [CrossRef]
- Zafar, A.; Wang, W.; Liu, G.; Wang, X.; Xian, W.; McKeon, F.; Foster, J.; Zhou, J.; Zhang, R. Molecular targeting therapies for neuroblastoma: Progress and challenges. Med. Res. Rev. 2021, 41, 961–1021. [Google Scholar] [CrossRef] [PubMed]
- Lin, T.-Y.; Chan, H.-H.; Chen, S.-H.; Sarvagalla, S.; Chen, P.-S.; Coumar, M.S.; Cheng, S.M.; Chang, Y.-C.; Lin, C.-H.; Leung, E.; et al. BIRC5/Survivin is a novel ATG12–ATG5 conjugate interactor and an autophagy-induced DNA damage suppressor in human cancer and mouse embryonic fibroblast cells. Autophagy 2020, 16, 1296–1313. [Google Scholar] [CrossRef]
- Albadari, N.; Li, W. Survivin Small Molecules Inhibitors: Recent Advances and Challenges. Molecules 2023, 28, 1376. [Google Scholar] [CrossRef]
- Beding, A.F.; Larsson, P.; Helou, K.; Einbeigi, Z.; Parris, T.Z. Pan-cancer analysis identifies BIRC5 as a prognostic biomarker. BMC Cancer 2022, 22, 322. [Google Scholar] [CrossRef] [PubMed]
- Heipertz, A.-E.; Pajtler, K.W.; Pfaff, E.; Schramm, K.; Blattner-Johnson, M.; Milde, T.; Jones, B.C.; Zuliani, C.; Hutter, C.; Lohi, O.; et al. Outcome of Children and Adolescents With Relapsed/Refractory/Progressive Malignancies Treated With Molecularly Informed Targeted Drugs in the Pediatric Precision Oncology Registry INFORM. JCO Precis. Oncol. 2023, 7, e2300015. [Google Scholar] [CrossRef] [PubMed]
- Mahmoud, A.M.; Zekri, W.; Khorshed, E.N.; Shalaby, L.M. Prognostic significance of survivin expression in pediatric ewing sarcoma. Pediatr. Hematol. Oncol. 2022, 39, 16–27. [Google Scholar] [CrossRef]
- Jin, X.; Zhang, F.; He, H.; Li, Z.; Zhuang, J. YM155 Exerts Anti-Myeloma Effects Via Myc/BBC3 Signaling Pathway in Vitro. Blood 2024, 144, 6849. [Google Scholar] [CrossRef]
- Zhao, X.; Puszyk, W.M.; Lu, Z.; Ostrov, D.A.; George, T.J.; Robertson, K.D.; Liu, C. Small Molecule Inhibitor YM155-Mediated Activation of Death Receptor 5 Is Crucial for Chemotherapy-Induced Apoptosis in Pancreatic Carcinoma. Mol. Cancer Ther. 2015, 14, 80–89. [Google Scholar] [CrossRef]
- Li, X.; Yang, F.; He, N.; Zhang, M.; Lv, Y.; Yu, Y.; Dong, Q.; Hou, X.; Hao, Y.; An, Z.; et al. YM155 inhibits neuroblastoma growth through degradation of MYCN: A new role as a USP7 inhibitor. Eur. J. Pharm. Sci. 2023, 181, 106343. [Google Scholar] [CrossRef]
- Lamers, F.; Schild, L.; Koster, J.; Versteeg, R.; Caron, H.N.; Molenaar, J.J. Targeted BIRC5 silencing using YM155 causes cell death in neuroblastoma cells with low ABCB1 expression. Eur. J. Cancer 2012, 48, 763–771. [Google Scholar] [CrossRef]
- Li, X.; He, N.; Lv, Y.; Wang, H.; Zhang, M.; Zhai, H.; Yang, Z.; Yang, Y.; Guo, D.; Cao, Z.; et al. Broad-spectrum ubiquitin-specific protease inhibition as a mechanism for the cytotoxicity of YM155 in cancers. Sci. Rep. 2025, 15, 11054. [Google Scholar] [CrossRef]
- Majera, D.; Mistrik, M. Effect of Sepatronium Bromide (YM-155) on DNA Double-Strand Breaks Repair in Cancer Cells. Int. J. Mol. Sci. 2020, 21, 9431. [Google Scholar] [CrossRef]
- Akhtar, R.S.; Geng, Y.; Klocke, B.J.; Latham, C.B.; Villunger, A.; Michalak, E.M.; Strasser, A.; Carroll, S.L.; Roth, K.A. BH3-Only Proapoptotic Bcl-2 Family Members Noxa and Puma Mediate Neural Precursor Cell Death. J. Neurosci. 2006, 26, 7257–7264. [Google Scholar] [CrossRef] [PubMed]
- Yu, J.; Zhang, L. PUMA, a potent killer with or without p53. Oncogene 2008, 27, S71–S83. [Google Scholar] [CrossRef] [PubMed]
- Dumont, A.; Lohard, S.; Maillet, L.; Juin, P.P.; Barillé-Nion, S. NOXA the BCL-2 Family Member behind the Scenes in Cancer Treatment. J. Cell. Signal. 2020, 1, 127–143. [Google Scholar] [CrossRef]
- Nakajima, W.; Tanaka, N. Synergistic Induction of Apoptosis by p53-inducible Bcl-2 Family Proteins Noxa and Puma. J. Nippon. Med Sch. 2007, 74, 148–157. [Google Scholar] [CrossRef] [PubMed]
- Li, J.; Lee, B.; Lee, A.S. Endoplasmic Reticulum Stress-induced Apoptosis. J. Biol. Chem. 2006, 281, 7260–7270. [Google Scholar] [CrossRef]
- Kumar, B.; Yadav, A.; Lang, J.C.; Cipolla, M.J.; Schmitt, A.C.; Arradaza, N.; Teknos, T.N.; Kumar, P. YM155 Reverses Cisplatin Resistance in Head and Neck Cancer by Decreasing Cytoplasmic Survivin Levels. Mol. Cancer Ther. 2012, 11, 1988–1998. [Google Scholar] [CrossRef]
- Kaneko, N.; Mitsuoka, K.; Amino, N.; Yamanaka, K.; Kita, A.; Mori, M.; Miyoshi, S.; Kuromitsu, S. Combination of YM155, a Survivin Suppressant, with Bendamustine and Rituximab: A New Combination Therapy to Treat Relapsed/Refractory Diffuse Large B-cell Lymphoma. Clin. Cancer Res. 2014, 20, 1814–1822. [Google Scholar] [CrossRef]
- Zhang, H.; Xia, H.; Chen, H.; Sheng, W. The inhibition of GHR enhanced cytotoxic effects of etoposide on neuroblastoma. Cell. Signal. 2021, 86, 110081. [Google Scholar] [CrossRef]
- Kushner, B.H.; Mauguen, A.; Basu, E.M.; Cardenas, F.I.; Gerstle, J.T.; Kramer, K.; Modak, S. N9: Pilot study of novel shortened induction for high-risk neuroblastoma. J. Clin. Oncol. 2024, 42, 10052. [Google Scholar] [CrossRef]
- Larrosa, C.; Rafael, M.S.; Muñoz, J.P.; Gorostegui, M.; Heredia, A.C.; Garraus, M.; Mora, J. Naxitamab chemo-immunotherapy regimens other than with irinotecan/temozolomide for patients with relapsed/refractory high-risk neuroblastoma. J. Clin. Oncol. 2024, 42, 10037. [Google Scholar] [CrossRef]
- Zeng, C.; Li, Z.; Wei, Z.; Chen, T.; Wang, J.; Huang, J.; Sun, F.; Zhu, J.; Lu, S.; Zhen, Z. Mechanism of Drug Resistance to First-Line Chemotherapeutics Mediated by TXNDC17 in Neuroblastomas. Cancer Rep. 2024, 7, e70033. [Google Scholar] [CrossRef]
- Zhu, J.; Wang, J.; Sun, F.; Zhen, Z.; Chen, T.; Lu, S.; Huang, J.; Zhang, Y.; Sun, X. Vincristine, Irinotecan, and Temozolomide in Patients With Relapsed/Refractory Neuroblastoma. Front. Oncol. 2022, 12, 804310. [Google Scholar] [CrossRef]
- Imaya, M.; Muramatsu, H.; Narita, A.; Yamamori, A.; Wakamatsu, M.; Yoshida, T.; Miwata, S.; Narita, K.; Ichikawa, D.; Hamada, M.; et al. Combination chemotherapy consisting of irinotecan, etoposide, and carboplatin for refractory or relapsed neuroblastoma. Cancer Med. 2022, 11, 1956–1964. [Google Scholar] [CrossRef]
- Mackay, R.P.; Weinberger, P.M.; Copland, J.A.; Mahdavian, E.; Xu, Q. YM155 Induces DNA Damage and Cell Death in Anaplastic Thyroid Cancer Cells by Inhibiting DNA Topoisomerase IIα at the ATP-Binding Site. Mol. Cancer Ther. 2022, 21, 925–935. [Google Scholar] [CrossRef] [PubMed]
- Mondal, A.; Jia, D.; Bhatt, V.; Akel, M.; Roberge, J.; Guo, J.Y.; Langenfeld, J. Ym155 localizes to the mitochondria leading to mitochondria dysfunction and activation of AMPK that inhibits BMP signaling in lung cancer cells. Sci. Rep. 2022, 12, 13135. [Google Scholar] [CrossRef]
- Chandrasekaran, A.P.; Kaushal, K.; Park, C.-H.; Kim, K.-S.; Ramakrishna, S. USP32 confers cancer cell resistance to YM155 via promoting ER-associated degradation of solute carrier protein SLC35F2. Theranostics 2021, 11, 9752–9771. [Google Scholar] [CrossRef]
- Ganbat, D.; Jugder, B.-E.; Ganbat, L.; Tomoeda, M.; Dungubat, E.; Miyegombo, A.; Garmaa, G.; Takahashi, Y.; Fukuzawa, R.; Mori, I.; et al. Use of the Naphthoquinone YM155 (Sepantronium Bromide) in the Treatment of Cancer: A Systematic Review and Meta-Synthesis. Oncologie 2022, 24, 195–225. [Google Scholar] [CrossRef]
- Chang, B.H.; Johnson, K.; LaTocha, D.; Rowley, J.S.J.; Bryant, J.; Burke, R.; Smith, R.L.; Loriaux, M.; Müschen, M.; Mullighan, C.; et al. YM155 potently kills acute lymphoblastic leukemia cells through activation of the DNA damage pathway. J. Hematol. Oncol. 2015, 8, 39. [Google Scholar] [CrossRef]
- Zhao, N.; Mao, Y.; Han, G.; Ju, Q.; Zhou, L.; Liu, F.; Xu, Y.; Zhao, X. YM155, a survivin suppressant, triggers PARP-dependent cell death (parthanatos) and inhibits esophageal squamous-cell carcinoma xenografts in mice. Oncotarget 2015, 6, 18445–18459. [Google Scholar] [CrossRef] [PubMed]
- Ong, S.M.; Saeki, K.; Kok, M.K.; Nakagawa, T.; Nishimura, R. YM155 enhances the cytotoxic activity of etoposide against canine osteosarcoma cells. J. Veter.-Med. Sci. 2019, 81, 1182–1190. [Google Scholar] [CrossRef] [PubMed]
- Michaelis, M.; Voges, Y.; Rothweiler, F.; Weipert, F.; Zia-Ahmad, A.; Cinatl, J.; von Deimling, A.; Westermann, F.; Rödel, F.; Wass, M.N.; et al. Testing of the Survivin Suppressant YM155 in a Large Panel of Drug-Resistant Neuroblastoma Cell Lines. Cancers 2020, 12, 577. [Google Scholar] [CrossRef]
- Michaelis, M.; Wass, M.N.; Reddin, I.; Voges, Y.; Rothweiler, F.; Hehlgans, S.; Cinatl, J.; Mernberger, M.; Nist, A.; Stiewe, T.; et al. YM155-Adapted Cancer Cell Lines Reveal Drug-Induced Heterogeneity and Enable the Identification of Biomarker Candidates for the Acquired Resistance Setting. Cancers 2020, 12, 1080. [Google Scholar] [CrossRef]
- Fang, X.-L.; Cao, X.-P.; Xiao, J.; Hu, Y.; Chen, M.; Raza, H.K.; Wang, H.-Y.; He, X.; Gu, J.-F.; Zhang, K.-J. Overview of role of survivin in cancer: Expression, regulation, functions, and its potential as a therapeutic target. J. Drug Target. 2024, 32, 223–240. [Google Scholar] [CrossRef] [PubMed]







Disclaimer/Publisher’s Note: The statements, opinions and data contained in all publications are solely those of the individual author(s) and contributor(s) and not of MDPI and/or the editor(s). MDPI and/or the editor(s) disclaim responsibility for any injury to people or property resulting from any ideas, methods, instructions or products referred to in the content. |
© 2025 by the authors. Licensee MDPI, Basel, Switzerland. This article is an open access article distributed under the terms and conditions of the Creative Commons Attribution (CC BY) license (https://creativecommons.org/licenses/by/4.0/).
Share and Cite
Rouse, D.C.; Chilamakuri, R.; Agarwal, S. Striking at Survivin: YM-155 Inhibits High-Risk Neuroblastoma Growth and Enhances Chemosensitivity. Cancers 2025, 17, 3221. https://doi.org/10.3390/cancers17193221
Rouse DC, Chilamakuri R, Agarwal S. Striking at Survivin: YM-155 Inhibits High-Risk Neuroblastoma Growth and Enhances Chemosensitivity. Cancers. 2025; 17(19):3221. https://doi.org/10.3390/cancers17193221
Chicago/Turabian StyleRouse, Danielle C., Rameswari Chilamakuri, and Saurabh Agarwal. 2025. "Striking at Survivin: YM-155 Inhibits High-Risk Neuroblastoma Growth and Enhances Chemosensitivity" Cancers 17, no. 19: 3221. https://doi.org/10.3390/cancers17193221
APA StyleRouse, D. C., Chilamakuri, R., & Agarwal, S. (2025). Striking at Survivin: YM-155 Inhibits High-Risk Neuroblastoma Growth and Enhances Chemosensitivity. Cancers, 17(19), 3221. https://doi.org/10.3390/cancers17193221

