PARP3 Promotes AML Progression via Activation of PI3K/AKT/mTOR Signaling
Abstract
Simple Summary
Abstract
1. Introduction
2. Materials and Methods
2.1. Gene Expression Profiling Data Sets, Patients and Controls
2.2. RNA Extraction and RT-qPCR
2.3. Cell Culture and RNA Interference
- PARP3 shRNA1: GCACCATATCAACACGGACAA;
- PARP3 shRNA2: GCACCTGAGTACAAGGTGATA;
- PARP3 shRNA2: CCAGTCAAAGATCAACCACTT.
2.4. Cell Proliferation Assay
2.5. Colony Formation Experiment
2.6. Flow Cytometry Analysis
2.7. Transwell Assay
2.8. Western Blot
2.9. Statistical Analysis
3. Results
3.1. PARP3 Is Overexpressed in AML and Correlates with Poorer Survival
3.2. Association Between PARP3 Expression Levels and Clinical/Laboratory Characteristics in AML Patients
3.3. Cox Regression Analyses Indicated PARP3 as an Independent Factor for AML Prognosis
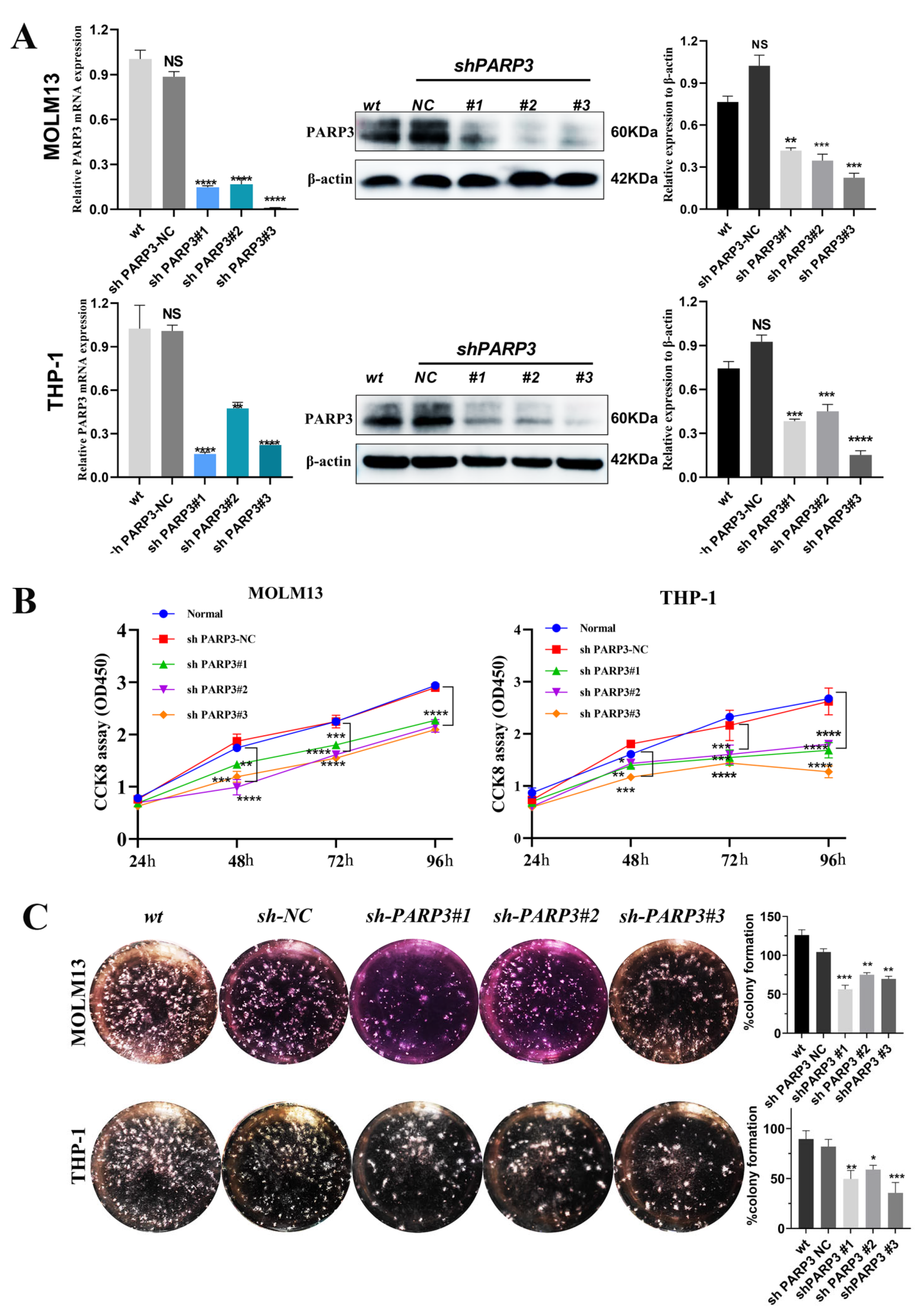
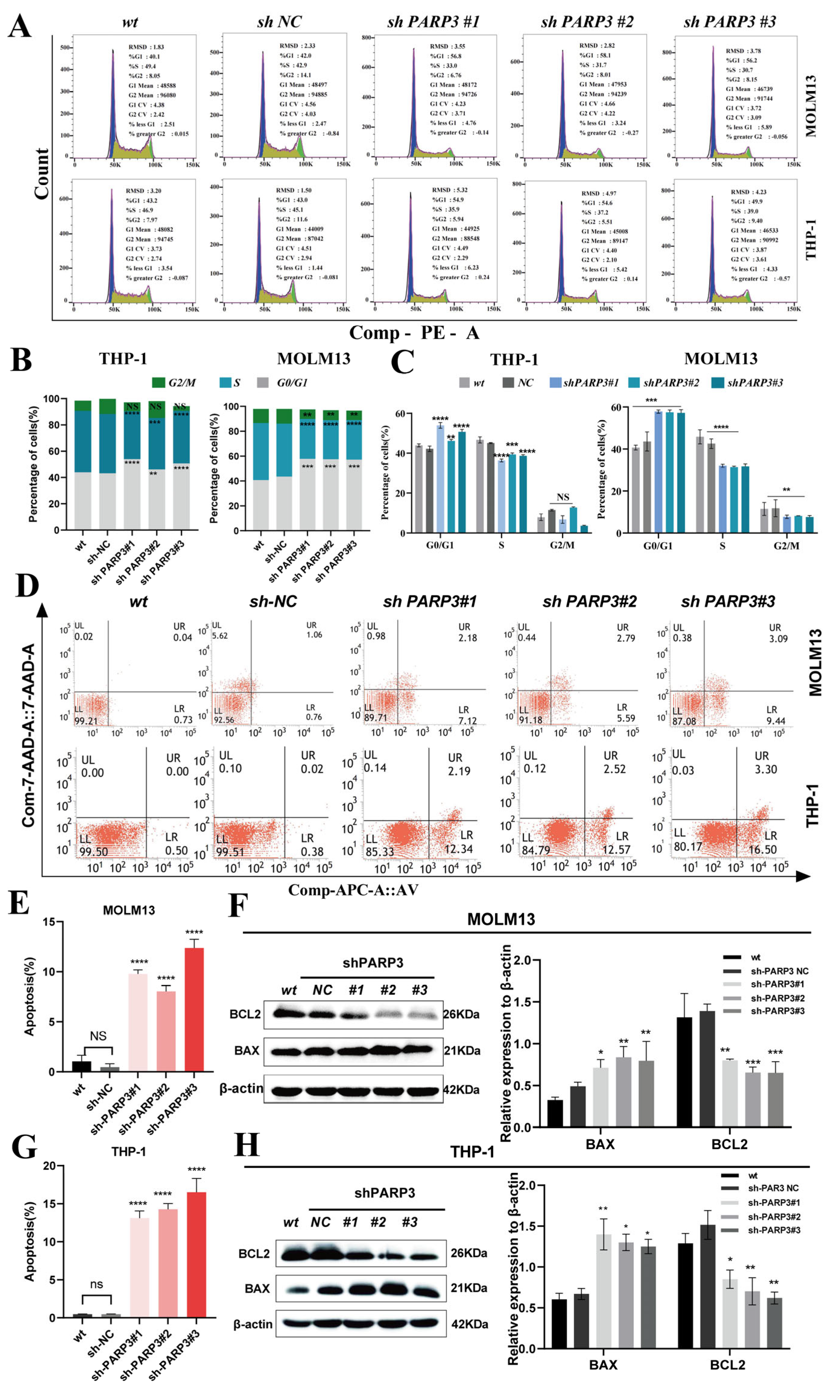
3.4. PARP3 Knockdown Impaired AML Cell Proliferation, Induced Cell Apoptosis, and Destroyed the Cell Cycle
3.5. PARP3 Promotes the Migration of AML Cells In Vitro
3.6. Potential Molecular Mechanism Mediated by PARP3 in AML
4. Discussion
5. Conclusions
Supplementary Materials
Author Contributions
Funding
Institutional Review Board Statement
Informed Consent Statement
Data Availability Statement
Conflicts of Interest
Abbreviations
| PARP3 | Poly(ADP-ribose)polymerase 3 |
| AML | Acute myeloid leukemia |
| FLT3-ITD | FMS-related receptor tyrosine kinase 3 internal tandem duplications |
| EMT | Epithelial-to-mesenchymal transition |
References
- Döhner, H.; Wei, A.H.; Appelbaum, F.R.; Craddock, C.; DiNardo, C.D.; Dombret, H.; Ebert, B.L.; Fenaux, P.; Godley, L.A.; Hasserjian, R.P.; et al. Diagnosis and management of AML in adults: 2022 recommendations from an international expert panel on behalf of the ELN. Blood 2022, 140, 1345–1377. [Google Scholar] [CrossRef]
- Kayser, S.; Levis, M.J. Updates on targeted therapies for acute myeloid leukaemia. Br. J. Haematol. 2022, 196, 316–328. [Google Scholar] [CrossRef]
- Ray Chaudhuri, A.; Nussenzweig, A. The multifaceted roles of PARP1 in DNA repair and chromatin remodelling. Nat. Rev. Mol. Cell Biol. 2017, 18, 610–621. [Google Scholar] [CrossRef]
- Parvin, S.; Ramirez-Labrada, A.; Aumann, S.; Lu, X.; Weich, N.; Santiago, G.; Cortizas, E.M.; Sharabi, E.; Zhang, Y.; Sanchez-Garcia, I.; et al. LMO2 Confers Synthetic Lethality to PARP Inhibition in DLBCL. Cancer Cell 2019, 36, 237–249. [Google Scholar] [CrossRef]
- Zhang, H.; Wang, H.; Hu, Y.; Gao, Y.; Chen, J.; Meng, Y.; Qiu, Y.; Hu, R.; Liao, P.; Li, M.; et al. Targeting PARP14 with lomitapide suppresses drug resistance through the activation of DRP1-induced mitophagy in multiple myeloma. Cancer Lett. 2024, 588, 216802. [Google Scholar] [CrossRef]
- Padella, A.; Ghelli Luserna Di Rorà, A.; Marconi, G.; Ghetti, M.; Martinelli, G.; Simonetti, G. Targeting PARP proteins in acute leukemia: DNA damage response inhibition and therapeutic strategies. J. Hematol. Oncol. 2022, 15, 10. [Google Scholar] [CrossRef] [PubMed]
- Dellomo, A.J.; Abbotts, R.; Eberly, C.L.; Karbowski, M.; Baer, M.R.; Kingsbury, T.J.; Rassool, F.V. PARP1 PARylates and stabilizes STAT5 in FLT3-ITD acute myeloid leukemia and other STAT5-activated cancers. Transl. Oncol. 2022, 15, 101283. [Google Scholar] [CrossRef] [PubMed]
- Wang, L.; Jiang, C.; Hu, D. PARP10 is highly expressed and associated with inferior outcomes in acute myeloid leukemia. Aging 2023, 15, 6757–6773. [Google Scholar] [CrossRef] [PubMed]
- Zhu, Y.; Liu, Z.; Wan, Y.; Zou, L.; Liu, L.; Ding, S.; Lu, C.; Qiu, F. PARP14 promotes the growth and glycolysis of acute myeloid leukemia cells by regulating HIF-1α expression. Clin. Immunol. 2022, 242, 109094. [Google Scholar] [CrossRef]
- Molenaar, R.J.; Radivoyevitch, T.; Nagata, Y.; Khurshed, M.; Przychodzen, B.; Makishima, H.; Xu, M.; Bleeker, F.E.; Wilmink, J.W.; Carraway, H.E.; et al. IDH1/2 Mutations Sensitize Acute Myeloid Leukemia to PARP Inhibition and This Is Reversed by IDH1/2-Mutant Inhibitors. Clin. Cancer Res. 2018, 24, 1705–1715. [Google Scholar] [CrossRef]
- Valdez, B.C.; Li, Y.; Murray, D.; Liu, Y.; Nieto, Y.; Champlin, R.E.; Andersson, B.S. Combination of a hypomethylating agent and inhibitors of PARP and HDAC traps PARP1 and DNMT1 to chromatin, acetylates DNA repair proteins, down-regulates NuRD and induces apoptosis in human leukemia and lymphoma cells. Oncotarget 2017, 9, 3908–3921. [Google Scholar] [CrossRef]
- Kohl, V.; Flach, J.; Naumann, N.; Brendel, S.; Kleiner, H.; Weiss, C.; Seifarth, W.; Nowak, D.; Hofmann, W.K.; Fabarius, A.; et al. Antileukemic Efficacy in Vitro of Talazoparib and APE1 Inhibitor III Combined with Decitabine in Myeloid Malignancies. Cancers 2019, 11, 1493. [Google Scholar] [CrossRef]
- Tambe, M.; Unterberger, S.; Kriegbaum, M.C.; Vänttinen, I.; Olgac, E.J.; Vähä-Koskela, M.; Kontro, M.; Wennerberg, K.; Heckman, C.A. Venetoclax triggers sublethal apoptotic signaling in venetoclax-resistant acute myeloid leukemia cells and induces vulnerability to PARP inhibition and azacitidine. Cell Death Dis. 2024, 15, 750. [Google Scholar] [CrossRef]
- Rouleau, M.; McDonald, D.; Gagné, P.; Ouellet, M.E.; Droit, A.; Hunter, J.M.; Dutertre, S.; Prigent, C.; Hendzel, M.J.; Poirier, G.G. PARP-3 associates with polycomb group bodies and with components of the DNA damage repair machinery. J. Cell Biochem. 2007, 100, 385–401. [Google Scholar] [CrossRef] [PubMed]
- Boehler, C.; Gauthier, L.R.; Mortusewicz, O.; Biard, D.S.; Saliou, J.M.; Bresson, A.; Sanglier-Cianferani, S.; Smith, S.; Schreiber, V.; Boussin, F.; et al. Poly(ADP-ribose) polymerase 3 (PARP3), a newcomer in cellular response to DNA damage and mitotic progression. Proc. Natl. Acad. Sci. USA 2011, 108, 2783–2788. [Google Scholar] [CrossRef] [PubMed]
- Day, T.A.; Layer, J.V.; Cleary, J.P.; Guha, S.; Stevenson, K.E.; Tivey, T.; Kim, S.; Schinzel, A.C.; Izzo, F.; Doench, J.; et al. PARP3 is a promoter of chromosomal rearrangements and limits G4 DNA. Nat. Commun. 2017, 8, 15110. [Google Scholar] [CrossRef] [PubMed]
- Rulten, S.L.; Fisher, A.E.; Robert, I.; Zuma, M.C.; Rouleau, M.; Ju, L.; Poirier, G.; Reina-San-Martin, B.; Caldecott, K.W. PARP-3 and APLF function together to accelerate nonhomologous end-joining. Mol Cell 2011, 41, 33–45. [Google Scholar] [CrossRef]
- Rodriguez-Vargas, J.M.; Nguekeu-Zebaze, L.; Dantzer, F. PARP3 comes to light as a prime target in cancer therapy. Cell Cycle 2019, 18, 1295–1301. [Google Scholar] [CrossRef]
- Song, Z.; Wang, Y.; Xiao, Q.; Yu, Z.; Zhao, L.; Wu, H.; Sun, M.; Chai, Z.; Hou, P.; Geng, X.; et al. Poly(ADP-ribose) polymerase-3 overexpression is associated with poor prognosis in patients with breast cancer following chemotherapy. Oncol. Lett. 2018, 16, 5621–5630. [Google Scholar] [CrossRef]
- Quan, J.J.; Song, J.N.; Qu, J.Q. PARP3 interacts with FoxM1 to confer glioblastoma cell radioresistance. Tumour Biol. 2015, 36, 8617–8624. [Google Scholar] [CrossRef]
- Sharif-Askari, B.; Amrein, L.; Aloyz, R.; Panasci, L. PARP3 inhibitors ME0328 and olaparib potentiate vinorelbine sensitization in breast cancer cell lines. Breast Cancer Res. Treat. 2018, 172, 23–32. [Google Scholar] [CrossRef] [PubMed]
- Nguekeu-Zebaze, L.; Hanini, N.; Noll, A.; Wadier, N.; Amé, J.C.; Roegel, L.; Dantzer, F. PARP3 supervises G9a-mediated repression of adhesion and hypoxia-responsive genes in glioblastoma cells. Sci. Rep. 2022, 12, 15534. [Google Scholar] [CrossRef]
- Varol, A.; Klauck, S.M.; Dantzer, F.; Efferth, T. Enhancing cisplatin drug sensitivity through PARP3 inhibition: The influence on PDGF and G-coupled signal pathways in cancer. Chem. Biol. Interact. 2024, 398, 111094. [Google Scholar] [CrossRef]
- Khoury, J.D.; Solary, E.; Abla, O.; Akkari, Y.; Alaggio, R.; Apperley, J.F.; Bejar, R.; Berti, E.; Busque, L.; Chan, J.K.C.; et al. The 5th edition of the World Health Organization Classification of Haematolymphoid Tumours: Myeloid and Histiocytic/Dendritic Neoplasms. Leukemia 2022, 36, 1703–1719. [Google Scholar] [CrossRef]
- Arber, D.A.; Orazi, A.; Hasserjian, R.P.; Borowitz, M.J.; Calvo, K.R.; Kvasnicka, H.M.; Wang, S.A.; Bagg, A.; Barbui, T.; Branford, S.; et al. International Consensus Classification of Myeloid Neoplasms and Acute Leukemias: Integrating morphologic, clinical, and genomic data. Blood 2022, 140, 1200–1228. [Google Scholar] [CrossRef]
- Ottone, T.; Silvestrini, G.; Piazza, R.; Travaglini, S.; Gurnari, C.; Marchesi, F.; Nardozza, A.M.; Fabiani, E.; Attardi, E.; Guarnera, L.; et al. Expression profiling of extramedullary acute myeloid leukemia suggests involvement of epithelial-mesenchymal transition pathways. Leukemia 2023, 37, 2383–2394. [Google Scholar] [CrossRef] [PubMed]
- Carmichael, C.L.; Wang, J.; Nguyen, T.; Kolawole, O.; Benyoucef, A.; De Mazière, C.; Milne, A.R.; Samuel, S.; Gillinder, K.; Hediyeh-Zadeh, S.; et al. The EMT modulator SNAI1 contributes to AML pathogenesis via its interaction with LSD1. Blood 2020, 136, 957–973. [Google Scholar] [CrossRef] [PubMed]
- Lu, J.; Dong, Q.; Zhang, S.; Feng, Y.; Yang, J.; Zhao, L. Acute myeloid leukemia (AML)-derived mesenchymal stem cells induce chemoresistance and epithelial-mesenchymal transition-like program in AML through IL-6/JAK2/STAT3 signaling. Cancer Sci. 2023, 114, 3287–3300. [Google Scholar] [CrossRef]
- Sandhöfer, N.; Metzeler, K.H.; Rothenberg, M.; Herold, T.; Tiedt, S.; Groiß, V.; Carlet, M.; Walter, G.; Hinrichsen, T.; Wachter, O.; et al. Dual PI3K/mTOR inhibition shows antileukemic activity in MLL-rearranged acute myeloid leukemia. Leukemia 2015, 29, 828–838. [Google Scholar] [CrossRef]
- Nepstad, I.; Hatfield, K.J.; Grønningsæter, I.S.; Reikvam, H. The PI3K-Akt-mTOR Signaling Pathway in Human Acute Myeloid Leukemia (AML) Cells. Int. J. Mol. Sci. 2020, 21, 2907. [Google Scholar] [CrossRef]
- Moore, C.G.; Stein, A.; Fathi, A.T.; Pullarkat, V. Treatment of Relapsed/Refractory AML-Novel Treatment Options Including Immunotherapy. Am. J. Hematol. 2025, 100 (Suppl. 2), 23–37. [Google Scholar] [CrossRef]
- Curtin, N.J.; Szabo, C. Poly(ADP-ribose) polymerase inhibition: Past, present and future. Nat. Rev. Drug Discov. 2020, 19, 711–736. [Google Scholar] [CrossRef]
- Morone, B.; Grimaldi, G. PARP enzymes and mono-ADP-ribosylation: Advancing the connection from interferon-signalling to cancer biology. Expert Rev. Mol. Med. 2024, 26, e17. [Google Scholar] [CrossRef] [PubMed]
- Ukraintsev, A.; Kutuzov, M.; Belousova, E.; Joyeau, M.; Golyshev, V.; Lomzov, A.; Lavrik, O. PARP3 Affects Nucleosome Compaction Regulation. Int. J. Mol. Sci. 2023, 24, 9042. [Google Scholar] [CrossRef]
- Layer, J.V.; Cleary, J.P.; Brown, A.J.; Stevenson, K.E.; Morrow, S.N.; Van Scoyk, A.; Blasco, R.B.; Karaca, E.; Meng, F.L.; Frock, R.L.; et al. PARP3 promotes long-range end joining in murine cells. Proc. Natl. Acad. Sci. USA 2018, 115, 10076–10081. [Google Scholar] [CrossRef]
- Karicheva, O.; Rodriguez-Vargas, J.M.; Wadier, N.; Martin-Hernandez, K.; Vauchelles, R.; Magroun, N.; Tissier, A.; Schreiber, V.; Dantzer, F. PARP3 controls TGFβ and ROS driven epithelial-to-mesenchymal transition and stemness by stimulating a TG2-Snail-E-cadherin axis. Oncotarget 2016, 7, 64109–64123. [Google Scholar] [CrossRef] [PubMed] [PubMed Central]
- Grundy, G.J.; Polo, L.M.; Zeng, Z.; Rulten, S.L.; Hoch, N.C.; Paomephan, P.; Xu, Y.; Sweet, S.M.; Thorne, A.W.; Oliver, A.W.; et al. PARP3 is a sensor of nicked nucleosomes and monoribosylates histone H2B(Glu2). Nat. Commun. 2016, 7, 12404. [Google Scholar] [CrossRef]
- Nardozza, A.P.; Ladurner, A.G. Nick Your DNA, Mark Your Chromatin. Mol. Cell. 2016, 64, 7–9. [Google Scholar] [CrossRef] [PubMed][Green Version]
- Eckardt, J.N.; Stölzel, F.; Kunadt, D.; Röllig, C.; Stasik, S.; Wagenführ, L.; Jöhrens, K.; Kuithan, F.; Krämer, A.; Scholl, S.; et al. Molecular profiling and clinical implications of patients with acute myeloid leukemia and extramedullary manifestations. J. Hematol. Oncol. 2022, 15, 60. [Google Scholar] [CrossRef] [PubMed]
- Parker, J.; Hockney, S.; Blaschuk, O.W.; Pal, D. Targeting N-cadherin (CDH2) and the malignant bone marrow microenvironment in acute leukaemia. Expert. Rev. Mol. Med. 2023, 25, e16. [Google Scholar] [CrossRef]
- Wu, S.; Du, Y.; Beckford, J.; Alachkar, H. Upregulation of the EMT marker vimentin is associated with poor clinical outcome in acute myeloid leukemia. J. Transl. Med. 2018, 16, 170. [Google Scholar] [CrossRef] [PubMed]
- Hennessy, B.T.; Smith, D.L.; Ram, P.T.; Lu, Y.; Mills, G.B. Exploiting the PI3K/AKT pathway for cancer drug discovery. Nat. Rev. Drug Discov. 2005, 4, 988–1004. [Google Scholar] [CrossRef]
- Glaviano, A.; Foo, A.S.C.; Lam, H.Y.; Yap, K.C.H.; Jacot, W.; Jones, R.H.; Eng, H.; Nair, M.G.; Makvandi, P.; Geoerger, B.; et al. PI3K/AKT/mTOR signaling transduction pathway and targeted therapies in cancer. Mol. Cancer 2023, 22, 138. [Google Scholar] [CrossRef]
- Yu, L.; Wei, J.; Liu, P. Attacking the PI3K/Akt/mTOR signaling pathway for targeted therapeutic treatment in human cancer. Semin Cancer Biol. 2022, 85, 69–94. [Google Scholar] [CrossRef]
- Beck, C.; Rodriguez-Vargas, J.M.; Boehler, C.; Robert, I.; Heyer, V.; Hanini, N.; Gauthier, L.R.; Tissier, A.; Schreiber, V.; Elofsson, M.; et al. PARP3, a new therapeutic target to alter Rictor/mTORC2 signaling and tumor progression in BRCA1-associated cancers. Cell Death Differ. 2019, 26, 1615–1630. [Google Scholar] [CrossRef]
- Rodriguez-Vargas, J.M.; Martin-Hernandez, K.; Wang, W.; Kunath, N.; Suganthan, R.; Amé, J.C.; Oliver, F.J.; Ye, J.; Bjørås, M.; Dantzer, F. PARP3 promotes astrocytic differentiation through a tight regulation of Nox4-induced ROS and mTorc2 activation. Cell Death Dis. 2020, 11, 954. [Google Scholar] [CrossRef]
- Sujobert, P.; Bardet, V.; Cornillet-Lefebvre, P.; Hayflick, J.S.; Prie, N.; Verdier, F.; Vanhaesebroeck, B.; Muller, O.; Pesce, F.; Ifrah, N.; et al. Essential role for the p110delta isoform in phosphoinositide 3-kinase activation and cell proliferation in acute myeloid leukemia. Blood 2005, 106, 1063–1066. [Google Scholar] [CrossRef]
- Darici, S.; Alkhaldi, H.; Horne, G.; Jørgensen, H.G.; Marmiroli, S.; Huang, X. Targeting PI3K/Akt/mTOR in AML: Rationale and Clinical Evidence. J. Clin. Med. 2020, 9, 2934. [Google Scholar] [CrossRef] [PubMed]
- Bertacchini, J.; Heidari, N.; Mediani, L.; Capitani, S.; Shahjahani, M.; Ahmadzadeh, A.; Saki, N. Targeting PI3K/AKT/mTOR network for treatment of leukemia. Cell Mol. Life Sci. 2015, 72, 2337–2347. [Google Scholar] [CrossRef] [PubMed]






| Genes | Sequences (5′-3′) |
|---|---|
| PARP3 | Forward: GACCAACATCGAGAACAACAACA |
| Reverse: GCCTTGTGAAGTGGTTGATCT | |
| β-actin | Forward: CACCCAGCACAATGAAGATCAAG |
| Reverse: TCATAGTCCGCCTAGAAGCATTT |
| Clinical Parameters | PARP3 Low | PARP3 High | p |
|---|---|---|---|
| Sex, male/female | 38/37 | 46/30 | 0.372 |
| Age, years (range) | 49(21–81) | 58(21–88) | 0.001 * |
| WBC, ×109/L (range) | 34(1–224) | 38(1–172) | 0.748 |
| BM, % (range) | 41(0–97) | 38(0–97) | 0.205 |
| PB, % (range) | 64(0–98) | 69(0–100) | 0.378 |
| Gene mutations # | |||
| NPM1, wildtype/mutant | 66/9(12%) | 67/9(11.8%) | 0.493 |
| FLT3, wildtype/mutant | 57/18(24%) | 53/23(30%) | 0.468 |
| IDH1/IDH2, wildtype/mutant | 73/2(3%) | 73/3(4%) | 0.437 |
| NRAS/KRAS, wildtype/mutant | 70/5(7%) | 74/2(3%) | 0.194 |
| Cytogenetic classification # | 0.017 * | ||
| Favorable | 25(16.6%) | 5(3.3%) | |
| Intermediate | 31(20.5%) | 52(34.4%) | |
| Poor | 19(12.6%) | 19(12.6%) | |
| Favorable vs. Intermediate/poor | 0.001 * | ||
| ELN risk stratification # | 0.011 * | ||
| Favorable | 21(13.9%) | 5(3.3%) | |
| Intermediate | 41(27.2%) | 55(36.4%) | |
| Poor | 13(8.6%) | 16(10.6%) | |
| Favorable vs. Intermediate/poor | 0.001 * | ||
| FAB # | 0.576 | ||
| M0 | 5(3.3%) | 10(6.6%) | |
| M1 | 17(11.2%) | 18(11.9%) | |
| M2 | 22(14.6%) | 16(10.6%) | |
| M3 | 14(9.3%) | 0(0) | |
| M4 | 13(8.6%) | 16(10.6%) | |
| M5 | 3(2.0%) | 12(8.0%) | |
| M6 | 0(0) | 2(1.3%) | |
| M7 | 1(0.7%) | 2(1.3%) | |
| OS, years | 2.26 (0–7.84) | 0.87 (0–4.58) | <0.0001 * |
| OS | OS | ||||
|---|---|---|---|---|---|
| Univariate Analysis | Multivariate Analysis | ||||
| Hazard Ratio (95% CI) | p Value | Hazard Ratio (95% CI) | p Value | ||
| WBC | 1.005 (1.000–1.009) | 0.034 * | WBC | 1.008 (1.003–1.013) | 0.001 * |
| Age | 1.038 (1.023–1.054) | 0.000 * | Age | 1.035 (1.019–1.052) | 0.000 * |
| Sex | 0.996 (0.654–1.517) | 0.986 | PARP3 | 1.035 (1.011–1.059) | 0.004 * |
| PARP3 | 3.190 (2.044–4.979) | 0.000 * | ELN risk | 0.015 * | |
| NPM1 | 1.011 (0.537–1.903) | 0.972 | Favorable vs. intermediate | 2.924 (0.455–18.771) | 0.258 |
| FLT3 | 1.226 (0.766–1.962) | 0.395 | |||
| IDH1/IDH2 | 0.301 (0.042–2.161) | 0.232 | Intermediate vs. adverse | 0.394 (0.177–0.880) | 0.023 * |
| NRAS/KRAS | 0.543 (0.171–1.723) | 0.300 | |||
| ELN risk | 1.781 (1.266–2.507) | 0.001 * | Favorable vs. adverse | 0.485 (0.285–0.826) | 0.008 * |
Disclaimer/Publisher’s Note: The statements, opinions and data contained in all publications are solely those of the individual author(s) and contributor(s) and not of MDPI and/or the editor(s). MDPI and/or the editor(s) disclaim responsibility for any injury to people or property resulting from any ideas, methods, instructions or products referred to in the content. |
© 2025 by the authors. Licensee MDPI, Basel, Switzerland. This article is an open access article distributed under the terms and conditions of the Creative Commons Attribution (CC BY) license (https://creativecommons.org/licenses/by/4.0/).
Share and Cite
Cao, T.; Zhang, Y.; Liu, H.; Zhang, H.; Li, L.; Li, X.; Zhao, L. PARP3 Promotes AML Progression via Activation of PI3K/AKT/mTOR Signaling. Cancers 2025, 17, 3076. https://doi.org/10.3390/cancers17183076
Cao T, Zhang Y, Liu H, Zhang H, Li L, Li X, Zhao L. PARP3 Promotes AML Progression via Activation of PI3K/AKT/mTOR Signaling. Cancers. 2025; 17(18):3076. https://doi.org/10.3390/cancers17183076
Chicago/Turabian StyleCao, Tingyong, Yurong Zhang, Huan Liu, Hongbin Zhang, Liangliang Li, Xiaoli Li, and Li Zhao. 2025. "PARP3 Promotes AML Progression via Activation of PI3K/AKT/mTOR Signaling" Cancers 17, no. 18: 3076. https://doi.org/10.3390/cancers17183076
APA StyleCao, T., Zhang, Y., Liu, H., Zhang, H., Li, L., Li, X., & Zhao, L. (2025). PARP3 Promotes AML Progression via Activation of PI3K/AKT/mTOR Signaling. Cancers, 17(18), 3076. https://doi.org/10.3390/cancers17183076
