Development of a Cytogenetic Double-Hit Model for Survival Prediction in Multiple Myeloma
Simple Summary
Abstract
1. Introduction
2. Materials and Methods
2.1. Data Source and Study Population
2.2. FISH Testing
2.3. Statistical Analysis
3. Results
3.1. Prognostic Value of CAs in NDMM
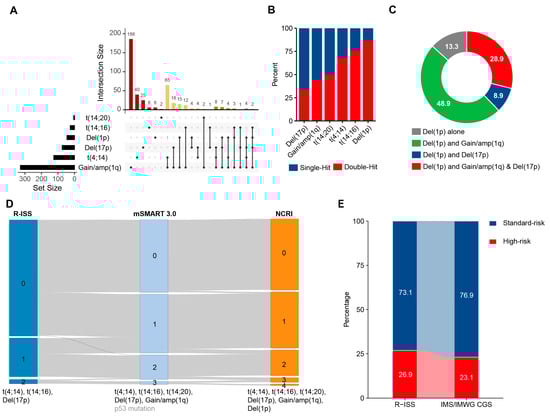
3.2. Comparison Between Different Double-Hit Models
3.3. Development of the HBDH Double-Hit Model
4. Discussion
5. Conclusions
Supplementary Materials
Author Contributions
Funding
Institutional Review Board Statement
Informed Consent Statement
Data Availability Statement
Acknowledgments
Conflicts of Interest
References
- Malard, F.; Neri, P.; Bahlis, N.J.; Terpos, E.; Moukalled, N.; Hungria, V.T.M.; Manier, S.; Mohty, M. Multiple myeloma. Nat. Rev. Dis. Primers 2024, 10, 45. [Google Scholar] [CrossRef]
- Rees, M.J.; Kumar, S. High-risk multiple myeloma: Redefining genetic, clinical, and functional high-risk disease in the era of molecular medicine and immunotherapy. Am. J. Hematol. 2024, 99, 1560–1575. [Google Scholar] [CrossRef] [PubMed]
- Derman, B.A.; Kosuri, S.; Jakubowiak, A. Knowing the unknowns in high risk multiple myeloma. Blood Rev. 2022, 51, 100887. [Google Scholar] [CrossRef] [PubMed]
- Palumbo, A.; Avet-Loiseau, H.; Oliva, S.; Lokhorst, H.M.; Goldschmidt, H.; Rosinol, L.; Richardson, P.; Caltagirone, S.; Lahuerta, J.J.; Facon, T.; et al. Revised International Staging System for Multiple Myeloma: A Report From International Myeloma Working Group. J. Clin. Oncol. 2015, 33, 2863–2869. [Google Scholar] [CrossRef] [PubMed]
- D’Agostino, M.; Cairns, D.A.; Lahuerta, J.J.; Wester, R.; Bertsch, U.; Waage, A.; Zamagni, E.; Mateos, M.-V.; Dall’OLio, D.; van de Donk, N.W.; et al. Second Revision of the International Staging System (R2-ISS) for Overall Survival in Multiple Myeloma: A European Myeloma Network (EMN) Report Within the HARMONY Project. J. Clin. Oncol. 2022, 40, 3406–3418. [Google Scholar] [CrossRef]
- Walker, B.A.; Mavrommatis, K.; Wardell, C.P.; Ashby, T.C.; Bauer, M.; Davies, F.; Rosenthal, A.; Wang, H.; Qu, P.; Hoering, A.; et al. A high-risk, Double-Hit, group of newly diagnosed myeloma identified by genomic analysis. Leukemia 2019, 33, 159–170. [Google Scholar] [CrossRef]
- Shah, V.; Sherborne, A.L.; Walker, B.A.; Johnson, D.C.; Boyle, E.M.; Ellis, S.; Begum, D.B.; Proszek, P.Z.; Jones, J.R.; Pawlyn, C.; et al. Prediction of outcome in newly diagnosed myeloma: A meta-analysis of the molecular profiles of 1905 trial patients. Leukemia 2018, 32, 102–110. [Google Scholar] [CrossRef]
- Rajkumar, S.V. Multiple myeloma: 2022 update on diagnosis, risk stratification, and management. Am. J. Hematol. 2022, 97, 1086–1107. [Google Scholar] [CrossRef]
- Corre, J.; Perrot, A.; Caillot, D.; Belhadj, K.; Hulin, C.; Leleu, X.; Mohty, M.; Facon, T.; Buisson, L.; Souto, L.D.; et al. del(17p) without TP53 mutation confers a poor prognosis in intensively treated newly diagnosed patients with multiple myeloma. Blood 2021, 137, 1192–1195. [Google Scholar] [CrossRef]
- Schavgoulidze, A.; Talbot, A.; Perrot, A.; Cazaubiel, T.; Leleu, X.; Manier, S.; Buisson, L.; Mahéo, S.; Ferreira, L.D.S.; Pavageau, L.; et al. Biallelic deletion of 1p32 defines ultra-high-risk myeloma, but monoallelic del(1p32) remains a strong prognostic factor. Blood 2023, 141, 1308–1315. [Google Scholar] [CrossRef]
- Kaiser, M.F.; Hall, A.; Walker, K.; Sherborne, A.; De Tute, R.M.; Newnham, N.; Roberts, S.; Ingleson, E.; Bowles, K.; Garg, M.; et al. Daratumumab, Cyclophosphamide, Bortezomib, Lenalidomide, and Dexamethasone as Induction and Extended Consolidation Improves Outcome in Ultra-High-Risk Multiple Myeloma. J. Clin. Oncol. 2023, 41, 3945–3955. [Google Scholar] [CrossRef]
- Avet-Loiseau, H.; Davies, F.E.; Samur, M.K.; Corre, J.; D’Agostino, M.; Kaiser, M.F.; Raab, M.S.; Weinhold, N.; Gutierrez, N.C.; Paiva, B.; et al. International Myeloma Society/International Myeloma Working Group Consensus Recommendations on the Definition of High-Risk Multiple Myeloma. J. Clin. Oncol. 2025, 43, JCO2401893. [Google Scholar]
- Stong, N.; Ortiz-Estévez, M.; Towfic, F.; Samur, M.; Agarwal, A.; Corre, J.; Flynt, E.; Munshi, N.; Avet-Loiseau, H.; Thakurta, A. The location of the t(4;14) translocation breakpoint within the NSD2 gene identifies a subset of patients with high-risk NDMM. Blood 2023, 141, 1574–1583. [Google Scholar] [CrossRef]
- Mohan, M.; Gong, Z.; Ashby, T.C.; Al Hadidi, S.; Thanendrarajan, S.; Schinke, C.; Alapat, D.; Shaughnessy, J.D., Jr.; Zhan, F.; van Rhee, F.; et al. Concomitant deletion of the short arm (Del 1p13.3) and amplification or gain (1q21) of chromosome 1 by fluorescence in situ hybridization are associated with a poor clinical outcome in multiple myeloma. Cancer 2023, 129, 2491–2498. [Google Scholar] [CrossRef]
- Schavgoulidze, A.; Perrot, A.; Cazaubiel, T.; Leleu, X.; Montes, L.; Jacquet, C.; Belhadj, K.; Brechignac, S.; Frenzel, L.; Chalopin, T.; et al. Prognostic impact of translocation t(14;16) in multiple myeloma according to the presence of additional genetic lesions. Blood Cancer J. 2023, 13, 160. [Google Scholar] [CrossRef] [PubMed]
- Clarke, S.E.; Fuller, K.A.; Erber, W.N. Chromosomal defects in multiple myeloma. Blood Rev. 2024, 64, 101168. [Google Scholar] [CrossRef] [PubMed]
- Lannes, R.; Samur, M.; Perrot, A.; Mazzotti, C.; Divoux, M.; Cazaubiel, T.; Leleu, X.; Schavgoulidze, A.; Chretien, M.-L.; Manier, S.; et al. In Multiple Myeloma, High-Risk Secondary Genetic Events Observed at Relapse Are Present From Diagnosis in Tiny, Undetectable Subclonal Populations. J. Clin. Oncol. 2022, 41, 1695–1702. [Google Scholar] [CrossRef]
- Cui, J.; Liu, Y.; Lv, R.; Yan, W.; Xu, J.; Li, L.; Du, C.; Yu, T.; Zhang, S.; Deng, S.; et al. Fluorescence in situ hybridization reveals the evolutionary biology of minor clone of gain/amp(1q) in multiple myeloma. Leukemia 2024, 38, 1299–1306. [Google Scholar] [CrossRef]
- An, G.; Li, Z.; Tai, Y.T.; Acharya, C.; Li, Q.; Qin, X.; Yi, S.; Xu, Y.; Feng, X.; Li, C.; et al. The impact of clone size on the prognostic value of chromosome aberrations by fluorescence in situ hybridization in multiple myeloma. Clin. Cancer Res. 2015, 21, 2148–2156. [Google Scholar] [CrossRef]
- Gleiss, A.; Gnant, M.; Schemper, M. Explained variation in shared frailty models. Stat. Med. 2018, 37, 1482–1490. [Google Scholar] [CrossRef]
- Walker, B.A.; Boyle, E.M.; Wardell, C.P.; Murison, A.; Begum, D.B.; Dahir, N.M.; Proszek, P.Z.; Johnson, D.C.; Kaiser, M.F.; Melchor, L.; et al. Mutational Spectrum, Copy Number Changes, and Outcome: Results of a Sequencing Study of Patients with Newly Diagnosed Myeloma. J. Clin. Oncol. 2015, 33, 3911–3920. [Google Scholar] [CrossRef]
- Bolli, N.; Biancon, G.; Moarii, M.; Gimondi, S.; Li, Y.; de Philippis, C.; Maura, F.; Sathiaseelan, V.; Tai, Y.-T.; Mudie, L.; et al. Analysis of the genomic landscape of multiple myeloma highlights novel prognostic markers and disease subgroups. Leukemia 2018, 32, 2604–2616. [Google Scholar] [CrossRef] [PubMed]
- Chin, M.; Sive, J.I.; Allen, C.; Roddie, C.; Chavda, S.J.; Smith, D.; Blombery, P.; Jones, K.; Ryland, G.L.; Popat, R.; et al. Prevalence and timing of TP53 mutations in del(17p) myeloma and effect on survival. Blood Cancer J. 2017, 7, e610. [Google Scholar] [CrossRef] [PubMed]
- Perrot, A.; Lauwers-Cances, V.; Tournay, E.; Hulin, C.; Chretien, M.L.; Royer, B.; Dib, M.; Decaux, O.; Jaccard, A.; Belhadj, K.; et al. Development and Validation of a Cytogenetic Prognostic Index Predicting Survival in Multiple Myeloma. J. Clin. Oncol. 2019, 37, 1657–1665. [Google Scholar] [CrossRef] [PubMed]
- Mao, X.; Yan, W.; Mery, D.; Liu, J.; Fan, H.; Xu, J.; Xu, Y.; Sui, W.; Deng, S.; Zou, D.; et al. Development and validation of an individualized and weighted Myeloma Prognostic Score System (MPSS) in patients with newly diagnosed multiple myeloma. Am. J. Hematol. 2024, 99, 523–533. [Google Scholar] [CrossRef]
- Cui, J.; Lv, R.; Yu, T.; Yan, W.; Xu, J.; Fan, H.; Li, L.; Liu, Y.; Du, C.; Deng, S.; et al. Minor clone of del(17p) provides a reservoir for relapse in multiple myeloma. Haematologica 2024, 109, 591–603. [Google Scholar] [CrossRef]
- Zou, Y.S.; Klausner, M.; Ghabrial, J.; Stinnett, V.; Long, P.; Morsberger, L.; Murry, J.B.; Beierl, K.; Gocke, C.D.; Xian, R.R.; et al. A comprehensive approach to evaluate genetic abnormalities in multiple myeloma using optical genome mapping. Blood Cancer J. 2024, 14, 78. [Google Scholar] [CrossRef]
- Lu, X.; Andersen, E.F.; Banerjee, R.; Eno, C.C.; Gonzales, P.R.; Kumar, S.; Lager, A.M.; Miron, P.M.; Pugh, T.; Quintero-Rivera, F.; et al. Guidelines for the testing and reporting of cytogenetic results for risk stratification of multiple myeloma: A report of the Cancer Genomics Consortium Plasma Cell Neoplasm Working Group. Blood Cancer J. 2025, 15, 86. [Google Scholar] [CrossRef]
- Shah, V.; Johnson, D.C.; Sherborne, A.L.; Ellis, S.; Aldridge, F.M.; Howard-Reeves, J.; Begum, F.; Price, A.; Kendall, J.; Chiecchio, L.; et al. Subclonal TP53 copy number is associated with prognosis in multiple myeloma. Blood 2018, 132, 2465–2469. [Google Scholar] [CrossRef]
- Sudha, P.; Ahsan, A.; Ashby, C.; Kausar, T.; Khera, A.; Kazeroun, M.H.; Hsu, C.-C.; Wang, L.; Fitzsimons, E.; Salminen, O.; et al. Myeloma Genome Project Panel is a Comprehensive Targeted Genomics Panel for Molecular Profiling of Patients with Multiple Myeloma. Clin. Cancer Res. 2022, 28, 2854–2864. [Google Scholar] [CrossRef]
- Ansari-Pour, N.; Samur, M.; Flynt, E.; Gooding, S.; Towfic, F.; Stong, N.; Estevez, M.O.; Mavrommatis, K.; Walker, B.; Morgan, G.; et al. Whole-genome analysis identifies novel drivers and high-risk double-hit events in relapsed/refractory myeloma. Blood 2023, 141, 620–633. [Google Scholar] [CrossRef] [PubMed]



| Cytogenetic Aberrations | Incidence Rate | PFS | OS | ||||
|---|---|---|---|---|---|---|---|
| Negative | Positive | p | Negative | Positive | p | ||
| t(11;14) | 169/994 (17.0%) | 37.8 | 35.6 | 0.550 | 68.9 | 63.9 | 0.298 |
| t(4;14) | 175/1013 (17.3%) | 39.4 | 34.2 | 0.021 | 71.0 | 59.4 | 0.122 |
| t(14;16) | 34/1011 (3.4%) | 39.8 | 18.1 | 0.001 | 68.9 | 40.0 | 0.005 |
| t(14;20) | 4/992 (0.4%) | 37.7 | 20.0 | 0.691 | 68.7 | 56.4 | 0.922 |
| t(14; undefined) 1 | 122/974 (12.5%) | 37.8 | 34.9 | 0.893 | 66.4 | 77.5 | 0.076 |
| del(13q) | 481/1105 (43.5%) | 46.0 | 32.0 | <0.001 | 73.6 | 52.8 | <0.001 |
| del(17p) | 94/1109 (8.5%) | 39.8 | 21.2 | <0.001 | 67.3 | 44.2 | 0.006 |
| gain(1q) | 503/1096 (45.9%) | 48.1 | 30.0 | <0.001 | 83.2 | 50.0 | <0.001 |
| del(1p) | 53/886 (6.0%) | 40.2 | 29.0 | 0.001 | 71.4 | 39.5 | <0.001 |
| Hypodiploidy 2 | 67/883 (7.6%) | 39.0 | 18.9 | <0.001 | 66.4 | 27.1 | <0.001 |
| CK 3 | 91/883 (11.9%) | 39.1 | 22.0 | <0.001 | 66.4 | 34.4 | <0.001 |
| Cytogenetic Aberrations | PFS | OS | ||||
|---|---|---|---|---|---|---|
| HR | 95% CI | p | HR | 95% CI | p | |
| t(4;14) | 1.12 | 0.88–1.43 | 0.356 | 1.07 | 0.78–1.47 | 0.666 |
| t(14;16) | 1.45 | 0.92–2.29 | 0.107 | 1.44 | 0.83–2.48 | 0.194 |
| t(14;20) | 1.35 | 0.43–4.22 | 0.607 | 1.09 | 0.27–4.40 | 0.902 |
| del(17p) | 1.55 | 1.15–2.09 | 0.004 | 1.49 | 1.03–2.14 | 0.033 |
| gain(1q) | 1.66 | 1.36–2.03 | <0.001 | 1.62 | 1.25–2.08 | <0.001 |
| del(1p) | 1.10 | 0.75–1.61 | 0.622 | 1.49 | 0.97–2.30 | 0.069 |
| No Hit | One Hit | Double Hit | p | |
|---|---|---|---|---|
| Patient number | 372 (49.1%) | 304 (40.2%) | 81 (10.7%) | - |
| Age > 65 years | 17.5% | 23.7% | 18.5% | 0.127 |
| ECOG > 2 | 11.3% | 8.6% | 9.1% | 0.514 |
| Hb < 90 g/L | 31.0% | 46.7% | 55.6% | <0.001 |
| PLT < 100 × 109/L | 10.1% | 15.9% | 16.0% | 0.055 |
| Plasma cell > 60% in the bone marrow | 22.6% | 28.9% | 30.9% | 0.100 |
| Elevated LDH 1 | 11.5% | 20.1% | 24.1% | 0.002 |
| Renal failure 2 | 13.7% | 15.8% | 26.3% | 0.022 |
| ISS 3 | 40.7% | 49.7% | 60.5% | 0.002 |
| Hypodiploidy | 3.0% | 11.1% | 14.7% | <0.001 |
| Complex karyotype | 6.1% | 16.9% | 19.1% | <0.001 |
| 13q abnormality by conventional karyotype | 1.3% | 7.7% | 11.6% | <0.001 |
| BTZ treatment | 76.1% | 75.0% | 77.8% | 0.861 |
| First-line ASCT | 28.5% | 27.3% | 21.0% | 0.389 |
| Early progression 3 | 18.5% | 28.6% | 45.7% | <0.001 |
| Early death 4 | 12.4% | 15.1% | 33.3% | <0.001 |
| PFS | OS | |||
|---|---|---|---|---|
| HR | p | HR | p | |
| No hit | - | - | - | - |
| One hit | 1.60 | <0.001 | 1.40 | 0.014 |
| Double hit | 2.24 | <0.001 | 2.30 | <0.001 |
| ISS 3 | 1.13 | 0.219 | 1.69 | <0.001 |
| Elevated LDH | 1.48 | 0.002 | 1.57 | 0.003 |
| Age > 65 years | 1.40 | 0.005 | 1.86 | <0.001 |
Disclaimer/Publisher’s Note: The statements, opinions and data contained in all publications are solely those of the individual author(s) and contributor(s) and not of MDPI and/or the editor(s). MDPI and/or the editor(s) disclaim responsibility for any injury to people or property resulting from any ideas, methods, instructions or products referred to in the content. |
© 2025 by the authors. Licensee MDPI, Basel, Switzerland. This article is an open access article distributed under the terms and conditions of the Creative Commons Attribution (CC BY) license (https://creativecommons.org/licenses/by/4.0/).
Share and Cite
Du, C.; Cui, J.; Xu, J.; Yan, W.; Li, L.; Sui, W.; Deng, S.; Yi, S.; Xu, Y.; Li, C.; et al. Development of a Cytogenetic Double-Hit Model for Survival Prediction in Multiple Myeloma. Cancers 2025, 17, 2703. https://doi.org/10.3390/cancers17162703
Du C, Cui J, Xu J, Yan W, Li L, Sui W, Deng S, Yi S, Xu Y, Li C, et al. Development of a Cytogenetic Double-Hit Model for Survival Prediction in Multiple Myeloma. Cancers. 2025; 17(16):2703. https://doi.org/10.3390/cancers17162703
Chicago/Turabian StyleDu, Chenxing, Jian Cui, Jingyu Xu, Wenqiang Yan, Lingna Li, Weiwei Sui, Shuhui Deng, Shuhua Yi, Yan Xu, Chengwen Li, and et al. 2025. "Development of a Cytogenetic Double-Hit Model for Survival Prediction in Multiple Myeloma" Cancers 17, no. 16: 2703. https://doi.org/10.3390/cancers17162703
APA StyleDu, C., Cui, J., Xu, J., Yan, W., Li, L., Sui, W., Deng, S., Yi, S., Xu, Y., Li, C., Zhao, J., Zou, D., Qiu, L., & An, G. (2025). Development of a Cytogenetic Double-Hit Model for Survival Prediction in Multiple Myeloma. Cancers, 17(16), 2703. https://doi.org/10.3390/cancers17162703

