Efficacy of NAMPT Inhibitors in Pancreatic Cancer After Stratification by MAP17 (PDZK1IP1) Levels
Simple Summary
Abstract
1. Introduction
2. Materials and Methods
2.1. HUVR-IBIS Clinical Cohort Description
2.2. Immunohistochemical Analysis of Protein Expression
2.3. Public Databases of Clinical Samples
2.4. Cell Culture
2.5. Transfection and Plasmids
2.6. RT–qPCR
2.7. Protein Isolation and Western Blot Analysis
2.8. Growth Curve
2.9. Clonogenic Assay
2.10. Tumorsphere Assay
2.11. Cytotoxicity Assay
2.12. Fluorescence-Activated Cell Sorting (FACS) Analysis
2.13. Metabolism Assays
2.14. Xenografts in Nude Mice
2.15. Statistical Analysis
3. Results
3.1. MAP17 Is Upregulated in Pancreatic Tumors
3.2. The Overexpression of MAP17 Enhances the Growth Properties and Stemness Capability of PANC-1 Cells
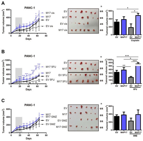
3.3. MAP17 Is a Potential Biomarker of Antitumoral Response in Pancreatic Cancer
3.4. Alterations in the Expression of Genes Related to NAD Metabolism That Correlated with MAP17 in Pancreatic Tumors
3.5. MAP17-Expressing Cells Respond Better to NAMPT Inhibition Therapies and Combinations
4. Discussion
5. Conclusions
Supplementary Materials
Author Contributions
Funding
Institutional Review Board Statement
Informed Consent Statement
Data Availability Statement
Conflicts of Interest
Abbreviations
| PC | Pancreatic cancer |
| PDZK1IP1 | PDZK1-interacting protein 1 |
| CSC | Cancer stem cell |
| NAD | Nicotinamide adenine dinucleotide |
| NAMPT | Nicotinamide Phosphoribosyltransferase |
| NAPRT | Nicotinate phosphoribosyltransferase |
| PARP | Poly (ADP-Ribose) polymerase |
| SIRT | Sirtuins |
| ROS | Reactive oxygen species |
| Cis | Cisplatin |
| GMZ | Gemcitabine |
| 5-FU | 5-fluorouracil |
| GMX | GMX1778 |
| GNE | GNE617 |
| TCGA | The Cancer Genome Atlas |
References
- Partyka, O.; Pajewska, M.; Kwaśniewska, D.; Czerw, A.; Deptała, A.; Budzik, M.; Cipora, E.; Gąska, I.; Gazdowicz, L.; Mielnik, A.; et al. Overview of Pancreatic Cancer Epidemiology in Europe and Recommendations for Screening in High-Risk Populations. Cancers 2023, 15, 3634. [Google Scholar] [CrossRef]
- Siegel, R.L.; Giaquinto, A.N.; Jemal, A. Cancer statistics, 2024. CA A Cancer J. Clin. 2024, 74, 12–49. [Google Scholar] [CrossRef]
- Conroy, T.; Pfeiffer, P.; Vilgrain, V.; Lamarca, A.; Seufferlein, T.; O’rEilly, E.; Hackert, T.; Golan, T.; Prager, G.; Haustermans, K.; et al. Pancreatic cancer: ESMO Clinical Practice Guideline for diagnosis, treatment and follow-up. Ann. Oncol. 2023, 34, 987–1002. [Google Scholar] [CrossRef] [PubMed]
- Yurgelun, M.B. Building on More Than 20 Years of Progress in Pancreatic Cancer Surveillance for High-Risk Individuals. J. Clin. Oncol. 2022, 40, 3230–3234. [Google Scholar] [CrossRef] [PubMed]
- Latenstein, A.E.; van der Geest, L.G.; Bonsing, B.A.; Koerkamp, B.G.; Mohammad, N.H.; de Hingh, I.H.; de Meijer, V.E.; Molenaar, I.Q.; van Santvoort, H.C.; van Tienhoven, G.; et al. Nationwide trends in incidence, treatment and survival of pancreatic ductal adenocarcinoma. Eur. J. Cancer 2020, 125, 83–93. [Google Scholar] [CrossRef] [PubMed]
- Conroy, T.; Desseigne, F.; Ychou, M.; Bouché, O.; Guimbaud, R.; Bécouarn, Y.; Adenis, A.; Raoul, J.-L.; Gourgou-Bourgade, S.; De La Fouchardière, C.; et al. FOLFIRINOX versus Gemcitabine for Metastatic Pancreatic Cancer. N. Engl. J. Med. 2011, 364, 1817–1825. [Google Scholar] [CrossRef]
- Mizrahi, J.D.; Surana, R.; Valle, J.W.; Shroff, R.T. Pancreatic cancer. Lancet 2020, 395, 2008–2020. [Google Scholar] [CrossRef]
- Blasco, T.; Aramayona, J.J.; Alcalde, A.I.; Catalán, J.; Sarasa, M.; Sorribas, V. Rat kidney MAP17 induces cotransport of Na-mannose and Na-glucose inXenopus laevisoocytes. Am. J. Physiol. Physiol. 2003, 285, F799–F810. [Google Scholar] [CrossRef]
- Guijarro, M.V.; Leal, J.F.; Fominaya, J.; Blanco-Aparicio, C.; Alonso, S.; Lleonart, M.; Castellvi, J.; Ruiz, L.; Cajal, S.R.Y.; Carnero, A. MAP17 overexpression is a common characteristic of carcinomas. Carcinogenesis 2007, 28, 1646–1652. [Google Scholar] [CrossRef]
- Jaeger, C.; Schaefer, B.M.; Wallich, R.; Kramer, M.D. The Membrane-Associated Protein pKe#192/MAP17 in Human Keratinocytes. J. Investig. Dermatol. 2000, 115, 375–380. [Google Scholar] [CrossRef][Green Version]
- Lanaspa, M.A.; Giral, H.; Breusegem, S.Y.; Halaihel, N.; Baile, G.; Catalán, J.; Carrodeguas, J.A.; Barry, N.P.; Levi, M.; Sorribas, V. Interaction of MAP17 with NHERF3/4 induces translocation of the renal Na/Pi IIa transporter to thetrans-Golgi. Am. J. Physiol. Physiol. 2007, 292, F230–F242. [Google Scholar] [CrossRef]
- Niu, Y.; Liu, R.; Guan, C.; Zhang, Y.; Chen, Z.; Hoerer, S.; Nar, H.; Chen, L. Structural basis of inhibition of the human SGLT2–MAP17 glucose transporter. Nature 2021, 601, 280–284. [Google Scholar] [CrossRef] [PubMed]
- García-Heredia, J.M.; Carnero, A. Dr. Jekyll and Mr. Hyde: MAP17′s up-regulation, a crosspoint in cancer and inflammatory diseases. Mol. Cancer 2018, 17, 80. [Google Scholar] [CrossRef] [PubMed]
- Garcia-Heredia, J.M.; Lucena-Cacace, A.; Verdugo-Sivianes, E.M.; Perez, M.; Carnero, A. The cargo protein MAP17 (PDZK1IP1) regulates the cancer stem cell pool activating the Notch pathway by abducting NUMB. Clin. Cancer Res. 2017, 23, 3871–3883. [Google Scholar] [CrossRef] [PubMed]
- García-Heredia, J.M.; Carnero, A. The cargo protein MAP17 (PDZK1IP1) regulates the immune microenvironment. Oncotarget 2017, 8, 98580–98597. [Google Scholar] [CrossRef]
- Aghamiri, S.S.; Amin, R. Glioblastoma Stem Cells: MAP17 as a Novel Predictive Biomarker and Therapeutic Target Associated with Quiescence and Immune Evasion. Discov. Med. 2025, 37, 166–181. [Google Scholar] [CrossRef]
- Tampakis, A.; Tampaki, E.C.; Nonni, A.; Kontos, M.; Tsourouflis, G.; Posabella, A.; Fourie, L.; Bolli, M.; Kouraklis, G.; von Flüe, M.; et al. MAP17 Expression in Colorectal Cancer Is a Prognostic Factor for Disease Recurrence and Dismal Prognosis Already in Early Stage Disease. Oncology 2021, 99, 471–482. [Google Scholar] [CrossRef]
- Tampaki, E.C.; Tampakis, A.; Nonni, A.; von Flüe, M.; Patsouris, E.; Kontzoglou, K.; Kouraklis, G. Combined Fascin-1 and MAP17 Expression in Breast Cancer Identifies Patients with High Risk for Disease Recurrence. Mol. Diagn. Ther. 2019, 23, 635–644. [Google Scholar] [CrossRef]
- Tian, Z.-H.; Li, G.-Q.; Huang, R.; Zhu, Y.-X. MAP17 contributes to the tumorigenesis of papillary thyroid carcinoma by activating the AKT signaling pathway. Arq. Bras. de Endocrinol. Metabol. 2025, 69, e240342. [Google Scholar] [CrossRef]
- Sun, D.; Wang, J.; Han, Y.; Dong, X.; Ge, J.; Zheng, R.; Shi, X.; Wang, B.; Li, Z.; Ren, P.; et al. TISCH: A comprehensive web resource enabling interactive single-cell transcriptome visualization of tumor microenvironment. Nucleic Acids Res. 2021, 49, D1420–D1430. [Google Scholar] [CrossRef]
- Barrandon, Y.; Green, H. Three clonal types of keratinocyte with different capacities for multiplication. Proc. Natl. Acad. Sci. USA 1987, 84, 2302–2306. [Google Scholar] [CrossRef]
- Li, H.; Chen, X.; Calhoun-Davis, T.; Claypool, K.; Tang, D.G. PC3 Human Prostate Carcinoma Cell Holoclones Contain Self-renewing Tumor-Initiating Cells. Cancer Res. 2008, 68, 1820–1825. [Google Scholar] [CrossRef]
- Beaver, C.M.; Ahmed, A.; Masters, J.R.; Nie, D. Clonogenicity: Holoclones and Meroclones Contain Stem Cells. PLoS ONE 2014, 9, e89834. [Google Scholar] [CrossRef]
- Zhu, C.-T.; Rand, D.M.; Lyons, L.C. A Hydrazine Coupled Cycling Assay Validates the Decrease in Redox Ratio under Starvation in Drosophila. PLoS ONE 2012, 7, e47584. [Google Scholar] [CrossRef]
- Yang, S.; He, P.; Wang, J.; Schetter, A.; Tang, W.; Funamizu, N.; Yanaga, K.; Uwagawa, T.; Satoskar, A.R.; Gaedcke, J.; et al. A Novel MIF Signaling Pathway Drives the Malignant Character of Pancreatic Cancer by Targeting NR3C2. Cancer Res. 2016, 76, 3838–3850. [Google Scholar] [CrossRef]
- Janky, R.; Binda, M.M.; Allemeersch, J.; Broeck, A.V.D.; Govaere, O.; Swinnen, J.V.; Roskams, T.; Aerts, S.; Topal, B. Prognostic relevance of molecular subtypes and master regulators in pancreatic ductal adenocarcinoma. BMC Cancer 2016, 16, 632. [Google Scholar] [CrossRef]
- Yang, S.; Tang, W.; Azizian, A.; Gaedcke, J.; Ströbel, P.; Wang, L.; Cawley, H.; Ohara, Y.; Valenzuela, P.; Zhang, L.; et al. Dysregulation of HNF1B/Clusterin axis enhances disease progression in a highly aggressive subset of pancreatic cancer patients. Carcinog. 2022, 43, 1198–1210. [Google Scholar] [CrossRef]
- Vasaikar, S.V.; Straub, P.; Wang, J.; Zhang, B. LinkedOmics: Analyzing multi-omics data within and across 32 cancer types. Nucleic Acids Res. 2018, 46, D956–D963. [Google Scholar] [CrossRef]
- Hanahan, D.; Weinberg, R.A. Hallmarks of cancer: The next generation. Cell 2011, 144, 646–674. [Google Scholar] [CrossRef]
- Dakal, T.C.; Bhushan, R.; Xu, C.; Gadi, B.R.; Cameotra, S.S.; Yadav, V.; Maciaczyk, J.; Schmidt-Wolf, I.G.H.; Kumar, A.; Sharma, A. Intricate relationship between cancer stemness, metastasis, and drug resistance. Medcomm 2024, 5, e710. [Google Scholar] [CrossRef]
- Navas, L.E.; Carnero, A. Nicotinamide Adenine Dinucleotide (NAD) Metabolism as a Relevant Target in Cancer. Cells 2022, 11, 2627. [Google Scholar] [CrossRef]
- Moore, A.M.; Zhou, L.; Cui, J.; Li, L.; Wu, N.; Yu, A.; Poddar, S.; Liang, K.; Abt, E.R.; Kim, S.; et al. NAD + depletion by type I interferon signaling sensitizes pancreatic cancer cells to NAMPT inhibition. Proc. Natl. Acad. Sci. USA 2021, 118, e2012469118. [Google Scholar] [CrossRef]
- Ju, H.-Q.; Zhuang, Z.-N.; Li, H.; Tian, T.; Lu, Y.-X.; Fan, X.-Q.; Zhou, H.-J.; Mo, H.-Y.; Sheng, H.; Chiao, P.J.; et al. Regulation of the Nampt-mediated NAD salvage pathway and its therapeutic implications in pancreatic cancer. Cancer Lett. 2016, 379, 1–11. [Google Scholar] [CrossRef]
- Barraud, M.; Garnier, J.; Loncle, C.; Gayet, O.; Lequeue, C.; Vasseur, S.; Bian, B.; Duconseil, P.; Gilabert, M.; Bigonnet, M.; et al. A pancreatic ductal adenocarcinoma subpopulation is sensitive to FK866, an inhibitor of NAMPT. Oncotarget 2016, 7, 53783–53796. [Google Scholar] [CrossRef]
- Chini, C.C.; Guerrico, A.M.G.; Nin, V.; Camacho-Pereira, J.; Escande, C.; Barbosa, M.T.; Chini, E.N. Targeting of NAD Metabolism in Pancreatic Cancer Cells: Potential Novel Therapy for Pancreatic Tumors. Clin. Cancer Res. 2014, 20, 120–130. [Google Scholar] [CrossRef]
- Martínez-Morcillo, F.J.; Cantón-Sandoval, J.; Martínez-Menchón, T.; Corbalán-Vélez, R.; Mesa-Del-Castillo, P.; Pérez-Oliva, A.B.; García-Moreno, D.; Mulero, V. Non-canonical roles of NAMPT and PARP in inflammation. Dev. Comp. Immunol. 2021, 115, 103881. [Google Scholar] [CrossRef]
- Watson, M.; Roulston, A.; Bélec, L.; Billot, X.; Marcellus, R.; Bédard, D.; Bernier, C.; Branchaud, S.; Chan, H.; Dairi, K.; et al. The Small Molecule GMX1778 Is a Potent Inhibitor of NAD+ Biosynthesis: Strategy for Enhanced Therapy in Nicotinic Acid Phosphoribosyltransferase 1-Deficient Tumors. Mol. Cell. Biol. 2009, 29, 5872–5888. [Google Scholar] [CrossRef]
- O’BRien, T.; Oeh, J.; Xiao, Y.; Liang, X.; Vanderbilt, A.; Qin, A.; Yang, L.; Lee, L.B.; Ly, J.; Cosino, E.; et al. Supplementation of Nicotinic Acid with NAMPT Inhibitors Results in Loss of In Vivo Efficacy in NAPRT1-Deficient Tumor Models. Neoplasia 2013, 15, 1314–IN3. [Google Scholar] [CrossRef]
- Vera, R.; Dotor, E.; Feliu, J.; González, E.; Laquente, B.; Macarulla, T.; Martínez, E.; Maurel, J.; Salgado, M.; Manzano, J.L. SEOM Clinical Guideline for the treatment of pancreatic cancer (2016). Clin. Transl. Oncol. 2016, 18, 1172–1178. [Google Scholar] [CrossRef][Green Version]
- Shao, Y.; Lv, H.; Zhong, D.; Zhou, Q. EGFR-TKI resistance and MAP17 are associated with cancer stem cell like properties. Oncol. Lett. 2018, 15, 6655–6665. [Google Scholar] [CrossRef]
- Han, L.; Shi, S.; Gong, T.; Zhang, Z.; Sun, X. Cancer stem cells: Therapeutic implications and perspectives in cancer therapy. Acta Pharm. Sin. B 2013, 3, 65–75. [Google Scholar] [CrossRef]
- Reya, T.; Morrison, S.J.; Clarke, M.F.; Weissman, I.L. Stem cells, cancer and cancer stem cells. Nature 2001, 414, 105–111. [Google Scholar] [CrossRef]
- Ailles, L.E.; Weissman, I.L. Cancer stem cells in solid tumors. Curr. Opin. Biotechnol. 2007, 18, 460–466. [Google Scholar] [CrossRef]
- Lobo, N.A.; Shimono, Y.; Qian, D.; Clarke, M.F. The Biology of Cancer Stem Cells. Annu. Rev. Cell Dev. Biol. 2007, 23, 675–699. [Google Scholar] [CrossRef]
- O’Brien, C.A.; Kreso, A.; Dick, J.E. Cancer Stem Cells in Solid Tumors: An Overview. Semin. Radiat. Oncol. 2009, 19, 71–77. [Google Scholar] [CrossRef]
- McGranahan, N.; Swanton, C. Clonal Heterogeneity and Tumor Evolution: Past, Present, and the Future. Cell 2017, 168, 613–628. [Google Scholar] [CrossRef]
- Hanahan, D.; Weinberg, R.A. The Hallmarks of Cancer Review evolve progressively from normalcy via a series of pre. Cell 2000, 100, 57–70. [Google Scholar] [CrossRef]
- García-Heredia, J.M.; Otero-Albiol, D.; Pérez, M.; Pérez-Castejón, E.; Muñoz-Galván, S.; Carnero, A. Breast tumor cells promotes the horizontal propagation of EMT, stemness, and metastasis by transferring the MAP17 protein between subsets of neoplastic cells. Oncogenesis 2020, 9, 96. [Google Scholar] [CrossRef]
- Hermann, P.C.; Bhaskar, S.; Cioffi, M.; Heeschen, C. Cancer stem cells in solid tumors. Semin. Cancer Biol. 2010, 20, 77–84. [Google Scholar] [CrossRef]
- Warburg, O. On the Origin of Cancer Cells. Science 1956, 123, 309–314. [Google Scholar] [CrossRef]
- Vander Heiden, M.G.; Cantley, L.C.; Thompson, C.B. Understanding the Warburg Effect: The Metabolic Requirements of Cell Proliferation. Science 2009, 324, 1029–1033. [Google Scholar] [CrossRef]
- Yang, Y.; Sauve, A.A. NAD + metabolism: Bioenergetics, signaling and manipulation for therapy. Biochim. Biophys. Acta (BBA)–Proteins Proteom. 2016, 1864, 1787–1800. [Google Scholar] [CrossRef]
- Coady, M.J.; El Tarazi, A.; Santer, R.; Bissonnette, P.; Sasseville, L.J.; Calado, J.; Lussier, Y.; Dumayne, C.; Bichet, D.G.; Lapointe, J.-Y. MAP17 Is a Necessary Activator of Renal Na+/Glucose Cotransporter SGLT2. J. Am. Soc. Nephrol. 2016, 28, 85–93. [Google Scholar] [CrossRef]
- Dong, F.; Li, R.; Wang, J.; Zhang, Y.; Yao, J.; Jiang, S.-H.; Hu, X.; Feng, M.; Bao, Z. Hypoxia-dependent expression of MAP17 coordinates the Warburg effect to tumor growth in hepatocellular carcinoma. J. Exp. Clin. Cancer Res. 2021, 40, 121. [Google Scholar] [CrossRef]
- Kroemer, G.; Pouyssegur, J. Tumor Cell Metabolism: Cancer’s Achilles’ Heel. Cancer Cell 2008, 13, 472–482. [Google Scholar] [CrossRef]
- Cantor, J.R.; Sabatini, D.M. Cancer Cell Metabolism: One Hallmark, Many Faces. Cancer Discov. 2012, 2, 881–898. [Google Scholar] [CrossRef]
- Peiris-Pagès, M.; Martinez-Outschoorn, U.E.; Pestell, R.G.; Sotgia, F.; Lisanti, M.P. Cancer stem cell metabolism. Breast Cancer Res. 2016, 18, 55. [Google Scholar] [CrossRef]
- Davis, K.; Dunseth, C.D.; Mott, S.L.; Cramer-Morales, K.L.; Miller, A.M.; Ear, P.H.; Mezhir, J.J.; Bellizzi, A.M.; Chan, C.H.F.; Gelovani, J.G. Nicotinamide phosphoribosyltransferase expression and clinical outcome of resected stage I/II pancreatic ductal adenocarcinoma. PLoS ONE 2019, 14, e0213576. [Google Scholar] [CrossRef]
- Ji, C.; Cong, R.; Wang, Y.; Wang, Y.; Zhang, Q.; Zhou, X.; Xing, Q.; Song, N. Relationship between NAMPT/PBEF/visfatin and prognosis of patients with malignant tumors: A systematic review and meta-analysis. Ann. Transl. Med. 2019, 7, 785. [Google Scholar] [CrossRef]
- Ordóñez, J.L.; Amaral, A.T.; Carcaboso, A.M.; Herrero-Martín, D.; García-Macías, M.d.C.; Sevillano, V.; Alonso, D.; Pascual-Pasto, G.; San-Segundo, L.; Vila-Ubach, M.; et al. The PARP inhibitor olaparib enhances the sensitivity of Ewing sarcoma to trabectedin. Oncotarget 2015, 6, 18875–18890. [Google Scholar] [CrossRef]
- Pignochino, Y.; Capozzi, F.; D’aMbrosio, L.; Dell’aGlio, C.; Basiricò, M.; Canta, M.; Lorenzato, A.; Lutati, F.V.; Aliberti, S.; Palesandro, E.; et al. PARP1 expression drives the synergistic antitumor activity of trabectedin and PARP1 inhibitors in sarcoma preclinical models. Mol. Cancer 2017, 16, 86. [Google Scholar] [CrossRef]
- Lord, C.J.; Ashworth, A. The DNA damage response and cancer therapy. Nature 2012, 481, 287–294. [Google Scholar] [CrossRef]






| IC50 (μM) | PANC-1 | HPAF-II | ||||
|---|---|---|---|---|---|---|
| EV | MAP17 | p-Value | EV | MAP17 | p-Value | |
| Gemcitabine | 0.32 ± 0.09 | 0.09 ± 0.02 | (*) 0.035 | 6922 ± 2265 | 2138 ± 337.3 | (*) 0.0183 |
| 5-FU | 2.42 ± 0.55 | 1.64 ± 0.13 | 0.145 | 501.62 ± 44.40 | 267.72 ± 55.31 | (*) 0.0124 |
| Cisplatin | 22.92 ± 3.68 | 13.28 ± 1.79 | (*) 0.046 | 68.80 ± 10.29 | 73.93 ± 10.33 | 0.733 |
| Docetaxel | 0.001 ± 0.0002 | 0.003 ± 0.0009 | (*) 0.0292 | 139.02 ± 16.15 | 88.17 ± 6.78 | (*) 0.02 |
| Bortezomib | 0.010 ± 0.0003 | 0.01 ± 0.001 | 0.555 | 0.013 ± 0.0062 | 0.02 ± 0.012 | 0.384 |
| Ixazomib | 0.35 ± 0.008 | 0.42 ± 0.03 | 0.054 | 2.4 ± 0.32 | 2.84 ± 0.56 | 0.403 |
Disclaimer/Publisher’s Note: The statements, opinions and data contained in all publications are solely those of the individual author(s) and contributor(s) and not of MDPI and/or the editor(s). MDPI and/or the editor(s) disclaim responsibility for any injury to people or property resulting from any ideas, methods, instructions or products referred to in the content. |
© 2025 by the authors. Licensee MDPI, Basel, Switzerland. This article is an open access article distributed under the terms and conditions of the Creative Commons Attribution (CC BY) license (https://creativecommons.org/licenses/by/4.0/).
Share and Cite
Verdugo-Sivianes, E.M.; Martínez-Pérez, J.; Navas, L.E.; Sáez, C.; Carnero, A. Efficacy of NAMPT Inhibitors in Pancreatic Cancer After Stratification by MAP17 (PDZK1IP1) Levels. Cancers 2025, 17, 2575. https://doi.org/10.3390/cancers17152575
Verdugo-Sivianes EM, Martínez-Pérez J, Navas LE, Sáez C, Carnero A. Efficacy of NAMPT Inhibitors in Pancreatic Cancer After Stratification by MAP17 (PDZK1IP1) Levels. Cancers. 2025; 17(15):2575. https://doi.org/10.3390/cancers17152575
Chicago/Turabian StyleVerdugo-Sivianes, Eva M., Julia Martínez-Pérez, Lola E Navas, Carmen Sáez, and Amancio Carnero. 2025. "Efficacy of NAMPT Inhibitors in Pancreatic Cancer After Stratification by MAP17 (PDZK1IP1) Levels" Cancers 17, no. 15: 2575. https://doi.org/10.3390/cancers17152575
APA StyleVerdugo-Sivianes, E. M., Martínez-Pérez, J., Navas, L. E., Sáez, C., & Carnero, A. (2025). Efficacy of NAMPT Inhibitors in Pancreatic Cancer After Stratification by MAP17 (PDZK1IP1) Levels. Cancers, 17(15), 2575. https://doi.org/10.3390/cancers17152575

