Current Updates on Surgical Management of Patients with Early-Stage Cervical Cancer
Simple Summary
Abstract
1. Introduction
| Name (Year of Publication) | Design | Aim | Stage | Number of Patients and Interventions | Results | Conclusion |
|---|---|---|---|---|---|---|
| Surgical Approach | ||||||
| LACC (2018) [3] | Phase 3 multicenter randomized non-inferiority | Compare DFS between MIS and open radical hysterectomy | Early-stage (FIGO 2009 IA1 with LVSI to IB1) squamous cell carcinoma, adenocarcinoma or adenosquamous | 319 to MIS (laparoscopic or robotic) 312 to open surgery | At 4.5 years DFS rate was 86.0% for patients undergoing MIS, compared to 96.5% for those who had open surgery (95% CI, −16.4 to −4.7). MIS was linked to a reduced DFS rate, with a 3-year DFS of 91.2% versus 97.1% for open surgery (HR 3.74; 95% CI, 1.63–8.58). MIS was also associated with a lower rate of OS at 4.5 years (90.6% vs. 96.2%; HR 2.71; 95% CI, 1.32–5.59). | MIS was associated with inferior DFS and OS. |
| Conservative Treatment/Fertility Sparing | ||||||
| ConCerv (2021) [4] | Multicenter, prospective, single arm | Evaluate feasibility of cone or simple hysterectomy and lymph node staging | Early-stage (FIGO 2009 IA2-IB1) and low-risk: squamous cell carcinoma (any grade), or adenocarcinoma (grade 1 or 2), tumor size <2 cm, no LVSI, depth of stromal invasion <10 mm, negative imaging for metastatic disease, negative conization margins | 42 conization 36 conization followed by hysterectomy 16 inadvertent simple hysterectomy | Lymph node metastases were detected in 5% of patients. The rate of residual disease in the hysterectomy specimen following conization was 2.5%. The 2-year recurrence rate was 3.5% overall (95% CI 0.9–9.0%): 2.4% conization alone, 0% conization-hysterectomy, and 12.5% unintentional hysterectomy. | Conservative surgery was safe and feasible in patients with early-stage and low-risk. |
| LESSER (2022) [5] | Phase 2, multicenter, randomized non-inferiority | Compare DFS between simple hysterectomy (Type A) and modified radical hysterectomy (Type B) | Early-stage (FIGO 2009 IA2-IB1), tumor size ≤2, adenocarcinoma, squamous, or adenosquamous (any grade) | 20 to Simple hysterectomy 20 to Modified radical hysterectomy (92.5% (37/40) performed by open approach) | The 3-year DFS was 95% (95% CI, 68–99%) for simple and 100% (95% CI, 100–100%) for modified radical hysterectomy. OS was 90% (95% CI, 64–97%) vs. 91% (95% CI, 50–98%) | Simple hysterectomy is safe and potentially non-inferior to modified radical surgery in DFS and OS |
| SHAPE (2023) [6] | Phase 3, multicenter, randomized, non-inferiority | Compare cancer recurrence between radical and simple hysterectomy | Early-stage (FIGO 2009 stage 1A2-1B1) and low-risk: squamous cell carcinoma, adenocarcinoma, or adenosquamous lesion ≤2 cm, and <10 mm stromal invasion on LEEP/cone biopsy or <50% invasion on preoperative MRI. | 350 to radical hysterectomy 350 to simple hysterectomy | At 3 years, pelvic recurrence occurred in 2.17% of patients who underwent radical hysterectomy and 2.52% of those who had simple hysterectomy (absolute difference 0.35%; 90% CI −1.62 −2.32). | No difference in pelvic recurrence-free survival, extrapelvic recurrence-free survival, recurrence-free survival, or OS for simple hysterectomy. |
| GOG 0278 (2025) [7] | Phase 1/2, multicenter, prospective | Evaluate physical function and QOL before and after non-radical surgical treatment (simple hysterectomy or conization) | Early-stage (FIGO 2009 stage IA1 with LVSI and IA2–IB1), tumor size ≤2 cm; squamous cell carcinoma, adenocarcinoma, or adenosquamous | 72 conization 152 simple hysterectomy | Both groups experienced temporary declines in bladder, bowel, and sexual function postoperatively, with gradual recovery. QOL improved and cancer-related worry decreased over time. Lymphedema, was reported by 12 patients (6 in each group) | Non-radical surgery is associated with excellent QOL and only small, transient declines in bladder, bowel, and sexual function. |
| Lymph Nodes Status | ||||||
| SENTICOL I (2011) [8] | Multicenter, prospective, longitudinal study | Assessed the sensitivity and NPV of SLN biopsy detected by combined-labeling (technetium 99 lymphoscintigraphy and Patent Blue injection) | Early-stage (FIGO 2009 stage IA1 with LVSI and IA2–IB1), squamous cell carcinoma, adenocarcinoma, or adenosquamous | 139 patients combined-labeling | SLNs successfully identified in 136 cases (97.8%; 95% CI, 93.8–99.6%). Among 25 patients with nodal metastases, 23 were true positives and 2 were false negatives, yielding a sensitivity of 92.0% (95% CI, 74.0–99.0%) and an NPV of 98.2% (111/113; 95% CI, 74.0–99.0%). No false negatives occurred in the 104 patients (76.5%) with bilateral SLN detection. | Combined-tracer SLN mapping is a feasible and clinically reliable strategy for nodal assessment. |
| SENTICOL II (2021) [9] | Multicenter, prospective, randomized | Compare morbidity related to SLN resection alone to SLN resection and PLND | FIGO 2009 stage IAI with LVSI, IA2, IB1, IIA1; all histologic types except neuroendocrine carcinoma | 105 SLN biopsy alone 101 SLN biopsy and PLND (87.4% had FIGO stage IB1) | Lymphatic complications were lower in the SLN group (31.4% vs. 51.5%), as were postoperative neurological symptoms (7.8% vs. 20.6%). Rates of significant lymphoedema were similar. | SLN biopsy was associated with a significantly reduced rate of lymphatic morbidity compared to systematic lymphadenectomy. |
| SENTIX/ENGOT-Cx2 (2024) [10] | Multicenter, prospective, single-arm | Assessed the oncological safety (recurrence rate) of SLN biopsy without further systematic lymphadenectomy | FIGO 2009 IA1 with LVSI to IB1 cervical cancer; tumor size <4 cm or <2 cm if fertility sparing management; all histologic types. Successful bilateral SLN detection and negativity on frozen section pathological | 647 underwent SLN ultrastaging | The 2-year recurrence rate was 6%. Sentinel lymph node biopsy achieved a 92.3% bilateral detection rate, identifying nodal involvement in over 56% of cases intraoperatively and over 90% after ultrastaging. | SLN biopsy alone demonstrated confirmed non-inferiority in recurrence rates compared to standard pelvic lymphadenectomy. |
2. Surgical Approach
2.1. Minimally Invasive vs. Open Surgery
2.2. Moving Toward Conservative Treatment
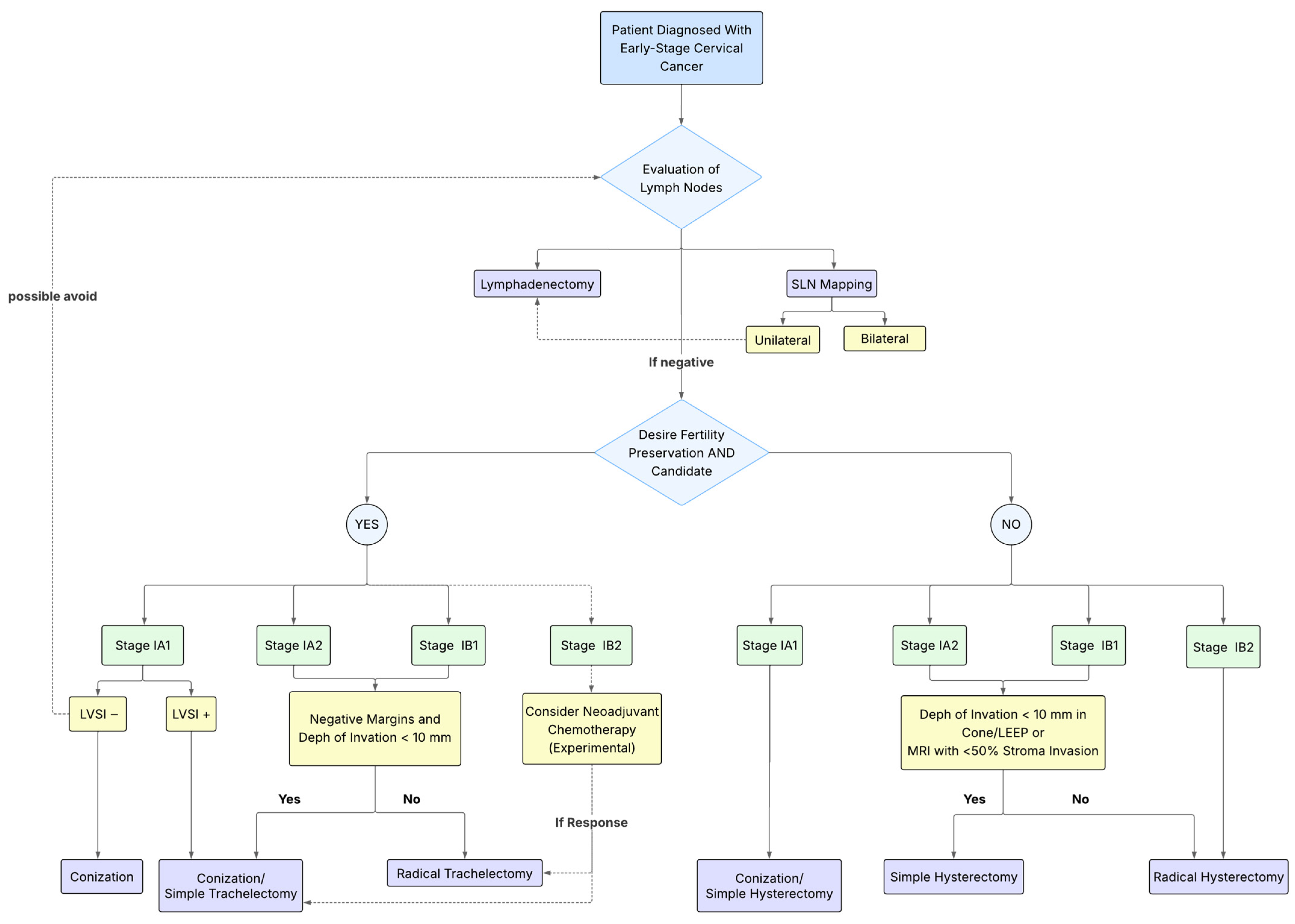
| FIGO 2018 Stage (Size) | Fertility Sparing | Non-Fertility Sparing | ||
|---|---|---|---|---|
| LVSI − | LVSI + | LVSI − | LVSI + | |
| Stage IA1 (≤3 mm) | Cone Biopsy */ Simple Trachelectomy & | Cone Biopsy */ Simple Trachelectomy & + SLN/Lymphadenectomy | Cone Biopsy/ Simple Hysterectomy (Type A) ^ | Simple Hysterectomy(Type A) ^/ Modified Radical Hysterectomy (Type B) & + SLN/Lymphadenectomy |
| Stage IA2 (>3–≤5 mm) | Cone Biopsy */ Simple Trachelectomy & + SLN/Lymphadenectomy | Cone Biopsy */ Simple Trachelectomy & + SLN/Lymphadenectomy | Simple Hysterectomy (Type A) ^ + SLN/Lymphadenectomy | Simple Hysterectomy (Type A) ^ + SLN/Lymphadenectomy |
| Stage IB1 (>5–≤2 cm) | Cone Biopsy */Simple Trachelectomy &/Radical Trachelectomy # + SLN/Lymphadenectomy | Cone Biopsy */Simple Trachelectomy &/Radical Trachelectomy # + SLN/Lymphadenectomy | Simple Hysterectomy (Type A) ^/Radical Hysterectomy (Type C) # + SLN/Lymphadenectomy | Simple Hysterectomy (Type A) ^/ Radical Hysterectomy (Type C) # + SLN/Lymphadenectomy |
| Stage IB2 (>2 – ≤4 cm) | Neoadjuvant CT + Cone Biopsy/Simple Trachelectomy/ Radical Trachelectomy + SLN/Lymphadenectomy (EXP) | Neoadjuvant CT + Cone Biopsy/Simple Trachelectomy/ Radical Trachelectomy + SLN/Lymphadenectomy (EXP) | Radical Hysterectomy (Type C) + SLN/Lymphadenectomy | Radical Hysterectomy (Type C) + SLN/Lymphadenectomy |
| Stage IIA1 (~≤4 cm) | --- | ---- | Radical Hysterectomy (Type C) | Radical Hysterectomy (Type C) + SLN/Lymphadenectomy |

3. Fertility-Sparing Treatment
4. What About the Nodes?
5. Conclusions
Author Contributions
Funding
Conflicts of Interest
Abbreviations
| FIGO | International Federation of Gynecology and Obstetrics |
| MIS | Minimally Invasive Surgery |
| SLN | Sentinel Lymph Node |
| CTCAE | Common Terminology Criteria for Adverse Events |
| QOL | Quality of life |
| NCDB | National Cancer Database |
| SEER | Surveillance, Epidemiology, and End Results |
| LEEP | Loop Electrosurgical Excision Procedure |
| NCCN | National Comprehensive Cancer Network |
| LVSI | Lymphovascular Space Invasion |
| MRI | Magnetic Resonance Imaging |
| PLND | Pelvic Lymph Node Dissection |
References
- Bray, F.; Laversanne, M.; Sung, H.; Ferlay, J.; Siegel, R.L.; Soerjomataram, I.; Jemal, A. Global cancer statistics 2022: GLOBOCAN estimates of incidence and mortality worldwide for 36 cancers in 185 countries. CA Cancer J. Clin. 2024, 74, 229–263. [Google Scholar] [CrossRef] [PubMed]
- Cervical Cancer Statistics. Available online: https://www.cancer.org/ (accessed on 10 June 2025).
- Ramirez, P.T.; Frumovitz, M.; Pareja, R.; Lopez, A.; Vieira, M.; Ribeiro, M.; Buda, A.; Yan, X.; Shuzhong, Y.; Chetty, N.; et al. Minimally Invasive versus Abdominal Radical Hysterectomy for Cervical Cancer. N. Engl. J. Med. 2018, 379, 1895–1904. [Google Scholar] [CrossRef] [PubMed]
- Schmeler, K.M.; Pareja, R.; Blanco, A.L.; Fregnani, J.H.; Lopes, A.; Perrotta, M.; Tsunoda, A.T.; Cantú-De-León, D.F.; Ramondetta, L.M.; Manchana, T.; et al. ConCerv: A prospective trial of conservative surgery for low-risk early-stage cervical cancer. Int. J. Gynecol. Cancer 2021, 31, 1317–1325. [Google Scholar] [CrossRef]
- Carneiro, V.C.G.; Batista, T.P.; Andrade, M.R.; Barros, A.V.; Câmara, L.H.L.D.; Ramalho, N.M.; Lucena, M.A.; Fontão, D.F.S.; Tancredi, R.; Júnior, T.C.S.; et al. Proof-of-concept randomized phase II non-inferiority trial of simple versus type B2 hysterectomy in early-stage cervical cancer ≤2 cm (LESSER). Int. J. Gynecol. Cancer 2023, 33, 498–503. [Google Scholar] [CrossRef] [PubMed]
- Plante, M.; Kwon, J.S.; Ferguson, S.; Samouëlian, V.; Ferron, G.; Maulard, A.; de Kroon, C.; Van Driel, W.; Tidy, J.; Williamson, K.; et al. Simple versus Radical Hysterectomy in Women with Low-Risk Cervical Cancer. N. Engl. J. Med. 2024, 390, 819–829. [Google Scholar] [CrossRef]
- Carter, J.; Huang, H.Q.; Monk, B.J.; Kim, Y.-B.; Kim, M.-H.; Stuckey, A.; Vicus, D.L.; Holman, L.L.; Fleury, A.C.; Pearson, J.M.; et al. Evaluation of physical function and quality of life before and after nonradical surgical therapy for stage IA1 and IA2-IB1 cervical cancer (GOG-0278). Gynecol. Oncol. 2025, 195, 50–58. [Google Scholar] [CrossRef]
- Lécuru, F.; Mathevet, P.; Querleu, D.; Leblanc, E.; Morice, P.; Daraï, E.; Marret, H.; Magaud, L.; Gillaizeau, F.; Chatellier, G.; et al. Bilateral Negative Sentinel Nodes Accurately Predict Absence of Lymph Node Metastasis in Early Cervical Cancer: Results of the SENTICOL Study. J. Clin. Oncol. 2011, 29, 1686–1691. [Google Scholar] [CrossRef] [PubMed]
- Mathevet, P.; Lécuru, F.; Uzan, C.; Boutitie, F.; Magaud, L.; Guyon, F.; Querleu, D.; Fourchotte, V.; Baron, M.; Bats, A.-S.; et al. Sentinel lymph node biopsy and morbidity outcomes in early cervical cancer: Results of a multicentre randomised trial (SENTICOL-2). Eur. J. Cancer 2021, 148, 307–315. [Google Scholar] [CrossRef] [PubMed]
- Cibula, D.; Marnitz, S.; Klat, J.; Jarkovsky, J.; Di Martino, G.; Van Lonkhuijzen, L.; Zapardiel, I.; Zikan, M.; Sanchez, O.A.; Raspagliesi, F.; et al. Survival of patients with early-stage cervical cancer after sentinel lymph node biopsy without systematic pelvic lymphadenectomy: Primary endpoint outcome of the SENTIX prospective, single-arm, international trial (CEEGOG CX-01; ENGOT-CX2). Gynecol. Oncol. 2024, 190, S15. [Google Scholar] [CrossRef]
- Monk, B.J.; Tan, D.S.P.; Chagüi, J.D.H.; Takyar, J.; Paskow, M.J.; Nunes, A.T.; Pujade-Lauraine, E. Proportions and incidence of locally advanced cervical cancer: A global systematic literature review. Int. J. Gynecol. Cancer 2022, 32, 1531–1539. [Google Scholar] [CrossRef] [PubMed]
- Cibula, D.; Raspollini, M.R.; Planchamp, F.; Centeno, C.; Chargari, C.; Felix, A.; Fischerová, D.; Jahnn-Kuch, D.; Joly, F.; Kohler, C.; et al. ESGO/ESTRO/ESP Guidelines for the management of patients with cervical cancer—Update 2023. Radiother. Oncol. 2023, 184, 109682. [Google Scholar] [CrossRef]
- National Comprehensive Cancer Network (NCCN). NCCN Clinical Practice Guidelines in Oncology (NCCN Guidelines®): Cervical Cancer; Version 4.2025; NCCN: Plymouth Meeting, PA, USA, 2025. [Google Scholar]
- Steed, H.; Rosen, B.; Murphy, J.; Laframboise, S.; Depetrillo, D.; Covens, A. A comparison of laparascopic-assisted radical vaginal hysterectomy and radical abdominal hysterectomy in the treatment of cervical cancer. Gynecol. Oncol. 2004, 93, 588–593. [Google Scholar] [CrossRef]
- Jackson, K.S.; Das, N.; Naik, R.; Lopes, A.D.; Godfrey, K.A.; Hatem, M.H.; Monaghan, J.M. Laparoscopically assisted radical vaginal hysterectomy vs. radical abdominal hysterectomy for cervical cancer: A match controlled study. Gynecol. Oncol. 2004, 95, 655–661. [Google Scholar] [CrossRef]
- Wang, Y.-Z.; Deng, L.; Xu, H.-C.; Zhang, Y.; Liang, Z.-Q. Laparoscopy versus laparotomy for the management of early stage cervical cancer. BMC Cancer 2015, 15, 928. [Google Scholar] [CrossRef]
- Wang, W.; Chu, H.J.; Shang, C.L.; Gong, X.; Liu, T.Y.; Zhao, Y.H.; Huang, J.M.; Yao, S.Z. Long-Term Oncological Outcomes After Laparoscopic Versus Abdominal Radical Hysterectomy in Stage IA2 to IIA2 Cervical Cancer: A Matched Cohort Study. Int. J. Gynecol. Cancer 2016, 26, 1264–1273. [Google Scholar] [CrossRef]
- Sert, B.; Boggess, J.; Ahmad, S.; Jackson, A.; Stavitzski, N.; Dahl, A.; Holloway, R. Robot-assisted versus open radical hysterectomy: A multi-institutional experience for early-stage cervical cancer. Eur. J. Surg. Oncol. (EJSO) 2016, 42, 513–522. [Google Scholar] [CrossRef]
- Diver, E.; Hinchcliff, E.; Gockley, A.; Melamed, A.; Contrino, L.; Feldman, S.; Growdon, W. Minimally Invasive Radical Hysterectomy for Cervical Cancer is Associated With Reduced Morbidity and Similar Survival Outcomes Compared with Laparotomy. J. Minim. Invasive Gynecol. 2017, 24, 402–406. [Google Scholar] [CrossRef]
- Ramirez, P.T.; Robledo, K.P.; Frumovitz, M.; Pareja, R.; Ribeiro, R.; Lopez, A.; Yan, X.; Isla, D.; Moretti, R.; Bernardini, M.Q.; et al. LACC Trial: Final Analysis on Overall Survival Comparing Open Versus Minimally Invasive Radical Hysterectomy for Early-Stage Cervical Cancer. J. Clin. Oncol. 2024, 42, 2741–2746. [Google Scholar] [CrossRef]
- Obermair, A.; Asher, R.; Pareja, R.; Frumovitz, M.; Lopez, A.; Moretti-Marques, R.; Rendon, G.; Ribeiro, R.; Tsunoda, A.; Behan, V.; et al. Incidence of adverse events in minimally invasive vs open radical hysterectomy in early cervical cancer: Results of a randomized controlled trial. Am. J. Obstet. Gynecol. 2020, 222, 249.e1–249.e10. [Google Scholar] [CrossRef] [PubMed]
- Frumovitz, M.; Obermair, A.; Coleman, R.L.; Pareja, R.; Lopez, A.; Ribero, R.; Isla, D.; Rendon, G.; Bernardini, M.Q.; Buda, A.; et al. Quality of life in patients with cervical cancer after open versus minimally invasive radical hysterectomy (LACC): A secondary outcome of a multicentre, randomised, open-label, phase 3, non-inferiority trial. Lancet Oncol. 2020, 21, 851–860. [Google Scholar] [CrossRef]
- Melamed, A.; Margul, D.J.; Chen, L.; Keating, N.L.; del Carmen, M.G.; Yang, J.; Seagle, B.-L.L.; Alexander, A.; Barber, E.L.; Rice, L.W.; et al. Survival after Minimally Invasive Radical Hysterectomy for Early-Stage Cervical Cancer. N. Engl. J. Med. 2018, 379, 1905–1914. [Google Scholar] [CrossRef]
- Levin, G.; Ramirez, P.T.; Wright, J.D.; Slomovitz, B.M.; Hamilton, K.M.; Schneyer, R.J.; Barnajian, M.; Nasseri, Y.; Siedhoff, M.T.; Wright, K.N.; et al. Approach to radical hysterectomy for cervical cancer after the Laparoscopic Approach to Cervical Cancer trial and associated complications: A National Surgical Quality Improvement Program study. Am. J. Obstet. Gynecol. 2024, 232, 208.e1–208.e11. [Google Scholar] [CrossRef] [PubMed]
- Leitao, M.M.; Bixel, K.L.; Chase, D.M.; Quick, A.; McCormick, C.; Black, D.; Lim, P.C.; Eskander, R.N.; Gotlieb, W.H.; LoCoco, S.; et al. ROCC/GOG-3043: A randomized controlled trial of robotic versus open surgery for early-stage cervical cancer. Int. J. Gynecol. Cancer 2025, 101760, Online ahead of print. [Google Scholar] [CrossRef] [PubMed]
- Falconer, H.; Palsdottir, K.; Stalberg, K.; Dahm-Kähler, P.; Ottander, U.; Lundin, E.S.; Wijk, L.; Kimmig, R.; Jensen, P.T.; Zahl Eriksson, A.G.; et al. Robot-assisted approach to cervical cancer (RACC): An international multi-center, open-label randomized controlled trial. Int. J. Gynecol. Cancer Off. J. Int. Gynecol. Cancer Soc. 2019, 29, 1072–1076. [Google Scholar] [CrossRef]
- Schmeler, K.M.; Frumovitz, M.; Ramirez, P.T. Conservative management of early stage cervical cancer: Is there a role for less radical surgery? Gynecol. Oncol. 2011, 120, 321–325. [Google Scholar] [CrossRef]
- Kinney, W.K.; Hodge, D.O.; Egorshin, E.V.; Ballard, D.J.; Podratz, K.C. Identification of a Low-Risk Subset of Patients with Stage IB Invasive Squamous Cancer of the Cervix Possibly Suited to Less Radical Surgical Treatment. Gynecol. Oncol. 1995, 57, 3–6. [Google Scholar] [CrossRef]
- Covens, A.; Rosen, B.; Murphy, J.; Laframboise, S.; DePetrillo, A.D.; Lickrish, G.; Colgan, T.; Chapman, W.; Shaw, P. How important is removal of the parametrium at surgery for carcinoma of the cervix? Gynecol. Oncol. 2002, 84, 145–149. [Google Scholar] [CrossRef]
- Stegeman, M.; Louwen, M.; van der Velden, J.; ten Kate, F.J.W.; den Bakker, M.A.; Burger, C.W.; Ansink, A.C. The incidence of parametrial tumor involvement in select patients with early cervix cancer is too low to justify parametrectomy. Gynecol. Oncol. 2007, 105, 475–480. [Google Scholar] [CrossRef] [PubMed]
- Wright, J.D.; Grigsby, P.W.; Brooks, R.; Powell, M.A.; Gibb, R.K.; Gao, F.; Rader, J.S.; Mutch, D.G. Utility of parametrectomy for early stage cervical cancer treated with radical hysterectomy. Cancer 2007, 110, 1281–1286. [Google Scholar] [CrossRef]
- Frumovitz, M.; Sun, C.C.D.; Schmeler, K.M.; Deavers, M.T.; dos Reis, R.; Levenback, C.F.; Ramirez, P.T. Parametrial Involvement in Radical Hysterectomy Specimens for Women With Early-Stage Cervical Cancer. Obstet. Gynecol. 2009, 114, 93–99. [Google Scholar] [CrossRef] [PubMed]
- Ferguson, S.E.; Brotto, L.A.; Kwon, J.; Samouelian, V.; Ferron, G.; Maulard, A.; de Kroon, C.; Van Driel, W.; Tidy, J.; Williamson, K.; et al. Sexual Health and Quality of Life in Patients With Low-Risk Early-Stage Cervical Cancer: Results From GCIG/CCTG CX.5/SHAPE Trial Comparing Simple Versus Radical Hysterectomy. J. Clin. Oncol. 2025, 43, 167–179. [Google Scholar] [CrossRef]
- Covens, A.; Huang, H.; Kim, Y.-B.; Kim, M.-H.; DiSilvestro, P.; Vicus, D.; Holman, L.; Fleury, A.; Pearson, J.; Thawani, N.; et al. Evaluation of efficacy and fertility after non-radical surgical therapy (extra fascial hysterectomy or cone biopsy with pelvic lymphadenectomy) for stage IA1 (LVSI+) and IA2–IB1 (GOG-278) cervical cancer. Gynecol. Oncol. 2024, 190, S59–S60. [Google Scholar] [CrossRef]
- Bizzarri, N.; Querleu, D.; Ramirez, P.T.; Plante, M.; Giannarelli, D.; Falconer, H.; Abu-Rustum, N.R.; Cibula, D.; Martinez, A.; Laas, E.; et al. Minimally invasive simple hysterectomy in low-risk cervical cancer: A single-arm trial with stopping rules (ENGOT-cx23/MITO/LASH trial). Int. J. Gynecol. Cancer 2025, 35, 101818. [Google Scholar] [CrossRef]
- Morice, P.; Scambia, G.; Abu-Rustum, N.R.; Acien, M.; Arena, A.; Brucker, S.; Cheong, Y.; Collinet, P.; Fanfani, F.; Filippi, F.; et al. Fertility-sparing treatment and follow-up in patients with cervical cancer, ovarian cancer, and borderline ovarian tumours: Guidelines from ESGO, ESHRE, and ESGE. Lancet Oncol. 2024, 25, e602–e610. [Google Scholar] [CrossRef] [PubMed]
- Cui, R.R.; Chen, L.; Tergas, A.I.; Hou, J.Y.; St Clair, C.M.; Neugut, A.I.; Ananth, C.V.; Hershman, D.L.; Wright, J.D. Trends in Use and Survival Associated With Fertility-Sparing Trachelectomy for Young Women With Early-Stage Cervical Cancer. Obstet. Gynecol. 2018, 131, 1085–1094. [Google Scholar] [CrossRef] [PubMed]
- Morice, P.; Maulard, A.; Scherier, S.; Sanson, C.; Zarokian, J.; Zaccarini, F.; Espenel, S.; Pautier, P.; Leary, A.; Genestie, C.; et al. Oncologic results of fertility sparing surgery of cervical cancer: An updated systematic review. Gynecol. Oncol. 2022, 165, 169–183. [Google Scholar] [CrossRef]
- Salvo, G.; Ramirez, P.T.; Leitao, M.M.; Cibula, D.; Wu, X.; Falconer, H.; Persson, J.; Perrotta, M.; Mosgaard, B.J.; Kucukmetin, A.; et al. Open vs minimally invasive radical trachelectomy in early-stage cervical cancer: International Radical Trachelectomy Assessment Study. Am. J. Obstet. Gynecol. 2021, 226, 97.e1–97.e16. [Google Scholar] [CrossRef] [PubMed]
- Bentivegna, E.; Gouy, S.; Maulard, A.; Chargari, C.; Leary, A.; Morice, P. Oncological outcomes after fertility-sparing surgery for cervical cancer: A systematic review. Lancet Oncol. 2016, 17, e240–e253. [Google Scholar] [CrossRef]
- Wethington, S.L.; Sonoda, Y.; Park, K.J.; Alektiar, K.M.; Tew, W.P.; Chi, D.S.; Leitao, M.M., Jr.; Jewell, E.L.; Barakat, R.R.; Abu-Rustum, N.R. Expanding the indications for radical trachelectomy: A report on 29 patients with stage IB1 tumors measuring 2 to 4 centimeters. Int. J. Gynecol. Cancer 2013, 23, 1092–1098. [Google Scholar] [CrossRef]
- Li, J.; Wu, X.; Li, X.; Ju, X. Abdominal radical trachelectomy: Is it safe for IB1 cervical cancer with tumors ≥ 2 cm? Gynecol. Oncol. 2013, 131, 87–92. [Google Scholar] [CrossRef]
- Lintner, B.; Saso, S.; Tarnai, L.; Novak, Z.; Palfalvi, L.; Del Priore, G.; Smith, J.R.; Ungar, L. Use of Abdominal Radical Trachelectomy to Treat Cervical Cancer Greater Than 2 cm in Diameter. Int. J. Gynecol. Cancer 2013, 23, 1065–1070. [Google Scholar] [CrossRef]
- Burbano, J.; Heredia, F.; Sanabria, D.; Ardila, E.G.; Viveros-Carreño, D.; Rodriguez, J. Neoadjuvant chemotherapy prior to fertility-sparing surgery in cervical tumors larger than 2 cm: A systematic review on fertility and oncologic outcomes. Int. J. Gynecol. Cancer 2021, 31, 387–398. [Google Scholar] [CrossRef]
- Plante, M.; van Trommel, N.; Lheureux, S.; Oza, A.M.; Wang, L.; Sikorska, K.; Ferguson, S.E.; Han, K.; Amant, F. FIGO 2018 stage IB2 (2–4 cm) Cervical cancer treated with Neo-adjuvant chemotherapy followed by fertility Sparing Surgery (CONTESSA); Neo-Adjuvant Chemotherapy and Conservative Surgery in Cervical Cancer to Preserve Fertility (NEOCON-F). A PMHC, DGOG, GCIG/CCRN and multicenter study. Int. J. Gynecol. Cancer 2019, 29, 969–975. [Google Scholar] [CrossRef]
- Balaya, V.; Guani, B.; Morice, P.; Querleu, D.; Fourchotte, V.; Leblanc, E.; Daraï, E.; Baron, M.; Marret, H.; Levêque, J.; et al. Long-term oncological safety of sentinel lymph node biopsy in early-stage cervical cancer: A post-hoc analysis of SENTICOL I and SENTICOL II cohorts. Gynecol. Oncol. 2022, 164, 53–61. [Google Scholar] [CrossRef]
- Lecuru, F.R.; McCormack, M.; Hillemanns, P.; Anota, A.; Leitao, M.; Mathevet, P.; Zweemer, R.; Fujiwara, K.; Zanagnolo, V.; Eriksson, A.G.Z.; et al. SENTICOL III: An international validation study of sentinel node biopsy in early cervical cancer. A GINECO, ENGOT, GCIG and multicenter study. Int. J. Gynecol. Cancer 2019, 29, 829–834. [Google Scholar] [CrossRef] [PubMed]
Disclaimer/Publisher’s Note: The statements, opinions and data contained in all publications are solely those of the individual author(s) and contributor(s) and not of MDPI and/or the editor(s). MDPI and/or the editor(s) disclaim responsibility for any injury to people or property resulting from any ideas, methods, instructions or products referred to in the content. |
© 2025 by the authors. Licensee MDPI, Basel, Switzerland. This article is an open access article distributed under the terms and conditions of the Creative Commons Attribution (CC BY) license (https://creativecommons.org/licenses/by/4.0/).
Share and Cite
Santía, M.C.; Meschini, T.; Hsu, H.-C.; Mateo-Kubach, P.; Yates, E.M.; Kilowski, K.; Zand, B.; Pareja, R.; Ramirez, P.T. Current Updates on Surgical Management of Patients with Early-Stage Cervical Cancer. Cancers 2025, 17, 2259. https://doi.org/10.3390/cancers17132259
Santía MC, Meschini T, Hsu H-C, Mateo-Kubach P, Yates EM, Kilowski K, Zand B, Pareja R, Ramirez PT. Current Updates on Surgical Management of Patients with Early-Stage Cervical Cancer. Cancers. 2025; 17(13):2259. https://doi.org/10.3390/cancers17132259
Chicago/Turabian StyleSantía, María Clara, Tommaso Meschini, Heng-Cheng Hsu, Paula Mateo-Kubach, Elise M. Yates, Karolina Kilowski, Behrouz Zand, Rene Pareja, and Pedro T. Ramirez. 2025. "Current Updates on Surgical Management of Patients with Early-Stage Cervical Cancer" Cancers 17, no. 13: 2259. https://doi.org/10.3390/cancers17132259
APA StyleSantía, M. C., Meschini, T., Hsu, H.-C., Mateo-Kubach, P., Yates, E. M., Kilowski, K., Zand, B., Pareja, R., & Ramirez, P. T. (2025). Current Updates on Surgical Management of Patients with Early-Stage Cervical Cancer. Cancers, 17(13), 2259. https://doi.org/10.3390/cancers17132259

