Updates in the Management of Richter Transformation
Simple Summary
Abstract
1. Introduction
2. Pathogenesis
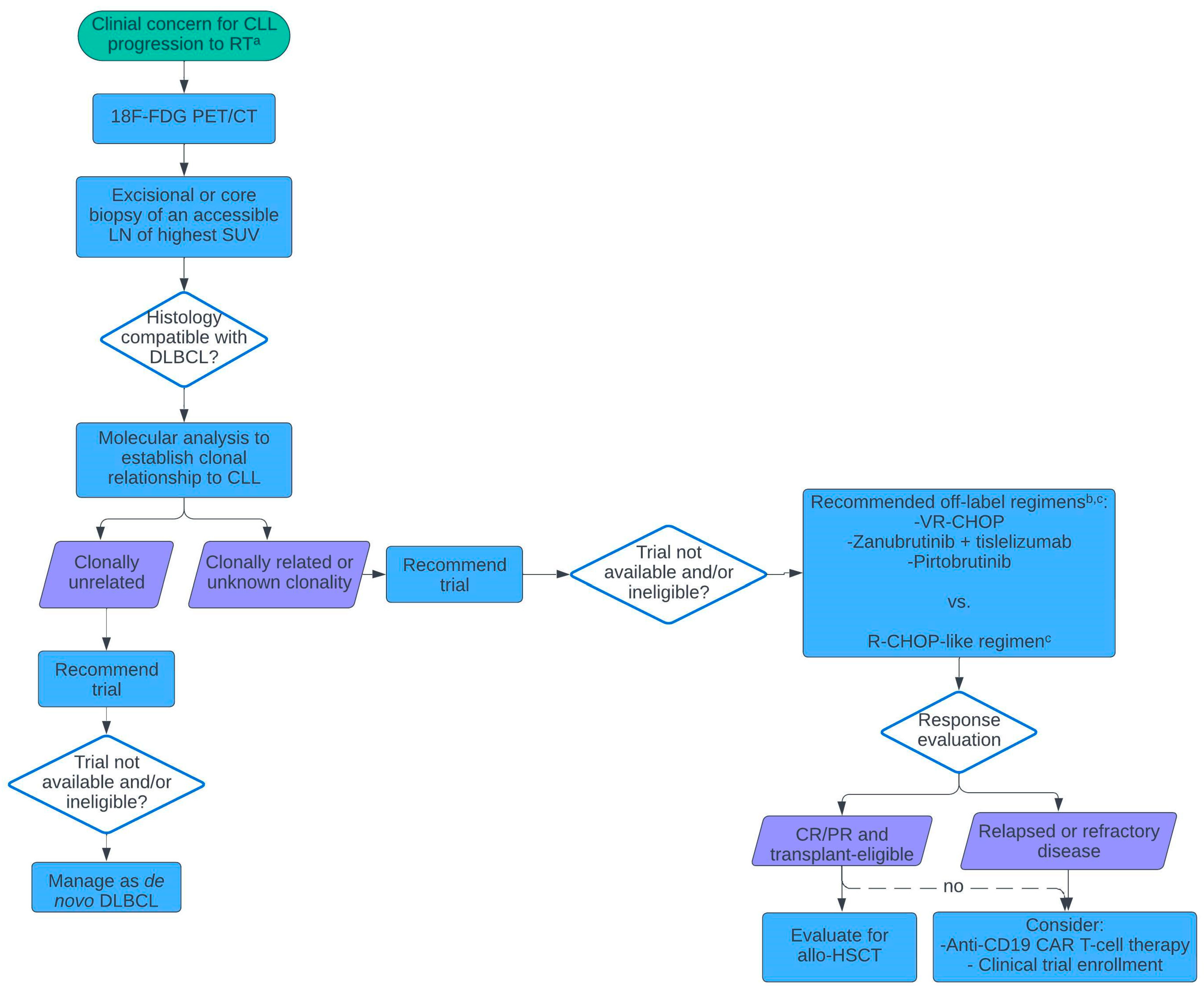
3. Diagnosis
3.1. Clinical Presentation
3.2. Diagnostic Tools
4. Survival Outcomes and Prognosis
5. Novel Strategies and Updates
5.1. Targeted Agents and Chemoimmunotherapy (Table 1)
5.1.1. BCL-2 Inhibition with and Without Chemoimmunotherapy
| Trial, Phase | Regimen(s) | Pts, N | Median Survival, Months | Response | Ref. | |||
|---|---|---|---|---|---|---|---|---|
| OS | PFS | ORR | CR | DoR, Months | ||||
| NCT01328626, I | VEN | 7 | NR | NR | 42.9% | 0.0% | NR | [24] |
| NCT03054896, II | VEN + DA-EPOCH-R | 26 | 19.6 | 10.1 | 61.5% | 50.0% | NR | [25] |
| NCT03054896, II | VR-CHOP | 25 | 19.5 | 7.2 | 68.0% | 48.0% | NR | [26] |
| ACE-CL-001, I/II | Acalabrutinib | 25 | NR | 3.2 | 40.0% | 8.0% | 6.2 | [27] |
| BGB-3111-AU-003, I/II | Zanubrutinib | 13 | 29.3 | 17.3 | 61.5% | 15.4% | 25.4 | [28] |
| BRUIN, I/II | Pirtobrutinib | 82 | 12.5 | 3.7 | 50.0% | 13% | 7.4 | [29] |
| BELLWAVE-001, I/II | Nemtabrutinib | 6 | NR | NR | 16.7% | 0.0% | NR | [30] |
5.1.2. Covalent BTK Inhibition with and Without Chemoimmunotherapy
Ibrutinib
Acalabrutinib
Zanubrutinib
5.1.3. Non-Covalent BTKis
Pirtobrutinib
Nemtabrutinib
5.1.4. Anti-CD79b Antibody Drug Conjugate and Chemoimmunotherapy
5.2. Combination Treatments with Immunotherapy (Table 2)
5.2.1. BTK Inhibition and Immunotherapy
| Trial, Phase | Regimen(s) | Pts, N | Median Survival, Months | Response | Ref. | |||
|---|---|---|---|---|---|---|---|---|
| OS | PFS | ORR | CR | DoR, Months | ||||
| NCT02420912, II | Nivolumab + Ibrutinib | 24 | 25 | NR | 50% | 33% | 15 | [47] |
| NCT04271956, II | Tislelizumab + Zanubrutinib | 59 | NR | 10 | 58.3% | 18.8% | NR | [48] |
| NCT04082897, II | Atezolizumab + Venetoclax + Obinutuzumab | 28 | 64.3 | 42.9 | 67.9% | 28.6% | NR | [49] |
5.2.2. BCL-2 Inhibition and Immunotherapy
5.3. Combination Treatment Using PI3K Inhibitors (Table 3)
5.3.1. PI3Ki with BCL-2is
| Trial, Phase | Regimen(s) | Pts, N | Median Survival, Months | Response | Ref. | |||
|---|---|---|---|---|---|---|---|---|
| OS | PFS | ORR | CR | DoR, Months | ||||
| NCT03534323, I/II | Duvelisib + VEN | 8 | NR | NR | 50.0% | 37.5% | NR | [51] |
| NCT03379051, I/II | Umbralisib + VEN + ublituximab | 5 | NR | 40.0% | 40.0% | NR | [52] | |
| NCT03884998, I | Copanlisib + nivolumab | 14 | NR | 2.0 | 33.3% | 16.7% | NR | [53] |
| NCT02332980, II | Pembrolizumab | 26 | NR | 2.6 | 23.1% | 7.7% | NR | [54] |
| Pembrolizumab + idelalisib or ibrutinib | 16 | NR | 7.6 | 62.5% | 25.0% | 4.5 | ||
5.3.2. PD-1 Inhibition with PI3Kis
5.4. Bispecific T-Cell Engagers (Table 4)
| Trial, Phase | Regimen(s) | Pts, N | Median Survival, Months | Response | Ref. | |||
|---|---|---|---|---|---|---|---|---|
| OS | PFS | ORR | CR | DoR, Months | ||||
| NCT04623541, I/II | Epcoritamab | 35 | NR | 12.8 | 50% | 35% | NR | [57] |
| NCT02500407, I/II | Mosunetuzumab | 20 | NR | NR | 40% | 20% | NR | [58] |
5.5. CAR T-Cell Therapy (Table 5)
| Trial, Phase | Regimen(s) | Pts, N | Median Survival, Months | Response | Ref. | |||
|---|---|---|---|---|---|---|---|---|
| OS | PFS | ORR | CR | DoR, Months | ||||
| STELLAR, II | Acalabrutinib + R-CHOP | Ongoing | [35] | |||||
| R-CHOP | ||||||||
| NCT05536349, II | Pirtobrutinib+ VEN + Obinutuzumab | Ongoing | [39] | |||||
| NCT04679012, II | Polatuzumab + DA-EPOCH-R | Ongoing | [43] | |||||
| NCT05025800, I/II | Evorpacept + Rituximab + Lenalidomide | Ongoing | [62] | |||||
| NCT03892044, I | Duvelisib + Nivolumab | Ongoing | [56] | |||||
| NCT05672173, II | Liso-cel + Nivolumab + Ibrutinib | Ongoing | [63] | |||||
| NCT05873712, II | Liso-cel + Zanubrutinib | Ongoing | [64] | |||||
5.6. Hematopoietic Stem Cell Transplantation
6. Other Novel Targeted Agents
6.1. DTRM-555
6.2. MK-2140 (Zilovertamab Vedotin)
7. Future Directions and Emerging Therapies
- PRT2527: PRT2527 is a selective and potent cyclin-dependent kinase 9 inhibitor that exhibits antiproliferative and proapoptotic activity in DLBCL, CLL, and mantle cell lymphoma (MCL) cell lines [82]. When combined with a BCL-2 or BTK inhibitor, its antineoplastic properties are potentiated in DLBCL cell line- and patient-derived xenograft models [82]. NCT05665530 is an actively recruiting phase I study that will investigate PRT2527 as a monotherapy and combined with zanubrutinib or venetoclax in R/R hematologic malignancies including RT [83].
- BGB-16673: A novel BTK-targeted protein degrader, BGB-16673 is under investigation for B-cell malignancies, including RT. By utilizing targeted protein degradation, this agent aims to overcome resistance mechanisms that commonly arise in patients with previous BTK inhibitor exposure [84].
- LP-118: A novel inhibitor targeting both BCL-2 and B-cell lymphoma extra-large (BCL-XL) proteins, designed to induce apoptosis in B-cell malignancies. Its mechanism is similar to that of venetoclax but has been optimized for greater efficacy, particularly in overcoming resistance observed with venetoclax treatment. Preclinical studies have demonstrated that LP-118 effectively induces cell death in venetoclax-resistant chronic lymphocytic leukemia (CLL) models, suggesting its potential utility in treating RT patients [85]. It is currently in clinical trial (NCT04771572).
- BGB-21447: another BCL-2 inhibitor, BGB-21447, is being studied specifically in mature B-cell malignancies, including RT (NCT05828589) [86].
- NX-1607: NX-1607, a first-in-class inhibitor of Casitas B-lineage Lymphoma B (CBL-B), works by enhancing immune cell activation. Early findings suggest that this immune-modulating approach may improve treatment efficacy in RT and other refractory lymphomas, especially when used in combination with standard therapies (NCT05107674) [87,88].
8. Conclusions
Author Contributions
Funding
Acknowledgments
Conflicts of Interest
References
- Polyatskin, I.L.; Artemyeva, A.S.; Krivolapov, Y.A. Revised WHO classification of tumors of hematopoietic and lymphoid tissues, 2017 (4th edition):lymphoid tumors. Arkhiv Patol. 2019, 81, 59–65. [Google Scholar] [CrossRef] [PubMed]
- Richter, M.N. Generalized Reticular Cell Sarcoma of Lymph Nodes Associated with Lymphatic Leukemia. Am. J. Pathol. 1928, 4, 285–292.7. [Google Scholar] [PubMed]
- Parikh, S.A.; Rabe, K.G.; Call, T.G.; Zent, C.S.; Habermann, T.M.; Ding, W.; Leis, J.F.; Schwager, S.M.; Hanson, C.A.; Macon, W.R.; et al. Diffuse large B-cell lymphoma (Richter syndrome) in patients with chronic lymphocytic leukaemia (CLL): A cohort study of newly diagnosed patients. Br. J. Haematol. 2013, 162, 774–782. [Google Scholar] [CrossRef] [PubMed]
- Rossi, D.; Gaidano, G. Richter syndrome: Molecular insights and clinical perspectives. Hematol. Oncol. 2009, 27, 1–10. [Google Scholar] [CrossRef] [PubMed]
- Al-Sawaf, O.; Robrecht, S.; Bahlo, J.; Fink, A.M.; Cramer, P.; v Tresckow, J.; Lange, E.; Kiehl, M.; Dreyling, M.; Ritgen, M.; et al. Richter transformation in chronic lymphocytic leukemia (CLL)—A pooled analysis of German CLL Study Group (GCLLSG) front line treatment trials. Leukemia 2021, 35, 169–176. [Google Scholar] [CrossRef] [PubMed]
- Chigrinova, E.; Rinaldi, A.; Kwee, I.; Rossi, D.; Rancoita, P.M.V.; Strefford, J.C.; Oscier, D.; Stamatopoulos, K.; Papadaki, T.; Berger, F.; et al. Two main genetic pathways lead to the transformation of chronic lymphocytic leukemia to Richter syndrome. Blood 2013, 122, 2673–2682. [Google Scholar] [CrossRef]
- Bockorny, B.; Codreanu, I.; Dasanu, C.A. Hodgkin lymphoma as Richter transformation in chronic lymphocytic leukaemia: A retrospective analysis of world literature. Br. J. Haematol. 2012, 156, 50–66. [Google Scholar] [CrossRef]
- Falchi, L.; Keating, M.J.; Marom, E.M.; Truong, M.T.; Schlette, E.J.; Sargent, R.L.; Trinh, L.; Wang, X.; Smith, S.C.; Jain, N.; et al. Correlation between FDG/PET, histology, characteristics, and survival in 332 patients with chronic lymphoid leukemia. Blood 2014, 123, 2783–2790. [Google Scholar] [CrossRef] [PubMed]
- Ben-Dali, Y.; Hleuhel, M.H.; da Cunha-Bang, C.; Brieghel, C.; Poulsen, C.B.; Clasen-Linde, E.; Bentzen, H.H.N.; Frederiksen, H.; Christiansen, I.; Nielsen, L.H.; et al. Richter’s transformation in patients with chronic lymphocytic leukaemia: A Nationwide Epidemiological Study. Leuk. Lymphoma 2020, 61, 1435–1444. [Google Scholar] [CrossRef] [PubMed]
- Rossi, D.; Spina, V.; Deambrogi, C.; Rasi, S.; Laurenti, L.; Stamatopoulos, K.; Arcaini, L.; Lucioni, M.; Rocque, G.B.; Xu-Monette, Z.Y.; et al. The genetics of Richter syndrome reveals disease heterogeneity and predicts survival after transformation. Blood 2011, 117, 3391–3401. [Google Scholar] [CrossRef]
- Ansell, S.M.; Li, C.-Y.; Lloyd, R.V.; Phyliky, R.L. Epstein-Barr virus infection in Richter’s transformation. Am. J. Hematol. 1999, 60, 99–104. [Google Scholar] [CrossRef]
- Rossi, D.; Spina, V.; Cerri, M.; Rasi, S.; Deambrogi, C.; De Paoli, L.; Laurenti, L.; Maffei, R.; Forconi, F.; Bertoni, F.; et al. Stereotyped B-Cell Receptor Is an Independent Risk Factor of Chronic Lymphocytic Leukemia Transformation to Richter Syndrome. Clin. Cancer Res. 2009, 15, 4415–4422. [Google Scholar] [CrossRef] [PubMed]
- Puente, X.S.; Pinyol, M.; Quesada, V.; Conde, L.; Ordóñez, G.R.; Villamor, N.; Escaramis, G.; Jares, P.; Beà, S.; González-Díaz, M.; et al. Whole-genome sequencing identifies recurrent mutations in chronic lymphocytic leukaemia. Nature 2011, 475, 101–105. [Google Scholar] [CrossRef]
- Fabbri, G.; Rasi, S.; Rossi, D.; Trifonov, V.; Khiabanian, H.; Ma, J.; Grunn, A.; Fangazio, M.; Capello, D.; Monti, S.; et al. Analysis of the chronic lymphocytic leukemia coding genome: Role of NOTCH1 mutational activation. J. Exp. Med. 2011, 208, 1389–1401. [Google Scholar] [CrossRef]
- Favini, C.; Talotta, D.; Almasri, M.; Andorno, A.; Rasi, S.; Adhinaveni, R.; Kogila, S.; Awikeh, B.; Schipani, M.; Boggione, P.; et al. Clonally unrelated Richter syndrome are truly de novo diffuse large B-cell lymphomas with a mutational profile reminiscent of clonally related Richter syndrome. Br. J. Haematol. 2022, 198, 1016–1022. [Google Scholar] [CrossRef] [PubMed]
- Kittai, A.S.; Huang, Y.; Beckwith, K.A.; Bhat, S.A.; Bond, D.A.; Byrd, J.C.; Goldstein, D.; Grever, M.R.; Miller, C.; Rogers, K.A.; et al. Patient characteristics that predict Richter’s transformation in patients with chronic lymphocytic leukemia treated with ibrutinib. Am. J. Hematol. 2023, 98, 56–65. [Google Scholar] [CrossRef]
- Wierda, W.G.; Brown, J.; Abramson, J.S.; Awan, F.; Bilgrami, S.F.; Bociek, G.; Brander, D.; Cortese, M.; Cripe, L.; Davis, R.S.; et al. Chronic Lymphocytic Leukemia/Small Lymphocytic Lymphoma, Version 2.2024, NCCN Clinical Practice Guidelines in Oncology. J. Natl. Compr. Cancer Netw. 2024, 22, 175–204. [Google Scholar] [CrossRef]
- Bruzzi, J.F.; Macapinlac, H.; Tsimberidou, A.M.; Truong, M.T.; Keating, M.J.; Marom, E.M.; Munden, R.F. Detection of Richter’s transformation of chronic lymphocytic leukemia by PET/CT. J. Nucl. Med. 2006, 47, 1267–1273. [Google Scholar] [PubMed]
- Mauro, F.R.; Chauvie, S.; Paoloni, F.; Biggi, A.; Cimino, G.; Rago, A.; Gentile, M.; Morabito, F.; Coscia, M.; Bello, M.; et al. Diagnostic and prognostic role of PET/CT in patients with chronic lymphocytic leukemia and progressive disease. Leukemia 2015, 29, 1360–1365. [Google Scholar] [CrossRef]
- Michallet, A.S.; Sesques, P.; Rabe, K.G.; Itti, E.; Tordot, J.; Tychyj-Pinel, C.; Baseggio, L.; Subtil, F.; Salles, G.; Dupuis, J.M.; et al. An 18F-FDG-PET maximum standardized uptake value > 10 represents a novel valid marker for discerning Richter’s Syndrome. Leuk. Lymphoma 2016, 57, 1474–1477. [Google Scholar] [CrossRef] [PubMed]
- Wang, Y.; Tschautscher, M.A.; Rabe, K.G.; Call, T.G.; Leis, J.F.; Kenderian, S.S.; Kay, N.E.; Muchtar, E.; Van Dyke, D.L.; Koehler, A.B.; et al. Clinical characteristics and outcomes of Richter transformation: Experience of 204 patients from a single center. Haematologica 2020, 105, 765–773. [Google Scholar] [CrossRef] [PubMed]
- Del Gaizo Moore, V.; Brown, J.R.; Certo, M.; Love, T.M.; Novina, C.D.; Letai, A. Chronic lymphocytic leukemia requires BCL2 to sequester prodeath BIM, explaining sensitivity to BCL2 antagonist ABT-737. J. Clin. Investig. 2007, 117, 112–121. [Google Scholar] [CrossRef]
- Souers, A.J.; Leverson, J.D.; Boghaert, E.R.; Ackler, S.L.; Catron, N.D.; Chen, J.; Dayton, B.D.; Ding, H.; Enschede, S.H.; Fairbrother, W.J.; et al. ABT-199, a potent and selective BCL-2 inhibitor, achieves antitumor activity while sparing platelets. Nat. Med. 2013, 19, 202–208. [Google Scholar] [CrossRef] [PubMed]
- Davids, M.S.; Roberts, A.W.; Seymour, J.F.; Pagel, J.M.; Kahl, B.S.; Wierda, W.G.; Puvvada, S.; Kipps, T.J.; Anderson, M.A.; Salem, A.H.; et al. Phase I First-in-Human Study of Venetoclax in Patients with Relapsed or Refractory Non-Hodgkin Lymphoma. J. Clin. Oncol. 2017, 35, 826–833. [Google Scholar] [CrossRef] [PubMed]
- Davids, M.S.; Rogers, K.A.; Tyekucheva, S.; Wang, Z.; Pazienza, S.; Renner, S.K.; Montegaard, J.; Ihuoma, U.; Lehmberg, T.Z.; Parry, E.M.; et al. Venetoclax plus dose-adjusted R-EPOCH for Richter syndrome. Blood 2022, 139, 686–689. [Google Scholar] [CrossRef]
- Davids, M.S.; Rogers, K.A.; Jain, N.; Tyekucheva, S.; Ren, Y.; Carey, C.; Montegaard, J.; Hajdenberg, M.; Ryan, C.E.; Merryman, R.; et al. Initial results of a multicenter phase 2 study of venetoclax in combination with R-CHOP (VR-CHOP) for patients with Richter Syndrome. Hematol. Oncol. 2023, 41, 466–468. [Google Scholar] [CrossRef]
- Eyre, T.A.; Schuh, A.; Wierda, W.G.; Brown, J.R.; Ghia, P.; Pagel, J.M.; Furman, R.R.; Cheung, J.; Hamdy, A.; Izumi, R.; et al. Acalabrutinib monotherapy for treatment of chronic lymphocytic leukaemia (ACE-CL-001): Analysis of the Richter transformation cohort of an open-label, single-arm, phase 1-2 study. Lancet Haematol. 2021, 8, e912–e921. [Google Scholar] [CrossRef] [PubMed]
- Tam, C.; Munoz, J.; Cull, G.; Opat, S.; Allewelt, H.; Zhang, X.; Stern, J.C.; Hilger, J.; By, K.; Cohen, A.; et al. Zanubrutinib, Alone and in Combination with Tislelizumab, for the Treatment of Richter Transformation of Chronic Lymphocytic Leukemia. Hemasphere 2023, 7, e870. [Google Scholar] [CrossRef]
- Wierda, W.G.; Shah, N.N.; Cheah, C.Y.; Lewis, D.; Hoffmann, M.S.; Coombs, C.C.; Lamanna, N.; Ma, S.; Jagadeesh, D.; Munir, T.; et al. Pirtobrutinib, a highly selective, non-covalent (reversible) BTK inhibitor in patients with B-cell malignancies: Analysis of the Richter transformation subgroup from the multicentre, open-label, phase 1/2 BRUIN study. Lancet Haematol. 2024, 11, e682–e692. [Google Scholar] [CrossRef] [PubMed]
- Woyach, J.; Stephens, D.M.; Flinn, I.W.; Bhat, S.A.; Savage, R.E.; Chai, F.; Eathiraj, S.; Granlund, L.; Szuszkiewicz, L.A.; Schwartz, B.; et al. Final Results of Phase 1, Dose Escalation Study Evaluating ARQ 531 in Patients with Relapsed or Refractory B-Cell Lymphoid Malignancies. Blood 2019, 134 (Suppl. S1), 4298. [Google Scholar] [CrossRef]
- Hampel, P.J.; Swaminathan, M.; Rogers, K.A.; Parry, E.M.; Burger, J.A.; Davids, M.S.; Ding, W.; Ferrajoli, A.; Hyak, J.M.; Jain, N.; et al. A multicenter study of venetoclax-based treatment for patients with Richter transformation of chronic lymphocytic leukemia. Blood Adv. 2024, 8, 2342–2350. [Google Scholar] [CrossRef] [PubMed]
- Mehra, S.; Nicholls, M.; Taylor, J. The Evolving Role of Bruton’s Tyrosine Kinase Inhibitors in B Cell Lymphomas. Int. J. Mol. Sci. 2024, 25, 7516. [Google Scholar] [CrossRef] [PubMed]
- Byrd, J.C.; Furman, R.R.; Coutre, S.E.; Flinn, I.W.; Burger, J.A.; Blum, K.A.; Grant, B.; Sharman, J.P.; Coleman, M.; Wierda, W.G.; et al. Targeting BTK with ibrutinib in relapsed chronic lymphocytic leukemia. N. Engl. J. Med. 2013, 369, 32–42. [Google Scholar] [CrossRef] [PubMed]
- Tsang, M.; Shanafelt, T.D.; Call, T.G.; Ding, W.; Chanan-Khan, A.; Leis, J.F.; Nowakowski, G.S.; Bowen, D.; Conte, M.; Schwager, S.M.; et al. The efficacy of ibrutinib in the treatment of Richter syndrome. Blood 2015, 125, 1676–1678. [Google Scholar] [CrossRef]
- Appleby, N.; Eyre, T.A.; Cabes, M.; Jackson, A.; Boucher, R.; Yates, F.; Fox, S.; Rawstron, A.; Hillmen, P.; Schuh, A. The STELLAR trial protocol: A prospective multicentre trial for Richter’s syndrome consisting of a randomised trial investigation CHOP-R with or without acalabrutinib for newly diagnosed RS and a single-arm platform study for evaluation of novel agents in relapsed disease. BMC Cancer 2019, 19, 471. [Google Scholar] [CrossRef]
- Reiff, S.D.; Mantel, R.; Smith, L.L.; Greene, J.T.; Muhowski, E.M.; Fabian, C.A.; Goettl, V.M.; Tran, M.; Harrington, B.K.; Rogers, K.A.; et al. The BTK Inhibitor ARQ 531 Targets Ibrutinib-Resistant CLL and Richter Transformation. Cancer Discov. 2018, 8, 1300–1315. [Google Scholar] [CrossRef]
- Naeem, A.; Utro, F.; Wang, Q.; Cha, J.; Vihinen, M.; Martindale, S.; Zhou, Y.; Ren, Y.; Tyekucheva, S.; Kim, A.S.; et al. Pirtobrutinib targets BTK C481S in ibrutinib-resistant CLL but second-site BTK mutations lead to resistance. Blood Adv. 2023, 7, 1929–1943. [Google Scholar] [CrossRef]
- Mouhssine, S.; Maher, N.; Matti, B.F.; Alwan, A.F.; Gaidano, G. Targeting BTK in B Cell Malignancies: From Mode of Action to Resistance Mechanisms. Int. J. Mol. Sci. 2024, 25, 3234. [Google Scholar] [CrossRef]
- Time-Limited Triplet Combination of Pirtobrutinib, Venetoclax, and Obinutuzumab for Patients with Treatment-Naïve Chronic Lymphocytic Leukemia (CLL) or Richter Transformation (RT): National Library of Medicine; [Updated 2024-10-29]. Available online: https://clinicaltrials.gov/study/NCT05536349?tab=results (accessed on 2 October 2024).
- Polivy (Polatuzumab vedotin-piiq) Highlights of Prescribing Information 2023 [Updated 4-2023; Cited 2024]. Available online: https://www.fda.gov/drugsatfda (accessed on 2 October 2024).
- Tilly, H.; Morschhauser, F.; Sehn, L.H.; Friedberg, J.W.; Trneny, M.; Sharman, J.P.; Herbaux, C.; Burke, J.M.; Matasar, M.; Rai, S.; et al. Polatuzumab Vedotin in Previously Untreated Diffuse Large B-Cell Lymphoma. N. Engl. J. Med. 2022, 386, 351–363. [Google Scholar] [CrossRef] [PubMed]
- Allan, J.N.; Bhavsar, E.B.; Vaisitti, T.; Sarno, V.; Liu, Y.; Arruga, F.; Joyce, M.; Schulz, M.; Deaglio, S.; Furman, R.R.; et al. CD79b Expression in Richter’s Transformation. Blood 2019, 134 (Suppl. S1), 4279. [Google Scholar] [CrossRef]
- Polatuzumab Vedotin in Combination with Chemotherapy in Subjects with Richter’s Transformation National Library of Medicine [Updated 2024-10-31; Cited 2024]. Available online: https://clinicaltrials.gov/study/NCT04679012 (accessed on 2 October 2024).
- He, R.; Ding, W.; Viswanatha, D.S.; Chen, D.; Shi, M.; Van Dyke, D.; Tian, S.; Dao, L.N.; Parikh, S.A.; Shanafelt, T.D.; et al. PD-1 Expression in Chronic Lymphocytic Leukemia/Small Lymphocytic Lymphoma (CLL/SLL) and Large B-cell Richter Transformation (DLBCL-RT): A Characteristic Feature of DLBCL-RT and Potential Surrogate Marker for Clonal Relatedness. Am. J. Surg. Pathol. 2018, 42, 843–854. [Google Scholar] [CrossRef]
- Ding, W.; LaPlant, B.R.; Call, T.G.; Parikh, S.A.; Leis, J.F.; He, R.; Shanafelt, T.D.; Sinha, S.; Le-Rademacher, J.; Feldman, A.L.; et al. Pembrolizumab in patients with CLL and Richter transformation or with relapsed CLL. Blood 2017, 129, 3419–3427. [Google Scholar] [CrossRef]
- Long, M.; Beckwith, K.; Do, P.; Mundy, B.L.; Gordon, A.; Lehman, A.M.; Maddocks, K.J.; Cheney, C.; Jones, J.A.; Flynn, J.M.; et al. Ibrutinib treatment improves T cell number and function in CLL patients. J. Clin. Investig. 2017, 127, 3052–3064. [Google Scholar] [CrossRef] [PubMed]
- Jain, N.; Senapati, J.; Thakral, B.; Ferrajoli, A.; Thompson, P.; Burger, J.; Basu, S.; Kadia, T.; Daver, N.; Borthakur, G.; et al. A phase 2 study of nivolumab combined with ibrutinib in patients with diffuse large B-cell Richter transformation of CLL. Blood Adv. 2022, 7, 1958–1966. [Google Scholar] [CrossRef]
- Al-Sawaf, O.; Ligtvoet, R.; Robrecht, S.; Stumpf, J.; Fink, A.-M.; Tausch, E.; Schneider, C.; Boettcher, S.; Mikusko, M.; Ritgen, M.; et al. Tislelizumab plus zanubrutinib for Richter transformation: The phase 2 RT1 trial. Nat. Med. 2023, 30, 240–248. [Google Scholar] [CrossRef] [PubMed]
- Tedeschi, A.; Frustaci, A.M.; Condoluci, A.; Coscia, M.; Chiarle, R.; Zinzani, P.L.; Motta, M.; Gaidano, G.; Quaresmini, G.; Scarfò, L.; et al. Atezolizumab, venetoclax, and obinutuzumab combination in Richter transformation diffuse large B-cell lymphoma (MOLTO): A multicentre, single-arm, phase 2 trial. Lancet Oncol. 2024, 25, 1298–1309. [Google Scholar] [CrossRef]
- Iannello, A.; Vitale, N.; Coma, S.; Arruga, F.; Chadburn, A.; Di Napoli, A.; Laudanna, C.; Allan, J.N.; Furman, R.R.; Pachter, J.A.; et al. Synergistic efficacy of the dual PI3K-delta/gamma inhibitor duvelisib with the Bcl-2 inhibitor venetoclax in Richter syndrome PDX models. Blood 2021, 137, 3378–3389. [Google Scholar] [CrossRef] [PubMed]
- Crombie, J.L.; Ryan, C.E.; Ren, Y.; Tyekucheva, S.; Carey, C.; Zou, A.; Normilus, S.; Montegaard, J.; Soumerai, J.D.; Bhandari, S. A Phase 2 Study of Duvelisib and Venetoclax in Patients with Relapsed or Refractory (R/R) Chronic Lymphocytic Leukemia (CLL) or Richter’s Syndrome (RS). Blood 2024, 144, 4628. [Google Scholar] [CrossRef]
- Hill, B.T.; Ma, S.; Zent, C.S.; Baran, A.M.; Wallace, D.S.; Advani, A.; Winter, A.; Winter, J.; Gordan, L.; Karmali, R.; et al. Response-adapted, time-limited venetoclax, umbralisib, and ublituximab for relapsed/refractory chronic lymphocytic leukemia. Blood Adv. 2024, 8, 378–387. [Google Scholar] [CrossRef]
- Shouse, G.; Popplewell, L.; Muir, A.; Siddiqi, T.; Zain, J.; Herrera, A.F.; Danilova, O.; Spurgeon, S.E.; Wang, L.; Kittai, A.S. Final Update of Safety, Efficacy and T-Cell Predictive Biomarkers from a Phase I Trial of Copanlisib+ Nivolumab in Patients with Richter’s Transformation (RT) or Transformed Non-Hodgkin Lymphoma (tNHL). Blood 2024, 144, 4484. [Google Scholar] [CrossRef]
- Wang, Y.; LaPlant, B.R.; Parikh, S.A.; Leis, J.F.; Call, T.G.; Shanafelt, T.D.; He, R.; Micallef, I.N.; Nowakowski, G.S.; Habermann, T.M.; et al. Efficacy of pembrolizumab monotherapy and in combination with BCR inhibitors for Richter transformation of chronic lymphocytic leukemia (CLL). J. Clin. Oncol. 2024, 42, 7050. [Google Scholar] [CrossRef]
- Isoyama, S.; Mori, S.; Sugiyama, D.; Kojima, Y.; Tada, Y.; Shitara, K.; Hinohara, K.; Dan, S.; Nishikawa, H. Cancer immunotherapy with PI3K and PD-1 dual-blockade via optimal modulation of T cell activation signal. J. Immunother. Cancer 2021, 9, e002279. [Google Scholar] [CrossRef] [PubMed]
- Duvelisib and Nivolumab in Treating Patients with Richter Syndrome or Transformed Follicular Lymphoma [Updated 2024-05-02]. Available online: https://www.clinicaltrials.gov/study/NCT03892044 (accessed on 10 October 2024).
- Kater, A.P.; Janssens, A.; Eradat, H.; Offner, F.; Sandoval-Sus, J.D.; Shadman, M.; Poulsen, C.B.; Christensen, J.H.; Thompson, M.C.; Rios, M.; et al. CLL-280 Epcoritamab Induces Deep Responses in Patients with Richter Transformation (RT): Primary Results from the EPCORE CLL-1 Trial. Clin. Lymphoma Myeloma Leuk. 2024, 24, S350–S351. [Google Scholar] [CrossRef]
- Cheah, C.Y.; Assouline, S.; Baker, R.; Bartlett, N.L.; El-Sharkawi, D.; Giri, P.; Ku, M.; Schuster, S.J.; Matasar, M.; Radford, J.; et al. Mosunetuzumab Monotherapy Demonstrates Activity and a Manageable Safety Profile in Patients with Relapsed or Refractory Richter’s Transformation. Blood 2023, 142 (Suppl. S1), 614. [Google Scholar] [CrossRef]
- Abramson, J.S.; Palomba, M.L.; Gordon, L.I.; Lunning, M.; Wang, M.; Arnason, J.; Purev, E.; Maloney, D.G.; Andreadis, C.; Sehgal, A.; et al. Two-year follow-up of lisocabtagene maraleucel in relapsed or refractory large B-cell lymphoma in TRANSCEND NHL 001. Blood 2024, 143, 404–416. [Google Scholar] [CrossRef]
- Neelapu, S.S.; Locke, F.L.; Bartlett, N.L.; Lekakis, L.J.; Miklos, D.B.; Jacobson, C.A.; Braunschweig, I.; Oluwole, O.O.; Siddiqi, T.; Lin, Y.; et al. Axicabtagene Ciloleucel CAR T-Cell Therapy in Refractory Large B-Cell Lymphoma. N. Engl. J. Med. 2017, 377, 2531–2544. [Google Scholar] [CrossRef]
- Schuster, S.J.; Bishop, M.R.; Tam, C.S.; Waller, E.K.; Borchmann, P.; McGuirk, J.P.; Jager, U.; Jaglowski, S.; Andreadis, C.; Westin, J.R.; et al. Tisagenlecleucel in Adult Relapsed or Refractory Diffuse Large B-Cell Lymphoma. N. Engl. J. Med. 2019, 380, 45–56. [Google Scholar] [CrossRef] [PubMed]
- Strati, P.; Feng, L.; Chihara, D.; Westin, J.; Ahmed, S.; Fayad, L.; Henderson, J.; Davidson, J.; McChesney, E.; Nastoupil, L.; et al. Abstract CT037: A phase I investigator-initiated trial of evorpacept (ALX148), lenalidomide and rituximab for patients with relapsed or refractory B-cell non-Hodgkin lymphoma. Cancer Res. 2024, 84 (Suppl. S7), CT037. [Google Scholar] [CrossRef]
- Lisocabtagene Maraleucel, Nivolumab and Ibrutinib for the Treatment of Richter’s Transformation National Cancer Institute. Available online: http://www.cancer.gov/research/participate/clinical-trials-search/v?id=NCI-2022-10247 (accessed on 10 October 2024).
- Zanubrutinib and Lisocabtagene Maraleucel for the Treatment of Recurrent or Refractory Richter’s Syndrome National Cancer Institute. Available online: https://www.cancer.gov/research/participate/clinical-trials-search/v?id=NCI-2023-03669 (accessed on 10 October 2024).
- Kittai, A.S.; Bond, D.; Huang, Y.; Bhat, S.A.; Blyth, E.; Byrd, J.C.; Chavez, J.C.; Davids, M.S.; Dela Cruz, J.P.; Dowling, M.R.; et al. Anti-CD19 Chimeric Antigen Receptor T-Cell Therapy for Richter Transformation: An International, Multicenter, Retrospective Study. J. Clin. Oncol. 2024, 42, 2071–2079. [Google Scholar] [CrossRef]
- Benjamini, O.; Fried, S.; Shouval, R.; Flynn, J.R.; Beyar-Katz, O.; Leslie, L.A.; Zucherman, T.; Yerushalmi, R.; Shem-Tov, N.; Palomba, M.L.; et al. Anti-CD19 chimeric antigen receptor T-cell therapy has less efficacy in Richter transformation than in de novo large B-cell lymphoma and transformed low-grade B-cell lymphoma. Haematologica 2024, 109, 3566–3577. [Google Scholar] [CrossRef]
- Beyar-Katz, O.; Benjamini, O.; Delgado, J.; Ruella, M.; Ram, R.; Grisariu, S.; Visentin, A.; Vandenberghe, E.; Gentile, M.; Avigdor, A.; et al. CD19 CAR-T Cell Therapy Is Effective in Richter Transformation: A Multicenter Retrospective Analysis By the European Research Initiative on Chronic Lymphocytic Leukemia. Blood 2024, 144, 4504. [Google Scholar] [CrossRef]
- Puckrin, R.; Owen, C.; Fontaine, A.; Peters, A.; Stewart, D.; Shafey, M. Allogeneic hematopoietic cell transplantation for Richter transformation of chronic lymphocytic leukemia: An intention-to-transplant analysis. Bone Marrow Transplant. 2023, 58, 817–819. [Google Scholar] [CrossRef]
- Kim, H.T.; Baker, P.O.; Parry, E.; Davids, M.; Alyea, E.P.; Ho, V.T.; Cutler, C.; Koreth, J.; Gooptu, M.; Romee, R.; et al. Allogeneic hematopoietic cell transplantation outcomes in patients with Richter’s transformation. Haematologica 2021, 106, 12. [Google Scholar] [CrossRef]
- Herrera, A.F.; Ahn, K.W.; Litovich, C.; Chen, Y.; Assal, A.; Bashir, Q.; Bayer, R.-L.; Coleman, M.; DeFilipp, Z.; Farhadfar, N.; et al. Autologous and allogeneic hematopoietic cell transplantation for diffuse large B-cell lymphoma–type Richter syndrome. Blood Adv. 2021, 5, 3528–3539. [Google Scholar] [CrossRef]
- Cwynarski, K.; Biezen, A.v.; Wreede, L.d.; Stilgenbauer, S.; Bunjes, D.; Metzner, B.; Koza, V.; Mohty, M.; Remes, K.; Russell, N.; et al. Autologous and Allogeneic Stem-Cell Transplantation for Transformed Chronic Lymphocytic Leukemia (Richter’s Syndrome): A Retrospective Analysis from the Chronic Lymphocytic Leukemia Subcommittee of the Chronic Leukemia Working Party and Lymphoma Working Party of the European Group for Blood and Marrow Transplantation. J. Clin. Oncol. 2012, 30, 2211–2217. [Google Scholar] [CrossRef]
- He, W. Pharmaceutical Compositions and Their Use for Treatment of Cancer and Autoimmune Diseases. U.S. Patent 9,717,745 B2, 1 August 2017. Available online: https://Patentimages.storage.googleapis.com/82/13/cf/2b2529e14277b1/US9717745.pdf (accessed on 10 October 2024).
- Ezell, S.A.; Mayo, M.; Bihani, T.; Tepsuporn, S.; Wang, S.; Passino, M.; Grosskurth, S.E.; Collins, M.; Parmentier, J.; Reimer, C.; et al. Synergistic induction of apoptosis by combination of BTK and dual mTORC1/2 inhibitors in diffuse large B cell lymphoma. Oncotarget 2014, 5, 4990–5001. [Google Scholar] [CrossRef] [PubMed][Green Version]
- Huntington, S.F.; Schuster, S.J.; Ding, W.; Koehler, A.B.; Brander, D.M.; Rosenthal, A.C.; Leis, J.F.; Tun, H.W.; Moustafa, M.A.; Iqbal, M.; et al. DTRMWXHS-12, a novel Bruton tyrosine kinase inhibitor, in combination with everolimus and pomalidomide in patients with relapsed/refractory lymphomas: An open-label, multicenter, phase 1a/1b study. Am. J. Hematol. 2023, 98, 739–749. [Google Scholar] [CrossRef] [PubMed]
- Study of a Triple Combination Therapy, DTRM-555, in Patients with R/R CLL or R/R Non-Hodgkin’s Lymphomas: National Cancer Institute. Available online: https://www.cancer.gov/research/participate/clinical-trials-search/v?id=NCI-2020-06318&r=1 (accessed on 10 October 2024).
- Mao, Y.; Xu, L.; Wang, J.; Zhang, L.; Hou, N.; Xu, J.; Wang, L.; Yang, S.; Chen, Y.; Xiong, L.; et al. ROR1 associates unfavorable prognosis and promotes lymphoma growth in DLBCL by affecting PI3K/Akt/mTOR signaling pathway. Biofactors 2019, 45, 416–426. [Google Scholar] [CrossRef]
- Wang, M.L.; Barrientos, J.C.; Furman, R.R.; Mei, M.; Barr, P.M.; Choi, M.Y.; de Vos, S.; Kallam, A.; Patel, K.; Kipps, T.J.; et al. Zilovertamab Vedotin Targeting of ROR1 as Therapy for Lymphoid Cancers. NEJM Evid. 2022, 1, EVIDoa2100001. [Google Scholar] [CrossRef] [PubMed]
- Cui, B.; Ghia, E.M.; Chen, L.; Rassenti, L.Z.; DeBoever, C.; Widhopf, G.F., II; Yu, J.; Neuberg, D.S.; Wierda, W.G.; Rai, K.R.; et al. High-level ROR1 associates with accelerated disease progression in chronic lymphocytic leukemia. Blood 2016, 128, 2931–2940. [Google Scholar] [CrossRef] [PubMed]
- Spurgeon, S.; Mei, M.; Barr, P.M.; Barrientos, J.; de Vos, S.; Furman, R.; Patel, K.; Thompson, P.; Choi, M.Y.; Kallam, A.; et al. P1200: Zilovertamab Vedotin (Mk-2140) in Relapsed or Refractory (R/R) Non-Hodgkin Lymphoma (Nhl): Updated Results from the Phase 1 Waveline-001 Study. HemaSphere 2023, 7, e54506b54502. [Google Scholar] [CrossRef]
- LLC, M.S.D. A Study of Zilovertamab Vedotin (MK-2140) as Monotherapy and in Combination in Participants with Aggressive and Indolent B-Cell Malignancies (MK-2140-006) clinicaltrials.gov [Updated 11-25-2024]. Available online: https://www.clinicaltrials.gov/study/NCT05458297 (accessed on 11 October 2024).
- Zinzani, P.L.; Mayer, J.; Benjamini, O.; Berkovits, A.; Glimelius, I.; Stevens, D.A.; Chaudhry, A.; Demir, A.M.; Sanz, R.G.; Kim, W.S.; et al. waveLINE-006: A phase 2 study of the safety and efficacy of zilovertamab vedotin as monotherapy or in combination in patients (pts) with aggressive and indolent B-cell malignancies. J. Clin. Oncol. 2023, 41, TPS7595. [Google Scholar] [CrossRef]
- Fultang, N.; Schwab, A.M.; McAneny-Droz, S.; Heiser, D.; Scherle, P.; Bhagwat, N. Abstract 5966: PRT2527, a novel highly selective cyclin-dependent kinase 9 (CDK9) inhibitor, has potent antitumor activity in combination with BTK and BCL2 inhibition in various lymphoid malignancies. Cancer Res. 2024, 84 (Suppl. S6), 5966. [Google Scholar] [CrossRef]
- A Study of PRT2527 as Monotherapy and in Combination with Zanubrutinib or Venetoclax in Participants with R/R Hematologic Malignancies clinicaltrials.gov [Updated 8-22-2024]. Available online: https://www.clinicaltrials.gov/study/NCT05665530 (accessed on 11 October 2024).
- Seymour, J.F.; Cheah, C.Y.; Parrondo, R.; Thompson, M.C.; Stevens, D.A.; Lasica, M.; Wang, M.L.; Kumar, A.; Trotman, J.; Alwan, M.; et al. First Results from a Phase 1, First-in-Human Study of the Bruton’s Tyrosine Kinase (BTK) Degrader Bgb-16673 in Patients (Pts) with Relapsed or Refractory (R/R) B-Cell Malignancies (BGB-16673-101). Blood 2023, 142 (Suppl. S1), 4401. [Google Scholar] [CrossRef]
- Ravikrishnan, J.; Diaz-Rohena, D.Y.; Muhowski, E.; Mo, X.; Lai, T.-H.; Misra, S.; Williams, C.D.; Sanchez, J.; Mitchell, A.; Satpati, S.; et al. LP-118 is a novel B-cell lymphoma 2 / extra-large inhibitor that demonstrates efficacy in models of venetoclax-resistant chronic lymphocytic leukemia. Haematologica, 2024; early view. [Google Scholar] [CrossRef] [PubMed]
- A Study of BGB-21447, a Bcl-2 Inhibitor, in Mature B-Cell Malignancies clinicalresearch.com. Available online: https://www.clinicalresearch.com/find-trials/Study/NCT05828589 (accessed on 11 October 2024).
- Sharp, A.; Williams, A.; Blagden, S.; Plummer, R.; Hochhauser, D.; Krebs, M.G.; Pacey, S.; Evans, J.; Whelan, S.; Nandakumar, S.; et al. PB2099: A First-in-Human Phase 1 Trial of Nx-1607, A First-in-Class Oral Cbl-B Inhibitor, in Patients with Advanced Malignancies Including Richter Transformation Dlbcl. HemaSphere 2022, 6, 1970–1971. [Google Scholar] [CrossRef]
- Collins, G.P.; Townsend, W.; Abdulgawad, A.; Namburi, S.; Williams, A.; DosReis, A.F.P.; Krebs, M.G.; Evans, J.; Blagden, S.P.; Plummer, R.; et al. A First-in-Human Phase 1 Trial of NX-1607, a First-in-Class Oral CBL-B Inhibitor, in Patients with Advanced Malignancies Including DLBCL. Blood 2023, 142 (Suppl. S1), 3093. [Google Scholar] [CrossRef]

Disclaimer/Publisher’s Note: The statements, opinions and data contained in all publications are solely those of the individual author(s) and contributor(s) and not of MDPI and/or the editor(s). MDPI and/or the editor(s) disclaim responsibility for any injury to people or property resulting from any ideas, methods, instructions or products referred to in the content. |
© 2024 by the authors. Licensee MDPI, Basel, Switzerland. This article is an open access article distributed under the terms and conditions of the Creative Commons Attribution (CC BY) license (https://creativecommons.org/licenses/by/4.0/).
Share and Cite
Rippel, N.; Sheppard, R.; Kittai, A.S. Updates in the Management of Richter Transformation. Cancers 2025, 17, 95. https://doi.org/10.3390/cancers17010095
Rippel N, Sheppard R, Kittai AS. Updates in the Management of Richter Transformation. Cancers. 2025; 17(1):95. https://doi.org/10.3390/cancers17010095
Chicago/Turabian StyleRippel, Noa, Richard Sheppard, and Adam S. Kittai. 2025. "Updates in the Management of Richter Transformation" Cancers 17, no. 1: 95. https://doi.org/10.3390/cancers17010095
APA StyleRippel, N., Sheppard, R., & Kittai, A. S. (2025). Updates in the Management of Richter Transformation. Cancers, 17(1), 95. https://doi.org/10.3390/cancers17010095

