Casein Kinase 2 Inhibitor, CX-4945, Induces Apoptosis and Restores Blood-Brain Barrier Homeostasis in In Vitro and In Vivo Models of Glioblastoma
Simple Summary
Abstract
1. Introduction
2. Materials and Methods
2.1. Materials
2.2. In Vitro Study
2.2.1. Cell Cultures
2.2.2. Cell Treatments
2.2.3. Cell Viability Assay (MTT Assay)
2.2.4. Experimental Design
- —
- NHA cells were maintained with basal medium (AGM);
- —
- U-87, U-138, and A-172 cells were maintained with basal medium (MEM);
- —
- NHA, U-87, U-138, and A-172 cells were treated with CX-4945 1 μM for 24 h;
- —
- NHA, U-87, U-138, and A-172 cells were treated with CX-4945 5 μM for 24 h;
- —
- NHA, U-87, U-138, and A-172 cells were treated with CX-4945 10 μM for 24 h;
- —
- NHA, U-87, U-138, and A-172 cells were treated with CX-4945 15 μM for 24 h.
- —
- hCMEC/D3 cells were maintained with basal medium (DMEM);
- —
- hCMEC/D3 cells were treated with LPS 10 μg/mL for 24 h;
- —
- hCMEC/D3 cells were treated with LPS 10 μg/mL for 24 h and then with CX-4945 5 μM for other 24 h;
- —
- hCMEC/D3 cells were treated with LPS 10 μg/mL for 24 h and then with CX-4945 10 μM for other 24 h;
- —
- hCMEC/D3 cells were treated with LPS 10 μg/mL for 24 h and then with CX-4945 15 μM for other 24 h.
2.2.5. Colony Formation Assay in U-87 Cells
2.2.6. Western Blot Analysis for Inflammation, Oxidative Stress, Apoptosis, and Angiogenesis Evaluation
2.2.7. Measurement of Oxidative Product Levels in GBM Cells
2.2.8. Immunofluorescence of BDNF and GDNF on U-87 Cells, ZO-1 and Occludin on hCMEC/D3 Cells
2.3. In Vivo Study
2.3.1. Animals
2.3.2. Xenograft Model of GBM
- -
- Control group (GBM): the animal received only oral administration of saline solution (n = 18);
- -
- GBM + CX-4945 (50 mg/kg): the animal with GBM received administration of CX-4945 at a dose of 50 mg/kg for two weeks (n = 18);
- -
- GBM + CX-4945 (100 mg/kg): the animal with GBM received administration of CX-4945 at a dose of 100 mg/kg for two weeks (n = 18).
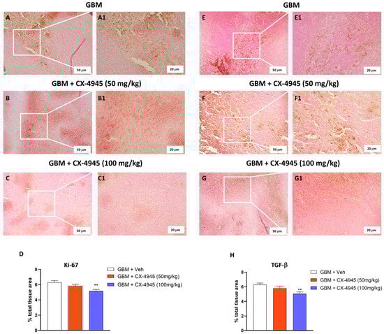
2.3.3. Histological Evaluation
2.3.4. Immunohistochemistry Analysis for Ki67 and TGF-β Proliferation Markers
2.4. Statistical Analysis
3. Results
3.1. In Vitro Study
3.1.1. CX-4945 Reduced Viability and Proliferative Activity of Human GBM Cells
3.1.2. CX-4945 Treatment Reduced the Inflammatory Response by Modulating the NF-κB Pathway and Oxidative Stress in U-87 Cells
3.1.3. CX-4945 Modulates Oxidative Product Levels and Apoptosis Pathway in GBM Cells
3.1.4. CX-4945 Modulated the Activation of NFs in U-87 Cells
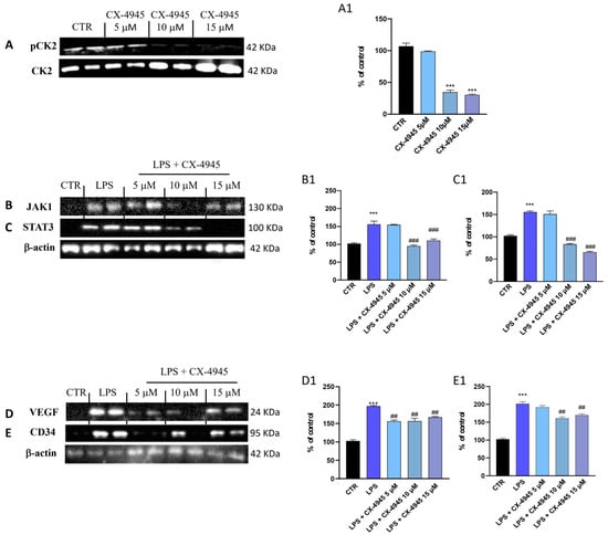
3.1.5. Evaluation of Cell Viability in hCMEC/D3 and BMEC Cell Lines Following CX-4945 Treatments
3.1.6. Treatment with CX-4945 Modulated the JAK1/STAT3 Pathway by Reducing the LPS-Induced Inflammatory Process on HCMEC/D3 Cells
3.1.7. CX-4945 Reduced Angiogenesis Following LPS Stimulation in hCMEC/D3 Cells
3.1.8. CX-4945 Restores the Integrity of BBB Damaged by LPS Stimulation
3.2. In Vivo Study
3.2.1. CX-4945 Reduced the GBM Growth in Xenograft GBM Model
3.2.2. The Antiproliferative Effect of CX-4945 on Ki-67 and TGF-β
4. Discussion
5. Conclusions
Supplementary Materials
Author Contributions
Funding
Institutional Review Board Statement
Informed Consent Statement
Data Availability Statement
Conflicts of Interest
References
- Persano, S.; Vicini, F.; Poggi, A.; Fernandez, J.L.C.; Rizzo, G.M.R.; Gavilán, H.; Silvestri, N.; Pellegrino, T. Elucidating the Innate Immunological Effects of Mild Magnetic Hyperthermia on U87 Human Glioblastoma Cells: An In Vitro Study. Pharmaceutics 2021, 13, 1668. [Google Scholar] [CrossRef] [PubMed]
- Mao, H.; LeBrun, D.G.; Yang, J.; Zhu, V.F.; Li, M. Deregulated Signaling Pathways in Glioblastoma Multiforme: Molecular Mechanisms and Therapeutic Targets. Cancer Investig. 2012, 30, 48–56. [Google Scholar] [CrossRef] [PubMed]
- Mo, F.; Pellerino, A.; Soffietti, R.; Rudà, R. Blood–Brain Barrier in Brain Tumors: Biology and Clinical Relevance. Int. J. Mol. Sci. 2021, 22, 12654. [Google Scholar] [CrossRef]
- Ryan, T.; Nitta, M.A. Casein Kinase 2: A Novel Player in Glioblastoma Therapy and Cancer Stem Cells. J. Mol. Genet. Med. 2014, 8, 1000094. [Google Scholar] [CrossRef]
- Zheng, Y.; McFarland, B.C.; Drygin, D.; Yu, H.; Bellis, S.L.; Kim, H.; Bredel, M.; Benveniste, E.N. Targeting Protein Kinase CK2 Suppresses Prosurvival Signaling Pathways and Growth of Glioblastoma. Clin. Cancer Res. 2013, 19, 6484–6494. [Google Scholar] [CrossRef]
- Nitta, R.T.; Gholamin, S.; Feroze, A.H.; Agarwal, M.; Cheshier, S.H.; Mitra, S.S.; Li, G. Casein Kinase 2α Regulates Glioblastoma Brain Tumor-Initiating Cell Growth through the β-Catenin Pathway. Oncogene 2015, 34, 3688–3699. [Google Scholar] [CrossRef]
- Pucko, E.B.; Ostrowski, R.P. Inhibiting CK2 among Promising Therapeutic Strategies for Gliomas and Several Other Neoplasms. Pharmaceutics 2022, 14, 331. [Google Scholar] [CrossRef] [PubMed]
- Villamañan, L.; Martínez-Escardó, L.; Arús, C.; Yuste, V.J.; Candiota, A.P. Successful Partnerships: Exploring the Potential of Immunogenic Signals Triggered by TMZ, CX-4945, and Combined Treatment in GL261 Glioblastoma Cells. Int. J. Mol. Sci. 2021, 22, 3453. [Google Scholar] [CrossRef]
- Dixit, D.; Sharma, V.; Ghosh, S.; Mehta, V.S.; Sen, E. Inhibition of Casein Kinase-2 Induces P53-Dependent Cell Cycle Arrest and Sensitizes Glioblastoma Cells to Tumor Necrosis Factor (TNFα)-Induced Apoptosis through SIRT1 Inhibition. Cell Death Dis. 2012, 3, e271. [Google Scholar] [CrossRef]
- Borgo, C.; D’Amore, C.; Sarno, S.; Salvi, M.; Ruzzene, M. Protein Kinase CK2: A Potential Therapeutic Target for Diverse Human Diseases. Signal Transduct. Target. Ther. 2021, 6, 183. [Google Scholar] [CrossRef]
- Hwang, D.W.; So, K.S.; Kim, S.C.; Park, K.-M.; Lee, Y.-J.; Kim, S.-W.; Choi, C.-M.; Rho, J.K.; Choi, Y.J.; Lee, J.C. Autophagy Induced by CX-4945, a Casein Kinase 2 Inhibitor, Enhances Apoptosis in Pancreatic Cancer Cell Lines. Pancreas 2017, 46, 575–581. [Google Scholar] [CrossRef] [PubMed]
- D’Amore, C.; Borgo, C.; Sarno, S.; Salvi, M. Role of CK2 Inhibitor CX-4945 in Anti-Cancer Combination Therapy—Potential Clinical Relevance. Cell. Oncol. 2020, 43, 1003–1016. [Google Scholar] [CrossRef] [PubMed]
- Pathak, H.B.; Zhou, Y.; Sethi, G.; Hirst, J.; Schilder, R.J.; Golemis, E.A.; Godwin, A.K. A Synthetic Lethality Screen Using a Focused SiRNA Library to Identify Sensitizers to Dasatinib Therapy for the Treatment of Epithelial Ovarian Cancer. PLoS ONE 2015, 10, e0144126. [Google Scholar] [CrossRef]
- Ferrer-Font, L.; Villamañan, L.; Arias-Ramos, N.; Vilardell, J.; Plana, M.; Ruzzene, M.; Pinna, L.; Itarte, E.; Arús, C.; Candiota, A. Targeting Protein Kinase CK2: Evaluating CX-4945 Potential for GL261 Glioblastoma Therapy in Immunocompetent Mice. Pharmaceuticals 2017, 10, 24. [Google Scholar] [CrossRef]
- Kiss, L.; Walter, F.R.; Bocsik, A.; Veszelka, S.; Ózsvári, B.; Puskás, L.G.; Szabó-Révész, P.; Deli, M.A. Kinetic Analysis of the Toxicity of Pharmaceutical Excipients Cremophor EL and RH40 on Endothelial and Epithelial Cells. J. Pharm. Sci. 2013, 102, 1173–1181. [Google Scholar] [CrossRef]
- Wang, Y.; Wang, N.; Cai, B.; Wang, G.; Li, J.; Piao, X. In Vitro Model of the Blood-Brain Barrier Established by Co-Culture of Primary Cerebral Microvascular Endothelial and Astrocyte Cells. Neural Regen. Res. 2015, 10, 2011. [Google Scholar] [CrossRef] [PubMed]
- Liu, X.; Chen, J.; Li, W.; Hang, C.; Dai, Y. Inhibition of Casein Kinase II by CX-4945, But Not Yes-Associated Protein (YAP) by Verteporfin, Enhances the Antitumor Efficacy of Temozolomide in Glioblastoma. Transl. Oncol. 2020, 13, 70–78. [Google Scholar] [CrossRef] [PubMed]
- Tian, Q.; Cui, H.; Li, Y.; Lu, H. LY294002 Induces Differentiation and Inhibits Invasion of Glioblastoma Cells by Targeting GSK-3beta and MMP. EXCLI J. 2012, 11, 68–77. [Google Scholar] [PubMed] [PubMed Central]
- Palumbo, P.; Lombardi, F.; Siragusa, G.; Dehcordi, S.R.; Luzzi, S.; Cimini, A.; Cifone, M.G.; Cinque, B. Involvement of NOS2 Activity on Human Glioma Cell Growth, Clonogenic Potential, and Neurosphere Generation. Int. J. Mol. Sci. 2018, 19, 2801. [Google Scholar] [CrossRef]
- Vandersickel, V.; Slabbert, J.; Thierens, H.; Vral, A. Comparison of the Colony Formation and Crystal Violet Cell Proliferation Assays to Determine Cellular Radiosensitivity in a Repair-Deficient MCF10A Cell Line. Radiat. Meas. 2011, 46, 72–75. [Google Scholar] [CrossRef]
- Filippone, A.; Casili, G.; Scuderi, S.A.; Mannino, D.; Lanza, M.; Campolo, M.; Paterniti, I.; Capra, A.P.; Colarossi, C.; Bonasera, A.; et al. Sodium Propionate Contributes to Tumor Cell Growth Inhibition through PPAR-γ Signaling. Cancers 2022, 15, 217. [Google Scholar] [CrossRef] [PubMed]
- Ahamed, M.; Akhtar, M.J.; Khan, M.M.; Alhadlaq, H.A. SnO2-Doped ZnO/Reduced Graphene Oxide Nanocomposites: Synthesis, Characterization, and Improved Anticancer Activity via Oxidative Stress Pathway. Int. J. Nanomed. 2021, 16, 89–104. [Google Scholar] [CrossRef]
- Ahamed, M.; Akhtar, M.J.; Khan, M.A.M.; Alhadlaq, H.A.; Alshamsan, A. Barium Titanate (BaTiO3) Nanoparticles Exert Cytotoxicity through Oxidative Stress in Human Lung Carcinoma (A549) Cells. Nanomaterials 2020, 10, 2309. [Google Scholar] [CrossRef] [PubMed]
- Donaldson, J.G. Immunofluorescence Staining. Curr. Protoc. Cell Biol. 2015, 69, 4.3.1–4.3.7. [Google Scholar] [CrossRef] [PubMed]
- López-Valero, I.; Saiz-Ladera, C.; Torres, S.; Hernández-Tiedra, S.; García-Taboada, E.; Rodríguez-Fornés, F.; Barba, M.; Dávila, D.; Salvador-Tormo, N.; Guzmán, M.; et al. Targeting Glioma Initiating Cells with A Combined Therapy of Cannabinoids and Temozolomide. Biochem. Pharmacol. 2018, 157, 266–274. [Google Scholar] [CrossRef]
- Bova, V.; Basilotta, R.; Casili, G.; Lanza, M.; Filippone, A.; Campolo, M.; Capra, A.P.; Vitale, G.; Chisari, G.; Colarossi, C.; et al. The Protective Role of Troxerutin (Trox) in Counteracting Anaplastic Thyroid Carcinoma (ATC) Progression. Biomedicines 2024, 12, 1755. [Google Scholar] [CrossRef]
- Golán-Cancela, I.; Caja, L. The TGF-β Family in Glioblastoma. Int. J. Mol. Sci. 2024, 25, 1067. [Google Scholar] [CrossRef]
- Xia, Y.; Shen, S.; Verma, I.M. NF-ΚB, an Active Player in Human Cancers. Cancer Immunol. Res. 2014, 2, 823–830. [Google Scholar] [CrossRef]
- Dahlrot, R.H.; Bangsø, J.A.; Petersen, J.K.; Rosager, A.M.; Sørensen, M.D.; Reifenberger, G.; Hansen, S.; Kristensen, B.W. Prognostic Role of Ki-67 in Glioblastomas Excluding Contribution from Non-Neoplastic Cells. Sci. Rep. 2021, 11, 17918. [Google Scholar] [CrossRef]
- Bova, V.; Filippone, A.; Casili, G.; Lanza, M.; Campolo, M.; Capra, A.P.; Repici, A.; Crupi, L.; Motta, G.; Colarossi, C.; et al. Adenosine Targeting as a New Strategy to Decrease Glioblastoma Aggressiveness. Cancers 2022, 14, 4032. [Google Scholar] [CrossRef]
- Kim, W.; Yoo, H.; Shin, S.H.; Gwak, H.S.; Lee, S.H. Extraneural Metastases of Glioblastoma without Simultaneous Central Nervous System Recurrence. Brain Tumor Res. Treat. 2014, 2, 124–127. [Google Scholar] [CrossRef] [PubMed]
- Čuperlović-Culf, M.; Khieu, N.H.; Surendra, A.; Hewitt, M.; Charlebois, C.; Sandhu, J.K. Analysis and Simulation of Glioblastoma Cell Lines-Derived Extracellular Vesicles Metabolome. Metabolites 2020, 10, 88. [Google Scholar] [CrossRef] [PubMed]
- Casili, G.; Caffo, M.; Campolo, M.; Barresi, V.; Caruso, G.; Cardali, S.M.; Lanza, M.; Mallamace, R.; Filippone, A.; Conti, A.; et al. TLR-4/Wnt Modulation as New Therapeutic Strategy in the Treatment of Glioblastomas. Oncotarget 2018, 9, 37564–37580. [Google Scholar] [CrossRef]
- Yu, S.; Ping, Y.; Yi, L.; Zhou, Z.; Chen, J.; Yao, X.; Gao, L.; Wang, J.M.; Bian, X. Isolation and Characterization of Cancer Stem Cells from a Human Glioblastoma Cell Line U87. Cancer Lett. 2008, 265, 124–134. [Google Scholar] [CrossRef]
- Wu, Y.; Zhou, B.P. TNF-α/NF-ΚB/Snail Pathway in Cancer Cell Migration and Invasion. Br. J. Cancer 2010, 102, 639–644. [Google Scholar] [CrossRef] [PubMed]
- Soubannier, V.; Stifani, S. NF-ΚB Signalling in Glioblastoma. Biomedicines 2017, 5, 29. [Google Scholar] [CrossRef]
- Olivier, C.; Oliver, L.; Lalier, L.; Vallette, F.M. Drug Resistance in Glioblastoma: The Two Faces of Oxidative Stress. Front. Mol. Biosci. 2021, 7, 620677. [Google Scholar] [CrossRef]
- Kong, Q.; Beel, J.A.; Lillehei, K.O. A Threshold Concept for Cancer Therapy. Med. Hypotheses 2000, 55, 29–35. [Google Scholar] [CrossRef]
- Rinaldi, M.; Caffo, M.; Minutoli, L.; Marini, H.; Abbritti, R.; Squadrito, F.; Trichilo, V.; Valenti, A.; Barresi, V.; Altavilla, D.; et al. ROS and Brain Gliomas: An Overview of Potential and Innovative Therapeutic Strategies. Int. J. Mol. Sci. 2016, 17, 984. [Google Scholar] [CrossRef]
- Hsu, S.-Y.; Wen, Z.-H.; Shih, P.-C.; Kuo, H.-M.; Lin, S.-C.; Liu, H.-T.; Lee, Y.-H.; Wang, Y.-J.; Chen, W.-F.; Chen, N.-F. Sinularin Induces Oxidative Stress-Mediated Apoptosis and Mitochondrial Dysfunction, and Inhibits Angiogenesis in Glioblastoma Cells. Antioxidants 2022, 11, 1433. [Google Scholar] [CrossRef]
- Orlicka-Płocka, M.; Fedoruk-Wyszomirska, A.; Gurda-Woźna, D.; Pawelczak, P.; Krawczyk, P.; Giel-Pietraszuk, M.; Framski, G.; Ostrowski, T.; Wyszko, E. Implications of Oxidative Stress in Glioblastoma Multiforme Following Treatment with Purine Derivatives. Antioxidants 2021, 10, 950. [Google Scholar] [CrossRef] [PubMed]
- Yang, S.-P.; Lo, C.-Y.; Tseng, H.-M.; Chao, C.-C. Knockdown of Protein Kinase CK2 Blocked Gene Expression Mediated by Brain-Derived Neurotrophic Factor-Induced Serum Response Element. Chin. J. Physiol. 2019, 62, 63–69. [Google Scholar] [CrossRef] [PubMed]
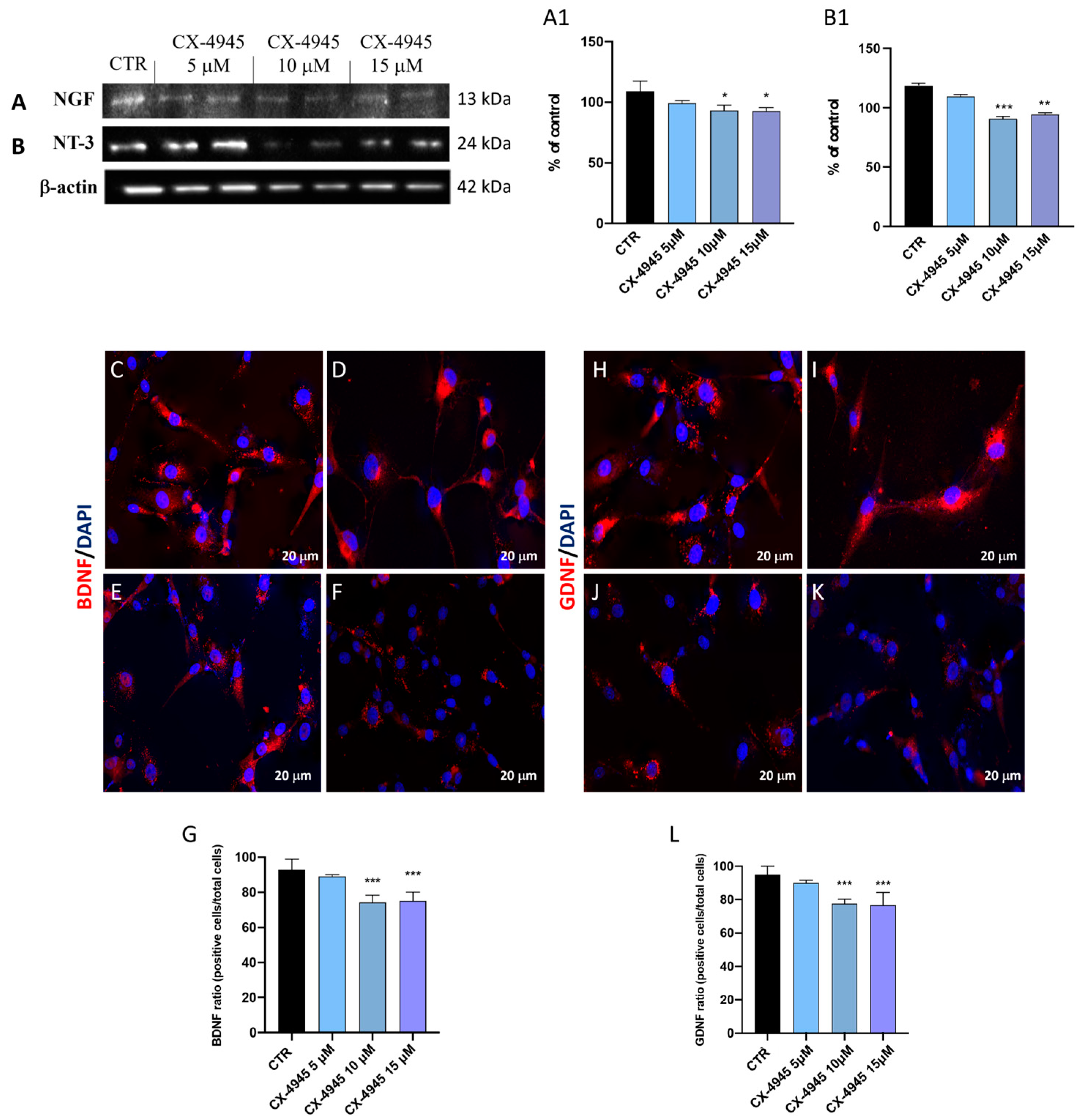
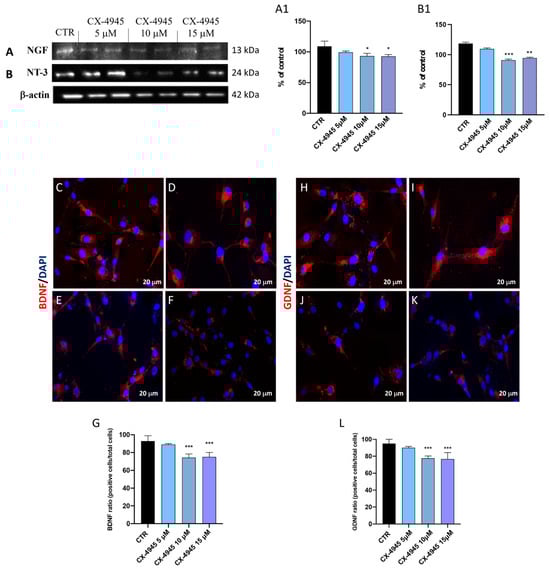
- Park, J.C.; Chang, I.B.; Ahn, J.H.; Kim, J.H.; Song, J.H.; Moon, S.M.; Park, Y.-H. Nerve Growth Factor Stimulates Glioblastoma Proliferation through Notch1 Receptor Signaling. J. Korean Neurosurg. Soc. 2018, 61, 441–449. [Google Scholar] [CrossRef]
- Chopin, V.; Lagadec, C.; Toillon, R.-A.; Le Bourhis, X. Neurotrophin Signaling in Cancer Stem Cells. Cell. Mol. Life Sci. 2016, 73, 1859–1870. [Google Scholar] [CrossRef]
- Ferraguti, G.; Terracina, S.; Tarani, L.; Fanfarillo, F.; Allushi, S.; Caronti, B.; Tirassa, P.; Polimeni, A.; Lucarelli, M.; Cavalcanti, L.; et al. Nerve Growth Factor and the Role of Inflammation in Tumor Development. Curr. Issues Mol. Biol. 2024, 46, 965–989. [Google Scholar] [CrossRef]
- Bassili, M.; Birman, E.; Schor, N.F.; Saragovi, H.U. Differential Roles of Trk and P75 Neurotrophin Receptors in Tumorigenesis and Chemoresistance Ex Vivo and in Vivo. Cancer Chemother. Pharmacol. 2010, 65, 1047–1056. [Google Scholar] [CrossRef]
- Triaca, V.; Carito, V.; Fico, E.; Rosso, P.; Fiore, M.; Ralli, M.; Lambiase, A.; Greco, A.; Tirassa, P. Cancer Stem Cells-Driven Tumor Growth and Immune Escape: The Janus Face of Neurotrophins. Aging 2019, 11, 11770–11792. [Google Scholar] [CrossRef]
- Brown, M.C.; Staniszewska, I.; Lazarovici, P.; Tuszynski, G.P.; Del Valle, L.; Marcinkiewicz, C. Regulatory Effect of Nerve Growth Factor in 9 1 Integrin-Dependent Progression of Glioblastoma. Neuro Oncol. 2008, 10, 968–980. [Google Scholar] [CrossRef] [PubMed]
- Schneider, S.W.; Ludwig, T.; Tatenhorst, L.; Braune, S.; Oberleithner, H.; Senner, V.; Paulus, W. Glioblastoma Cells Release Factors That Disrupt Blood-Brain Barrier Features. Acta Neuropathol. 2004, 107, 272–276. [Google Scholar] [CrossRef]
- Cha, B.; Lim, J.W.; Kim, H. Jak1/Stat3 Is an Upstream Signaling of NF-ΚB Activation in Helicobacter pylori-Induced IL-8 Production in Gastric Epithelial AGS Cells. Yonsei Med. J. 2015, 56, 862. [Google Scholar] [CrossRef]
- Ou, A.; Ott, M.; Fang, D.; Heimberger, A. The Role and Therapeutic Targeting of JAK/STAT Signaling in Glioblastoma. Cancers 2021, 13, 437. [Google Scholar] [CrossRef] [PubMed]
- Kim, H.; Seo, J.Y.; Kim, K.H. Effects of Mannitol and Dimethylthiourea on Helicobacter pylori-Induced IL-8 Production in Gastric Epithelial Cells. Pharmacology 1999, 59, 201–211. [Google Scholar] [CrossRef] [PubMed]
- Kim, H.; Seo, J.Y.; Kim, K.H. Inhibition of Lipid Peroxidation, NF-KappaB Activation and IL-8 Production by Rebamipide in Helicobacter Pylori-Stimulated Gastric Epithelial Cells. Dig. Dis. Sci. 2000, 45, 621–628. [Google Scholar] [CrossRef] [PubMed]
- Giusti, I.; Delle Monache, S.; Di Francesco, M.; Sanità, P.; D’Ascenzo, S.; Gravina, G.L.; Festuccia, C.; Dolo, V. From Glioblastoma to Endothelial Cells through Extracellular Vesicles: Messages for Angiogenesis. Tumor Biol. 2016, 37, 12743–12753. [Google Scholar] [CrossRef]
- Banks, W.A.; Gray, A.M.; Erickson, M.A.; Salameh, T.S.; Damodarasamy, M.; Sheibani, N.; Meabon, J.S.; Wing, E.E.; Morofuji, Y.; Cook, D.G.; et al. Lipopolysaccharide-Induced Blood-Brain Barrier Disruption: Roles of Cyclooxygenase, Oxidative Stress, Neuroinflammation, and Elements of the Neurovascular Unit. J. Neuroinflammation 2015, 12, 223. [Google Scholar] [CrossRef]
- Tsukita, S.; Yamazaki, Y.; Katsuno, T.; Tamura, A.; Tsukita, S. Tight Junction-Based Epithelial Microenvironment and Cell Proliferation. Oncogene 2008, 27, 6930–6938. [Google Scholar] [CrossRef] [PubMed]
- Anderson, J.M.; Van Itallie, C.M. Physiology and Function of the Tight Junction. Cold Spring Harb. Perspect. Biol. 2009, 1, a002584. [Google Scholar] [CrossRef]
- Lenting, K.; Verhaak, R.; ter Laan, M.; Wesseling, P.; Leenders, W. Glioma: Experimental Models and Reality. Acta Neuropathol. 2017, 133, 263–282. [Google Scholar] [CrossRef]
- Chen, W.-J.; He, D.-S.; Tang, R.-X.; Ren, F.-H.; Chen, G. Ki-67 Is a Valuable Prognostic Factor in Gliomas: Evidence from a Systematic Review and Meta-Analysis. Asian Pac. J. Cancer Prev. 2015, 16, 411–420. [Google Scholar] [CrossRef]
- Hill, J.J.; Tremblay, T.-L.; Cantin, C.; O’Connor-McCourt, M.; Kelly, J.F.; Lenferink, A.E. Glycoproteomic Analysis of Two Mouse Mammary Cell Lines during Transforming Growth Factor (TGF)-Beta Induced Epithelial to Mesenchymal Transition. Proteome Sci. 2009, 7, 2. [Google Scholar] [CrossRef]
- Bedini, A.; Baiula, M.; Vincelli, G.; Formaggio, F.; Lombardi, S.; Caprini, M.; Spampinato, S. Nociceptin/Orphanin FQ Antagonizes Lipopolysaccharide-Stimulated Proliferation, Migration and Inflammatory Signaling in Human Glioblastoma U87 Cells. Biochem. Pharmacol. 2017, 140, 89–104. [Google Scholar] [CrossRef] [PubMed]
- Chon, H.J.; Bae, K.J.; Lee, Y.; Kim, J. The Casein Kinase 2 Inhibitor, CX-4945, as an Anti-Cancer Drug in Treatment of Human Hematological Malignancies. Front. Pharmacol. 2015, 6, 70. [Google Scholar] [CrossRef] [PubMed]
- Bellezza, I.; Mierla, A.L.; Minelli, A. Nrf2 and NF-ΚB and Their Concerted Modulation in Cancer Pathogenesis and Progression. Cancers 2010, 2, 483–497. [Google Scholar] [CrossRef]
- Neganova, M.; Liu, J.; Aleksandrova, Y.; Klochkov, S.; Fan, R. Therapeutic Influence on Important Targets Associated with Chronic Inflammation and Oxidative Stress in Cancer Treatment. Cancers 2021, 13, 6062. [Google Scholar] [CrossRef]
- Apopa, P.L.; He, X.; Ma, Q. Phosphorylation of Nrf2 in the Transcription Activation Domain by Casein Kinase 2 (CK2) Is Critical for the Nuclear Translocation and Transcription Activation Function of Nrf2 in IMR-32 Neuroblastoma Cells. J. Biochem. Mol. Toxicol. 2008, 22, 63–76. [Google Scholar] [CrossRef]
- Krüttgen, A.; Schneider, I.; Weis, J. The Dark Side of the NGF Family: Neurotrophins in Neoplasias. Brain Pathol. 2006, 16, 304–310. [Google Scholar] [CrossRef]
- Singer, H.S.; Hansen, B.; Martinie, D.; Karp, C.L. Mitogenesis in Glioblastoma Multiforme Cell Lines: A Role for NGF and Its TrkA Receptors. J. Neurooncol 1999, 45, 1–8. [Google Scholar] [CrossRef] [PubMed]
- Zhao, S.; Chi, H.; Yang, Q.; Chen, S.; Wu, C.; Lai, G.; Xu, K.; Su, K.; Luo, H.; Peng, G.; et al. Identification and Validation of Neurotrophic Factor-Related Gene Signatures in Glioblastoma and Parkinson’s Disease. Front. Immunol. 2023, 14, 1090040. [Google Scholar] [CrossRef]
- Blanquet, P.R. Neurotrophin-Induced Activation of Casein Kinase 2 in Rat Hippocampal Slices. Neuroscience 1998, 86, 739–749. [Google Scholar] [CrossRef]
- Farin, A.; Suzuki, S.O.; Weiker, M.; Goldman, J.E.; Bruce, J.N.; Canoll, P. Transplanted Glioma Cells Migrate and Proliferate on Host Brain Vasculature: A Dynamic Analysis. Glia 2006, 53, 799–808. [Google Scholar] [CrossRef]
- Zheng, Y.; Qin, H.; Frank, S.J.; Deng, L.; Litchfield, D.W.; Tefferi, A.; Pardanani, A.; Lin, F.-T.; Li, J.; Sha, B.; et al. A CK2-Dependent Mechanism for Activation of the JAK-STAT Signaling Pathway. Blood 2011, 118, 156–166. [Google Scholar] [CrossRef] [PubMed]
- Eichmann, A.; Simons, M. VEGF Signaling inside Vascular Endothelial Cells and Beyond. Curr. Opin. Cell Biol. 2012, 24, 188–193. [Google Scholar] [CrossRef] [PubMed]
- Plate, K.H.; Breier, G.; Weich, H.A.; Risau, W. Vascular Endothelial Growth Factor Is a Potential Tumour Angiogenesis Factor in Human Gliomas in Vivo. Nature 1992, 359, 845–848. [Google Scholar] [CrossRef] [PubMed]
- Shen, C.; Yang, L.; Yuan, X. Endothelin B Receptor Expression in Human Astrocytoma: Association With Clinicopathological Variables and Survival Outcomes. Int. J. Neurosci. 2011, 121, 626–631. [Google Scholar] [CrossRef]
- Yoshida, Y.; Nakada, M.; Harada, T.; Tanaka, S.; Furuta, T.; Hayashi, Y.; Kita, D.; Uchiyama, N.; Hayashi, Y.; Hamada, J. The Expression Level of Sphingosine-1-Phosphate Receptor Type 1 Is Related to MIB-1 Labeling Index and Predicts Survival of Glioblastoma Patients. J. Neurooncol 2010, 98, 41–47. [Google Scholar] [CrossRef]
- Hao, Y.; Baker, D.; ten Dijke, P. TGF-β-Mediated Epithelial-Mesenchymal Transition and Cancer Metastasis. Int. J. Mol. Sci. 2019, 20, 2767. [Google Scholar] [CrossRef]









Disclaimer/Publisher’s Note: The statements, opinions and data contained in all publications are solely those of the individual author(s) and contributor(s) and not of MDPI and/or the editor(s). MDPI and/or the editor(s) disclaim responsibility for any injury to people or property resulting from any ideas, methods, instructions or products referred to in the content. |
© 2024 by the authors. Licensee MDPI, Basel, Switzerland. This article is an open access article distributed under the terms and conditions of the Creative Commons Attribution (CC BY) license (https://creativecommons.org/licenses/by/4.0/).
Share and Cite
Bova, V.; Mannino, D.; Salako, A.E.; Esposito, E.; Filippone, A.; Scuderi, S.A. Casein Kinase 2 Inhibitor, CX-4945, Induces Apoptosis and Restores Blood-Brain Barrier Homeostasis in In Vitro and In Vivo Models of Glioblastoma. Cancers 2024, 16, 3936. https://doi.org/10.3390/cancers16233936
Bova V, Mannino D, Salako AE, Esposito E, Filippone A, Scuderi SA. Casein Kinase 2 Inhibitor, CX-4945, Induces Apoptosis and Restores Blood-Brain Barrier Homeostasis in In Vitro and In Vivo Models of Glioblastoma. Cancers. 2024; 16(23):3936. https://doi.org/10.3390/cancers16233936
Chicago/Turabian StyleBova, Valentina, Deborah Mannino, Ayomide E. Salako, Emanuela Esposito, Alessia Filippone, and Sarah A. Scuderi. 2024. "Casein Kinase 2 Inhibitor, CX-4945, Induces Apoptosis and Restores Blood-Brain Barrier Homeostasis in In Vitro and In Vivo Models of Glioblastoma" Cancers 16, no. 23: 3936. https://doi.org/10.3390/cancers16233936
APA StyleBova, V., Mannino, D., Salako, A. E., Esposito, E., Filippone, A., & Scuderi, S. A. (2024). Casein Kinase 2 Inhibitor, CX-4945, Induces Apoptosis and Restores Blood-Brain Barrier Homeostasis in In Vitro and In Vivo Models of Glioblastoma. Cancers, 16(23), 3936. https://doi.org/10.3390/cancers16233936

