Black Soybean Seed Coat Extract Suppresses Gut Tumorigenesis by Augmenting the Production of Gut Microbiota-Derived Short-Chain Fatty Acids
Simple Summary
Abstract
1. Introduction
2. Materials and Methods
2.1. Animals
2.2. Diet Supplementation and Administration of PACs
2.3. Immunohistochemical Evaluation and Enumeration of the Polyps
2.4. Immunohistochemistry
2.5. Gut Microbiota Analysis
2.6. Short-Chain Fatty Acids Analysis
2.7. Evaluation of the Incidence of Cancers in Tamba, Hyogo Prefecture, Japan
2.8. Statistical Analysis
3. Results
3.1. PAC Supplementation Attenuated Polyp Formation in APCmin/+ Mice
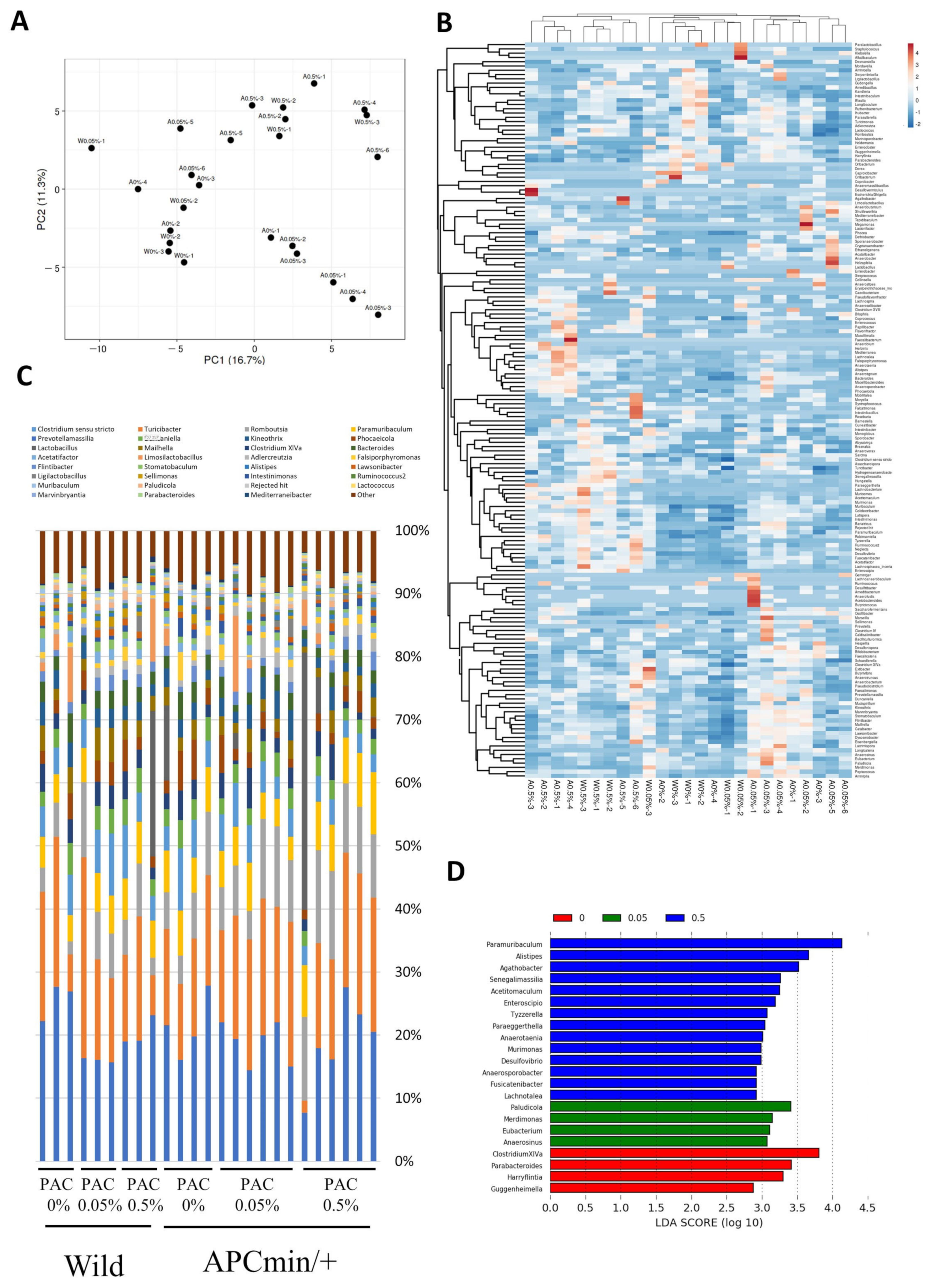
3.2. PAC Supplementation Promoted Gut Microbiota Remodeling in Mice
3.3. Tamba Region in Japan, Where Black Soybeans Are Consumed More Frequently, Had a Lower Incidence of CRC
4. Discussion
5. Conclusions
Author Contributions
Funding
Institutional Review Board Statement
Informed Consent Statement
Data Availability Statement
Acknowledgments
Conflicts of Interest
References
- Katanoda, K.; Hori, M.; Saito, E.; Shibata, A.; Ito, Y.; Minami, T.; Ikeda, S.; Suzuki, T.; Matsuda, T. Updated trends in cancer in Japan: Incidence in 1985–2015 and mortality in 1958–2018—A sign of decrease in cancer incidence. J. Epidemiol. 2021, 31, 426–450. [Google Scholar] [CrossRef] [PubMed]
- Siegel, R.L.; Miller, K.D.; Fuchs, H.E.; Jemal, A. Cancer statistics, 2022. CA Cancer J. Clin. 2022, 72, 7–33. [Google Scholar] [CrossRef] [PubMed]
- Sesink, A.L.; Termont, D.S.; Kleibeuker, J.H.; Van Der Meer, R. Red meat and colon cancer: Dietary haem, but not fat, has cytotoxic and hyperproliferative effects on rat colonic epithelium. Carcinogenesis 2000, 21, 1909–1915. [Google Scholar] [CrossRef] [PubMed]
- Larsson, S.C.; Wolk, A. Meat consumption and risk of colorectal cancer: A meta-analysis of prospective studies. Int. J. Cancer 2006, 119, 2657–2664. [Google Scholar] [CrossRef] [PubMed]
- Martínez, M.E. Primary Prevention of Colorectal Cancer: Lifestyle, Nutrition, Exercise. In Tumor Prevention and Genetics III; Recent Results in Cancer Research; Senn, H.-J., Morant, R., Eds.; Springer: Berlin/Heidelberg, Germany, 2005; Volume 166, pp. 177–211. ISBN 978-3-540-22228-6. [Google Scholar]
- Moskal, A.; Freisling, H.; Byrnes, G.; Assi, N.; Fahey, M.T.; Jenab, M.; Ferrari, P.; Tjønneland, A.; Petersen, K.E.; Dahm, C.C.; et al. Main nutrient patterns and colorectal cancer risk in the European prospective investigation into cancer and nutrition study. Br. J. Cancer 2016, 115, 1430–1440. [Google Scholar] [CrossRef]
- Harvey, A. Strategies for discovering drugs from previously unexplored natural products. Drug Discov. Today 2000, 5, 294–300. [Google Scholar] [CrossRef]
- Signorelli, P.; Fabiani, C.; Brizzolari, A.; Paroni, R.; Casas, J.; Fabriàs, G.; Rossi, D.; Ghidoni, R.; Caretti, A. Natural grape extracts regulate colon cancer cells malignancy. Nutr. Cancer 2015, 67, 494–503. [Google Scholar] [CrossRef]
- Hooper, L.; Cassidy, A. A review of the health care potential of bioactive compounds. J. Sci. Food Agric. 2006, 86, 1805–1813. [Google Scholar] [CrossRef]
- González-Quilen, C.; Rodríguez-Gallego, E.; Beltrán-Debón, R.; Pinent, M.; Ardévol, A.; Blay, M.T.; Terra, X. Health-promoting properties of proanthocyanidins for intestinal dysfunction. Nutrients 2020, 12, 130. [Google Scholar] [CrossRef]
- Todd, J.J.; Vodkin, L.O. Pigmented Soybean (Glycine max) Seed Coats Accumulate Proanthocyanidins During Development. Plant Physiol. 1993, 102, 663–670. [Google Scholar] [CrossRef]
- Choung, M.G.; Baek, I.Y.; Kang, S.T.; Han, W.Y.; Shin, D.C.; Moon, H.P.; Kang, K.H. Isolation and determination of anthocyanins in seed coats of Black soybean (Glycine max (L.) Merr.). J. Agric. Food Chem. 2001, 49, 5848–5851. [Google Scholar] [CrossRef] [PubMed]
- Nassiri-Asl, M.; Hosseinzadeh, H. Review of the pharmacological effects of Vitis vinifera (Grape) and its bioactive compounds. Phytother. Res. 2009, 23, 1197–1204. [Google Scholar] [CrossRef] [PubMed]
- Sarfaraz, S.; Khan, N.; Kedlaya, R.; Setaluri, V.; Mukhtar, H. Delphinidin inhibits cell proliferation and invasion via modulation of Met receptor phosphorylation. Toxicol. Appl. Pharmacol. 2008, 231, 52–60. [Google Scholar]
- Corpet, D.E.; Pierre, F. Point: From animal models to prevention of colon cancer. Systematic review of chemoprevention in Min mice and choice of the model system. Cancer Epidemiol. Biomarkers Prev. 2003, 12, 391–400. [Google Scholar]
- Su, L.K.; Kinzler, K.W.; Vogelstein, B.; Preisinger, A.C.; Moser, A.R.; Luongo, C.; Gould, K.A.; Dove, W.F. Multiple intestinal neoplasia caused by a mutation in the murine homolog of the APC gene. Science 1992, 256, 668–670. [Google Scholar] [CrossRef]
- Polakis, P. The adenomatous polyposis coli (APC) tumor suppressor. Biochim. Biophys. Acta 1997, 1332, F127–F147. [Google Scholar] [CrossRef]
- Yamada, Y.; Mori, H. Multistep carcinogenesis of the colon in ApcMin/+ mouse. Cancer Sci. 2007, 98, 6–10. [Google Scholar] [CrossRef]
- Näthke, I.S. The adenomatous polyposis coli protein: The Achilles heel of the gut epithelium. Annu. Rev. Cell Dev. Biol. 2004, 20, 337–366. [Google Scholar] [CrossRef]
- Bienz, M.; Clevers, H. Linking colorectal cancer to Wnt signaling. Cell 2000, 103, 311–320. [Google Scholar] [CrossRef]
- Zhurinsky, J.; Simcha, I.; Albanese, C.; D’Amico, M.; Pestell, R.; Ben-Ze’ev, A. The cyclin D1 gene is a target of the beta-catenin/LEF-1 pathway. Proc. Natl. Acad. Sci. USA 1999, 96, 5522–5527. [Google Scholar]
- Yuan, Y.; Zhang, Y.; Li, Y. Effects of dietary fiber on gut microbiota and short-chain fatty acid production. J. Funct. Foods 2021, 80, 104424. [Google Scholar]
- Ju, J.; Hong, J.; Zhou, J.N.; Pan, Z.; Bose, M.; Liao, J.; Yang, G.Y.; Liu, Y.Y.; Hou, Z.; Lin, Y.; et al. Inhibition of intestinal tumorigenesis in Apcmin/+ mice by (−)-epigallocatechin-3-gallate, the major catechin in green tea. Cancer Res. 2005, 65, 10623–10631. [Google Scholar] [CrossRef] [PubMed]
- Kanamoto, Y.; Yamashita, Y.; Nanba, F.; Yoshida, T.; Tsuda, T.; Fukuda, I.; Nakamura-Tsuruta, S.; Ashida, H.; Black, A. A black soybean seed coat extract prevents obesity and glucose intolerance by up-regulating uncoupling proteins and down-regulating inflammatory cytokines in high-fat diet-fed mice. J. Agric. Food Chem. 2011, 59, 8985–8993. [Google Scholar] [CrossRef]
- Li, W.-J.; Odongo, K.; Hironao, K.-Y.; Yamashita, Y.; Ashida, H. Polyphenol content and antioxidant activity of two black soybean varieties over five cultivation years. Food Sci. technol. Res. 2024, 30, 367–376. [Google Scholar] [CrossRef]
- Dai, X.; Chen, A.; Bai, Z. Integrative investigation on breast cancer in ER, PR and HER2-defined subgroups using mRNA and miRNA expression profiling. Sci. Rep. 2014, 4, 6566. [Google Scholar] [CrossRef]
- Pothuraju, R.; Chaudhary, S.; Rachagani, S.; Kaur, S.; Roy, H.K.; Bouvet, M.; Batra, S.K. Mucins, gut microbiota, and postbiotics role in colorectal cancer. Gut Microbes 2021, 13, 1974795. [Google Scholar] [CrossRef]
- Ríos-Covián, D.; Ruas-Madiedo, P.; Margolles, A.; Gueimonde, M.; de los Reyes-Gavilán, C.G.; Salazar, N. Intestinal short chain fatty acids and their link with diet and human health. Front. Microbiol. 2016, 7, 185. [Google Scholar] [CrossRef]
- Ren, L.; Ye, J.; Zhao, B.; Sun, J.; Cao, P.; Yang, Y. The role of intestinal microbiota in colorectal cancer. Front. Pharmacol. 2021, 12, 674807. [Google Scholar] [CrossRef]
- Gopalakrishnan, V.; Spencer, C.N.; Nezi, L.; Reuben, A.; Andrews, M.C.; Karpinets, T.V.; Prieto, P.A.; Vicente, D.; Hoffman, K.; Wei, S.; et al. Gut microbiome modulates response to anti–PD-1 immunotherapy in melanoma patients. Science 2018, 359, 97–103. [Google Scholar] [CrossRef]
- Bindels, L.B.; Porporato, P.; Dewulf, E.M.; Verrax, J.; Neyrinck, A.M.; Martin, J.C.; Scott, K.P.; Buc Calderon, P.; Feron, O.; Muccioli, G.G.; et al. Gut microbiota-derived propionate reduces cancer cell proliferation in the liver. Br. J. Cancer 2012, 107, 1337–1344. [Google Scholar] [CrossRef]
- Kobayashi, M.; Mikami, D.; Uwada, J.; Yazawa, T.; Kamiyama, K.; Kimura, H.; Taniguchi, T.; Iwano, M.; Short-Chain, A. A short-chain Fatty acid, propionate, enhances the cytotoxic effect of cisplatin by modulating GPR41 signaling pathways in HepG2 cells. Oncotarget 2018, 9, 31342–31354. [Google Scholar] [CrossRef] [PubMed]
- You, P.; Wu, H.; Deng, M.; Peng, J.; Li, F.; Yang, Y.; Brevilin, A. Induces apoptosis and autophagy of colon adenocarcinoma cell CT26 via mitochondrial pathway and PI3K/AKT/mTOR inactivation. Biomed. Pharmacother. 2018, 98, 619–625. [Google Scholar] [CrossRef] [PubMed]
- Gu, S.; Tian, Y.; Chlenski, A.; Salwen, H.R.; Lu, Z.; Raj, J.U.; Yang, Q. Valproic acid shows a potent anti-tumor effect with alteration of DNA methylation in neuroblastoma. Anti Cancer Drugs 2012, 23, 1054–1066. [Google Scholar] [CrossRef] [PubMed]
- Dos Santos, M.P.; de Farias, C.B.; Roesler, R.; Brunetto, A.L.; Abujamra, A.L. In vitro anti-tumor effect of sodium butyrate and zoledronic acid combined with traditional chemotherapeutic drugs: A paradigm of synergistic molecular targeting in the treatment of Ewing sarcoma. Oncol. Rep. 2014, 31, 955–968. [Google Scholar] [CrossRef] [PubMed]
- Hira, S.K.; Mishra, A.K.; Ray, B.; Manna, P.P. Targeted delivery of doxorubicin-loaded poly(ε-caprolactone)-b-poly(N-Vinylpyrrolidone) micelles enhances anti-tumor effect in lymphoma. PLoS ONE 2014, 9, e94309. [Google Scholar] [CrossRef]
- Ohara, T.; Suzutani, T. Intake of Bifidobacterium longum and fructo-oligosaccharides prevents colorectal carcinogenesis. Euroasian J. Hepatogastroenterol. 2018, 8, 11–17. [Google Scholar] [CrossRef]
- Tilg, H.; Adolph, T.E.; Gerner, R.R.; Moschen, A.R. The intestinal microbiota in colorectal cancer. Cancer Cell 2018, 33, 954–964. [Google Scholar] [CrossRef]
- Kucuk, O. Soy foods, isoflavones, and breast cancer. Cancer 2017, 123, 1901–1903. [Google Scholar] [CrossRef]
- Wang, C.; Ding, K.; Xie, X.; Zhou, J.; Liu, P.; Wang, S.; Fang, T.; Xu, G.; Tang, C.; Hong, H. Soy product consumption and the risk of cancer: A systematic review and meta-analysis of observational studies. Nutrients 2024, 28, 986. [Google Scholar] [CrossRef]
- Murphy, N.; Achaintre, D.; Zamora-Ros, R.; Jenab, M.; Boutron-Ruault, M.C.; Carbonnel, F.; Savoye, I.; Kaaks, R.; Kühn, T.; Boeing, H.; et al. A prospective evaluation of plasma polyphenol levels and colon cancer risk. Int. J. Cancer 2018, 147, 1620–1631. [Google Scholar] [CrossRef]
- Kurahashi, N.; Inoue, M.; Iwasaki, M.; Tanaka, Y.; Mizokami, M.; Tsugane, S. JPHC Study Group. Isoflavone consumption and subsequent risk of hepatocellular carcinoma in a population-based prospective cohort of Japanese men and women. Int. J. Cancer 2009, 124, 1644–1649. [Google Scholar] [CrossRef]
- Sharp, G.B.; Lagarde, F.; Mizuno, T.; Sauvaget, C.; Fukuhara, T.; Allen, N.; Suzuki, G.; Tokuoka, S. Relationship of hepatocellular carcinoma to soya food consumption: A cohort-based, case-control study in Japan. Int. J. Cancer 2005, 115, 290–295. [Google Scholar] [CrossRef]








Disclaimer/Publisher’s Note: The statements, opinions and data contained in all publications are solely those of the individual author(s) and contributor(s) and not of MDPI and/or the editor(s). MDPI and/or the editor(s) disclaim responsibility for any injury to people or property resulting from any ideas, methods, instructions or products referred to in the content. |
© 2024 by the authors. Licensee MDPI, Basel, Switzerland. This article is an open access article distributed under the terms and conditions of the Creative Commons Attribution (CC BY) license (https://creativecommons.org/licenses/by/4.0/).
Share and Cite
Shimizu, Y.; Hirano, S.; Salah, M.; Hoshi, N.; Yamashita, Y.; Fukumoto, T.; Mukumoto, N.; Nakaoka, A.; Ishihara, T.; Miyawaki, D.; et al. Black Soybean Seed Coat Extract Suppresses Gut Tumorigenesis by Augmenting the Production of Gut Microbiota-Derived Short-Chain Fatty Acids. Cancers 2024, 16, 3846. https://doi.org/10.3390/cancers16223846
Shimizu Y, Hirano S, Salah M, Hoshi N, Yamashita Y, Fukumoto T, Mukumoto N, Nakaoka A, Ishihara T, Miyawaki D, et al. Black Soybean Seed Coat Extract Suppresses Gut Tumorigenesis by Augmenting the Production of Gut Microbiota-Derived Short-Chain Fatty Acids. Cancers. 2024; 16(22):3846. https://doi.org/10.3390/cancers16223846
Chicago/Turabian StyleShimizu, Yasuyuki, Shunta Hirano, Mohammed Salah, Namiko Hoshi, Yoko Yamashita, Takeshi Fukumoto, Naritoshi Mukumoto, Ai Nakaoka, Takeaki Ishihara, Daisuke Miyawaki, and et al. 2024. "Black Soybean Seed Coat Extract Suppresses Gut Tumorigenesis by Augmenting the Production of Gut Microbiota-Derived Short-Chain Fatty Acids" Cancers 16, no. 22: 3846. https://doi.org/10.3390/cancers16223846
APA StyleShimizu, Y., Hirano, S., Salah, M., Hoshi, N., Yamashita, Y., Fukumoto, T., Mukumoto, N., Nakaoka, A., Ishihara, T., Miyawaki, D., Ashida, H., & Sasaki, R. (2024). Black Soybean Seed Coat Extract Suppresses Gut Tumorigenesis by Augmenting the Production of Gut Microbiota-Derived Short-Chain Fatty Acids. Cancers, 16(22), 3846. https://doi.org/10.3390/cancers16223846

