Fecal Microbiome Composition Correlates with Pathologic Complete Response in Patients with Operable Esophageal Cancer Treated with Combined Chemoradiotherapy and Immunotherapy
Simple Summary
Abstract
1. Introduction
2. Methods
2.1. Study Design, Eligibility Criteria, and Participants
2.2. Fecal Sample Collection
2.3. DNA Extraction and Sequencing
2.4. 16S rRNA Data Analysis and Statistics
2.5. Fecal Metabolite Extraction, Data Acquisition, and Analysis
3. Results
3.1. Patient Characteristics and Pathologic Response
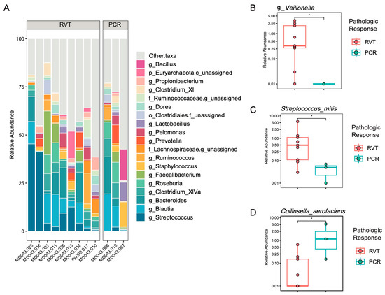
3.2. Fecal Microbiome Features Correlate with Pathologic Response After Neoadjuvant Treatment
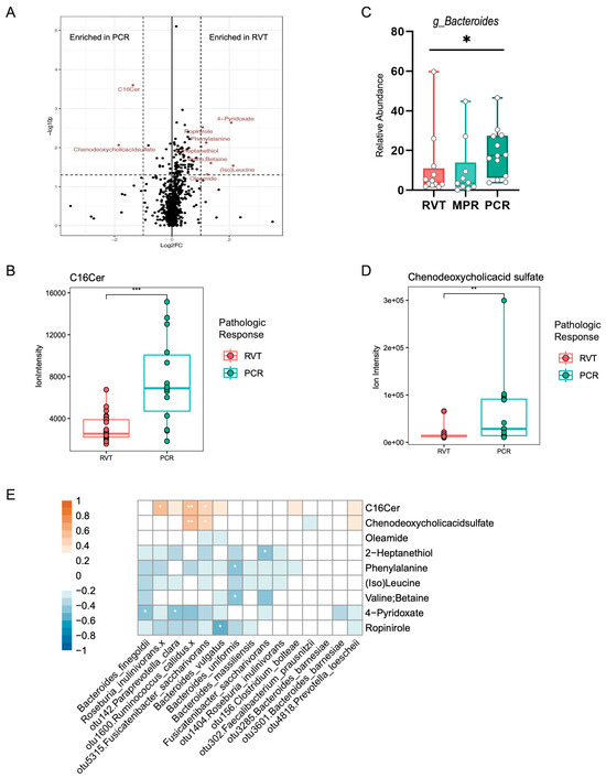
3.3. Fecal Metabolic Profiles Associated with Pathologic Response Correlate with Microbiome Features
3.4. Tumor Microbiome Features Associated with Pathologic Response
4. Conclusions
Supplementary Materials
Author Contributions
Funding
Institutional Review Board Statement
Informed Consent Statement
Data Availability Statement
Acknowledgments
Conflicts of Interest
List of Abbreviations
| CRT | chemoradiotherapy |
| PCR | pathologic complete response |
| RVT | residual viable tumor |
| MPR | major pathologic response |
| ICI | immune checkpoint inhibitor |
| OTU | operational taxonomic unit |
| FDR | false discovery rate |
| LDA | linear discriminate analysis |
| LEfSe | Linear discriminant analysis Effect Size |
| C16Cer | C16-ceramide |
| CDCA | chenodeoxycholic acid |
| FXR | farsenoid X receptor |
| MSI | microsatellite instability |
| dMMR | deficient mismatch repair |
| HER2 | human epidermal growth factor receptor 2 |
| PD-L1 | programmed death ligand 1 |
References
- Siegel, R.L.; Miller, K.D.; Wagle, N.S.; Jemal, A. Cancer Statistics, 2023. CA Cancer J. Clin. 2023, 73, 17–48. [Google Scholar] [CrossRef]
- Kelly, R.J.; Ajani, J.A.; Kuzdzal, J.; Zander, T.; Van Cutsem, E.; Piessen, G.; Mendez, G.; Feliciano, J.; Motoyama, S.; Lièvre, A.; et al. Adjuvant Nivolumab in Resected Esophageal or Gastroesophageal Junction Cancer. N. Engl. J. Med. 2021, 384, 1191–1203. [Google Scholar] [CrossRef]
- Shen, J.; Kong, M.; Yang, H.; Jin, K.; Chen, Y.; Fang, W.; Yu, Z.; Mao, W.; Xiang, J.; Han, Y.; et al. Pathological Complete Response after Neoadjuvant Treatment Determines Survival in Esophageal Squamous Cell Carcinoma Patients (NEOCRTEC5010). Ann. Transl. Med. 2021, 9, 1516. [Google Scholar] [CrossRef]
- Yang, H.; Liu, H.; Chen, Y.; Zhu, C.; Fang, W.; Yu, Z.; Mao, W.; Xiang, J.; Han, Y.; Chen, Z.; et al. Neoadjuvant Chemoradiotherapy Followed by Surgery versus Surgery Alone for Locally Advanced Squamous Cell Carcinoma of the Esophagus (NEOCRTEC5010): A Phase III Multicenter, Randomized, Open-Label Clinical Trial. J. Clin. Oncol. 2018, 36, 2796–2803. [Google Scholar] [CrossRef]
- Deutsch, J.S.; Cimino-Mathews, A.; Thompson, E.; Provencio, M.; Forde, P.M.; Spicer, J.; Girard, N.; Wang, D.; Anders, R.A.; Gabrielson, E.; et al. Association between Pathologic Response and Survival after Neoadjuvant Therapy in Lung Cancer. Nat. Med. 2024, 30, 218–228. [Google Scholar] [CrossRef]
- Li, Q.; Liu, T.; Ding, Z. Neoadjuvant Immunotherapy for Resectable Esophageal Cancer: A Review. Front. Immunol. 2022, 13, 1051841. [Google Scholar] [CrossRef]
- Janjigian, Y.Y.; Van Cutsem, E.; Muro, K.; Wainberg, Z.; Al-Batran, S.-E.; Hyung, W.J.; Molena, D.; Marcovitz, M.; Ruscica, D.; Robbins, S.H.; et al. MATTERHORN: Phase III Study of Durvalumab plus FLOT Chemotherapy in Resectable Gastric/Gastroesophageal Junction Cancer. Future Oncol. 2022, 18, 2465–2473. [Google Scholar] [CrossRef]
- Lorenzen, S.; Götze, T.O.; Thuss-Patience, P.; Biebl, M.; Homann, N.; Schenk, M.; Lindig, U.; Heuer, V.; Kretzschmar, A.; Goekkurt, E.; et al. Perioperative Atezolizumab Plus Fluorouracil, Leucovorin, Oxaliplatin, and Docetaxel for Resectable Esophagogastric Cancer: Interim Results From the Randomized, Multicenter, Phase II/III DANTE/IKF-S633 Trial. J. Clin. Oncol. Off. J. Am. Soc. Clin. Oncol. 2024, 42, 410–420. [Google Scholar] [CrossRef]
- Eads, J.R.; Graham, N.; Gibson, M.K.; Rajdev, L.; Chakravarthy, A.B.; Khullar, O.V.; Lin, S.H.; Wistuba, I.I.; Agarwal, R.; Blazar, M.; et al. A Phase II/III Study of Peri-Operative Nivolumab (Nivo) and Ipilimumab (Ipi) in Patients (Pts) with Locoregional Esophageal (E) and Gastroesophageal Junction (GEJ) Adenocarcinoma: Results of the Neoadjuvant Pathologic Complete Response (pCR) Rate (ECOG-ACRIN EA2174). J. Clin. Oncol. 2024, 42, 4000. [Google Scholar] [CrossRef]
- Shitara, K.; Rha, S.Y.; Wyrwicz, L.S.; Oshima, T.; Karaseva, N.; Osipov, M.; Yasui, H.; Yabusaki, H.; Afanasyev, S.; Park, Y.-K.; et al. Neoadjuvant and Adjuvant Pembrolizumab plus Chemotherapy in Locally Advanced Gastric or Gastro-Oesophageal Cancer (KEYNOTE-585): An Interim Analysis of the Multicentre, Double-Blind, Randomised Phase 3 Study. Lancet Oncol. 2024, 25, 212–224. [Google Scholar] [CrossRef]
- Kelly, R.J.; Bever, K.; Chao, J.; Ciombor, K.K.; Eng, C.; Fakih, M.; Goyal, L.; Hubbard, J.; Iyer, R.; Kemberling, H.T.; et al. Society for Immunotherapy of Cancer (SITC) Clinical Practice Guideline on Immunotherapy for the Treatment of Gastrointestinal Cancer. J. Immunother. Cancer 2023, 11, e006658. [Google Scholar] [CrossRef]
- Xu, L.; Qi, Y.; Jiang, Y.; Ji, Y.; Zhao, Q.; Wu, J.; Lu, W.; Wang, Y.; Chen, Q.; Wang, C. Crosstalk between the Gut Microbiome and Clinical Response in Locally Advanced Thoracic Esophageal Squamous Cell Carcinoma during Neoadjuvant Camrelizumab and Chemotherapy. Ann. Transl. Med. 2022, 10, 325. [Google Scholar] [CrossRef]
- Wu, H.; Leng, X.; Liu, Q.; Mao, T.; Jiang, T.; Liu, Y.; Li, F.; Cao, C.; Fan, J.; Chen, L.; et al. Intratumoral Microbiota Composition Regulates Chemoimmunotherapy Response in Esophageal Squamous Cell Carcinoma. Cancer Res. 2023, 83, 3131–3144. [Google Scholar] [CrossRef]
- Sasaki, T.; Matsumoto, Y.; Murakami, K.; Endo, S.; Toyozumi, T.; Otsuka, R.; Kinoshita, K.; Hu, J.; Iida, S.; Morishita, H.; et al. Gut Microbiome Can Predict Chemoradiotherapy Efficacy in Patients with Esophageal Squamous Cell Carcinoma. Esophagus 2023, 20, 691–703. [Google Scholar] [CrossRef]
- Hasuda, H.; Ikeda, T.; Makizaki, Y.; Yokota, H.; Tanaka, Y.; Ohno, H.; Shimokawa, M.; Matsuoka, H.; Kimura, Y.; Oki, E.; et al. Alterations in the Gut Microbiome in Patients with Esophageal Carcinoma in Response to Esophagectomy and Neoadjuvant Treatment. Surg. Today 2023, 53, 663–674. [Google Scholar] [CrossRef]
- Li, Y.; Xing, S.; Chen, F.; Li, Q.; Dou, S.; Huang, Y.; An, J.; Liu, W.; Zhang, G. Intracellular Fusobacterium nucleatum Infection Attenuates Antitumor Immunity in Esophageal Squamous Cell Carcinoma. Nat. Commun. 2023, 14, 5788. [Google Scholar] [CrossRef]
- Yamamura, K.; Baba, Y.; Nakagawa, S.; Mima, K.; Miyake, K.; Nakamura, K.; Sawayama, H.; Kinoshita, K.; Ishimoto, T.; Iwatsuki, M.; et al. Human Microbiome Fusobacterium nucleatum in Esophageal Cancer Tissue Is Associated with Prognosis. Clin. Cancer Res. 2016, 22, 5574–5581. [Google Scholar] [CrossRef]
- Yamamura, K.; Izumi, D.; Kandimalla, R.; Sonohara, F.; Baba, Y.; Yoshida, N.; Kodera, Y.; Baba, H.; Goel, A. Intratumoral Fusobacterium nucleatum Levels Predict Therapeutic Response to Neoadjuvant Chemotherapy in Esophageal Squamous Cell Carcinoma. Clin. Cancer Res. 2019, 25, 6170–6179. [Google Scholar] [CrossRef]
- Qiu, Q.; Lin, Y.; Ma, Y.; Li, X.; Liang, J.; Chen, Z.; Liu, K.; Huang, Y.; Luo, H.; Huang, R.; et al. Exploring the Emerging Role of the Gut Microbiota and Tumor Microenvironment in Cancer Immunotherapy. Front. Immunol. 2021, 11, 612202. [Google Scholar] [CrossRef]
- Mager, L.F.; Burkhard, R.; Pett, N.; Cooke, N.C.A.; Brown, K.; Ramay, H.; Paik, S.; Stagg, J.; Groves, R.A.; Gallo, M.; et al. Microbiome-Derived Inosine Modulates Response to Checkpoint Inhibitor Immunotherapy. Science 2020, 369, eabc3421. [Google Scholar] [CrossRef]
- Mirji, G.; Worth, A.; Bhat, S.A.; El Sayed, M.; Kannan, T.; Goldman, A.R.; Tang, H.Y.; Liu, Q.; Auslander, N.; Dang, C.V.; et al. The Microbiome-Derived Metabolite TMAO Drives Immune Activation and Boosts Responses to Immune checkpoint Blockade in Pancreatic Cancer. Sci. Immunol. 2022, 7, eabn0704. [Google Scholar] [CrossRef]
- Bachem, A.; Makhlouf, C.; Binger, K.J.; Turner, S.J.; Gebhardt, T.; Correspondence, S.B. Microbiota-Derived Short-Chain Fatty Acids Promote the Memory Potential of Antigen-Activated CD8 + T Cells. Immunity 2019, 51, 285–297.e5. [Google Scholar] [CrossRef]
- Coutzac, C.; Jouniaux, J.M.; Paci, A.; Schmidt, J.; Mallardo, D.; Seck, A.; Asvatourian, V.; Cassard, L.; Saulnier, P.; Lacroix, L.; et al. Systemic Short Chain Fatty Acids Limit Antitumor Effect of CTLA-4 Blockade in Hosts with Cancer. Nat. Commun. 2020, 11, 2168. [Google Scholar] [CrossRef]
- Kelly, R.J.; Landon, B.V.; Zaidi, A.H.; Singh, D.; Canzoniero, J.V.; Balan, A.; Hales, R.K.; Voong, K.R.; Battafarano, R.J.; Jobe, B.A.; et al. Neoadjuvant Nivolumab or Nivolumab plus LAG-3 Inhibitor Relatlimab in Resectable Esophageal/Gastroesophageal Junction Cancer: A Phase Ib Trial and ctDNA Analyses. Nat. Med. 2024, 30, 1023–1034. [Google Scholar] [CrossRef]
- Shaikh, F.Y.; Gills, J.J.; Mohammad, F.; White, J.R.; Stevens, C.M.; Ding, H.; Fu, J.; Tam, A.; Blosser, R.L.; Domingue, J.C.; et al. Murine Fecal Microbiota Transfer Models Selectively Colonize Human Microbes and Reveal Transcriptional Programs Associated with Response to Neoadjuvant Checkpoint Inhibitors. Cancer Immunol. Immunother. 2022, 71, 2405–2420. [Google Scholar] [CrossRef]
- Segata, N.; Izard, J.; Waldron, L.; Gevers, D.; Miropolsky, L.; Garrett, W.S.; Huttenhower, C. Metagenomic Biomarker Discovery and Explanation. Genome Biol. 2011, 12, R60. [Google Scholar] [CrossRef]
- Fuhrer, T.; Heer, D.; Begemann, B.; Zamboni, N. High-Throughput, Accurate Mass Metabolome Profiling of Cellular Extracts by Flow Injection-Time-of-Flight Mass Spectrometry. Anal. Chem. 2011, 83, 7074–7080. [Google Scholar] [CrossRef]
- Johnson, E.L.; Heaver, S.L.; Waters, J.L.; Kim, B.I.; Bretin, A.; Goodman, A.L.; Gewirtz, A.T.; Worgall, T.S.; Ley, R.E. Sphingolipids Produced by Gut Bacteria Enter Host Metabolic Pathways Impacting Ceramide Levels. Nat. Commun. 2020, 11, 2471. [Google Scholar] [CrossRef]
- Le, H.H.; Lee, M.-T.; Besler, K.R.; Johnson, E.L. Host Hepatic Metabolism Is Modulated by Gut Microbiota-Derived Sphingolipids. Cell Host Microbe 2022, 30, 798–808.e7. [Google Scholar] [CrossRef]
- Larabi, A.B.; Masson, H.L.P.; Bäumler, A.J. Bile Acids as Modulators of Gut Microbiota Composition and Function. Gut Microbes 2023, 15, 2172671. [Google Scholar] [CrossRef]
- Sun, R.; Xu, C.; Feng, B.; Gao, X.; Liu, Z. Critical Roles of Bile Acids in Regulating Intestinal Mucosal Immune Responses. Ther. Adv. Gastroenterol. 2021, 14, 17562848211018098. [Google Scholar] [CrossRef] [PubMed]
- Lee, P.-C.; Wu, C.-J.; Hung, Y.-W.; Lee, C.J.; Chi, C.-T.; Lee, I.-C.; Yu-Lun, K.; Chou, S.-H.; Luo, J.-C.; Hou, M.-C.; et al. Gut Microbiota and Metabolites Associate with Outcomes of Immune Checkpoint Inhibitor–Treated Unresectable Hepatocellular Carcinoma. J. Immunother. Cancer 2022, 10, e004779. [Google Scholar] [CrossRef] [PubMed]
- Chiang, H.-C.; Hughes, M.; Chang, W.-L. The Role of Microbiota in Esophageal Squamous Cell Carcinoma: A Review of the Literature. Thorac. Cancer 2023, 14, 2821–2829. [Google Scholar] [CrossRef] [PubMed]
- Shen, W.; Tang, D.; Wan, P.; Peng, Z.; Sun, M.; Guo, X.; Liu, R. Identification of Tissue-Specific Microbial Profile of Esophageal Squamous Cell Carcinoma by Full-Length 16S rDNA Sequencing. Appl. Microbiol. Biotechnol. 2022, 106, 3215–3229. [Google Scholar] [CrossRef] [PubMed]
- Hoeppner, J.; Lordick, F.; Brunner, T.; Glatz, T.; Bronsert, P.; Röthling, N.; Schmoor, C.; Lorenz, D.; Ell, C.; Hopt, U.T.; et al. ESOPEC: Prospective Randomized Controlled Multicenter Phase III Trial Comparing Perioperative Chemotherapy (FLOT Protocol) to Neoadjuvant Chemoradiation (CROSS Protocol) in Patients with Adenocarcinoma of the Esophagus (NCT02509286). BMC Cancer 2016, 16, 503. [Google Scholar] [CrossRef]
- Brunner, T.; Lordick, F.; Schmoor, C.; Kulemann, B.; Neumann, U.P.; Folprecht, G.; Keck, T.; Benedix, F.; Schmeding, M.; Reitsamer, E.; et al. Prospective Randomized Multicenter Phase III Trial Comparing Perioperative Chemotherapy (FLOT Protocol) to Neoadjuvant Chemoradiation (CROSS Protocol) in Patients with Adenocarcinoma of the Esophagus (ESOPEC Trial). J. Clin. Oncol. 2024, 42, LBA1. [Google Scholar] [CrossRef]
- Tarhini, A.A.; Eads, J.R.; Moore, K.N.; Tatard-Leitman, V.; Wright, J.; Forde, P.M.; Ferris, R.L. Neoadjuvant Immunotherapy of Locoregionally Advanced Solid Tumors. J. Immunother. Cancer 2022, 10, e005036. [Google Scholar] [CrossRef]



| Characteristic | PCR, n = 8 1 | RVT, n = 15 1 | p-Value 2 |
|---|---|---|---|
| Study Arm (%) | 0.3 | ||
| A | 6 (75%) | 5 (33%) | |
| B1 | 1 (13%) | 5 (33%) | |
| B2 | 1 (13%) | 5 (33%) | |
| Sex at Birth (%) | >0.9 | ||
| Female | 1 (13%) | 1 (6.7%) | |
| Male | 7 (88%) | 14 (93%) | |
| Age [yrs] (SD) | 62 (5) | 65 (6) | 0.3 |
| Smoking History (%) | 0.089 | ||
| Former | 6 (75%) | 5 (33%) | |
| Never | 2 (25%) | 10 (67%) | |
| Tumor Histology (%) | >0.9 | ||
| Adenocarcinoma | 7 (88%) | 13 (87%) | |
| Squamous | 1 (13%) | 2 (13%) | |
| CAP Regression Score (%) | <0.001 | ||
| G0 | 8 (100%) | 0 (0%) | |
| G1 | 0 (0%) | 6 (40%) | |
| G2 | 0 (0%) | 8 (53%) | |
| G3 | 0 (0%) | 1 (6.7%) | |
| Residual Viable Tumor at Resection (%) | <0.001 | ||
| 0% | 8 (100%) | 0 (0%) | |
| <10% | 0 (0%) | 6 (40%) | |
| >10% | 0 (0%) | 9 (60%) | |
Disclaimer/Publisher’s Note: The statements, opinions and data contained in all publications are solely those of the individual author(s) and contributor(s) and not of MDPI and/or the editor(s). MDPI and/or the editor(s) disclaim responsibility for any injury to people or property resulting from any ideas, methods, instructions or products referred to in the content. |
© 2024 by the authors. Licensee MDPI, Basel, Switzerland. This article is an open access article distributed under the terms and conditions of the Creative Commons Attribution (CC BY) license (https://creativecommons.org/licenses/by/4.0/).
Share and Cite
Shaikh, F.Y.; Lee, S.; White, J.R.; Zhao, Y.; Ferri, J.T.; Pereira, G.; Landon, B.V.; Ke, S.; Hu, C.; Feliciano, J.L.; et al. Fecal Microbiome Composition Correlates with Pathologic Complete Response in Patients with Operable Esophageal Cancer Treated with Combined Chemoradiotherapy and Immunotherapy. Cancers 2024, 16, 3644. https://doi.org/10.3390/cancers16213644
Shaikh FY, Lee S, White JR, Zhao Y, Ferri JT, Pereira G, Landon BV, Ke S, Hu C, Feliciano JL, et al. Fecal Microbiome Composition Correlates with Pathologic Complete Response in Patients with Operable Esophageal Cancer Treated with Combined Chemoradiotherapy and Immunotherapy. Cancers. 2024; 16(21):3644. https://doi.org/10.3390/cancers16213644
Chicago/Turabian StyleShaikh, Fyza Y., Seoho Lee, James R. White, Yujie Zhao, Jacqueline T. Ferri, Gavin Pereira, Blair V. Landon, Suqi Ke, Chen Hu, Josephine L. Feliciano, and et al. 2024. "Fecal Microbiome Composition Correlates with Pathologic Complete Response in Patients with Operable Esophageal Cancer Treated with Combined Chemoradiotherapy and Immunotherapy" Cancers 16, no. 21: 3644. https://doi.org/10.3390/cancers16213644
APA StyleShaikh, F. Y., Lee, S., White, J. R., Zhao, Y., Ferri, J. T., Pereira, G., Landon, B. V., Ke, S., Hu, C., Feliciano, J. L., Hales, R. K., Voong, K. R., Battafarano, R. J., Yang, S. C., Broderick, S., Ha, J., Thompson, E., Shin, E. J., Bartlett, D. L., ... Sears, C. L. (2024). Fecal Microbiome Composition Correlates with Pathologic Complete Response in Patients with Operable Esophageal Cancer Treated with Combined Chemoradiotherapy and Immunotherapy. Cancers, 16(21), 3644. https://doi.org/10.3390/cancers16213644

