Impact of the Immune Landscape in Follicular Lymphoma: Insights into Histological Transformation in the Rituximab Era
Simple Summary
Abstract
1. Introduction
2. Materials and Methods
2.1. Patients
2.2. Gene Expression Analysis
2.3. CIBERSORTx in Silico Immunophenotyping
2.4. Gene Enrichment Analysis
2.5. Statistical Analysis
3. Results
3.1. Patient Characteristics
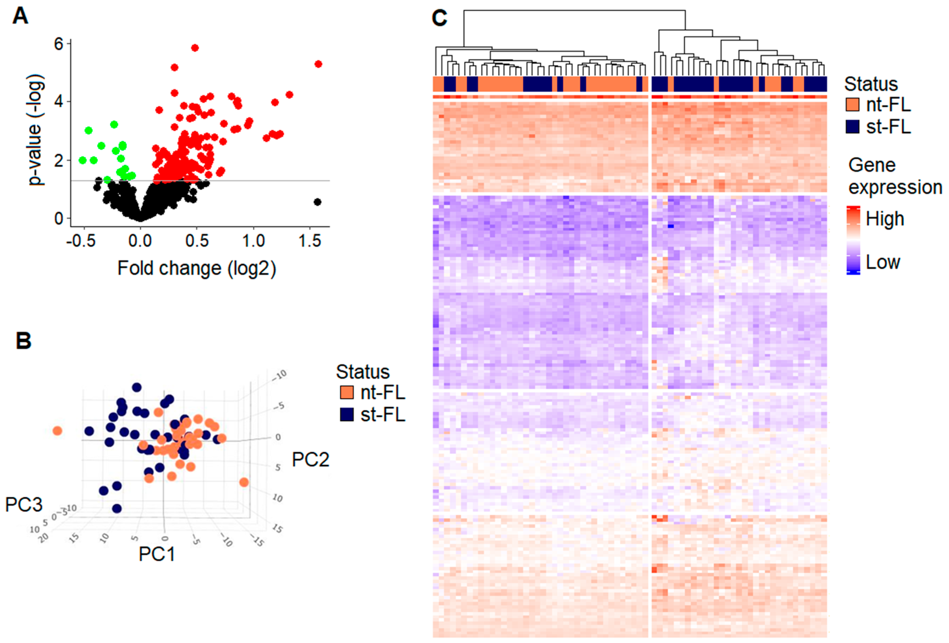
3.2. Immune-Related Genes at Time of FL Diagnosis Associated with Transformation
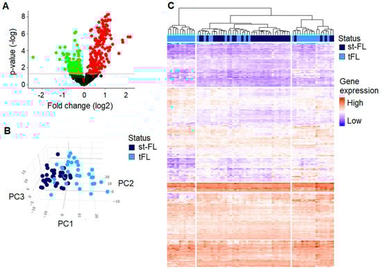
3.3. Differentially Regulated Genes Reveal Disturbed Biological Pathways Depending on Subsequent Transformation Status
3.4. Genes Associated with Macrophage and T Cell Infiltration Are Differentially Expressed in Transformed FL
3.5. Gene Enrichment Shows Possibly Disturbed Pathways from Diagnosis to Transformation
3.6. In Silico Immunophenotyping Reveals Different Cellular Subgroups Associated with Outcome in FL
4. Discussion
5. Conclusions
Supplementary Materials
Author Contributions
Funding
Institutional Review Board Statement
Informed Consent Statement
Data Availability Statement
Acknowledgments
Conflicts of Interest
References
- Carbone, A.; Roulland, S.; Gloghini, A.; Younes, A.; von Keudell, G.; López-Guillermo, A.; Fitzgibbon, J. Follicular lymphoma. Nat. Rev. Dis. Primers 2019, 5, 83. [Google Scholar] [CrossRef]
- Swerdlow, S.H.; Campo, E.; Pileri, S.A.; Harris, N.L.; Stein, H.; Siebert, R.; Advani, R.; Ghielmini, M.; Salles, G.A.; Zelenetz, A.D.; et al. The 2016 revision of the World Health Organization classification of lymphoid neoplasms. Blood 2016, 127, 2375–2390. [Google Scholar] [CrossRef]
- Lackraj, T.; Goswami, R.; Kridel, R. Pathogenesis of follicular lymphoma. Best Pract. Res. Clin. Haematol. 2018, 31, 2–14. [Google Scholar] [CrossRef] [PubMed]
- Batlevi, C.L.; Sha, F.; Alperovich, A.; Ni, A.; Smith, K.; Ying, Z.; Soumerai, J.D.; Caron, P.C.; Falchi, L.; Hamilton, A.; et al. Follicular lymphoma in the modern era: Survival, treatment outcomes, and identification of high-risk subgroups. Blood Cancer J. 2020, 10, 74. [Google Scholar] [CrossRef] [PubMed]
- Casulo, C. Upfront identification of high-risk follicular lymphoma. Hematol. Oncol. 2021, 39, 88–93. [Google Scholar] [CrossRef] [PubMed]
- Kumar, E.A.; Okosun, J.; Fitzgibbon, J. The Biological Basis of Histologic Transformation. Hematol. Oncol. Clin. N. Am. 2020, 34, 771–784. [Google Scholar] [CrossRef] [PubMed]
- Huet, S.; Sujobert, P.; Salles, G. From genetics to the clinic: A translational perspective on follicular lymphoma. Nat. Rev. Cancer. 2018, 18, 224–239. [Google Scholar] [CrossRef] [PubMed]
- Kridel, R.; Sehn, L.H.; Gascoyne, R.D. Can histologic transformation of follicular lymphoma be predicted and prevented? Blood 2017, 130, 258–266. [Google Scholar] [CrossRef]
- Friedberg, J.W. Update on follicular lymphoma. Hematol. Oncol. 2023, 41, 43–47. [Google Scholar] [CrossRef]
- Gordon, M.J.; Smith, M.R.; Nastoupil, L.J. Follicular lymphoma: The long and winding road leading to your cure? Blood Rev. 2023, 57, 100992. [Google Scholar] [CrossRef]
- Scott, D.W.; Gascoyne, R.D. The tumour microenvironment in B cell lymphomas. Nat. Rev. Cancer 2014, 14, 517–534. [Google Scholar] [CrossRef] [PubMed]
- Dave, S.S.; Wright, G.; Tan, B.; Rosenwald, A.; Gascoyne, R.D.; Chan, W.C.; Fisher, R.I.; Braziel, R.M.; Rimsza, L.M.; Grogan, T.M.; et al. Prediction of survival in follicular lymphoma based on molecular features of tumor-infiltrating immune cells. N. Engl. J. Med. 2004, 351, 2159–2169. [Google Scholar] [CrossRef] [PubMed]
- Brodtkorb, M.; Lingjærde, O.C.; Huse, K.; Trøen, G.; Hystad, M.; Hilden, V.I.; Myklebust, J.H.; Leich, E.; Rosenwald, A.; Delabie, J.; et al. Whole-genome integrative analysis reveals expression signatures predicting transformation in follicular lymphoma. Blood 2014, 123, 1051–1054. [Google Scholar] [CrossRef] [PubMed]
- Crouch, S.; Painter, D.; Barrans, S.L.; Roman, E.; Beer, P.A.; Cooke, S.L.; Glover, P.; Van Hoppe, S.J.L.; Webster, N.; Lacy, S.E.; et al. Molecular subclusters of follicular lymphoma: A report from the United Kingdom’s Haematological Malignancy Research Network. Blood Adv. 2022, 6, 5716–5731. [Google Scholar] [CrossRef]
- Dreval, K.; Hilton, L.K.; Cruz, M.; Shaalan, H.; Ben-Neriah, S.; Boyle, M.; Collinge, B.; Coyle, K.M.; Duns, G.; Farinha, P.; et al. Genetic subdivisions of follicular lymphoma defined by distinct coding and noncoding mutation patterns. Blood 2023, 142, 561–573. [Google Scholar] [CrossRef]
- Gentles, A.J.; Alizadeh, A.A.; Lee, S.I.; Myklebust, J.H.; Shachaf, C.M.; Shahbaba, B.; Levy, R.; Koller, D.; Plevritis, S.K. A pluripotency signature predicts histologic transformation and influences survival in follicular lymphoma patients. Blood 2009, 114, 3158–3166. [Google Scholar] [CrossRef]
- Steen, C.B.; Leich, E.; Myklebust, J.H.; Lockmer, S.; Wise, J.F.; Wahlin, B.E.; Østenstad, B.; Liestøl, K.; Kimby, E.; Rosenwald, A.; et al. A clinico-molecular predictor identifies follicular lymphoma patients at risk of early transformation after first-line immunotherapy. Haematologica 2019, 104, e460–e464. [Google Scholar] [CrossRef]
- Arboe, B.; El-Galaly, T.C.; Clausen, M.R.; Munksgaard, P.S.; Stoltenberg, D.; Nygaard, M.K.; Klausen, T.W.; Christensen, J.H.; Gørløv, J.S.; Brown Pde, N. The Danish National Lymphoma Registry: Coverage and Data Quality. PLoS ONE 2016, 11, e0157999. [Google Scholar] [CrossRef]
- Arboe, B.; Josefsson, P.; Jørgensen, J.; Haaber, J.; Jensen, P.; Poulsen, C.; Rønnov-Jessen, D.; Pedersen, R.S.; Pedersen, P.; Frederiksen, M.; et al. Danish National Lymphoma Registry. Clin. Epidemiol. 2016, 8, 577–581. [Google Scholar] [CrossRef]
- Vandesompele, J.; De Preter, K.; Pattyn, F.; Poppe, B.; Van Roy, N.; De Paepe, A.; Speleman, F. Accurate normalization of real-time quantitative RT-PCR data by geometric averaging of multiple internal control genes. Genome Biol. 2002, 3, 1–12. [Google Scholar] [CrossRef]
- Chen, B.; Khodadoust, M.S.; Liu, C.L.; Newman, A.M.; Alizadeh, A.A. Profiling Tumor Infiltrating Immune Cells with CIBERSORT. Methods Mol. Biol. 2018, 1711, 243–259. [Google Scholar] [PubMed]
- Newman, A.M.; Steen, C.B.; Liu, C.L.; Gentles, A.J.; Chaudhuri, A.A.; Scherer, F.; Khodadoust, M.S.; Esfahani, M.S.; Luca, B.A.; Steiner, D.; et al. Determining cell type abundance and expression from bulk tissues with digital cytometry. Nat. Biotechnol. 2019, 37, 773–782. [Google Scholar] [CrossRef] [PubMed]
- Steen, C.B.; Liu, C.L.; Alizadeh, A.A.; Newman, A.M. Profiling Cell Type Abundance and Expression in Bulk Tissues with CIBERSORTx. Methods Mol. Biol. 2020, 2117, 135–157. [Google Scholar] [PubMed]
- Doncheva, N.T.; Morris, J.H.; Gorodkin, J.; Jensen, L.J. Cytoscape StringApp: Network Analysis and Visualization of Proteomics Data. J. Proteome Res. 2019, 18, 623–632. [Google Scholar] [CrossRef]
- Szklarczyk, D.; Gable, A.L.; Lyon, D.; Junge, A.; Wyder, S.; Huerta-Cepas, J.; Simonovic, M.; Doncheva, N.T.; Morris, J.H.; Bork, P.; et al. STRING v11: Protein-protein association networks with increased coverage, supporting functional discovery in genome-wide experimental datasets. Nucleic Acids Res. 2019, 47, D607–D613. [Google Scholar] [CrossRef]
- Szklarczyk, D.; Gable, A.L.; Nastou, K.C.; Lyon, D.; Kirsch, R.; Pyysalo, S.; Doncheva, N.T.; Legeay, M.; Fang, T.; Bork, P.; et al. The STRING database in 2021: Customizable protein-protein networks, and functional characterization of user-uploaded gene/measurement sets. Nucleic Acids Res. 2021, 49, D605–D612. [Google Scholar] [CrossRef]
- Enemark, M.B.H.; Wolter, K.; Campbell, A.J.; Andersen, M.D.; Sørensen, E.F.; Hybel, T.E.; Madsen, C.; Lauridsen, K.L.; Plesner, T.L.; Hamilton-Dutoit, S.J.; et al. Proteomics identifies apoptotic markers as predictors of histological transformation in patients with follicular lymphoma. Blood Adv. 2023, 7, 7418–7432. [Google Scholar] [CrossRef]
- Que, H.; Fu, Q.; Lan, T.; Tian, X.; Wei, X. Tumor-associated neutrophils and neutrophil-targeted cancer therapies. Biochim. Biophys. Acta Rev. Cancer 2022, 1877, 188762. [Google Scholar] [CrossRef]
- Liew, P.X.; Kubes, P. The Neutrophil’s Role During Health and Disease. Physiol. Rev. 2019, 99, 1223–1248. [Google Scholar] [CrossRef]
- Prame Kumar, K.; Nicholls, A.J.; Wong, C.H.Y. Partners in crime: Neutrophils and monocytes/macrophages in inflammation and disease. Cell Tissue Res. 2018, 371, 551–565. [Google Scholar] [CrossRef]
- Dobaño-López, C.; Araujo-Ayala, F.; Serrat, N.; Valero, J.G.; Pérez-Galán, P. Follicular Lymphoma Microenvironment: An Intricate Network Ready for Therapeutic Intervention. Cancers 2021, 13, 641. [Google Scholar] [CrossRef] [PubMed]
- Masucci, M.T.; Minopoli, M.; Carriero, M.V. Tumor Associated Neutrophils. Their Role in Tumorigenesis, Metastasis, Prognosis and Therapy. Front. Oncol. 2019, 9, 1146. [Google Scholar] [CrossRef] [PubMed]
- Enemark, M.B.; Hybel, T.E.; Madsen, C.; Lauridsen, K.L.; Honoré, B.; Plesner, T.L.; Hamilton-Dutoit, S.; d’Amore, F.; Ludvigsen, M. Tumor-Tissue Expression of the Hyaluronic Acid Receptor RHAMM Predicts Histological Transformation in Follicular Lymphoma Patients. Cancers 2022, 14, 1316. [Google Scholar] [CrossRef] [PubMed]
- Sillen, M.; Declerck, P.J. A Narrative Review on Plasminogen Activator Inhibitor-1 and Its (Patho)Physiological Role: To Target or Not to Target? Int. J. Mol. Sci. 2021, 22, 2721. [Google Scholar] [CrossRef]
- Kubala, M.H.; DeClerck, Y.A. The plasminogen activator inhibitor-1 paradox in cancer: A mechanistic understanding. Cancer Metastasis Rev. 2019, 38, 483–492. [Google Scholar] [CrossRef]
- Liu, Y.; Li, X.; Chen, S.; Zhu, C.; Shi, Y.; Dang, S.; Zhang, W.; Li, W. Pan-cancer analysis of SERPINE family genes as biomarkers of cancer prognosis and response to therapy. Front. Mol. Biosci. 2023, 10, 1277508. [Google Scholar] [CrossRef]
- Desouza, M.; Gunning, P.W.; Stehn, J.R. The actin cytoskeleton as a sensor and mediator of apoptosis. Bioarchitecture 2012, 2, 75–87. [Google Scholar] [CrossRef]
- Kim, J.; Bae, J.S. Tumor-Associated Macrophages and Neutrophils in Tumor Microenvironment. Mediat. Inflamm. 2016, 2016, 6058147. [Google Scholar] [CrossRef]
- Perez Galan, P.; Valero, J.G.; Matas-Cespedes, A.; Rodriguez, V.; Arenas, F.; Carreras, J.; Serrat, N.; Guerrero-Hernandez, M.; Corbera, M.; Yahiaoui, A.; et al. Deciphering The Contribution of Macrophages to Follicular Lymphoma Pathogenesis: New Insights into Therapy. Hematol. Oncol. 2019, 37, 151–152. [Google Scholar] [CrossRef]
- Staiger, A.M.; Hoster, E.; Jurinovic, V.; Winter, S.; Leich, E.; Kalla, C.; Möller, P.; Bernd, H.W.; Feller, A.C.; Koch, K.; et al. Localized- and advanced-stage follicular lymphomas differ in their gene expression profiles. Blood 2020, 135, 181–190. [Google Scholar] [CrossRef]
- Leich, E.; Brodtkorb, M.; Schmidt, T.; Altenbuchinger, M.; Lingjærde, O.C.; Lockmer, S.; Holte, H.; Nedeva, T.; Grieb, T.; Sander, B.; et al. Gene expression and copy number profiling of follicular lymphoma biopsies from patients treated with first-line rituximab without chemotherapy. Leuk. Lymphoma 2023, 64, 1927–1937. [Google Scholar] [CrossRef] [PubMed]
- Carreras, J.; Roncador, G.; Hamoudi, R. Artificial Intelligence Predicted Overall Survival and Classified Mature B-Cell Neoplasms Based on Immuno-Oncology and Immune Checkpoint Panels. Cancers 2022, 14, 5318. [Google Scholar] [CrossRef] [PubMed]
- Taskinen, M.; Valo, E.; Karjalainen-Lindsberg, M.L.; Hautaniemi, S.; Meri, S.; Leppä, S. Signal transducers and activators of transcription 5a-dependent cross-talk between follicular lymphoma cells and tumor microenvironment characterizes a group of patients with improved outcome after R-CHOP. Clin. Cancer Res. 2010, 16, 2615–2623. [Google Scholar] [CrossRef]
- Tsukamoto, T.; Tokuda, Y.; Nakano, M.; Tashiro, K.; Kuroda, J. Expression of activated B-cell gene signature is predictive of the outcome of follicular lymphoma. Blood Adv. 2022, 6, 1932–1936. [Google Scholar] [CrossRef] [PubMed]
- Rai, S.; Inoue, H.; Sakai, K.; Hanamoto, H.; Matsuda, M.; Maeda, Y.; Haeno, T.; Watatani, Y.; Kumode, T.; Serizawa, K.; et al. Decreased expression of T-cell-associated immune markers predicts poor prognosis in patients with follicular lymphoma. Cancer Sci. 2022, 113, 660–673. [Google Scholar] [CrossRef] [PubMed]
- Mozas, P.; López, C.; Grau, M.; Nadeu, F.; Clot, G.; Valle, S.; Kulis, M.; Navarro, A.; Ramis-Zaldivar, J.E.; González-Farré, B.; et al. Genomic landscape of follicular lymphoma across a wide spectrum of clinical behaviors. Hematol. Oncol. 2023, 41, 631–643. [Google Scholar] [CrossRef]
- Silva, A.; Bassim, S.; Sarkozy, C.; Mottok, A.; Lackraj, T.; Jurinovic, V.; Brodtkorb, M.; Lingjaerde, O.C.; Sehn, L.H.; Gascoyne, R.D.; et al. Convergence of risk prediction models in follicular lymphoma. Haematologica 2019, 104, e252–e255. [Google Scholar] [CrossRef]
- Huet, S.; Tesson, B.; Jais, J.P.; Feldman, A.L.; Magnano, L.; Thomas, E.; Traverse-Glehen, A.; Albaud, B.; Carrère, M.; Xerri, L.; et al. A gene-expression profiling score for prediction of outcome in patients with follicular lymphoma: A retrospective training and validation analysis in three international cohorts. Lancet Oncol. 2018, 19, 549–561. [Google Scholar] [CrossRef]
- Mondello, P.; Fama, A.; Larson, M.C.; Feldman, A.L.; Villasboas, J.C.; Yang, Z.Z.; Galkin, I.; Svelolkin, V.; Postovalova, E.; Bagaev, A.; et al. Lack of intrafollicular memory CD4+T cells is predictive of early clinical failure in newly diagnosed follicular lymphoma. Blood Cancer J. 2021, 11, 130. [Google Scholar] [CrossRef]
- Glas, A.M.; Knoops, L.; Delahaye, L.; Kersten, M.J.; Kibbelaar, R.E.; Wessels, L.A.; van Laar, R.; van Krieken, J.H.; Baars, J.W.; Raemaekers, J.; et al. Gene-expression and immunohistochemical study of specific T-cell subsets and accessory cell types in the transformation and prognosis of follicular lymphoma. J. Clin. Oncol. 2007, 25, 390–398. [Google Scholar] [CrossRef]
- Tobin, J.W.D.; Keane, C.; Gunawardana, J.; Mollee, P.; Birch, S.; Hoang, T.; Lee, J.; Li, L.; Huang, L.; Murigneux, V.; et al. Progression of Disease Within 24 Months in Follicular Lymphoma Is Associated With Reduced Intratumoral Immune Infiltration. J. Clin. Oncol. 2019, 37, 3300–3309. [Google Scholar] [CrossRef] [PubMed]
- Beck Enemark, M.; Monrad, I.; Madsen, C.; Lystlund Lauridsen, K.; Honoré, B.; Plesner, T.L.; Hamilton-Dutoit, S.J.; d’Amore, F.; Ludvigsen, M. PD-1 Expression in Pre-Treatment Follicular Lymphoma Predicts the Risk of Subsequent High-Grade Transformation. OncoTarget Ther. 2021, 14, 481–489. [Google Scholar] [CrossRef] [PubMed]
- Blaker, Y.N.; Spetalen, S.; Brodtkorb, M.; Lingjaerde, O.C.; Beiske, K.; Østenstad, B.; Sander, B.; Wahlin, B.E.; Melen, C.M.; Myklebust, J.H.; et al. The tumour microenvironment influences survival and time to transformation in follicular lymphoma in the rituximab era. Br. J. Haematol. 2016, 175, 102–114. [Google Scholar] [CrossRef]
- Smeltzer, J.P.; Jones, J.M.; Ziesmer, S.C.; Grote, D.M.; Xiu, B.; Ristow, K.M.; Yang, Z.Z.; Nowakowski, G.S.; Feldman, A.L.; Cerhan, J.R.; et al. Pattern of CD14+ follicular dendritic cells and PD1+ T cells independently predicts time to transformation in follicular lymphoma. Clin. Cancer Res. 2014, 20, 2862–2872. [Google Scholar] [CrossRef]
- Richendollar, B.G.; Pohlman, B.; Elson, P.; Hsi, E.D. Follicular programmed death 1-positive lymphocytes in the tumor microenvironment are an independent prognostic factor in follicular lymphoma. Hum. Pathol. 2011, 42, 552–557. [Google Scholar] [CrossRef]
- Szumera-Ciećkiewicz, A.; Poleszczuk, J.; Kuczkiewicz-Siemion, O.; Paszkiewicz-Kozik, E.; Rymkiewicz, G.; Sokół, K.; Borysiuk, A.; Kotarska, M.; Kawecka, M.; Owczarek, D.; et al. PD1 distribution pattern, regardless of the cell origin, is an independent microenvironmental prognostic factor for progression-free survival in follicular lymphoma. Pathol. Res. Pract. 2020, 216, 153096. [Google Scholar] [CrossRef]






| Characteristics | All n = 70 n (%) | nt-FL n = 34 n (%) | st-FL n = 36 n (%) | p-Value |
|---|---|---|---|---|
| Sex Male Female | 37 (53) 33 (47) | 13 (38) 21 (62) | 24 (67) 12 (33) | 0.032 |
| Age at FL diagnosis Median Range | 58 35–80 | 54 35–74 | 59 39–80 | NS |
| Ann Arbor stage I–II III–IV | 24 (34) 46 (66) | 11 (32) 23 (68) | 13 (36) 23 (64) | NS |
| FLIPI Low Intermediate High | 28 (40) 17 (24) 25 (36) | 15 (44) 8 (24) 11 (32) | 13 (36) 9 (25) 14 (39) | NS |
| LDH elevation Yes No Unknown | 16 (23) 51 (73) 3 (4) | 5 (15) 28 (82) 1 (3) | 11 (31) 23 (64) 2 (6) | NS |
| B symptoms Yes No | 15 (21) 55 (79) | 9 (26) 25 (74) | 6 (17) 30 (83) | NS |
| Performance score <2 ≥2 Unknown | 69 (99) 0 (0) 1 (1) | 34 (100) 0 (0) 0 (0) | 35 (97) 0 (0) 1 (3) | NS |
| Bone marrow involvement Yes No Unknown | 22 (31) 47 (67) 1 (1) | 12 (35) 22 (65) 0 (0) | 10 (28) 25 (69) 1 (3) | NS |
| Anemia Yes No Unknown | 8 (11) 61 (87) 1 (1) | 3 (9) 30 (88) 1 (3) | 5 (14) 31 (86) 2 (6) | NS |
| FL histology FL NOS FL grade 1–2 FL grade 3A | 7 (10) 55 (79) 8 (11) | 5 (15) 26 (76) 3 (9) | 2 (6) 29 (81) 5 (14) | NS |
| Number of nodal sites ≥5 <4 | 30 (43) 40 (57) | 17 (50) 17 (50) | 13 (36) 23 (64) | NS |
| Extranodal disease Yes No | 26 (37) 44 (63) | 12 (35) 22 (65) | 14 (39) 22 (61) | NS |
| Bulky disease * Yes No Unknown | 15 (21) 52 (74) 3 (4) | 8 (24) 25 (74) 1 (3) | 7 (19) 27 (75) 2 (6) | NS |
Disclaimer/Publisher’s Note: The statements, opinions and data contained in all publications are solely those of the individual author(s) and contributor(s) and not of MDPI and/or the editor(s). MDPI and/or the editor(s) disclaim responsibility for any injury to people or property resulting from any ideas, methods, instructions or products referred to in the content. |
© 2024 by the authors. Licensee MDPI, Basel, Switzerland. This article is an open access article distributed under the terms and conditions of the Creative Commons Attribution (CC BY) license (https://creativecommons.org/licenses/by/4.0/).
Share and Cite
Enemark, M.H.; Jensen, M.L.; Andersen, M.D.; Plesner, T.L.; Hamilton-Dutoit, S.; Ludvigsen, M. Impact of the Immune Landscape in Follicular Lymphoma: Insights into Histological Transformation in the Rituximab Era. Cancers 2024, 16, 3553. https://doi.org/10.3390/cancers16203553
Enemark MH, Jensen ML, Andersen MD, Plesner TL, Hamilton-Dutoit S, Ludvigsen M. Impact of the Immune Landscape in Follicular Lymphoma: Insights into Histological Transformation in the Rituximab Era. Cancers. 2024; 16(20):3553. https://doi.org/10.3390/cancers16203553
Chicago/Turabian StyleEnemark, Marie Hairing, Maja Lund Jensen, Maja Dam Andersen, Trine Lindhardt Plesner, Stephen Hamilton-Dutoit, and Maja Ludvigsen. 2024. "Impact of the Immune Landscape in Follicular Lymphoma: Insights into Histological Transformation in the Rituximab Era" Cancers 16, no. 20: 3553. https://doi.org/10.3390/cancers16203553
APA StyleEnemark, M. H., Jensen, M. L., Andersen, M. D., Plesner, T. L., Hamilton-Dutoit, S., & Ludvigsen, M. (2024). Impact of the Immune Landscape in Follicular Lymphoma: Insights into Histological Transformation in the Rituximab Era. Cancers, 16(20), 3553. https://doi.org/10.3390/cancers16203553

