Enhancing Lymphoma Diagnosis, Treatment, and Follow-Up Using 18F-FDG PET/CT Imaging: Contribution of Artificial Intelligence and Radiomics Analysis
Abstract
Simple Summary
Abstract
1. Introduction
2. Literature Search Strategy
3. Literature Search Outcome
4. Summary of Findings and Discussion
4.1. From Image to Clinical Decision: Potential of 18F-FDG PET/CT Radiomics in Lymphoma
4.1.1. Diagnosis and Risk Assessment of Bone Marrow Infiltration (BMI)
4.1.2. Histologic Subtype Differentiation: Radiomics and Future Directions
4.1.3. Progression and Outcome Prediction
4.2. Connecting Genes and Images: Radiogenomics Perspective
4.3. Future Prospects in Genomics and Radiomics: Liquid Biopsy and Radiomics in Lymphoma
| Study | Year | P.N | Task | Study Design | Feature Extraction Software | Type | Classifier | Results (Based on Best Model) | Key Findings |
|---|---|---|---|---|---|---|---|---|---|
| Aide et al. [27] | 2018 | 82 | BMI Diagnosis, OS, PFS | Retrospective | LifeX (version 2.0) | DLBCL | Statistical analysis | Sensitivity 81.8%, specificity 81.7% | SkewnessH was notable feature for identifying BMI and only independent predictor for PFS |
| Mayerhoefer et al. [29] | 2020 | 97 | BMI Diagnosis | Retrospective | Beth Israel PET/CT viewer | MCL | ML | Rad-Sig (SUV and GLCM features): AUC = 0.73 Rad-Sig with laboratory data: AUC = 0.81 | Combining radiomics texture features and laboratory data enhances BMI prediction in MLC. |
| Faudemer et al. [26] | 2021 | 66 | BMI Diagnosis | Retrospective | LifeX (version 5.1) | FL | Statistical analysis | Sensitivity: 70.0%, Specificity: 83.3%, PPV 77.8%, NPV: 76.9%, AUC: 0.822 | Skeletal textural shows potential promise for the diagnosis BMI. Predictive features: variance (GLCM), correlation (GLCM), joint entropy (GLCM) and busyness (NGLDM) |
| Sadik et al. [30] | 2021 | 153 | BMI Diagnosis | Retrospective | - | HL | DL and statistical analysis | Agreement between AI method and physicians:81% | An AI-driven approach effectively identifies BMU in HL. |
| Kenawy et al. [25] | 2020 | 44 | BMI Diagnosis | Retrospective | CGITA toolbox (Math Works Inc., Natick, MA, USA, version 2015a) | Unspecified subtype | Statistical analysis | HILRE, HILZE, LRE, LZE, max spectrum, busyness, and code similarity: AUC > 0.682, p < 0.05 Univariate analysis: significant predictors of BMI were code similarity and LRE: p = 0.039, p = 0.02 respectively. Multivariate analysis: significant predictor of BMI was LRE: p = 0.031 | BMI diagnosis is improved by the combination of 18F-FDG PET/CT radiomic features (particularly LRE) and visual evaluation. |
| Sadik et al. [31] | 2022 | 48 | BMI Diagnosis | Retrospective | - | HL | DL | Correlation between physicians’ decisions (using AI vs. not using it): Mean Kappa = 0.51 (0.25–0.80) vs. 0.61 (0.19–0.94) | An AI-based model significantly enhances consensus among physicians from various hospitals by highlighting suspicious focal BMUs in HL. |
| de Jesus et al. [36] | 2022 | 120 | Subtypes Differentiation | Retrospective | PyRadiomics (version 3.0) | FL and DLBCL | ML | AUC: 0.86, accuracy: 80% | ML analysis of radiomic features has the potential to offer diagnostic value in differentiating FL from DLBCL tumor lesions, surpassing the diagnostic capabilities of SUVmax alone. |
| Lovinfosse et al. [37] | 2022 | 251 | Subtypes Differentiation | Retrospective | RadiomiX Toolbox | DLBCL and HL | ML | Lesion-based approach using TLR radiomics: AUC = 0.95 patient-based approach (utilizing original radiomics and age): AUC = 0.86 | Differentiating HL from DLBCL tumors can be achieved using ML and radiomic features. |
| Yang et al. [38] | 2023 | 165 | Differentiation lymph node metastasis vs. lymphoma involvement. | Retrospective | - | Lymph node metastasis and lymphoma involvement | DL | AUC = 0.901, accuracy = 86.96%, sensitivity = 76.09%, specificity = 94.20% | DL-based CAD systems exhibit promising diagnostic capabilities in distinguishing between metastatic and lymphomatous involvement in enlarged cervical lymph nodes. |
| Frood et al. [56] | 2022 | 229 | 2-EFS | Retrospective | PyRadiomics (version 2.2.0) | DLBCL | ML | Combine model (radiomic features and clinical): AUC (validation vs. test) = 0.75 vs. 0.73 | Integrating clinical characteristics with radiomic features exhibits potential in predicting 2-EFS outcomes. |
| Sollini et al. [58] | 2020 | R/R:85 Non-R/R:76 | Classifying/R vs. non-R/R | Retrospective | LifeX (version 4.9) | HL | Statistical analysis | Considering all lesions vs. one single lesion: Accuracy: 82% vs. 62%, Sensitivity: 70% vs. 78%, Specificity: 88% vs. 53% | The information obtained from various lesions contributes more to predicting patient outcomes compared to relying solely on the largest lesion. |
| Lue et al. [60] | 2020 | 83 | PFS, OS | Retrospective | OsiriX | DLBCL | Statistical analysis | PFS (RLNGLRLM): HR = 15.7, p = 0.007 OS (RLNGLRLM): HR = 8.64, p = 0.040 | RLNGLRLM serves as an independent radiomics feature for predicting survival outcomes. |
| Parvez et al. [62] | 2018 | 82 | Response to Therapy, DFS, OS | Retrospective | LifeX | aggressive B-cell lymphoma | Statistical analysis | DFS(GLNU): p = 0.013, OS (kurtosis): p = 0.035 first-line therapy response: not significant | There is a significant correlation between GLNU and DFS, while kurtosis is correlated with OS, tumor texture features could not predict response to Therapy. |
| Ceriani et al. [63] | 2022 | 133 | PFS, OS | Retrospective (in validation) Prospective (in test) | PyRadiomics | DLBCL | Statistical analysis | PFS (training vs. validation): AUC: 0.709 vs. 0.706 OS: AUC: 0.740 vs. 0.703 CSS: AUC: 0.721 vs. 0.763 | Rad-Sig has the potential to improve risk stratification |
| Li et al. [64] | 2022 | 129 | PFS | Retrospective | LifeX (version 6.10) | DLBCL | Statistical analysis | AUCs for PFS (training vs. validation set): 1 year: 0.79 vs. 0.67, 2 years: 0.84 vs. 0.83, 5years: 0.88 vs. 0.72 | Combining the Rad-Score with clinical characteristics can be used to predict the outcome. |
| Yuan et al. [65] | 2022 | 249 | PTF | Retrospective | - | DLBCL | DL | Primary dataset: accuracy: 91.22%, AUC: 0.926 External dataset: accuracy: 88.64%, AUC: 0.925 | The DL-based model demonstrated robust performance, validated the prognostic significance of interim PET/CT scans, and offers potential for informing personalized treatments. |
| Coskun et al. [66] | 2021 | 45 | Response to Therapy | Retrospective | LifeX (version 5.10) | DLBCL | ML and statistical analysis | Accuracy: 87%AUC = 81% GLCM dissimilarity: p = 0.001 | Greater baseline PET image textural heterogeneity was linked to incomplete treatment response. GLCM dissimilarity were independent predictor for incomplete response |
| Cui et al. [67] | 2023 | 271 | 2Y-TTP, PFS | Retrospective | Pyradiomic | DLBCL | ML, statistical analysis | 2Y-TTP: AUC (training vs. validation vs. test) = 1.00 vs 0.83 vs. 0.898 Sensitivity (training vs. validation vs. test): 100% vs. 80.5% vs. 94.1% Specificity (training vs. validation vs. test): 100% vs. 79.2 vs. 78.1 PFS: C-index: 0.853 | Integrating clinical data along with baseline, EoT, and delta PET features improve prognosis for progression/relapse after first-line therapy. |
| Ritter et al. [68] | 2022 | 85 | 2-year EFS | Retrospective | InterView FUSION (version 3.10) | DLBCL | ML, statistical analysis | Center 1: sensitivity = 79%, specificity = 83%, PPV = 69%, NPV = 89%, center 2 (evaluating) = 0.85 AUC | Predicting 2-year EFS through radiomics and image features (Dmax, neighbor gray tone difference matrix (NGTDM) busyness, TLG, TMTV, and NGTDM coarseness) is achievable. |
| Jiang et al. [69] | 2022 | 283 | OS, PFS | Retrospective | PyRadiomics | DLBCL | Statistical analysis | PFS: C-index of 0.801 OS: C-index of 0.807 External validation: PFS:C-index of 0.758 OS: C-index of 0.794 | Combining Rad-Sig clinical factors, it could enable precise risk stratification. |
| Jiang et al. [70] | 2022 | 140 | OS, PFS | Retrospective | Pyradiomics | PGI-DLBCL | Statistical analysis | Combine model (training vs. validation): PFS: (0.825 vs. 0.831), OS: (0.834 vs. 0.877) | Combining radiomics, clinical, and metabolic parameters into a unified predictive model improve the accuracy of predicting both PFS and OS. |
| Eertink et al. [71] | 2022 | 317 | Response to Therapy | Retrospective | RaCat | DLBCL | Statistical analysis | Combination of radiomics and clinical features: AUC 0.79 progression at 2-year TTP.: HR = 4.6 | Adding radiomics to clinical predictors improved high-risk patient selection (2-year TTP progression: 44% vs. 28%), increasing PPV by 15% compared to the IPI model. |
| Eertink et al. [73] | 2022 | 296 | predicting 2-year progression. | Retrospective | RaCat | DLBCL | Statistical analysis | AUC = 0.72–0.75 | Patient-level conventional PET features and dissemination features are the most valuable predictors for 2-year progression. Textural and morphological radiomic features did not contribute to improving the predictive value. |
| Travaini et al. [108] | 2023 | 112 | OS, PFS | Retrospective | LifeX (version 4.00) | DLBCL | Statistical analysis | PFS: HR = 3.56 (95% CI: 2.29–5.54, p < 0.0001), C-index of 0.84 (95% CI: 0.77–0.91) OS: HR = 3.83 (95% CI: 2.37–6.20, p < 0.0001), C-index of 0.90 (95% CI: 0.81–0.98). | Radiomic features, especially when integrated with clinical factors, demonstrated strong predictive capabilities for both PFS and OS in DLBCL patients. |
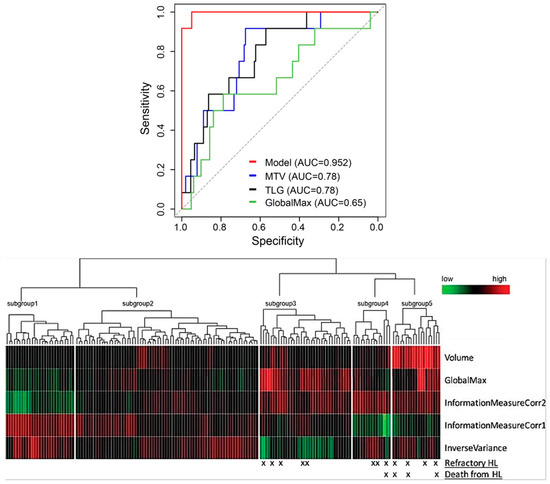
| Milgrom et al. [74] | 2019 | 251 | Predict Refractory Mediastinal HL | Retrospective | Imaging Biomarker Explorer (based on version 8.1.0, MathWorks) | HL | ML | AUC = 95.2% | The model utilizing PET data includes both first-order and second-order radiomic features, outperforms MTV and TLG alone, offering improved risk stratification. |
| Frood et al. [77] | 2022 | 289 | 2-year EFS | Retrospective | PyRadiomics | cHL | ML | Training, validation and test: AUCs = 0.82, 0.79 and 0.81, respectively | It is feasible to predict outcomes using radiomic features integrated with ML model. |
| Jimenez et al. [78] | 2022 | 169 | Response to Therapy | Retrospective | 3D Slicer software (PyRadiomics extention) | Unspecified lymphoma subtype | Statistical analysis | Response to ibrutinib treatment: AUC: 0.860, Sensitivity: 92.9%, Specificity: 81.4% at the patient level: AUC = 0.811. validated in treatment subgroups: first line: AUC = 0.916 s or greater line: AUC = 0.842 single treatment: AUC = 0.931 Multiple treatments: AUC = 0.824 | The radiomics model demonstrated superior predictive accuracy for response to ibrutinib therapy. |
| Kostakoglu et al. [79] | 2022 | 1263 | PFS and OS | Retrospective | PORTS radiomics toolkit | DLBCL | Statistical analysis | All patients (N = 1263): PFS: AUC = 0.74, OS: AUC = 0.92 Survival probabilities at 2 years (low, intermediate, high risk) PFS: 94%, 72%, 54% OS: 100%, 100%, 51 COO subgroup analysis (n = 832): PFS: AUC = 0.86, OS: AUC = 0.89 PFS: 88%, 86%, 45% OS: 91%, 93%, 65% | PET-based prognostic model, (incorporating radiomics, PET metrics, and clinical factors) outperforms the traditional IPI in predicting survival |
| Zhao et al. [82] | 2023 | 240 | PFS and OS | Retrospective | LifeX (version 6.3) | DLBCL | ML | PFS: AUC = 0.771, accuracy = 0.789. OS: AUC = 0.725 and an accuracy of 0.763. | The combined model using 18F FDG PET radiomics and clinical data improves risk stratification in DLBCL patients. |
| Wang et al. [109] | 2020 | 110 | PFS and OS | Retrospective | LifeX (version 5.1) | ENKTL | Statistical analysis | PFS (training vs. validation): Radiomics-based Model: C-index = 0.811 vs. 0.588 Metabolism-based Model: C-index = 0.751 vs. 0.693 OS (training vs. validation): Radiomics-based Model: C-index = 0.818 vs. 0.628 Metabolism-based Model: C-index = 0.828 vs. 0.753. R-signature: PFS: HR = 3.56 (95% CI: 2.29–5.54, p = 0.001), C-index of 0.84 (95% CI: 0.77–0.91) OS: HR = 3.83 (95% CI: 2.37–6.20, p = 0.032), C-index of 0.90 (95% CI: 0.81–0.98). | Combining Rad-Sig and clinical factors demonstrate robust predictive capabilities. In the validation phase, the radiomics-based model demonstrated lower effectiveness compared to the metabolism-based models. |
| Lue et al. [83] | 2020 | 35 | Response to Therapy, OS, PFS | Retrospective | CGITA (MATLAB 2012a) | HL | Statistical analysis | Treatment Response Prediction: HIR_GLRMPET: OR = 36.4, p = 0.014 RLNU_GLRMCT: OR = 30.4, p = 0.020 PFS: INU_GLRMPET: HR = 9.29, p = 0.023 Wavelet SRE_GLRMCT: HR = 18.40, p = 0.012 OS: ZSNU_GLSZMPET: HR = 41.02, p = 0.001 A prognostic stratification model: PFS (p < 0.001), OS (p < 0.001). | Predictive features for treatment response HIR_GLRMPET and RLNU_GLRMCT. Independent predictive features for survival: ZSNU(GLSZMPET), INU(GLRMPET), and wavelet SRE (GLRMCT) |
| Chang et al. [84] | 2023 | 122 | PFS, OS | Retrospective | - | DLBCL | ML and DL | Best Predictive Models for PFS: accuracy 0.71, Sensitivity: 0.58, Specificity: 0.84, AUC: 0.71, PPV: 0.75, NPV: 0.71, F1 score: 0.62 Best Predictive Model for OS: accuracy of 0.76, Sensitivity: 0.59, Specificity: 0.84, AUC: 0.72, PPV: 0.75, NPV: 0.75, F1 score: 0.66 | ML methods, utilizing clinical and metabolic features, improve PFS, OS prediction. |
| Zhang et al. [61] | 2021 | 152 | PFS, OS | Retrospective | LifeX (version 6.30) | DLBCL | Statistical analysis | PFS (training vs. validation) (all p < 0.05): AUCs of TMTV-based hybrid nomogram (combining RS with IPI) 0.828 vs. 0.783 AUCs of MBV-based hybrid nomogram: training 0.835 vs. 0.787 OS (all p < 0.05): AUCs of TMTV-based hybrid nomogram: 0.818 vs. 0.789 AUCs of MBV-based hybrid nomogram: 0.831 vs. 0.792 | The hybrid nomograms utilizing Rad-Sig with IPI could significantly improve survival prediction. |
| Mazzara et al. [98] | 2023 | 112 | PFS | Retrospective | LifeX (version 5.1) | DLBCL | Statistical analysis | Rad-Sig ((histo kurtosis, histo energy, shape sphericity, and neighboring gray level dependence matrix contrast), significantly associated with the metabolic GEP–based signature (r = 0.43, p = 0.0027) PFS: p = 0.028 | A mitochondrial metabolism-related gene expression pattern correlates with specific radiomic features and patient outcomes. Combining FDG-PET radiomics with MTV enhances the accuracy of PET-based prognosis. |
| Ferrer-Lores et al. [99] | 2023 | 33 | Response to Therapy | Retrospective | Texture analysis Quibim | DLBCL | Statistical analysis | Combine model: AUC = 0.904, accuracy = 90% Predictive model (manual): GLSZM_GrayLevel, Variance: p = 0.048, Sphericity: p = 0.027, GLCM_Correlation: p = 0.05, BCL6 amplification = p = 0.018 | A successful prediction of the response to initial treatment was achieved by combining imaging characteristics, clinical factors, and genomic data. GLSZM (GrayLevelVariance), Sphericity and GLCM(Correlation) were predictors of response. The amplification of BCL6 emerged as a highly predictive genetic marker. |
| Zhou et al. [101] | 2022 | 24 | predict survival outcomes (using radiomics and genomics data) | Retrospective | LifeX (version 6.30) | B-Cell | Statistical analysis | PFS: NGLDM: HR = 15.16, p = 0.023 MYC and BCL2 double-expressor (DE): HR = 7.02, p = 0.047 The integration of NGLDM_ContrastPET and DE: Group 1 (risk factors = 0; Number of patients: 7): PFS: 85.7% and OS: 100% Group 2 (risk factor = 1; Number of patients: 11): PFS: 63.6% and OS: 90.9% Group3 (risk factors = 3; Number of patients: 6): PFS: 0% and OS: 16.7% | Combining 18F-FDG PET/CT radiomic features with genomic factors has the potential to forecast the survival outcomes of B-Cell patients undergoing CAR T-cell therapy. there was no noteworthy correlation found between PET/CT variables and CRS. |
| Triumbari et al. [110] | 2023 | 227 | PFS, DS | Retrospective | Moddicom | cHL | Statistical analysis | PFS (mainly depended on hottest lesion): AUC: 0.74 DS (mainly depended on largest lesion): AUC: 0.78 | Radiomics models that focus on the largest and most active lesions offer valuable insights into the prognosis of patients. |
| Zhou, et al. [87] | 2023 | 61 | PFS, OS | Retrospective | LifeX (version 6.30) | DLBCL | Statistical analysis | PFS: C-Index = 0.710 vs. 0.640 in validation, AUC = 0.776 vs. 0.886 OS: C-Index = 0.780 vs. 0.676, AUC = 0.828 vs. 0.778 | The radiomics model consistently outperforms in predicting both PFS and OS, not only in the main analysis but also during validation, highlighting its superior performance. |
| Albano, et al. [111] | 2024 | 137 | Detecting Richter transformation (RT), OS | Retrospective | LifeX (version 6.30) | Chronic lymphocytic leukemia (CLL) | Statistical analysis | Richter Transformation (RT): In 130 out of 137 (95%) PET/CT scans, increased tracer uptake was observed. SUVbw, SUVlbm, SUVbsa, L-L SUV ratio, and L-BP SUV ratio were significantly higher in the RT group (p < 0.001). OS: Median OS was 28 months for patients with RT and 34 months for those without RT (p = 0.002). | Higher SUV metrics and L-BP SUV ratio were linked to worse outcomes in RT, with a median OS of 28 months versus 34 months without RT. |
| Yousefirizi, et al. [112] | 2024 | 31 | Relapse/Progression and TTP Prediction | Retrospective | Pyradiomics | Primary mediastinal large B-cell lymphoma | ML | Relapse/Progression (Delta radiomics): Accuracy: 0.89 ± 0.03 F1 Score: 0.89 ± 0.03 Best Model (TTP): C-index = 0.68 ± 0.09 (EoT radiomics) | Delta radiomics significantly improved the prediction of relapse/progression compared to EoT radiomics. Combining baseline and Delta radiomic features was as effective as using EoT radiomics alone for predicting TTP in PMBCL patients. |
| Travaini et al. [108] | 2024 | 112 | PFS, OS | Retrospective | LifeX (version 6.32) | DLBCL | Statistical Anlysis | PFS: C-Index = 0.84 (0.77–0.91) OS: C-Index = 0.90 (0.81–0.98) | The combined clinical–radiomic model is better for predicting PFS, OS in DLBCL patients compared to using radiomics or clinical parameters alone. |
4.4. AI-Driven Lymphoma Diagnosis and Prognosis Tool: Synergizing AI and PET/CT
4.4.1. Imaging-Based Biomarkers Prediction
4.4.2. System-Aided Diagnosis and Staging
| Study | Year | P.N | Task | Study Design | Subtype | Algorithms | Results | Clinical Applications | Key Findings |
|---|---|---|---|---|---|---|---|---|---|
| Capobianco et al. [119] | 2021 | 301 | Automatic calculation of MTV Classification of high-uptake regions PFS, OS | Retrospective | DLBCL | CNN (classification), Survival: statistical analysis | Correlation between TMTVPARS and TMTVREF: (ρ = 0.76; p < 0.001). The classification accuracy was 85%. Sensitivity was 80%. Specificity was 88%. PFS: HR for TMTVPARS: 2.3 (p < 0.001). HR for TMTVREF: 2.6 (p < 0.001). OS: HR for TMTVPARS: 2.8 (p < 0.001). HR for TMTVREF: 3.7 (p < 0.001). | Simplified TMTV estimation, reduced observer Variability, provide valuable prognostic information to improve patient care and decision-making. | DL-based automation can estimate TMTV and underscores its significance as a valuable prognostic tool. The resulting TMTV, obtained through this automated DL, demonstrated significant prognostic value for both PFS, OS. |
| Pinochet et al. [120] | 2021 | 119 | Automatic calculation of MTV | Retrospective | DLBCL | DCNN | median DSC score: 0.65, ICC between automatically and manually obtained TMTVs: 0.68. PFS (automatically based TMTV vs. manually based TMTV): HR = 2.1 vs. 3.3 OS: HR = 2.4 vs. 3.1 | Enhance cancer detection, provide valuable prognostic information, tailor treatment plans, and support clinical decision-making | Performance and predictive value of both automatic and manual TMTV measurements for PFS and OS in the respective patient cohorts. |
| Huang et al. [69] | 2020 | 147 | Automatic Segmentation | Retrospective | DLBCL | WSDL | DSC = 71.47%. | Reduced dependence on expert annotations Improving the diagnosis, treatment planning, and monitoring of DLBCL | Their method accurately segmented lymphoma in PET/CT images using weak labels, reducing the need for expert annotations. |
| Kuker et al. [122] | 2022 | 100 | Automatic calculation of MTV | Retrospective | DLBCL | DCNN | Reader 1 vs. AM (Automated Method): Pearson’s Correlation Coefficient: 0.9814 (p < 0.0001) ICC: 0.98 (p < 0.001) Reader 2 vs. AM (Automated Method): Pearson’s Correlation Coefficient: 0.9818 (p < 0.0001) ICC: 0.98 (p < 0.0001) | Automated MTV Calculation Enhances the reliability of prognostic biomarkers, and has implications for treatment planning | The automated MTV calculation closely matches nuclear medicine reader measurements, offering efficiency and reproducibility without extensive training data, suitable for clinical research. |
| Karimdjee et al. [124] | 2023 | 51 | Automatic calculation of MTV | Retrospective | DLBCL | Methods 1 and 2: fully automated with exclusion of lesions ≤0.5 mL and ≤0.1 mL, respectively. Methods 3 and 4: fully automated with physician review. Method 5: semi-automated | For the main user between methods 3 and 5: ICC for TMTV: 0.99, ICC for TLG: 1.0 Between the two users applying method 3: ICC for TMTV: 0.97, ICC for TLG: 0.99 Mean processing time (±standard deviation): Method 1: 20 s ± 9.0 Method 3: 178 s ± 125.7 Method 5: 326 s ± 188.6 (p < 0.05) | Enhances the precision and efficiency of cancer diagnosis and treatment monitoring in a clinical workflow. | AI-based lesion detection software is a reliable tool for daily TMTV and TLG measurements. |
| Blanc-Durand et al. [126] | 733 | Automatic calculation of TMTV | Prospective | DLBCL | CNN | Validation Set Results: DSC: 0.73 ± 0.20 Mean Jaccard Coefficient: 0.68 ± 0.21 Underestimation of mean TMTV: −116 mL (20.8%) ± 425 (statistically significant, p = 0.01) Training (n = 693): Underestimation of mean TMTV: −12 mL (2.8%) ± 263 (not statistically significant, p = 0.27) | Accurate tumor volume assessment. helps oncologists determine the optimal treatment strategy. diagnostic assistance, increasing the reproducibility of TMTV assessment | CNN holds promise for automating the detection and segmentation of lymphoma lesions. | |
| Girum et al. [127] | 2022 | 382 | Automatic calculation of MTV and Dmax using 2MIPs | Retrospective | DLBCL | CNN | Correlation coefficients: sTMTV correlation with TMTV for center 1: Spearman r = 0.878 sTMTV correlation with TMTV for center 2: Spearman r = 0.752 sDmax correlation with Dmax: r = 0.709 Dmax correlation with Dmax: r = 0.714 Hazard Ratios for PFS (95% CI): TMTV: 11.24, sTMTV: 11.81, Dmax: 9.0, sDmax: 12.49 | Uniformity in Biomarker Computation. Calculation of biomarkers. Marked Improvement in Diagnostic and Prognostic Efficiency Simplify the computation and application of these characteristics in clinical settings | AI algorithms can automatically estimate surrogate TMTV and Dmax, which are prognostic biomarkers, using only 2 PET MIP images. |
| Zhou et al. [145] | 2021 | 142 | Detection | Retrospective | MCL | DLCNN | Center1: sensitivity of 88% (IQR: 25%) with 15 (IQR: 12) FPs/patient center 2: sensitivity of 84% (IQR: 24%) with 14 (IQR: 10) FPs/patient | Improved diagnostic accuracy, reduced labor-intensive analysis, early detection and staging | DLCNN demonstrated high sensitivity for the detection of MLC |
5. Conclusions and Future Directions
Author Contributions
Funding
Acknowledgments
Conflicts of Interest
References
- Matasar, M.J.; Zelenetz, A.D. Overview of lymphoma diagnosis and management. Radiol. Clin. N. Am. 2008, 46, 175–198. [Google Scholar] [CrossRef]
- Mugnaini, E.N.; Ghosh, N. Lymphoma. Prim. Care Clin. Off. Pract. 2016, 43, 661–675. [Google Scholar] [CrossRef]
- Kallergi, M.; Georgakopoulos, A.; Lyra, V.; Chatziioannou, S. Tumor Size Measurements for Predicting Hodgkin’s and Non-Hodgkin’s Lymphoma Response to Treatment. Metabolites 2022, 12, 285. [Google Scholar] [CrossRef]
- Li, S.; Zhou, B. A review of radiomics and genomics applications in cancers: The way towards precision medicine. Radiat. Oncol. 2022, 17, 217. [Google Scholar] [CrossRef]
- El-Galaly, T.C.; Villa, D.; Gormsen, L.C.; Baech, J.; Lo, A.; Cheah, C.Y. FDG-PET/CT in the management of lymphomas: Current status and future directions. J. Intern. Med. 2018, 284, 358–376. [Google Scholar] [CrossRef]
- Seam, P.; Juweid, M.E.; Cheson, B.D. The role of FDG-PET scans in patients with lymphoma. Blood J. Am. Soc. Hematol. 2007, 110, 3507–3516. [Google Scholar] [CrossRef]
- Yazdanpanah, F.; Houshi, S.; Hosseini, M.; Bagherieh, S.; Nejati, S.F.; Arabi, H.; Zangiabadian, M.; Subtirelu, R.; Teichner, E.; Werner, T.; et al. Machine learning based radiomics features of theranostics PET features in detection of Prostate cancer (PCa): A systematic review of 1703 patients. In Proceedings of the Society of Nuclear Medicine and Molecular Imaging 2023, Chicago, IL, USA, 24–27 June 2023. [Google Scholar]
- Khodabakhshi, Z.; Mostafaei, S.; Arabi, H.; Oveisi, M.; Shiri, I.; Zaidi, H. Non-small cell lung carcinoma histopathological subtype phenotyping using high-dimensional multinomial multiclass CT radiomics signature. Comput. Biol. Med. 2021, 136, 104752. [Google Scholar] [CrossRef]
- Amini, M.; Nazari, M.; Shiri, I.; Hajianfar, G.; Deevband, M.R.; Abdollahi, H.; Arabi, H.; Rahmim, A.; Zaidi, H. Multi-level multi-modality (PET and CT) fusion radiomics: Prognostic modeling for non-small cell lung carcinoma. Phys. Med. Biol. 2021, 66, 205017. [Google Scholar] [CrossRef]
- McCague, C.; Ramlee, S.; Reinius, M.; Selby, I.; Hulse, D.; Piyatissa, P.; Bura, V.; Crispin-Ortuzar, M.; Sala, E.; Woitek, R. Introduction to radiomics for a clinical audience. Clin. Radiol. 2023, 78, 83–98. [Google Scholar] [CrossRef]
- Jiang, H.; Li, A.; Ji, Z.; Tian, M.; Zhang, H. Role of radiomics-based baseline PET/CT imaging in lymphoma: Diagnosis, prognosis, and response assessment. Mol. Imaging Biol. 2022, 24, 537–549. [Google Scholar] [CrossRef]
- Arabi, H.; Zaidi, H. Applications of artificial intelligence and deep learning in molecular imaging and radiotherapy. Eur. J. Hybrid. Imaging 2020, 4, 17. [Google Scholar] [CrossRef]
- Arabi, H.; AkhavanAllaf, A.; Sanaat, A.; Shiri, I.; Zaidi, H. The promise of artificial intelligence and deep learning in PET and SPECT imaging. Phys. Medica 2021, 83, 122–137. [Google Scholar] [CrossRef]
- Arabi, H.; Zaidi, H. Recent Advances in Positron Emission Tomography/Magnetic Resonance Imaging Technology. Magn. Reson. Imaging Clin. N. Am. 2023, 31, 503–515. [Google Scholar] [CrossRef]
- Hasani, N.; Paravastu, S.S.; Farhadi, F.; Yousefirizi, F.; Morris, M.A.; Rahmim, A.; Roschewski, M.; Summers, R.M.; Saboury, B. Artificial intelligence in lymphoma PET imaging: A scoping review (current trends and future directions). PET Clin. 2022, 17, 145–174. [Google Scholar] [CrossRef]
- Akhavanallaf, A.; Mohammadi, R.; Shiri, I.; Salimi, Y.; Arabi, H.; Zaidi, H. Personalized brachytherapy dose reconstruction using deep learning. Comput. Biol. Med. 2021, 136, 104755. [Google Scholar] [CrossRef]
- Karimzadeh, R.; Fatemizadeh, E.; Arabi, H.; Zaidi, H. Prediction Error Propagation: A Novel Strategy to Enhance Performance of Deep Learning Models in Seminal Segmentation. In Proceedings of the 2021 IEEE Nuclear Science Symposium and Medical Imaging Conference (NSS/MIC), Piscataway, NJ, USA, 16–23 October 2021; pp. 1–3. [Google Scholar]
- Moradmand, H.; Aghamiri, S.M.R.; Ghaderi, R.; Emami, H. The role of deep learning-based survival model in improving survival prediction of patients with glioblastoma. Cancer Med. 2021, 10, 7048–7059. [Google Scholar] [CrossRef]
- Leung, K.H.; Rowe, S.P.; Sadaghiani, M.S.; Leal, J.P.; Mena, E.; Choyke, P.L.; Du, Y.; Pomper, M.G. Deep Semisupervised Transfer Learning for Fully Automated Whole-Body Tumor Quantification and Prognosis of Cancer on PET/CT. J. Nucl. Med. 2024, 65, 643–650. [Google Scholar] [CrossRef]
- Koh, D.M.; Papanikolaou, N.; Bick, U.; Illing, R.; Kahn, C.E., Jr.; Kalpathi-Cramer, J.; Matos, C.; Martí-Bonmatí, L.; Miles, A.; Mun, S.K.; et al. Artificial intelligence and machine learning in cancer imaging. Commun. Med. 2022, 2, 133. [Google Scholar] [CrossRef]
- Kim, N.; Lee, E.S.; Won, S.E.; Yang, M.; Lee, A.J.; Shin, Y.; Ko, Y.; Pyo, J.; Park, H.J.; Kim, K.W. Evolution of radiological treatment response assessments for cancer immunotherapy: From iRECIST to radiomics and artificial intelligence. Korean J. Radiol. 2022, 23, 1089. [Google Scholar] [CrossRef]
- Dubreuil, J.; Salles, G.; Bozzetto, J.; Tordo, J.; Djaïleb, L.; Berriolo-Riedinger, A.; Leenhardt, J.; Giammarile, F.; Meignan, M.; Skanjeti, A. Usual and unusual pitfalls of 18F-FDG-PET/CT in lymphoma after treatment: A pictorial review. Nucl. Med. Commun. 2017, 38, 563–576. [Google Scholar] [CrossRef][Green Version]
- Baba, S.; Abe, K.; Isoda, T.; Maruoka, Y.; Sasaki, M.; Honda, H. Impact of FDG-PET/CT in the management of lymphoma. Ann. Nucl. Med. 2011, 25, 701–716. [Google Scholar] [CrossRef]
- Adams, H.J.; Nievelstein, R.A.; Kwee, T.C. Opportunities and limitations of bone marrow biopsy and bone marrow FDG-PET in lymphoma. Blood Rev. 2015, 29, 417–425. [Google Scholar] [CrossRef]
- Kenawy, M.A.; Khalil, M.M.; Abdelgawad, M.H.; El-Bahnasawy, H. Correlation of texture feature analysis with bone marrow infiltration in initial staging of patients with lymphoma using 18F-fluorodeoxyglucose positron emission tomography combined with computed tomography. Pol. J. Radiol. 2020, 85, 586–594. [Google Scholar] [CrossRef]
- Faudemer, J.; Aide, N.; Gac, A.-C.; Damaj, G.; Vilque, J.-P.; Lasnon, C. Diagnostic value of baseline 18FDG PET/CT skeletal textural features in follicular lymphoma. Sci. Rep. 2021, 11, 23812. [Google Scholar] [CrossRef]
- Aide, N.; Talbot, M.; Fruchart, C.; Damaj, G.; Lasnon, C. Diagnostic and prognostic value of baseline FDG PET/CT skeletal textural features in diffuse large B cell lymphoma. Eur. J. Nucl. Med. Mol. Imaging 2018, 45, 699–711. [Google Scholar] [CrossRef]
- Han, E.J.; O, J.H.; Yoon, H.; Ha, S.; Yoo, I.R.; Min, J.W.; Choi, J.-I.; Choi, B.-O.; Park, G.; Lee, H.H. Comparison of FDG PET/CT and bone marrow biopsy results in patients with diffuse large B cell lymphoma with subgroup analysis of PET radiomics. Diagnostics 2022, 12, 222. [Google Scholar] [CrossRef]
- Mayerhoefer, M.E.; Riedl, C.C.; Kumar, A.; Dogan, A.; Gibbs, P.; Weber, M.; Staber, P.B.; Huicochea Castellanos, S.; Schoeder, H. [18F] FDG-PET/CT radiomics for prediction of bone marrow involvement in mantle cell lymphoma: A retrospective study in 97 patients. Cancers 2020, 12, 1138. [Google Scholar] [CrossRef]
- Sadik, M.; López-Urdaneta, J.; Ulén, J.; Enqvist, O.; Krupic, A.; Kumar, R.; Andersson, P.-O.; Trägårdh, E. Artificial intelligence could alert for focal skeleton/bone marrow uptake in Hodgkin’s lymphoma patients staged with FDG-PET/CT. Sci. Rep. 2021, 11, 10382. [Google Scholar] [CrossRef]
- Sadik, M.; López-Urdaneta, J.; Ulén, J.; Enqvist, O.; Andersson, P.-O.; Kumar, R.; Trägårdh, E. Artificial intelligence increases the agreement among physicians classifying focal skeleton/bone marrow uptake in hodgkin’s lymphoma patients staged with [18F]FDG PET/CT—A retrospective study. Nucl. Med. Mol. Imaging 2023, 57, 110–116. [Google Scholar] [CrossRef]
- Zhang, Q.-Y.; Foucar, K. Bone marrow involvement by Hodgkin and non-Hodgkin lymphomas. Hematol. Oncol. Clin. N. Am. 2009, 23, 873–902. [Google Scholar] [CrossRef]
- Swerdlow, S.H.; Campo, E.; Harris, N.L.; Jaffe, E.S.; Pileri, S.A.; Stein, H.; Thiele, J.; Vardiman, J.W. WHO Classification of Tumours of Haematopoietic and Lymphoid Tissues; International Agency for Research on Cancer: Lyon, France, 2008; Volume 2. [Google Scholar]
- Li, X. Pitfalls in the pathological diagnosis of lymphoma. Chin. Clin. Oncol. 2015, 4, 3. [Google Scholar]
- Abenavoli, E.M.; Barbetti, M.; Linguanti, F.; Mungai, F.; Nassi, L.; Puccini, B.; Romano, I.; Sordi, B.; Santi, R.; Passeri, A. Characterization of mediastinal bulky lymphomas with FDG-PET-based radiomics and machine learning techniques. Cancers 2023, 15, 1931. [Google Scholar] [CrossRef]
- de Jesus, F.M.; Yin, Y.; Mantzorou-Kyriaki, E.; Kahle, X.; de Haas, R.; Yakar, D.; Glaudemans, A.W.; Noordzij, W.; Kwee, T.; Nijland, M. Machine learning in the differentiation of follicular lymphoma from diffuse large B-cell lymphoma with radiomic [18F]FDG PET/CT features. Eur. J. Nucl. Med. Mol. Imaging 2022, 49, 1535–1543. [Google Scholar] [CrossRef]
- Lovinfosse, P.; Ferreira, M.; Withofs, N.; Jadoul, A.; Derwael, C.; Frix, A.-N.; Guiot, J.; Bernard, C.; Diep, A.N.; Donneau, A.-F. Distinction of Lymphoma from Sarcoidosis on 18F-FDG PET/CT: Evaluation of Radiomics-Feature–Guided Machine Learning Versus Human Reader Performance. J. Nucl. Med. 2022, 63, 1933–1940. [Google Scholar] [CrossRef]
- Yang, Y.; Zheng, B.; Li, Y.; Li, Y.; Ma, X. Computer-aided diagnostic models to classify lymph node metastasis and lymphoma involvement in enlarged cervical lymph nodes using PET/CT. Med. Phys. 2023, 50, 152–162. [Google Scholar] [CrossRef]
- Kong, Z.; Jiang, C.; Zhu, R.; Feng, S.; Wang, Y.; Li, J.; Chen, W.; Liu, P.; Zhao, D.; Ma, W. 18F-FDG-PET-based radiomics features to distinguish primary central nervous system lymphoma from glioblastoma. NeuroImage Clin. 2019, 23, 101912. [Google Scholar] [CrossRef]
- Chen, W.; Liu, F.; Wang, R.; Qi, M.; Zhang, J.; Liu, X.; Song, S. End-to-end deep learning radiomics: Development and validation of a novel attention-based aggregate convolutional neural network to distinguish breast diffuse large B-cell lymphoma from breast invasive ductal carcinoma. Quant. Imaging Med. Surg. 2023, 13, 6598. [Google Scholar] [CrossRef]
- Ou, X.; Zhang, J.; Wang, J.; Pang, F.; Wang, Y.; Wei, X.; Ma, X. Radiomics based on 18F-FDG PET/CT could differentiate breast carcinoma from breast lymphoma using machine-learning approach: A preliminary study. Cancer Med. 2020, 9, 496–506. [Google Scholar] [CrossRef]
- Wang, J.; Zhou, Y.; Zhou, J.; Liu, H.; Li, X. Preliminary study on the ability of the machine learning models based on 18F-FDG PET/CT to differentiate between mass-forming pancreatic lymphoma and pancreatic carcinoma. Eur. J. Radiol. 2024, 176, 111531. [Google Scholar] [CrossRef]
- Li, J.; Cui, N.; Jiang, Z.; Li, W.; Liu, W.; Wang, S.; Wang, K. Differentiating thymic epithelial tumors from mediastinal lymphomas: Preoperative nomograms based on PET/CT radiomic features to minimize unnecessary anterior mediastinal surgery. J. Cancer Res. Clin. Oncol. 2023, 149, 14101–14112. [Google Scholar] [CrossRef]
- Diao, Z.; Jiang, H. A multi-instance tumor subtype classification method for small PET datasets using RA-DL attention module guided deep feature extraction with radiomics features. Comput. Biol. Med. 2024, 174, 108461. [Google Scholar] [CrossRef]
- Aoki, H.; Miyazaki, Y.; Anzai, T.; Yokoyama, K.; Tsuchiya, J.; Shirai, T.; Shibata, S.; Sakakibara, R.; Mitsumura, T.; Honda, T. Deep convolutional neural network for differentiating between sarcoidosis and lymphoma based on [18F] FDG maximum-intensity projection images. Eur. Radiol. 2024, 34, 374–383. [Google Scholar] [CrossRef]
- Zhu, S.; Xu, H.; Shen, C.; Wang, Y.; Xu, W.; Duan, S.; Chen, H.; Ou, X.; Chen, L.; Ma, X. Differential diagnostic ability of 18F-FDG PET/CT radiomics features between renal cell carcinoma and renal lymphoma. Q. J. Nucl. Med. Mol. Imaging Off. Publ. Ital. Assoc. Nucl. Med. (AIMN) Int. Assoc. Radiopharmacol. (IAR) Sect. Soc. 2019, 65, 72–78. [Google Scholar] [CrossRef]
- Mitamura, K.; Norikane, T.; Yamamoto, Y.; Ihara-Nishishita, A.; Kobata, T.; Fujimoto, K.; Takami, Y.; Kudomi, N.; Hoshikawa, H.; Nishiyama, Y. Texture Indices of 18F-FDG PET/CT for Differentiating Squamous Cell Carcinoma and Non-Hodgkin’s Lymphoma of the Oropharynx. Acta Medica Okayama 2021, 75, 351–356. [Google Scholar]
- Cui, C.; Yao, X.; Xu, L.; Chao, Y.; Hu, Y.; Zhao, S.; Hu, Y.; Zhang, J. Improving the classification of PCNSL and brain metastases by developing a machine learning model based on 18F-FDG PET. J. Pers. Med. 2023, 13, 539. [Google Scholar] [CrossRef]
- Albano, D.; Calabrò, A.; Dondi, F.; Bagnasco, S.; Tucci, A.; Bertagna, F. The role of baseline 2-[18F]-FDG-PET/CT metrics and radiomics features in predicting primary gastric lymphoma diagnosis. Hematol. Oncol. 2024, 42, e3266. [Google Scholar] [CrossRef]
- Wang, M.; Jiang, H. PST-Radiomics: A PET/CT lymphoma classification method based on pseudo spatial-temporal radiomic features and structured atrous recurrent convolutional neural network. Phys. Med. Biol. 2023, 68, 235014. [Google Scholar] [CrossRef]
- Naguib, M.M.; Botros, S.M.; Louka, A.L.; Hussein, R.S. Role of PET/CT in initial evaluation of lymphoma patients. Egypt. J. Radiol. Nucl. Med. 2021, 52, 291. [Google Scholar] [CrossRef]
- Elis, A.; Blickstein, D.; Klein, O.; Eliav-Ronen, R.; Manor, Y.; Lishner, M. Detection of relapse in non-Hodgkin’s lymphoma: Role of routine follow-up studies. Am. J. Hematol. 2002, 69, 41–44. [Google Scholar] [CrossRef]
- Voorhees, T.J.; Beaven, A.W. Therapeutic updates for relapsed and refractory classical Hodgkin lymphoma. Cancers 2020, 12, 2887. [Google Scholar] [CrossRef]
- Foussard, C.; Desablens, B.; Sensebe, L.; Francois, S.; Milpied, N.; Deconinck, E.; Delwail, V.; Dugay, J.; Lamy, T.; Ghandour, C. Is the International Prognostic Index for aggressive lymphomas useful for low-grade lymphoma patients? Applicability to stage 111-IV patients. Ann. Oncol. 1997, 8, S49–S52. [Google Scholar] [CrossRef]
- Zhang, Y.; Dai, Y.; Zheng, T.; Ma, S. Risk factors of non-Hodgkin’s lymphoma. Expert Opin. Med. Diagn. 2011, 5, 539–550. [Google Scholar] [CrossRef]
- Frood, R.; Clark, M.; Burton, C.; Tsoumpas, C.; Frangi, A.F.; Gleeson, F.; Patel, C.; Scarsbrook, A.F. Discovery of pre-treatment FDG PET/CT-derived radiomics-based models for predicting outcome in diffuse large B-cell lymphoma. Cancers 2022, 14, 1711. [Google Scholar] [CrossRef]
- Jemaa, S.; Paulson, J.; Hutchings, M.; Kostakoglu, L.; Trotman, J.; Tracy, S.; de Crespigny, A.; Carano, R.; El-Galaly, T.; Nielsen, T. Full automation of total metabolic tumor volume from FDG-PET/CT in DLBCL for baseline risk assessments. Cancer Imaging 2022, 22, 39. [Google Scholar] [CrossRef]
- Sollini, M.; Kirienko, M.; Cavinato, L.; Ricci, F.; Biroli, M.; Ieva, F.; Calderoni, L.; Tabacchi, E.; Nanni, C.; Zinzani, P.L. Methodological framework for radiomics applications in Hodgkin’s lymphoma. Eur. J. Hybrid Imaging 2020, 4, 9. [Google Scholar] [CrossRef]
- Driessen, J.; Zwezerijnen, G.J.; Schöder, H.; Kersten, M.J.; Moskowitz, A.J.; Moskowitz, C.H.; Eertink, J.J.; Heymans, M.W.; Boellaard, R.; Zijlstra, J.M. Prognostic Model using 18F-FDG PET Radiomics Predicts Progression-Free Survival in Relapsed/Refractory Hodgkin Lymphoma. Blood Adv. 2023, 7, 6732–6743. [Google Scholar] [CrossRef]
- Lue, K.-H.; Wu, Y.-F.; Lin, H.-H.; Hsieh, T.-C.; Liu, S.-H.; Chan, S.-C.; Chen, Y.-H. Prognostic value of baseline radiomic features of 18F-fdg PET in patients with diffuse large B-cell lymphoma. Diagnostics 2020, 11, 36. [Google Scholar] [CrossRef]
- Zhang, X.; Chen, L.; Jiang, H.; He, X.; Feng, L.; Ni, M.; Ma, M.; Wang, J.; Zhang, T.; Wu, S. A novel analytic approach for outcome prediction in diffuse large B-cell lymphoma by [18F]FDG PET/CT. Eur. J. Nucl. Med. Mol. Imaging 2022, 49, 1298–1310. [Google Scholar] [CrossRef]
- Parvez, A.; Tau, N.; Hussey, D.; Maganti, M.; Metser, U. 18 F-FDG PET/CT metabolic tumor parameters and radiomics features in aggressive non-Hodgkin’s lymphoma as predictors of treatment outcome and survival. Ann. Nucl. Med. 2018, 32, 410–416. [Google Scholar] [CrossRef]
- Ceriani, L.; Milan, L.; Cascione, L.; Gritti, G.; Dalmasso, F.; Esposito, F.; Pirosa, M.C.; Schaer, S.; Bruno, A.; Dirnhofer, S. Generation and validation of a PET radiomics model that predicts survival in diffuse large B cell lymphoma treated with R-CHOP14: A SAKK 38/07 trial post-hoc analysis. Hematol. Oncol. 2022, 40, 12–22. [Google Scholar] [CrossRef]
- Li, M.; Yao, H.; Zhang, P.; Zhang, L.; Liu, W.; Jiang, Z.; Li, W.; Zhao, S.; Wang, K. Development and validation of a [18F] FDG PET/CT-based radiomics nomogram to predict the prognostic risk of pretreatment diffuse large B cell lymphoma patients. Eur. Radiol. 2023, 33, 3354–3365. [Google Scholar] [CrossRef]
- Yuan, C.; Shi, Q.; Huang, X.; Wang, L.; He, Y.; Li, B.; Zhao, W.; Qian, D. Multimodal deep learning model on interim [18F] FDG PET/CT for predicting primary treatment failure in diffuse large B-cell lymphoma. Eur. Radiol. 2023, 33, 77–88. [Google Scholar] [CrossRef]
- Coskun, N.; Okudan, B.; Uncu, D.; Kitapci, M.T. Baseline 18F-FDG PET textural features as predictors of response to chemotherapy in diffuse large B-cell lymphoma. Nucl. Med. Commun. 2021, 42, 1227–1232. [Google Scholar] [CrossRef]
- Cui, Y.; Jiang, Y.; Deng, X.; Long, W.; Liu, B.; Fan, W.; Li, Y.; Zhang, X. 18F-FDG PET-based combined baseline and end-of-treatment radiomics model improves the prognosis prediction in diffuse large B cell lymphoma after first-line therapy. Acad. Radiol. 2023, 30, 1408–1418. [Google Scholar] [CrossRef]
- Ritter, Z.; Papp, L.; Zámbó, K.; Tóth, Z.; Dezső, D.; Veres, D.S.; Máthé, D.; Budán, F.; Karádi, É.; Balikó, A. Two-Year Event-Free Survival Prediction in DLBCL Patients Based on In Vivo Radiomics and Clinical Parameters. Front. Oncol. 2022, 12, 820136. [Google Scholar] [CrossRef]
- Jiang, C.; Li, A.; Teng, Y.; Huang, X.; Ding, C.; Chen, J.; Xu, J.; Zhou, Z. Optimal PET-based radiomic signature construction based on the cross-combination method for predicting the survival of patients with diffuse large B-cell lymphoma. Eur. J. Nucl. Med. Mol. Imaging 2022, 49, 2902–2916. [Google Scholar] [CrossRef]
- Jiang, C.; Huang, X.; Li, A.; Teng, Y.; Ding, C.; Chen, J.; Xu, J.; Zhou, Z. Radiomics signature from [18F] FDG PET images for prognosis predication of primary gastrointestinal diffuse large B cell lymphoma. Eur. Radiol. 2022, 32, 5730–5741. [Google Scholar] [CrossRef]
- Eertink, J.J.; van de Brug, T.; Wiegers, S.E.; Zwezerijnen, G.J.; Pfaehler, E.A.; Lugtenburg, P.J.; van der Holt, B.; de Vet, H.C.; Hoekstra, O.S.; Boellaard, R. 18F-FDG PET baseline radiomics features improve the prediction of treatment outcome in diffuse large B-cell lymphoma. Eur. J. Nucl. Med. Mol. Imaging 2022, 49, 932–942. [Google Scholar] [CrossRef]
- Eertink, J.J.; Zwezerijnen, G.J.; Heymans, M.; Pieplenbosch, S.; Wiegers, S.E.; Dührsen, U.; Hüttmann, A.; Kurch, L.; Hanoun, C.; Lugtenburg, P.J. Baseline PET radiomics outperform the IPI risk score for prediction of outcome in diffuse large B-cell lymphoma. Blood J. Am. Soc. Hematol. 2023, 141, 3055–3064. [Google Scholar] [CrossRef]
- Eertink, J.J.; Zwezerijnen, G.J.; Cysouw, M.C.; Wiegers, S.E.; Pfaehler, E.A.; Lugtenburg, P.J.; van der Holt, B.; Hoekstra, O.S.; de Vet, H.C.; Zijlstra, J.M. Comparing lesion and feature selections to predict progression in newly diagnosed DLBCL patients with FDG PET/CT radiomics features. Eur. J. Nucl. Med. Mol. Imaging 2022, 49, 4642–4651. [Google Scholar] [CrossRef]
- Milgrom, S.A.; Elhalawani, H.; Lee, J.; Wang, Q.; Mohamed, A.S.; Dabaja, B.S.; Pinnix, C.C.; Gunther, J.R.; Court, L.; Rao, A. A PET radiomics model to predict refractory mediastinal Hodgkin lymphoma. Sci. Rep. 2019, 9, 1322. [Google Scholar] [CrossRef]
- Shi, T.; Jiang, H.; Wang, M.; Diao, Z.; Zhang, G.; Yao, Y.-D. Metabolic anomaly appearance aware U-Net for automatic lymphoma segmentation in whole-body PET/CT scans. IEEE J. Biomed. Health Inform. 2023, 27, 2465–2476. [Google Scholar] [CrossRef]
- Ferrández, M.C.; Golla, S.S.; Eertink, J.J.; de Vries, B.M.; Lugtenburg, P.J.; Wiegers, S.E.; Zwezerijnen, G.J.; Pieplenbosch, S.; Kurch, L.; Hüttmann, A. An artificial intelligence method using FDG PET to predict treatment outcome in diffuse large B cell lymphoma patients. Sci. Rep. 2023, 13, 13111. [Google Scholar] [CrossRef]
- Frood, R.; Clark, M.; Burton, C.; Tsoumpas, C.; Frangi, A.F.; Gleeson, F.; Patel, C.; Scarsbrook, A. Utility of pre-treatment FDG PET/CT–derived machine learning models for outcome prediction in classical Hodgkin lymphoma. Eur. Radiol. 2022, 32, 7237–7247. [Google Scholar] [CrossRef]
- Jimenez, J.E.; Dai, D.; Xu, G.; Zhao, R.; Li, T.; Pan, T.; Wang, L.; Lin, Y.; Wang, Z.; Jaffray, D. Lesion-based radiomics signature in pretherapy 18F-FDG PET predicts treatment response to ibrutinib in lymphoma. Clin. Nucl. Med. 2022, 47, 209–218. [Google Scholar] [CrossRef]
- Kostakoglu, L.; Dalmasso, F.; Berchialla, P.; Pierce, L.A.; Vitolo, U.; Martelli, M.; Sehn, L.H.; Trněný, M.; Nielsen, T.G.; Bolen, C.R. A prognostic model integrating PET-derived metrics and image texture analyses with clinical risk factors from GOYA. EJHaem 2022, 3, 406–414. [Google Scholar] [CrossRef]
- Ortega, C.; Eshet, Y.; Prica, A.; Anconina, R.; Johnson, S.; Constantini, D.; Keshavarzi, S.; Kulanthaivelu, R.; Metser, U.; Veit-Haibach, P. Combination of FDG PET/CT Radiomics and Clinical Parameters for Outcome Prediction in Patients with Hodgkin’s Lymphoma. Cancers 2023, 15, 2056. [Google Scholar] [CrossRef]
- Guo, R.; Hu, X.; Song, H.; Xu, P.; Xu, H.; Rominger, A.; Lin, X.; Menze, B.; Li, B.; Shi, K. Weakly supervised deep learning for determining the prognostic value of 18F-FDG PET/CT in extranodal natural killer/T cell lymphoma, nasal type. Eur. J. Nucl. Med. Mol. Imaging 2021, 48, 3151–3161. [Google Scholar] [CrossRef]
- Zhao, S.; Wang, J.; Jin, C.; Zhang, X.; Xue, C.; Zhou, R.; Zhong, Y.; Liu, Y.; He, X.; Zhou, Y. Stacking Ensemble Learning–Based [18F] FDG PET Radiomics for Outcome Prediction in Diffuse Large B-Cell Lymphoma. J. Nucl. Med. 2023, 64, 1603–1609. [Google Scholar] [CrossRef]
- Lue, K.-H.; Wu, Y.-F.; Liu, S.-H.; Hsieh, T.-C.; Chuang, K.-S.; Lin, H.-H.; Chen, Y.-H. Intratumor heterogeneity assessed by 18F-FDG PET/CT predicts treatment response and survival outcomes in patients with Hodgkin lymphoma. Acad. Radiol. 2020, 27, e183–e192. [Google Scholar] [CrossRef]
- Chang, C.-C.; Chen, C.-H.; Hsieh, J.-G.; Jeng, J.-H. Iterated cross validation method for prediction of survival in diffuse large B-cell lymphoma for small size dataset. Sci. Rep. 2023, 13, 1438. [Google Scholar] [CrossRef]
- Ligero, M.; Simó, M.; Carpio, C.; Iacoboni, G.; Balaguer-Montero, M.; Navarro, V.; Sánchez-Salinas, M.A.; Bobillo, S.; Marín-Niebla, A.; Iraola-Truchuelo, J. PET-based radiomics signature can predict durable responses to CAR T-cell therapy in patients with large B-cell lymphoma. EJHaem 2023, 4, 1081–1088. [Google Scholar] [CrossRef]
- Abenavoli, E.M.; Linguanti, F.; Anichini, M.; Miele, V.; Mungai, F.; Palazzo, M.; Nassi, L.; Puccini, B.; Romano, I.; Sordi, B. Texture analysis of 18F-FDG PET/CT and CECT: Prediction of refractoriness of Hodgkin lymphoma with mediastinal bulk involvement. Hematol. Oncol. 2024, 42, e3261. [Google Scholar] [CrossRef]
- Zhou, Y.; Zhang, B.; Han, J.; Dai, N.; Jia, T.; Huang, H.; Deng, S.; Sang, S. Development of a radiomic-clinical nomogram for prediction of survival in patients with diffuse large B-cell lymphoma treated with chimeric antigen receptor T cells. J. Cancer Res. Clin. Oncol. 2023, 149, 11549–11560. [Google Scholar] [CrossRef]
- Jing, F.; Zhang, X.; Liu, Y.; Chen, X.; Zhao, J.; Zhao, X.; Chen, X.; Yuan, H.; Dai, M.; Wang, N. Baseline 18F-FDG PET/CT radiomics for prognosis prediction in diffuse large B cell lymphoma with extranodal involvement. Clin. Transl. Oncol. 2024. [Google Scholar] [CrossRef]
- Luo, Y.; Huang, Z.; Gao, Z.; Wang, B.; Zhang, Y.; Bai, Y.; Wu, Q.; Wang, M. Prognostic Value of 18F-FDG PET/CT Radiomics in Extranodal Nasal-Type NK/T Cell Lymphoma. Korean J. Radiol. 2024, 25, 189. [Google Scholar] [CrossRef]
- Girum, K.B.; Cottereau, A.-S.; Vercellino, L.; Rebaud, L.; Clerc, J.; Casasnovas, O.; Morschhauser, F.; Thieblemont, C.; Buvat, I. Tumor location relative to the spleen is a prognostic factor in lymphoma patients: A demonstration from the REMARC trial. J. Nucl. Med. 2024, 65, 313–319. [Google Scholar] [CrossRef]
- Czibor, S.; Csatlós, Z.; Fábián, K.; Piroska, M.; Györke, T. Volumetric and textural analysis of PET/CT in patients with diffuse large B-cell lymphoma highlights the importance of novel MTVrate feature. Nucl. Med. Commun. 2024, 45, 931–937. [Google Scholar] [CrossRef]
- Chen, M.; Rong, J.; Zhao, J.; Teng, Y.; Jiang, C.; Chen, J.; Xu, J. PET-based radiomic feature based on the cross-combination method for predicting the mid-term efficacy and prognosis in high-risk diffuse large B-cell lymphoma patients. Front. Oncol. 2024, 14, 1394450. [Google Scholar] [CrossRef]
- Yang, T.; Liu, D.; Zhang, Z.; Sa, R.; Guan, F. Predicting T-Cell Lymphoma in Children From 18F-FDG PET-CT Imaging With Multiple Machine Learning Models. J. Imaging Inform. Med. 2024, 37, 952–964. [Google Scholar] [CrossRef]
- Draye-Carbonnier, S.; Camus, V.; Becker, S.; Tonnelet, D.; Lévêque, E.; Zduniak, A.; Jardin, F.; Tilly, H.; Vera, P.; Decazes, P. Prognostic value of the combination of volume, massiveness and fragmentation parameters measured on baseline FDG pet in high-burden follicular lymphoma. Sci. Rep. 2024, 14, 8033. [Google Scholar] [CrossRef]
- Qian, C.; Jiang, C.; Xie, K.; Ding, C.; Teng, Y.; Sun, J.; Gao, L.; Zhou, Z.; Ni, X. Prognosis Prediction of Diffuse Large B-cell Lymphoma in 18F-FDG PET images Based on Multi-Deep-Learning Models. IEEE J. Biomed. Health Inform. 2024, 28, 4010–4023. [Google Scholar] [CrossRef]
- Bodet-Milin, C.; Morvant, C.; Carlier, T.; Frecon, G.; Tournilhac, O.; Safar, V.; Kraeber-Bodere, F.; Le Gouill, S.; Macintyre, E.; Bailly, C. Performance of baseline FDG-PET/CT radiomics for prediction of bone marrow minimal residual disease status in the LyMa-101 trial. Sci. Rep. 2023, 13, 18177. [Google Scholar] [CrossRef]
- Carlier, T.; Frécon, G.; Mateus, D.; Rizkallah, M.; Kraeber-Bodéré, F.; Kanoun, S.; Blanc-Durand, P.; Itti, E.; Le Gouill, S.; Casasnovas, R.-O. Prognostic Value of 18F-FDG PET Radiomics Features at Baseline in PET-Guided Consolidation Strategy in Diffuse Large B-Cell Lymphoma: A Machine-Learning Analysis from the GAINED Study. J. Nucl. Med. 2024, 65, 156–162. [Google Scholar] [CrossRef]
- Mazzara, S.; Travaini, L.; Botta, F.; Granata, C.; Motta, G.; Melle, F.; Fiori, S.; Tabanelli, V.; Vanazzi, A.; Ramadan, S. Gene expression profiling and FDG-PET radiomics uncover radiometabolic signatures associated with outcome in DLBCL. Blood Adv. 2023, 7, 630–643. [Google Scholar] [CrossRef]
- Ferrer-Lores, B.; Lozano, J.; Fuster-Matanzo, A.; Mayorga-Ruiz, I.; Moreno-Ruiz, P.; Bellvís, F.; Teruel, A.B.; Saus, A.; Ortiz, A.; Villamón-Ribate, E. Prognostic value of genetic alterations and 18F-FDG PET/CT imaging features in diffuse large B cell lymphoma. Am. J. Cancer Res. 2023, 13, 509. [Google Scholar]
- Patrício, A.; Costa, R.S.; Henriques, R. On the challenges of predicting treatment response in Hodgkin’s Lymphoma using transcriptomic data. BMC Med. Genom. 2023, 16 (Suppl. S1), 170. [Google Scholar] [CrossRef]
- Zhou, Y.; Li, J.; Zhang, X.; Jia, T.; Zhang, B.; Dai, N.; Sang, S.; Deng, S. Prognostic Value of Radiomic Features of 18F-FDG PET/CT in Patients With B-Cell Lymphoma Treated with CD19/CD22 Dual-Targeted Chimeric Antigen Receptor T Cells. Front. Oncol. 2022, 12, 834288. [Google Scholar] [CrossRef]
- Meyer, H.-J.; Wienke, A.; Surov, A. Correlations between imaging biomarkers and proliferation index Ki-67 in lymphomas: A systematic review and meta-analysis. Clin. Lymphoma Myeloma Leuk. 2019, 19, e266–e272. [Google Scholar] [CrossRef]
- Drees, E.E.; Driessen, J.; Zwezerijnen, G.J.; Verkuijlen, S.A.; Eertink, J.J.; van Eijndhoven, M.A.; Groenewegen, N.J.; Vallés-Martí, A.; de Jong, D.; Boellaard, R. Blood-circulating EV-miRNAs, serum TARC, and quantitative FDG-PET features in classical Hodgkin lymphoma. EJHaem 2022, 3, 908–912. [Google Scholar] [CrossRef]
- Roschewski, M.; Rossi, D.; Kurtz, D.M.; Alizadeh, A.A.; Wilson, W.H. Circulating tumor DNA in lymphoma: Principles and future directions. Blood Cancer Discov. 2022, 3, 5–15. [Google Scholar] [CrossRef]
- Meriranta, L.; Alkodsi, A.; Pasanen, A.; Lepistö, M.; Mapar, P.; Blaker, Y.N.; Jørgensen, J.; Karjalainen-Lindsberg, M.-L.; Fiskvik, I.; Mikalsen, L.T.G. Molecular features encoded in the ctDNA reveal heterogeneity and predict outcome in high-risk aggressive B-cell lymphoma. Blood J. Am. Soc. Hematol. 2022, 139, 1863–1877. [Google Scholar] [CrossRef]
- Jiménez-Ubieto, A.; Poza, M.; Martin-Muñoz, A.; Ruiz-Heredia, Y.; Dorado, S.; Figaredo, G.; Rosa-Rosa, J.M.; Rodriguez, A.; Barcena, C.; Navamuel, L.P. Real-life disease monitoring in follicular lymphoma patients using liquid biopsy ultra-deep sequencing and PET/CT. Leukemia 2023, 37, 659–669. [Google Scholar] [CrossRef]
- Neri, E.; Del Re, M.; Paiar, F.; Erba, P.; Cocuzza, P.; Regge, D.; Danesi, R. Radiomics and liquid biopsy in oncology: The holons of systems medicine. Insights Into Imaging 2018, 9, 915–924. [Google Scholar] [CrossRef]
- Travaini, L.L.; Botta, F.; Derenzini, E.; Lo Presti, G.; Ferrari, M.E.; Airò Farulla, L.S.; Radice, T.; Mazzara, S.; Tarella, C.; Pileri, S. [18F]-FDG PET radiomic model as prognostic biomarker in diffuse large B-cell lymphoma. Hematol. Oncol. 2023, 41, 674–682. [Google Scholar] [CrossRef]
- Wang, H.; Zhao, S.; Li, L.; Tian, R. Development and validation of an 18 F-FDG PET radiomic model for prognosis prediction in patients with nasal-type extranodal natural killer/T cell lymphoma. Eur. Radiol. 2020, 30, 5578–5587. [Google Scholar] [CrossRef]
- Triumbari, E.K.A.; Gatta, R.; Maiolo, E.; De Summa, M.; Boldrini, L.; Mayerhoefer, M.E.; Hohaus, S.; Nardo, L.; Morland, D.; Annunziata, S. Baseline 18F-FDG PET/CT Radiomics in Classical Hodgkin’s Lymphoma: The Predictive Role of the Largest and the Hottest Lesions. Diagnostics 2023, 13, 1391. [Google Scholar] [CrossRef]
- Albano, D.; Calabrò, A.; Dondi, F.; Bertagna, F. 2-[18F]-FDG PET/CT Semiquantitative and Radiomics Predictive Parameters of Richter’s Transformation in CLL Patients. Medicina 2024, 60, 203. [Google Scholar] [CrossRef]
- Yousefirizi, F.; Gowdy, C.; Klyuzhin, I.S.; Sabouri, M.; Tonseth, P.; Hayden, A.R.; Wilson, D.; Sehn, L.H.; Scott, D.W.; Steidl, C. Evaluating Outcome Prediction via Baseline, End-of-Treatment, and Delta Radiomics on PET-CT Images of Primary Mediastinal Large B-Cell Lymphoma. Cancers 2024, 16, 1090. [Google Scholar] [CrossRef]
- D’souza, M.M.; Jaimini, A.; Bansal, A.; Tripathi, M.; Sharma, R.; Mondal, A.; Tripathi, R.P. Fdg-pet/ct in lymphoma. Indian J. Radiol. Imaging 2013, 23, 354. [Google Scholar] [CrossRef]
- Savjani, R.R.; Lauria, M.; Bose, S.; Deng, J.; Yuan, Y.; Andrearczyk, V. Automated tumor segmentation in radiotherapy. Proc. Semin. Radiat. Oncol. 2022, 32, 319–329. [Google Scholar] [CrossRef]
- Decazes, P.; Becker, S.; Toledano, M.N.; Vera, P.; Desbordes, P.; Jardin, F.; Tilly, H.; Gardin, I. Tumor fragmentation estimated by volume surface ratio of tumors measured on 18F-FDG PET/CT is an independent prognostic factor of diffuse large B-cell lymphoma. Eur. J. Nucl. Med. Mol. Imaging 2018, 45, 1672–1679. [Google Scholar] [CrossRef]
- Barrington, S.F.; Meignan, M. Time to prepare for risk adaptation in lymphoma by standardizing measurement of metabolic tumor burden. J. Nucl. Med. 2019, 60, 1096–1102. [Google Scholar] [CrossRef]
- Sasanelli, M.; Meignan, M.; Haioun, C.; Berriolo-Riedinger, A.; Casasnovas, R.-O.; Biggi, A.; Gallamini, A.; Siegel, B.A.; Cashen, A.F.; Véra, P. Pretherapy metabolic tumour volume is an independent predictor of outcome in patients with diffuse large B-cell lymphoma. Eur. J. Nucl. Med. Mol. Imaging 2014, 41, 2017–2022. [Google Scholar] [CrossRef]
- Sadaghiani, M.S.; Rowe, S.P.; Sheikhbahaei, S. Applications of artificial intelligence in oncologic 18F-FDG PET/CT imaging: A systematic review. Ann. Transl. Med. 2021, 9, 823. [Google Scholar] [CrossRef]
- Capobianco, N.; Meignan, M.; Cottereau, A.-S.; Vercellino, L.; Sibille, L.; Spottiswoode, B.; Zuehlsdorff, S.; Casasnovas, O.; Thieblemont, C.; Buvat, I. Deep-learning 18F-FDG uptake classification enables total metabolic tumor volume estimation in diffuse large B-cell lymphoma. J. Nucl. Med. 2021, 62, 30–36. [Google Scholar] [CrossRef]
- Pinochet, P.; Eude, F.; Becker, S.; Shah, V.; Sibille, L.; Toledano, M.N.; Modzelewski, R.; Vera, P.; Decazes, P. Evaluation of an automatic classification algorithm using convolutional neural networks in oncological positron emission tomography. Front. Med. 2021, 8, 628179. [Google Scholar] [CrossRef]
- Pinnix, C.C.; Ng, A.K.; Dabaja, B.S.; Milgrom, S.A.; Gunther, J.R.; Fuller, C.D.; Smith, G.L.; Abou Yehia, Z.; Qiao, W.; Wogan, C.F. Positron emission tomography–computed tomography predictors of progression after DA-R-EPOCH for PMBCL. Blood Adv. 2018, 2, 1334–1343. [Google Scholar] [CrossRef]
- Kuker, R.A.; Lehmkuhl, D.; Kwon, D.; Zhao, W.; Lossos, I.S.; Moskowitz, C.H.; Alderuccio, J.P.; Yang, F. A Deep Learning-Aided Automated Method for Calculating Metabolic Tumor Volume in Diffuse Large B-Cell Lymphoma. Cancers 2022, 14, 5221. [Google Scholar] [CrossRef]
- Sadik, M.; Barrington, S.F.; Trägårdh, E.; Saboury, B.; Nielsen, A.L.; Jakobsen, A.L.; Gongora, J.L.; Urdaneta, J.L.; Kumar, R.; Edenbrandt, L. Metabolic tumour volume in Hodgkin lymphoma—A comparison between manual and AI-based analysis. Clin. Physiol. Funct. Imaging 2024, 44, 220–227. [Google Scholar] [CrossRef]
- Karimdjee, M.; Delaby, G.; Huglo, D.; Baillet, C.; Willaume, A.; Dujardin, S.; Bailliez, A. Evaluation of a convolution neural network for baseline total tumor metabolic volume on [18F] FDG PET in diffuse large B cell lymphoma. Eur. Radiol. 2023, 33, 3386–3395. [Google Scholar] [CrossRef]
- Cottereau, A.-S.; Meignan, M.; Nioche, C.; Clerc, J.; Chartier, L.; Vercellino, L.; Casasnovas, O.; Thieblemont, C.; Buvat, I. New approaches in characterization of lesions dissemination in DLBCL patients on baseline PET/CT. Cancers 2021, 13, 3998. [Google Scholar] [CrossRef]
- Blanc-Durand, P.; Jégou, S.; Kanoun, S.; Berriolo-Riedinger, A.; Bodet-Milin, C.; Kraeber-Bodéré, F.; Carlier, T.; Le Gouill, S.; Casasnovas, R.-O.; Meignan, M. Fully automatic segmentation of diffuse large B cell lymphoma lesions on 3D FDG-PET/CT for total metabolic tumour volume prediction using a convolutional neural network. Eur. J. Nucl. Med. Mol. Imaging 2021, 48, 1362–1370. [Google Scholar] [CrossRef]
- Girum, K.B.; Rebaud, L.; Cottereau, A.-S.; Meignan, M.; Clerc, J.; Vercellino, L.; Casasnovas, O.; Morschhauser, F.; Thieblemont, C.; Buvat, I. 18F-FDG PET maximum-intensity projections and artificial intelligence: A win-win combination to easily measure prognostic biomarkers in DLBCL patients. J. Nucl. Med. 2022, 63, 1925–1932. [Google Scholar] [CrossRef]
- Revailler, W.; Cottereau, A.S.; Rossi, C.; Noyelle, R.; Trouillard, T.; Morschhauser, F.; Casasnovas, O.; Thieblemont, C.; Le Gouill, S.; André, M. Deep learning approach to automatize TMTV calculations regardless of segmentation methodology for major FDG-avid lymphomas. Diagnostics 2022, 12, 417. [Google Scholar] [CrossRef]
- Jiang, C.; Chen, K.; Teng, Y.; Ding, C.; Zhou, Z.; Gao, Y.; Wu, J.; He, J.; He, K.; Zhang, J. Deep learning–based tumour segmentation and total metabolic tumour volume prediction in the prognosis of diffuse large B-cell lymphoma patients in 3D FDG-PET images. Eur. Radiol. 2022, 32, 4801–4812. [Google Scholar] [CrossRef]
- Jiang, C.; Qian, C.; Jiang, Z.; Teng, Y.; Lai, R.; Sun, Y.; Ni, X.; Ding, C.; Xu, Y.; Tian, R. Robust deep learning-based PET prognostic imaging biomarker for DLBCL patients: A multicenter study. Eur. J. Nucl. Med. Mol. Imaging 2023, 50, 3949–3960. [Google Scholar] [CrossRef]
- Wang, M.; Jiang, H.; Shi, T.; Wang, Z.; Guo, J.; Lu, G.; Wang, Y.; Yao, Y.-D. PSR-Nets: Deep neural networks with prior shift regularization for PET/CT based automatic, accurate, and calibrated whole-body lymphoma segmentation. Comput. Biol. Med. 2022, 151, 106215. [Google Scholar] [CrossRef]
- Li, S.; Jiang, H.; Li, H.; Yao, Y.-d. AW-SDRLSE: Adaptive weighting and scalable distance regularized level set evolution for lymphoma segmentation on PET images. IEEE J. Biomed. Health Inform. 2020, 25, 1173–1184. [Google Scholar] [CrossRef]
- Zhu, X.; Jiang, H.; Diao, Z. CGBO-Net: Cruciform structure guided and boundary-optimized lymphoma segmentation network. Comput. Biol. Med. 2023, 153, 106534. [Google Scholar] [CrossRef]
- Hu, X.; Guo, R.; Chen, J.; Li, H.; Waldmannstetter, D.; Zhao, Y.; Li, B.; Shi, K.; Menze, B. Coarse-to-fine adversarial networks and zone-based uncertainty analysis for NK/T-cell lymphoma segmentation in CT/PET images. IEEE J. Biomed. Health Inform. 2020, 24, 2599–2608. [Google Scholar] [CrossRef]
- Eertink, J.J.; Pfaehler, E.A.; Wiegers, S.E.; Lugtenburg, P.J.; Hoekstra, O.S.; Zijlstra, J.M.; de Vet, H.C.; Boellaard, R. Quantitative radiomics features in diffuse large B-cell lymphoma: Does segmentation method matter? J. Nucl. Med. 2022, 63, 389–395. [Google Scholar] [CrossRef]
- Driessen, J.; Zwezerijnen, G.J.; Schöder, H.; Drees, E.E.; Kersten, M.J.; Moskowitz, A.J.; Moskowitz, C.H.; Eertink, J.J.; De Vet, H.C.; Hoekstra, O.S. The Impact of Semiautomatic Segmentation Methods on Metabolic Tumor Volume, Intensity, and Dissemination Radiomics in 18F-FDG PET Scans of Patients with Classical Hodgkin Lymphoma. J. Nucl. Med. 2022, 63, 1424–1430. [Google Scholar] [CrossRef]
- Yousefirizi, F.; Klyuzhin, I.S.; O, J.H.; Harsini, S.; Tie, X.; Shiri, I.; Shin, M.; Lee, C.; Cho, S.Y.; Bradshaw, T.J. TMTV-Net: Fully automated total metabolic tumor volume segmentation in lymphoma PET/CT images—A multi-center generalizability analysis. Eur. J. Nucl. Med. Mol. Imaging 2024, 51, 1937–1954. [Google Scholar] [CrossRef]
- Cheson, B.D.; Fisher, R.I.; Barrington, S.F.; Cavalli, F.; Schwartz, L.H.; Zucca, E.; Lister, T.A. Recommendations for initial evaluation, staging, and response assessment of Hodgkin and non-Hodgkin lymphoma: The Lugano classification. J. Clin. Oncol. 2014, 32, 3059. [Google Scholar] [CrossRef]
- Sadik, M.; Lind, E.; Polymeri, E.; Enqvist, O.; Ulén, J.; Trägårdh, E. Automated quantification of reference levels in liver and mediastinal blood pool for the Deauville therapy response classification using FDG-PET/CT in Hodgkin and non-Hodgkin lymphomas. Clin. Physiol. Funct. Imaging 2019, 39, 78–84. [Google Scholar] [CrossRef]
- Huemann, Z.; Lee, C.; Hu, J.; Cho, S.Y.; Bradshaw, T.J. Domain-adapted large language models for classifying nuclear medicine reports. Radiol. Artif. Intell. 2023, 5, e220281. [Google Scholar] [CrossRef]
- Häggström, I.; Leithner, D.; Alvén, J.; Campanella, G.; Abusamra, M.; Zhang, H.; Chhabra, S.; Beer, L.; Haug, A.; Salles, G. Deep learning for [18F] fluorodeoxyglucose-PET-CT classification in patients with lymphoma: A dual-centre retrospective analysis. Lancet Digit. Health 2024, 6, e114–e125. [Google Scholar] [CrossRef]
- Li, X.; Pan, B.; Chen, C.; Yan, D.; Pan, Z.; Feng, T.; Liu, H.; Gong, N.J.; Liu, F. Clinical evaluation of deep learning-enhanced lymphoma pet imaging with accelerated acquisition. J. Appl. Clin. Med. Phys. 2024, 25, e14390. [Google Scholar] [CrossRef]
- Xu, C.; Feng, J.; Yue, Y.; Cheng, W.; He, D.; Qi, S.; Zhang, G. A hybrid few-shot multiple-instance learning model predicting the aggressiveness of lymphoma in PET/CT images. Comput. Methods Programs Biomed. 2024, 243, 107872. [Google Scholar] [CrossRef]
- Yu, Y.; Decazes, P.; Lapuyade-Lahorgue, J.; Gardin, I.; Vera, P.; Ruan, S. Semi-automatic lymphoma detection and segmentation using fully conditional random fields. Comput. Med. Imaging Graph. 2018, 70, 1–7. [Google Scholar] [CrossRef]
- Zhou, Z.; Jain, P.; Lu, Y.; Macapinlac, H.; Wang, M.L.; Son, J.B.; Pagel, M.D.; Xu, G.; Ma, J. Computer-aided detection of mantle cell lymphoma on 18F-FDG PET/CT using a deep learning convolutional neural network. Am. J. Nucl. Med. Mol. Imaging 2021, 11, 260. [Google Scholar]
- Bi, L.; Kim, J.; Kumar, A.; Wen, L.; Feng, D.; Fulham, M. Automatic detection and classification of regions of FDG uptake in whole-body PET-CT lymphoma studies. Comput. Med. Imaging Graph. 2017, 60, 3–10. [Google Scholar] [CrossRef]
- Rogasch, J.M.; Metzger, G.; Preisler, M.; Galler, M.; Thiele, F.; Brenner, W.; Feldhaus, F.; Wetz, C.; Amthauer, H.; Furth, C. ChatGPT: Can you prepare my patients for [18F] FDG PET/CT and explain my reports? J. Nucl. Med. 2023, 64, 1876–1879. [Google Scholar] [CrossRef]
- Constantino, C.S.; Leocádio, S.; Oliveira, F.P.; Silva, M.; Oliveira, C.; Castanheira, J.C.; Silva, Â.; Vaz, S.; Teixeira, R.; Neves, M. Evaluation of Semiautomatic and Deep Learning–Based Fully Automatic Segmentation Methods on [18F] FDG PET/CT Images from Patients with Lymphoma: Influence on Tumor Characterization. J. Digit. Imaging 2023, 36, 1864–1876. [Google Scholar] [CrossRef]
- Cottereau, A.-S.; Nioche, C.; Dirand, A.-S.; Clerc, J.; Morschhauser, F.; Casasnovas, O.; Meignan, M.; Buvat, I. 18F-FDG PET dissemination features in diffuse large B-cell lymphoma are predictive of outcome. J. Nucl. Med. 2020, 61, 40–45. [Google Scholar] [CrossRef]
- Seban, R.-D.; Nemer, J.S.; Marabelle, A.; Yeh, R.; Deutsch, E.; Ammari, S.; Moya-Plana, A.; Mokrane, F.-Z.; Gartrell, R.D.; Finkel, G. Prognostic and theranostic 18F-FDG PET biomarkers for anti-PD1 immunotherapy in metastatic melanoma: Association with outcome and transcriptomics. Eur. J. Nucl. Med. Mol. Imaging 2019, 46, 2298–2310. [Google Scholar] [CrossRef]
- Zhou, Y.; Ma, X.-L.; Pu, L.-T.; Zhou, R.-F.; Ou, X.-J.; Tian, R. Prediction of overall survival and progression-free survival by the 18F-FDG PET/CT radiomic features in patients with primary gastric diffuse large B-cell lymphoma. Contrast Media Mol. Imaging 2019, 2019, 5963607. [Google Scholar] [CrossRef]
- Yan, L.; Wang, Z.; Li, D.; Wang, Y.; Yang, G.; Zhao, Y.; Kong, Y.; Wang, R.; Wu, R.; Wang, Z. Low 18F-fluorodeoxyglucose dose positron emission tomography assisted by a deep-learning image-denoising technique in patients with lymphoma. Quant. Imaging Med. Surg. 2024, 14, 111. [Google Scholar] [CrossRef]









Disclaimer/Publisher’s Note: The statements, opinions and data contained in all publications are solely those of the individual author(s) and contributor(s) and not of MDPI and/or the editor(s). MDPI and/or the editor(s) disclaim responsibility for any injury to people or property resulting from any ideas, methods, instructions or products referred to in the content. |
© 2024 by the authors. Licensee MDPI, Basel, Switzerland. This article is an open access article distributed under the terms and conditions of the Creative Commons Attribution (CC BY) license (https://creativecommons.org/licenses/by/4.0/).
Share and Cite
Hasanabadi, S.; Aghamiri, S.M.R.; Abin, A.A.; Abdollahi, H.; Arabi, H.; Zaidi, H. Enhancing Lymphoma Diagnosis, Treatment, and Follow-Up Using 18F-FDG PET/CT Imaging: Contribution of Artificial Intelligence and Radiomics Analysis. Cancers 2024, 16, 3511. https://doi.org/10.3390/cancers16203511
Hasanabadi S, Aghamiri SMR, Abin AA, Abdollahi H, Arabi H, Zaidi H. Enhancing Lymphoma Diagnosis, Treatment, and Follow-Up Using 18F-FDG PET/CT Imaging: Contribution of Artificial Intelligence and Radiomics Analysis. Cancers. 2024; 16(20):3511. https://doi.org/10.3390/cancers16203511
Chicago/Turabian StyleHasanabadi, Setareh, Seyed Mahmud Reza Aghamiri, Ahmad Ali Abin, Hamid Abdollahi, Hossein Arabi, and Habib Zaidi. 2024. "Enhancing Lymphoma Diagnosis, Treatment, and Follow-Up Using 18F-FDG PET/CT Imaging: Contribution of Artificial Intelligence and Radiomics Analysis" Cancers 16, no. 20: 3511. https://doi.org/10.3390/cancers16203511
APA StyleHasanabadi, S., Aghamiri, S. M. R., Abin, A. A., Abdollahi, H., Arabi, H., & Zaidi, H. (2024). Enhancing Lymphoma Diagnosis, Treatment, and Follow-Up Using 18F-FDG PET/CT Imaging: Contribution of Artificial Intelligence and Radiomics Analysis. Cancers, 16(20), 3511. https://doi.org/10.3390/cancers16203511

