ESM1 Interacts with c-Met to Promote Gastric Cancer Peritoneal Metastasis by Inducing Angiogenesis
Abstract
Simple Summary
Abstract
1. Introduction
2. Materials and Methods
2.1. Tissue Specimens
2.2. Cell Lines, Cell Cultures, and Transfection
2.3. Real-Time Quantitative PCR (RT-qPCR)
2.4. Western Blot
2.5. CCK8 Assays
2.6. EDU Assay
2.7. Wound Healing Assay
2.8. Cell Migration and Invasion Assays
2.9. Preparation of Conditioned Medium
2.10. Tube Formation Assay
2.11. In Vivo Chick Chorioallantoic Membrane (CAM) Angiogenesis Assays
2.12. In Vivo Matrigel Plug Assay
2.13. Immunoprecipitation Assays
2.14. GST Pulldown Assay
2.15. Immunohistochemistry
2.16. Xenograft Assay and Bioluminescence Imaging
2.17. Statistical Analysis
3. Results
3.1. ESM1 Is Upregulated in Primary and Metastatic GC Tissues and Positively Associated with Tumor Angiogenesis in GC
3.2. Tumor Cell-Derived ESM1 and Recombinant ESM1 Induce Specifically Endothelial Cell Responses
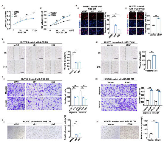
3.3. Tumor Cell-Derived ESM1 Promotes GC Metastasis and Angiogenesis
3.4. ESM1 Interacts with Membrane Receptor c-Met and Promotes Angiogenic Factor Expressions
3.5. ESM1 Promotes Angiogenesis through MAPK/ERK Signaling Pathway
3.6. ESM1/c-Met Axis Triggers Angiogenesis and Peritoneal Metastasis In Vivo
4. Discussion
Supplementary Materials
Author Contributions
Funding
Institutional Review Board Statement
Informed Consent Statement
Data Availability Statement
Acknowledgments
Conflicts of Interest
References
- Sung, H.; Ferlay, J.; Siegel, R.L.; Laversanne, M.; Soerjomataram, I.; Jemal, A.; Bray, F.; Bsc, M.F.B.; Me, J.F.; Soerjomataram, M.I.; et al. Global Cancer Statistics 2020: GLOBOCAN Estimates of Incidence and Mortality Worldwide for 36 Cancers in 185 Countries. CA A Cancer J. Clin. 2021, 71, 209–249. [Google Scholar] [CrossRef] [PubMed]
- Miller, K.D.; Nogueira, L.; Devasia, T.; Mariotto, A.B.; Yabroff, K.R.; Jemal, A.; Kramer, J.; Siegel, R.L. Cancer treatment and survivorship statistics, 2022. CA A Cancer J. Clin. 2022, 72, 409–436. [Google Scholar] [CrossRef] [PubMed]
- Dong, D.; Tang, L.; Li, Z.Y.; Fang, M.J.; Gao, J.B.; Shan, X.H.; Ying, X.J.; Sun, Y.S.; Fu, J.; Wang, X.X.; et al. Development and Validation of an Individualized Nomogram to Identify Occult Peritoneal Metastasis in Patients with Advanced Gastric Cancer. Ann. Oncol. 2019, 30, 431–438. [Google Scholar] [CrossRef] [PubMed]
- Shah, M.A. Update on Metastatic Gastric and Esophageal Cancers. J. Clin. Oncol. 2015, 33, 1760–1769. [Google Scholar] [CrossRef] [PubMed]
- Thomassen, I.; van Gestel, Y.R.; van Ramshorst, B.; Luyer, M.D.; Bosscha, K.; Nienhuijs, S.W.; Lemmens, V.E.; de Hingh, I.H. Peritoneal Carcinomatosis of Gastric Origin: A Population-Based Study on Incidence, Survival and Risk Factors. Int. J. Cancer 2014, 134, 622–628. [Google Scholar] [CrossRef]
- Hong, S.H.; Shin, Y.R.; Roh, S.Y.; Jeon, E.K.; Song, K.Y.; Park, C.H.; Jeon, H.M.; Hong, Y.S. Treatment outcomes of systemic chemotherapy for peritoneal carcinomatosis arising from gastric cancer with no measurable disease: Retrospective analysis from a single center. Gastric Cancer 2012, 16, 290–300. [Google Scholar] [CrossRef][Green Version]
- Paget, S. The distribution of secondary growths in cancer of the breast. Cancer Metastasis Rev. 1989, 8, 98–101. [Google Scholar] [CrossRef]
- Li, D.; Wang, Y.; Dong, C.; Chen, T.; Dong, A.; Ren, J.; Li, W.; Shu, G.; Yang, J.; Shen, W.; et al. CST1 inhibits ferroptosis and promotes gastric cancer metastasis by regulating GPX4 protein stability via OTUB1. Oncogene 2022, 42, 83–98. [Google Scholar] [CrossRef]
- Du, S.; Yang, Z.; Lu, X.; Yousuf, S.; Zhao, M.; Li, W.; Miao, J.; Wang, X.; Yu, H.; Zhu, X.; et al. Anoikis resistant gastric cancer cells promote angiogenesis and peritoneal metastasis through C/EBPβ-mediated PDGFB autocrine and paracrine signaling. Oncogene 2021, 40, 5764–5779. [Google Scholar] [CrossRef]
- Sun, F.; Feng, M.; Guan, W. Mechanisms of peritoneal dissemination in gastric cancer (Review). Oncol. Lett. 2017, 14, 6991–6998. [Google Scholar] [CrossRef]
- Kang, Y.; Massagué, J. Epithelial-Mesenchymal Transitions: Twist in Development and Metastasis. Cell 2004, 118, 277–279. [Google Scholar] [CrossRef] [PubMed]
- Kakeji, Y.; Maehara, Y.; Sumiyoshi, Y.; Oda, S.; Emi, Y. Angiogenesis as a target for gastric cancer. Surgery 2002, 131, S48–S54. [Google Scholar] [CrossRef]
- Jain, R.K. Normalization of Tumor Vasculature: An Emerging Concept in Antiangiogenic Therapy. Science 2005, 307, 58–62. [Google Scholar] [CrossRef] [PubMed]
- La Porta, S.; Roth, L.; Singhal, M.; Mogler, C.; Spegg, C.; Schieb, B.; Qu, X.; Adams, R.H.; Baldwin, H.S.; Savant, S.; et al. Endothelial Tie1–mediated angiogenesis and vascular abnormalization promote tumor progression and metastasis. J. Clin. Investig. 2018, 128, 834–845. [Google Scholar] [CrossRef] [PubMed]
- Kirsch, M.; Schackert, G.; Black, P.M. Metastasis and Angiogenesis. Cancer Treat Res. 2004, 117, 285–304. [Google Scholar] [PubMed]
- Carmeliet, P. Angiogenesis in Life, Disease and Medicine. Nature 2005, 438, 932–936. [Google Scholar] [CrossRef] [PubMed]
- Bergers, G.; Benjamin, L.E. Tumorigenesis and the angiogenic switch. Nat. Rev. Cancer 2003, 3, 401–410. [Google Scholar] [CrossRef]
- Folkman, J. Angiogenesis. Annu. Rev. Med. 2006, 57, 1–18. [Google Scholar] [CrossRef]
- Gao, X.; Xu, Z. Mechanisms of Action of Angiogenin. Acta Biochim. Biophys. Sin. 2008, 40, 619–624. [Google Scholar] [CrossRef]
- Rivera, L.B.; Bergers, G. Cancer. Tumor Angiogenesis, from Foe to Friend. Science 2015, 349, 694–695. [Google Scholar] [CrossRef]
- Folkman, J. Tumor Angiogenesis: Therapeutic Implications. N. Engl. J. Med. 1971, 285, 1182–1186. [Google Scholar] [PubMed]
- Leung, D.W.; Cachianes, G.; Kuang, W.J.; Goeddel, D.V.; Ferrara, N. Vascular Endothelial Growth Factor Is a Secreted Angiogenic Mitogen. Science 1989, 246, 1306–1309. [Google Scholar] [CrossRef] [PubMed]
- Peng, Z.; Wei, J.; Wang, F.; Ying, J.; Deng, Y.; Gu, K.; Cheng, Y.; Yuan, X.; Xiao, J.; Tai, Y.; et al. Camrelizumab Combined with Chemotherapy Followed by Camrelizumab Plus Apatinib as First-Line Therapy for Advanced Gastric or Gastroesophageal Junction Adenocarcinoma. Clin. Cancer Res. 2021, 27, 3069–3078. [Google Scholar] [CrossRef] [PubMed]
- Chen, L.; Xie, X.; Wang, T.; Xu, L.; Zhai, Z.; Wu, H.; Deng, L.; Lu, Q.; Chen, Z.; Yang, X.; et al. ARL13B promotes angiogenesis and glioma growth by activating VEGFA-VEGFR2 signaling. Neuro-Oncology 2022, 25, 871–885. [Google Scholar] [CrossRef]
- Shaik, S.; Nucera, C.; Inuzuka, H.; Gao, D.; Garnaas, M.; Frechette, G.; Harris, L.; Wan, L.; Fukushima, H.; Husain, A.; et al. Scf(Β-Trcp) Suppresses Angiogenesis and Thyroid Cancer Cell Migration by Promoting Ubiquitination and Destruction of Vegf Receptor 2. J. Exp. Med. 2012, 209, 1289–1307. [Google Scholar] [CrossRef]
- Zhang, H.; Shen, Y.-W.; Zhang, L.-J.; Chen, J.-J.; Bian, H.-T.; Gu, W.-J.; Zhang, H.; Chen, H.-Z.; Zhang, W.-D.; Luan, X. Targeting Endothelial Cell-Specific Molecule 1 Protein in Cancer: A Promising Therapeutic Approach. Front. Oncol. 2021, 11, 687120. [Google Scholar] [CrossRef]
- Scherpereel, A.; Gentina, T.; Grigoriu, B.; Sénéchal, S.; Janin, A.; Tsicopoulos, A.; Plénat, F.; Béchard, D.; Tonnel, A.-B.; Lassalle, P. Overexpression of endocan induces tumor formation. Cancer Res. 2003, 63, 6084–6089. [Google Scholar]
- Leroy, X.; Aubert, S.; Zini, L.; Franquet, H.; Kervoaze, G.; Villers, A.; Delehedde, M.; Copin, M.; Lassalle, P. Vascular endocan (ESM-1) is markedly overexpressed in clear cell renal cell carcinoma. Histopathology 2009, 56, 180–187. [Google Scholar] [CrossRef]
- Liu, N.; Zhang, L.-H.; Du, H.; Hu, Y.; Zhang, G.-G.; Wang, X.-H.; Li, J.-Y.; Ji, J.-F. Overexpression of Endothelial Cell Specific Molecule-1 (ESM-1) in Gastric Cancer. Ann. Surg. Oncol. 2010, 17, 2628–2639. [Google Scholar] [CrossRef]
- Yang, L.; Dong, Z.; Li, S.; Chen, T. Esm1 Promotes Angiogenesis in Colorectal Cancer by Activating Pi3k/Akt/Mtor Pathway, Thus Accelerating Tumor Progression. Aging 2023, 15, 2920–2936. [Google Scholar] [CrossRef]
- Kang, N.; Liang, X.; Fan, B.; Zhao, C.; Shen, B.; Ji, X.; Liu, Y. Endothelial-Specific Molecule 1 Inhibition Lessens Productive Angiogenesis and Tumor Metastasis to Overcome Bevacizumab Resistance. Cancers 2022, 14, 5681. [Google Scholar] [CrossRef] [PubMed]
- Roudnicky, F.; Poyet, C.; Wild, P.; Krampitz, S.; Negrini, F.; Huggenberger, R.; Rogler, A.; Stöhr, R.; Hartmann, A.; Provenzano, M.; et al. Endocan Is Upregulated on Tumor Vessels in Invasive Bladder Cancer Where It Mediates Vegf-a-Induced Angiogenesis. Cancer Res. 2013, 73, 1097–1106. [Google Scholar] [CrossRef] [PubMed]
- Kanda, M.; Kodera, Y. Molecular Mechanisms of Peritoneal Dissemination in Gastric Cancer. World J. Gastroenterol. 2016, 22, 6829–6840. [Google Scholar] [CrossRef] [PubMed]
- Takahashi, Y.; Kitadai, Y.; Bucana, C.D.; Cleary, K.R.; Ellis, L.M. Expression of Vascular Endothelial Growth Factor and Its Receptor, Kdr, Correlates with Vascularity, Metastasis, and Proliferation of Human Colon Cancer. Cancer Res. 1995, 55, 3964–3968. [Google Scholar] [PubMed]
- den Uil, S.H.; van den Broek, E.; Coupé, V.M.H.; Vellinga, T.T.; Diemen, P.M.D.-V.; Bril, H.; Belt, E.J.T.; Kranenburg, O.; Stockmann, H.; Belien, J.A.M.; et al. Prognostic Value of Microvessel Density in Stage Ii and Iii Colon Cancer Patients: A Retrospective Cohort Study. BMC Gastroenterol. 2019, 19, 146. [Google Scholar] [CrossRef] [PubMed]
- Sun, W. Angiogenesis in Metastatic Colorectal Cancer and the Benefits of Targeted Therapy. J. Hematol. Oncol. 2012, 5, 63. [Google Scholar] [CrossRef] [PubMed]
- Sridhar, S.S.; Shepherd, F.A. Targeting angiogenesis: A review of angiogenesis inhibitors in the treatment of lung cancer. Lung Cancer 2003, 42 (Suppl. 1), S81–S91. [Google Scholar] [CrossRef]
- Tu, J.; Liang, H.; Li, C.; Huang, Y.; Wang, Z.; Chen, X.; Yuan, X. The application and research progress of anti-angiogenesis therapy in tumor immunotherapy. Front. Immunol. 2023, 14, 1198972. [Google Scholar] [CrossRef]
- Auerbach, W.; Auerbach, R. Angiogenesis inhibition: A review. Pharmacol. Ther. 1994, 63, 265–311. [Google Scholar] [CrossRef]
- Bevacizumab. Anti-Vegf Monoclonal Antibody, Avastin, Rhumab-Vegf. Drugs R D 2002, 3, 28–30. [Google Scholar]
- Kabbinavar, F.F.; Hurwitz, H.I.; Yi, J.; Sarkar, S.; Rosen, O. Addition of Bevacizumab to Fluorouracil-Based First-Line Treatment of Metastatic Colorectal Cancer: Pooled Analysis of Cohorts of Older Patients From Two Randomized Clinical Trials. J. Clin. Oncol. 2009, 27, 199–205. [Google Scholar] [CrossRef] [PubMed]
- Strumberg, D.; Schultheis, B. Regorafenib for Cancer. Expert. Opin. Investig. Drugs 2012, 21, 879–889. [Google Scholar] [CrossRef] [PubMed]
- Trojan, J.; Waidmann, O. Role of regorafenib as second-line therapy and landscape of investigational treatment options in advanced hepatocellular carcinoma. J. Hepatocell. Carcinoma 2016, 3, 31–36. [Google Scholar] [CrossRef] [PubMed]
- Chang, Y.; Niu, W.; Lian, P.-L.; Wang, X.-Q.; Meng, Z.-X.; Liu, Y.; Zhao, R. Endocan-expressing microvessel density as a prognostic factor for survival in human gastric cancer. World J. Gastroenterol. 2016, 22, 5422–5429. [Google Scholar] [CrossRef] [PubMed]
- Curran, S.; Murray, G.I. Matrix Metalloproteinases in Tumour Invasion and Metastasis. J. Pathol. 1999, 189, 300–308. [Google Scholar] [CrossRef]
- Martiny-Baron, G.; Marmé, D. VEGF-mediated tumour angiogenesis: A new target for cancer therapy. Curr. Opin. Biotechnol. 1995, 6, 675–680. [Google Scholar] [CrossRef]
- Rocha, S.F.; Schiller, M.; Jing, D.; Li, H.; Butz, S.; Vestweber, D.; Biljes, D.; Drexler, H.C.; Nieminen-Kelhä, M.; Vajkoczy, P.; et al. Esm1 Modulates Endothelial Tip Cell Behavior and Vascular Permeability by Enhancing VEGF Bioavailability. Circ. Res. 2014, 115, 581–590. [Google Scholar] [CrossRef] [PubMed]
- Semenza, G.L. HIF-1: Using Two Hands to Flip the Angiogenic Switch. Cancer Metastasis Rev. 2000, 19, 59–65. [Google Scholar] [CrossRef]
- Aliquò, F.; Minuti, A.; Avenoso, A.; Mandraffino, G.; Campo, G.M.; Campo, S.; D’Ascola, A.; Scuruchi, M. Endocan Promotes Pro-Tumorigenic Signaling in Lung Cancer Cells: Modulation of Cell Proliferation, Migration and Lncrnas H19 and Hulc Expression. Int. J. Mol. Sci. 2023, 24, 8178. [Google Scholar] [CrossRef]
- Weidner, K.M.; Hartmann, G.; Sachs, M.; Birchmeier, W. Properties and Functions of Scatter Factor/Hepatocyte Growth Factor and Its Receptor c-Met. Am. J. Respir. Cell Mol. Biol. 1993, 8, 229–237. [Google Scholar] [CrossRef]
- Zhang, Z.; Li, D.; Yun, H.; Tong, J.; Liu, W.; Chai, K.; Zeng, T.; Gao, Z.; Xie, Y. Opportunities and challenges of targeting c-Met in the treatment of digestive tumors. Front. Oncol. 2022, 12, 923260. [Google Scholar] [CrossRef] [PubMed]
- Teng, L.; Lu, J. cMET as a potential therapeutic target in gastric cancer (Review). Int. J. Mol. Med. 2013, 32, 1247–1254. [Google Scholar] [CrossRef] [PubMed]
- Tibbles, L.A.; Woodgett, J.R. The stress-activated protein kinase pathways. Cell. Mol. Life Sci. 1999, 55, 1230–1254. [Google Scholar] [CrossRef] [PubMed]
- Magnelli, L.; Schiavone, N.; Staderini, F.; Biagioni, A.; Papucci, L. MAP Kinases Pathways in Gastric Cancer. Int. J. Mol. Sci. 2020, 21, 2893. [Google Scholar] [CrossRef]







Disclaimer/Publisher’s Note: The statements, opinions and data contained in all publications are solely those of the individual author(s) and contributor(s) and not of MDPI and/or the editor(s). MDPI and/or the editor(s) disclaim responsibility for any injury to people or property resulting from any ideas, methods, instructions or products referred to in the content. |
© 2023 by the authors. Licensee MDPI, Basel, Switzerland. This article is an open access article distributed under the terms and conditions of the Creative Commons Attribution (CC BY) license (https://creativecommons.org/licenses/by/4.0/).
Share and Cite
Yang, J.; Shu, G.; Chen, T.; Dong, A.; Dong, C.; Li, W.; Sun, X.; Zhou, Y.; Li, D.; Zhou, J. ESM1 Interacts with c-Met to Promote Gastric Cancer Peritoneal Metastasis by Inducing Angiogenesis. Cancers 2024, 16, 194. https://doi.org/10.3390/cancers16010194
Yang J, Shu G, Chen T, Dong A, Dong C, Li W, Sun X, Zhou Y, Li D, Zhou J. ESM1 Interacts with c-Met to Promote Gastric Cancer Peritoneal Metastasis by Inducing Angiogenesis. Cancers. 2024; 16(1):194. https://doi.org/10.3390/cancers16010194
Chicago/Turabian StyleYang, Jiaoyang, Gege Shu, Tao Chen, Anqi Dong, Chao Dong, Weikang Li, Xiaotong Sun, Yajing Zhou, Dongbao Li, and Jin Zhou. 2024. "ESM1 Interacts with c-Met to Promote Gastric Cancer Peritoneal Metastasis by Inducing Angiogenesis" Cancers 16, no. 1: 194. https://doi.org/10.3390/cancers16010194
APA StyleYang, J., Shu, G., Chen, T., Dong, A., Dong, C., Li, W., Sun, X., Zhou, Y., Li, D., & Zhou, J. (2024). ESM1 Interacts with c-Met to Promote Gastric Cancer Peritoneal Metastasis by Inducing Angiogenesis. Cancers, 16(1), 194. https://doi.org/10.3390/cancers16010194

