Kinase Insert Domain Receptor Q472H Pathogenic Germline Variant Impacts Melanoma Tumor Growth and Patient Treatment Outcomes
Abstract
Simple Summary
Abstract
1. Introduction
2. Methods
2.1. Study Cohort
2.2. KDR Genotyping in Human Samples
2.3. Assessment of Microvessel Density (MVD)
2.4. NanoString Gene Expression Analysis
2.5. TCGA Analysis
2.6. Clinical Outcome Analyses
2.7. In Vitro Analysis of Cell Growth
- HVEGFR2_936F:TGGGCTGATGACCAAGAAGA NXT_HVEGFR2_v472H_R:GAGACAGCATGGCTTGGCTC, NXT_HVEGFR2_v472H_F:GAGCCAAGCCATGCTGTCTC, and HVEGFR2_2022R:CCAGCTTTCCTGTGATCGTG.
2.8. In Vivo Analysis of KDR Q472H Melanoma Tumor Kinetics
3. Results
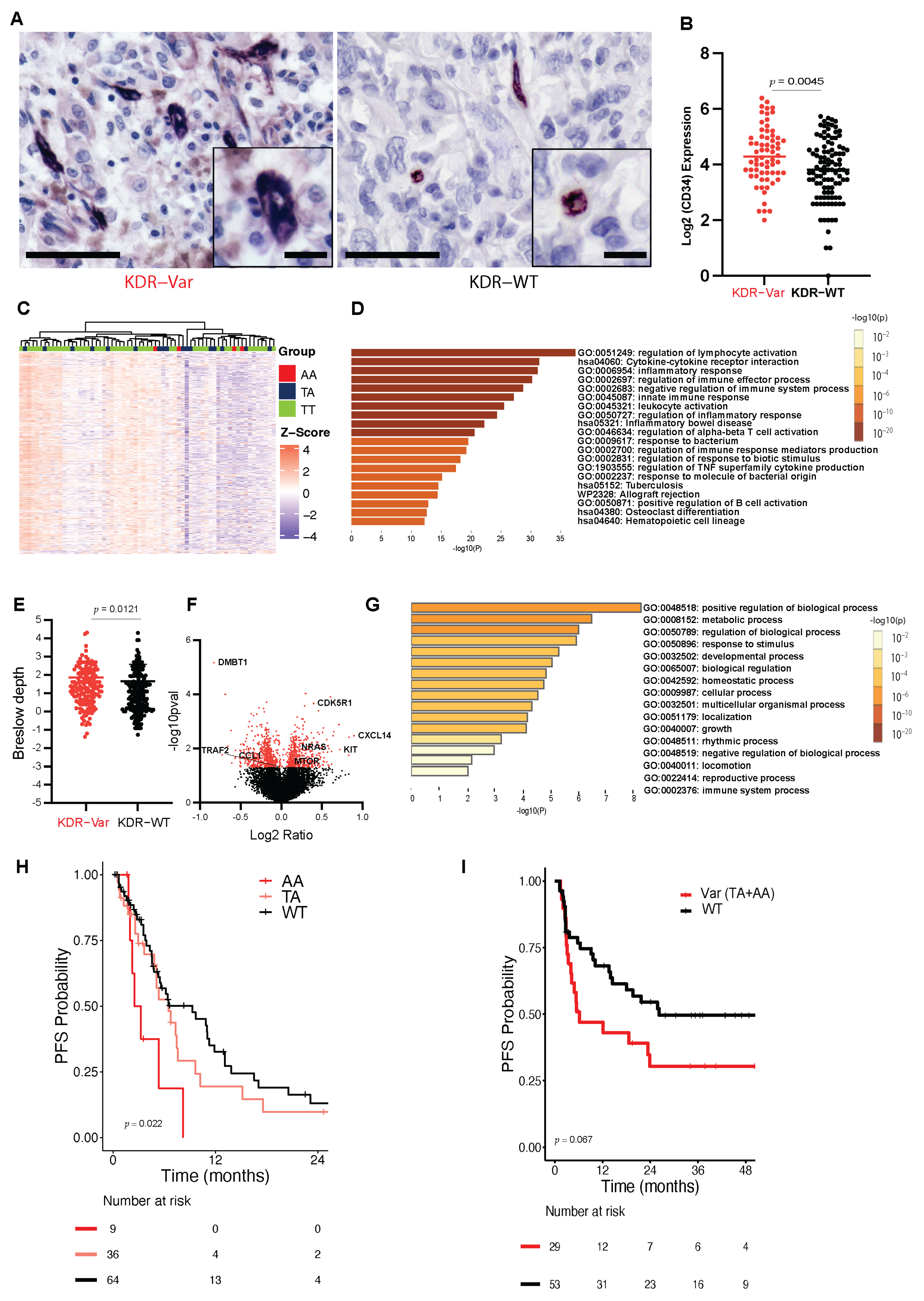
3.1. KDR-Var Patients Have More Proliferative, Immunosuppressive, and Angiogenic Tumors Compared to KDR-WT
3.2. KDR Q472H Variant Is Associated with Worse Response to Treatment
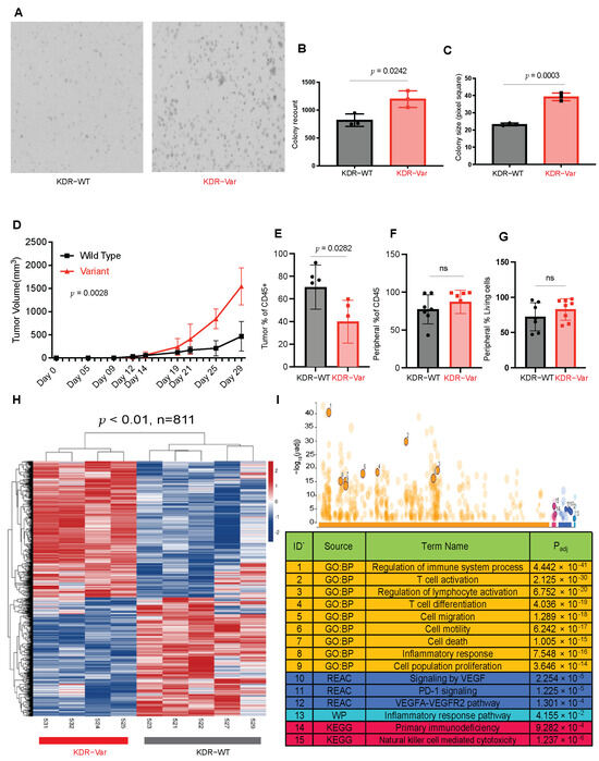
3.3. In Vitro and In Vivo Melanoma Models Induced with Germline Variant KDR Q472H Have Higher Proliferation Rates and more Immunosuppressant and Pro-Angiogenic Tumors
4. Discussion
5. Conclusions
Supplementary Materials
Author Contributions
Funding
Institutional Review Board Statement
Informed Consent Statement
Data Availability Statement
Acknowledgments
Conflicts of Interest
Abbreviations
| KDR-V | Kinase insert domain receptor Q472H |
| KDR-WT | Kinase insert domain receptor Q472Q |
| ICI | Immune checkpoint inhibitors |
| MVD | Microvessel density |
| PFS | Progression-free survival |
| TIL | Tumor-infiltrating lymphocytes |
| FC | Fold change |
| NK | Natural killer |
References
- Xu, X.; Zhou, Y.; Feng, X.; Li, X.; Asad, M.; Li, D.; Liao, B.; Li, J.; Cui, Q.; Wang, E. Germline genomic patterns are associated with cancer risk, oncogenic pathways, and clinical outcomes. Sci. Adv. 2020, 6, eaba4905. [Google Scholar] [CrossRef] [PubMed]
- Stadler, Z.K.; Maio, A.; Chakravarty, D.; Kemel, Y.; Sheehan, M.; Salo-Mullen, E.; Tkachuk, K.; Fong, C.J.; Nguyen, B.; Erakky, A.; et al. Therapeutic Implications of Germline Testing in Patients with Advanced Cancers. J. Clin. Oncol. 2021, 39, 2698–2709. [Google Scholar] [CrossRef] [PubMed]
- Chatrath, A.; Przanowska, R.; Kiran, S.; Su, Z.; Saha, S.; Wilson, B.; Tsunematsu, T.; Ahn, J.-H.; Lee, K.Y.; Paulsen, T.; et al. The pan-cancer landscape of prognostic germline variants in 10,582 patients. Genome Med. 2020, 12, 15. [Google Scholar] [CrossRef] [PubMed]
- Yap, T.A.; Ashok, A.; Stoll, J.; Mauer, E.; Nepomuceno, V.M.; Blackwell, K.L.; Garber, J.E.; Meric-Bernstam, F. Prevalence of Germline Findings Among Tumors from Cancer Types Lacking Hereditary Testing Guidelines. JAMA Netw. Open 2022, 5, e2213070. [Google Scholar] [CrossRef] [PubMed]
- Mangantig, E.; MacGregor, S.; Iles, M.M.; A Scolyer, R.; E Cust, A.; Hayward, N.K.; Montgomery, G.W.; Duffy, D.L.; Thompson, J.F.; Henders, A.; et al. Germline variants are associated with increased primary melanoma tumor thickness at diagnosis. Hum. Mol. Genet. 2021, 29, 3578–3587. [Google Scholar] [CrossRef] [PubMed]
- Chat, V.; Ferguson, R.; Simpson, D.; Kazlow, E.; Lax, R.; Moran, U.; Pavlick, A.; Frederick, D.; Boland, G.; Sullivan, R.; et al. Autoimmune genetic risk variants as germline biomarkers of response to melanoma immune-checkpoint inhibition. Cancer Immunol. Immunother. 2019, 68, 897–905. [Google Scholar] [CrossRef] [PubMed]
- Chat, V.; Dagayev, S.; Moran, U.; Snuderl, M.; Weber, J.; Ferguson, R.; Osman, I.; Kirchhoff, T. A genome-wide association study of germline variation and melanoma prognosis. Front. Oncol. 2022, 12, 1050741. [Google Scholar] [CrossRef] [PubMed]
- Kirchhoff, T.; Ferguson, R. Germline Genetics in Immuno-oncology: From Genome-Wide to Targeted Biomarker Strategies. Methods Mol. Biol. 2020, 2055, 93–117. [Google Scholar] [CrossRef]
- Amaral, T.; Schulze, M.; Sinnberg, T.; Nieser, M.; Martus, P.; Battke, F.; Garbe, C.; Biskup, S.; Forschner, A. Are Pathogenic Germline Variants in Metastatic Melanoma Associated with Resistance to Combined Immunotherapy? Cancers 2020, 12, 1101. [Google Scholar] [CrossRef]
- Spagnolo, F.; Dalmasso, B.; Tanda, E.; Potrony, M.; Puig, S.; van Doorn, R.; Kapiteijn, E.; Queirolo, P.; Helgadottir, H.; Ghiorzo, P. Efficacy of BRAF and MEK Inhibition in Patients with BRAF-Mutant Advanced Melanoma and Germline CDKN2A Pathogenic Variants. Cancers 2021, 13, 2440. [Google Scholar] [CrossRef]
- Silva, I.P.; Salhi, A.; Giles, K.M.; Vogelsang, M.; Han, S.W.; Ismaili, N.; Lui, K.P.; Robinson, E.M.; Wilson, M.A.; Shapiro, R.L.; et al. Identification of a Novel Pathogenic Germline KDR Variant in Melanoma. Clin. Cancer Res. 2016, 22, 2377–2385. [Google Scholar] [CrossRef] [PubMed]
- Zaman, N.; Dass, S.S.; DU Parcq, P.; Macmahon, S.; Gallagher, L.; Thompson, L.; Khorashad, J.S.; Limbäck-Stanic, C. The KDR (VEGFR-2) Genetic Polymorphism Q472H and c-KIT Polymorphism M541L Are Associated with More Aggressive Behaviour in Astrocytic Gliomas. Cancer Genom.-Proteom. 2020, 17, 715–727. [Google Scholar] [CrossRef] [PubMed]
- Cho, S.H.; Yoon, S.; Lee, D.H.; Kim, S.-W.; Kim, K. Recurrence-associated gene signature in patients with stage I non-small-cell lung cancer. Sci. Rep. 2021, 11, 19596. [Google Scholar] [CrossRef] [PubMed]
- Kolde, R.; Kolde, M.R. Package ‘pheatmap’. R Package 2015, 1, 790. [Google Scholar]
- Kassambara, A.; Mundt, F. Package ‘factoextra’. Extract and visualize the results of multivariate data analyses. R Package Version 2017, 76. [Google Scholar]
- Cerami, E.; Gao, J.; Dogrusoz, U.; Gross, B.E.; Sumer, S.O.; Aksoy, B.A.; Jacobsen, A.; Byrne, C.J.; Heuer, M.L.; Larsson, E.; et al. The cBio cancer genomics portal: An open platform for exploring multidimensional cancer genomics data. Cancer Discov. 2012, 2, 401–404. [Google Scholar] [CrossRef] [PubMed]
- Gao, J.; Aksoy, B.A.; Dogrusoz, U.; Dresdner, G.; Gross, B.E.; Sumer, S.O.; Sun, Y.; Jacobsen, A.; Sinha, R.; Larsson, E.; et al. Integrative Analysis of Complex Cancer Genomics and Clinical Profiles Using the cBioPortal. Sci. Signal. 2013, 6, pl1. [Google Scholar] [CrossRef]
- Gu, Z.; Eils, R.; Schlesner, M. Complex heatmaps reveal patterns and correlations in multidimensional genomic data. Bioinformatics 2016, 32, 2847–2849. [Google Scholar] [CrossRef]
- Zhong, S.; Malecek, K.; Johnson, L.A.; Yu, Z.; de Miera, E.V.-S.; Darvishian, F.; McGary, K.; Huang, K.; Boyer, J.; Corse, E.; et al. T-cell receptor affinity and avidity defines antitumor response and autoimmunity in T-cell immunotherapy. Proc. Natl. Acad. Sci. USA 2013, 110, 6973–6978. [Google Scholar] [CrossRef]
- Ho, S.N.; Hunt, H.D.; Horton, R.M.; Pullen, J.K.; Pease, L.R. Site-directed mutagenesis by overlap extension using the polymerase chain reaction. Gene 1989, 77, 51–59. [Google Scholar] [CrossRef]
- Rose, A.E.; Poliseno, L.; Wang, J.; Clark, M.; Pearlman, A.; Wang, G.; de Miera, E.C.V.Y.S.; Medicherla, R.; Christos, P.J.; Shapiro, R.; et al. Integrative Genomics Identifies Molecular Alterations that Challenge the Linear Model of Melanoma Progression. Cancer Res. 2011, 71, 2561–2571. [Google Scholar] [CrossRef] [PubMed]
- Paoluzzi, L.; Hanniford, D.; Sokolova, E.; Osman, I.; Darvishian, F.; Wang, J.; Bradner, J.E.; Hernando, E. BET and BRAF inhibitors act synergistically against BRAF- mutant melanoma. Cancer Med. 2016, 5, 1183–1193. [Google Scholar] [CrossRef] [PubMed]
- Petraitis, V.; Petraitiene, R.; Hope, W.W.; Meletiadis, J.; Mickiene, D.; Hughes, J.E.; Cotton, M.P.; Stergiopoulou, T.; Kasai, M.; Francesconi, A.; et al. Combination Therapy in Treatment of Experimental Pulmonary Aspergillosis: In Vitro and In Vivo Correlations of the Concentration- and Dose- Dependent Interactions between Anidulafungin and Voriconazole by Bliss Independence Drug Interaction Analysis. Antimicrob. Agents Chemother. 2009, 53, 2382–2391. [Google Scholar] [CrossRef] [PubMed]
- Chen, M.; Rose, A.E.; Doudican, N.; Osman, I.; Orlow, S.J. Celastrol Synergistically Enhances Temozolomide Cytotoxicity in Melanoma Cells. Mol. Cancer Res. 2009, 7, 1946–1953. [Google Scholar] [CrossRef] [PubMed][Green Version]
- Love, M.I.; Huber, W.; Anders, S. Moderated estimation of fold change and dispersion for RNA-seq data with DESeq2. Genome Biol. 2014, 15, 550. [Google Scholar] [CrossRef] [PubMed]
- Raudvere, U.; Kolberg, L.; Kuzmin, I.; Arak, T.; Adler, P.; Peterson, H.; Vilo, J. g:Profiler: A web server for functional enrichment analysis and conversions of gene lists (2019 update). Nucleic Acids Res. 2019, 47, W191–W198. [Google Scholar] [CrossRef]
- Keung, E.Z.; Gershenwald, J.E. The eighth edition American Joint Committee on Cancer (AJCC) melanoma staging system: Implications for melanoma treatment and care. Expert Rev. Anticancer. Ther. 2018, 18, 775–784. [Google Scholar] [CrossRef]
- Huang, Y.; Goel, S.; Duda, D.G.; Fukumura, D.; Jain, R.K. Vascular Normalization as an Emerging Strategy to Enhance Cancer Immunotherapy. Cancer Res. 2013, 73, 2943–2948. [Google Scholar] [CrossRef]
- Huang, Y.; Kim, B.Y.S.; Chan, C.K.; Hahn, S.M.; Weissman, I.L.; Jiang, W. Improving immune–vascular crosstalk for cancer immunotherapy. Nat. Rev. Immunol. 2018, 18, 195–203. [Google Scholar] [CrossRef]
- Berrien-Elliott, M.M.; Yuan, J.; Swier, L.E.; Jackson, S.R.; Chen, C.L.; Donlin, M.J.; Teague, R.M. Checkpoint Blockade Immunotherapy Relies on T-bet but Not Eomes to Induce Effector Function in Tumor-Infiltrating CD8+ T Cells. Cancer Immunol. Res. 2015, 3, 116–124. [Google Scholar] [CrossRef]
- Werneck, M.B.F.; Lugo-Villarino, G.; Hwang, E.S.; Cantor, H.; Glimcher, L.H. T-Bet Plays a Key Role in NK-Mediated Control of Melanoma Metastatic Disease. J. Immunol. 2008, 180, 8004–8010. [Google Scholar] [CrossRef] [PubMed]
- Kalbasi, A.; Ribas, A. Tumour-intrinsic resistance to immune checkpoint blockade. Nat. Rev. Immunol. 2019, 20, 25–39. [Google Scholar] [CrossRef] [PubMed]
- Jiang, T.; Zhou, C.; Ren, S. Role of IL-2 in cancer immunotherapy. OncoImmunology 2016, 5, e1163462. [Google Scholar] [CrossRef] [PubMed]
- Goldberg, M.V.; Drake, C.G. LAG-3 in Cancer Immunotherapy. Curr. Top. Microbiol. Immunol. 2011, 344, 269–278. [Google Scholar] [CrossRef] [PubMed]
- Harjunpää, H.; Guillerey, C. TIGIT as an emerging immune checkpoint. Clin. Exp. Immunol. 2019, 200, 108–119. [Google Scholar] [CrossRef] [PubMed]
- Morton, D.L.; Davtyan, D.G.; Wanek, L.A.; Foshag, L.J.; Cochran, A.J. Multivariate analysis of the relationship between survival and the microstage of primary melanoma by clark level and breslow thickness. Cancer 1993, 71, 3737–3743. [Google Scholar] [CrossRef]
- Lee, W.S.; Yang, H.; Chon, H.J.; Kim, C. Combination of anti-angiogenic therapy and immune checkpoint blockade normalizes vascular-immune crosstalk to potentiate cancer immunity. Exp. Mol. Med. 2020, 52, 1475–1485. [Google Scholar] [CrossRef]
- Tran, T.T.; Caulfield, J.I.; Zhang, L.; Schoenfeld, D.A.; Djureinovic, D.; Chiang, V.L.; Oria, V.O.; Weiss, S.A.; Olino, K.; Jilaveanu, L.B.; et al. Lenvatinib or anti-VEGF in combination with anti–PD-1 differentially augments antitumor activity in melanoma. J. Clin. Investig. 2023, 8. [Google Scholar] [CrossRef]
- Das, R.G.; North, D. Implications of experimental technique for analysis and interpretation of data from animal experiments: Outliers and increased variability resulting from failure of intraperitoneal injection procedures. Lab. Anim. 2007, 41, 312–320. [Google Scholar] [CrossRef]





| AA | TA | TT | p-Value | |
|---|---|---|---|---|
| n | 23 | 158 | 308 | |
| Age (mean (SD)) | 59.18 (16.22) | 61.21 (15.68) | 60.04 (15.91) | 0.701 |
| Gender = M (%) | 10 (43.5) | 91 (57.6) | 198 (64.3) | 0.077 |
| Stage (%) | 0.278 | |||
| I | 5 (21.7) | 18 (11.4) | 32 (10.4) | |
| II | 2 (8.7) | 23 (14.6) | 59 (19.2) | |
| III | 4 (17.4) | 56 (35.4) | 96 (31.2) | |
| IV | 11 (47.8) | 55 (34.8) | 101 (32.8) | |
| NA | 1 (4.3) | 6 (3.8) | 20 (6.5) | |
| Follow up (mean (SD)) | 63.04 (67.74) | 59.58 (51.18) | 60.87 (73.05) | 0.965 |
| Treatment (%) | 0.149 | |||
| Targeted therapy | 9 (39.1) | 41 (25.9) | 81 (26.3) | |
| Immunotherapy | 12 (52.1) | 74 (46.8) | 135 (43.8) | |
| Chemotherapy | 1 (4.3) | 2 (1.3) | 10 (3.2) | |
| Interferon | 0 (0.0) | 0 (0.0) | 1 (0.3) | |
| Radiation therapy | 0 (0.0) | 2 (1.3) | 9 (2.9) | |
| Surgery | 1 (4.3) | 36 (22.8) | 67 (21.8) | |
| Unknown | 0 (0.0) | 3 (1.89) | 5 (1.62) |
Disclaimer/Publisher’s Note: The statements, opinions and data contained in all publications are solely those of the individual author(s) and contributor(s) and not of MDPI and/or the editor(s). MDPI and/or the editor(s) disclaim responsibility for any injury to people or property resulting from any ideas, methods, instructions or products referred to in the content. |
© 2023 by the authors. Licensee MDPI, Basel, Switzerland. This article is an open access article distributed under the terms and conditions of the Creative Commons Attribution (CC BY) license (https://creativecommons.org/licenses/by/4.0/).
Share and Cite
Ibrahim, M.; Illa-Bochaca, I.; Fa’ak, F.; Monson, K.R.; Ferguson, R.; Lyu, C.; Vega-Saenz de Miera, E.; Johannet, P.; Chou, M.; Mastroianni, J.; et al. Kinase Insert Domain Receptor Q472H Pathogenic Germline Variant Impacts Melanoma Tumor Growth and Patient Treatment Outcomes. Cancers 2024, 16, 18. https://doi.org/10.3390/cancers16010018
Ibrahim M, Illa-Bochaca I, Fa’ak F, Monson KR, Ferguson R, Lyu C, Vega-Saenz de Miera E, Johannet P, Chou M, Mastroianni J, et al. Kinase Insert Domain Receptor Q472H Pathogenic Germline Variant Impacts Melanoma Tumor Growth and Patient Treatment Outcomes. Cancers. 2024; 16(1):18. https://doi.org/10.3390/cancers16010018
Chicago/Turabian StyleIbrahim, Milad, Irineu Illa-Bochaca, Faisal Fa’ak, Kelsey R. Monson, Robert Ferguson, Chen Lyu, Eleazar Vega-Saenz de Miera, Paul Johannet, Margaret Chou, Justin Mastroianni, and et al. 2024. "Kinase Insert Domain Receptor Q472H Pathogenic Germline Variant Impacts Melanoma Tumor Growth and Patient Treatment Outcomes" Cancers 16, no. 1: 18. https://doi.org/10.3390/cancers16010018
APA StyleIbrahim, M., Illa-Bochaca, I., Fa’ak, F., Monson, K. R., Ferguson, R., Lyu, C., Vega-Saenz de Miera, E., Johannet, P., Chou, M., Mastroianni, J., Darvishian, F., Kirchhoff, T., Zhong, J., Krogsgaard, M., & Osman, I. (2024). Kinase Insert Domain Receptor Q472H Pathogenic Germline Variant Impacts Melanoma Tumor Growth and Patient Treatment Outcomes. Cancers, 16(1), 18. https://doi.org/10.3390/cancers16010018

