Discovering Synergistic Compounds with BYL-719 in PI3K Overactivated Basal-like PDXs
Abstract
Simple Summary
Abstract
1. Introduction
1.1. Etiology of Triple Negative Breast Cancer in the US
1.2. Importance of PIK3CA in Breast Cancer
1.3. Patient-Derived Xenografts
1.4. Approach
2. Materials and Methods
2.1. Cell Culture and Cell Lines
2.2. Targeted Mutation Profiling
2.3. PDXs and Passaging
2.4. Cell Culture Viability Assays
2.5. In Vivo Drug Trials and Mouse Observations
2.6. Bulk RNA Sequencing
2.7. Bulk RNA-Seq Quality Control and Pre-Processing
2.8. Gene Signatures and Clustering
2.9. Single-Cell RNA Sequencing, Quality Control, and Preprocessing
2.10. Western Blot
2.11. Ray Biotech Array C55
2.12. Immunohistochemistry (IHC)
2.13. Upstream Regulator Pathway Analysis
3. Results
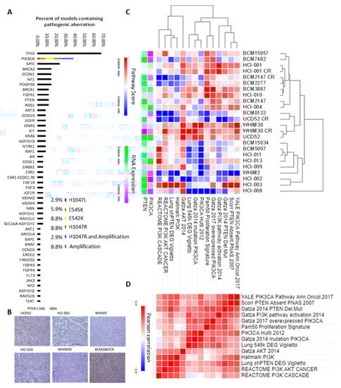
3.1. Mutation Profiling Revealed PIK3CA Aberrations Are Common
3.2. Binary Single Gene Status Is Not Enough to Assess PI3K Pathway Activity
3.3. Single-Cell RNA-Seq Identifies Cell Subpopulations with High PI3K Activity
3.4. Alpha-Specific PIK3CA Inhibitors Were More Effective on PIK3CA Aberrant Cells
3.5. Inhibition of PIK3CA Yielded Related Predicted Upstream Regulators in Pathway Analysis
3.6. Identification of More Effective Single Compounds Relative to PIK3CA Mutational Status
3.7. Identification of Synergistic Compounds with BYL-719
3.8. CompuSyn Was Utilized to Confirm Synergistic Effects of Candidate Therapies
3.9. In Vitro Synergism Testing of Select Dose Ratios of Synergistic BYL-719 Combinations
3.10. In Vivo BYL-719 Synergism Trial on PI3K Overactive Basal-like PDXs
4. Discussion
5. Conclusions
Supplementary Materials
Author Contributions
Funding
Institutional Review Board Statement
Informed Consent Statement
Data Availability Statement
Acknowledgments
Conflicts of Interest
References
- Siegel, R.L.; Miller, K.D.; Wagle, N.S.; Jemal, A. Cancer statistics, 2023. CA Cancer J. Clin. 2023, 73, 17–48. [Google Scholar] [CrossRef] [PubMed]
- Siegel, R.L.; Miller, K.D.; Fuchs, H.E.; Jemal, A. Cancer statistics. CA Cancer J. Clin. 2022, 72, 7–33. [Google Scholar] [CrossRef] [PubMed]
- Perou, C.M.; Sørlie, T.; Eisen, M.B.; Van De Rijn, M.; Jeffrey, S.S.; Rees, C.A.; Pollack, J.R.; Ross, D.T.; Johnsen, H.; Akslen, L.A.; et al. Molecular portraits of human breast tumours. Nature 2000, 406, 747–752. [Google Scholar] [CrossRef] [PubMed]
- Yao, Y.; Chu, Y.; Xu, B.; Hu, Q.; Song, Q. Risk factors for distant metastasis of patients with primary triple-negative breast cancer. Biosci. Rep. 2019, 39. [Google Scholar] [CrossRef]
- Zhang, Y.; Ng, P.K.-S.; Kucherlapati, M.; Chen, F.; Liu, Y.; Tsang, Y.H.; De Velasco, G.; Jeong, K.J.; Akbani, R.; Hadjipanayis, A.; et al. A Pan-Cancer Proteogenomic Atlas of PI3K/AKT/mTOR Pathway Alterations. Cancer Cell 2017, 31, 820–832.e3. [Google Scholar] [CrossRef]
- PIK3CA—Phosphatidylinositol 4,5-Bisphosphate 3-Kinase Catalytic Subunit Alpha Isoform—Homo sapiens (Human)|UniProtKB|UniProt. Available online: https://www.uniprot.org/uniprotkb/P42336/entry#function (accessed on 30 March 2020).
- Vogt, P.K.; Bader, A.G.; Kang, S. PI 3-Kinases: Hidden Potentials Revealed. Cell Cycle 2006, 5, 946–949. [Google Scholar] [CrossRef]
- Cossu-Rocca, P.; Orrù, S.; Muroni, M.R.; Sanges, F.; Sotgiu, G.; Ena, S.; Pira, G.; Murgia, L.; Manca, A.; Uras, M.G.; et al. Analysis of PIK3CA Mutations and Activation Pathways in Triple Negative Breast Cancer. PLoS ONE 2015, 10, e0141763. [Google Scholar] [CrossRef]
- Engelman, J.A.; Mukohara, T.; Zejnullahu, K.; Lifshits, E.; Borras, A.M.; Gale, C.-M.; Naumov, G.N.; Yeap, B.Y.; Jarrell, E.; Sun, J.; et al. Allelic dilution obscures detection of a biologically significant resistance mutation in EGFR-amplified lung cancer. J. Clin. Investig. 2006, 116, 2695–2706. [Google Scholar] [CrossRef]
- Stemke-Hale, K.; Gonzalez-Angulo, A.M.; Lluch, A.; Neve, R.M.; Kuo, W.-L.; Davies, M.; Carey, M.; Hu, Z.; Guan, Y.; Sahin, A.; et al. An Integrative Genomic and Proteomic Analysis of PIK3CA, PTEN, and AKT Mutations in Breast Cancer. Cancer Res. 2008, 68, 6084–6091. [Google Scholar] [CrossRef]
- Kang, Y.-H.; Lee, H.S.; Kim, W.H. Promoter Methylation and Silencing of PTEN in Gastric Carcinoma. Lab. Investig. 2002, 82, 285–291. [Google Scholar] [CrossRef]
- Lorusso, P.M. Inhibition of the PI3K/AKT/mTOR Pathway in Solid Tumors. J. Clin. Oncol. 2016, 34, 3803–3815. [Google Scholar] [CrossRef] [PubMed]
- The Cancer Genome Atlas (TCGA) Research Network. Comprehensive molecular portraits of human breast tumours. Nature 2012, 490, 61–70. [Google Scholar] [CrossRef] [PubMed]
- Osborne, C.K.; Wakeling, A.; Nicholson, R.I. Fulvestrant: An oestrogen receptor antagonist with a novel mechanism of action. Br. J. Cancer 2004, 90, S2–S6. [Google Scholar] [CrossRef]
- FDA Approves Alpelisib for Metastatic Breast Cancer. Case Medical Research. 2019. Available online: https://www.fda.gov/drugs/resources-information-approved-drugs/fda-approves-alpelisib-metastatic-breast-cancer (accessed on 30 March 2020).
- Savage, P.; Pacis, A.; Kuasne, H.; Liu, L.; Lai, D.; Wan, A.; Dankner, M.; Martinez, C.; Muñoz-Ramos, V.; Pilon, V.; et al. Chemogenomic profiling of breast cancer patient-derived xenografts reveals targetable vulnerabilities for difficult-to-treat tumors. Commun. Biol. 2020, 3, 1–15. [Google Scholar] [CrossRef]
- DeRose, Y.S.; Wang, G.; Lin, Y.-C.; Bernard, P.S.; Buys, S.S.; Ebbert, M.; Factor, R.; Matsen, C.; Milash, B.A.; Nelson, E.; et al. Tumor grafts derived from women with breast cancer authentically reflect tumor pathology, growth, metastasis and disease outcomes. Nat. Med. 2011, 17, 1514–1520. [Google Scholar] [CrossRef]
- Murayama, T.; Gotoh, N. Patient-Derived Xenograft Models of Breast Cancer and Their Application. Cells 2019, 8, 621. [Google Scholar] [CrossRef]
- Giovanella, B.C.; Stehlin, J.S.; Williams, L.J.; Lee, S.-S.; Shepard, R.C. Heterotransplantation of Human Cancers into Nude Mice. A Model System for Human Cancer Chemotherapy. Cancer 1978, 42, 2269–2281. [Google Scholar] [CrossRef] [PubMed]
- Fujii, E.; Kato, A.; Suzuki, M. Patient-derived xenograft (PDX) models: Characteristics and points to consider for the process of establishment. J. Toxicol. Pathol. 2020, 33, 153–160. [Google Scholar] [CrossRef]
- Zhang, X.; Claerhout, S.; Prat, A.; Dobrolecki, L.E.; Petrovic, I.; Lai, Q.; Landis, M.D.; Wiechmann, L.; Schiff, R.; Giuliano, M.; et al. A Renewable Tissue Resource of Phenotypically Stable, Biologically and Ethnically Diverse, Patient-Derived Human Breast Cancer Xenograft Models. Cancer Res 2013, 73, 4885–4897. [Google Scholar] [CrossRef]
- Murray, G.F.; Turner, T.; Leslie, K.A.; Alzubi, M.A.; Guest, D.; Sohal, S.S.; Teitell, M.A.; Harrell, J.C.; Reed, J. Live Cell Mass Accumulation Measurement Non-Invasively Predicts Carboplatin Sensitivity in Triple-Negative Breast Cancer Patient-Derived Xenografts. ACS Omega 2018, 3, 17687–17692. [Google Scholar] [CrossRef]
- Rashid, N.S.; Hairr, N.S.; Murray, G.; Olex, A.L.; Leftwich, T.J.; Grible, J.M.; Reed, J.; Dozmorov, M.G.; Harrell, J.C. Identification of nuclear export inhibitor-based combination therapies in preclinical models of triple-negative breast cancer. Transl. Oncol. 2021, 14, 101235. [Google Scholar] [CrossRef] [PubMed]
- Gustin, J.P.; Karakas, B.; Weiss, M.B.; Abukhdeir, A.M.; Lauring, J.; Garay, J.P.; Cosgrove, D.; Tamaki, A.; Konishi, H.; Konishi, Y.; et al. Knockin of mutant PIK3CA activates multiple oncogenic pathways. Proc. Natl. Acad. Sci. USA 2009, 106, 2835–2840. [Google Scholar] [CrossRef] [PubMed]
- Finlay-Schultz, J.; Jacobsen, B.M.; Riley, D.; Paul, K.V.; Turner, S.; Ferreira-Gonzalez, A.; Harrell, J.C.; Kabos, P.; Sartorius, C.A. New generation breast cancer cell lines developed from patient-derived xenografts. Breast Cancer Res. 2020, 22, 68. [Google Scholar] [CrossRef] [PubMed]
- Derose, Y.S.; Gligorich, K.M.; Wang, G.; Georgelas, A.; Bowman, P.; Courdy, S.J.; Welm, A.L.; Welm, B.E. Patient-Derived Models of Human Breast Cancer: Protocols for In Vitro and In Vivo Applications in Tumor Biology and Translational Medicine. Curr. Protoc. Pharmacol. 2013, 60, 14.23.1–14.23.43. [Google Scholar] [CrossRef]
- Alzubi, M.A.; Turner, T.H.; Olex, A.L.; Sohal, S.S.; Tobin, N.P.; Recio, S.G.; Bergh, J.; Hatschek, T.; Parker, J.S.; Sartorius, C.A.; et al. Separation of breast cancer and organ microenvironment transcriptomes in metastases. Breast Cancer Res. 2019, 21, 36. [Google Scholar] [CrossRef]
- Andrews, S. FastQC: A Quality Control Tool for High throughput Sequence Data. 2010. Volume 5, no. 1. 2019. Available online: http://www.bioinformatics.babraham.ac.uk/projects/fastqc/ (accessed on 27 January 2023).
- Martin, M. Cutadapt removes adapter sequences from high-throughput sequencing reads. EMBnet. J. 2011, 17, 10–12. [Google Scholar] [CrossRef]
- Dobin, A.; Davis, C.A.; Schlesinger, F.; Drenkow, J.; Zaleski, C.; Jha, S.; Batut, P.; Chaisson, M.; Gingeras, T.R. STAR: Ultrafast universal RNA-seq aligner. Bioinformatics 2013, 29, 15–21. [Google Scholar] [CrossRef]
- Patro, R.; Duggal, G.; Love, M.I.; Irizarry, R.A.; Kingsford, C. Salmon provides fast and bias-aware quantification of transcript expression. Nat. Methods 2017, 14, 417–419. [Google Scholar] [CrossRef]
- Genefu | Princess Margaret Bioinformatics and Computational Genomics Laboratory. Available online: https://www.pmgenomics.ca/bhklab/software/genefu (accessed on 27 January 2023).
- Mehta, G.A.; Parker, J.S.; Silva, G.O.; Hoadley, K.A.; Perou, C.M.; Gatza, M.L. Amplification of SOX4 promotes PI3K/Akt signaling in human breast cancer. Breast Cancer Res. Treat. 2017, 162, 439–450. [Google Scholar] [CrossRef]
- Gatza, M.L.; Silva, G.O.; Parker, J.S.; Fan, C.; Perou, C.M. An integrated genomics approach identifies drivers of proliferation in luminal-subtype human breast cancer. Nat. Genet. 2014, 46, 1051–1059. [Google Scholar] [CrossRef]
- Shi, W.; Jiang, T.; Nuciforo, P.; Hatzis, C.; Holmes, E.; Harbeck, N.; Sotiriou, C.; Peña, L.; Loi, S.; Rosa, D.; et al. Pathway level alterations rather than mutations in single genes predict response to HER2-targeted therapies in the neo-ALTTO trial. Ann. Oncol. 2017, 28, 128–135. [Google Scholar] [CrossRef] [PubMed]
- Hutti, J.E.; Pfefferle, A.D.; Russell, S.C.; Sircar, M.; Perou, C.M.; Baldwin, A.S. Oncogenic PI3K Mutations Lead to NF-κB–Dependent Cytokine Expression following Growth Factor Deprivation. Cancer Res 2012, 72, 3260–3269. [Google Scholar] [CrossRef] [PubMed]
- Saal, L.H.; Johansson, P.; Holm, K.; Gruvberger-Saal, S.K.; She, Q.-B.; Maurer, M.; Koujak, S.; Ferrando, A.A.; Malmström, P.; Memeo, L.; et al. Poor prognosis in carcinoma is associated with a gene expression signature of aberrant PTEN tumor suppressor pathway activity. Proc. Natl. Acad. Sci. USA 2007, 104, 7564–7569. [Google Scholar] [CrossRef]
- De Marco, C.; Laudanna, C.; Rinaldo, N.; Oliveira, D.M.; Ravo, M.; Weisz, A.; Ceccarelli, M.; Caira, E.; Rizzuto, A.; Zoppoli, P.; et al. Specific gene expression signatures induced by the multiple oncogenic alterations that occur within the PTEN/PI3K/AKT pathway in lung cancer. PLoS ONE 2017, 12, e0178865. [Google Scholar] [CrossRef] [PubMed]
- Reactome|PI3K Cascade. Available online: https://reactome.org/content/detail/R-HSA-109704 (accessed on 25 May 2022).
- Reactome|PI3K/AKT Signaling in Cancer. Available online: https://reactome.org/content/detail/R-HSA-2219528.1 (accessed on 25 May 2022).
- Hao, Y.; Hao, S.; Andersen-Nissen, E.; Mauck, W.M., 3rd; Zheng, S.; Butler, A.; Lee, M.J.; Wilk, A.J.; Darby, C.; Zager, M.; et al. Integrated analysis of multimodal single-cell data. Cell 2021, 184, 3573–3587.e29. [Google Scholar] [CrossRef]
- Paplomata, E.; O’Regan, R. The PI3K/AKT/mTOR pathway in breast cancer: Targets, trials and biomarkers. Ther. Adv. Med Oncol. 2014, 6, 154–166. [Google Scholar] [CrossRef] [PubMed]
- Zardavas, D.; Phillips, W.A.; Loi, S. PIK3CA mutations in breast cancer: Reconciling findings from preclinical and clinical data. Breast Cancer Res. 2014, 16, 201. [Google Scholar] [CrossRef]
- Martín, M.; Prat, A.; Rodríguez-Lescure, Á.; Caballero, R.; Ebbert, M.T.; Munárriz, B.; Ruiz-Borrego, M.; Bastien, R.R.L.; Crespo, C.; Davis, C.; et al. PAM50 proliferation score as a predictor of weekly paclitaxel benefit in breast cancer. Breast Cancer Res. Treat. 2013, 138, 457–466. [Google Scholar] [CrossRef]
- Rosa, G.M.; Bianco, D.; Parodi, A.; Valbusa, A.; Zawaideh, C.; Bizzarri, N.; Ferrero, S.; Brunelli, C. Pharmacokinetic and pharmacodynamic profile of dronedarone, a new antiarrhythmic agent for the treatment of atrial fibrillation. Expert Opin. Drug Metab. Toxicol. 2014, 10, 1751–1764. [Google Scholar] [CrossRef]
- Hurvitz, S.A.; Shatsky, R.; Harbeck, N. Afatinib in the treatment of breast cancer. Expert Opin. Investig. Drugs 2014, 23, 1039–1047. [Google Scholar] [CrossRef]
- Elliott, M.J.; Jerzak, K.J.; Cockburn, J.G.; Safikhani, Z.; Gwynne, W.D.; Hassell, J.A.; Bane, A.; Silvester, J.; Thu, K.L.; Haibe-Kains, B.; et al. The Antiarrhythmic Drug, Dronedarone, Demonstrates Cytotoxic Effects in Breast Cancer Independent of Thyroid Hormone Receptor Alpha 1 (THRα1) Antagonism. Sci. Rep. 2018, 8, 16562. [Google Scholar] [CrossRef]
- Highlights of Prescribing Information. Metab. Clin. Exp. 2008. Available online: www.fda.gov/medwatch (accessed on 2 January 2023).
- Schuler, M.; Awada, A.; Harter, P.; Canon, J.L.; Possinger, K.; Schmidt, M.; De Grève, J.; Neven, P.; Dirix, L.; Jonat, W.; et al. A phase II trial to assess efficacy and safety of afatinib in extensively pretreated patients with HER2-negative metastatic breast cancer. Breast Cancer Res. Treat. 2012, 134, 1149–1159. [Google Scholar] [CrossRef] [PubMed]
- Elkabets, M.; Vora, S.; Juric, D.; Morse, N.; Mino-Kenudson, M.; Muranen, T.; Tao, J.; Campos, A.B.; Rodon, J.; Ibrahim, Y.H.; et al. mTORC1 Inhibition Is Required for Sensitivity to PI3K p110α Inhibitors in PIK3CA -Mutant Breast Cancer. Sci. Transl. Med. 2013, 5, 196ra99. [Google Scholar] [CrossRef] [PubMed]
- Curigliano, G.; Martin, M.; Jhaveri, K.; Beck, J.; Tortora, G.; Fazio, N.; Maur, M.; Hubner, R.A.; Lahner, H.; Donnet, V.; et al. Alpelisib in combination with everolimus ± exemestane in solid tumours: Phase Ib randomised, open-label, multicentre study. Eur. J. Cancer 2021, 151, 49–62. [Google Scholar] [CrossRef] [PubMed]










| Name | Model | Oncomine Mutation | Oncomine Amplification | Oncomine Fusion |
|---|---|---|---|---|
| HCC1143 | Cell line | TP53 (c.743G>A) | CCND1, FGF19, FGF3, KIT, MDM2, PDGFRA | |
| HCC1187 | Cell line | BAP1 (c.781C>T), TP53 (c.322_324delGGT) | TP53, CCND3 | |
| MCF7 | Cell line | PIK3CA (c.1633G>A) | GNAS, RAD51C | ESR1-CCDC170 |
| MDA231 | Cell line | BRAF (c.1391G>T), KRAS (c.38G>A), NF1 (c.1398_1399insC), NF2 (c.691G>T), NOTCH3 (c.1102A>T), TERT (c.-124C>T), TP53 (c.839G>A) | ||
| MDA453 | Cell line | FGFR4 (c.1100A>G), PIK3CA (c.3140A>G), PTEN (c.919G>A) | CCND1, ERBB2, MDM4 | |
| MDA468 | Cell line | PTEN (c.253+1G>T), TP53 (c.818G>A) | CCNE1, EGFR | |
| SUM149 | Cell line | BRCA1 (c.2169delT), NF1(c.4195C>T), TP53 (c.711G>A) | ||
| T47D | Cell line | ARID1A (c.2830C>T), PIK3CA (c.3140A>G), TP53 (c.580C>T) | PIK3CA | |
| UCD115 | Cell line | TP53 (c.892_911dupGAGCTGCCCCCAGGGAGCAC) | ERCC2, MYC, ROS1 | |
| UCD12 | Cell line | BRCA2 (c.4943delC), PIK3CA (c.3140A>T) | FGFR1, RAD51C | |
| UCD178 | Cell line | NF1 (c.6322_6323insG) | AKT3, MYC, NTRK1 | SEC16A-NOTCH1 |
| UCD4 | Cell line | BRCA2 (c.1755_1759delGAAAA), ESR1 (c.1613A>G), RAD51B (c.246C>G) | FANCD2, FGFR3, RAF1 | |
| UCD46 | Cell line | TP53 (c.281C>G) | CCND2, PIK3CA | |
| UCD65 | Cell line | NF1 (c.2372dupT), NOTCH2 (c.6403_6404delCT) | CCND1, FGF19, FGF3, FGFR1, GNAS | |
| BCM0132 | PDX | TP53* (c.524G>A) | MYC, NTRK1 | |
| BCM15034 | PDX | NOTCH3 (c.1487_1488insT) | ERBB2 | |
| BCM15057 | PDX | NOTCH1 (c.5402C>G), TP53 (c.438G>A), PIK3CA* (c.1624G>A) | CCND1, FGFR1, MDM2 | ESR1-CCDC170 |
| BCM2147 | PDX | PDGFRA (c.2471dupT) | MYC | |
| BCM2277 | PDX | NOTCH3 (c.3060dupC; n.-1413dupC), KRAS (c.182A>G) | ||
| BCM3887 | PDX | TP53* (c.438G>A), BRCA1 (c.5406+5G>T) | ||
| BCM5097 | PDX | BRCA2 (c.3545_3546delTT), NOTCH1* (c.3835C>T) | ||
| BCM7482 | PDX | BRCA1* (c.5177_5180delGAAA; c.650_653delGAAA), TP53* (c.586C>T) NF1 (c.925G>A) | FLT3, RAF1, IGF1R | |
| BCM7821 | PDX | TP53* (c.330_333delTCTG) | CCNE1, MYC, PDGFRA, IGF1R | |
| HCI-001 | PDX | BRCA2* (c.3847_3848delGT), TP53* (c.783delT), AR (c.1127C>T) | AKT3, CCND3*, MYC*, NBN, ROS1*, | |
| HCI-001CR | PDX | BRCA2 (c.3847_3861delGTAAGTGAAAAAAAT), TP53 (c.783delT) | CCND3, MYC, ROS1 | |
| HCI-008 | PDX | PIK3CA (c.3140A>G), TP53 (c.818G>A) | CCND1, EGFR, RAF1, ROS1 | |
| HCI-009 | PDX | PIK3CA (c.1624G>A) | AKT1 | SEC16A-NOTCH1 |
| HCI-011 | PDX | PIK3CA (c.1633G>A), TP53 (c.993+1G>T) | FGFR1, GNAS | |
| HCI-013 | PDX | ESR1 (c.1610A>C), PIK3CA (c.3140A>G) | ||
| UCD52 | PDX | TP53 (c.880G>T), PTEN (c.368A>C) | PIK3CA | |
| UCD52CR | PDX | TP53* (c.880G>T), PTEN* (c.368A>C) | KIT, KRAS*, MYC*, PDGFRA, PIK3CA* | |
| WHIM2 | PDX | TP53 (c.497dupC) | EGFR, KIT, NTRK1, PDGFRA, AKT3, AR, JAK2, MDM4 | |
| WHIM30 | PDX | TP53 (c.375+2T>A) | NBN | |
| WHIM30CR | PDX | TP53 (c.375+2T>A) |
Disclaimer/Publisher’s Note: The statements, opinions and data contained in all publications are solely those of the individual author(s) and contributor(s) and not of MDPI and/or the editor(s). MDPI and/or the editor(s) disclaim responsibility for any injury to people or property resulting from any ideas, methods, instructions or products referred to in the content. |
© 2023 by the authors. Licensee MDPI, Basel, Switzerland. This article is an open access article distributed under the terms and conditions of the Creative Commons Attribution (CC BY) license (https://creativecommons.org/licenses/by/4.0/).
Share and Cite
Boyd, D.C.; Zboril, E.K.; Olex, A.L.; Leftwich, T.J.; Hairr, N.S.; Byers, H.A.; Valentine, A.D.; Altman, J.E.; Alzubi, M.A.; Grible, J.M.; et al. Discovering Synergistic Compounds with BYL-719 in PI3K Overactivated Basal-like PDXs. Cancers 2023, 15, 1582. https://doi.org/10.3390/cancers15051582
Boyd DC, Zboril EK, Olex AL, Leftwich TJ, Hairr NS, Byers HA, Valentine AD, Altman JE, Alzubi MA, Grible JM, et al. Discovering Synergistic Compounds with BYL-719 in PI3K Overactivated Basal-like PDXs. Cancers. 2023; 15(5):1582. https://doi.org/10.3390/cancers15051582
Chicago/Turabian StyleBoyd, David C., Emily K. Zboril, Amy L. Olex, Tess J. Leftwich, Nicole S. Hairr, Holly A. Byers, Aaron D. Valentine, Julia E. Altman, Mohammad A. Alzubi, Jacqueline M. Grible, and et al. 2023. "Discovering Synergistic Compounds with BYL-719 in PI3K Overactivated Basal-like PDXs" Cancers 15, no. 5: 1582. https://doi.org/10.3390/cancers15051582
APA StyleBoyd, D. C., Zboril, E. K., Olex, A. L., Leftwich, T. J., Hairr, N. S., Byers, H. A., Valentine, A. D., Altman, J. E., Alzubi, M. A., Grible, J. M., Turner, S. A., Ferreira-Gonzalez, A., Dozmorov, M. G., & Harrell, J. C. (2023). Discovering Synergistic Compounds with BYL-719 in PI3K Overactivated Basal-like PDXs. Cancers, 15(5), 1582. https://doi.org/10.3390/cancers15051582

