Hederacolchiside A1 Suppresses Autophagy by Inhibiting Cathepsin C and Reduces the Growth of Colon Cancer
Abstract
Simple Summary
Abstract
1. Introduction
2. Materials and Methods
2.1. Chemicals and Reagents
2.2. Plant Materials
2.3. Preparation of HA1
2.4. Cell Culture
2.5. Cell Proliferation Assay
2.6. Western Blotting
2.7. Immunocytochemistry/Immunohistochemistry
2.8. Transmission Electron Microscopy
2.9. Proteolytic Assay
2.10. siRNA
2.11. Cell Cycle Assay
2.12. Colon Cancer Spheroid Formation
2.13. Allograft Mouse Model
2.14. Patient-Derived Colon Cancer Organoids
2.15. Gene Expression Profiling Interactive Analysis (GEPIA)
2.16. Statistical Analysis
3. Results
3.1. HA1 Induces Vacuolization in Colorectal Cancer Cells
3.2. HA1 Alters Autophagy
3.3. HA1 Reduces Cathepsin C Expression and Activity
3.4. CTSC Regulates Cell Proliferation
3.5. HA1 Inhibits Cell Proliferation and Induces Cell Cycle Arrest
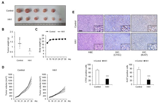
3.6. HA1 Suppresses Tumor Growth in a CT26 Tumor Allograft Mouse Model
3.7. HA1 Reduces the Growth of 3D Spheroids and Patient-Derived Colon Cancer Organoids
4. Discussion
5. Conclusions
Supplementary Materials
Author Contributions
Funding
Institutional Review Board Statement
Informed Consent Statement
Data Availability Statement
Conflicts of Interest
References
- Siegel, R.L.; Miller, K.D.; Fuchs, H.E.; Jemal, A. Cancer statistics. CA Cancer J. Clin. 2022, 72, 7–33. [Google Scholar] [CrossRef] [PubMed]
- Kuipers, E.J.; Grady, W.M.; Lieberman, D.; Seufferlein, T.; Sung, J.J.; Boelens, P.G.; Van De Velde, C.J.H.; Watanabe, T. Colorectal cancer. Nat. Rev. Dis. Primers 2015, 1, 15065. [Google Scholar] [CrossRef] [PubMed]
- Xie, Y.-H.; Chen, Y.-X.; Fang, J.-Y. Comprehensive review of targeted therapy for colorectal cancer. Signal Transduct. Target. Ther. 2020, 5, 22. [Google Scholar] [CrossRef] [PubMed]
- Barthomeuf, C.; Boivin, D. Inhibition of HUVEC tubulogenesis by hederacolchiside-A1 is associated with plasma membrane cholesterol sequestration and activation of the Ha-Ras/MEK/ERK cascade. Cancer Chemother. Pharmacol. 2004, 54, 432–440. [Google Scholar] [CrossRef]
- Mulcahy Levy, J.M.; Thorburn, A. Autophagy in cancer: Moving from understanding mechanism to improving therapy responses in patients. Cell Death Differ. 2019, 27, 843–857. [Google Scholar] [CrossRef]
- Yun, C.W.; Lee, S.H. The Roles of Autophagy in Cancer. Int. J. Mol. Sci. 2018, 19, 3466. [Google Scholar] [CrossRef]
- Cook, K.L.; Wärri, A.; Soto-Pantoja, D.R.; Clarke, P.A.; Cruz, M.I.; Zwart, A.; Clarke, R. Chloroquine Inhibits Autophagy to Potentiate Antiestrogen Responsiveness in ER+ Breast Cancer. Clin. Cancer Res. 2014, 20, 3222–3232. [Google Scholar] [CrossRef]
- Amaravadi, R.K.; Yu, D.; Lum, J.J.; Bui, T.; Christophorou, M.A.; Evan, G.I.; Thomas-Tikhonenko, A.; Thompson, C.B. Autophagy inhibition enhances therapy-induced apoptosis in a Myc-induced model of lymphoma. J. Clin. Investig. 2007, 117, 326–336. [Google Scholar] [CrossRef]
- Maycotte, P.; Aryal, S.; Cummings, C.T.; Thorburn, J.; Morgan, M.J.; Thorburn, A. Chloroquine sensitizes breast cancer cells to chemotherapy independent of autophagy. Autophagy 2012, 8, 200–212. [Google Scholar] [CrossRef]
- Shin, B.-K.; Kwon, S.W.; Park, J.H. Chemical diversity of ginseng saponins from Panax ginseng. J. Ginseng Res. 2015, 39, 287–298. [Google Scholar] [CrossRef]
- Lorent, J.; Le Duff, C.S.; Quetin-Leclercq, J.; Mingeot-Leclercq, M.-P. Induction of Highly Curved Structures in Relation to Membrane Permeabilization and Budding by the Triterpenoid Saponins, α- and δ-Hederin. J. Biol. Chem. 2013, 288, 14000–14017. [Google Scholar] [CrossRef] [PubMed]
- Jiang, S.-L.; Guan, Y.-D.; Chen, X.-S.; Ge, P.; Wang, X.-L.; Lao, Y.-Z.; Xiao, S.-S.; Zhang, Y.; Yang, J.-M.; Xu, X.-J.; et al. Tubeimoside-1, a triterpenoid saponin, induces cytoprotective autophagy in human breast cancer cells in vitro via Akt-mediated pathway. Acta Pharmacol. Sin. 2018, 40, 919–928. [Google Scholar] [CrossRef] [PubMed]
- Koczurkiewicz, P.; Czyż, J.; Podolak, I.; Wojcik-Pszczoła, K.; Galanty, A.; Janeczko, Z.; Michalik, M. Multidirectional effects of triterpene saponins on cancer cells—Mini-review of in vitro studies. Acta Biochim. Pol. 2015, 62, 383–393. [Google Scholar] [CrossRef]
- Kang, N.; Shen, W.; Gao, H.; Feng, Y.; Zhu, W.; Yang, S.; Liu, Y.; Xu, Q.; Yu, D. Antischistosomal Properties of Hederacolchiside A1 Isolated from Pulsatilla chinensis. Molecules 2018, 23, 1431. [Google Scholar] [CrossRef]
- Kim, S.; Lee, S.-I.; Kim, N.; Joo, M.; Lee, K.-H.; Lee, M.-W.; Jeon, H.J.; Ryu, H.; Kim, J.-M.; Sul, J.-Y.; et al. Decursin inhibits cell growth and autophagic flux in gastric cancer via suppression of cathepsin C. Am. J. Cancer Res. 2021, 11, 1304–1320. [Google Scholar] [PubMed]
- Xiao, Y.; Cong, M.; Li, J.; He, D.; Wu, Q.; Tian, P.; Wang, Y.; Yang, S.; Liang, C.; Liang, Y.; et al. Cathepsin C promotes breast cancer lung metastasis by modulating neutrophil infiltration and neutrophil extracellular trap formation. Cancer Cell 2021, 39, 423–437.e7. [Google Scholar] [CrossRef]
- Wu, Y.; Zhao, L.; Xu, C.; Wu, Y. CTSC compound heterozygous mutations in two Chinese patients with Papillon–Lefèvre syndrome. Oral Dis. 2019, 25, 1394–1402. [Google Scholar] [CrossRef]
- Farkas, K.; Paschali, E.; Papp, F.; Vályi, P.; Széll, M.; Kemény, L.; Nagy, N.; Csoma, Z. A novel seven-base deletion of the CTSC gene identified in a Hungarian family with Papillon-Lefèvre syndrome. Arch. Dermatol. Res. 2013, 305, 453–455. [Google Scholar] [CrossRef]
- Li, H.-N.; Liu, Y.; Zhang, Z.-P.; Wang, Z.-P.; Hao, J.-Z.; Li, F.-R.; Fan, Z.-F.; Zou, L.-B.; Cheng, M.-S. Synthesis, biological evaluation and structure-activity relationship studies of hederacolchiside E and its derivatives as potential anti-Alzheimer agents. Eur. J. Med. Chem. 2018, 143, 376–389. [Google Scholar] [CrossRef]
- Zhang, D.; Lei, T.; Lv, C.; Zhao, H.; Xu, H.; Lu, J. Pharmacokinetic studies of active triterpenoid saponins and the total secondary saponin from Anemone raddeana Regel. J. Chromatogr. B 2017, 1044–1045, 54–62. [Google Scholar] [CrossRef]
- Kim, S.; Kim, J.-E.; Kim, N.; Joo, M.; Lee, M.-W.; Jeon, H.J.; Ryu, H.; Song, I.-C.; Song, G.-Y.; Lee, H.J. Decursin inhibits tumor growth, migration, and invasion in gastric cancer by down-regulating CXCR7 expression. Am. J. Cancer Res. 2019, 9, 2007–2018. [Google Scholar]
- Fang, Y.; Yang, Z.; Ouyang, H.; Wang, R.; Li, J.; Huang, H.; Jin, Y.; Feng, Y.; Yang, S. Synthesis and biological evaluation of Hederacolchiside A 1 derivatives as anticancer agents. Bioorganic Med. Chem. Lett. 2016, 26, 4576–4579. [Google Scholar] [CrossRef]
- Dikic, I.; Elazar, Z. Mechanism and medical implications of mammalian autophagy. Nat. Rev. Mol. Cell Biol. 2018, 19, 349–364. [Google Scholar] [CrossRef]
- Mizushima, N.; Levine, B. Autophagy in Human Diseases. N. Engl. J. Med. 2020, 383, 1564–1576. [Google Scholar] [CrossRef]
- Sui, X.; Chen, R.; Wang, Z.; Huang, Z.; Kong, N.; Zhang, M.; Han, W.; Lou, F.; Yang, J.; Zhang, Q.; et al. Autophagy and chemotherapy resistance: A promising therapeutic target for cancer treatment. Cell Death Dis. 2013, 4, e838. [Google Scholar] [CrossRef]
- Rosenfeldt, M.T.; Ryan, K.M. The multiple roles of autophagy in cancer. Carcinogenesis 2011, 32, 955–963. [Google Scholar] [CrossRef] [PubMed]
- Gewirtz, D.A. The Four Faces of Autophagy: Implications for Cancer Therapy. Cancer Res. 2014, 74, 647–651. [Google Scholar] [CrossRef] [PubMed]
- Russell, R.C.; Yuan, H.-X.; Guan, K.-L. Autophagy regulation by nutrient signaling. Cell Res. 2013, 24, 42–57. [Google Scholar] [CrossRef] [PubMed]
- Mizushima, N.; Levine, B. Autophagy in mammalian development and differentiation. Nature 2010, 12, 823–830. [Google Scholar] [CrossRef] [PubMed]
- Liang, X.; Tang, J.; Liang, Y.; Jin, R.; Cai, X. Suppression of autophagy by chloroquine sensitizes 5-fluorouracil-mediated cell death in gallbladder carcinoma cells. Cell Biosci. 2014, 4, 10. [Google Scholar] [CrossRef] [PubMed]
- Zhao, X.-G.; Sun, R.-J.; Yang, X.-Y.; Liu, D.-Y.; Lei, D.-P.; Jin, T.; Pan, X.-L. Chloroquine-Enhanced Efficacy of Cisplatin in the Treatment of Hypopharyngeal Carcinoma in Xenograft Mice. PLoS ONE 2015, 10, e0126147. [Google Scholar] [CrossRef] [PubMed]
- Rangwala, R.; Chang, Y.C.; Hu, J.; Algazy, K.M.; Evans, T.L.; Fecher, L.A.; Schuchter, L.M.; A Torigian, D.; Panosian, J.T.; Troxel, A.B.; et al. Combined MTOR and autophagy inhibition. Phase I trial of hydroxychloroquine and temsirolimus in patients with advanced solid tumors and melanoma. Autophagy 2014, 10, 1391–1402. [Google Scholar] [CrossRef] [PubMed]
- Jain, K.; Paranandi, K.S.; Sridharan, S.; Basu, A. Autophagy in breast cancer and its implications for therapy. Am. J. Cancer Res. 2013, 3, 251–265. [Google Scholar] [PubMed]
- Cook, K.L.; Shajahan, A.N.; Clarke, R. Autophagy and endocrine resistance in breast cancer. Expert Rev. Anticancer Ther. 2011, 11, 1283–1294. [Google Scholar] [CrossRef] [PubMed]
- Yang, Y.; Klionsky, D.J. Autophagy and disease: Unanswered questions. Cell Death Differ. 2020, 27, 858–871. [Google Scholar] [CrossRef]
- Vincken, J.-P.; Heng, L.; de Groot, A.; Gruppen, H. Saponins, classification and occurrence in the plant kingdom. Phytochemistry 2007, 68, 275–297. [Google Scholar] [CrossRef]
- Tian, X.; Li, Y.; Hao, N.; Su, X.; Du, J.; Hu, J.; Tian, X. The antifeedant, insecticidal and insect growth inhibitory activities of triterpenoid saponins from Clematis aethusifolia Turcz against Plutella xylostella (L.). Pest Manag. Sci. 2020, 77, 455–463. [Google Scholar] [CrossRef]
- Wang, H.; Gao, J.; Kou, J.; Zhu, D.; Yu, B. Anti-inflammatory activities of triterpenoid saponins from Polygala japonica. Phytomedicine 2008, 15, 321–326. [Google Scholar] [CrossRef]
- Singh, S.; Farswan, M.; Ali, S.; Afzal, M.; Al-Abbasi, F.A.; Kazmi, I.; Anwar, F. Antidiabetic potential of triterpenoid saponin isolated from Primula denticulate. Pharm. Biol. 2014, 52, 750–755. [Google Scholar] [CrossRef]
- Gerkens, P.C.; Dobson, R.; Tabatadze, N.; Mshviladzade, V.; Elias, R.; Peulen, O.J.; Jolois, O.M.; A De Pauw-Gillet, M.-C. Apoptosis and cytolysis induced by giganteosides and hederacolchisides in HL-60 cells. Anticancer Res. 2007, 27, 2529–2534. [Google Scholar]
- Gocheva, V.; Zeng, W.; Ke, D.; Klimstra, D.; Reinheckel, T.; Peters, C.; Hanahan, D.; Joyce, J.A. Distinct roles for cysteine cathepsin genes in multistage tumorigenesis. Genes Dev. 2006, 20, 543–556. [Google Scholar] [CrossRef]
- A Joyce, J.; Baruch, A.; Chehade, K.; Meyer-Morse, N.; Giraudo, E.; Tsai, F.-Y.; Greenbaum, D.C.; Hager, J.H.; Bogyo, M.; Hanahan, D. Cathepsin cysteine proteases are effectors of invasive growth and angiogenesis during multistage tumorigenesis. Cancer Cell 2004, 5, 443–453. [Google Scholar] [CrossRef] [PubMed]
- Ruffell, B.; Affara, N.I.; Cottone, L.; Junankar, S.; Johansson, M.; DeNardo, D.G.; Korets, L.; Reinheckel, T.; Sloane, B.F.; Bogyo, M.; et al. Cathepsin C is a tissue-specific regulator of squamous carcinogenesis. Genes Dev. 2013, 27, 2086–2098. [Google Scholar] [CrossRef] [PubMed]
- Yan, H.H.N.; Siu, H.C.; Law, S.; Ho, S.L.; Yue, S.S.K.; Tsui, W.Y.; Chan, D.; Chan, A.S.; Ma, S.; Lam, K.O.; et al. A Comprehensive Human Gastric Cancer Organoid Biobank Captures Tumor Subtype Heterogeneity and Enables Therapeutic Screening. Cell Stem Cell 2018, 23, 882–897.e811. [Google Scholar] [CrossRef] [PubMed]
- Langhans, S.A. Three-Dimensional in Vitro Cell Culture Models in Drug Discovery and Drug Repositioning. Front. Pharmacol. 2018, 9, 6. [Google Scholar] [CrossRef]
- Van De Wetering, M.; Francies, H.E.; Francis, J.M.; Bounova, G.; Iorio, F.; Pronk, A.; Van Houdt, W.; Van Gorp, J.; Taylor-Weiner, A.; Kester, L.; et al. Prospective derivation of a living organoid biobank of colorectal cancer patients. Cell 2015, 161, 933–945. [Google Scholar] [CrossRef]







| Supplement | Stock con. | Final con. | Catalog # | Company |
|---|---|---|---|---|
| Advanced DMEM/F12 | - | - | 12634-010 | Gibco |
| HEPES | 1 M | 10 mM | 15630-106 | Gibco |
| Penicilin/streptomycin | 100X | 1X | SV30010 | Hyclone |
| B27 | 50X | 1X | 17504044 | Gibco |
| N2 | 100X | 1X | 17502048 | Gibco |
| GlutaMax | 100X | 1X | A12860-01 | Gibco |
| EGF | 100 μg/mL | 50 ng/mL | AF-100-15 | Peprotech |
| Noggin | 100 μg/mL | 100 ng/mL | 250-38 | Peprotech |
| R-spondin 1 | 100% | 10% | 3710-001-K | Trevigen |
| Gastric I | 10 μM | 10 nM | G9145 | Sigma |
| FGF-10 | 10 μg/mL | 100 ng/mL | 100-26 | Peprotech |
| Primocin | 500X | 1X | ant-pm-1 | Invivogen |
| Wnt-3A | 100% | 50% | CRL-2647 | ATCC |
| Y-27632 | 10 mM | 10 μM | Y0503 | Sigma |
| Nicotinamide | 1 M | 10 mM | N0636 | Sigma |
| SB202190 | 20 mM | 10 μM | S7067 | Sigma |
| A83-01 | 5 mM | 0.5 μM | 2939 | Tocris |
| N-acetylcysteine | 1 M | 1 mM | A9165 | Sigma |
| Prostaglandin E2 | 1 mM | 500 nM | 2296 | Tocris |
Disclaimer/Publisher’s Note: The statements, opinions and data contained in all publications are solely those of the individual author(s) and contributor(s) and not of MDPI and/or the editor(s). MDPI and/or the editor(s) disclaim responsibility for any injury to people or property resulting from any ideas, methods, instructions or products referred to in the content. |
© 2023 by the authors. Licensee MDPI, Basel, Switzerland. This article is an open access article distributed under the terms and conditions of the Creative Commons Attribution (CC BY) license (https://creativecommons.org/licenses/by/4.0/).
Share and Cite
Kim, S.; Lee, K.-H.; Choi, H.-J.; Kim, E.; Kang, S.; Han, M.; Jeon, H.J.; Yun, M.-Y.; Song, G.-Y.; Lee, H.J. Hederacolchiside A1 Suppresses Autophagy by Inhibiting Cathepsin C and Reduces the Growth of Colon Cancer. Cancers 2023, 15, 1272. https://doi.org/10.3390/cancers15041272
Kim S, Lee K-H, Choi H-J, Kim E, Kang S, Han M, Jeon HJ, Yun M-Y, Song G-Y, Lee HJ. Hederacolchiside A1 Suppresses Autophagy by Inhibiting Cathepsin C and Reduces the Growth of Colon Cancer. Cancers. 2023; 15(4):1272. https://doi.org/10.3390/cancers15041272
Chicago/Turabian StyleKim, Solbi, Kyung-Ha Lee, Hui-Ji Choi, Eunji Kim, Sora Kang, Minju Han, Heung Jin Jeon, Mi-Young Yun, Gyu-Yong Song, and Hyo Jin Lee. 2023. "Hederacolchiside A1 Suppresses Autophagy by Inhibiting Cathepsin C and Reduces the Growth of Colon Cancer" Cancers 15, no. 4: 1272. https://doi.org/10.3390/cancers15041272
APA StyleKim, S., Lee, K.-H., Choi, H.-J., Kim, E., Kang, S., Han, M., Jeon, H. J., Yun, M.-Y., Song, G.-Y., & Lee, H. J. (2023). Hederacolchiside A1 Suppresses Autophagy by Inhibiting Cathepsin C and Reduces the Growth of Colon Cancer. Cancers, 15(4), 1272. https://doi.org/10.3390/cancers15041272

