Prognostic Implications of LRP1B and Its Relationship with the Tumor-Infiltrating Immune Cells in Gastric Cancer
Abstract
Simple Summary
Abstract
1. Introduction
2. Materials and Methods
2.1. Patients and Samples
2.2. Construction of a Prognostic Model
2.3. Analysis Based on Public Datasets
2.4. Immunohistochemistry
2.5. Assessment of Immunostaining
2.6. Statistical Analysis
3. Results
3.1. Clinicopathological Characteristics of Patients
3.2. Correlation between LRP1B and Prognosis of GC
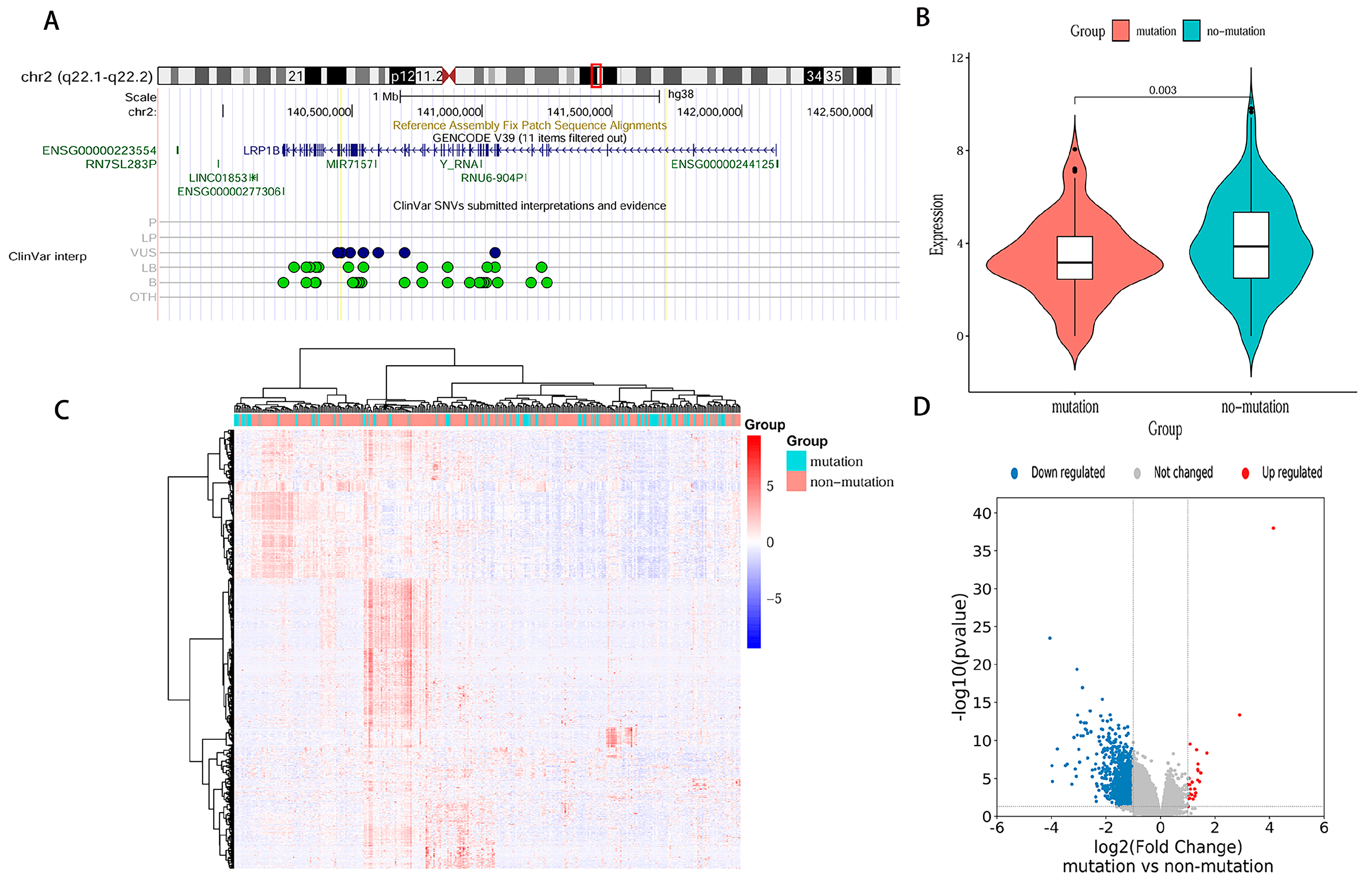
3.3. LRP1B_mRNA Expression from TCGA
3.4. LRP1B Expression and Clinicopathological Characteristics
3.5. TII Expression in GC Tissues
3.6. Association of LRP1B+TCs with High Levels of CD4+ TIIs, CD8+ TIIs, and CD86/CD163
3.7. Prognostic Significance of LRP1B, TIIs Status for DFS and OS
4. Discussion
5. Conclusions
Supplementary Materials
Author Contributions
Funding
Institutional Review Board Statement
Informed Consent Statement
Data Availability Statement
Acknowledgments
Conflicts of Interest
References
- Sung, H.; Ferlay, J.; Siegel, R.L.; Laversanne, M.; Soerjomataram, I.; Jemal, A.; Bray, F.; Bsc, M.F.B.; Me, J.F.; Soerjomataram, M.I.; et al. Global Cancer Statistics 2020: GLOBOCAN Estimates of Incidence and Mortality Worldwide for 36 Cancers in 185 Countries. CA Cancer J. Clin. 2021, 71, 209–249. [Google Scholar] [CrossRef] [PubMed]
- Noh, S.H.; Park, S.R.; Yang, H.K.; Chung, H.C.; Chung, I.J.; Kim, S.W.; Kim, H.H.; Choi, J.H.; Kim, H.K.; Yu, W.; et al. Adjuvant capecitabine plus oxaliplatin for gastric cancer after D2 gastrectomy (CLASSIC): 5-year follow-up of an open-label, randomised phase 3 trial. Lancet Oncol. 2014, 15, 1389–1396. [Google Scholar] [CrossRef] [PubMed]
- Sasako, M.; Inoue, M.; Lin, J.T.; Khor, C.; Yang, H.K.; Ohtsu, A. Gastric Cancer Working Group report. Japan J. Clin. Oncol. 2010, 40 (Suppl. S1), i28–i37. [Google Scholar] [CrossRef][Green Version]
- Joshi, S.S.; Badgwell, B.D. Current treatment and recent progress in gastric cancer. CA Cancer J. Clin. 2021, 71, 264–279. [Google Scholar] [CrossRef] [PubMed]
- van Gelder, C.W.G.; Hooft, R.W.W.; van Rijswijk, M.N.; Berg, L.V.D.; Kok, R.G.; Reinders, M.; Mons, B.; Heringa, J. Bioinformatics in the Netherlands: The value of a nationwide community. Brief. Bioinform. 2019, 20, 540–550. [Google Scholar] [CrossRef]
- Wu, T.; Dai, Y. Tumor microenvironment and therapeutic response. Cancer Lett. 2017, 387, 61–68. [Google Scholar] [CrossRef]
- Wang, J.; Qu, J.; Li, Z.; Che, X.; Liu, J.; Teng, Y.; Jin, B.; Zhao, M.; Liu, Y.; Qu, X. Pretreatment platelet-tolymphocyte ratio is associated with the response to first-line chemotherapy and survival in patients with metastatic gastric cancer. J. Clin. Lab. Anal. 2018, 32, e22185. [Google Scholar] [CrossRef]
- Paijens, S.T.; Vledder, A.; de Bruyn, M.; Nijman, H.W. Tumor-infiltrating lymphocytes in the immunotherapy era. Cell. Mol. Immunol. 2021, 18, 842–859. [Google Scholar] [CrossRef]
- Brown, L.C.; Tucker, M.D.; Sedhom, R.; Schwartz, E.B.; Zhu, J.; Kao, C.; Labriola, M.K.; Gupta, R.T.; Marin, D.; Wu, Y.; et al. LRP1B mutations are associated with favorable outcomes to immune checkpoint inhibitors across multiple cancer types. J. Immunother. Cancer 2021, 9, e001792. [Google Scholar] [CrossRef]
- Liu, C.-X.; Li, Y.; Obermoeller-McCormick, L.M.; Schwartz, A.L.; Bu, G. The putative tumor suppressor LRP1B, a novel member of the low-density lipoprotein (LDL) receptor family, exhibits both overlapping and distinct properties with the LDL receptor-related protein. J. Biol. Chem. 2001, 276, 28889–28896. [Google Scholar] [CrossRef]
- Lu, Y.; Wu, C.; Li, H.; Liu, H.; Lu, C.; Leu, Y.; Wang, C.; Chen, L.; Lin, K.; Chang, Y. Aberrant methylation impairs low density lipoprotein receptor-related protein 1B tumor suppressor function in gastric cancer. Genes Chromosomes Cancer 2010, 49, 412–424. [Google Scholar] [CrossRef] [PubMed]
- Beer, A.G.; Zenzmaier, C.; Schreinlechner, M.; Haas, J.; Dietrich, M.F.; Herz, J.; Marschang, P. Expression of a recombinant full-length LRP1B receptor in human non-small cell lung cancer cells confirms the postulated growth-suppressing function of this large LDL receptor family member. Oncotarget 2016, 7, 68721–68733. [Google Scholar] [CrossRef] [PubMed]
- Langbein, S.; Szakacs, O.; Wilhelm, M.; Sukosd, F.; Weber, S.; Jauch, A.; Beltran, A.L.; Alken, P.; Kälble, T.; Kovacs, G. Alteration of the LRP1B gene region is associated with high grade of urothelial cancer. Lab. Investig. 2002, 82, 639–643. [Google Scholar] [CrossRef] [PubMed][Green Version]
- Prazeres, H.; Torres, J.; Rodrigues, F.; Pinto, M.; Pastoriza, M.C.; Gomes, D.; Cameselle-Teijeiro, J.; Vidal, A.; Martins, T.C.; Sobrinho-Simões, M.; et al. Chromosomal, epigenetic and microRNA-mediated inactivation of LRP1B, a modulator of the extracellular environment of thyroid cancer cells. Oncogene 2011, 30, 1302–1317. [Google Scholar] [CrossRef] [PubMed]
- Ni, S.; Hu, J.; Duan, Y.; Shi, S.; Li, R.; Wu, H.; Qu, Y.; Li, Y. Down expression of LRP1B promotes cell migration via RhoA/Cdc42 pathway and actin cytoskeleton remodeling in renal cell cancer. Cancer Sci. 2013, 104, 817–825. [Google Scholar] [CrossRef]
- Li, Z.Y.; Xu, Y.; Huang, C.; Han, C.; Li, Q.L.; Qin, M.M.; Liu, F.; Zhu, X.H.; Cao, N.D.; Zhao, G.; et al. Gene Mutations of Gastric Cancer with Different Traditional Chinese Medicine Syndromes Detected with Next Generation Sequencing. China Cancer 2021, 30, 794–802. [Google Scholar]
- Zhang, J.X.; Song, W.; Chen, Z.H.; Wei, J.H.; Liao, Y.J.; Lei, J.; Hu, M.; Chen, G.Z.; Liao, B.; Lu, J.; et al. Prognostic and predictive value of a microRNA signature in stage II colon cancer: A microRNA expression analysis. Lancet Oncol. 2013, 14, 1295–1306. [Google Scholar] [CrossRef]
- Konuma, T.; Okada, Y. Statistical genetics and polygenic risk score for precision medicine. Inflamm. Regen. 2021, 41, 18. [Google Scholar] [CrossRef]
- Madkouri, R.; Kaderbhai, C.G.; Bertaut, A.; Truntzer, C.; Vincent, J.; Aubriot-Lorton, M.H.; Farah, W.; Limagne, E.; Ladoire, S.; Boidot, R.; et al. Immune classifications with cytotoxic CD8(+) and Th17 infiltrates are predictors of clinical prognosis in glioblastoma. Oncoimmunology 2017, 6, e1321186. [Google Scholar] [CrossRef]
- Kwak, Y.; Koh, J.; Kim, D.-W.; Kang, S.-B.; Kim, W.H.; Lee, H.S. Immunoscore encompassing CD3+ and CD8+ T cell densities in distant metastasis is a robust prognostic marker for advanced colorectal cancer. Oncotarget 2016, 7, 81778–81790. [Google Scholar] [CrossRef]
- Príncipe, C.; de Sousa, I.J.D.; Prazeres, H.; Soares, P.; Lima, R.T. LRP1B: A Giant Lost in Cancer Translation. Pharmaceuticals 2021, 14, 836. [Google Scholar] [CrossRef] [PubMed]
- Sonoda, I.; Imoto, I.; Inoue, J.; Shibata, T.; Shimada, Y.; Chin, K.; Imamura, M.; Amagasa, T.; Gray, J.W.; Hirohashi, S.; et al. Frequent silencing of low density lipoprotein receptor-related protein 1B (LRP1B) expression by genetic and epigenetic mechanisms in esophageal squamous cell carcinoma. Cancer Res. 2004, 64, 3741–3747. [Google Scholar] [CrossRef] [PubMed]
- Tabouret, E.; Labussière, M.; Alentorn, A.; Schmitt, Y.; Marie, Y.; Sanson, M. LRP1B deletion is associated with poor outcome for glioblastoma patients. J. Neurol. Sci. 2015, 358, 440–443. [Google Scholar] [CrossRef] [PubMed]
- Luo, J.; Jiang, Y.; Chen, X.; Chen, Y.; Gurung, J.L.; Mou, T.; Zhao, L.; Lyu, G.; Li, T.; Li, G.; et al. Prognostic value and nomograms of proximal margin distance in gastric cancer with radical distal gastrectomy. Chin. J. Cancer Res. 2020, 32, 186–196. [Google Scholar] [CrossRef] [PubMed]
- Xu, B.-B.; Lu, J.; Zheng, Z.-F.; Xie, J.-W.; Wang, J.-B.; Lin, J.-X.; Chen, Q.-Y.; Cao, L.-L.; Lin, M.; Tu, R.-H.; et al. The predictive value of the preoperative C-reactive protein-albumin ratio for early recurrence and chemotherapy benefit in patients with gastric cancer after radical gastrectomy: Using randomized phase III trial data. Gastric Cancer 2019, 22, 1016–1028. [Google Scholar] [CrossRef] [PubMed]
- Li, J.; Zhang, C.; Wei, J.; Zheng, P.; Zhang, H.; Xie, Y.; Bai, J.; Zhu, Z.; Zhou, K.; Liang, X.; et al. Intratumoral and Peritumoral Radiomics of Contrast-Enhanced CT for Prediction of Disease-Free Survival and Chemotherapy Response in Stage II/III Gastric Cancer. Front. Oncol. 2020, 10, 552270. [Google Scholar] [CrossRef] [PubMed]
- Johnson, D.B.; Frampton, G.M.; Rioth, M.J.; Yusko, E.; Xu, Y.; Guo, X.; Ennis, R.C.; Fabrizio, D.; Chalmers, Z.R.; Greenbowe, J.; et al. Targeted Next Generation Sequencing Identifies Markers of Response to PD-1 Blockade. Cancer Immunol. Res. 2016, 4, 959–967. [Google Scholar] [CrossRef]
- Zhu, M.; Zhang, L.; Cui, H.; Zhao, Q.; Wang, H.; Zhai, B.; Jiang, R.; Jiang, Z. Co-Mutation of FAT3 and LRP1B in Lung Adenocarcinoma Defines a Unique Subset Correlated with the Efficacy of Immunotherapy. Front. Immunol. 2021, 12, 800951. [Google Scholar] [CrossRef]
- Quail, D.F.; Joyce, J.A. Microenvironmental regulation of tumor progression and metastasis. Nat. Med. 2013, 19, 1423–1437. [Google Scholar] [CrossRef]
- Borst, J.; Ahrends, T.; Bąbała, N.; Melief, C.J.M.; Kastenmüller, W. CD4+ T cell help in cancer immunology and immunotherapy. Nat. Rev. Immunol. 2018, 18, 635–647. [Google Scholar] [CrossRef]
- Phlip, M.; Schietinger, A. CD8+ T cell differentiation and dysfunction in cancer. Nat. Rev. Immunol. 2022, 22, 209–223. [Google Scholar] [CrossRef]
- Najafi, M.; Hashemi Goradel, N.; Farhood, B.; Salehi, E.; Nashtaei, M.S.; Khanlarkhani, N.; Khezri, Z.; Majidpoor, J.; Abouzaripour, M.; Habibi, M.; et al. Macrophage polarity in cancer: A review. J. Cell. Biochem. 2019, 120, 2756–2765. [Google Scholar] [CrossRef] [PubMed]
- Xiang, W.; Shi, R.; Kang, X.; Zhang, X.; Chen, P.; Zhang, L.; Hou, A.; Wang, R.; Zhao, Y.; Zhao, K.; et al. Monoacylglycerol lipase regulates cannabinoid receptor 2-dependent macrophage activation and cancer progression. Nat. Commun. 2018, 9, 2574. [Google Scholar] [CrossRef]
- Tekguc, M.; Wing, J.B.; Osaki, M.; Long, J.; Sakaguchi, S. Treg-expressed CTLA-4 depletes CD80/CD86 by trogocytosis, releasing free PD-L1 on antigen-presenting cells. Proc. Natl. Acad. Sci. USA 2021, 118, e2023739118. [Google Scholar] [CrossRef] [PubMed]
- Asano, Y.; Takeuchi, T.; Okubo, H.; Saigo, C.; Kito, Y.; Iwata, Y.; Futamura, M.; Yoshida, K. Nuclear localization of LDL receptor-related protein 1B in mammary gland carcinogenesis. J. Mol. Med. 2019, 97, 257–268. [Google Scholar] [CrossRef] [PubMed]
- Yasufuku, I.; Saigo, C.; Kito, Y.; Yoshida, K.; Takeuchi, T. Prognostic significance of LDL receptor-related protein 1B in patients with gastric cancer. J. Mol. Histol. 2021, 52, 165–172. [Google Scholar] [CrossRef] [PubMed]
- Wu, X.; Lan, X.; Hu, W.; Zhang, W.; Lai, X.; Xu, S.; Li, J.; Qiu, W.; Wang, W.; Xiao, J.; et al. CMTM6 expression in M2 macrophages is a potential predictor of PD-1/PD-L1 inhibitor response in colorectal cancer. Cancer Immunol. Immunother. 2021, 70, 3235–3248. [Google Scholar] [CrossRef]
- Cao, X.; Ren, X.; Zhou, Y.; Mao, F.; Lin, Y.; Wu, H.; Sun, Q. VISTA Expression on Immune Cells Correlates with Favorable Prognosis in Patients with Triple-Negative Breast Cancer. Front. Oncol. 2020, 10, 583966. [Google Scholar] [CrossRef]
- Wang, L.; Yan, K.; He, X.; Zhu, H.; Song, J.; Chen, S.; Cai, S.; Zhao, Y.; Wang, L. LRP1B or TP53 mutations are associated with higher tumor mutational burden and worse survival in hepatocellular carcinoma. J. Cancer 2021, 12, 217–223. [Google Scholar] [CrossRef]
- Nishida, K.; Kawashima, A.; Kanazawa, T.; Kidani, Y.; Yoshida, T.; Hirata, M.; Yamamoto, K.; Yamamoto, Y.; Sawada, M.; Kato, R.; et al. Clinical importance of the expression of CD4+CD8+ T cells in renal cell carcinoma. Int. Immunol. 2020, 32, 347–357. [Google Scholar] [CrossRef]
- Salih, M.M.; Almehmadi, M.; Shafie, A.; Alsharif, A.; Alsiwiehri, N.; El-Askary, A.; Alzahrani, K.; Aljuaid, A.; Abdulaziz, O.; Alrehaili, A.A.; et al. Evaluation of CD4+:CD8+ Ratio in Patients with Cervical Cancer and the Levels of Inflammatory Markers. In Vivo 2022, 36, 2414–2421. [Google Scholar] [CrossRef] [PubMed]
- Xu, G.; Jiang, L.; Ye, C.; Qin, G.; Luo, Z.; Mo, Y.; Chen, J. The Ratio of CD86+/CD163+ Macrophages Predicts Postoperative Recurrence in Stage II-III Colorectal Cancer. Front. Immunol. 2021, 12, 724429. [Google Scholar] [CrossRef] [PubMed]
- Garrido-Rodríguez, V.; Herrero-Fernández, I.; Castro, M.J.; Castillo, A.; Rosado-Sánchez, I.; Galvá, M.I.; Ramos, R.; Olivas-Martínez, I.; Bulnes-Ramos, Á.; Cañizares, J.; et al. Immunological features beyond CD4/CD8 ratio values in older individuals. Aging 2021, 13, 13443–13459. [Google Scholar] [CrossRef] [PubMed]







| Parameters | N | % |
|---|---|---|
| Age | ||
| <60 | 28 | 28.00 |
| ≥60 | 72 | 72.00 |
| Gender | ||
| Male | 75 | 75.00 |
| Female | 25 | 25.00 |
| Family history of tumor | ||
| Yes | 28 | 28.00 |
| No | 72 | 72.00 |
| Tumor location | ||
| EGJ/Cardia | 17 | 17.00 |
| Gastric body | 26 | 26.00 |
| Gastric antrum | 57 | 57.00 |
| p-TNM stage | ||
| II | 15 | 15.00 |
| III | 85 | 85.00 |
| Tumor stage | ||
| pT2 | 2 | 2.00 |
| pT3 | 2 | 2.00 |
| pT4a | 67 | 67.00 |
| pT4b | 29 | 29.00 |
| Lymph node | ||
| pN0 | 16 | 16.00 |
| pN1 | 12 | 12.00 |
| pN2 | 16 | 16.00 |
| pN3a | 37 | 37.00 |
| pN3b | 19 | 19.00 |
| Histological type | ||
| Differentiated | 76 | 76.00 |
| Undifferentiated | 4 | 4.00 |
| Mixed | 20 | 20.00 |
| Lauren type | ||
| Intestinal | 54 | 54.00 |
| Diffuse | 31 | 31.00 |
| Mixed | 15 | 15.00 |
| Chemotherapy cycle | ||
| ≥6 | 71 | 71.00 |
| <6 | 24 | 24.00 |
| No chemotherapy | 5 | 5.00 |
| HR (95% CI) | p-Value | ||
|---|---|---|---|
| Lymph node | 0.001 | ||
| pN0 vs. pN3b | 0.077 (0.02–0.34) | 0.001 | |
| pN1 vs. pN3b | 0.103 (0.02–0.47) | 0.003 | |
| pN2 vs. pN3b | 0.363 (0.14–0.96) | 0.041 | |
| pN3a vs. pN3b | 0.673 (0.33–1.37) | 0.277 | |
| Adjuvant chemotherapy cycle | 0.013 | ||
| <6 vs. ≥6 | 0.326 (0.10–1.16) | 0.250 | |
| no vs. ≥6 | 0.891 (0.24–3.30) | 0.699 | |
| LRP1B | |||
| MUT vs. WT | 2.57 (1.28–5.14) | 0.008 | |
| Parameters | Total, N (%) | LRP1B-MUT, N (%) | LRP1B-WT, N (%) | p-Value |
|---|---|---|---|---|
| 328 (100) | 86 (26.22) | 242 (73.78) | ||
| Age | 67 (58–72) | 68 (59–73) | 66 (57–72) | 0.057 |
| Gender | 0.190 | |||
| Female | 119 (36.28) | 26 (30.23) | 93 (38.43) | |
| Male | 209 (63.72) | 60 (69.77) | 149 (61.57) | |
| Race | 0.700 | |||
| Hispanic or Latino | 5 (1.54) | 1 (1.16) | 4 (1.65) | |
| Not Hispanic or Latino | 236 (71.95) | 59 (68.60) | 177 (73.14) | |
| NA | 87 (26.51) | 26 (30.24) | 61 (25.21) | |
| Tumor location | 0.071 | |||
| Gastric body | 81 (24.70) | 20 (23.26) | 61 (25.21) | |
| Cardia | 79 (24.08) | 14 (16.28) | 65 (26.86) | |
| Gastric fundus | 40 (12.19 | 9 (10.46) | 31 (12.81) | |
| Gastric antrum | 118 (35.98) | 40 (46.51) | 78 (32.23) | |
| Whole stomach | 10 (3.05) | 3 (3.49) | 7 (2.89) | |
| p-TNM stage | 0.440 | |||
| I | 43 (13.11) | 8 (9.30) | 35 (14.46) | |
| II | 109 (33.23) | 27 (31.40) | 82 (33.88) | |
| III | 144 (43.90) | 40 (46.51) | 104 (42.98) | |
| IV | 32 (9.76) | 11 (12.79) | 21 (8.68) |
| Parameters | LRP1B on TCs | LRP1B on ICs | ||||
|---|---|---|---|---|---|---|
| Negative N (%) | Positive N (%) | p-Value | Negative N (%) | Positive N (%) | p-Value | |
| Total | 73 (82.02) | 16 (17.98) | 61 (68.54) | 28 (31.46) | ||
| Age | 0.217 * | 0.777 | ||||
| <60 years | 22 (30.14) | 2 (11.50) | 17 (27.87) | 7 (25.00) | ||
| ≥60 years | 51 (69.86) | 14 (88.50) | 44 (72.13) | 21 (75.00) | ||
| Tumor location | 0.138 * | 0.218 * | ||||
| EGJ/cardia | 6 (8.22) | 5 (31.25) | 5 (8.20) | 6 (21.44) | ||
| Gastric body | 21 (28.77) | 5 (31.25) | 18 (29.51) | 8 (28.57) | ||
| Gastric antrum | 46 (63.01) | 6 (37.50) | 38 (70.49) | 14 (49.99) | ||
| Histological type | 0.669 * | 0.160 * | ||||
| Differentiated | 55 (75.34) | 13(81.25) | 43 (70.49) | 25 (89.29) | ||
| Undifferentiated | 3 (4.11) | 1 (3.84) | 4 (6.56) | 0 | ||
| Mixed | 15 (20.55) | 2 (6.25) | 14 (22.95) | 3 (10.71) | ||
| Lauren type | 0.861 * | 0.100 * | ||||
| Intestinal | 39 (53.42) | 10 (62.50) | 29 (47.54) | 20 (71.43) | ||
| Diffuse | 24 (32.88) | 4 (25.00) | 23 (37.70) | 5 (17.86) | ||
| Mixed | 10 (13.70) | 2 (12.50) | 9 (14.76) | 3 (10.71) | ||
| p-TNM stage | 1.000 * | 0.355 * | ||||
| II | 12 (16.44) | 2 (12.50) | 8 (13.11) | 6 (21.43) | ||
| III | 61 (83.56) | 14 (87.50) | 53 (86.89) | 22 (78.57) | ||
| HER2 | 0.449 * | 1.000 * | ||||
| HER2- | 61 (83.56) | 15 (93.75) | 52 (85.25) | 24 (85.71) | ||
| HER2+ | 12 (16.44) | 1 (6.25) | 9 (14.75) | 4 (14.29) | ||
| PD-L1 | 0.026 | 0.209 | ||||
| PD-L1- | 36 (49.32) | 3 (18.75) | 24 (39.34) | 15 (53.57) | ||
| PD-L1+ | 37 (50.68) | 13 (81.25) | 37 (60.66) | 13 (46.43) | ||
| TMB | 0.192 | 0.952 | ||||
| TMB-L | 47 (64.38) | 13 (81.25) | 41 (67.21) | 19 (67.86) | ||
| TMB-H | 26 (35.62) | 3 (18.75) | 20 (32.79) | 9 (32.14) | ||
| Microsatellite status | 0.198 * | 0.495 * | ||||
| MSS | 63 (86.30) | 16 (100) | 53 (86.89) | 26 (92.86) | ||
| MSI-H | 10 (13.70) | 0 | 8 (13.11) | 2 (7.14) | ||
| Parameters | DFS | OS | ||
|---|---|---|---|---|
| HR (95% CI) | p-Value | HR (95% CI) | p-Value | |
| Age | ||||
| <60 | 1 | 1 | ||
| ≥60 | 0.96 (0.47–1.97) | 0.911 | 1.29 (0.58–2.89) | 0.534 |
| Histological type | 0.031 | 0.068 | ||
| Differentiated | 1 | 1 | ||
| Undifferentiated | 1.08 (0.47–2.46) | 0.856 | 0.82 (0.36–1.89) | 0.641 |
| Mixed | 4.54 (1.29–15.91) | 0.018 | 3.71 (0.91–15.29) | 0.069 |
| PD-L1 | ||||
| Negative | 1 | 1 | ||
| Positive | 0.73 (0.38–1.42) | 0.360 | 0.55 (0.27–1.10) | 0.091 |
| CD4/CD8 | ||||
| Low | 1 | 1 | ||
| High | 0.35 (0.16–0.74) | 0.006 | 0.27 (0.12–0.65) | 0.004 |
| LRP1B on TCs | ||||
| Negative | 1 | 1 | ||
| Positive | 0.43 (0.10–0.93) | 0.042 | 0.54 (0.12–2.48) | 0.432 |
Disclaimer/Publisher’s Note: The statements, opinions and data contained in all publications are solely those of the individual author(s) and contributor(s) and not of MDPI and/or the editor(s). MDPI and/or the editor(s) disclaim responsibility for any injury to people or property resulting from any ideas, methods, instructions or products referred to in the content. |
© 2023 by the authors. Licensee MDPI, Basel, Switzerland. This article is an open access article distributed under the terms and conditions of the Creative Commons Attribution (CC BY) license (https://creativecommons.org/licenses/by/4.0/).
Share and Cite
Wang, R.; Zhang, G.; Zhu, X.; Xu, Y.; Cao, N.; Li, Z.; Han, C.; Qin, M.; Shen, Y.; Dong, J.; et al. Prognostic Implications of LRP1B and Its Relationship with the Tumor-Infiltrating Immune Cells in Gastric Cancer. Cancers 2023, 15, 5759. https://doi.org/10.3390/cancers15245759
Wang R, Zhang G, Zhu X, Xu Y, Cao N, Li Z, Han C, Qin M, Shen Y, Dong J, et al. Prognostic Implications of LRP1B and Its Relationship with the Tumor-Infiltrating Immune Cells in Gastric Cancer. Cancers. 2023; 15(24):5759. https://doi.org/10.3390/cancers15245759
Chicago/Turabian StyleWang, Rui, Guangtao Zhang, Xiaohong Zhu, Yan Xu, Nida Cao, Zhaoyan Li, Chen Han, Mengmeng Qin, Yumiao Shen, Jiahuan Dong, and et al. 2023. "Prognostic Implications of LRP1B and Its Relationship with the Tumor-Infiltrating Immune Cells in Gastric Cancer" Cancers 15, no. 24: 5759. https://doi.org/10.3390/cancers15245759
APA StyleWang, R., Zhang, G., Zhu, X., Xu, Y., Cao, N., Li, Z., Han, C., Qin, M., Shen, Y., Dong, J., Ma, F., & Zhao, A. (2023). Prognostic Implications of LRP1B and Its Relationship with the Tumor-Infiltrating Immune Cells in Gastric Cancer. Cancers, 15(24), 5759. https://doi.org/10.3390/cancers15245759

