Simple Summary
Helicobacter pylori infection is known to be a major risk factor for gastric cancer, which continues to be a huge health burden worldwide, especially in Mongolia. There is a complicated interaction between host genetics, environmental factors, and bacterial virulence determinants in the etiology of this cancer. The virulence factors produced by this bacterium are among the most important contributors to the onset of gastric cancer. This study provides an accessible introduction to the relationship between H. pylori infection and gastric cancer and focuses on elucidating the impact of H. pylori’s varying virulence factors on a set of virulence-associated genes at the level of gene presence or absence and single nucleotide polymorphisms from a genome-wide H. pylori perspective on gastric disease progression. Current results provide the basis for gastric progression depending on bacterial factors and help to find new insights into the prevention and treatment of gastric cancer.
Abstract
Background: The prevalence of gastric cancer in Mongolia, in East Asia, remains the highest in the world. However, most Helicobacter pylori strains in Mongolia have a less virulent Western-type CagA. We aimed to determine how H. pylori genomic variation affected gastric diseases, especially gastric cancer, based on comprehensive genome analysis. Methods: We identified a set of 274 virulence-associated genes in H. pylori, including virulence factor and outer membrane protein (OMP) genes, the type four secretion system gene cluster, and 13 well-known virulence gene genotypes in 223 H. pylori strains and their associations with gastric cancer and other gastric diseases. We conducted a genome-wide association study on 158 H. pylori strains (15 gastric cancer and 143 non-gastric cancer strains). Results: Out of 274 genes, we found 13 genes were variable depending on disease outcome, especially iron regulating OMP genes. H. pylori strains from Mongolia were divided into two main subgroups: subgroup (Sg1) with high risk and Sg2 with low risk for gastric cancer. The general characteristics of Sg1 strains are that they possess more virulence genotype genes. We found nine non-synonymous single nucleotide polymorphisms in seven genes that are linked with gastric cancer strains. Conclusions: Highly virulent H. pylori strains may adapt through host-influenced genomic variations, potentially impacting gastric carcinogenesis.
1. Introduction
Helicobacter pylori is a urease-positive, Gram-negative bacterium that infects approximately four billion people and is the causal agent for severe diseases, from peptic ulcer disease (PUD) to gastric cancer (GC) [1,2,3,4]. Studies suggest that, besides host factors (e.g., genetics) and environmental factors (e.g., lifestyles, and diets such as high salt and alcohol consumption), H. pylori infection becomes a leading risk factor for GC development [5]. One of the important key players, the virulence factors of H. pylori may contribute to GC development, especially in high-risk regions where the host and environmental factors support the development of cancer [6,7]. Notably, the rate of H. pylori infection and the prevalence of GC vary ethnographically [8,9]. For instance, it was believed that Western countries harbored less virulent strains of H. pylori, leading to a lower occurrence of GC compared to East Asian countries [10,11]. It has been hypothesized that the reason for the high GC incidence in East Asia is that this region has various potent virulence factor genotypes, such as CagA, VacA, and OipA [4,12,13]. Mongolia, located in East Asia, has the highest burden of GC in the world, and the seroprevalence of H. pylori infection rate was 80.0% in 2018 [7]. Interestingly, most of the Mongolian dyspeptic patients are infected with less-virulent strains, like a Western-type CagA, and many cases of GC were found in the upper part of the stomach [12,14], although most GC arises in the middle or lower part of the stomach in other East Asian countries infected dominantly by H. pylori strains with East Asian-type CagA, such as Japan, Korea, and China [14]. This paradoxical phenomenon can be termed the “Mongolian enigma”. Thus, it is necessary to conduct an in-depth study to find the reason for the highly virulent H. pylori despite possessing Western-type CagA in Mongolia.
The H. pylori genome generally has 1.65 million base pairs in length and encodes around 1600 proteins [15]. The genome plasticity in H. pylori is relatively high, and numerous genes can be turned “on” and “off” by repeated nucleotide mutagenesis [15]. Many important genes related to this bacterial virulence are currently being studied. These virulence-associated genes include a variety of genes related to secreted proteins and non-secreted proteins, such as outer membrane proteins (OMPs), adhesins, secreted enzymes, secretion systems, and effector proteins [16]. Moreover, many secreted proteins interact with host factors and immune systems, thereby enhancing the virulence and efficacy of the infection in the host environment [16]. Unfortunately, to date, the majority of their effects and relationships with GC and other diseases are still largely unknown. Understanding H. pylori’s virulence-associated genes roles at different stages of gastric disease might help find successful treatments. Especially, eradication by identifying more virulent strains may prevent GC development in countries where the cancer risk and H. pylori prevalence are high.
Correlations between H. pylori ancestry and host disease phenotypes are another pressing concern. Seven unique H. pylori populations (“hp”) have been discovered using multi-locus sequencing typing (MLST) and Structure analysis, and these populations are named after the continents in which they were first found: hpAfrica2, hpAfrica1, hpNEAfrica, hpEurope, hpAsia2, hpEastAsia, and hpSahul [17]. More populations and subpopulations (“hsp”) were identified by subsequent FineStructure whole genome-based analysis. For instance, hpNorthAsia contains hspIndigenousAmericas and hspAltai, which are more often seen infecting indigenous populations in some Asian and American countries [18]. The risk of developing GC has been shown in several studies to track the prevalence of H. pylori populations [19,20]. In contrast, most hspEAsia strains of hpEastAsia have been infected in East Asian countries, which also have the highest rates of GC [21]. However, the majority of these studies have only used MLST analysis, which only employs seven housekeeping genes, to compare host disease phenotypes and H. pylori ancestry.
Some studies attempted to understand the relationship between H. pylori and GC development by performing genome-wide association studies (GWAS). It is well known that the results of GWAS can be similar or different depending on the bacterial population. For instance, two different GWAS studies conducted in hpEurope [22] and hspEAsia [23] populations determined 32 and 11 significant single nucleotide polymorphisms (SNPs), respectively. Notably, there were no matched hits between these two studies due to population differences and comparison groups. However, these results on other genotypes suggest that variation related to this disease differs between bacterial populations. The GWAS on H. pylori in other populations has never been studied.
To address these queries, we analyzed the 223 genomes of H. pylori clinical isolates and the demographic and clinical data of patients to identify genomic variability and mutations related to GC and other gastric diseases. Therefore, we comprehensively analyzed the set of virulence-associated genes, including the type IV secretion system (T4SS), at gene presence and their genotyping level in patients with GC and other diseases for the identification of disease-associated genetic variants of the H. pylori subgroup, which infected the Mongolian population at high risk of developing GC. Furthermore, we conducted a GWAS analysis to discover new candidates for novel genetic variations and oncoproteins related to the oncogenic process. This study highlights the importance and correlation among the virulence-associated genes, T4SS, and other genes known to be associated with GC and other diseases in the high-gastric-cancer-risk population.
2. Materials and Methods
2.1. Study Population and Sampling
A total of 223 H. pylori strains (H. pylori-Mon) from 207 Mongolian patients with non-GC and 16 patients with GC were successfully cultured from gastric biopsy specimens of these patients who resided in five different regions of Mongolia: Ulaanbaatar, the capital city, the Western part (Uvs province), the Northern part (Khuvsgul province), the Southern part (Umnugovi province), and the Eastern part (Khentii province) between November 2014 and August 2016. Out of 223 H. pylori strains, 88 strains were used from our previous study and 135 strains were newly sequenced for this study. During esophagogastroduodenoscopy, four biopsy specimens were taken for H. pylori culture and histological examination (antrum: approximately 2 cm from the pyloric ring in the greater curvature, angulus: lesser curvature, and corpus: greater curvature, 8–10 cm from the esophagogastric junction) [24].
2.2. H. pylori Isolation and Histological Evaluation
All samples were shipped immediately to the Department of Environmental and Preventive Medicine, Oita University, for H. pylori detection, culture, sequencing, and histological evaluation. All biopsy samples were determined to be positive for H. pylori infection and assessed for mucosal damage by morphological analysis and immunohistochemistry, as previously described [12]. We followed the updated Sydney classification system for gastritis, which divided non-malignant mucosal status into four grades: 0 for “normal”, 1 for “mild”, 2 for “moderate”, and 3 for “marked” for degrees of inflammation by neutrophil and monocyte infiltrations in the lamina propria or superficial epithelium, atrophy by glandular loss, and metaplasia by intestinal metaplasia of mucosal epithelium. Positive samples were graded 1 or above [25].
After homogenization, the biopsy samples were plated on commercial selective H. pylori plate (Nissue Pharmaceutical Co., Ltd., Tokyo, Japan), followed by incubation for up to 10 days at 37 °C under microaerophilic conditions (5% O2, 10% CO2, and 85% N2). H. pylori colonies are selected after morphology identification, and genomic DNA extraction was done using the DNeasy Blood and Tissue Kit (Qiagen, Valencia, CA, USA) following the manufacturer’s instructions.
2.3. Genome Sequencing, De Novo Assembly, and Annotation
A genomic DNA sequencing of 135 new H. pylori strains was performed using the Miseq platform (Illumina, Inc., San Diego, CA, USA), allowing a paired-end (2 × 300 bp) sequencing strategy, and library preparation was done with the TruSeq Nano DNA High Throughput Library Prep Kit (Illumina, Inc., San Diego, CA, USA). After quality checking the raw reads using FastQC version 0.11.9 (https://github.com/s-andrews/FastQC, accessed on 23 August 2022), Trimmomatic pipeline version 0.39 was used to remove low-quality reads, resulting in averages of Q20. Then, we performed de novo assembly using Spades assembler implanted with Shovill version 1.1.0 (https://github.com/tseemann/shovill, accessed on 23 August 2022) and did quality assurance on all 223 draft genomes using the Quality Assessment Tool for Genome Assemblies (QUAST) version 5.2.0 [26]. All draft genomes were annotated for contigs > 500 bp with Prokka version 1.14.659 to identify features of interest in genomic DNA sequences [27].
2.4. Identification of Virulence-Associated Genes and T4SS Genes
A wide range of H. pylori virulence-associated genes (HpVAG, which are listed in Table S1), was made so that all reported secreting proteins and virulence factor genes variables for H. pylori species could be looked at in depth. All genes of HpVAG were sourced from the VFDB database via Abricate pipeline version 1.0.1 and previously published research [28,29,30]. A total of 274 genes were created and organized into functional groups such as OMPs (n = 64), and virulence factors (n = 210). The virulence factor genes contain flagellar components (n = 62), binding or transport proteins (n = 11), outer membrane biogenesis complex components (n = 26), VacA and other toxins (n = 6), immunomodulation proteins (n = 10), stress survival (n = 10), redox systems and electron transport chain enzymes (n = 17), putative solenoid protein enzymes (n = 9), proteases (n = 7), other enzymes (n = 25), hypothetical proteins (n = 27). These hypothetical protein genes have been experimentally demonstrated to be secreted proteins previously [28]. The distributions of each gene of HpVAG in all H. pylori-Mon were determined by calculating the percentage of all H. pylori-Mon numbers and each genotype distribution by calculating the proportion of all presented gene numbers.
To identify the Integrative and Conjugative components of Helicobacter pylori type 4 system (ICEHptfs) type of T4SS and completeness in H. pylori-Mon, we employed a vir homolog gene cluster of tfs from previously used reference strains representing ICEHptf [30], such as the Gambia94/24, India7 (tfs3), P12 (ICE tfs4a), strain Shi470 (tfs4b), SAfrica7 (tfs4c), and 26,695 (cagPAI and comB) strains.
In order to characterize the HpVAG and T4SS gene profiles, we performed a BLASTn based Abricate pipeline to ascertain whether or not H. pylori-Mon had virulence genes. All draft genomes were blasted against the corresponding genes of HpVAG, and the threshold is set at an e-value of 1 × 10−20, 70% sequence similarity, and 50% coverage with the query sequence.
Due to H. pylori OMP families having high similarity intra-family genes (Table S2), sequence similarity of 80% and query coverage of 50% were utilized as the thresholds for the determination of all OMP genes.
2.5. Characterization and Genotyping of Well-Known Virulence-Associated Genes
To describe the genotype of well-known virulence-associated genes, we characterized the genotypes and on/off status of cagA, vacA, oipA, babA, babB, babC, hopZ, hopQ, sabA, sabB, iceA, homA/B, and htrA. Briefly, initially, all sequences of H. pylori-Mon performed reference mapping using BLASTn [31] against reference genes of HpVAG to find a single-best hit search and manually curated genotypes of each gene based on previously reported nucleotide or amino acid identity using CLC Genomics Workbench version 20.0.4 software. Further investigation delved into the examination of the variations within the cytosine-thymidine (CT) di-nucleotide repeat motifs positioned at the signal sequences of the babB, hopZ, oipA, sabA, and sabB genes. The point of this investigation was to evaluate the functional status of the genes identified in previous publications, as supported by experimental evidence [32,33,34,35]. The genes in the “on” state undergo translation to produce fully functioning proteins, whereas the genes in the “off” state result in the production of immature proteins.
2.6. Population Structure and GWAS
To define the H. pylori population at the fine-scale population structure, we used previously described H. pylori 65 reference strains (Table S3) for the FineStrucuture analysis. Initially, the core SNP sites were called against H. pylori reference strain 26,695 (NC000915.1) by the Snippy 4.2.7 pipeline, and 456,004 possible core SNP sites were analyzed from a total of 288 strains (H. pylori-Mon and references strains). Then, the Chromopainter algorithm reconstructed individual haplotypes by “paintings” and the resulting co-ancestry matrix clustering by employing a Bayesian approach for 200,000 iterations of both burn-in and Markov chain Monte Carlo (MCMC). To visualize the results, we made a dendrogram using the R script, which was implemented with the Finestructure pipeline.
The GWAS was conducted by a pipeline based on the Pyseer package (version 1.3.11), following a previously reported method. In short, we used two approaches, such as SNP-based and k-mer or unitig-based (short motifs of a fixed length) approaches to detect GC specific genomic variations of H. pylori. The significance of these two approaches was calculated by a linear mixed model. We perform GWAS using core SNPs called by the Snippy pipeline, and k-mers are generated using the unitig-caller pipeline (version 1.3.0) [36]. Significant SNPs and k-mers were annotated using thresholds of p value < 10−6 and p value < 10−8 with allele frequencies different at 20%, and an allele frequency greater than 50% or less than 5% was excluded since they represented the predominant or rare alleles. We mapped all significant SNPs against the reference strain 26,695 genome for visualization with a Manhattan plot.
Non-synonymous SNP-mapped genes underwent the construction of de novo three-dimensional (3D) structural protein models employing the ColabFold v1.5.2-patch:AlphaFold2 with MMseqs2 [37], referencing the proteins of the 26,695 strain. Visualization of these models was achieved using the PyMol Molecular Graphics System, version 2.5.2 (Schrödinger LLC, New York, NY, USA).
2.7. Statistical Analysis
The R Studio software version 4.0.2 was used to analyze the data. Depending on the data type and number of comparisons, differences between groups were compared using Chi-Square tests, Fisher’s exact test, Mann–Whitney test, or the Kruskal–Wallis’s test. To evaluate the risk score, we used logistic regression analysis. The p value of 0.05 was used to determine statistical significance. All p values were two sided.
3. Results
3.1. Characteristics of Clinical Isolates H. pylori, and Their Population Structure
We summarize the general characteristics of 223 patients’ demographic data in Table S4. The patients’ average age was 45.2 years, and 70.9% were female. Based on histological assessment, the patients can be divided into four disease groups: 120 (53.8%) non-atrophic gastritis (NAG, Sydney grade 0–1), 9 (4.0%) peptic ulcer disease (PUD), 78 (35.0%) atrophic gastritis (Sydney grade > 1) or intestinal metaplasia (AG/IM), and 16 (7.2%) gastric cancer (GC).
The substantial variations and divergence in genome across H. pylori phylogeographic populations are notable and undeniable [17]. Therefore, we used FineStructure analysis to describe H. pylori-Mon strains so that we could better comprehend the pathogenic participation of virulence-associated genes. After comparing with previously deposited H. pylori comprising 65 reference strains from 14 different subpopulations relative to our H. pylori-Mon strains, interestingly, there were two main subgroups identified, such as 158/223 (70.9%) subgroup 1 (Sg1) and 45 (20.2%) Sg2 (hspAltai subpopulation) strains. Additionally, 15 (6.7%) of the strains (Sg3) were clustered with hspNEurope, 4 (1.8%) with hspEAsia, and 1 (0.4%) with hpAsia2 in Figure 1.
Figure 1.
Population structure of H. pylori-Mon strains with reference strains. Matrix cells are color-coded according to the estimated chunks of DNA transferred from donors (y-axis) to recipient genomes (x-axis). The H. pylori-Mon strain is represented by a dark red hue on the left color strip, whereas other reference strains are represented by a gray color. The H. pylori subgroups were represented by the top color bar.
Surprisingly, nearly all H. pylori strains 15/16 (93.8%) from GC cases were assigned to Sg1 strains (Table 1). Sg1 strains were a highly virulent subgroup (OR = 6.7, p = 0.044) to GC among H. pylori-Mon, while hspAltai was a less virulent subgroup and the majority group (20.2%) among the remaining H. pylori subgroups. These two subgroups were selected for further analysis in order to facilitate a comparison of the set of HpVAG and genotypes.
Table 1.
The disease status among the H. pylori populations.
3.2. Diversity of OMP and Virulence Factor Genes Associated with Gastric Cancer and Other Diseases
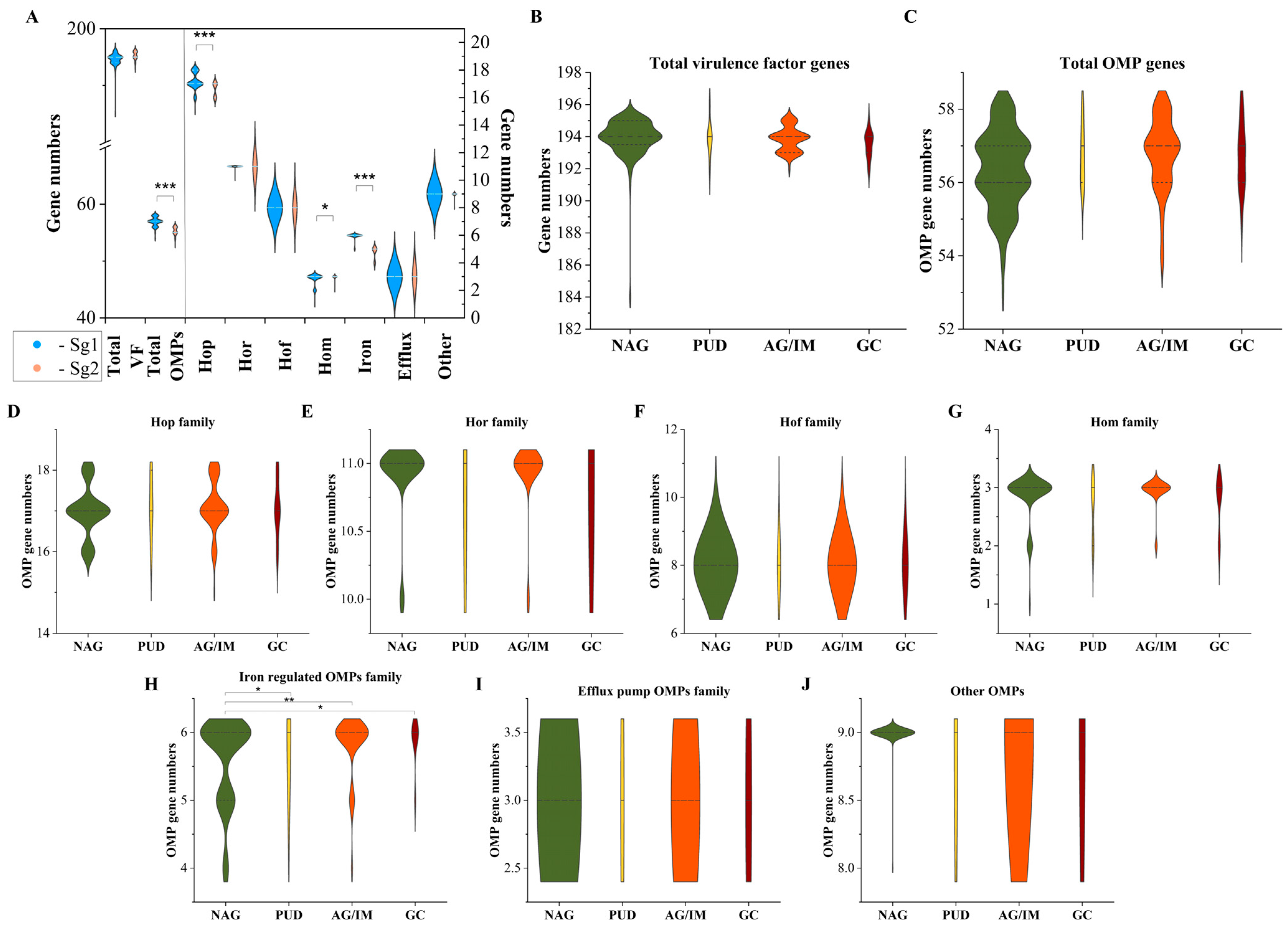
H. pylori’s pathogenic processes are intricate and variable in response to changes in the expression of genomic variation and virulence genotypes of genes. We first looked at how effectively the presence or absence of genes conveyed diversity in certain gastric diseases. Figure 2 shows the status of 210 and 64 (with four duplicated homologous OMPs) genes in two main H. pylori subgroups in H. pylori-Mon strains and four diseases (CG, PUD, AG/IM, GC) compared to HpVAG, which included genes of OMP and virulence factor separately.
Figure 2.
Analysis of a set of virulence factors and OMP family genes in disease and H. pylori subgroups. We compared the median virulence factor and OMP gamily genes between two main H. pylori subgroups (A). The median of virulence factor (B) and OMP family genes (C) were 195 and 57 genes were variable along with Hop family genes (D), Hor family genes (E), Hof family genes (F), Hom family genes (G), iron-regulating OMP family genes (H), efflux pump OMP family genes (I), and other OMP genes (J) in the disease groups. Statistical significances between H. pylori subgroups and disease groups were assessed by Mann–Whitney U test and Kruskal–Wallis test: *-p value < 0.05, **-p value < 0.01, ***-p value < 0.001. Sg1 = subgroup 1, Sg2 = subgroup 2, OMP = outer membrane protein, NAG = non-atrophic gastritis, PUD = peptic ulcer disease, AG/IM = atrophic gastritis/intestinal metaplasia, GC = gastric cancer.
We observed that 194 of the 210 total virulence factor genes were present in nearly all (more than 98% of total strains; we may call them core genes) and 13 genes were not present at all in H. pylori-Mon strains (Table S1). The remaining three genes, PARA protein gene HP1000 (136, 61.0%), ceuE (67, 30.0%), and hcpB (22, 9.9%), were highly diverse among H. pylori-Mon strains. The lowest distribution of the ceuE gene was found in patients with GC (p = 0.001) and a higher distribution in Sg2 strains (p < 0.001). While the other two genes did not show any significant variation depending on the diseases (Figure S1).
In addition, we analyzed OMP’s seven family genes in order to determine whether or not the genes in that family were associated with a particular gastric disease or subgroup at the presence or absence level. Similar to virulence factor genes, 50 out of 60 OMP genes were found to be core genes shared by more than 98% of the total strains except for the bab gene families (hopS/babA, hopT/babB, hopU/babC), homD, hopP/sabA, hopO/sabB, horA, frpB2, and fecA. As shown in Figure S1, Sg1 strains have more iron-regulating genes than Sg2 strains, such as the frpB2 gene and the fecA2 gene. In particular, frpB2 was seen at a higher frequency in the GC patients. While hopD was less prevalent in the GC group and the Sg1 strains. Moreover, these findings were supported by the fact that, when we compared the average present genes of OMP by disease status and two main subgroups, it was interesting to note that iron-regulating OMP genes by disease status and total OMPs, Hop, Hom, and the iron-regulating OMP family, were significantly different between Sg1 and Sg2 strains (Figure 2A). In the next part, we will concentrate more on the bab families, sabA, and sabB, and their genotypes.
The association of 13 well-known virulence-associated genes presence or absence of gastric diseases was investigated further via an in-depth analysis that was based on the genotypes and “on” or “off” status. All virulence-associated genotypes of H. pylori-Mon strains are presented in Table 2.
Table 2.
Genotyping of selected OMP and virulence factor genes and disease status.
The 170 (76.2%) H. pylori-Mon strains had a cagA gene, and 72.7% of those were Western-type CagA. Interestingly, all strains of Sg2 were cagA-negative, while cagA prevalence in Sg1 strains was 152/158 (96.2%) and mostly ABC-CagA (58.2% of them). About vacA, we typed vacA based on s-, i-, m-, c-, d-, and n- regions, and, generally, all strains have shown 22 different variations (Table S5). We simplified the vacA genotype using s-, i-, and m- regions into five groups. Similar to CagA prevalence, 124 (55.6%) strains of H. pylori-Mon possessed the s1i1m1 allele type. In contrast, s1i1m1 (118, 74.7%) was also predominant in Sg1 strains, and it has been associated with GC cases more than other genotypes, while s2i3m2 vacA (37, 82.2%) was common in Sg2 strains. We conducted an investigation into the serine protease htrA S and L variants, distinguished by a substitution of serine (S) with leucine (L) at amino acid position 171 within the protease domain of the protein, with relevance to the development of GC. The L-variant of htrA was notably more prevalent among H. pylori strains obtained from Sg2 in comparison to those from Sg1 (p < 0.001). However, it is noteworthy that neither of these variants exhibited any significant disparity when comparing strains associated with different gastric diseases (Table 2). In addition, strains belonging to PUD and Sg1 had a higher frequency of iceA1 compared to other strains. Conversely, Sg2 strains displayed a contrasting pattern, with a higher frequency of iceA2B and iceA2C genes than iceA1 genes. Furthermore, a distinctive observation in GC strains was that the iceA2D gene exhibited the highest frequency compared to other strains.
The OMP genes babA, babB, hopQ, hopZ, sabA, sabB, and homA/B were included in the further investigation of gene genotypes that was carried out. The detected presence of genes including babA, babB, sabA, and sabB ranged from approximately 60.1% to 97.3% within the H. pylori-Mon strains (Table 2). Notably, the absence of the babC gene was observed in all strains, accentuating a distinct genetic pattern characterizing this specific strain set. We found that the babA gene had similar allele types in both Sg1 and Sg2 strains, and the AD4 allele was the most frequent (Table S6). In the case of babB, its BD2 was more common in both Sg1 and Sg2 strains. Interestingly, unclassified babB genes were found in 33 (14.8%) strains of all strains during bioinformatic analysis. There were no significant differences between allele types of babA and babB between the diseases (Table 2). Table 3 shows the significant differences in hopQ, homA/B allele types with sabA and sabB presence between the H. pylori two subgroups, but not hopZ. Interestingly, sabA and hopQ-II were carried in all Sg2 strains, while sabB was absent. Inversely, we also found that 147 (93.0%) of Sg1 strains contained hopQ-I. From Hom family genes, we checked homA/B distribution, and, generally, homA and homB existed equally in all strains. However, the frequency of homA was significantly higher in Sg2 than Sg1 strains (Table S6), while the frequency of homB was the inverse. The results revealed that the frequency of hopQ-I and sabB significantly increased in GC cases (both p < 0.001).
Table 3.
Distribution of T4SS components by disease status.
Next, we confirmed the “on” or “off” status for the babB, hopZ, oipA, sabA, and sabB genes and then analyzed their association with diseases and subgroups. In general, most of the strains contain “on” status for oipA (n = 176, 78.9%), babB (n = 121, 54.3%), and sabA (n = 116, 52.0%), while most of the strains contain “off” status for hopZ (n = 145, 65.0%), and sabB (n = 73, 32.7%) (Table S7). Beginning with the “on/off” status association with disease, we found that oipA and sabB genes had significant associations between their “on” status and gastric disease (p < 0.001 and p = 0.003, respectively) (Figure 3). These associations especially appeared to be driven by the fact that strains that had “on” oipA and sabB were more likely (100% and 50.0%) to come from patients suffering from GC than patients with NAG and AG/IM (68.3–88.5% and 19.2–34.6%, Table S7). It is also interesting to note the difference between the “on/off” state and the number of subgroups; we found that oipA, babB, and sabB “on” were significantly found in Sg1 compared to Sg2 (all p < 0.001). Conversely, sabA “on” was significantly found in Sg 2 compared to Sg1. Moreover, all strains from Sg2 did not possess any sabB genes.
Figure 3.
H. pylori known OMP functional status by disease status (A) and H. pylori subgroups (B). The “on” or “off” status was evaluated CT-repeat pattern using a nucleotide sequence of each gene defined by corresponding previous studies. **- p value < 0.01, ***-p value < 0.001. Sg1 = subgroup 1, Sg2 = subgroup 2, NAG = non-atrophic gastritis, PUD = peptic ulcer disease, AG/IM = atrophic gastritis/intestinal metaplasia, GC = gastric cancer.
3.3. Diversity of ICEHptfs in Gastric Cancer and Other Diseases
The T4SS is an essential membrane-spanning apparatus that is also the component of the H. pylori genome with the highest degree of plasticity. Along with looking at the virulence-associated genes, we also looked for the T4SS components: cagPAI (Cag T4SS), the ComB system, and the ICEHptfs. The ICEHptfs consist of ICEHptfs3 (also known as tfs3 T4SS) and ICEHptfs4 (also known as tfs4 T4SS). We determined each T4SS by the presence of the xerT, virB2, virB3, virB4, virB6, virB7, virB8, virB9, virB10, virB11, virD2, virD4, and topA genes. For tfs4, its cluster consists of two left (L1/2), central (C1/2), and right (R1/2) segments. The tfs4 is subdivided into tfs4a (L2-C1-R2), tfs4b (L1-C1-R1), and tfs4c (L1/L2-C2-R2) according to the combinations of the segments that it contains.
The distribution of various types of T4SS components based on disease status is displayed in Table 3. Based on our results (Table 3 and Figure 4), the presence of cagPAI as well as tfs3 and tfs4 was determined in 172 (77.1%), 159 (71.3%), and 199 (89.2%) of H. pylori-Mon strains, respectively. Genes for the ComB system are present in every strain. Overall, it contained complete of cagPAI, had the most completed structure at 169 (75.8%), and other T4SS were 42 (18.8%) in tfs3 and 61 (27.4%) in tfs4.
Figure 4.
Gene content comparison of T4SS components by disease status and H. pylori populations. (A) The tfs3, tfs4, comB, and cagPAI gene arrangements in reference strains Gambia 94/24, P12, and 26695. In each T4SS component, colored genes were vir homolog T4SS genes. (B) The integrity of ICEHptfs with comB and cagPAI genes is shown by a heatmap. The color strip on the left represents H. pylori subgroups and disease status. Following that, tfs3 (blue), tfs4 (green), comB (pink), and cagPAI (red) were colored by ortholog genes found inside (L-left ½, C-central ½, R-right ½) segments. Each gene’s presence is denoted by a different color triangle: ctkaA (blue, tfs3), dupA (green, tfs4), and cagA (red, cagPAI). Sg1 = subgroup 1, Sg2 = subgroup 2, OMP = outer membrane protein, NAG = non-atrophic gastritis, PUD = peptic ulcer disease, AG/IM = atrophic gastritis/intestinal metaplasia, GC = gastric cancer.
As was mentioned before, Sg1 and Sg2 strains have distinct differences in the pattern of disease outcomes that they cause in one another, as well as in the presence of certain virulence factors and genotypes. Previous research has shown that T4SSs, especially cagPAI and tfs4, have very clear traits that are directly related to their phylogeography and ancestral origins [30]. Therefore, we examined the T4SS gene diversity of Sg1 and Sg2 strains so that we could better understand the T4SS characteristics of each of these strains. In Figure 4 and Table S8, the analysis clearly demonstrated that Sg1 strains had a higher frequency of all T4SS components, particularly cagPAI and ctkA genes, than Sg2 strains; however, Sg2 strains possessed significantly higher numbers of complete tfs3 and tfs4, especially tfs4b type (L1-C1-R1 module) and dupA genes (all p < 0.001).
The AG/IM and GC groups showed the lowest frequency of tfs4 completeness (p = 0.005), and inversely, almost all strains of GC possessed complete cagPAI. Among the strains analyzed, the presence and completeness of tfs3 exhibited no notable differences based on the individuals’ disease status. With the exception of strains that incomplete tfs4 (tfs4-other), strains displaying the tfs4b type (n = 31, 25.8%) were found to be more prevalent in patients with NAG compared to the tfs4a (n = 7, 5.8%) and tfs4c (n = 1, 0.8%) types. Furthermore, these tfs4b type strains also exhibited a tendency to be associated with NAG strains from Sg2. Notably, within H. pylori-Mon strains, a total of 126 strains (56.5%) were identified to possess all four T4SS components. Among these components, the combination of cagPAI and tfs4 (n = 159, 71.3%) was observed more frequently than the combinations involving cagPAI and tfs3, or the complete tfs4. Moreover, it was observed that the occurrence of the cagPAI and tfs4 combination was most prominent in strains from gastric cancer (GC) as compared to other disease groups.
Next, we examined the effector protein genes of tfs3 and tfs4. The prevalences of ctkA and dupA alone were 37.2% and 25.1% of H. pylori-Mon, respectively. The ctkA was more frequently observed in PUD (55.6%), AG/IM (39.7%), and NAG (35.8%), but not in GC (25%) groups. The dupA alone was more frequent in the NAG (30.8%) group from Sg2 (Table 3 and Figure 4).
3.4. Risk Estimation of Significant Genes and Genotypes between Gastric Cancer and Other Diseases
We selected every significant virulence determinant, like genes and their genotypes or status (e.g., presence of cagA/cagPAI, sabB, complete tfs4, tfs4b type, ceuE, hopD, or frpB2 gene; status of vacA s1i1m1 allele, hopQ-I allele, sabB “on” and oipA “on”) linked to GC, in order to determine the relationships between each other, and which virulence factors had the most impact on gastric diseases. As a result of this analysis, a notable trend emerged; strains within the GC group exhibited a higher incidence of concurrent possession of cagA/cagPAI in conjunction with several other significant virulence determinants, including vacA s1i1m1 type, hopQ type I, frpB2 gene, oipA, and sabB “on” status. This trend is visually illustrated in Figure S2, and further statistical assessments reveal positive correlations between these virulence factors.
Furthermore, we conducted a logistic regression analysis encompassing all the significant virulence determinants that are linked to gastric cancer. As a result of this, the strains that carry the vacA-s1i1m1 type and the sabB gene presence with the “on” status had a greater risk (OR = 2.9–5.1) for developing GC, and the hopD presence had a protective factor (OR = 0.27) for GC (Table 4).
Table 4.
Age- and sex-adjusted risk for the GC in relation to significant genes and their genotypes or functional status in H. pylori-Mon strains by univariate logistic regression analysis.
3.5. Identification of SNPs and Motifs Associated with Gastric Cancer and Other Diseases by GWAS
In addition to the presence and genotype of genes, SNPs might play a significant role in the development of gastric carcinogenesis, particularly in the context of H. pylori infection [38,39]. Therefore, GWAS was conducted to examine significant SNPs in H. pylori strains linked to the GC phenotype. First, we selected the GWAS population only for inside Sg1 strains (n = 158) due to subgroup-specific genomic diversity, and then we did two-group comparisons such as GC (n = 15) vs. non-GC (n = 143, rest of strains except isolates from GC) at the SNP and k-mer level using a linear mixed model framework.
A total of 410,640 SNPs were called by Snippy, and 155,447 SNPs with a minor allele frequency greater than 5% were analyzed. As well as the total 2,601,024 k-mers called by the unitig-caller, 1,267,761 k-mers were analyzed. After analysis, we found significant SNPs (n = 19) and k-mers (n = 20) at a significant level of p-value, and we filtered them out according to criteria with allele frequency greater than 50% and less than 20% allele difference (Figure S3). Finally, we found the most significant nine non-synonymous and nine synonymous SNPs in seven and nine genes separately (Table 5 and Table S9). Figure 5 shows the Manhattan plot of significant SNPs from the SNP-GWAS against the reference strain 26,695 genome. Risk genotypes exhibited a range of 33.3–40.0% allele frequency in the GC and 2.8–4.2% non-GC H. pylori strains.
Table 5.
Significant non-synonymous SNPs and k-mers for GC were determined in genome-wide association studies of 158 H. pylori isolates from Sg1 strains.
Figure 5.
A significant variation in multiple genes related to Sg1 H. pylori strains from GC was identified using SNP-GWAS. The Manhattan plot displays negative log10-transformed p values (derived using the GWAS likelihood-ratio test). There are significant non-synonymous SNPs (red dots) and synonymous SNPs (yellow dots).
The majority of significant SNPs were identified within the least known genes in terms of thorough functional explanations of H. pylori virulence, encompassing HP0452, HP1280 (genes encoding hypothetical proteins), HP1547 (leuS encoding leucyl-tRNA synthase), and HP1220 (yhcG encoding ABC transporter ATP-binding protein associated with multidrug-efflux proteins). In addition, three SNPs from all nine SNPs were located in the hpyAV, R-M system type II gene.
In Figure 6, we performed amino acid substitutions on predicted protein 3D structures to analyze their biological significance in relatively well-studied candidate genes, ftsY and dld-II.
Figure 6.
The anticipated 3D protein structures featuring significant non-synonymous SNPs are presented as follows: (A) the model showcases the de novo structure, highlighting the leucine and the mutated serine at position 54 (*) of the 26,695 strain FtsY/HP0763 protein. This visualization was conducted in silico using PyMOL. (B) The model offers insight into de novo structure, illustrating the valine and the mutated isoleucine at position 751 (*) of the 26,695 strain Dld-II/HP1222 protein. This representation was generated in silico and visualized using PyMOL.
The most significant SNP is found in the ftsY gene, which encodes the cell division protein, a functional homolog of the signal recognition particle (SRP) receptor, and is responsible for delivering the ribosome-nascent chain complex to the bacterial plasma membrane [40]. The amino acid substitution of ftsY SNP occurs at position 54 (leucine to serine) within the N domain, which consists of a four-helix bundle, and it may have the potential to induce minor conformational modifications (Figure 6A). Notably, this N domain, in conjunction with the G domain present in the FtsY and Ffh (SRP) proteins, plays a pivotal role in regulating the GTP hydrolysis mechanism, which is crucial for the co-translational targeting process [41].
In Figure 6B, the next interesting SNP corresponds an amino acid substitution at position 751 (valine to isoleucine) of the dld-II gene (HP1222) [42]. This gene encodes a putative D-lactate dehydrogenase-II (Dld-II), which is a NAD-independent enzyme that catalyzes the conversion of lactate to pyruvate [42]. The Val751Ile substitution occurs within the Fe-S binding domain of Dld-II. Such a modification may have the potential to impact the binding affinity of the respective site, subsequently exerting an influence on the growth or survival of H. pylori.
Within Table S9, three out of the total of nine synonymous SNPs were ascertained within genes encoding hypothetical proteins (HP0463, HP0465, and HP0502). A point of particular interest arises from the observation that certain SNPs manifest a presence in two established virulence factors: specifically, vapD, responsible for encoding a virulence-associated protein D, and faaA, which encodes flagella-associated autotransporter A, representing constituents of the VacA-like protein family. Furthermore, an additional set of four SNPs was situated within essential genes: hpyAXII, responsible for encoding the adenine methyltransferase of the R-M system; fadA, responsible for encoding acetyl-CoA acetyltransferase; rpsD, responsible for encoding ribosomal protein S4; and frdC, responsible for encoding the fumarate reductase (FrdC). FrdC serves as the membrane anchor for the FrdA and FrdB proteins.
4. Discussion
H. pylori virulence factors play a pivotal role in carcinogenesis processes, and a wide range of virulence factor genes might modulate host cells in different ways, including inflammation, DNA damage, cell cycle regulation, and immune evasion, thereby promoting chronic gastritis to malignant transformation [43,44,45]. Here, we showed characterizations of gastric diseases, especially GC-associated H. pylori virulence determinants at the gene, their genotype, and SNP level, using abroad perspectives of virulence factor genes and the GWAS method. We have found several important findings. First, the H. pylori-Mon strains isolated from Mongolia have shown that there are two different pathogenic H. pylori strains causing different infection patterns even within a country: Sg1 strains that are highly virulent and Sg2 strains (hspAltai) that are less virulent in causing GC. Sg1 strains predominate in Mongolian patients, which is a high-risk population for GC. Second, Sg1 strains possess Western-type cagA with other virulence factor genotype genes such as vacA s1i1m1, sabB “on” status, oipA “on” status, and hopQ-I allele type. On the other hand, Sg2 strains do not have cagPAI genes, and they possess less virulent vacA s2i3m2, sabB absent or “off” status, oipA “off” status, and hopQ-II or I/II allele types. Third, H. pylori-Mon strains isolated from the same country had ICEHptfs diversity, with complete ICEHptfs being seen more in Sg2 (hspAtai) strains associated with a reduced risk of GC. Fourth, the majority of virulence factor genes carried by H. pylori are in the core genome, and these genes might affect host GC progression through their genetic variation at the SNP level. We found 18 novel candidate SNPs in 16 genes by SNP-GWAS and k-mer-GWAS methods.
A combination of host, bacterial, and environmental factors, including regional variations in H. pylori infection prevalence, affect the clinical implications of H. pylori infection and the incidence of GC. A significant factor in this context is the distribution of strains carrying the CagA protein and its subtypes, Western-type or East Asian-type CagA. Even though 76.2% of the H. pylori strains in this study were CagA-positive, it is important to note that, in the case of H. pylori strains from Mongolia in Sg1, the vast majority (96.2%) had Western-type CagA, which is a dominant characteristic in this population. CagA prevalence has been shown to vary considerably across geographic locations and it matches the prevalence of GC in previous research. For example, rates of 30–60% are common in North America, and Western European countries have a low rate of GC, whereas rates of 80–90% are common in East Asian countries classified as having a high risk of GC (particularly Japan, Korea, and China) [46,47]. In particular, our findings indicate that all Sg1 strains in Mongolia had Western-type CagA, accompanied by a complete cagPAI, which distinguishes them from other Western countries where isolated strains harbor Western-type CagA. This completeness and high prevalence of cagPAI may explain one of the reasons why Mongolia has the highest GC death and morbidity rates in the world. Importantly, our findings corroborate earlier research indicating that the presence of cagPAI alone is insufficient to explain the varying risk of GC across different populations. Rather, it is the interplay between host factors and other genetic determinants within the H. pylori genome that can adequately elucidate these distinct risk disparities [19,20,46]. For example, H. pylori that are cagA-positive also have vacA s1i1m1 status, sabB on status, oipA “on” status, and the hopQ-I allele, and these four additional-positive statuses may make cagA-positive strains more virulent than cagA-negative strains. Previous research has shown that, not only vacA s1 and m1, but also i1 and d1, may stimulate GC and PUD-related vacuolating activity in eukaryotic cells [48,49]. According to our findings, the vacA s1i1d1m1c1n1 type is the most prevalent in H. pylori-Mon (Table S5). SabB is a putative adhesin that arose via a gene fusion involving the sialic acid-binding adhesin (SabA) gene [50]. However, very little is known about the role of this protein. A SabB, according to the findings of one study, may have a role in the changing gastric environment during the development of gastric disease by encouraging bacterial adhesin gene variation linked with increased colonization [50]. In a meta-analysis of 18 studies, “on” oipA status was associated with higher odds of PUD and GC [51]. This gene likely functions via the STAT1-IRF1-ISRE pathway and is required for complete activation of the IL-8 promotor [52]. IL-8 expression is linked to inflammation via neutrophils, tumorigenesis, and angiogenesis [53]. The outer membrane protein HopQ attaches to a molecule on the surface of gastric epithelial cells, called the carcinoembryonic antigen-related cell adhesion molecule, allowing the CagA protein to enter the cell [54]. H. pylori HopQ is a significant factor in GC because it aids in the import of the carcinogenic CagA protein into the cell. However, there are some controversial results from the hopQ-I and hopQ-II allele types association with GC [55]. More research with a larger sample size and from multiple centers is required. As an alternative approach to considering genotypes, a recent study has highlighted the substantial impact of SNPs on the development of GC. This is the specific substitution from “171S” to “171L” in the HtrA protein, which has been shown to enhance the protein’s proteolytic activity at the gastric epithelial junction, potentially amplifying the risk of cancer. This analysis performed the htrA genes in 1043 H. pylori genomes from worldwide sources (the majority are hpEastAsia strains from East Asian countries) [39]. However, our study indicates no discernible distinction in the presence of the 171L variant of HtrA among various gastric diseases, including GC, and the 171S variant was predominant in H. pylori-Mon strains. Consequently, it is important to note that the current genetic determinants, such as disease-related SNPs, exhibit variability contingent on distinct H. pylori phylogenetic groups. These variations emerge as a result of accumulated adaptive changes stemming from the coevolutionary relationship.
According to this study, tfs3 and tfs4 were found to be prevalent in 71.3% and 89.2% of H. pylori-Mon, respectively, which is comparable with Western countries but higher than East Asian countries; for example, tfs3 was found to be 58% prevalent in the United States, 45% prevalent in Vietnam, and 54.3% prevalent in Indonesia. [56,57,58,59]. The prevalence of dupA among H. pylori-Mon strains was 25.1%, which is lower than the prevalence in both Western (69.3% in the USA) and East Asian (37.0% in Japan, 37.0% in Korea, 37.0% in Colombia, 55.0% in Vietnam, and 15% in Indonesia) countries [56,57,58,59]. In line with prior research, we found no evidence that dupA affects disease outcomes. In addition, no GC instances can be represented by the presence of dupA with complete tfs4 and tfs4b types. Interestingly, we found a higher frequency of ctkA (37.2%) among H. pylori-Mon strains than many other countries, such as the USA (2%), Cambodia (25%), and Vietnam (29%). This ctkA encodes cell translocating kinase A, which increases host cell contact of the pro-inflammatory protein, upregulates NF-kappaB signaling, and induces TNF-alpha and IL-8 cytokine production from cultured macrophages, suggesting that it may enhance the H. pylori-mediated inflammatory response [60]. Despite no evidence of a significant association with disease outcomes, the presence of ctkA may explain the persistent inflammatory process and atrophy in Sg1 strains. When looked at from an alternative perspective, the tfs3 and tfs4 clusters in the Sg1 and Sg2 strains were distinct from one another. Complete tfs3 and tfs4b types (L1-C1-R1) are found commonly in Sg2 strains (hspAltai, closely related to hspIndigenousAmericas strains), whereas Sg1 strains are often incomplete tfs4 type (L2-C1-R1 or incomplete). According to previous research, ancestral populations like hpAfrica2 are more likely to have the tfs4b gene [30]. However, hpAfrica1, hpEastAsia, and hpEurope commonly carry the tfs4 type, which is itself a combination of the tfs4b and tfs4c (L2-C2-R2) types.
In the present study, we used GWAS to evaluate the genomic differences between Sg1 H. pylori strains originating from non-GC hosts (n = 143) and from GC hosts (n = 15). Under this comparison, H. pylori with a certain genetic variant may advance to a GC that is distinct from the same pathogenicity cascade as NAG. Previously, two GWAS studies of GC were published [22,23]. The first GWAS was conducted on a 173 hpEurope H. pylori strain from 124 non-GC (NAG and AG/IM) and 49 GC cases. They identified 32 significant SNPs, and most of them are located in the cagPAI, such as cagT, cagX, cagH, cagI, cagE, cagU, cagβ, cag7, some OMP genes such as babA, omp27, HP1055, and other genes (hpaA, ligA, ychF, rimM, dnaE, azlC, etc.). A second GWAS was conducted on hspEAsia 240 H. pylori strains from 115 duodenal ulcers (DU) and 125 GC cases. This group determined 11 significant SNPs, 3 DNA motifs, several OMP genes (fecA2, ompA101, frpB2), an R-M system gene (hsdM), several enzymes (isp, rpoZ, recG), and other genes, such as, trkA, dsbG, triH, tipC, thiE, and csd5. Interestingly, no SNPs matched between the two studies. It may be explained by differences in control groups (NAG, AG/IM, or DU) and/or subpopulation-specific H. pylori genetic variance (hpEurope or hspEAsia). The GWAS in this study is partially similar to the latter GWAS. We found genes with striking functional similarities. The hpyAV (HP0053), which is one member of type II R-M systems, and the dld-II (HP1222). A dld-II, a gene encoding D-lactate dehydrogenase (D-LDH), shares a functional group with lldF and tlpC, the significant genes from the GWAS of hspEAsia H. pylori strains. The product of the HP1222 gene is a D-LDH that does not need NAD to operate and also makes a contribution to the oxidation of L-lactate [61]. Lactate is used in the energy cycle and the production of pathogenic determinants such as lipopolysaccharide and polysialic acid capsules in those bacteria [62]. Without lactate, bacteria cannot colonize and live in vivo [62]. Intriguingly, the epithelial cells of the gastric antrum release notably higher quantities of lactate in comparison to the corpus, and it is noteworthy that H. pylori substantially depletes this available lactate [63]. The tlpC is a chemotaxis receptor and is responsible for lactate binding proteins. Furthermore, our findings posit the possibility of potential virulence-associated genes emerging from the analysis of synonymous SNPs, as exemplified by genes like faaA and vapD. Both of these genes contribute to the augmentation of H. pylori’s capability to establish stomach colonization in vivo [64,65]. Specifically, faaA is associated with flagellar localization [66]. The faaA mutant revealed instances of flagellar mislocalization, accompanied by a reduction in bacterial motility [66]. The vapD gene plays a pivotal role in facilitating the enduring presence of H. pylori within gastric cells over a long period of time, thereby substantively contributing to the progression of progressive, severe inflammations and conceivably inciting a cascade that potentially leads to the initiation of a carcinogenic process within the gastric epithelial cells [65]. To gain a more precise explanation of the other hypothetical gene, further experimental research is needed to understand these gene expression patterns, and their interactions with other molecules or proteins affecting gastric carcinogenesis.
Moreover, we found one OMP gene, frpB2 (Figure S1), had significantly higher prevalence in H. pylori of GC cases, and fecA2 had a lower prevalence in Sg2 strains based on gene presence and absence analysis. H. pylori may sustain its life and increase its virulence by collecting iron [67]. There are numerous intriguing characteristics of iron-regulated outer membrane proteins and their association with GC. During infection, H. pylori has developed complicated ways to scavenge iron from the host [67]. One of the bacteria’s methods is the development of iron regulated OMPs (FecA2, FrpB2, etc.) [15]. This implies a possible relationship between iron acquisition and GC development.
There are some limitations in this study that are worth mentioning for future studies. In the beginning, the total number of GC cases in this study was limited to 16 cases, despite Mongolia’s high prevalence of GC. A future study with a higher number of strains isolated from GC patients is recommended, although we tackle this limitation by increasing the strength of the statistical tests and the generalizability of the results. The genetic variation and connections within the H. pylori population are possibly more complex than this analysis using current data suggests. It is worth mentioning that we collected gastric biopsies from about a hundred GC patients. Unfortunately, not so many could be cultivated. H. pylori might be eliminated from the malignant mucosa in a “natural way”. Previously, our study found that our investigation using 16S rRNA microbiome analysis confirmed this intriguing phenomenon [68]. However, as a first report and pilot investigation, we used the Sg1 predominant subgroup in Mongolia, which is located in Northeast Asia. Our findings using the Sg1 subgroup, imply that GWAS should be conducted separately for each H. pylori subgroup because of their inherent genetic diversity. To overcome this limitation and better understand H. pylori genetic determinants, further research with bigger and more diversified sample numbers, complete genomic coverage, and rigorous study methods is needed.
5. Conclusions
In summary, through the application of population genomics and a comprehensive analysis of virulence-associated genes, our study reveals that highly virulent strains of H. pylori exhibit the capability to accumulate multiple variations as an adaptive strategy that is influenced by variations in the host. This study highlights the knowledge of genomic variation in highly virulent H. pylori in the region with the highest GC incidence. The comprehension of the occurrence of virulence factors in H. pylori in gastric diseases from a broad perspective, including the wide range of virulence-associated genes and a novel candidate by GWAS, is critical since all the factors may be related to the carcinogenesis mechanism in a particular way. Further studies are needed to investigate the functional characteristics of these genes and their contribution to H. pylori pathogenesis, providing insights into the development of strategies to combat H. pylori-associated GC.
Supplementary Materials
The following supporting information can be downloaded at: https://www.mdpi.com/article/10.3390/cancers15184528/s1, Table S1. The gene list of HpVAG dataset. Table S2. The pairwise comparisons of OMP genes. Table S3. H. pylori reference strains list. Table S4. General characteristics of study patients. Table S5. Detected the allele types of vacA found in H. pylori-Mon. Table S6. Genotyping of selected OMP and virulence factor genes and H. pylori subgroups. Table S7. Determination of the functional status of OMP genes and their association with disease groups and H. pylori subgroups. Table S8. Distribution of T4SS components in H. pylori subgroups. Figure S1. Diverse virulence factor genes by disease status (A) and H. pylori subgroups (B). The p values were used to analyze the differences in the percentage of strains positive for the considered genes between disease status or two subgroups by Chi-Square test or Fisher’s exact test. Table S9. Significant synonymous SNPs and k-mers for GC were determined in genome-wide association studies of 158 H. pylori strains from Sg1. Figure S2. (A) Pairwise correlations among the presence of virulence determinants were assessed using Pearson’s correlation coefficient, and the results were adjusted for multiple testing using the Bonferroni method. Red color indicated the positive, blue color indicated negative correlation between the variables. (B) Graphic representation of significant virulence determinants linked to gastric diseases in H. pylori-Mon strains by use of heatmap. Figure S3. The GWAS Q-Q plot matched the importance of the SNPs and k-mers to the respective plots. The dot represents a SNP (A), and k-mer (B). Both axes represent p—significance level.
Author Contributions
Conceptualization, B.S. and Y.Y.; methodology, B.S., K.O., B.G., A.K., N.R., T.M., D.A., D.D. and Y.Y.; software, B.S. and R.I.A.; validation, B.S., R.I.A. and Y.Y.; formal analysis, B.S.; investigation, B.S.; resources, B.S. and Y.Y.; data curation, B.S.; writing—original draft preparation, B.S.; writing—review and editing, B.S., B.G., K.O., T.M., J.A., R.I.A. and Y.Y.; visualization, B.S.; supervision, T.M., J.A. and Y.Y.; project administration, B.S., K.O. and Y.Y.; funding acquisition, Y.Y. All authors have read and agreed to the published version of the manuscript.
Funding
This research was funded by Grants-in-Aid for Scientific Research from the Ministry of Education, Culture, Sports, Science and Technology (MEXT) of Japan (18KK0266, 19H03473, 21H00346 and 22H02871) (YY), (17K09353, 21K07898) (JK), (18K16182, 21K08010) (TM) and partially supported by the Research Center for GLOBAL and LOCAL Infectious Diseases, Oita University (2021B13) (KO). BS, RIA, AK, and RN were doctoral students supported by the Japanese Government (MEXT) Scholarship Program for 2019, 2020, and 2022.
Institutional Review Board Statement
The study was conducted in accordance with the Declaration of Helsinki. The ethical permission was granted by the Mongolian Ministry of Health (accepted number N3, 2015), the Mongolian National University of Medical Sciences (N13-02/1A, 2013), and the Oita University Faculty of Medicine (Yufu, Japan) (P-12-10, 2013).
Informed Consent Statement
Written informed consent was obtained from all of the participants.
Data Availability Statement
All extracted OMP genes from genotyping analysis are available upon request.
Acknowledgments
The authors thank the researchers of the Mongolian National University of Medical Sciences for organizing the survey among the Mongolian population. We thank Kartika Afrida Fauzia and Tomonari Kohei for their discussion of FineSTUCTURE and GWAS analysis.
Conflicts of Interest
The authors declare no conflict of interest. The funders had no role in the design of the study; in the collection, analyses, or interpretation of data; in the writing of the manuscript; or in the decision to publish the results.
References
- Suerbaum, S.; Michetti, P. Helicobacter pylori infection. N. Engl. J. Med. 2002, 347, 1175–1186. [Google Scholar] [CrossRef]
- Marshall, B.J.; Goodwin, C.S.; Warren, J.R.; Murray, R.; Blincow, E.D.; Blackbourn, S.J.; Phillips, M.; Waters, T.E.; Sanderson, C.R. Prospective double-blind trial of duodenal ulcer relapse after eradication of Campylobacter pylori. Lancet 1988, 2, 1437–1442. [Google Scholar] [CrossRef] [PubMed]
- IARC Working Group on the Evaluation of Carcinogenic Risks to Humans, International Agency for Research on Cancer; World Health Organization. Schistosomes, Liver Flukes and Helicobacter pylori. In IARC Monographs on the Evaluation of Carcinogenic Risks to Humans; World Health Organization: Geneva, Switzerland, 1994; Volume 61, pp. 1–241. [Google Scholar]
- Alfaray, R.I.; Saruuljavkhlan, B.; Ansari, S.; Fauzia, K.A.; Yamaoka, Y. Review: Epidemiology of Helicobacter pylori Infection. Microbiota Health Dis. 2022, 4, e733. [Google Scholar] [CrossRef]
- Kumar, S.; Metz, D.C.; Ellenberg, S.; Kaplan, D.E.; Goldberg, D.S. Risk Factors and Incidence of Gastric Cancer After Detection of Helicobacter pylori Infection: A Large Cohort Study. Gastroenterology 2020, 158, 527–536.e527. [Google Scholar] [CrossRef]
- Global Burden of Disease Cancer Collaboration. Global, Regional, and National Cancer Incidence, Mortality, Years of Life Lost, Years Lived with Disability, and Disability-Adjusted Life-Years for 29 Cancer Groups, 1990 to 2017: A Systematic Analysis for the Global Burden of Disease Study. JAMA Oncol. 2019, 5, 1749–1768. [Google Scholar] [CrossRef] [PubMed]
- Khasag, O.; Boldbaatar, G.; Tegshee, T.; Duger, D.; Dashdorj, A.; Uchida, T.; Matsuhisa, T.; Yamaoka, Y. The prevalence of Helicobacter pylori infection and other risk factors among Mongolian dyspeptic patients who have a high incidence and mortality rate of gastric cancer. Gut Pathog. 2018, 10, 14. [Google Scholar] [CrossRef]
- Sung, H.; Ferlay, J.; Siegel, R.L.; Laversanne, M.; Soerjomataram, I.; Jemal, A.; Bray, F. Global Cancer Statistics 2020: GLOBOCAN Estimates of Incidence and Mortality Worldwide for 36 Cancers in 185 Countries. CA Cancer J. Clin. 2021, 71, 209–249. [Google Scholar] [CrossRef]
- Hu, Y.; Zhu, Y.; Lu, N.H. Novel and Effective Therapeutic Regimens for Helicobacter pylori in an Era of Increasing Antibiotic Resistance. Front. Cell. Infect. Microbiol. 2017, 7, 168. [Google Scholar] [CrossRef]
- Hatakeyama, M.; Higashi, H. Helicobacter pylori CagA: A new paradigm for bacterial carcinogenesis. Cancer Sci. 2005, 96, 835–843. [Google Scholar] [CrossRef]
- Imai, S.; Ooki, T.; Murata-Kamiya, N.; Komura, D.; Tahmina, K.; Wu, W.; Takahashi-Kanemitsu, A.; Knight, C.T.; Kunita, A.; Suzuki, N.; et al. Helicobacter pylori CagA elicits BRCAness to induce genome instability that may underlie bacterial gastric carcinogenesis. Cell Host Microbe 2021, 29, 941–958.e910. [Google Scholar] [CrossRef]
- Tserentogtokh, T.; Gantuya, B.; Subsomwong, P.; Oyuntsetseg, K.; Bolor, D.; Erdene-Ochir, Y.; Azzaya, D.; Davaadorj, D.; Uchida, T.; Matsuhisa, T.; et al. Western-Type Helicobacter pylori CagA are the Most Frequent Type in Mongolian Patients. Cancers 2019, 11, 725. [Google Scholar] [CrossRef] [PubMed]
- Yuan, X.Y.; Yan, J.J.; Yang, Y.C.; Wu, C.M.; Hu, Y.; Geng, J.L. Helicobacter pylori with East Asian-type cagPAI genes is more virulent than strains with Western-type in some cagPAI genes. Braz. J. Microbiol. 2017, 48, 218–224. [Google Scholar] [CrossRef] [PubMed]
- Matsuhisa, T.; Yamaoka, Y.; Uchida, T.; Duger, D.; Adiyasuren, B.; Khasag, O.; Tegshee, T.; Tsogt-Ochir, B. Gastric mucosa in Mongolian and Japanese patients with gastric cancer and Helicobacter pylori infection. World J. Gastroenterol. 2015, 21, 8408–8417. [Google Scholar] [CrossRef]
- Alm, R.A.; Ling, L.S.; Moir, D.T.; King, B.L.; Brown, E.D.; Doig, P.C.; Smith, D.R.; Noonan, B.; Guild, B.C.; deJonge, B.L.; et al. Genomic-sequence comparison of two unrelated isolates of the human gastric pathogen Helicobacter pylori. Nature 1999, 397, 176–180. [Google Scholar] [CrossRef] [PubMed]
- Rieder, G.; Fischer, W.; Haas, R. Interaction of Helicobacter pylori with host cells: Function of secreted and translocated molecules. Curr. Opin. Microbiol. 2005, 8, 67–73. [Google Scholar] [CrossRef]
- Falush, D.; Wirth, T.; Linz, B.; Pritchard, J.K.; Stephens, M.; Kidd, M.; Blaser, M.J.; Graham, D.Y.; Vacher, S.; Perez-Perez, G.I.; et al. Traces of human migrations in Helicobacter pylori populations. Science 2003, 299, 1582–1585. [Google Scholar] [CrossRef]
- Moodley, Y.; Brunelli, A.; Ghirotto, S.; Klyubin, A.; Maady, A.S.; Tyne, W.; Munoz-Ramirez, Z.Y.; Zhou, Z.; Manica, A.; Linz, B.; et al. Helicobacter pylori’s historical journey through Siberia and the Americas. Proc. Natl. Acad. Sci. USA 2021, 118, e2015523118. [Google Scholar] [CrossRef]
- Kodaman, N.; Pazos, A.; Schneider, B.G.; Piazuelo, M.B.; Mera, R.; Sobota, R.S.; Sicinschi, L.A.; Shaffer, C.L.; Romero-Gallo, J.; de Sablet, T.; et al. Human and Helicobacter pylori coevolution shapes the risk of gastric disease. Proc. Natl. Acad. Sci. USA 2014, 111, 1455–1460. [Google Scholar] [CrossRef]
- de Sablet, T.; Piazuelo, M.B.; Shaffer, C.L.; Schneider, B.G.; Asim, M.; Chaturvedi, R.; Bravo, L.E.; Sicinschi, L.A.; Delgado, A.G.; Mera, R.M.; et al. Phylogeographic origin of Helicobacter pylori is a determinant of gastric cancer risk. Gut 2011, 60, 1189–1195. [Google Scholar] [CrossRef]
- You, Y.; Thorell, K.; He, L.; Yahara, K.; Yamaoka, Y.; Cha, J.H.; Murakami, K.; Katsura, Y.; Teamhp; Kobayashi, I.; et al. Genomic differentiation within East Asian Helicobacter pylori. Microb. Genom. 2022, 8, 000676. [Google Scholar] [CrossRef]
- Berthenet, E.; Yahara, K.; Thorell, K.; Pascoe, B.; Meric, G.; Mikhail, J.M.; Engstrand, L.; Enroth, H.; Burette, A.; Megraud, F.; et al. A GWAS on Helicobacter pylori strains points to genetic variants associated with gastric cancer risk. BMC Biol. 2018, 16, 84. [Google Scholar] [CrossRef] [PubMed]
- Tuan, V.P.; Yahara, K.; Dung, H.D.Q.; Binh, T.T.; Huu Tung, P.; Tri, T.D.; Thuan, N.P.M.; Khien, V.V.; Trang, T.T.H.; Phuc, B.H.; et al. Genome-wide association study of gastric cancer- and duodenal ulcer-derived Helicobacter pylori strains reveals discriminatory genetic variations and novel oncoprotein candidates. Microb. Genom. 2021, 7, 000680. [Google Scholar] [CrossRef]
- Sharaf, R.N.; Shergill, A.K.; Odze, R.D.; Krinsky, M.L.; Fukami, N.; Jain, R.; Appalaneni, V.; Anderson, M.A.; Ben-Menachem, T.; Chandrasekhara, V.; et al. Endoscopic mucosal tissue sampling. Gastrointest. Endosc. 2013, 78, 216–224. [Google Scholar] [CrossRef]
- Dixon, M.F.; Genta, R.M.; Yardley, J.H.; Correa, P. Classification and grading of gastritis. The updated Sydney System. International Workshop on the Histopathology of Gastritis, Houston 1994. Am. J. Surg. Pathol. 1996, 20, 1161–1181. [Google Scholar] [CrossRef] [PubMed]
- Gurevich, A.; Saveliev, V.; Vyahhi, N.; Tesler, G. QUAST: Quality assessment tool for genome assemblies. Bioinformatics 2013, 29, 1072–1075. [Google Scholar] [CrossRef]
- Seemann, T. Prokka: Rapid prokaryotic genome annotation. Bioinformatics 2014, 30, 2068–2069. [Google Scholar] [CrossRef] [PubMed]
- Zanotti, G.; Cendron, L. Structural and functional aspects of the Helicobacter pylori secretome. World J. Gastroenterol. 2014, 20, 1402–1423. [Google Scholar] [CrossRef]
- Alm, R.A.; Bina, J.; Andrews, B.M.; Doig, P.; Hancock, R.E.; Trust, T.J. Comparative genomics of Helicobacter pylori: Analysis of the outer membrane protein families. Infect. Immun. 2000, 68, 4155–4168. [Google Scholar] [CrossRef]
- Delahay, R.M.; Croxall, N.J.; Stephens, A.D. Phylogeographic diversity and mosaicism of the Helicobacter pylori tfs integrative and conjugative elements. Mob. DNA 2018, 9, 5. [Google Scholar] [CrossRef]
- Altschul, S.F.; Gish, W.; Miller, W.; Myers, E.W.; Lipman, D.J. Basic local alignment search tool. J. Mol. Biol. 1990, 215, 403–410. [Google Scholar] [CrossRef]
- Kim, A.; Servetas, S.L.; Kang, J.; Kim, J.; Jang, S.; Cha, H.J.; Lee, W.J.; Kim, J.; Romero-Gallo, J.; Peek, R.M., Jr.; et al. Helicobacter pylori bab Paralog Distribution and Association with cagA, vacA, and homA/B Genotypes in American and South Korean Clinical Isolates. PLoS ONE 2015, 10, e0137078. [Google Scholar] [CrossRef] [PubMed]
- Peck, B.; Ortkamp, M.; Diehl, K.D.; Hundt, E.; Knapp, B. Conservation, localization and expression of HopZ, a protein involved in adhesion of Helicobacter pylori. Nucleic Acids Res. 1999, 27, 3325–3333. [Google Scholar] [CrossRef] [PubMed]
- Ando, T.; Peek, R.M.; Pride, D.; Levine, S.M.; Takata, T.; Lee, Y.C.; Kusugami, K.; van der Ende, A.; Kuipers, E.J.; Kusters, J.G.; et al. Polymorphisms of Helicobacter pylori HP0638 reflect geographic origin and correlate with cagA status. J. Clin. Microbiol. 2002, 40, 239–246. [Google Scholar] [CrossRef]
- de Jonge, R.; Pot, R.G.; Loffeld, R.J.; van Vliet, A.H.; Kuipers, E.J.; Kusters, J.G. The functional status of the Helicobacter pylori sabB adhesin gene as a putative marker for disease outcome. Helicobacter 2004, 9, 158–164. [Google Scholar] [CrossRef] [PubMed]
- Holley, G.; Melsted, P. Bifrost: Highly parallel construction and indexing of colored and compacted de Bruijn graphs. Genome Biol. 2020, 21, 249. [Google Scholar] [CrossRef]
- Mirdita, M.; Schütze, K.; Moriwaki, Y.; Heo, L.; Ovchinnikov, S.; Steinegger, M. ColabFold: Making protein folding accessible to all. Nat. Methods 2022, 19, 679–682. [Google Scholar] [CrossRef]
- Tshibangu-Kabamba, E.; Yamaoka, Y. Helicobacter pylori infection and antibiotic resistance—From biology to clinical implications. Nat. Rev. Gastroenterol. Hepatol. 2021, 18, 613–629. [Google Scholar] [CrossRef]
- Sharafutdinov, I.; Tegtmeyer, N.; Linz, B.; Rohde, M.; Vieth, M.; Tay, A.C.; Lamichhane, B.; Tuan, V.P.; Fauzia, K.A.; Sticht, H.; et al. A single-nucleotide polymorphism in Helicobacter pylori promotes gastric cancer development. Cell Host Microbe 2023, 31, 1345–1358. [Google Scholar] [CrossRef]
- Cross, B.C.; Sinning, I.; Luirink, J.; High, S. Delivering proteins for export from the cytosol. Nat. Rev. Mol. Cell Biol. 2009, 10, 255–264. [Google Scholar] [CrossRef]
- Steinberg, R.; Knüpffer, L.; Origi, A.; Asti, R.; Koch, H.G. Co-translational protein targeting in bacteria. FEMS Microbiol. Lett. 2018, 365, fny095. [Google Scholar] [CrossRef]
- Pinchuk, G.E.; Rodionov, D.A.; Yang, C.; Li, X.; Osterman, A.L.; Dervyn, E.; Geydebrekht, O.V.; Reed, S.B.; Romine, M.F.; Collart, F.R.; et al. Genomic reconstruction of Shewanella oneidensis MR-1 metabolism reveals a previously uncharacterized machinery for lactate utilization. Proc. Natl. Acad. Sci. USA 2009, 106, 2874–2879. [Google Scholar] [CrossRef] [PubMed]
- Correa, P.; Houghton, J. Carcinogenesis of Helicobacter pylori. Gastroenterology 2007, 133, 659–672. [Google Scholar] [CrossRef]
- Toller, I.M.; Neelsen, K.J.; Steger, M.; Hartung, M.L.; Hottiger, M.O.; Stucki, M.; Kalali, B.; Gerhard, M.; Sartori, A.A.; Lopes, M.; et al. Carcinogenic bacterial pathogen Helicobacter pylori triggers DNA double-strand breaks and a DNA damage response in its host cells. Proc. Natl. Acad. Sci. USA 2011, 108, 14944–14949. [Google Scholar] [CrossRef] [PubMed]
- Bass, A.J.; Thorsson, V.; Shmulevich, I.; Reynolds, S.M.; Miller, M.; Bernard, B.; Hinoue, T.; Laird, P.W.; Curtis, C.; Shen, H.; et al. Comprehensive molecular characterization of gastric adenocarcinoma. Nature 2014, 513, 202–209. [Google Scholar] [CrossRef]
- Yamaoka, Y. Mechanisms of disease: Helicobacter pylori virulence factors. Nat. Rev. Gastroenterol. Hepatol. 2010, 7, 629–641. [Google Scholar] [CrossRef]
- Hussein, N.R. Helicobacter pylori and gastric cancer in the Middle East: A new enigma? World J. Gastroenterol. 2010, 16, 3226–3234. [Google Scholar] [CrossRef]
- Rhead, J.L.; Letley, D.P.; Mohammadi, M.; Hussein, N.; Mohagheghi, M.A.; Eshagh Hosseini, M.; Atherton, J.C. A new Helicobacter pylori vacuolating cytotoxin determinant, the intermediate region, is associated with gastric cancer. Gastroenterology 2007, 133, 926–936. [Google Scholar] [CrossRef]
- Soyfoo, D.M.; Doomah, Y.H.; Xu, D.; Zhang, C.; Sang, H.-M.; Liu, Y.-Y.; Zhang, G.-X.; Jiang, J.-X.; Xu, S.-F. New genotypes of Helicobacter pylori VacA d-region identified from global strains. BMC Mol. Cell Biol. 2021, 22, 4. [Google Scholar] [CrossRef]
- O’Brien, V.P.; Jackson, L.K.; Frick, J.P.; Rodriguez Martinez, A.E.; Jones, D.S.; Johnston, C.D.; Salama, N.R. Helicobacter pylori Chronic Infection Selects for Effective Colonizers of Metaplastic Glands. mBio 2023, 14, e0311622. [Google Scholar] [CrossRef]
- Liu, J.; He, C.; Chen, M.; Wang, Z.; Xing, C.; Yuan, Y. Association of presence/absence and on/off patterns of Helicobacter pylori oipA gene with peptic ulcer disease and gastric cancer risks: A meta-analysis. BMC Infect. Dis. 2013, 13, 555. [Google Scholar] [CrossRef]
- Yamaoka, Y.; Kudo, T.; Lu, H.; Casola, A.; Brasier, A.R.; Graham, D.Y. Role of interferon-stimulated responsive element-like element in interleukin-8 promoter in Helicobacter pylori infection. Gastroenterology 2004, 126, 1030–1043. [Google Scholar] [CrossRef] [PubMed]
- Waugh, D.J.; Wilson, C. The interleukin-8 pathway in cancer. Clin. Cancer Res. Off. J. Am. Assoc. Cancer Res. 2008, 14, 6735–6741. [Google Scholar] [CrossRef] [PubMed]
- Javaheri, A.; Kruse, T.; Moonens, K.; Mejías-Luque, R.; Debraekeleer, A.; Asche, C.I.; Tegtmeyer, N.; Kalali, B.; Bach, N.C.; Sieber, S.A.; et al. Helicobacter pylori adhesin HopQ engages in a virulence-enhancing interaction with human CEACAMs. Nat. Microbiol. 2016, 2, 16189. [Google Scholar] [CrossRef] [PubMed]
- Leylabadlo, H.E.; Yekani, M.; Ghotaslou, R. Helicobacter pylori hopQ alleles (type I and II) in gastric cancer. Biomed. Rep. 2016, 4, 601–604. [Google Scholar] [CrossRef]
- Lu, H.; Hsu, P.-I.; Graham, D.Y.; Yamaoka, Y. Duodenal ulcer promoting gene of Helicobacter pylori. Gastroenterology 2005, 128, 833–848. [Google Scholar] [CrossRef]
- Jung, S.W.; Sugimoto, M.; Shiota, S.; Graham, D.Y.; Yamaoka, Y. The intact dupA cluster is a more reliable Helicobacter pylori virulence marker than dupA alone. Infect. Immun. 2012, 80, 381–387. [Google Scholar] [CrossRef]
- Phuc, B.H.; Tuan, V.P.; Dung, H.D.Q.; Binh, T.T.; Tung, P.H.; Tri, T.D.; Thuan, N.P.M.; Van Khien, V.; Trang, T.T.H.; Akada, J.; et al. Helicobacter pylori type 4 secretion systems as gastroduodenal disease markers. Sci. Rep. 2021, 11, 4584. [Google Scholar] [CrossRef]
- Waskito, L.A.; Miftahussurur, M.; Lusida, M.I.; Syam, A.F.; Suzuki, R.; Subsomwong, P.; Uchida, T.; Hamdan, M.; Nasronudin; Yamaoka, Y. Distribution and clinical associations of integrating conjugative elements and cag pathogenicity islands of Helicobacter pylori in Indonesia. Sci. Rep. 2018, 8, 6073. [Google Scholar] [CrossRef]
- Alandiyjany, M.N.; Croxall, N.J.; Grove, J.I.; Delahay, R.M. A role for the tfs3 ICE-encoded type IV secretion system in pro-inflammatory signalling by the Helicobacter pylori Ser/Thr kinase, CtkA. PLoS ONE 2017, 12, e0182144. [Google Scholar] [CrossRef]
- Iwatani, S.; Nagashima, H.; Reddy, R.; Shiota, S.; Graham, D.Y.; Yamaoka, Y. Identification of the Genes That Contribute to Lactate Utilization in Helicobacter pylori. PLoS ONE 2014, 9, e103506. [Google Scholar] [CrossRef]
- Matsumoto, T.; Takahashi, T.; Yamada, H. A novel approach for screening of new anti-Helicobacter pylori substances. Biol. Pharm. Bull. 2008, 31, 143–145. [Google Scholar] [CrossRef] [PubMed]
- Keilberg, D.; Steele, N.; Fan, S.; Yang, C.; Zavros, Y.; Ottemann, K.M. Gastric Metabolomics Detects Helicobacter pylori Correlated Loss of Numerous Metabolites in Both the Corpus and Antrum. Infect. Immun. 2021, 89, e00690-20. [Google Scholar] [CrossRef]
- Foegeding, N.J.; Caston, R.R.; McClain, M.S.; Ohi, M.D.; Cover, T.L. An Overview of Helicobacter pylori VacA Toxin Biology. Toxins 2016, 8, 173. [Google Scholar] [CrossRef] [PubMed]
- Morales-Espinosa, R.; Delgado, G.; Serrano, L.-R.; Castillo, E.; Santiago, C.A.; Hernández-Castro, R.; Gonzalez-Pedraza, A.; Mendez, J.L.; Mundo-Gallardo, L.F.; Manzo-Merino, J.; et al. High expression of Helicobacter pylori VapD in both the intracellular environment and biopsies from gastric patients with severity. PLoS ONE 2020, 15, e0230220. [Google Scholar] [CrossRef] [PubMed]
- Radin, J.N.; Gaddy, J.A.; González-Rivera, C.; Loh, J.T.; Algood, H.M.; Cover, T.L. Flagellar localization of a Helicobacter pylori autotransporter protein. mBio 2013, 4, e00613-00612. [Google Scholar] [CrossRef]
- Haley, K.P.; Gaddy, J.A. Metalloregulation of Helicobacter pylori physiology and pathogenesis. Front. Microbiol. 2015, 6, 911. [Google Scholar] [CrossRef]
- Gantuya, B.; El Serag, H.B.; Matsumoto, T.; Ajami, N.J.; Uchida, T.; Oyuntsetseg, K.; Bolor, D.; Yamaoka, Y. Gastric mucosal microbiota in a Mongolian population with gastric cancer and precursor conditions. Aliment. Pharmacol. Ther. 2020, 51, 770–780. [Google Scholar] [CrossRef]
Disclaimer/Publisher’s Note: The statements, opinions and data contained in all publications are solely those of the individual author(s) and contributor(s) and not of MDPI and/or the editor(s). MDPI and/or the editor(s) disclaim responsibility for any injury to people or property resulting from any ideas, methods, instructions or products referred to in the content. |
© 2023 by the authors. Licensee MDPI, Basel, Switzerland. This article is an open access article distributed under the terms and conditions of the Creative Commons Attribution (CC BY) license (https://creativecommons.org/licenses/by/4.0/).





