Oncogenic Targets Regulated by Tumor-Suppressive miR-30c-1-3p and miR-30c-2-3p: TRIP13 Facilitates Cancer Cell Aggressiveness in Breast Cancer
Abstract
:Simple Summary
Abstract
1. Introduction
2. Materials and Methods
2.1. Cell Lines and BrCa Clinical Specimens
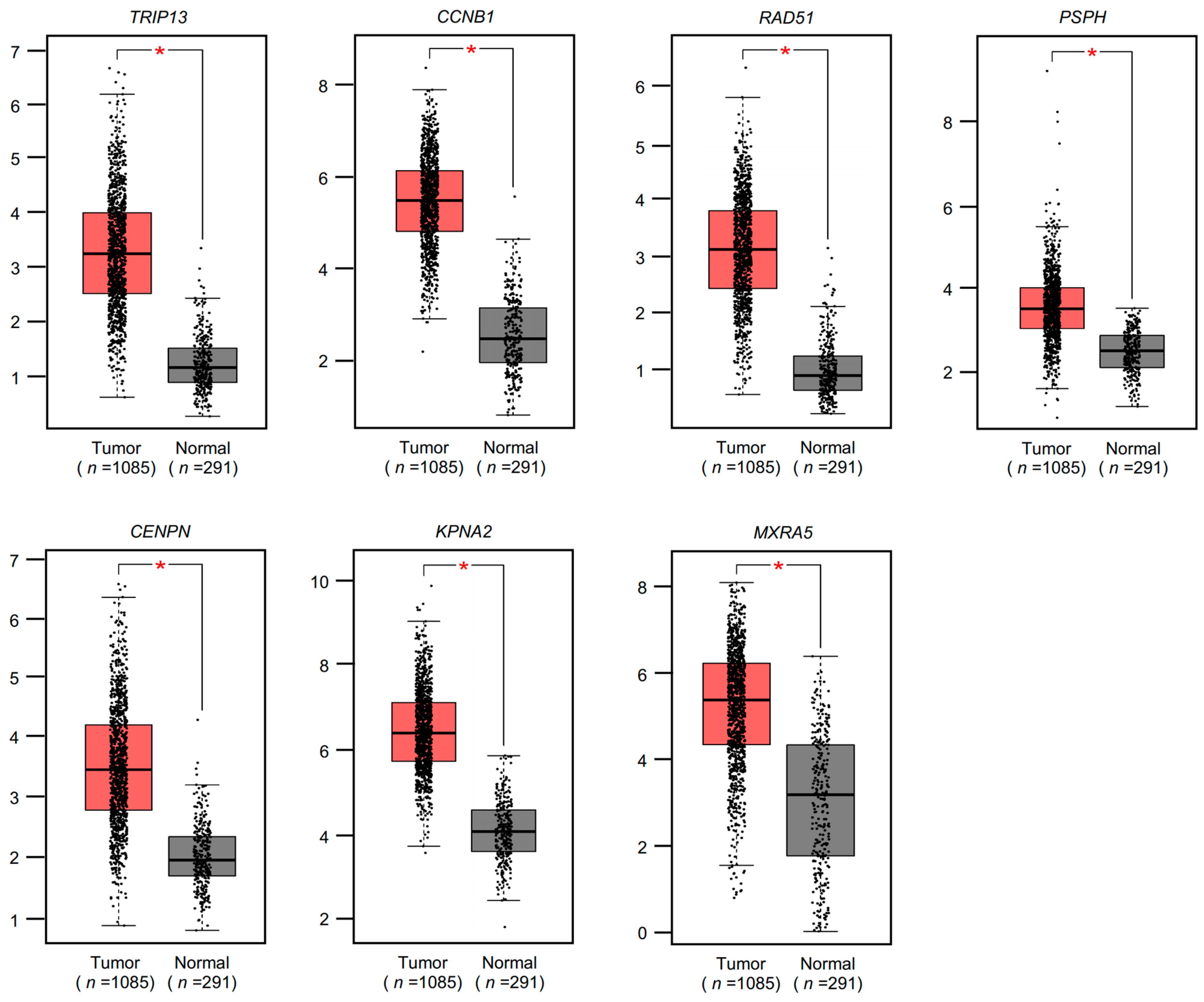
2.2. Analysis of miRNAs and miRNA Target Genes in Patients with BrCa
2.3. Analysis of Molecular Pathways Using Gene Set Enrichment Analysis (GSEA) Software
2.4. RNA Extraction and Reverse Transcription Quantitative Polymerase Chain Reaction (RT-qPCR)
2.5. Transfection with Small Interfering RNA (siRNAs) and miRNAs
2.6. Cell Proliferation, Invasion and Migration Assays in BrCa Cells
2.7. Western Blotting and Immunohistochemistry
2.8. RNA Immunoprecipitation (RIP) Assays
2.9. Plasmid Construction and Dual-Luciferase Reporter Assays
2.10. Statistical Analyses
3. Results
3.1. Expression and Clinical Significance of miR-30c-1-3p and miR-30c-2-3p in BrCa Clinical Specimens
3.2. Tumor-Suppressive Roles of miR-30c-1-3p and miR-30c-2-3p in BrCa Cells
3.3. Identification of Genes Controlled by miR-30c-1-3p and miR-30c-2-3p in BrCa Cells

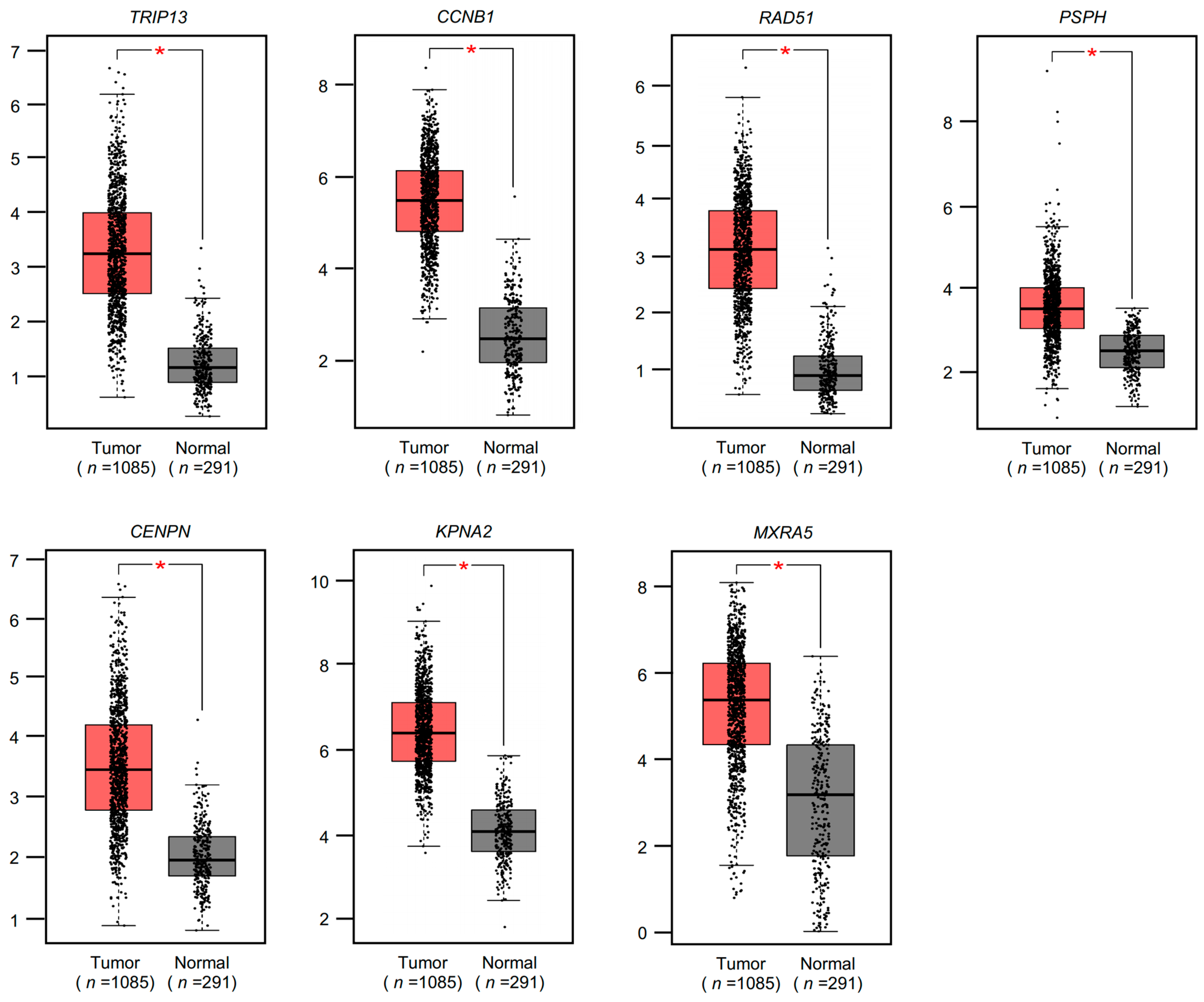
3.4. Clinical Significance of Putative Target Genes of miR-30c-1-3p and miR-30c-2-3p in BrCa
3.5. Clinical Significance of TRIP13 in BrCa
3.6. TRIP13-Mediated Molecular Pathways in BrCa Cells
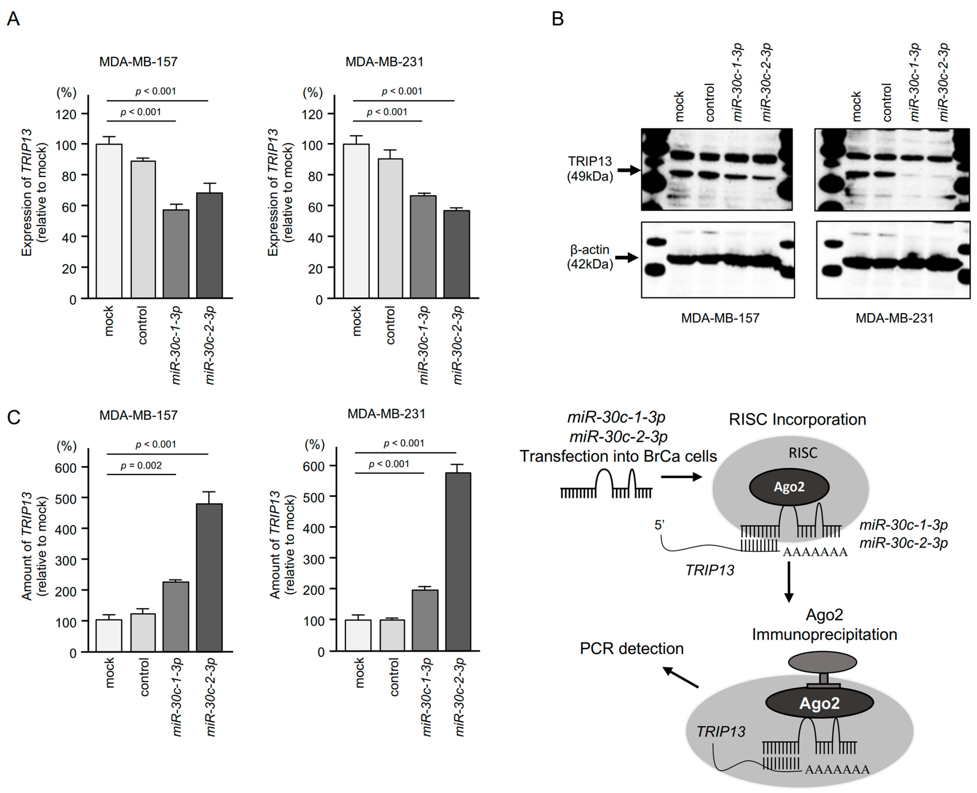
3.7. Direct Regulation of TRIP13 by miR-30c-1-3p and miR-30c-2-3p in BrCa Cells
3.8. Effect of TRIP13 siRNA and the TRIP13 Inhibitor DCZ0415 on TRIP13 Function in BrCa Cell
4. Discussion
5. Conclusions
Supplementary Materials
Author Contributions
Funding
Institutional Review Board Statement
Informed Consent Statement
Data Availability Statement
Conflicts of Interest
References
- World Health Organization [WHO]. Breast Cancer. 2021. Available online: https://www.who.int/news-room/fact-sheets/detail/breast-cancer (accessed on 19 May 2023).
- Sung, H.; Ferlay, J.; Siegel, R.L.; Laversanne, M.; Soerjomataram, I.; Jemal, A.; Bray, F. Global cancer statistics 2020: GLOBOCAN estimates of incidence and mortality worldwide for 36 cancers in 185 countries. CA Cancer J. Clin. 2021, 71, 209–249. [Google Scholar] [CrossRef]
- Perou, C.M.; Sorlie, T.; Eisen, M.B.; van de Rijn, M.; Jeffrey, S.S.; Rees, C.A.; Pollack, J.R.; Ross, D.T.; Johnsen, H.; Akslen, L.A.; et al. Molecular portraits of human breast tumours. Nature 2000, 406, 747–752. [Google Scholar] [CrossRef] [PubMed]
- Coates, A.S.; Winer, E.P.; Goldhirsch, A.; Gelber, R.D.; Gnant, M.; Piccart-Gebhart, M.; Thürlimann, B.; Senn, H.-J.; André, F.; Baselga, J.; et al. Tailoring therapies—Improving the management of early breast cancer: St Gallen International Expert Consensus on the primary therapy of early breast cancer 2015. Ann. Oncol. 2015, 26, 1533–1546. [Google Scholar] [CrossRef] [PubMed]
- Goldhirsch, A.; Winer, E.P.; Coates, A.S.; Gelber, R.D.; Piccart-Gebhart, M.; Thurlimann, B.; Senn, H.-J. Personalizing the treatment of women with early breast cancer: Highlights of the St Gallen International Expert Consensus on the primary therapy of early breast cancer 2013. Ann. Oncol. 2013, 24, 2206–2223. [Google Scholar] [CrossRef] [PubMed]
- Inic, Z.; Zegarac, M.; Inic, M.; Markovic, I.; Kozomara, Z.; Djurisic, I.; Inic, I.; Pupic, G.; Jancic, S. Difference between luminal A and luminal B subtypes according to Ki-67, tumor size, and progesterone receptor negativity providing prognostic information. Clin. Med. Insights Oncol. 2014, 8, 107–111. [Google Scholar] [CrossRef]
- Yersal, O.; Barutca, S. Biological subtypes of breast cancer: Prognostic and therapeutic implications. World J. Clin. Oncol. 2014, 5, 412–424. [Google Scholar] [CrossRef] [PubMed]
- Sorlie, T.; Tibshirani, R.; Parker, J.; Hastie, T.; Marron, J.S.; Nobel, A.; Deng, S.; Johnsen, H.; Pesich, R.; Geisler, S.; et al. Repeated observation of breast tumor subtypes in independent gene expression data sets. Proc. Natl. Acad. Sci. USA 2003, 100, 8418–8423. [Google Scholar] [CrossRef]
- Gebert, L.F.R.; MacRae, I.J. Regulation of microRNA function in animals. Nat. Rev. Mol. Cell Biol. 2019, 20, 21–37. [Google Scholar] [CrossRef]
- Treiber, T.; Treiber, N.; Meister, G. Regulation of microRNA biogenesis and its crosstalk with other cellular pathways. Nat. Rev. Mol. Cell Biol. 2019, 20, 5–20. [Google Scholar] [CrossRef]
- Krek, A.; Grun, D.; Poy, M.N.; Wolf, R.; Rosenberg, L.; Epstein, E.J.; MacMenamin, P.; da Piedade, I.; Gunsalus, K.C.; Stoffel, M.; et al. Combinatorial microRNA target predictions. Nat. Genet. 2005, 37, 495–500. [Google Scholar] [CrossRef]
- Lin, S.; Gregory, R.I. MicroRNA biogenesis pathways in cancer. Nat. Rev. Cancer 2015, 15, 321–333. [Google Scholar] [CrossRef] [PubMed]
- Rupaimoole, R.; Slack, F.J. MicroRNA therapeutics: Towards a new era for the management of cancer and other diseases. Nat. Rev. Drug Discov. 2017, 16, 203–222. [Google Scholar] [CrossRef] [PubMed]
- Goodall, G.J.; Wickramasinghe, V.O. RNA in cancer. Nat. Rev. Cancer 2021, 21, 22–36. [Google Scholar] [CrossRef]
- Toda, H.; Kurozumi, S.; Kijima, Y.; Idichi, T.; Shinden, Y.; Yamada, Y.; Arai, T.; Maemura, K.; Fujii, T.; Horiguchi, J.; et al. Molecular pathogenesis of triple-negative breast cancer based on microRNA expression signatures: Antitumor miR-204-5p targets AP1S3. J. Hum. Genet. 2018, 63, 1197–1210. [Google Scholar] [CrossRef]
- Toda, H.; Seki, N.; Kurozumi, S.; Shinden, Y.; Yamada, Y.; Nohata, N.; Moriya, S.; Idichi, T.; Maemura, K.; Fujii, T.; et al. RNA-sequence-based microRNA expression signature in breast cancer: Tumor-suppressive miR-101-5p regulates molecular pathogenesis. Mol. Oncol. 2020, 14, 426–446. [Google Scholar] [CrossRef] [PubMed]
- O’Brien, J.; Hayder, H.; Zayed, Y.; Peng, C. Overview of microRNA biogenesis, mechanisms of actions, and circulation. Front. Endocrinol. 2018, 9, 402. [Google Scholar] [CrossRef]
- Tanaka, T.; Okada, R.; Hozaka, Y.; Wada, M.; Moriya, S.; Satake, S.; Idichi, T.; Kurahara, H.; Ohtsuka, T.; Seki, N. Molecular pathogenesis of pancreatic ductal adenocarcinoma: Impact of miR-30c-5p and miR-30c-2-3p regulation on oncogenic genes. Cancers 2020, 12, 2731. [Google Scholar] [CrossRef]
- Shinden, Y.; Hirashima, T.; Nohata, N.; Toda, H.; Okada, R.; Asai, S.; Tanaka, T.; Hozaka, Y.; Ohtsuka, T.; Kijima, Y.; et al. Molecular pathogenesis of breast cancer: Impact of miR-99a-5p and miR-99a-3p regulation on oncogenic genes. J. Hum. Genet. 2021, 66, 519–534. [Google Scholar] [CrossRef]
- Kozomara, A.; Birgaoanu, M.; Griffiths-Jones, S. miRBase: From microRNA sequences to function. Nucleic Acids Res. 2019, 47, D155–D162. [Google Scholar] [CrossRef]
- Agarwal, V.; Bell, G.W.; Nam, J.W.; Bartel, D.P. Predicting effective microRNA target sites in mammalian mRNAs. eLife 2015, 4, e05005. [Google Scholar] [CrossRef]
- Tang, Z.; Kang, B.; Li, C.; Chen, T.; Zhang, Z. GEPIA2: An enhanced web server for large-scale expression profiling and interactive analysis. Nucleic Acids Res. 2019, 47, W556–W560. [Google Scholar] [CrossRef] [PubMed]
- Gao, J.; Aksoy, B.A.; Dogrusoz, U.; Dresdner, G.; Gross, B.; Sumer, S.O.; Sun, Y.; Jacobsen, A.; Sinha, R.; Larsson, E.; et al. Integrative analysis of complex cancer genomics and clinical profiles using the cBioPortal. Sci. Signal. 2013, 6, pl1. [Google Scholar] [CrossRef] [PubMed]
- Cerami, E.; Gao, J.; Dogrusoz, U.; Gross, B.E.; Sumer, S.O.; Aksoy, B.A.; Jacobsen, A.; Byrne, C.J.; Heuer, M.L.; Larsson, E.; et al. The cBio cancer genomics portal: An open platform for exploring multidimensional cancer genomics data. Cancer Discov. 2012, 2, 401–404. [Google Scholar] [CrossRef] [PubMed]
- Anaya, J. Linking TCGA survival data to mRNAs, miRNAs, and lncRNAs. PeerJ Comput. Sci. 2016, 2, e67. [Google Scholar] [CrossRef]
- Mootha, V.K.; Lindgren, C.M.; Eriksson, K.F.; Subramanian, A.; Sihag, S.; Lehar, J.; Puigserver, P.; Carlsson, E.; Ridderstråle, M.; Laurila, E.; et al. PGC-1alpha-responsive genes involved in oxidative phosphorylation are coordinately downregulated in human diabetes. Nat. Genet. 2003, 34, 267–273. [Google Scholar] [CrossRef]
- Subramanian, A.; Tamayo, P.; Mootha, V.K.; Mukherjee, S.; Ebert, B.L.; Gillette, M.A.; Paulovich, A.; Pomeroy, S.L.; Golub, T.R.; Lander, E.S.; et al. Gene set enrichment analysis: A knowledge-based approach for interpreting genome-wide expression profiles. Proc. Natl. Acad. Sci. USA 2005, 102, 15545–15550. [Google Scholar] [CrossRef]
- Liberzon, A.; Subramanian, A.; Pinchback, R.; Thorvaldsdóttir, H.; Tamayo, P.; Mesirov, J.P. Molecular signatures database (MSigDB) 3.0. Bioinformatics 2011, 27, 1739–1740. [Google Scholar] [CrossRef]
- Idichi, T.; Seki, N.; Kurahara, H.; Fukuhisa, H.; Toda, H.; Shimonosono, M.; Yamada, Y.; Arai, T.; Kita, Y.; Kijima, Y.; et al. Involvement of anti-tumor miR-124-3p and its targets in the pathogenesis of pancreatic ductal adenocarcinoma: Direct regulation of ITGA3 and ITGB1 by miR-124-3p. Oncotarget 2018, 9, 28849–28865. [Google Scholar] [CrossRef]
- Yonemori, K.; Seki, N.; Idichi, T.; Kurahara, H.; Osako, Y.; Koshizuka, K.; Arai, T.; Okato, A.; Kita, Y.; Arigami, T.; et al. The microRNA expression signature of pancreatic ductal adenocarcinoma by RNA sequencing: Anti-tumour functions of the microRNA-216 cluster. Oncotarget 2017, 8, 70097–70115. [Google Scholar] [CrossRef]
- Yasudome, R.; Seki, N.; Asai, S.; Goto, Y.; Kita, Y.; Hozaka, Y.; Wada, M.; Tanabe, K.; Idichi, T.; Mori, S.; et al. Molecular pathogenesis of colorectal cancer: Impact of oncogenic targets regulated by tumor suppressive miR-139-3p. Int. J. Mol. Sci. 2022, 23, 11616. [Google Scholar] [CrossRef]
- Ye, Q.; Rosenberg, S.C.; Moeller, A.; Speir, J.A.; Su, T.Y.; Corbett, K.D. TRIP13 is a protein-remodeling AAA+ ATPase that catalyzes MAD2 conformation switching. elife 2015, 4, e07367. [Google Scholar] [CrossRef] [PubMed]
- Ma, H.T.; Poon, R.Y.C. TRIP13 functions in the establishment of the spindle assembly checkpoint by replenishing O-MAD2. Cell Rep. 2018, 22, 1439–1450. [Google Scholar] [CrossRef] [PubMed]
- Pei, B.; Li, T.; Qian, Q.; Fan, W.; He, X.; Zhu, Y.; Xu, L. Downregulation of microRNA-30c-5p was responsible for cell migration and tumor metastasis via COTL1-mediated microfilament arrangement in breast cancer. Gland Surg. 2020, 9, 747–758. [Google Scholar] [CrossRef] [PubMed]
- Yen, M.C.; Shih, Y.C.; Hsu, Y.L.; Lin, E.S.; Lin, Y.S.; Tsai, E.M.; Ho, Y.W.; Hou, M.F.; Kuo, P.L. Isolinderalactone enhances the inhibition of SOCS3 on STAT3 activity by decreasing miR-30c in breast cancer. Oncol. Rep. 2016, 35, 1356–1364. [Google Scholar] [CrossRef] [PubMed]
- Yang, S.J.; Yang, S.Y.; Wang, D.D.; Chen, X.; Shen, H.Y.; Zhang, X.H.; Zhong, S.L.; Tang, J.H.; Zhao, J.H. The miR-30 family: Versatile players in breast cancer. Tumour Biol. 2017, 39, 1010428317692204. [Google Scholar] [CrossRef]
- Han, W.; Cui, H.; Liang, J.; Su, X. Role of MicroRNA-30c in cancer progression. J. Cancer 2020, 11, 2593–2601. [Google Scholar] [CrossRef]
- Shukla, K.; Sharma, A.K.; Ward, A.; Will, R.; Hielscher, T.; Balwierz, A.; Breunig, C.; Münstermann, E.; König, R.; Keklikoglou, I.; et al. MicroRNA-30c-2-3p negatively regulates NF-κB signaling and cell cycle progression through downregulation of TRADD and CCNE1 in breast cancer. Mol. Oncol. 2015, 9, 1106–1119. [Google Scholar] [CrossRef]
- Zhang, H.D.; Jiang, L.H.; Hou, J.C.; Zhou, S.Y.; Zhong, S.L.; Zhu, L.P.; Wang, D.D.; Yang, S.J.; He, Y.J.; Mao, C.F.; et al. Circular RNA hsa_circ_0072995 promotes breast cancer cell migration and invasion through sponge for miR-30c-2-3p. Epigenomics 2018, 10, 1229–1242. [Google Scholar] [CrossRef]
- Xu, Q.; Xu, Z.; Zhu, K.; Lin, J.; Ye, B. LINC00346 sponges miR-30c-2-3p to promote the development of lung adenocarcinoma by targeting MYBL2 and regulating CELL CYCLE signaling pathway. Front. Oncol. 2021, 11, 687208. [Google Scholar] [CrossRef]
- Linder, B.; Grozhik, A.V.; Olarerin-George, A.O.; Meydan, C.; Mason, C.E.; Jaffrey, S.R. Single-nucleotide-resolution mapping of m6A and m6Am throughout the transcriptome. Nat. Methods 2015, 12, 767–772. [Google Scholar] [CrossRef]
- Zhao, W.; Li, J.; Ma, Q.; Cai, J.; Li, A.; Wu, W.; Lv, Y.; Cai, M. N6-methyladenosine modification participates in neoplastic immunoregulation and tumorigenesis. J. Cell. Physiol. 2022, 237, 2729–2739. [Google Scholar] [CrossRef]
- Li, F.; Zhao, J.; Wang, L.; Chi, Y.; Huang, X.; Liu, W. METTL14-mediated miR-30c-1-3p maturation represses the progression of lung cancer via regulation of MARCKSL1 expression. Mol. Biotechnol. 2022, 64, 199–212. [Google Scholar] [CrossRef] [PubMed]
- Fan, H.N.; Chen, Z.Y.; Chen, X.Y.; Chen, M.; Yi, Y.C.; Zhu, J.S.; Zhang, J. METTL14-mediated m6A modification of circORC5 suppresses gastric cancer progression by regulating miR-30c-2-3p/AKT1S1 axis. Mol. Cancer 2022, 21, 51. [Google Scholar] [CrossRef] [PubMed]
- Lan, J.; Huang, J.; Tao, X.; Gao, Y.; Zhang, L.; Huang, W.; Luo, J.; Liu, C.; Deng, Y.; Liu, L.; et al. Evaluation of the TRIP13 level in breast cancer and insights into potential molecular pathways. J. Cell. Mol. Med. 2022, 26, 2673–2685. [Google Scholar] [CrossRef] [PubMed]
- Vale, R.D. AAA proteins. Lords of the ring. J. Cell Biol. 2000, 150, F13–F19. [Google Scholar] [CrossRef] [PubMed]
- Khan, Y.A.; White, K.I.; Brunger, A.T. The AAA+ superfamily: A review of the structural and mechanistic principles of these molecular machines. Crit. Rev. Biochem. Mol. Biol. 2022, 57, 156–187. [Google Scholar] [CrossRef]
- Lu, R.; Zhou, Q.; Ju, L.; Chen, L.; Wang, F.; Shao, J. Upregulation of TRIP13 promotes the malignant progression of lung cancer via the EMT pathway. Oncol. Rep. 2021, 46, 172. [Google Scholar] [CrossRef]
- Wang, K.; Sturt-Gillespie, B.; Hittle, J.C.; Macdonald, D.; Chan, G.K.; Yen, T.J.; Liu, S.T. Thyroid hormone receptor interacting protein 13 (TRIP13) AAA-ATPase is a novel mitotic checkpoint-silencing protein. J. Biol. Chem. 2014, 289, 23928–23937. [Google Scholar] [CrossRef]
- Banerjee, R.; Russo, N.; Liu, M.; Basrur, V.; Bellile, E.; Palanisamy, N.; Scanlon, C.S.; van Tubergen, E.; Inglehart, R.C.; Metwally, T.; et al. TRIP13 promotes error-prone nonhomologous end joining and induces chemoresistance in head and neck cancer. Nat. Commun. 2014, 5, 4527. [Google Scholar] [CrossRef]
- Xu, H.; Ma, Z.; Mo, X.; Chen, X.; Xu, F.; Wu, F.; Chen, H.; Zhou, G.; Xia, H.; Zhang, C. Inducing synergistic DNA damage by TRIP13 and PARP1 inhibitors provides a potential treatment for hepatocellular carcinoma. J. Cancer 2022, 13, 2226–2237. [Google Scholar] [CrossRef]









| Entrez Gene ID | Gene Symbol | Gene Name | miR-30c-1-3p/ miR-30c-2-3p Total Binding Sites | mRNA Profile log2 Fold Change | Gene Expression p Value | 10-Year Overall Survival p Value |
|---|---|---|---|---|---|---|
| 10024 | TROAP | Trophinin associated protein | 1 | 4.59 | <0.01 | 0.256 |
| 9319 | TRIP13 | Thyroid hormone receptor interactor 13 | 1 | 3.72 | <0.01 | 0.032 |
| 83461 | CDCA3 | Cell division cycle associated 3 | 1 | 3.62 | <0.01 | NA 1 |
| 8968 | HIST1H3F | Histone cluster 1, H3f | 1 | 3.50 | >0.01 | 0.733 |
| 9123 | SLC16A3 | Solute carrier family 16 (monocarboxylate transporter), member 3 | 2 | 3.38 | <0.01 | 0.300 |
| 113730 | KLHDC7B | Kelch domain containing 7B | 1 | 3.35 | >0.01 | 0.300 |
| 952 | CD38 | CD38 molecule | 1 | 3.31 | >0.01 | 0.068 |
| 891 | CCNB1 | Cyclin B1 | 3 | 3.24 | <0.01 | 0.004 |
| 147841 | SPC24 | SPC24, NDC80 kinetochore complex component | 2 | 3.23 | <0.01 | 0.532 |
| 1281 | COL3A1 | Collagen, type III, alpha 1 | 1 | 3.20 | <0.01 | 0.310 |
| 92359 | CRB3 | Crumbs family member 3 | 1 | 3.19 | <0.01 | 0.531 |
| 5888 | RAD51 | RAD51 recombinase | 3 | 3.07 | <0.01 | 0.006 |
| 8638 | OASL | 2’-5’-oligoadenylate synthetase-like | 1 | 3.05 | <0.01 | 0.596 |
| 6664 | SOX11 | SRY (sex determining region Y)-box 11 | 1 | 3.03 | >0.01 | 0.027 |
| 4085 | MAD2L1 | MAD2 mitotic arrest deficient-like 1 (yeast) | 1 | 2.99 | <0.01 | 0.058 |
| 5723 | PSPH | Phosphoserine phosphatase | 1 | 2.98 | <0.01 | 0.015 |
| 84900 | RNFT2 | Ring finger protein, transmembrane 2 | 2 | 2.95 | <0.01 | 0.623 |
| 3017 | HIST1H2BD | Histone cluster 1, H2bd | 3 | 2.89 | <0.01 | 0.244 |
| 6772 | STAT1 | Signal transducer and activator of transcription 1, 91kDa | 1 | 2.88 | <0.01 | 0.810 |
| 2537 | IFI6 | Interferon, alpha-inducible protein 6 | 1 | 2.83 | <0.01 | 0.813 |
| 1462 | VCAN | Versican | 1 | 2.80 | <0.01 | 0.095 |
| 317754 | POTED | POTE ankyrin domain family, member D | 6 | 2.78 | >0.01 | NA |
| 2065 | ERBB3 | erb-b2 receptor tyrosine kinase 3 | 2 | 2.66 | <0.01 | 0.131 |
| 57156 | TMEM63C | Transmembrane protein 63C | 1 | 2.64 | <0.01 | 0.725 |
| 10051 | SMC4 | Structural maintenance of chromosomes 4 | 1 | 2.59 | <0.01 | 0.271 |
| 79814 | AGMAT | Agmatine ureohydrolase (agmatinase) | 1 | 2.58 | >0.01 | 0.050 |
| 55423 | SIRPG | Signal-regulatory protein gamma | 2 | 2.57 | >0.01 | 0.021 |
| 4261 | CIITA | Slass II, major histocompatibility complex, transactivator | 7 | 2.56 | >0.01 | 0.017 |
| 2151 | F2RL2 | Coagulation factor II (thrombin) receptor-like 2 | 4 | 2.51 | <0.01 | 0.970 |
| 8534 | CHST1 | Carbohydrate (keratan sulfate Gal-6) sulfotransferase 1 | 2 | 2.50 | >0.01 | 0.052 |
| 154467 | CCDC167 | Coiled-coil domain containing 167 | 1 | 2.48 | <0.01 | 0.479 |
| 4939 | OAS2 | 2’-5’-oligoadenylate synthetase 2, 69/71kDa | 2 | 2.48 | <0.01 | 0.506 |
| 55839 | CENPN | Centromere protein N | 1 | 2.48 | <0.01 | 0.025 |
| 22797 | TFEC | Transcription factor EC | 1 | 2.46 | >0.01 | 0.731 |
| 8477 | GPR65 | G protein-coupled receptor 65 | 2 | 2.41 | >0.01 | 0.315 |
| 921 | CD5 | CD5 molecule | 1 | 2.37 | >0.01 | 0.001 |
| 554313 | HIST2H4B | Histone cluster 2, H4b | 1 | 2.37 | <0.01 | NA |
| 1951 | CELSR3 | Cadherin, EGF LAG seven-pass G-type receptor 3 | 2 | 2.37 | >0.01 | 0.719 |
| 4582 | MUC1 | Mucin 1, cell surface associated | 1 | 2.36 | <0.01 | 0.905 |
| 4860 | PNP | Purine nucleoside phosphorylase | 1 | 2.32 | >0.01 | 0.110 |
| 55824 | PAG1 | Phosphoprotein membrane anchor with glycosphingolipid microdomains 1 | 3 | 2.32 | >0.01 | 0.197 |
| 3838 | KPNA2 | Karyopherin alpha 2 (RAG cohort 1, importin alpha 1) | 1 | 2.32 | <0.01 | 0.013 |
| 1122 | CHML | Choroideremia-like (Rab escort protein 2) | 2 | 2.31 | >0.01 | 0.170 |
| 7371 | UCK2 | Uridine-cytidine kinase 2 | 1 | 2.28 | >0.01 | 0.062 |
| 1734 | DIO2 | Deiodinase, iodothyronine, type II | 3 | 2.28 | <0.01 | 0.411 |
| 653269 | POTEI | POTE ankyrin domain family, member I | 3 | 2.26 | >0.01 | NA |
| 22996 | TTC39A | Tetratricopeptide repeat domain 39A | 2 | 2.24 | <0.01 | 0.189 |
| 9735 | KNTC1 | Kinetochore associated 1 | 1 | 2.22 | >0.01 | 0.173 |
| 9603 | NFE2L3 | Nuclear factor, erythroid 2-like 3 | 3 | 2.22 | >0.01 | 0.972 |
| 3070 | HELLS | Helicase, lymphoid-specific | 1 | 2.21 | <0.01 | 0.327 |
| 8038 | ADAM12 | ADAM metallopeptidase domain 12 | 1 | 2.17 | <0.01 | 0.344 |
| 25878 | MXRA5 | Matrix-remodelling associated 5 | 1 | 2.17 | <0.01 | 0.041 |
| 27338 | UBE2S | Ubiquitin-conjugating enzyme E2S | 1 | 2.16 | <0.01 | 0.800 |
| 55248 | TMEM206 | Transmembrane protein 206 | 2 | 2.15 | <0.01 | 0.214 |
| 11006 | LILRB4 | Leukocyte immunoglobulin-like receptor, subfamily B (with TM and ITIM domains), member 4 | 2 | 2.12 | <0.01 | 0.246 |
| 150372 | NFAM1 | NFAT activating protein with ITAM motif 1 | 3 | 2.07 | >0.01 | 0.304 |
| 83481 | EPPK1 | Epiplakin 1 | 2 | 2.06 | <0.01 | 0.341 |
| 201254 | STRA13 | Stimulated by retinoic acid 13 | 1 | 2.04 | >0.01 | 0.487 |
| 2187 | FANCB | Fanconi anemia, complementation group B | 1 | 2.02 | >0.01 | 0.017 |
| 4495 | MT1G | Metallothionein 1G | 1 | 2.01 | >0.01 | 0.442 |
| 8270 | LAGE3 | L antigen family, member 3 | 2 | 2.01 | <0.01 | 0.862 |
| 10962 | MLLT11 | Myeloid/lymphoid or mixed-lineage leukemia (trithorax homolog, Drosophila); translocated to, 11 | 1 | 2.01 | >0.01 | 0.602 |
| Name | Normalized Enrichment Score | FDR q-Value |
|---|---|---|
| HALLMARK_E2F_TARGETS | 3.561 | q < 0.001 |
| HALLMARK_G2M_CHECKPOINT | 3.395 | q < 0.001 |
| HALLMARK_MYC_TARGETS_V1 | 3.038 | q < 0.001 |
| HALLMARK_MYC_TARGETS_V2 | 2.602 | q < 0.001 |
| HALLMARK_MTORC1_SIGNALING | 2.477 | q < 0.001 |
| HALLMARK_MITOTIC_SPINDLE | 2.473 | q < 0.001 |
| HALLMARK_UNFOLDED_PROTEIN_RESPONSE | 1.975 | q < 0.001 |
| HALLMARK_SPERMATOGENESIS | 1.906 | q < 0.001 |
| HALLMARK_DNA_REPAIR | 1.691 | 0.003 |
| HALLMARK_INTERFERON_ALPHA_RESPONSE | 1.655 | 0.003 |
Disclaimer/Publisher’s Note: The statements, opinions and data contained in all publications are solely those of the individual author(s) and contributor(s) and not of MDPI and/or the editor(s). MDPI and/or the editor(s) disclaim responsibility for any injury to people or property resulting from any ideas, methods, instructions or products referred to in the content. |
© 2023 by the authors. Licensee MDPI, Basel, Switzerland. This article is an open access article distributed under the terms and conditions of the Creative Commons Attribution (CC BY) license (https://creativecommons.org/licenses/by/4.0/).
Share and Cite
Mitsueda, R.; Toda, H.; Shinden, Y.; Fukuda, K.; Yasudome, R.; Kato, M.; Kikkawa, N.; Ohtsuka, T.; Nakajo, A.; Seki, N. Oncogenic Targets Regulated by Tumor-Suppressive miR-30c-1-3p and miR-30c-2-3p: TRIP13 Facilitates Cancer Cell Aggressiveness in Breast Cancer. Cancers 2023, 15, 4189. https://doi.org/10.3390/cancers15164189
Mitsueda R, Toda H, Shinden Y, Fukuda K, Yasudome R, Kato M, Kikkawa N, Ohtsuka T, Nakajo A, Seki N. Oncogenic Targets Regulated by Tumor-Suppressive miR-30c-1-3p and miR-30c-2-3p: TRIP13 Facilitates Cancer Cell Aggressiveness in Breast Cancer. Cancers. 2023; 15(16):4189. https://doi.org/10.3390/cancers15164189
Chicago/Turabian StyleMitsueda, Reiko, Hiroko Toda, Yoshiaki Shinden, Kosuke Fukuda, Ryutaro Yasudome, Mayuko Kato, Naoko Kikkawa, Takao Ohtsuka, Akihiro Nakajo, and Naohiko Seki. 2023. "Oncogenic Targets Regulated by Tumor-Suppressive miR-30c-1-3p and miR-30c-2-3p: TRIP13 Facilitates Cancer Cell Aggressiveness in Breast Cancer" Cancers 15, no. 16: 4189. https://doi.org/10.3390/cancers15164189
APA StyleMitsueda, R., Toda, H., Shinden, Y., Fukuda, K., Yasudome, R., Kato, M., Kikkawa, N., Ohtsuka, T., Nakajo, A., & Seki, N. (2023). Oncogenic Targets Regulated by Tumor-Suppressive miR-30c-1-3p and miR-30c-2-3p: TRIP13 Facilitates Cancer Cell Aggressiveness in Breast Cancer. Cancers, 15(16), 4189. https://doi.org/10.3390/cancers15164189

