The Multi-Kinase Inhibitor EC-70124 Is a Promising Candidate for the Treatment of FLT3-ITD-Positive Acute Myeloid Leukemia
Abstract
Simple Summary
Abstract
1. Introduction
2. Materials and Methods
2.1. AML Cell Lines and Primary AML and Healthy HSPC
2.2. Drugs
2.3. Cytotoxicity and Apoptosis Assays
2.4. Colony-Forming Unit (CFU) and Cell Cycle Assays
2.5. Western Blot Analysis
2.6. NSG Mice Xenotransplantation and Engraftment Analysis
2.7. Targeted Next Generation Sequencing (NGSeq)
2.8. Statistical Analyses
3. Results
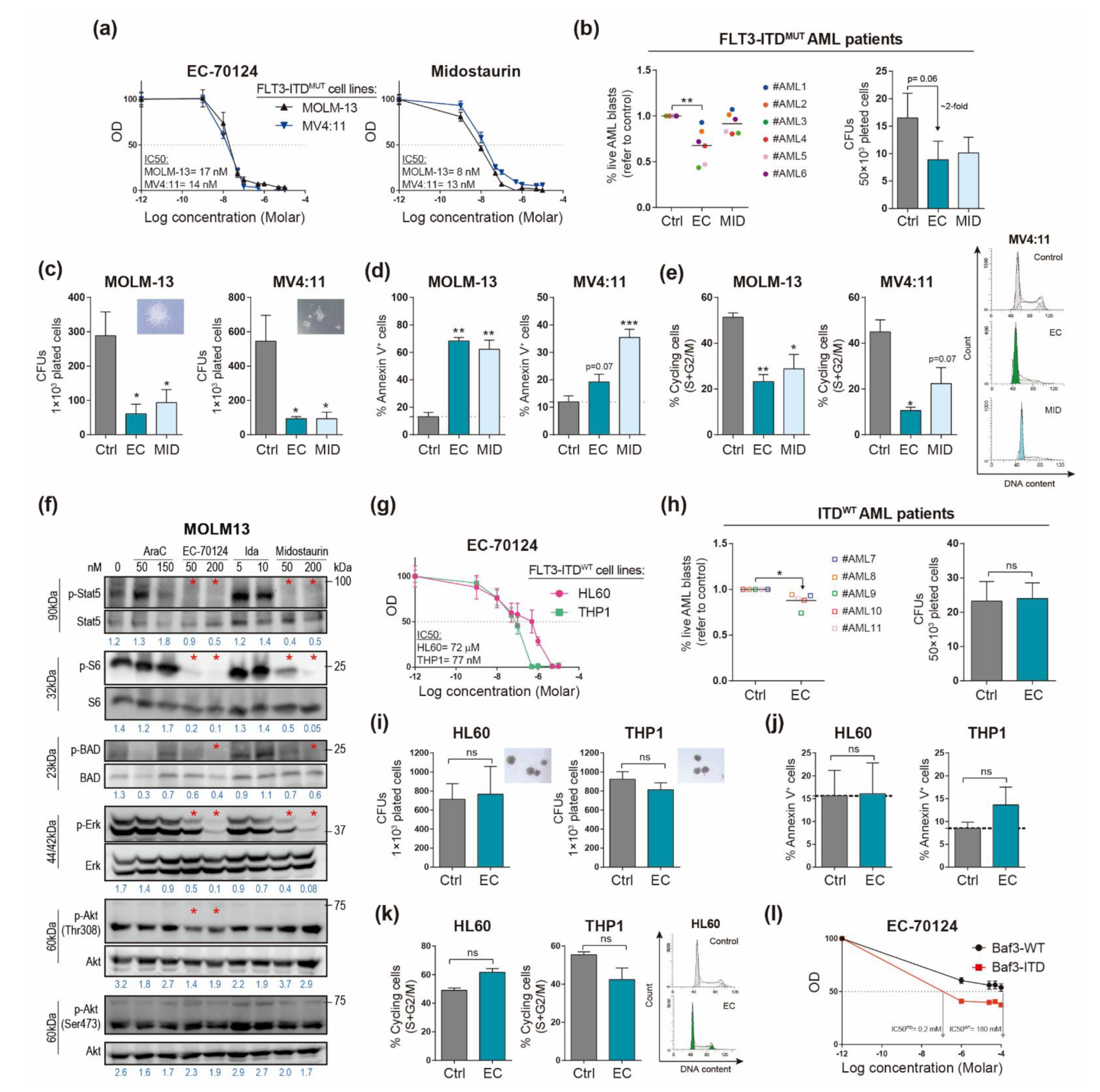
3.1. EC-70124 Has a Potent Cytotoxic Effect on FLT3-ITDMUT AML Cells In Vitro
3.2. EC-70124 Has No Evident Effect on FLT3-ITDWT AML Cells and Spares Healthy HSPCs and Mature Blood Cells
3.3. EC-70124 Exhibits Antileukemic Activity in FLT3-ITDMUT AML Cells In Vivo
4. Discussion
5. Conclusions
Supplementary Materials
Author Contributions
Funding
Institutional Review Board Statement
Informed Consent Statement
Data Availability Statement
Conflicts of Interest
References
- Dohner, H.; Estey, E.; Grimwade, D.; Amadori, S.; Appelbaum, F.R.; Buchner, T.; Dombret, H.; Ebert, B.L.; Fenaux, P.; Larson, R.A.; et al. Diagnosis and management of AML in adults: 2017 ELN recommendations from an international expert panel. Blood 2017, 129, 424–447. [Google Scholar] [CrossRef] [PubMed]
- Grimwade, D.; Ivey, A.; Huntly, B.J. Molecular landscape of acute myeloid leukemia in younger adults and its clinical relevance. Blood 2016, 127, 29–41. [Google Scholar] [CrossRef] [PubMed]
- Porwit, A.; Bene, M.C. Acute leukemias of ambiguous origin. Am. J. Clin. Pathol. 2015, 144, 361–376. [Google Scholar] [CrossRef] [PubMed]
- Papaemmanuil, E.; Gerstung, M.; Bullinger, L.; Gaidzik, V.I.; Paschka, P.; Roberts, N.D.; Potter, N.E.; Heuser, M.; Thol, F.; Bolli, N.; et al. Genomic Classification and Prognosis in Acute Myeloid Leukemia. N. Engl. J. Med. 2016, 374, 2209–2221. [Google Scholar] [CrossRef]
- Gunawardane, R.N.; Nepomuceno, R.R.; Rooks, A.M.; Hunt, J.P.; Ricono, J.M.; Belli, B.; Armstrong, R.C. Transient exposure to quizartinib mediates sustained inhibition of FLT3 signaling while specifically inducing apoptosis in FLT3-activated leukemia cells. Mol. Cancer. Ther. 2013, 12, 438–447. [Google Scholar] [CrossRef] [PubMed]
- Hayakawa, F.; Towatari, M.; Kiyoi, H.; Tanimoto, M.; Kitamura, T.; Saito, H.; Naoe, T. Tandem-duplicated Flt3 constitutively activates STAT5 and MAP kinase and introduces autonomous cell growth in IL-3-dependent cell lines. Oncogene 2000, 19, 624–631. [Google Scholar] [CrossRef]
- Wagner, K.; Damm, F.; Thol, F.; Gohring, G.; Gorlich, K.; Heuser, M.; Schafer, I.; Schlegelberger, B.; Heil, G.; Ganser, A.; et al. FLT3-internal tandem duplication and age are the major prognostic factors in patients with relapsed acute myeloid leukemia with normal karyotype. Haematologica 2011, 96, 681–686. [Google Scholar] [CrossRef]
- Ravandi, F.; Kantarjian, H.; Faderl, S.; Garcia-Manero, G.; O’Brien, S.; Koller, C.; Pierce, S.; Brandt, M.; Kennedy, D.; Cortes, J.; et al. Outcome of patients with FLT3-mutated acute myeloid leukemia in first relapse. Leuk. Res. 2010, 34, 752–756. [Google Scholar] [CrossRef]
- Rucker, F.G.; Du, L.; Luck, T.J.; Benner, A.; Krzykalla, J.; Gathmann, I.; Voso, M.T.; Amadori, S.; Prior, T.W.; Brandwein, J.M.; et al. Molecular landscape and prognostic impact of FLT3-ITD insertion site in acute myeloid leukemia: RATIFY study results. Leukemia 2021, 36, 90–99. [Google Scholar] [CrossRef]
- Fathi, A.T.; Chen, Y.B. The role of FLT3 inhibitors in the treatment of FLT3-mutated acute myeloid leukemia. Eur. J. Haematol. 2017, 98, 330–336. [Google Scholar] [CrossRef]
- Antar, A.I.; Otrock, Z.K.; Jabbour, E.; Mohty, M.; Bazarbachi, A. FLT3 inhibitors in acute myeloid leukemia: Ten frequently asked questions. Leukemia 2020, 34, 682–696. [Google Scholar] [CrossRef] [PubMed]
- Stone, R.M.; Mandrekar, S.J.; Sanford, B.L.; Laumann, K.; Geyer, S.; Bloomfield, C.D.; Thiede, C.; Prior, T.W.; Dohner, K.; Marcucci, G.; et al. Midostaurin plus Chemotherapy for Acute Myeloid Leukemia with a FLT3 Mutation. N. Engl. J. Med. 2017, 377, 454–464. [Google Scholar] [CrossRef] [PubMed]
- Pulte, E.D.; Norsworthy, K.J.; Wang, Y.; Xu, Q.; Qosa, H.; Gudi, R.; Przepiorka, D.; Fu, W.; Okusanya, O.O.; Goldberg, K.B.; et al. FDA Approval Summary: Gilteritinib for Relapsed or Refractory Acute Myeloid Leukemia with a FLT3 Mutation. Clin. Cancer Res. 2021, 27, 3515–3521. [Google Scholar] [CrossRef] [PubMed]
- Hunter, B.D. Quizartinib for Relapsed/Refractory FLT3-Mutated Acute Myeloid Leukemia: More Patients Make It to Transplant, but Are There Any Other Benefits? Transplant Cell Ther. 2021, 27, 99–100. [Google Scholar] [CrossRef] [PubMed]
- Man, C.H.; Fung, T.K.; Ho, C.; Han, H.H.; Chow, H.C.; Ma, A.C.; Choi, W.W.; Lok, S.; Cheung, A.M.; Eaves, C.; et al. Sorafenib treatment of FLT3-ITD(+) acute myeloid leukemia: Favorable initial outcome and mechanisms of subsequent nonresponsiveness associated with the emergence of a D835 mutation. Blood 2012, 119, 5133–5143. [Google Scholar] [CrossRef]
- Dumas, P.Y.; Villacreces, A.; Guitart, A.V.; El-Habhab, A.; Massara, L.; Mansier, O.; Bidet, A.; Martineau, D.; Fernandez, S.; Leguay, T.; et al. Dual Inhibition of FLT3 and AXL by Gilteritinib Overcomes Hematopoietic Niche-Driven Resistance Mechanisms in FLT3-ITD Acute Myeloid Leukemia. Clin. Cancer. Res. 2021, 27, 6012–6025. [Google Scholar] [CrossRef]
- Sanchez, C.; Salas, A.P.; Brana, A.F.; Palomino, M.; Pineda-Lucena, A.; Carbajo, R.J.; Mendez, C.; Moris, F.; Salas, J.A. Generation of potent and selective kinase inhibitors by combinatorial biosynthesis of glycosylated indolocarbazoles. Chem. Commun. 2009, 27, 4118–4120. [Google Scholar] [CrossRef]
- Civenni, G.; Longoni, N.; Costales, P.; Dallavalle, C.; Garcia Inclan, C.; Albino, D.; Nunez, L.E.; Moris, F.; Carbone, G.M.; Catapano, C.V. EC-70124, a Novel Glycosylated Indolocarbazole Multikinase Inhibitor, Reverts Tumorigenic and Stem Cell Properties in Prostate Cancer by Inhibiting STAT3 and NF-kappaB. Mol. Cancer. Ther. 2016, 15, 806–818. [Google Scholar] [CrossRef]
- Cuenca-Lopez, M.D.; Serrano-Heras, G.; Montero, J.C.; Corrales-Sanchez, V.; Gomez-Juarez, M.; Gascon-Escribano, M.J.; Morales, J.C.; Voisin, V.; Nunez, L.E.; Moris, F.; et al. Antitumor activity of the novel multi-kinase inhibitor EC-70124 in triple negative breast cancer. Oncotarget 2015, 6, 27923–27937. [Google Scholar] [CrossRef][Green Version]
- Nogueira, L.; Ruiz-Ontanon, P.; Vazquez-Barquero, A.; Lafarga, M.; Berciano, M.T.; Aldaz, B.; Grande, L.; Casafont, I.; Segura, V.; Robles, E.F.; et al. Blockade of the NFkappaB pathway drives differentiating glioblastoma-initiating cells into senescence both in vitro and in vivo. Oncogene 2011, 30, 3537–3548. [Google Scholar] [CrossRef]
- Puente-Moncada, N.; Costales, P.; Antolin, I.; Nunez, L.E.; Oro, P.; Hermosilla, M.A.; Perez-Escuredo, J.; Rios-Lombardia, N.; Sanchez-Sanchez, A.M.; Luno, E.; et al. Inhibition of FLT3 and PIM Kinases by EC-70124 Exerts Potent Activity in Preclinical Models of Acute Myeloid Leukemia. Mol. Cancer. Ther. 2018, 17, 614–624. [Google Scholar] [CrossRef] [PubMed]
- Serrano-Heras, G.; Cuenca-Lopez, M.D.; Montero, J.C.; Corrales-Sanchez, V.; Morales, J.C.; Nunez, L.E.; Moris, F.; Pandiella, A.; Ocana, A. Phospho-kinase profile of colorectal tumors guides in the selection of multi-kinase inhibitors. Oncotarget 2015, 6, 31272–31283. [Google Scholar] [CrossRef] [PubMed]
- Estupinan, O.; Santos, L.; Rodriguez, A.; Fernandez-Nevado, L.; Costales, P.; Perez-Escuredo, J.; Hermosilla, M.A.; Oro, P.; Rey, V.; Tornin, J.; et al. The multikinase inhibitor EC-70124 synergistically increased the antitumor activity of doxorubicin in sarcomas. Int. J. Cancer 2019, 145, 254–266. [Google Scholar] [CrossRef]
- Vick, B.; Rothenberg, M.; Sandhofer, N.; Carlet, M.; Finkenzeller, C.; Krupka, C.; Grunert, M.; Trumpp, A.; Corbacioglu, S.; Ebinger, M.; et al. An advanced preclinical mouse model for acute myeloid leukemia using patients’ cells of various genetic subgroups and in vivo bioluminescence imaging. PLoS ONE 2015, 10, e0120925. [Google Scholar] [CrossRef]
- Reiter, K.; Polzer, H.; Krupka, C.; Maiser, A.; Vick, B.; Rothenberg-Thurley, M.; Metzeler, K.H.; Dorfel, D.; Salih, H.R.; Jung, G.; et al. Tyrosine kinase inhibition increases the cell surface localization of FLT3-ITD and enhances FLT3-directed immunotherapy of acute myeloid leukemia. Leukemia 2018, 32, 313–322. [Google Scholar] [CrossRef] [PubMed]
- Bueno, C.; Montes, R.; Martin, L.; Prat, I.; Hernandez, M.C.; Orfao, A.; Menendez, P. NG2 antigen is expressed in CD34+ HPCs and plasmacytoid dendritic cell precursors: Is NG2 expression in leukemia dependent on the target cell where leukemogenesis is triggered? Leukemia 2008, 22, 1475–1478. [Google Scholar] [CrossRef][Green Version]
- Bueno, C.; Montes, R.; Menendez, P. The ROCK inhibitor Y-27632 negatively affects the expansion/survival of both fresh and cryopreserved cord blood-derived CD34+ hematopoietic progenitor cells: Y-27632 negatively affects the expansion/survival of CD34+HSPCs. Stem Cell Rev. Rep. 2010, 6, 215–223. [Google Scholar] [CrossRef]
- Lopez-Millan, B.; Diaz de la Guardia, R.; Roca-Ho, H.; Anguita, E.; Islam, A.; Romero-Moya, D.; Prieto, C.; Gutierrez-Aguera, F.; Bejarano-Garcia, J.A.; Perez-Simon, J.A.; et al. IMiDs mobilize acute myeloid leukemia blasts to peripheral blood through downregulation of CXCR4 but fail to potentiate AraC/Idarubicin activity in preclinical models of non del5q/5q- AML. Oncoimmunology 2018, 7, e1477460. [Google Scholar] [CrossRef]
- Romero-Moya, D.; Bueno, C.; Montes, R.; Navarro-Montero, O.; Iborra, F.J.; Lopez, L.C.; Martin, M.; Menendez, P. Cord blood-derived CD34+ hematopoietic cells with low mitochondrial mass are enriched in hematopoietic repopulating stem cell function. Haematologica 2013, 98, 1022–1029. [Google Scholar] [CrossRef]
- de la Guardia, R.D.; Lopez-Millan, B.; Roca-Ho, H.; Bueno, C.; Gutierrez-Aguera, F.; Fuster, J.L.; Anguita, E.; Zanetti, S.R.; Vives, S.; Nomdedeu, J.; et al. Bone marrow mesenchymal stem/stromal cells from risk-stratified acute myeloid leukemia patients are anti-inflammatory in in vivo preclinical models of hematopoietic reconstitution and severe colitis. Haematologica 2019, 104, e54–e58. [Google Scholar] [CrossRef]
- Montes, R.; Ayllon, V.; Gutierrez-Aranda, I.; Prat, I.; Hernandez-Lamas, M.C.; Ponce, L.; Bresolin, S.; Te Kronnie, G.; Greaves, M.; Bueno, C.; et al. Enforced expression of MLL-AF4 fusion in cord blood CD34+ cells enhances the hematopoietic repopulating cell function and clonogenic potential but is not sufficient to initiate leukemia. Blood 2011, 117, 4746–4758. [Google Scholar] [CrossRef] [PubMed][Green Version]
- Molina, O.; Vinyoles, M.; Granada, I.; Roca-Ho, H.; Gutierrez-Aguera, F.; Valledor, L.; Lopez-Lopez, C.M.; Rodriguez-Gonzalez, P.; Trincado, J.L.; Menendez, S.T.; et al. Impaired condensin complex and Aurora B kinase underlie mitotic and chromosomal defects in hyperdiploid B-cell ALL. Blood 2020, 136, 313–327. [Google Scholar] [CrossRef] [PubMed]
- Montes, R.; Ayllon, V.; Prieto, C.; Bursen, A.; Prelle, C.; Romero-Moya, D.; Real, P.J.; Navarro-Montero, O.; Chillon, C.; Marschalek, R.; et al. Ligand-independent FLT3 activation does not cooperate with MLL-AF4 to immortalize/transform cord blood CD34+ cells. Leukemia 2014, 28, 666–674. [Google Scholar] [CrossRef]
- Prieto, C.; Lopez-Millan, B.; Roca-Ho, H.; Stam, R.W.; Romero-Moya, D.; Rodriguez-Baena, F.J.; Sanjuan-Pla, A.; Ayllon, V.; Ramirez, M.; Bardini, M.; et al. NG2 antigen is involved in leukemia invasiveness and central nervous system infiltration in MLL-rearranged infant B-ALL. Leukemia 2018, 32, 633–644. [Google Scholar] [CrossRef] [PubMed]
- Rodriguez, R.; Rosu-Myles, M.; Arauzo-Bravo, M.; Horrillo, A.; Pan, Q.; Gonzalez-Rey, E.; Delgado, M.; Menendez, P. Human bone marrow stromal cells lose immunosuppressive and anti-inflammatory properties upon oncogenic transformation. Stem Cell Rep. 2014, 3, 606–619. [Google Scholar] [CrossRef] [PubMed]
- Lopez-Millan, B.; Sanchez-Martinez, D.; Roca-Ho, H.; Gutierrez-Aguera, F.; Molina, O.; Diaz de la Guardia, R.; Torres-Ruiz, R.; Fuster, J.L.; Ballerini, P.; Suessbier, U.; et al. NG2 antigen is a therapeutic target for MLL-rearranged B-cell acute lymphoblastic leukemia. Leukemia 2019, 33, 1557–1569. [Google Scholar] [CrossRef]
- Diaz de la Guardia, R.; Velasco-Hernandez, T.; Gutierrez-Aguera, F.; Roca-Ho, H.; Molina, O.; Nombela-Arrieta, C.; Bataller, A.; Fuster, J.L.; Anguita, E.; Vives, S.; et al. Engraftment characterization of risk-stratified AML in NSGS mice. Blood Adv. 2021, 5, 4842–4854. [Google Scholar] [CrossRef]
- Espasa, A.; Torrents, S.; Morales-Indiano, C.; Rico, L.G.; Bardina, J.; Ancochea, A.; Bistue-Rovira, A.; Linio, R.; Raya, M.; Vergara, S.; et al. Diagnostic performance of the ClearLLab 10C B cell tube. Cytometry B Clin. Cytom. 2021, 100, 519–530. [Google Scholar] [CrossRef]
- Huguet, M.; Zamora, L.; Granada, I.; Orna, E.; Mesa, A.; Tapia, G.; Sorigue, M.; Fernandez-Sanmartin, M.A.; Xicoy, B.; Navarro, J.T. Polycythemia Vera Evolution to Chronic Myelomocytic Leukemia: The Prognostic Value of Next Generation Sequencing. Hemasphere 2020, 4, e466. [Google Scholar] [CrossRef]
- Zimmerman, E.I.; Turner, D.C.; Buaboonnam, J.; Hu, S.; Orwick, S.; Roberts, M.S.; Janke, L.J.; Ramachandran, A.; Stewart, C.F.; Inaba, H.; et al. Crenolanib is active against models of drug-resistant FLT3-ITD-positive acute myeloid leukemia. Blood 2013, 122, 3607–3615. [Google Scholar] [CrossRef]
- O’Donnell, M.R.; Tallman, M.S.; Abboud, C.N.; Altman, J.K.; Appelbaum, F.R.; Arber, D.A.; Bhatt, V.; Bixby, D.; Blum, W.; Coutre, S.E.; et al. Acute Myeloid Leukemia, Version 3.2017, NCCN Clinical Practice Guidelines in Oncology. J. Natl. Compr. Canc. Netw. 2017, 15, 926–957. [Google Scholar] [CrossRef] [PubMed]
- Arber, D.A.; Orazi, A.; Hasserjian, R.; Thiele, J.; Borowitz, M.J.; Le Beau, M.M.; Bloomfield, C.D.; Cazzola, M.; Vardiman, J.W. The 2016 revision to the World Health Organization classification of myeloid neoplasms and acute leukemia. Blood 2016, 127, 2391–2405. [Google Scholar] [CrossRef] [PubMed]
- Kronke, J.; Bullinger, L.; Teleanu, V.; Tschurtz, F.; Gaidzik, V.I.; Kuhn, M.W.; Rucker, F.G.; Holzmann, K.; Paschka, P.; Kapp-Schworer, S.; et al. Clonal evolution in relapsed NPM1-mutated acute myeloid leukemia. Blood 2013, 122, 100–108. [Google Scholar] [CrossRef] [PubMed]
- Daver, N.; Schlenk, R.F.; Russell, N.H.; Levis, M.J. Targeting FLT3 mutations in AML: Review of current knowledge and evidence. Leukemia 2019, 33, 299–312. [Google Scholar] [CrossRef]
- Leung, A.Y.; Man, C.H.; Kwong, Y.L. FLT3 inhibition: A moving and evolving target in acute myeloid leukaemia. Leukemia 2013, 27, 260–268. [Google Scholar] [CrossRef]
- Warkentin, A.A.; Lopez, M.S.; Lasater, E.A.; Lin, K.; He, B.L.; Leung, A.Y.; Smith, C.C.; Shah, N.P.; Shokat, K.M. Overcoming myelosuppression due to synthetic lethal toxicity for FLT3-targeted acute myeloid leukemia therapy. eLife 2014, 3, e03445. [Google Scholar] [CrossRef]
- Weisberg, E.; Roesel, J.; Furet, P.; Bold, G.; Imbach, P.; Florsheimer, A.; Caravatti, G.; Jiang, J.; Manley, P.; Ray, A.; et al. Antileukemic Effects of Novel First- and Second-Generation FLT3 Inhibitors: Structure-Affinity Comparison. Genes Cancer 2010, 1, 1021–1032. [Google Scholar] [CrossRef]
- Guardia, R.D.; Gonzalez-Silva, L.; Lopez-Millan, B.; Rodriguez-Sevilla, J.J.; Baroni, M.L.; Bueno, C.; Anguita, E.; Vives, S.; Palomo, L.; Lapillonne, H.; et al. Bone Marrow Clonogenic Myeloid Progenitors from NPM1-Mutated AML Patients Do Not Harbor the NPM1 Mutation: Implication for the Cell-Of-Origin of NPM1+ AML. Genes 2020, 11, 73. [Google Scholar] [CrossRef]
- Piloto, O.; Wright, M.; Brown, P.; Kim, K.T.; Levis, M.; Small, D. Prolonged exposure to FLT3 inhibitors leads to resistance via activation of parallel signaling pathways. Blood 2007, 109, 1643–1652. [Google Scholar] [CrossRef]
- Panuzzo, C.; Signorino, E.; Calabrese, C.; Ali, M.S.; Petiti, J.; Bracco, E.; Cilloni, D. Landscape of Tumor Suppressor Mutations in Acute Myeloid Leukemia. J. Clin. Med. 2020, 9, 802. [Google Scholar] [CrossRef]
- Lund, K.; Adams, P.D.; Copland, M. EZH2 in normal and malignant hematopoiesis. Leukemia 2014, 28, 44–49. [Google Scholar] [CrossRef] [PubMed]



| Patient ID | Diagnostic | Cytogenetics | Molecular | Blasts (%) | Age (y) | Sex |
|---|---|---|---|---|---|---|
| #AML1 | AML-M4 | 46,XX, + 8 | NPM1MUT, FLT3-ITD | 70 | 63 | F |
| #AML2 | AML-M4 | 46,XY [20] | FLT3-ITD, DNMT3, NRAS | n.a. | 64 | M |
| #AML3 | AML-M5 | n.p | NPM1MUT, FLT3-ITD | >90 | 77 | M |
| #AML4 | AML | 46,XX,del(5)(q31) [2]/45,XXdel5(q31),-7 [7] | FLT3-ITD | 60 | 76 | F |
| #AML5 | AML-M4 | 46, XY | NPM1MUT, FLT3-ITD | 88 | 48 | M |
| #AML6 | AML-M4 | n.p | FLT3-ITD | 88 | 16 | M |
| #AML7 | AML-M2 | 45,XX,-7 [9]/46,XX [13] | - | 68 | 33 | F |
| #AML8 | AML | n.p | NPM1MUT | >90 | 86 | F |
| #AML9 | Relapse AML | 46,XX [20] | - | 40 | 52 | F |
| #AML10 | AML-M4 | 48,XX, + 8, + 13,inv16(p13;p22) [4]/ 47,XX, + 8inv16(p13;p22) [4] | CBF/MYH11 | 90 | 44 | F |
| #AML11 | AML-M1 | n.p | - | 90 | 81 | M |
| Vehicle | EC70124 | ||||
|---|---|---|---|---|---|
| Gene | cHgvs | Mouse #1 VAF (%) | Mouse #2 VAF (%) | Mouse #1 VAF (%) | Mouse #2 VAF (%) |
| DNMT3A | c.2173 + 1G > A | 44.73 | 48.90 | 44.54 | 47.86 |
| DNMT3A | c.1937-8T > A | 49.32 | 47.48 | 45.09 | 47.29 |
| IDH1 | c.395G > A | 47.93 | 46.90 | 44.94 | 49.01 |
| NPM1 | c.860_863dup | 32.11 | 32.27 | 36.32 | 34.47 |
| FLT3 | c.1774_1833dup | 44.79 | 46.15 | 48.31 | 44.22 |
| EZH2 | c.179G > A | - | - | 9.65 | 2.47 |
Publisher’s Note: MDPI stays neutral with regard to jurisdictional claims in published maps and institutional affiliations. |
© 2022 by the authors. Licensee MDPI, Basel, Switzerland. This article is an open access article distributed under the terms and conditions of the Creative Commons Attribution (CC BY) license (https://creativecommons.org/licenses/by/4.0/).
Share and Cite
Lopez-Millan, B.; Costales, P.; Gutiérrez-Agüera, F.; Díaz de la Guardia, R.; Roca-Ho, H.; Vinyoles, M.; Rubio-Gayarre, A.; Safi, R.; Castaño, J.; Romecín, P.A.; et al. The Multi-Kinase Inhibitor EC-70124 Is a Promising Candidate for the Treatment of FLT3-ITD-Positive Acute Myeloid Leukemia. Cancers 2022, 14, 1593. https://doi.org/10.3390/cancers14061593
Lopez-Millan B, Costales P, Gutiérrez-Agüera F, Díaz de la Guardia R, Roca-Ho H, Vinyoles M, Rubio-Gayarre A, Safi R, Castaño J, Romecín PA, et al. The Multi-Kinase Inhibitor EC-70124 Is a Promising Candidate for the Treatment of FLT3-ITD-Positive Acute Myeloid Leukemia. Cancers. 2022; 14(6):1593. https://doi.org/10.3390/cancers14061593
Chicago/Turabian StyleLopez-Millan, Belen, Paula Costales, Francisco Gutiérrez-Agüera, Rafael Díaz de la Guardia, Heleia Roca-Ho, Meritxell Vinyoles, Alba Rubio-Gayarre, Rémi Safi, Julio Castaño, Paola Alejandra Romecín, and et al. 2022. "The Multi-Kinase Inhibitor EC-70124 Is a Promising Candidate for the Treatment of FLT3-ITD-Positive Acute Myeloid Leukemia" Cancers 14, no. 6: 1593. https://doi.org/10.3390/cancers14061593
APA StyleLopez-Millan, B., Costales, P., Gutiérrez-Agüera, F., Díaz de la Guardia, R., Roca-Ho, H., Vinyoles, M., Rubio-Gayarre, A., Safi, R., Castaño, J., Romecín, P. A., Ramírez-Orellana, M., Anguita, E., Jeremias, I., Zamora, L., Rodríguez-Manzaneque, J. C., Bueno, C., Morís, F., & Menendez, P. (2022). The Multi-Kinase Inhibitor EC-70124 Is a Promising Candidate for the Treatment of FLT3-ITD-Positive Acute Myeloid Leukemia. Cancers, 14(6), 1593. https://doi.org/10.3390/cancers14061593

